Crisis Management Performance of Upscale Hotels in the Greater Bay Area, China: A Comparative Study in a Complex Institutional Situation
Abstract
1. Introduction
2. Literature Review
2.1. Crisis Management Performance in Hospitality Field
2.2. The Integration of Institutional Theory and Resource Dependence Theory in Hospitality Research
2.3. Institutional System Relevant to Hospitality in Greater Bay Area (GBA), China
2.4. Hypotheses
2.4.1. Hotel Performance in Crisis Management (CMP)
2.4.2. Organization Climate
2.4.3. Organization Dynamic Capability (ODC)
2.4.4. Organizational Commitment (OCM)
2.4.5. Organization Crisis Readiness (OCR)
3. Materials and Methods
3.1. Study Sites and Data Collection
3.2. Measurement
3.3. Data Analysis
4. Results
4.1. Respondents’ Profile
4.2. Exploratory Factor Analysis
4.3. Assessment of the Measurement Model
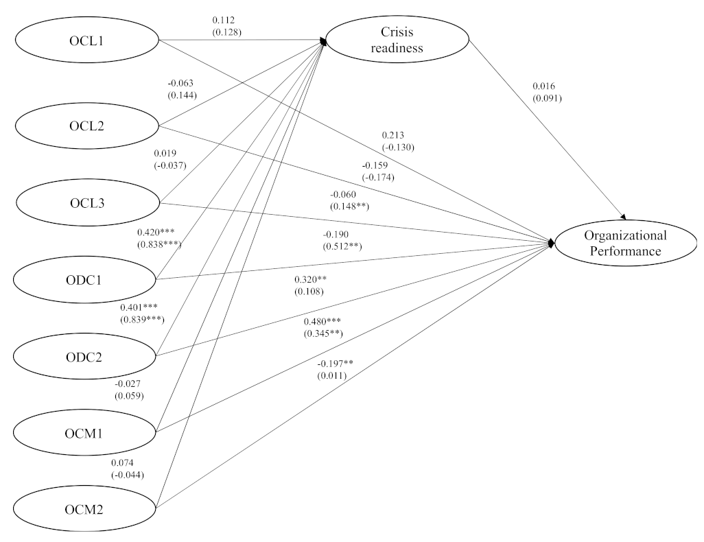
4.4. Assessment of the Structural Model
4.5. Assessment of the Mediation Effects
4.6. Multi-Group Analysis Results
5. Discussion and Conclusions
5.1. Conclusions
5.2. Theoretical Contribution
5.3. Practical Implications
5.4. Research Limitation and Future Research Direction
Author Contributions
Funding
Informed Consent Statement
Data Availability Statement
Conflicts of Interest
References
- Higgins-Desbiolles, F. Justice Tourism and Alternative Globalisation. J. Sustain. Tour. 2008, 16, 345–364. [Google Scholar] [CrossRef]
- Stankov, U.; Filimonau, V.; Vujičić, M.D. A mindful shift: An opportunity for mindfulness-driven tourism in a post-pandemic world. Tour. Geogr. 2020, 22, 703–712. [Google Scholar] [CrossRef]
- García-Morales, V.J.; Garrido-Moreno, A.; Martín-Rojas, R. The Transformation of Higher Education After the COVID Disruption: Emerging Challenges in an Online Learning Scenario. Front. Psychol. 2021, 12, 616059. [Google Scholar] [CrossRef] [PubMed]
- Hao, F.; Xiao, Q.; Chon, K. COVID-19 and China’s Hotel Industry: Impacts, a Disaster Management Framework, and Post-Pandemic Agenda. Int. J. Hosp. Manag. 2020, 90, 102636. [Google Scholar] [CrossRef] [PubMed]
- Herédia-Colaço, V.; Rodrigues, H. Hosting in turbulent times: Hoteliers’ perceptions and strategies to recover from the COVID-19 pandemic. Int. J. Hosp. Manag. 2021, 94, 102835. [Google Scholar] [CrossRef]
- Le, D.; Phi, G. Strategic responses of the hotel sector to COVID-19: Toward a refined pandemic crisis management framework. Int. J. Hosp. Manag. 2021, 94, 102808. [Google Scholar] [CrossRef]
- DiMaggio, P.J.; Powell, W.W. The Iron Cage Revisited: Institutional Isomorphism and Collective Rationality in Organizational Fields. Am. Sociol. Rev. 1983, 48, 147. [Google Scholar] [CrossRef]
- Powell, W.W.; DiMaggio, P.J. Introduction. In The New Institutionalism in Organizational Analysis; University of Chicago Press: Chicago, IL, USA, 1991; pp. 1–38. [Google Scholar] [CrossRef]
- Scott, W.R. Institutions and Organizations: Ideas, Interests, and Identities; Sage Publications: Thousand Oaks, CA, USA, 2013. [Google Scholar]
- Loi, K.I.; Lei, W.S.; Lourenço, F. Understanding the reactions of government and gaming concessionaires on COVID-19 through the neo-institutional theory—The case of Macao. Int. J. Hosp. Manag. 2021, 94, 102755. [Google Scholar] [CrossRef]
- de Grosbois, D.; Fennell, D.A. Determinants of climate change disclosure practices of global hotel companies: Application of institutional and stakeholder theories. Tour. Manag. 2022, 88, 104404. [Google Scholar] [CrossRef]
- Stumpf, T.; Swanger, N. Institutions and transaction costs in foreign-local hotel ventures: A grounded investigation in the developing Pacific. Tour. Manag. 2017, 61, 368–379. [Google Scholar] [CrossRef]
- Ouyang, Z.; Wei, W.; Chi, C.G. Environment management in the hotel industry: Does institutional environment matter? Int. J. Hosp. Manag. 2019, 77, 353–364. [Google Scholar] [CrossRef]
- Bundy, J.; Pfarrer, M.D.; Short, C.E.; Coombs, W.T. Crises and Crisis Management: Integration, Interpretation, and Research Development. J. Manag. 2017, 43, 1661–1692. [Google Scholar] [CrossRef]
- Oliver, C. Strategic responses to institutional processes. Acad. Manag. Rev. 1991, 16, 145–179. [Google Scholar] [CrossRef]
- Leta, S.D.; Chan, I.C.C. Learn from the past and prepare for the future: A critical assessment of crisis management research in hospitality. Int. J. Hosp. Manag. 2021, 95, 102915. [Google Scholar] [CrossRef]
- Coombs, W.T. Ongoing Crisis Communication, 5th ed.; California Sage Publications: Thousand Oaks, CA, USA, 2019. [Google Scholar]
- Wut, T.M.; Xu, J.; Wong, S.-M. Crisis management research (1985–2020) in the hospitality and tourism industry: A review and research agenda. Tour. Manag. 2021, 85, 104307. [Google Scholar] [CrossRef]
- Jiang, Y.; Ritchie, B.W.; Verreynne, M. Building tourism organizational resilience to crises and disasters: A dynamic capabilities view. Int. J. Tour. Res. 2019, 21, 882–900. [Google Scholar] [CrossRef]
- Herbane, B. Exploring Crisis Management in UK Small- and Medium-Sized Enterprises. J. Contingencies Crisis Manag. 2013, 21, 82–95. [Google Scholar] [CrossRef]
- Pearson, C.M.; Clair, J.A. Reframing Crisis Management. Acad. Manag. Rev. 1998, 23, 59–76. [Google Scholar] [CrossRef]
- Smith, D. Business (not) as usual: Crisis management, service recovery and the vulnerability of organisations. J. Serv. Mark. 2005, 19, 309–320. [Google Scholar] [CrossRef]
- Wang, J.; Ritchie, B.W. Understanding accommodation managers’ crisis planning intention: An application of the theory of planned behaviour. Tour. Manag. 2012, 33, 1057–1067. [Google Scholar] [CrossRef]
- Baxter, E.; Bowen, D. Anatomy of tourism crisis: Explaining the effects on tourism of the UK foot and mouth disease epidemics of 1967–68 and 2001 with special reference to media portrayal. Int. J. Tour. Res. 2004, 6, 263–273. [Google Scholar] [CrossRef]
- Chien, G.C.; Law, C.H.R. The impact of the Severe Acute Respiratory Syndrome on hotels: A case study of Hong Kong. Int. J. Hosp. Manag. 2003, 22, 327–332. [Google Scholar] [CrossRef] [PubMed]
- Tew, P.J.; Lu, Z.; Tolomiczenko, G.; Gellatly, J. SARS: Lessons in strategic planning for hoteliers and destination marketers. Int. J. Contemp. Hosp. Manag. 2008, 20, 332–346. [Google Scholar] [CrossRef]
- Chuo, H.-Y. Restaurant diners’ self-protective behavior in response to an epidemic crisis. Int. J. Hosp. Manag. 2014, 38, 74–83. [Google Scholar] [CrossRef]
- Novelli, M.; Gussing Burgess, L.; Jones, A.; Ritchie, B.W. ‘No Ebola…still doomed’—The Ebola-induced tourism crisis. Ann. Tour. Res. 2018, 70, 76–87. [Google Scholar] [CrossRef]
- Yeoman, I.; McMahon-Beattie, U. Developing a Scenario Planning Process Using a Blank Piece of Paper. Tour. Hosp. Res. 2005, 5, 273–285. [Google Scholar] [CrossRef]
- Faulkner, B. Towards a framework for tourism disaster management. Tour. Manag. 2001, 22, 135–147. [Google Scholar] [CrossRef]
- Ritchie, B.W. Chaos, crises and disasters: A strategic approach to crisis management in the tourism industry. Tour. Manag. 2004, 25, 669–683. [Google Scholar] [CrossRef]
- Ritchie, B.W. Crisis and Disaster Management for Tourism. In Crisis and Disaster Management for Tourism; Channel View Publications: Bristol, UK, 2009. [Google Scholar]
- Santana, G. Crisis Management and Tourism. J. Travel Tour. Mark. 2004, 15, 299–321. [Google Scholar] [CrossRef]
- Wang, J.; Ritchie, B. A theoretical model for strategic crisis planning: Factors influencing crisis planning in the hotel industry. Int. J. Tour. Policy 2010, 3, 297. [Google Scholar] [CrossRef]
- Coombs, W.T.; Laufer, D. Global Crisis Management—Current Research and Future Directions. J. Int. Manag. 2018, 24, 199–203. [Google Scholar] [CrossRef]
- Richter, L.K. After Political Turmoil: The Lessons of Rebuilding Tourism in Three Asian Countries. J. Travel Res. 1999, 38, 41–45. [Google Scholar] [CrossRef]
- Sheppard, J.P.; Chowdhury, S.D. Riding the Wrong Wave: Organizational Failure as a Failed Turnaround. Long Range Plan. 2005, 38, 239–260. [Google Scholar] [CrossRef]
- Haywood, K.M. A post COVID-19 future—Tourism re-imagined and re-enabled. Tour. Geogr. 2020, 22, 599–609. [Google Scholar] [CrossRef]
- Wang, W.-T.; Hsiao, C.-P. The influences of knowledge exchange on organizational c-commerce success and crisis readiness: The case of the crisis of an automobile manufacturing and merchandising group. Decis. Support Syst. 2014, 68, 1–14. [Google Scholar] [CrossRef]
- Zenker, S.; Kock, F. The coronavirus pandemic—A critical discussion of a tourism research agenda. Tour. Manag. 2020, 81, 104164. [Google Scholar] [CrossRef]
- Chen, L.Y.; Barnes, F.B. Leadership behaviors and knowledge sharing in professional service firms engaged in strategic alliances. J. Appl. Manag. Entrep. 2006, 11, 51. [Google Scholar]
- Ćorluka, G.; Mikinac, K.; Peronja, I. How to Approach Hotel Performance Measurement? A Conceptualization of Key Determinants. In Proceedings of the 4th International Scientific Conference ToSEE-Tourism in Southern and Eastern Europe, Opatija, Croatia, 30 June–2 July 2021. [Google Scholar]
- Cohen, A.R.; Bradford, D.L. The influence model: Using reciprocity and exchange to get what you need. J. Organ. Excel. 2005, 25, 57–80. [Google Scholar] [CrossRef]
- Scott, W.R.; Davis, G.F. Organizations and Organizing: Rational, Natural and Open Systems Perspectives; Routledge: Abingdon, UK, 2015. [Google Scholar]
- Ivankovič, G.; Jankovic, S.; Peršič, S. Framework for Performance Measurement in Hospitality Industry—Case Study Slovenia. Econ. Res. -Ekon. Istraživanja 2010, 23, 12–23. [Google Scholar] [CrossRef]
- Mohammed, A.A.; Rashid, B.B. Customer relationship management (CRM) in hotel industry: A framework proposal on the relationship among CRM dimensions, marketing capabilities and hotel performance. Int. Rev. Manag. Mark. 2012, 2, 220–230. [Google Scholar]
- Mohammed, A.A.; Rashid, B.B.; Tahir, S.B. Customer relationship management and hotel performance: The mediating influence of marketing capabilities—Evidence from the Malaysian hotel industry. Inf. Technol. Tour. 2017, 17, 335–361. [Google Scholar] [CrossRef]
- Hitt, M.A.; Tyler, B.B. Strategic decision models: Integrating different perspectives. Strat. Manag. J. 1991, 12, 327–351. [Google Scholar] [CrossRef]
- Suddaby, R.; Seidl, D.; Lê, J.K. Strategy-As-Practice Meets Neo-Institutional Theory; Sage Publications: London, UK, 2013; pp. 329–344. [Google Scholar]
- Meyer, J.W.; Rowan, B. Institutionalized Organizations: Formal Structure as Myth and Ceremony. Am. J. Sociol. 1977, 83, 340–363. [Google Scholar] [CrossRef]
- Powell, W.W.; DiMaggio, P.J. The New Institutionalism in Organizational Analysis; University of Chicago Press: Chicago, IL, USA, 2012. [Google Scholar]
- Scott, P. The Meanings of Mass Higher Education; McGraw-Hill Education: London, UK, 1995. [Google Scholar]
- Hitt, M.A.; Xu, K.; Carnes, C.M. Resource based theory in operations management research. J. Oper. Manag. 2016, 41, 77–94. [Google Scholar] [CrossRef]
- Rentes, V.C.; de Pádua, S.I.D.; Coelho, E.B.; Cintra, M.A.D.C.T.; Ilana, G.G.F.; Rozenfeld, H. Implementation of a strategic planning process oriented towards promoting business process management (BPM) at a clinical research centre (CRC). Bus. Process. Manag. J. 2018, 25, 707–737. [Google Scholar] [CrossRef]
- Davis, G.F.; Powell, W.W. Organization-Environment Relations In Handbook of Industrial and Organizational Psychology; Dunnette, M.D., Hough, L.M., Eds.; Consulting Psychologists Press: Palo Alto, CA, USA, 1992. [Google Scholar]
- Mensah, I.; Blankson, E.J. Determinants of hotels’ environmental performance: Evidence from the hotel industry in Accra, Ghana. J. Sustain. Tour. 2013, 21, 1212–1231. [Google Scholar] [CrossRef]
- Zhu, Q.; Sarkis, J.; Lai, K.-H. Institutional-based antecedents and performance outcomes of internal and external green supply chain management practices. J. Purch. Supply Manag. 2013, 19, 106–117. [Google Scholar] [CrossRef]
- De Grosbois, D. Corporate social responsibility reporting in the cruise tourism industry: A performance evaluation using a new institutional theory based model. J. Sustain. Tour. 2016, 24, 245–269. [Google Scholar] [CrossRef]
- Dicen, K.B.; Yodsuwan, C.; Butcher, K.; Mingkwan, N. The Institutional Context for Experiential Learning Investment in Hospitality Education: A Case Study from Thailand. In Tourism Education and Asia. Perspectives on Asian Tourism; Liu, C., Schänzel, H., Eds.; Springer: Singapore, 2019; pp. 143–160. [Google Scholar] [CrossRef]
- Simons, T.; Vermeulen, P.A.M.; Knoben, J. There’s No Beer without a Smoke: Community Cohesion and Neighboring Communities’ Effects on Organizational Resistance to Antismoking Regulations in the Dutch Hospitality Industry. Acad. Manag. J. 2016, 59, 545–578. [Google Scholar] [CrossRef]
- Gyau, A.; Stringer, R. Institutional Isomorphism and Adoption of E-Marketing in the Hospitality Industry: A New Perspective for Research. In Food, Agri-Culture and Tourism: Linking Local Gastronomy and Rural Tourism: Interdisciplinary Perspectives; Springer: Berlin/Heidelberg, Germany, 2011. [Google Scholar]
- Chen, M.-H.; Chen, S.-J.; Kot, H.W.; Zhu, D.; Wu, Z. Does gender diversity matter to hotel financial performance? Int. J. Hosp. Manag. 2021, 97, 102987. [Google Scholar] [CrossRef]
- Song, H.J.; Na Yoon, Y.; Kang, K.H. The relationship between board diversity and firm performance in the lodging industry: The moderating role of internationalization. Int. J. Hosp. Manag. 2020, 86, 102461. [Google Scholar] [CrossRef]
- Shi, X.; Liao, Z. Managing supply chain relationships in the hospitality services: An empirical study of hotels and restaurants. Int. J. Hosp. Manag. 2013, 35, 112–121. [Google Scholar] [CrossRef]
- Namasivayam, K.; Miao, L.; Zhao, X. An investigation of the relationships between compensation practices and firm performance in the US hotel industry. Int. J. Hosp. Manag. 2007, 26, 574–587. [Google Scholar] [CrossRef]
- Bryant, P.; Davis, C. Regulated change effects on boards of directors: A look at agency theory and resource dependency theory. Acad. Strateg. Manag. J. 2012, 11, 1. [Google Scholar]
- Jun, X.; Jiang, M.S.; Li, S.; Aulakh, P.S. Practice Standardization in Cross-Border Activities of Multinational Corporations: A Resource Dependence Perspective. Manag. Int. Rev. 2014, 54, 707–734. [Google Scholar] [CrossRef]
- Park, J.; Song, H. Variance of destination region image according to multi-dimensional proximity: A case of the Greater Bay Area. J. Destin. Mark. Manag. 2021, 20, 100600. [Google Scholar] [CrossRef]
- Hsu, T.-H.; Hung, L.-C.; Tang, J.-W. An analytical model for building brand equity in hospitality firms. Ann. Oper. Res. 2012, 195, 355–378. [Google Scholar] [CrossRef]
- Pine, R.; Qi, P. Barriers to hotel chain development in China. Int. J. Contemp. Hosp. Manag. 2004, 16, 37–44. [Google Scholar] [CrossRef]
- Pine, R.; Phillips, P. Performance comparisons of hotels in China. Int. J. Hosp. Manag. 2005, 24, 57–73. [Google Scholar] [CrossRef]
- Chen, M.H. Risk determinants of China’s hotel industry. Tour. Econ. 2013, 19, 77–99. [Google Scholar] [CrossRef]
- Wang, K.; Miao, Y.; Chen, M.-H.; Hu, D. Philanthropic giving, sales growth, and tourism firm performance: An empirical test of a theoretical assumption. Tour. Econ. 2019, 25, 835–855. [Google Scholar] [CrossRef]
- Miao, Q.; Schwarz, S.; Schwarz, G. Responding to COVID-19: Community volunteerism and coproduction in China. World Dev. 2021, 137, 105128. [Google Scholar] [CrossRef] [PubMed]
- Jiang, J.; Gretzel, U.; Law, C.H.R. Influence of Star Rating and Ownership Structure on Brand Image of Mainland China Hotels. J. China Tour. Res. 2014, 10, 69–94. [Google Scholar] [CrossRef]
- Fan, G.; Hope, N.C. (Eds.) The role of state-owned enterprises in the Chinese economy. In US-China 2022: Economic Relations in the Next 10 Years; Online 2013; pp. 355–375. Available online: https://www.chinausfocus.com/2022/index.html (accessed on 26 January 2023).
- Cai, L.A.; Zhang, L.; Pearson, T.E.; Bai, X. Challenges for China’s State-Run Hotels. J. Hosp. Leis. Mark. 2000, 7, 29–46. [Google Scholar] [CrossRef]
- Heung, V.C.; Zhang, H.; Jiang, C. International franchising: Opportunities for China’s state-owned hotels? Int. J. Hosp. Manag. 2008, 27, 368–380. [Google Scholar] [CrossRef]
- Hsu, C.H.; Liu, Z.; Huang, S. Managerial ties in economy hotel chains in China: Comparison of different ownership types during entrepreneurial processes. Int. J. Contemp. Hosp. Manag. 2012, 24, 477–495. [Google Scholar] [CrossRef]
- Tang, R.L.; Restubog, S.L.D.; Rodriguez, J.A.C.; Cayayan, P.L.T. The impact of human resource management practices on organizational commitment: Investigating the mediating roles of perceived organizational support and procedural justice. Philipp. J. Psychol. 2006, 39, 146–174. [Google Scholar]
- Chen, D.; Kim, J.-B.; Li, O.Z.; Liang, S. China’s Closed Pyramidal Managerial Labor Market and the Stock Price Crash Risk. Account. Rev. 2018, 93, 105–131. [Google Scholar] [CrossRef]
- Le, T.-H.; Park, D.; Castillejos-Petalcorin, C. Performance comparison of state-owned enterprises versus private firms in selected emerging Asian countries. J. Asian Bus. Econ. Stud. 2021. ahead-of-print. [Google Scholar] [CrossRef]
- Richard, P.J.; Devinney, T.M.; Yip, G.S.; Johnson, G. Measuring Organizational Performance: Towards Methodological Best Practice. J. Manag. 2009, 35, 718–804. [Google Scholar] [CrossRef]
- Sainaghi, R. Hotel performance: State of the art. Int. J. Contemp. Hosp. Manag. 2010, 22, 920–952. [Google Scholar] [CrossRef]
- Haktanir, M.; Harris, P. Performance measurement practice in an independent hotel context: A case study approach. Int. J. Contemp. Hosp. Manag. 2005, 17, 39–50. [Google Scholar] [CrossRef]
- Boschken, H.L. Organizational Performance and Multiple Constituencies. Public Adm. Rev. 1994, 54, 308. [Google Scholar] [CrossRef]
- Burke, W.W.; Litwin, G.H. A Causal Model of Organizational Performance and Change. J. Manag. 1992, 18, 523–545. [Google Scholar] [CrossRef]
- Sowa, J.E.; Selden, S.C.; Sandfort, J.R. No Longer Unmeasurable? A Multidimensional Integrated Model of Nonprofit Organizational Effectiveness. Nonprofit Volunt. Sect. Q. 2004, 33, 711–728. [Google Scholar] [CrossRef]
- Cameron, D.R. The Expansion of the Public Economy: A Comparative Analysis. Am. Politi. Sci. Rev. 1978, 72, 1243–1261. [Google Scholar] [CrossRef]
- Quinn, R.E.; Rohrbaugh, J. A Spatial Model of Effectiveness Criteria: Towards a Competing Values Approach to Organizational Analysis. Manag. Sci. 1983, 29, 363–377. [Google Scholar] [CrossRef]
- Glick, W.H. Conceptualizing and Measuring Organizational and Psychological Climate: Pitfalls in Multilevel Research. Acad. Manag. Rev. 1985, 10, 601–616. [Google Scholar] [CrossRef]
- Schneider, B.; Ehrhart, M.G.; Macey, W.H. Organizational Climate and Culture. Annu. Rev. Psychol. 2013, 64, 361–388. [Google Scholar] [CrossRef]
- Marcoulides, G.A.; Heck, R.H. Organizational Culture and Performance: Proposing and Testing a Model. Organ. Sci. 1993, 4, 209–225. [Google Scholar] [CrossRef]
- Baer, M.; Frese, M. Innovation is not enough: Climates for initiative and psychological safety, process innovations, and firm performance. J. Organ. Behav. Int. J. Ind. Occup. Organ. Psychol. Behav. 2003, 24, 45–68. [Google Scholar] [CrossRef]
- Collins, C.J.; Smith, K.G. Knowledge Exchange and Combination: The Role of Human Resource Practices in the Performance of High-Technology Firms. Acad. Manag. J. 2006, 49, 544–560. [Google Scholar] [CrossRef]
- Danneels, E. Organizational antecedents of second-order competences. Strat. Manag. J. 2008, 29, 519–543. [Google Scholar] [CrossRef]
- Gibson, C.B.; Birkinshaw, J. The Antecedents, Consequences, and Mediating Role of Organizational Ambidexterity. Acad. Manag. J. 2004, 47, 209–226. [Google Scholar] [CrossRef]
- Berberoglu, A. Impact of organizational climate on organizational commitment and perceived organizational performance: Empirical evidence from public hospitals. BMC Health Serv. Res. 2018, 18, 399. [Google Scholar] [CrossRef]
- Diamantidis, A.D.; Chatzoglou, P. Factors affecting employee performance: An empirical approach. Int. J. Prod. Perform. Manag. 2018, 68, 171–193. [Google Scholar] [CrossRef]
- Davidson, M.C. Does organizational climate add to service quality in hotels? Int. J. Contemp. Hosp. Manag. 2003, 15, 206–213. [Google Scholar] [CrossRef]
- Tsui, P.-L. Would Organizational Climate and Job Stress Affect Wellness? An Empirical Study on the Hospitality Industry in Taiwan during COVID-19. Int. J. Environ. Res. Public Health 2021, 18, 10491. [Google Scholar] [CrossRef]
- Suprapti, S.; Asbari, M.; Cahyono, Y.; Mufid, A.; Khasanah, N.E. Leadership style, organizational culture and innovative behavior on public health center performance during Pandemic COVID-19. J. Ind. Eng. Manag. Res. 2020, 1, 76–88. [Google Scholar]
- Dyer, J.H. Effective interim collaboration: How firms minimize transaction costs and maximise transaction value. Strateg. Manag. J. 1997, 18, 535–556. [Google Scholar]
- Daniel, E.M.; Wilson, H.N. The role of dynamic capabilities in e-business transformation. Eur. J. Inf. Syst. 2003, 12, 282–296. [Google Scholar] [CrossRef]
- Lampel, J.; Shamsie, J. Capabilities in Motion: New Organizational Forms and the Reshaping of the Hollywood Movie Industry. J. Manag. Stud. 2003, 40, 2189–2210. [Google Scholar] [CrossRef]
- Zahra, S.A.; Sapienza, H.J.; Davidsson, P. Entrepreneurship and Dynamic Capabilities: A Review, Model and Research Agenda. J. Manag. Stud. 2006, 43, 917–955. [Google Scholar] [CrossRef]
- Elsharnouby, T.H.; Elbanna, S. Change or perish: Examining the role of human capital and dynamic marketing capabilities in the hospitality sector. Tour. Manag. 2021, 82, 104184. [Google Scholar] [CrossRef]
- Nair, A.; Rustambekov, E.; McShane, M.; Fainshmidt, S. Enterprise Risk Management as a Dynamic Capability: A test of its effectiveness during a crisis. Manag. Decis. Econ. 2013, 35, 555–566. [Google Scholar] [CrossRef]
- Hsu, L.-C.; Wang, C.-H. Clarifying the Effect of Intellectual Capital on Performance: The Mediating Role of Dynamic Capability. Br. J. Manag. 2010, 23, 179–205. [Google Scholar] [CrossRef]
- Ilmudeen, A. Leveraging IT-enabled dynamic capabilities to shape business process agility and firm innovative capability: Moderating role of turbulent environment. Rev. Manag. Sci. 2021, 16, 2341–2379. [Google Scholar] [CrossRef]
- Kumar, G.; Subramanian, N.; Arputham, R.M. Missing link between sustainability collaborative strategy and supply chain performance: Role of dynamic capability. Int. J. Prod. Econ. 2018, 203, 96–109. [Google Scholar] [CrossRef]
- Marco-Lajara, B.; Ruiz-Fernández, L.; Seva-Larrosa, P.; Sánchez-García, E. Hotel strategies in times of COVID-19: A dynamic capabilities approach. Anatolia 2022, 33, 525–536. [Google Scholar] [CrossRef]
- Liu, C.; Yang, J. How hotels adjust technology-based strategy to respond to COVID-19 and gain competitive productivity (CP): Strategic management process and dynamic capabilities. Int. J. Contemp. Hosp. Manag. 2021, 33, 2907–2931. [Google Scholar] [CrossRef]
- Rajendran, M.; Raduan, C.R. Typology of organizational commitment. Am. J. Appl. Sci. 2005, 2, 1071078–1071081. [Google Scholar]
- Meyer, J.P.; Stanley, D.J.; Herscovitch, L.; Topolnytsky, L. Affective, Continuance, and Normative Commitment to the Organization: A Meta-analysis of Antecedents, Correlates, and Consequences. J. Vocat. Behav. 2002, 61, 20–52. [Google Scholar] [CrossRef]
- Mowday, R.T.; Steers, R.M.; Porter, L.W. The measurement of organizational commitment. J. Vocat. Behav. 1979, 14, 224–247. [Google Scholar] [CrossRef]
- Allen, N.J.; Meyer, J.P. Organizational Socialization Tactics: A Longitudinal Analysis of Links to Newcomers’ Commitment and Role Orientation. Acad. Manag. J. 1990, 33, 847–858. [Google Scholar] [CrossRef]
- Meyer, J.P.; Allen, N.J. A three-component conceptualization of organizational commitment. Hum. Resour. Manag. Rev. 1991, 1, 61–89. [Google Scholar] [CrossRef]
- Meyer, J.P.; Herscovitch, L. Commitment in the workplace: Toward a general model. Hum. Resour. Manag. Rev. 2001, 11, 299–326. [Google Scholar] [CrossRef]
- Steffen, W.; Rockström, J.; Richardson, K.; Lenton, T.M.; Folke, C.; Liverman, D.; Summerhayes, C.P.; Barnosky, A.D.; Cornell, S.E.; Crucifix, M.; et al. Trajectories of the Earth System in the Anthropocene. Proc. Natl. Acad. Sci. USA 2018, 115, 8252–8259. [Google Scholar] [CrossRef]
- Wong, A.K.F.; Kim, S.; Kim, J.; Han, H. How the COVID-19 pandemic affected hotel Employee stress: Employee perceptions of occupational stressors and their consequences. Int. J. Hosp. Manag. 2021, 93, 102798. [Google Scholar] [CrossRef]
- Almaaitah, M.F.; Alsafadi, Y.; Altahat, S.; Yousfi, A.M. The effect of talent management on organizational performance improvement: The mediating role of organizational commitment. Manag. Sci. Lett. 2020, 10, 2937–2944. [Google Scholar] [CrossRef]
- Reilly, A.H. Are organizations ready for crisis-a managerial scorecard. Columbia J. World Bus. 1987, 22, 79–88. [Google Scholar]
- Smits, S.J.; Ally, N.E. “Thinking the unthinkable”—Leadership’s role in creating behavioral readiness for crisis management. Competitiveness Rev. Int. Bus. J. 2003, 13, 1–23. [Google Scholar] [CrossRef]
- Ford, J.D. The management of organizational crises. Bus. Horizons 1981, 24, 10–16. [Google Scholar] [CrossRef]
- Heath, R. Dealing with the complete crisis—The crisis management shell structure. Saf. Sci. 1998, 30, 139–150. [Google Scholar] [CrossRef]
- Pearson, R. Growth, crisis and change in the insurance industry: A retrospect. Account. Bus. Financial Hist. 2002, 12, 487–504. [Google Scholar] [CrossRef]
- Rousaki, B.; Alcott, P. Exploring the Crisis Readiness Perceptions of Hotel Managers in the UK. Tour. Hosp. Res. 2006, 7, 27–38. [Google Scholar] [CrossRef]
- Douglas, J.; Muturi, D.; Douglas, A.; Ochieng, J. The role of organisational climate in readiness for change to Lean Six Sigma. TQM J. 2017, 29, 666–676. [Google Scholar] [CrossRef]
- Choi, M.; Ruona, W.E.A. Individual Readiness for Organizational Change and Its Implications for Human Resource and Organization Development. Hum. Resour. Dev. Rev. 2011, 10, 46–73. [Google Scholar] [CrossRef]
- McKay, K.; Kuntz, J.R.; Näswall, K. The effect of affective commitment, communication and participation on resistance to change: The role of change readiness. N. Z. J. Psychol. 2013, 42, 55–66. [Google Scholar]
- Madsen, S.R.; Miller, D.; John, C.R. Readiness for organizational change: Do organizational commitment and social relationships in the workplace make a difference? Hum. Resour. Dev. Q. 2005, 16, 213–234. [Google Scholar] [CrossRef]
- Lee, H.-C.; Tseng, Y.-C.; Yang, C.-J. Commonality in liquidity, liquidity distribution, and financial crisis: Evidence from country ETFs. Pac. -Basin Financ. J. 2014, 29, 35–58. [Google Scholar] [CrossRef]
- Parnell, J.A. An Ounce of Prevention: What Promotes Crisis Readiness and How Does It Drive Firm Performance? Am. Bus. Rev. 2021, 24, 6. [Google Scholar] [CrossRef]
- Datta, A.; Singh, R. Determining the dimensions of organizational climate perceived by the hotel employees. J. Hosp. Tour. Manag. 2018, 36, 40–48. [Google Scholar] [CrossRef]
- Zopiatis, A.; Constanti, P.; Theocharous, A.L. Job involvement, commitment, satisfaction and turnover: Evidence from hotel employees in Cyprus. Tour. Manag. 2014, 41, 129–140. [Google Scholar] [CrossRef]
- Nieves, J.; Haller, S. Building dynamic capabilities through knowledge resources. Tour. Manag. 2014, 40, 224–232. [Google Scholar] [CrossRef]
- Sainaghi, R.; Phillips, P.; Corti, V. Measuring hotel performance: Using a balanced scorecard perspectives’ approach. Int. J. Hosp. Manag. 2013, 34, 150–159. [Google Scholar] [CrossRef]
- Alexander, M.; MacLaren, A.; O’Gorman, K.; Taheri, B. “He just didn’t seem to understand the banter”: Bullying or simply establishing social cohesion? Tour. Manag. 2012, 33, 1245–1255. [Google Scholar] [CrossRef]
- Blazquez-Resino, J.J.; Molina, A.; Esteban-Talaya, A. Service-Dominant Logic in tourism: The way to loyalty. Curr. Issues Tour. 2015, 18, 706–724. [Google Scholar] [CrossRef]
- Hair, J.F., Jr.; Sarstedt, M.; Ringle, C.M.; Gudergan, S.P. Advanced Issues in Partial Least Squares Structural Equation Modeling; Sage Publications: Thousand Oaks, CA, USA, 2017. [Google Scholar]
- Hair, J.F.; Black, W.C.; Babin, B.J.; Anderson, R.E. Multivariate Data Analysis, Global Edition; Pearson Higher Education: Upper Saddle River, NJ, USA, 2010. [Google Scholar]
- Kaiser, H.F. An index of factorial simplicity. Psychometrika 1974, 39, 31–36. [Google Scholar] [CrossRef]
- Armstrong, J.S.; Soelberg, P. On the interpretation of factor analysis. Psychol. Bull. 1968, 70, 361–364. [Google Scholar] [CrossRef]
- Hair, J.F.; Black, W.C.; Babin, B.J.; Anderson, R.E.; Tatham, R.L. Multivariate Data Analysis, 6th ed.; Humans: Critique and reformulation; Pearson Prentice Hall: Upper Saddle River, NJ, USA, 2006. [Google Scholar]
- Kaiser, H.F. A note on guttman’s lower bound for the number of common factors1. Br. J. Stat. Psychol. 1961, 14, 3–24. [Google Scholar] [CrossRef]
- George, D.; Mallery, P. IBM SPSS Statistics 26 Step by Step: A Simple Guide and Reference; Routledge: Abingdon, UK, 2019. [Google Scholar] [CrossRef]
- Dijkstra, T.K.; Henseler, J. Consistent Partial Least Squares Path Modeling. MIS Q. 2015, 39, 297–316. [Google Scholar] [CrossRef]
- Hair, J.F.; Hult, G.T.M.; Ringle, C.M.; Sarstedt, M.; Thiele, K.O. Mirror, mirror on the wall: A comparative evaluation of composite-based structural equation modeling methods. J. Acad. Mark. Sci. 2017, 45, 616–632. [Google Scholar] [CrossRef]
- Fornell, C.; Larcker, D.F. Structural Equation Models with Unobservable Variables and Measurement Error: Algebra and Statistics; Sage Publications: Los Angeles, CA, USA, 1981. [Google Scholar] [CrossRef]
- Nunnally, J.C. An Overview of Psychological Measurement. In Clinical Diagnosis of Mental Disorders; Springer: Berlin, Germany, 1978; pp. 97–146. [Google Scholar]
- Bagozzi, R.P.; Yi, Y. On the evaluation of structural equation models. J. Acad. Mark. Sci. 1988, 16, 74–94. [Google Scholar] [CrossRef]
- Hair, J.F., Jr.; Hult, G.T.M.; Ringle, C.M.; Sarstedt, M.; Danks, N.P.; Ray, S.; Ray, S. Evaluation of reflective measurement models. In Partial Least Squares Structural Equation Modeling (PLS-SEM) Using R; Springer: Berlin/Heidelberg, Germany, 2021; pp. 75–90. [Google Scholar]
- Chin, W.W. PLS-Graph user’s guide. CT Bauer Coll. Bus. Univ. Houst. USA 2001, 15, 1–16. [Google Scholar]
- Assaker, G.; Hallak, R.; O’Connor, P.; Vinzi, V.E. Partial least squares path modelling (PLSPM): A new direction for research in tourism and hospitality. J. Travel Tour. Res. 2013, 13, 158. [Google Scholar]
- Henseler, J.; Hubona, G.; Ray, P.A. Using PLS path modeling in new technology research: Updated guidelines. Ind. Manag. Data Syst. 2016, 116, 2–20. [Google Scholar] [CrossRef]
- Chin, W.W. The partial least squares approach to structural equation modeling. Mod. Methods Bus. Res. 1998, 295, 295–336. [Google Scholar]
- Cohen, J. Statistical Power Analysis for the Behavioral Sciences; Routledge: Abingdon, UK, 2013. [Google Scholar] [CrossRef]
- Chin, W.W.; Peterson, R.A.; Brown, S.P. Structural Equation Modeling in Marketing: Some Practical Reminders. J. Mark. Theory Pract. 2008, 16, 287–298. [Google Scholar] [CrossRef]
- Hoffmann, A.O.; Birnbrich, C. The impact of fraud prevention on bank-customer relationships. Int. J. Bank Mark. 2012, 30, 390–407. [Google Scholar] [CrossRef]
- Hair, J.F.; Ringle, C.M.; Sarstedt, M. PLS-SEM: Indeed a Silver Bullet. J. Mark. Theory Pract. 2011, 19, 139–152. [Google Scholar] [CrossRef]
- Lin, H.; Zhang, M.; Gursoy, D.; Fu, X. Impact of tourist-to-tourist interaction on tourism experience: The mediating role of cohesion and intimacy. Ann. Tour. Res. 2019, 76, 153–167. [Google Scholar] [CrossRef]
- Henseler, J.; Ringle, C.M.; Sinkovics, R.R. The Use of Partial Least Squares Path Modeling in International Marketing. In New Challenges to International Marketing; Emerald Group Publishing Limited: Bingley, UK, 2009. [Google Scholar] [CrossRef]
- Sarstedt, M.; Henseler, J.; Ringle, C.M. Multigroup Analysis in Partial Least Squares (PLS) Path Modeling: Alternative Methods and Empirical Results. In Measurement and Research Methods in International Marketing; Emerald Group Publishing Limited: Bingley, UK, 2011; pp. 195–218. [Google Scholar] [CrossRef]
- Waldman, D.A.; Ramirez, G.G.; House, R.J.; Puranam, P. Does Leadership Matter? CEO Leadership Attributes and Profitability Under Conditions of Perceived Environmental Uncertainty. Acad. Manag. J. 2001, 44, 134–143. [Google Scholar] [CrossRef]
- Osman, M. Controlling uncertainty: A review of human behavior in complex dynamic environments. Psychol. Bull. 2010, 136, 65–86. [Google Scholar] [CrossRef]
- Liu, T.; Song, Y. Trajectories to becoming international relations actors in china’s BRI initiative: A comparative study of the Guangdong and Yunnan provinces. Pac. Rev. 2021, 34, 778–809. [Google Scholar] [CrossRef]
- Mak, B. The future of the State-owned hotels in China: Stay or go? Int. J. Hosp. Manag. 2008, 27, 355–367. [Google Scholar] [CrossRef]



| POHs (n = 247) | SOHs (n = 225) | ||||
|---|---|---|---|---|---|
| Measure | Items | N | (%) | N | (%) |
| Gender | Male | 134 | 54.3 | 123 | 54.7 |
| Female | 113 | 45.7 | 102 | 45.3 | |
| Age | 18–24 | 18 | 7.3 | 54 | 24 |
| 25–34 | 124 | 50.3 | 98 | 43.6 | |
| 35–44 | 66 | 26.7 | 53 | 23.6 | |
| 45–54 | 27 | 10.9 | 19 | 8.4 | |
| 55–64 | 10 | 4 | 1 | 0.4 | |
| 65 and above | 2 | 0.8 | 0 | 0 | |
| Seniority (year) | below 3 years | 114 | 46.1 | 112 | 49.8 |
| 3–5 years | 62 | 25.1 | 45 | 20 | |
| 6–10 years | 41 | 16.6 | 48 | 21.3 | |
| 11–15 years | 28 | 11.3 | 12 | 5.3 | |
| 15 years and above | 2 | 0.8 | 8 | 3.6 | |
| Income (MOP) | below 10,000 | 8 | 3.2 | 156 | 69.3 |
| 10,001–15,000 | 49 | 19.4 | 32 | 14.2 | |
| 15,001–20,000 | 12 | 4.9 | 13 | 5.8 | |
| 20,001–25,000 | 32 | 13.3 | 7 | 3.1 | |
| 25,001–30,000 | 37 | 15 | 2 | 0.9 | |
| 30,001 and above | 109 | 44.1 | 15 | 6.7 | |
| Education | Up to high school | 50 | 20.2 | 62 | 27.6 |
| Diploma | 74 | 30 | 103 | 45.8 | |
| Bachelor | 100 | 40.5 | 52 | 23.1 | |
| Master | 23 | 9.3 | 8 | 3.6 | |
| Crisis experience | Yes | 209 | 84.6 | 158 | 70.2 |
| No | 40 | 15.4 | 67 | 29.8 | |
| POHs | SOHs | ||||||||
|---|---|---|---|---|---|---|---|---|---|
| Factor Loading | Eigen Value | % of Variance | Communality | Factor Loading | Eigen Value | % of Variance | Communality | ||
| Organization climate | |||||||||
| Factor 1: OCL1 (α = 0.902) | Factor 1: OCL1 (α = 0.942) | ||||||||
| 12.287 | 58.512 | 12.956 | 61.696 | ||||||
| Item 45 | 0.589 | 0.649 | Item 44 | 0.700 | 0.651 | ||||
| Item 47 | 0.566 | 0.678 | Item 45 | 0.816 | 0.804 | ||||
| Item 48 | 0.587 | 0.581 | Item 46 | 0.798 | 0.747 | ||||
| Item 49 | 0.632 | 0.653 | Item 47 | 0.854 | 0.837 | ||||
| Item 63 | 0.801 | 0.750 | Item 48 | 0.778 | 0.687 | ||||
| Item 64 | 0.574 | 0.647 | Item 49 | 0.748 | 0.711 | ||||
| Item 50 | 0.695 | 0.773 | |||||||
| Factor 2: OCL2 (α = 0.954) | Factor 2: OCL2 (α = 0.964) | ||||||||
| 1.771 | 8.198 | 1.936 | 9.221 | ||||||
| Item 46 | 0.565 | 0.736 | Item 51 | 0.660 | 0.749 | ||||
| Item 50 | 0.827 | 0.811 | Item 52 | 0.680 | 0.813 | ||||
| Item 51 | 0.856 | 0.832 | Item 53 | 0.722 | 0.829 | ||||
| Item 52 | 0.669 | 0.573 | Item 54 | 0.716 | 0.827 | ||||
| Item 53 | 0.848 | 0.837 | Item 55 | 0.753 | 0.850 | ||||
| Item 54 | 0.857 | 0.846 | Item 56 | 0.762 | 0.851 | ||||
| Item 55 | 0.840 | 0.821 | Item 57 | 0.715 | 0.736 | ||||
| Item 56 | 0.722 | 0.703 | Item 60 | 0.718 | 0.778 | ||||
| Item 57 | 0.753 | 0.750 | Item 61 | 0.731 | 0.615 | ||||
| Item 60 | 0.840 | 0.807 | Item 62 | 0.717 | 0.569 | ||||
| Item 61 | 0.724 | 0.645 | Item 63 | 0.758 | 0.708 | ||||
| Item 62 | 0.603 | 0.741 | Item 64 | 0.672 | 0.703 | ||||
| Factor 3: OCL3 (α = 0.837) | Factor 3: OCL3 (α = 0.895) | ||||||||
| 1.229 | 5.853 | 1.113 | 5.301 | ||||||
| Item 58 | 0.827 | 0.800 | Item 58 | 0.932 | 0.883 | ||||
| Item 59 | 0.825 | 0.779 | Item 59 | 0.924 | 0.736 | ||||
| Dynamic capability | |||||||||
| Factor 1: ODC1 (α = 0.964) | Factor 1: ODC1 (α = 0.972) | ||||||||
| 11.641 | 64.671 | 14.217 | 74.829 | ||||||
| Item 26 | 0.790 | 0.751 | Item 26 | 0.835 | 0.756 | ||||
| Item 27 | 0.823 | 0.781 | Item 27 | 0.834 | 0.835 | ||||
| Item 28 | 0.830 | 0.823 | Item 28 | 0.808 | 0.857 | ||||
| Item 29 | 0.846 | 0.804 | Item 29 | 0.802 | 0.807 | ||||
| Item 30 | 0.837 | 0.820 | Item 30 | 0.799 | 0.820 | ||||
| Item 31 | 0.76 | 0.771 | Item 31 | 0.789 | 0.826 | ||||
| Item 32 | 0.766 | 0.760 | Item 32 | 0.768 | 0.830 | ||||
| Item 33 | 0.773 | 0.765 | Item 33 | 0.758 | 0.860 | ||||
| Item 34 | 0.759 | 0.738 | Item 34 | 0.719 | 0.797 | ||||
| Factor 2: ODC2 (α = 0.935) | Factor 2: ODC2 (α = 0.969) | ||||||||
| 1.420 | 7.890 | 1.092 | 5.748 | ||||||
| Item 17 | 0.623 | 0.504 | Item 16 | 0.743 | 0.743 | ||||
| Item 18 | 0.772 | 0.753 | Item 17 | 0.921 | 0.741 | ||||
| Item 19 | 0.753 | 0.606 | Item 18 | 0.766 | 0.810 | ||||
| Item 20 | 0.825 | 0.800 | Item 19 | 0.755 | 0.733 | ||||
| Item 21 | 0.768 | 0.777 | Item 20 | 0.783 | 0.880 | ||||
| Item 22 | 0.718 | 0.753 | Item 21 | 0.761 | 0.880 | ||||
| Item 23 | 0.632 | 0.714 | Item 22 | 0.734 | 0.865 | ||||
| Item 24 | 0.745 | 0.655 | Item 23 | 0.794 | 0.870 | ||||
| Item 24 | 0.764 | 0.737 | |||||||
| Item 25 | 0.663 | 0.670 | |||||||
| Organizational commitment | |||||||||
| Factor 1: OCM1 (α = 0.878) | Factor 1: OCM1 (α = 0.884) | ||||||||
| 3.856 | 77.114 | 3.856 | 77.120 | ||||||
| Item 40 | 0.875 | 0.856 | Item 39 | 0.827 | 0.824 | ||||
| Item 41 | 0.790 | 0.831 | Item 40 | 0.788 | 0.772 | ||||
| Item 42 | 0.680 | 0.759 | Item 41 | 0.839 | 0.845 | ||||
| Factor 2: OCM2 (α = 0.860) | Factor 2: OCM2 (α = 0.868) | ||||||||
| 0.379 | 7.586 | 0.405 | 8.098 | ||||||
| Item 39 | 0.899 | 0.920 | Item 42 | 0.911 | 0.958 | ||||
| Item 43 | 0.698 | 0.870 | Item 43 | 0.699 | 0.862 | ||||
| POHs | SOHs | |||||||
|---|---|---|---|---|---|---|---|---|
| AVE | Q2 | R2 | AVE | Q2 | R2 | |||
| OCL1 | 0.672 | 0.744 | ||||||
| OCL2 | 0.692 | 0.765 | ||||||
| OCL3 | 0.858 | 0.905 | ||||||
| OCM1 | 0.804 | 0.816 | ||||||
| OCM2 | 0.877 | 0.889 | ||||||
| ODC1 | 0.778 | 0.82 | ||||||
| ODC2 | 0.691 | 0.787 | ||||||
| OP | 0.801 | 0.188 | 0.250 | 0.858 | 0.241 | 0.285 | ||
| OR | 0.659 | 0.487 | 0.751 | 0.713 | 0.581 | 0.831 | ||
| Average number | 0.760 | 0.500 | 0.811 | 0.558 | ||||
| AVE × R2 | 0.380 | 0.453 | ||||||
| GoF = √(AVE × R2) | 0.616 | 0.673 | ||||||
| Model | Indirect Effect | S. E. | 95% Confidence Interval | Direct Effect | S. E. | 95% Confidence Interval | ||
|---|---|---|---|---|---|---|---|---|
| Boot Lower | Boot Upper | Boot Lower | Boot Upper | |||||
| POHs (SOHs) | ||||||||
| OCL1-OCR-OP | 0.223 (0.200) | 0.084 (0.118) | 0.069 (0.033) | 0.400 (0.477) | 0.430 (0.588) | 0.101 (0.092) | 0.232 (0.407) | 0.628 (0.769) |
| OCL2-OCR-OP | 0.232 (0.326) | 0.066 (0.103) | 0.117 (0.137) | 0.374 (0.539) | 0.290 (0.331) | 0.081 (0.107) | 0.131 (0.121) | 0.450 (0.541) |
| OCL3-OCR-OP | 0.109 (0.119) | 0.030 (0.030) | 0.055 (0.060) | 0.173 (0.178) | −0.009 (−0.010) | 0.045 (0.021) | −0.098 (−0.057) | 0.080 (0.025) |
| ODC1-OCR-OP | 0.246 (0.054) | 0.112 (0.085) | 0.035 (−0.060) | 0.468 (0.260) | 0.390 (0.799) | 0.122 (0.091) | 0.150 (0.621) | 0.629 (0.978) |
| ODC2-OCR-OP | 0.126 (0.061) | 0.110 (0.125) | −0.092 (−0.179) | 0.340 (0.323) | 0.591 (0.640) | 0.115 (0.137) | 0.365 (0.371) | 0.817 (0.909) |
| OCM1-OCR-OP | 0.080 (0.120) | 0.021 (0.042) | 0.039 (0.050) | 0.124 (0.213) | 0.224 (0.577) | 0.034 (0.084) | 0.157 (0.482) | 0.290 (0.673) |
| OCM2-OCR-OP | 0.186 (0.159) | 0.050 (0.051) | 0.086 (0.076) | 0.282 (0.266) | 0.269 (0.423) | 0.067 (0.052) | 0.138 (0.320) | 0.400 (0.526) |
| |diff| | p-Value (Socialism vs. Capitalism) | Result | |
|---|---|---|---|
| OCL → OP | 0.356 | 0.029 | Support |
| OCL → OR | 0.317 | 0.012 | Support |
| OCM → OP | 0.410 | 0.013 | Support |
| OCM → OR | 0.144 | 0.034 | Support |
| ODC → OP | 0.214 | 0.247 | Reject |
| ODC → OR | 0.225 | 0.036 | Support |
| OR → OP | 0.016 | 0.540 | Reject |
Disclaimer/Publisher’s Note: The statements, opinions and data contained in all publications are solely those of the individual author(s) and contributor(s) and not of MDPI and/or the editor(s). MDPI and/or the editor(s) disclaim responsibility for any injury to people or property resulting from any ideas, methods, instructions or products referred to in the content. |
© 2023 by the authors. Licensee MDPI, Basel, Switzerland. This article is an open access article distributed under the terms and conditions of the Creative Commons Attribution (CC BY) license (https://creativecommons.org/licenses/by/4.0/).
Share and Cite
Zhang, Y.; Zhang, S.; Hsu, F.-C. Crisis Management Performance of Upscale Hotels in the Greater Bay Area, China: A Comparative Study in a Complex Institutional Situation. Sustainability 2023, 15, 5476. https://doi.org/10.3390/su15065476
Zhang Y, Zhang S, Hsu F-C. Crisis Management Performance of Upscale Hotels in the Greater Bay Area, China: A Comparative Study in a Complex Institutional Situation. Sustainability. 2023; 15(6):5476. https://doi.org/10.3390/su15065476
Chicago/Turabian StyleZhang, Yang, Su Zhang, and Fu-Chieh Hsu. 2023. "Crisis Management Performance of Upscale Hotels in the Greater Bay Area, China: A Comparative Study in a Complex Institutional Situation" Sustainability 15, no. 6: 5476. https://doi.org/10.3390/su15065476
APA StyleZhang, Y., Zhang, S., & Hsu, F.-C. (2023). Crisis Management Performance of Upscale Hotels in the Greater Bay Area, China: A Comparative Study in a Complex Institutional Situation. Sustainability, 15(6), 5476. https://doi.org/10.3390/su15065476
