Abstract
In recent years, customized buses (CBs), a new form of public travel mode between bus and car, has sprung up in China. Its characteristics include flexible routes, each person having a seat and point-to-point travel have attracted travelers who seek high-quality travel, especially car travelers, alleviating traffic congestion at peak periods and leading to a change in urban travel modes. In addition to providing new travel modes, an exclusive bus lane (EBL) is also an effective means to alleviate traffic congestion. Therefore, this paper establishes link impedance functions under mixed travel modes considering the EBL, including customized buses on different kinds of links, and then presents a day-to-day dynamic traffic flow assignment model based on stochastic user equilibrium (SUE). Some conclusions were summarized by numerical case studies. First, the parameter of travelers’ sensitivity to route travel time affects the speed of traffic flow evolution. When it increases to positive infinity, the final state of the traffic network moves from SUE to deterministic user equilibrium (DUE). Second, the parameter on the degree of dependence of travelers on previous experience can not only influence the value size of actual travel time, but also influence the direction of actual travel time evolution. Third, conventional buses and customized buses have higher transportation efficiency than cars, but if the proportion of conventional bus travelers is too large, the total travel time of all travelers in the traffic network may increase. Fourth, when travel demands increase, the proportion of travelers who choose public transit is required to increase to achieve minimum total travel time. Lastly, from the perspective of the whole traffic network in any case, the EBL is not always beneficial. It is recommended to set EBLs when conventional buses and customized bus flows are heavy, which can be judged based on the model established in this paper.
1. Introduction
With the acceleration of China’s urbanization process, the continuous expansion of urban scale and the substantial growth of the urban population has led to a sharp rise in traffic demands. The unbalanced growth of car ownership and road area have led to an increasingly serious problem of urban traffic congestion [1]. As public transit (PT) has the characteristics of high passenger capacity, if urban residents choose PT to commute, it can effectively alleviate traffic congestion and save link resources. However, the most conventional PT—conventional buses—has certain limitations. First, conventional buses need to spend time stopping at each bus stop enroute, causing a time delay to passengers who do not get on and off at these stops. Secondly, conventional buses can be extremely crowded in the morning and evening traffic peak time, which makes passengers feel uncomfortable. Therefore, a conventional bus has little attraction to the groups who are able to afford to cars to commute. Thus, even were the government to subsidize bus companies and bus fares were to be substantially reduced, there are still a considerable number of urban residents who would bear higher commuting expenses rather than choose a conventional bus. Based on this background, a new travel mode between conventional bus and car, named a customized bus (CB), is providing travelers with a new choice.
Benefiting from the rapid development of the Internet, the customized bus has gradually sprung up in China in recent years. It is a new mode of demand-responsive transit (DRT) service created to meet commuting demands and alleviate traffic congestion at peak periods [2]. Its characteristics such as flexible routes, each person having a seat and point-to-point travel have attracted many urban residents who have commuting demands and pursue travel quality. Customized buses are a supplement and improvement to the urban public transportation system and this has gradually led to a change in urban travel modes. Therefore, it is necessary for traffic managers to predict the results of traffic flow assignment in the traffic network under mixed travel modes before implementing traffic planning.
The commuting behaviors of urban residents are dynamic and occur day to day. Due to the interference of external factors and the change in the network itself, traffic flows will continue to change. The static traffic assignment model is not enough to describe the evolution process of traffic flows, and it is impossible to explore what form of user equilibrium will be achieved (deterministic or stochastic). Therefore, to describe the evolution process of traffic flows and the characteristics of the traffic network equilibrium state more scientifically, this paper will establish a day-to-day dynamic traffic flow assignment model.
In addition to providing new travel modes, reasonable traffic management measures can also effectively alleviate traffic congestion [3]. In the past few decades, the exclusive bus lane (EBL) has been widely applied in practice [4]. As a major PT priority measure, the EBL has been recognized as a key measure to relieve traffic congestion. It has a significant effect on improving PT operation efficiency and service quality, strengthening the attractiveness of the PT system, and increasing the share of people using PT. However, EBLs can reduce PT travelers’ travel time and increase non-PT travelers’ travel time. Therefore, to improve the overall transport efficiency, traffic managers need to be cautious about whether to set EBLs on links. In fact, many car travelers complain that EBLs occupy link resources when the ordinary lane is congested and the EBL is almost empty. Considering that CB is a special form of PT, it has the right to travel on the EBL. If the CB service is provided and some car travelers change their travel mode to CB, the link resources of EBLs will be more fully utilized. In addition, due to the existence of EBLs, the day-to-day route-selection behaviors of car travelers and CB travelers will be affected. Thus, we also take the EBL into consideration to explore the influence of the EBL on the day-to-day dynamic traffic flow assignment model.
In sum, to analyze the day-to-day route-selection behaviors of travelers and their impact on the traffic network, this research establishes link impedance functions considering the EBL under mixed travel modes, including customized buses, on different kinds of links and then presents a day-to-day dynamic traffic flow assignment model based on stochastic user equilibrium (SUE). Finally, a traffic network is used to perform some numerical case studies to test the model.
The rest of the paper is organized as follows. Section 2 illustrates our research scope and provides an overview of existing studies. Section 3 introduces the characteristics of travel modes in the traffic network to pave the way for establishing the model in the next section. In Section 4 the day-to-day dynamic traffic flow assignment model under mixed travel modes considering customized buses is established. Section 5 provides numerical case studies. Section 6 draws conclusions for the paper and provides some suggestions for future research and practical applications.
2. Research Scope and Overview of Existing Studies
2.1. Smart Mobility
Smart mobility is a new concept that has the purpose of providing productivity, innovation, livability, well-being, sustainability, accessibility, good governance and planning for smart cities [5]. In the context of smart cities, the transportation system could be considered an asset of the city [6].
Some studies focus on providing smart vehicles. In the 1976, Flusberg [7] first proposed a flexible public transport mode and carried out the actual operation. This mode, which could meet people’s customized travel demands, was called “demand responsive transportation” [8,9,10,11,12,13]. Most studies tended to study its route optimization separately, ignoring its impact on other travel modes. To reduce people’s dependence on non-clean energy, researchers paid much attention to electric vehicle (EV) technology [14,15,16,17,18,19,20,21,22]. EVs have been gaining popularity due to their lower fuel emissions, and the number of EVs is anticipated to increase quickly. In recent years, autonomous vehicle (AV) technology, which can free the driver’s hands and attention from tiring driving, has become well-known among researchers [23,24,25,26]. AV technology provides people with a living space rather than vehicles for travelling.
In addition to smart vehicles, intelligent traffic management (ITM) is also of great importance to smart mobility. In cities, especially megacities, roads play a leading role in transportation [27]. Therefore, researchers and city officials have been very interested in studying road maintenance as a significant aspect of urban infrastructure. To meet the optimal structural rehabilitation design and future budget needs, a technical evaluation of the traffic network’s quality based on a pavement management system (PMS) is required [28,29,30,31]. Traffic networks include not only road sections but also intersections. Solving the conflict problem at intersections is of the key points of traffic management. Therefore, some studies proposed methods for autonomous traffic signal control [32,33,34,35,36,37,38]. These methods are critical to maximize intersection capacity and reduce vehicle delay. Moreover, as people attach great importance to quality and sustainability, some researchers diverted their attention from the road to the street [39]. They built a smart street management and control platform (SSMCP) to implement a “smart cities” project at the street level.
To sum up, smart mobility is of growing interest in academic literature, as researchers look for ways to use the latest innovations in transportation to improve the sustainability of smart cities.
2.2. Day-to-Day Traffic Flow Assignment Model
In the past few decades, to deeply understand the evolution process of network traffic flow and the accessibility of the user equilibrium state, scholars have undertaken much research on day-to-day traffic flow assignment models. Among them, there is some research which includes different travelers. Bagroee et al. (2017) established a mixed user equilibrium system optimal (UE-SO) traffic flow model of non-connected vehicles and connected vehicles [40]. Lou et al. (2017) divided travelers into conservative users, adventurous users without ATIS (advanced traveler information systems) and adventurous users with ATIS according to different route selection behaviors and traffic information sources [41]. Zhou et al. (2017) assumed that travelers with ATIS follow the deterministic user equilibrium (DUE) route selection behavior, while travelers without ATIS will follow the stochastic user equilibrium (SUE) route selection behavior, and then proved that the interaction between these two types of travelers leads to the final evolution of the network system to the mixed equilibrium state [42]. Yang et al. (2020) established a double dynamic day-to-day assignment model with the same route and departure time (SRDT) selection by combining incomplete information, traveler bounded rationality and an information sharing mechanism [43]. Zhang et al. (2018) established a day-to-day route selection learning model containing friends’ travel information based on the cumulative prospect theory (CPT) to study the impact of interactive information from friends on travelers’ day-to-day route selection decisions [44]. Considering the incomplete information of ATIS, Huang et al. (2008) divided travelers into three categories: travelers who are equipped with ATIS, travelers who are equipped with ATIS and follow recommendations and travelers equipped will AITS but do not follow recommendations. They discussed the stability of the evolution model based on Logit theory [45]. Li et al. (2022) divided drivers into skilled drivers and novice drivers, studied how individuals make route choices according to evolutionary dynamics, and integrated evolutionary game theory into the day-to-day traffic flow assignment model [46]. Sun et al. [47] considered the impact of smart highway and the ATIS system on route selection behaviors. They assumed that a smart road could provide traffic information about the road for all travelers on the road, and ATIS can provide traffic information for the entire traffic network for travelers whose vehicles are equipped with ATIS. They established the daily traffic flow evolution model, and analyzed the equivalence, existence and stability of the fixed-point state. However, most scholars of existing day-to-day dynamic traffic flow assignment focus on travelers’ route selection mechanisms. In fact, travelers do not choose only one travel mode. Under the same travel demands, different travel modes in the traffic network may have different impacts on network traffic flow.
Some scholars considered the day-to-day traffic flow assignment under different travel modes. Fu et al. (2014) proposed a reliability-based user equilibrium (RUE) model in multi-modal networks considering the effects of uncertain demands [48]. Guo and Huang (2022) presented a dynamical system model which includes private car, public transit and two platforms to provide ride-sourcing services to capture the period-to-period dynamics of platform pricings [49]. Wu et al. (2020) established a day-to-day evolution model of dual-mode network traffic flow based on a stochastic user equilibrium model. In numerical examples, they adjust the fuel tax rate and bus departure quantity to guide travel mode choice, and draw the conclusion that a guidance optimization scheme based on the fuel tax rate and bus departure quantity can not only help regulate the proportion of car travel but also improve bus service quality [50].
To sum up, these scholars still do not take customized bus and EBLs into consideration. Customized buses have the right to use EBLs and their travel routes are flexible. Therefore, the customized bus may have a different influence on traffic flow assignment, which is worth studying.
2.3. Link Impedance Function
The link impedance function is a kind of function established to describe the relationship between the link travel time and link traffic flow, which is an extremely important factor that must be considered by travelers when they choose their travel routes. The difference in travelers’ route selection will lead to a difference in traffic flow assignment. Thus, the calculation of a travel time budget becomes the key process in solving the traffic flow assignment problem [51]. In 1964, the Federal Highway Administration of the United States summarized the relationship between link travel time and link flow based on investigation of traffic at a large number of links, that is, the BPR (Bureau of Public Roads) link impedance function model [52]. In that basic model, only a single type of traffic flow is considered. In reality, the traffic flows on links in the traffic networks are often diverse.
Some scholars have undertaken research on links with mixed travel modes. Müller and Schiller (2015) considered the impact of trucks on the travel time of other vehicles on the road and found that a significant increase in the number of trucks would have a great impact on the travel time of passenger vehicles, greatly increasing the link impedance [53]. Lu et al. (2016) considered the influence of the quantity and proportion of link traffic flows of various vehicles (trucks, cars, etc.) on the link impedance, proposed an improved model, estimated the parameters through VISSIM micro simulation, and concluded that the traffic composition has a significant impact on the traffic flow and travel time [54].
In addition, some scholars have also considered the difference between lanes. Thomas et al. (2012) believed that link impedance functions are based on volume delay functions (VDF), so they established a micro-simulation model (HETEROSIM) to determine speeds for each vehicle type, to develop user-class VDFs [55]. Zhang and Waller (2018) took the high occupancy vehicle (HOV) lane on the expressway as a research object. They put forward three kinds of link impedance functions of HOV lanes considering the influence of ordinary lanes and gave the parameter estimation method of linear regression [56]. However, customized buses were not taken into consideration. Due to the difficulty of the implementation of HOV lanes, the popularity of HOV lanes in China is not high, but there are many applications of the EBL. Kim and Schonfeld (2008) presented a strategy to make toll lanes accepted in a congested corridor through a lane allocation approach, which integrates toll lanes and EBLs along the corridor [57]. Tranhuu et al. (2007) addressed this issue for some Asian cities whose traffic is dominated by motorcycles. They compared different exclusive bus-lane/bus-way designs to assess their effects on travel time [58]. However, with the development of China’s economy, Chinese citizens seldom use motorcycles, and motorcycles are prohibited from driving on most urban roads for security. Mesbah et al. (2010) introduced a framework for the optimization of bus priority at the network level which can balance the impact on all stakeholders [59].
To sum up, existing studies of the link impedance function did not take customized buses into account. Besides this, they did not consider the potential situation when the traffic flows on the EBL are heavier than those on the ordinary lanes. Thus, they did not establish a model that conforms to the potential situation. Therefore, it is necessary to establish new link impedance functions under mixed travel modes and lanes before establishing the new traffic flow assignment model.
3. Characteristics of Different Travel Modes
Travelers have a variety of travel modes to choose from. Different travel modes have different impacts on the traffic network. This paper studies the traffic flows in the motor vehicle lane. The main travel modes include car, conventional bus and customized bus. For the convenience of the research, the travel modes in this paper are written as i: i = 1 means car, i = 2 means conventional bus and i = 3 means customized bus.
3.1. Characteristics in Right-of-Way
The right-of-way involved in this paper is the EBL, which was invented to achieve PT priority. In reality, travel expenses and time are the two core factors that determine the transfer of car travelers to public transit. With the background that there is no room for bus fares to be reduced and congestion charge collection is difficult to implement, it is difficult for public transit to attract car travelers. However, the EBL provides a strong guarantee for the travel time of conventional buses, and is bound to become the most direct and effective tool to promote the transfer of car travelers.
In this paper, customized buses are considered to have the right to use EBLs as well as conventional buses. Besides this, cars can only travel on ordinary lanes.
3.2. Characteristics in Route Choice
Car travelers can adjust their travel routes according to their perceived route travel time on each route.
Conventional buses provide stable transport services for urban residents. They have dense stops and fixed routes. Therefore, travelers who take conventional buses cannot adjust their travel routes.
Customized buses provide passengers with point-to-point travel, thus they only need to send passengers from the origin point to the destination point without sticking to a certain route. Thus, customized bus travelers can adjust their travel routes according to their perceived route travel time on each route.
3.3. Characteristics in Conversion of Travel Demand
The travel demands (per/h) on O-D pairs produce traffic flows (pcu/h) in the traffic network. They are not equal in quantity. First, the number of passengers per vehicle of each travel mode is different. Secondly, the vehicle conversion factor of each travel mode is also different. Therefore, the traffic flows of each travel mode on O-D pair can be written as:
where stands for the number of mode travelers on the O-D pair ; stands for the average number of passengers per vehicle of mode ; stands for the vehicle conversion factor of mode . Generally speaking, in the actual bus operation, the bus company may directly use conventional buses as customized buses, in which case it must be the case that .
4. Day-to-Day Dynamic Traffic Flow Assignment Model under Mixed Travel Modes Considering Customized Bus
Consider a traffic network , where stands for the set of nodes and stands for the set of links. Link stands for one of the links in . Let be the set of O-D pairs and be the set of routes on the O-D pair .
The main hypotheses are as follows:
- (1)
- Traffic flows considered in this paper include cars, conventional buses and customized buses.
- (2)
- Travelers have inertia in the travel mode selection, so the traffic flows of each travel mode remain stable in the evolution process.
- (3)
- Travelers consider travel time as travel costs in route selections, ignoring fuel and ticket costs.
- (4)
- Bus companies have enough conventional buses and customized buses to meet travelers’ travel demand.
4.1. Link Impedance Functions under Mixed Travel Modes
To scientifically study the influence of different travel modes on traffic flow assignments, the first task is to establish the link impedance functions of different travel modes.
In the conventional BPR function, the link travel time of link is written as:
where stands for the free-flow travel time of link ; stands for the traffic flow on link ; stands for the capacity of link ; and are correction factors, respectively; is usually taken as 0.15 and is usually taken as 4.
In this paper, the new link impedance functions will be based on BPR function.
4.1.1. Classification of Links
In most studies, scholars often only care about the topological properties of the traffic network. In fact, the different types of links in the traffic network have different properties which will affect the link travel time of different travel modes, affect the route selection of travelers, and affect the final result of traffic flow assignment.
In this paper, the PT priority method EBL is considered. Thus, links are divided into four categories according to whether there are EBLs and bus stops in them, as shown in Table 1 and Figure 1.
Table 1.
Classification of links.
Figure 1.
Different types of links. (a) Type I link; (b) Type II link; (c) Type III link; (d) Type IV link.
Figure 1 shows the assignment of vehicles on different types of links. On type III and type IV links, cars can only travel on ordinary lanes without “EBL“ markings, as shown in Figure 1c,d. On type II and type IV links, conventional buses need to enter the bus stops (taking harbor-shaped bus stops as examples in the figures) to get passengers on and off, as shown in Figure 1b,d.
As a matter of fact, the link set can be divided into four subsets: . These subsets stand for the set of type I, II, III and IV links, respectively. Thus, they must meet the following requirements:
4.1.2. Link Impedance Functions of the Car
On type I and II links, there is no right-of-way gap between the three travel modes, and the link impedance function of cars can be written as:
where stands for travel time of cars on link ; stands for travel time; , and stand for the number of cars, conventional bus and customized bus on link , respectively; , and stand for the vehicle conversion factor of car, conventional bus and customized bus, respectively; stands for the capacity of link .
On type III and IV links, due to the existence of the EBLs, cars can only travel on ordinary lanes. On ordinary lanes, the traffic flows of conventional buses and customized buses do not need to be considered, but the EBLs occupy the partial capacity of links which used to belong to ordinary lanes. Therefore, the link impedance function of cars can be written as:
where stands for the capacity of the EBL on link .
4.1.3. Link Impedance Functions of the Conventional Bus
On type I links, there is no right-of-way gap between the three travel modes, and the link impedance function of conventional bus can be written as:
where stands for the travel time of conventional bus on link .
On type II links, there is no right-of-way gap between the three travel modes. Conventional buses need to stop when they arrive at the bus stop, making them experience the three steps: decelerate to enter the bus stop, be stationary to allow passengers to get on and off, and accelerate to leave the bus stop, which will inevitably cause time delays for conventional bus travelers. In reality, this time delay is related to too many factors such as the type of the conventional bus, the driving habits of the conventional bus driver and the number of the passengers who get on and off at the bus stop. When the type of the conventional bus is fixed, the driving habits of the conventional bus driver are fixed and the number of the passengers who get on and off at the bus stop does not fluctuate much, this time delay can be simplified as a constant, . Therefore, the link impedance function of the conventional bus can be written as:
On type III links, conventional buses travel on the EBL which only used for conventional buses and customized bus. Therefore, the link impedance function of conventional buses can be written as:
On type IV links, conventional buses travel on the EBL and need to stop when they arrive at the bus stop. Therefore, the link impedance function of conventional bus can be written as:
4.1.4. Link Impedance Functions of the Customized Bus
On type I and II links, there is no right-of-way gap between the three travel modes, and the link impedance function of customized bus can be written as:
On type III and IV links, customized buses travel on the EBL. Therefore, the link impedance function of conventional bus can be written as:
4.1.5. Correction of Actual Link Travel Time
The purpose of setting EBLs is to achieve PT priority. In the above model , if there is a EBL on the link, the default conventional buses and customized buses travel on the EBL, and cars travel on the ordinary lane. When the traffic flows of conventional buses and customized buses on the EBL are too heavy, it may occur that the travel time of conventional bus and customized bus on the EBL is longer than on the ordinary lane, which is contrary to PT priority.
In fact, conventional buses and customized buses have the right to use the EBL instead of being forced to use it. Once the EBL tends to be more congested than the ordinary lane, the drivers of conventional buses and customized buses will actively drive to the ordinary lane until their travel time on different lanes is equal and reaches a balanced state, such that travelers cannot save their travel time by changing their travel lanes. Therefore, to achieve the actual link travel time when the travel time of conventional buses and customized buses on the EBL is longer than on the ordinary lane, a correction must be performed.
The method for this is that the actual travel time on type III links is calculated by the link impedance function of type I links, and the actual travel time on type IV links is calculated by the link impedance function of type II links. According to Model and Model , the judgment condition can be written as:
4.2. Day-to-Day Traffic Flow Assignment Model Based on Routes
4.2.1. Statistics of Traffic Flows
Travelers have three travel modes to choose from, and travel demands of different travel modes should be transformed into traffic flows in the traffic network. The traffic flows of each travel mode can be written as:
Where stands for the number of travelers on the O-D pair ; stands for the proportion of all travelers who choose conventional bus on the O-D pair ; stands for the proportion of travelers who choose a customized bus among the travelers who do not choose conventional bus on the O-D pair .
where stands for the number of travelers on the O-D pair ; stands for the proportion of all travelers who choose conventional bus; stands for the proportion of travelers who choose a customized bus among the travelers who do not choose conventional bus.
4.2.2. Route Selection Model
In reality, there are some uncertain factors that are difficult to quantify in travel (such as weather and conditions of links). In addition, travelers’ information about the entire traffic network is incomplete, and there will be some errors in their perception of the link travel time [60]. Therefore, travelers often cannot accurately predict the actual route travel time and can only choose their travel routes according to their perceived route travel time [61]. However, there is a certain deviation between the actual route travel time and perceived route travel time. Therefore, the perceived travel time of mode travelers on route on day can be written as:
where is the observable term of perceived travel time of mode travelers on route on day ; is the random error parameter of perceived travel time.
When the of different mode travelers is mutually independent and obeys Gumbel distribution with a mean value of , mode travelers have routes on O-D pair ; based on the principle of choosing the route which has the minimum route travel time [62], the probability of mode travelers to choose route on day can be written as:
where stands for a parameter used to measure the sensitivity of travelers to route travel time. The larger is, the more accurately the travelers perceive the route travel time, and the less random the route selection is. On the contrary, the smaller is, the less accurately travelers perceive the route travel time, and the more random the route selection is.
4.2.3. Day-to-Day Updating Model of Travelers’ Perceived Travel Time
Travelers’ perceived travel time on day can be updated by their perceived travel time and actual travel time yesterday, and the former can be written as the weighted sum of the latter two:
where stands for the set of observable terms of the perceived route travel time of mode travelers on day ; stands for the set of actual route travel times of mode travelers on day ; is the degree to which travelers rely on their own past experience, and correspondingly is the degree how travelers trust their actual travel time yesterday. The larger is, the more travelers rely on their own previous experience. On the contrary, the smaller is, the more travelers trust yesterday’s actual route travel time. is the set of actual route travel times of mode travelers yesterday; is the correlation coefficient matrix between routes and links. The correlation coefficient between the route and links it passes is 1, and the correlation coefficient between the route and the links it does not pass is 0; is the set of actual link travel times of mode travelers yesterday.
4.3. Algorithm for Solving the Model
The perceived route travel time is the key for car and customized bus travelers to make route choices, so this paper designs an iterative weighting algorithm for multi travel modes based on travel routes. The solution steps are as follows:
Step 1: Initialization. Set , perform a traffic flow assignment according to models and when the perceived travel times are free-flow travel times, so as to obtain the sets of initial route flows of cars and customized buses: and , and give the set of conventional buses traffic flow which does not change with days.
Step 2: Update perceived travel time. Set , calculate the set of actual travel time of all travel modes yesterday by models , and , update the set of perceived travel time of all travel modes today by model .
Step 3: Determine search directions. Calculate the auxiliary route flows of cars and customized buses and by model , and determine the search directions and .
Step 4: Update traffic flows. Calculate the new actual traffic flows today and .
Step 5: Convergence test. If and , then end the iteration. Otherwise, return to Step .
5. Numerical Case Studies
5.1. Network Introduction
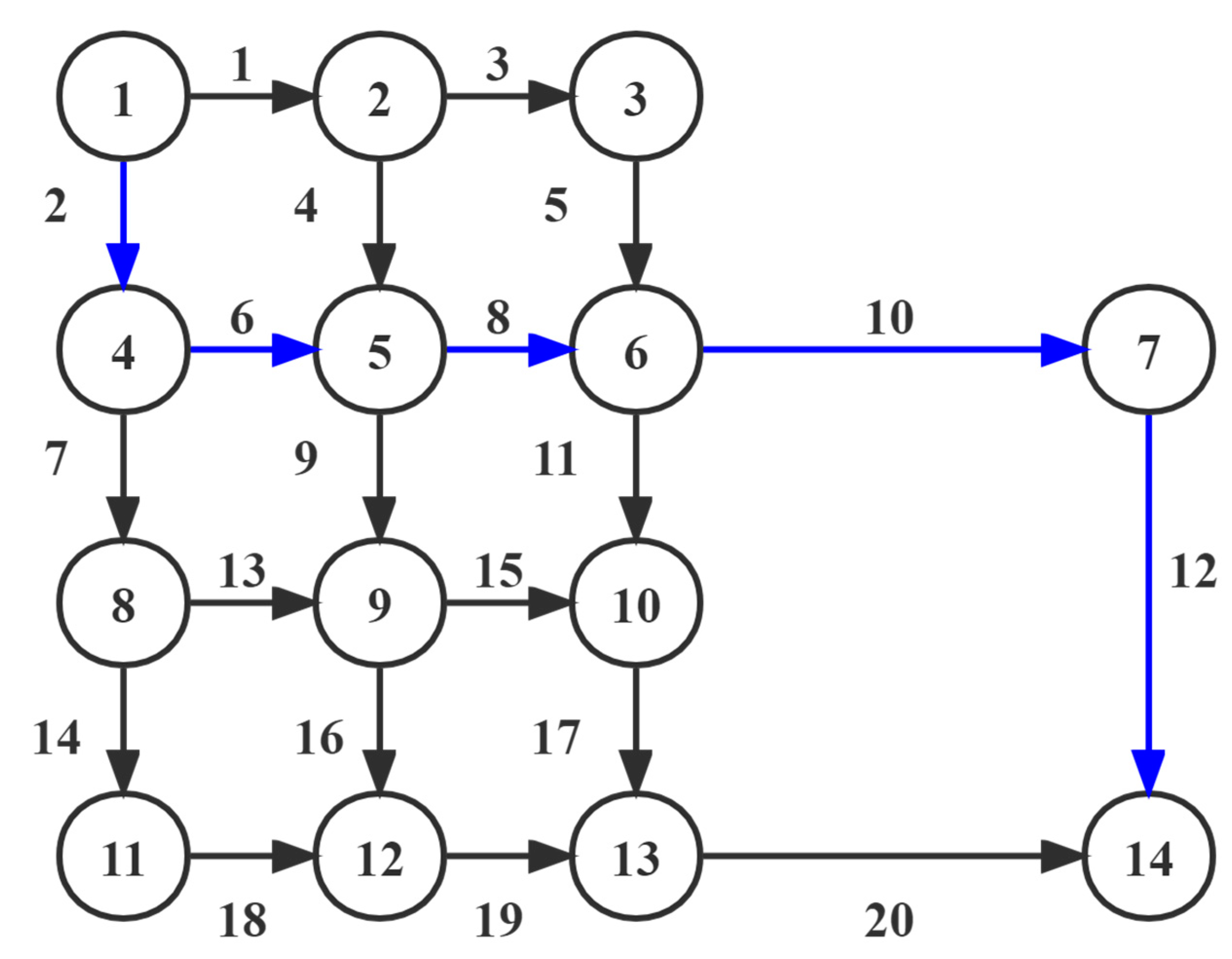
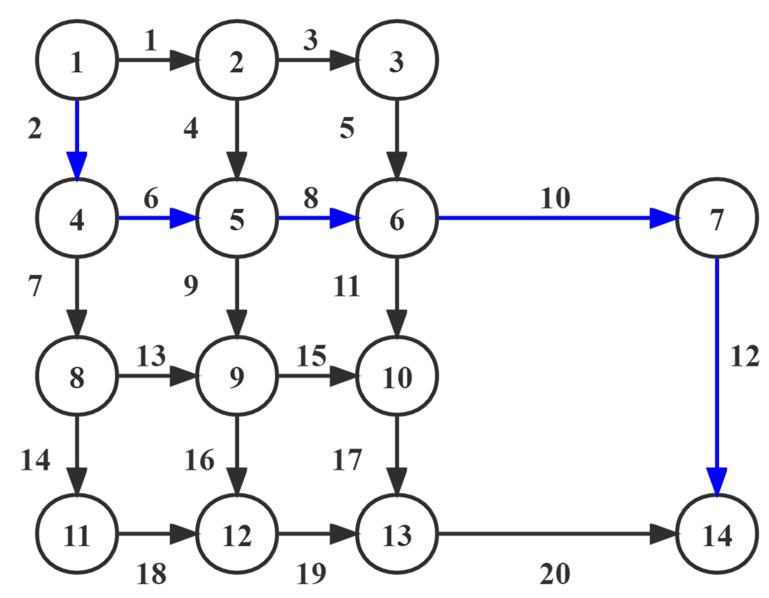
In this section, a traffic network in a city in Jiangsu Province of China is used to test the model described in this paper. As shown in Figure 2, this network includes 14 nodes, 20 links and O-D pair (1,14). The O-D pair (1,14) has 20 routes and Table 2 lists the links of each route. Route 7, marked with blue arrows, is the travel route of the conventional bus. There are bus stops on the link 2, 8 and 12, and EBLs on link 6, 8, 10 and 12. Moreover, data on the attributes of each link are shown on Table 3.
Figure 2.
Testing traffic network.
Table 2.
Association of routes and links.
Table 3.
Data of attributes of links.
5.2. Result Analysis
In the following studies, MATLAB2018b will be used for simulation experiments. During simulation experiments, set and . According to China’s Code for design of urban road engineering [63] and the situation of the city, set and .
5.2.1. Study on the Influence of on Traffic Flow Evolution
The parameter measures the sensitivity of travelers to route travel time, thus affecting their route choice behaviors. Therefore, is an important parameter that should be tested first. In this section, set , , , and .
Figure 3a and Figure 3b, respectively, show the evolution process of car flows and customized bus flows on Route 7 under different values of . In each Figure, the abscissa represents the value of time, the ordinate represents the value of traffic flows, and the three curves with different colors represent cases when the values of are 0.3, 0.9 and 1.5, respectively.
Figure 3.
Traffic flow evolution process on Route 7 under different values of . (a) Car flows. (b) Customized bus flows.
Table 4 shows the mean and standard deviation of car flows and customized bus flows on Route 7 within 200 days under different values of .
Table 4.
The mean and standard deviation of car flows and customized bus flows on Route 7.
As shown in Figure 3a,b, different values of affect the speed of traffic flow evolution and the position of the equilibrium point, but the traffic flows can always reach the user equilibrium state in the end. With the increases in , the numbers of car flows and customized bus flows change more rapidly (especially in the initial stage) because travelers become more sensitive to the travel time. The more sensitive the travelers are to the travel time, the faster they adjust their travel routes, which renders it beneficial for travelers to adjust to the route with shorter travel time quickly. When continues to increase to positive infinity, the state of the traffic network will change from SUE to DUE. In combination with Table 4, it can be found that when increases, the traffic flows’ standard deviation of the two travel modes on Route 7 also increases, which means that the traffic flow’s evolution on Route 7 becomes more intense and its stability becomes worse. Based on the above results, select and allow other parameters to remain unchanged for the following studies.
5.2.2. Study on the Influence of on Actual Travel Time
Following this, based on the models in this paper, the impact of on the actual travel time of different modes will be analyzed. The larger is, the more travelers rely on their own previous experience, which means that travelers update their perceived travel time more slowly.
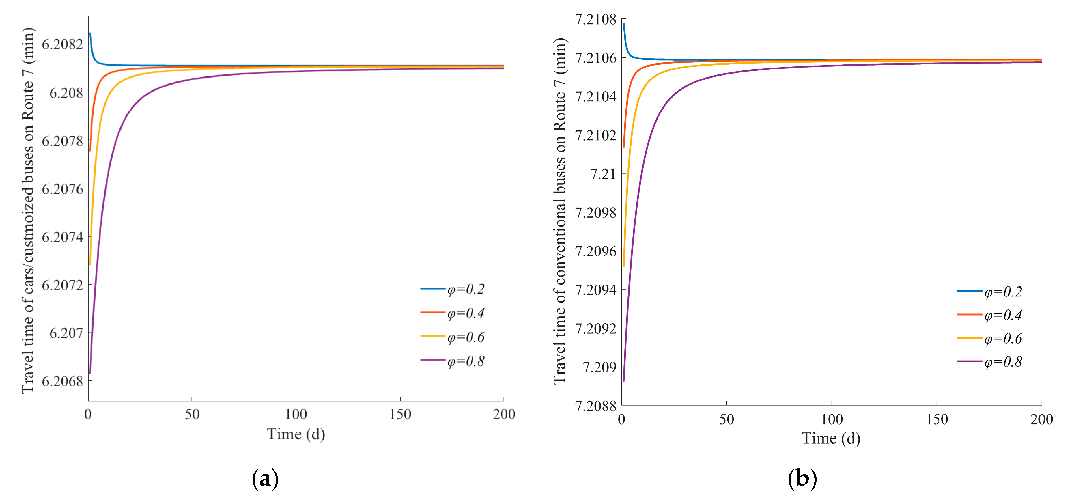
Figure 4a, 4b and 4c, respectively, show the evolution process of the actual travel time of cars, conventional buses and customized buses on Route 7 under different values of . In each figure, the abscissa represents the value of time, the ordinate represents the value of travel time, and the four curves with different colors represent cases when the values of are 0.2, 0.4, 0.6 and 0.8, respectively.
Figure 4.
Evolution process of actual travel time on Route 7 under different values of φ. (a) Car. (b) Conventional bus. (c) Customized bus.
It can be seen from Figure 4 that with the increase in the value of , the actual travel time of each travel mode on Route 7 decreases. This is because when , the update of perceived travel time is slow, and car travelers and customized bus travelers are more willing to stay on this route and then divert to other routes day by day, and the actual travel time of travelers on Route 7 decreases day by day. When , and , car travelers and customized bus travelers are more willing to choose the other routes which have a shorter actual travel time at the beginning, then return to Route 7. The actual travel time of each travel mode on Route 7 increases day by day.
The comparison of Figure 4a,c reveals that customized buses, benefitting from the existence of EBLs, can have a shorter actual travel time than cars even though they travel on the same route. From Figure 4b,c, it can be found that conventional buses have a longer actual travel than customized buses due to their time delay at the bus stops.
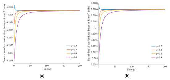
Figure 5a,b show the evolution process of the actual travel time of different travel modes on Route 7 without EBLs under different values of . In each figure, the abscissa represents the value of time, the ordinate represents the value of travel time, and the four curves with different colors represent cases when the values of are 0.2, 0.4, 0.6 and 0.8, respectively. In these cases, there is no right-of-way gap between the three travel modes. Cars have a shorter route travel time than before, while conventional buses and customized buses have a longer travel time than before (when EBLs are provided).
Figure 5.
Evolution process of actual travel time on Route 7 without EBLs under different values of φ. (a) Car/Customized bus. (b) Conventional bus.
It can be concluded that the evolution trends of the actual travel time of each travel mode are closely related to regardless of whether EBLs are set up. The value of can not only influence the value of actual travel time, but also change the evolution direction of actual travel time. This result is consistent with the existing studies on the day-to-day traffic flow assignment model. Therefore, a moderate value of is selected for the following studies.
5.2.3. Study on the Influence of , and EBLs on the Total Travel Time of All Travelers
The setting of EBLs can achieve PT priority by sacrificing the car travelers’ travel time, but the main goal is to improve the transportation efficiency of the traffic network. Therefore, it is not comprehensive to focus on one route or one mode taken by travelers. Here we will thus try to explore the influence of , and EBLs on the total travel time of all travelers in the traffic network on day 200.
Figure 6 shows the total travel time of all travelers in the traffic network on day 200 under different values of and when . The two coordinates on the bottom represent the values of and , respectively, while the coordinate of the vertical axis represents the value of the total travel time.
Figure 6.
Total travel time of all travelers on day 200 under different values of λ(1,14) and µ(1,14) when Q(1,14) = 2000 per/h.
When , it means all travelers choose to travel by cars. When , it means all travelers choose to travel by conventional buses. When , it means all travelers choose to travel by customized buses.
When the value of is small, with the increase in from 0 to 1, the total travel time of all travelers in the traffic network gradually decreases at first, and then increases after reaching the lowest point. This indicates that conventional buses have higher transportation efficiency than cars, but if too many people choose conventional buses, the route conventional buses run on will become crowded, and the link resources in other links cannot be well utilized, which will make the total travel time increase in some circumstances.
However, no matter what the value of is, the total travel time always decreases with the increase in . This indicates that customized buses not only have higher transportation efficiency than cars, but also can freely choose travel routes. The larger proportion of car travelers attracted by customized buses is always beneficial for reducing the total travel time.
Figure 7a and Figure 7b, respectively, show the total travel time of all travelers in the traffic network on day 200 under different values of and when and . In each Figure, the two coordinates on the bottom represent the values of and , respectively, while the coordinate of the vertical axis represents the value of the total travel time.
Figure 7.
Total travel time of all travelers on day 200 under different values of λ(1,14) and µ(1,14). (a) Q(1,14) = 1500 per/h. (b) Q(1,14) = 2500 per/h.
By comparing Figure 7a and Figure 7b, it can be found that when travel demands increase, the surface has a significantly cooler color when and are large. Besides this, the value of of the lowest point increases under the same value of . It means that the value of is required to increase to achieve the minimum total travel time if is fixed. Therefore, it can be inferred that when the travel demand increases, the proportion of travelers who choose PT is required to increase to achieve the minimum total travel time.
Figure 8 shows the total travel time of all travelers in the traffic network on day 200 under different values of and without EBLs when . The two coordinates on the bottom represent the values of and , respectively, while the coordinate of the vertical axis represents the value of the total travel time.
Figure 8.
Total travel time of all travelers on day 200 under different values of λ(1,14) and µ(1,14) without EBLs when Q(1,14) = 2000 per/h.
By comparing Figure 6 and Figure 8, it can be found that when or and , the total travel time does not change. This is because when there are no cars in the traffic network, the absence of EBLs does not affect the total travel time. These are extreme cases in which there is only PT in the traffic network.
Besides this, when the EBLs are removed, the point on the surface with and , which means all travelers choose cars, is no longer the highest point, because the link resources of EBLs are released.
However, the two figures show the fact that EBLs are not always beneficial for reducing the total travel time. The different values of and have an impact on whether the total travel time can be reduced after the EBLs are set. For the sake of clarity, Table 5 specifically shows the selections of whether to set EBLs under different values of and . The values in Table 5 are only 1 and 0. Under these parameters, 1 means setting EBLs will make the total travel time decrease or leave it unchanged, and it is suitable for setting. On the contrary, 0 means setting EBLs will increase the total travel time and it is not suitable for setting. In a word, it is recommended to set EBLs when conventional buses and customized bus flows are heavy enough. In other studies, CB is not considered, which corresponds to the cases when . If CB service is provided, the judgment criteria can be quantitatively calculated based on the models proposed in this study.
Table 5.
The selections of whether to set EBLs under different values of λ(1,14) and µ(1,14).
6. Conclusions and Suggestions
CB is a special form of PT which provides people with a point-to-point mobility service. It enriches the intelligent transit system and attracts more travelers who seek high-quality mobility to choose PT rather than an individual motorized travel mode. This will help improve the sustainability of cities. In addition, EBLs are provided in many cities to achieve PT priority, which affects travelers’ mobility (especially day-to-day route selection behavior), and further affects the result of traffic flow assignment in an equilibrium state. On the contrary, when CB service is provided, the choice of whether to set EBLs will also be affected.
In this paper, three travel modes are considered: car, conventional bus and customized bus, and road sections are divided into four types according to whether there are EBLs and bus stops on them. Following this, the link impedance functions under mixed traffic flows and lanes are established, and based on this, the traffic network theory is used to establish the day-to-day dynamic traffic flow assignment model. In numerical case studies, the day-to-day route selection behaviors of travelers and their impact on the traffic network are analyzed. The main conclusions are as follows:
- (1)
- Whether the traffic network can finally reach an equilibrium state under mixed travel modes, and what kind of user equilibrium state it can reach, mainly depend on θ. When θ increases, the evolution speeds of network traffic flows increase, and the final state of the traffic network moves from SUE to DUE.
- (2)
- Trends of the actual travel time evolution of different travel modes are closely related to φ. The value of φ can not only influence the value of actual travel time, but also influence the evolution in direction of the actual travel time.
- (3)
- Conventional buses have higher transportation efficiency than cars, but if too many people choose conventional buses, the route conventional buses run on will become crowded, and the link resources in other links cannot be well utilized, which will make the total travel time increase in some circumstances. Customized buses not only have higher transportation efficiency than cars, but also can freely choose travel routes. The larger proportion of car travelers attracted by customized bus is always beneficial to reduce the total travel time.
- (4)
- When travel demands increase, the proportion of travelers who choose PT is required to increase to achieve the minimum total travel time.
- (5)
- Although the setting of EBLs can realize PT priority, the EBLs are not always beneficial, from the perspective of the whole traffic network in any case. When the traffic flows of conventional buses and customized buses are too light, EBLs have a negative effect on reducing the total travel time of all travelers in the traffic network. In fact, it is recommended to set EBLs when conventional buses and customized bus flows are heavy, which can be judged based on the model established in this paper.
The suggested model can be explored and extended in future studies in the following ways:
- (1)
- The models in this paper assume that travelers have inertia in travel mode selection. The traffic flows of each travel mode remain stable in the evolution process. We only consider the traffic flow evolution caused by the route selection. In real life, some travelers may adjust their travel modes due to changes in the route travel time of different travel modes, which can be further considered.
- (2)
- As well as most studies, this paper considers travel time as well as travel cost. In fact, the travel cost in the broad sense may include many factors such as ticket price, oil price, comfort degree, and so on. These factors are considered by travelers when choosing travel modes and travel routes. Thus, various forms of travel cost should be considered in practical application.
Author Contributions
All authors contributed equally to the article. Methodology, C.S.; Software, W.X.; Writing—original draft, Y.W.; Writing—review & editing, Y.C. and P.Z. All authors have read and agreed to the published version of the manuscript.
Funding
This research was funded by National Natural Science Foundation of China (No. 71801115); The Fellowship of China Postdoctoral Science Foundation (No. 2021M691311); Universities Philosophy and Social Science Researches of Jiangsu Province (No. 2022SJYB2221).
Institutional Review Board Statement
Not applicable.
Informed Consent Statement
Not applicable.
Data Availability Statement
Not applicable.
Conflicts of Interest
The authors declare no conflict of interest.
References
- Zhao, F.; Zeng, X. Optimization of User and Operator Cost for Large-Scale Transit Network. J. Transp. Eng. 2007, 133, 240–251. [Google Scholar] [CrossRef]
- Liu, K.; Liu, J.; Zhang, J. Heuristic approach for the multiobjective optimization of the customized bus scheduling problem. IET Intell. Transp. Syst. 2022, 16, 277–291. [Google Scholar] [CrossRef]
- Yao, J.; Shi, F.; An, S.; Wang, J. Evaluation of exclusive bus lanes in a bi-modal degradable road network. Transp. Res. Part C Emerg. Technol. 2015, 60, 36–51. [Google Scholar] [CrossRef]
- Zheng, F.; Chen, J.; Wang, H.; Liu, H.; Liu, X. Developing a dynamic utilisation scheme for exclusive bus lanes on urban expressways: An enhanced CTM-based approach versus a microsimulation-based approach. IET Intell. Transp. Syst. 2020, 14, 1657–1664. [Google Scholar] [CrossRef]
- Yigitcanlar, T.; Han, H.; Kamruzzaman, M.; Ioppolo, G.; Sabatini-Marques, J. The making of smart cities. Land Use Policy 2019, 88, 104187. [Google Scholar] [CrossRef]
- Butler, L.; Yigitcanlar, T.; Paz, A. How Can Smart Mobility Innovations Alleviate Transportation Disadvantage? Assembling a Conceptual Framework through a Systematic Review. Appl. Sci. 2020, 10, 6306. [Google Scholar] [CrossRef]
- Flusberg, M. An Innovative Public Transportation System for a Small City: The Merrill, Wisconsin, Case Study. J. Transp. Res. Rec. 1976, 606, 54–59. Available online: https://trid.trb.org/view/52874 (accessed on 22 February 2023).
- Zhang, B.; Zhong, Z.; Zhou, X.; Qu, Y.; Li, F. Optimization Model and Solution Algorithm for Rural Customized Bus Route Operation under Multiple Constraints. Sustainability 2023, 15, 3883. [Google Scholar] [CrossRef]
- Han, S.; Fu, H.; Zhao, J.; Lin, J.; Zeng, W. Modelling and simulation of hierarchical scheduling of real-time responsive customised bus. IET Intell. Transp. Syst. 2020, 14, 1615–1625. [Google Scholar] [CrossRef]
- Montenegro, B.D.G.; Sörensen, K.; Vansteenwegen, P. A large neighborhood search algorithm to optimize a demand-responsive feeder service. Transp. Res. Part C Emerg. Technol. 2021, 127, 103102. [Google Scholar] [CrossRef]
- Antonio, P.; Marino, L.; Alessandro, F.; Chiara, P. Comparing Route Deviation Bus Operation with Respect to Dial-a-Ride Service for a Low-Demand Residential Area. In Proceedings of the Seventh International Conference on Data Analytics, DATA ANALYTICS, Athens, Greece, 18–22 November 2018; Available online: https://www.semanticscholar.org/paper/Comparing-Route-Deviation-Bus-Operation-with-to-for-Pratelli-Lupi/64aebff811a15fb28fe82b074ceb28582b098e33 (accessed on 22 February 2023).
- Alexandra, K.; Jan, G. From Public Mobility on Demand to Autonomous Public Mobility on Demand–Learning from Dial-A-Ride Services in Germany; Mobility in a Globalised World 2016; University of Bamberg Press: Bamberg, Germany, 2017; Available online: https://www.researchgate.net/publication/318982439_From_public_mobility_on_demand_to_autonomous_public_mobility_on_demand_-_Learning_from_dial-a-ride_services_in_Germany (accessed on 22 February 2023).
- An, J.Y.; Song, R.; Bi, M.K. Optimization flexible route design for high-speed railway station feeder bus. J. Transp. Syst. Eng. Inf. Technol. 2019, 19, 150. Available online: http://www.tseit.org.cn/EN/Y2019/V19/I5/150 (accessed on 22 February 2023).
- Wang, Z.; Luo, W.; Xu, S.; Yan, Y.; Huang, L.; Wang, J.; Hao, W.; Yang, Z. Electric Vehicle Lithium-Ion Battery Fault Diagnosis Based on Multi-Method Fusion of Big Data. Sustainability 2023, 15, 1120. [Google Scholar] [CrossRef]
- Xiong, R.; Yu, Q.; Shen, W.; Lin, C.; Sun, F. A Sensor Fault Diagnosis Method for a Lithium-Ion Battery Pack in Electric Vehicles. IEEE Trans. Power Electron. 2019, 34, 9709–9718. [Google Scholar] [CrossRef]
- Pan, F.W.; Gong, D.L.; Gao, Y.; Xu, W.M.; Ma, B. Current sensor fault diagnosis based on linearized model of lithium-ion battery. J. Jilin Univ. 2021, 51, 435–441. [Google Scholar] [CrossRef]
- Pan, F.W.; Ma, B.; Gao, Y.; Xu, M.; Gong, D. Parity space method for electric vehicle lithium-ion battery sensor fault diagnosis. Automot. Eng. 2019, 41, 831–838. [Google Scholar] [CrossRef]
- Schmid, M.; Gebauer, E.; Endisch, C. Structural Analysis in Reconfigurable Battery Systems for Active Fault Diagnosis. IEEE Trans. Power Electron. 2021, 36, 8672–8684. [Google Scholar] [CrossRef]
- Yang, N.; Xu, C.; Fang, R.; Li, H.; Xie, H. Capacity failure prediction of lithium batteries for vehicles based on large data. In Proceedings of the Second International Conference on Optoelectronic Science and Materials (ICOSM 2020), Hefei, China, 25–27 September 2020; Volume 11606, p. 1160609. [Google Scholar] [CrossRef]
- Zhao, X.; Wang, L.; Wang, X.; Sun, Y.; Jiang, T.; Li, Z.; Zhang, Y. Reliable Life Prediction and Evaluation Analysis of Lithium-ion Battery Based on Long-Short Term Memory Model. In Proceedings of the IEEE 19th International Conference on Software Quality, Reliability and Security Companion (QRS-C), Sofia, Bulgaria, 22–26 July 2019; pp. 507–510. [Google Scholar] [CrossRef]
- Zhao, J.; Ling, H.; Wang, J.; Burke, A.F.; Lian, Y. Data-driven prediction of battery failure for electric vehicles. iScience 2022, 25, 104172–104193. [Google Scholar] [CrossRef]
- Xue, Q.; Li, G.; Zhang, Y.; Shen, S.; Chen, Z.; Liu, Y. Fault diagnosis and abnormality detection of lithium-ion battery packs based on statistical distribution. J. Power Sources 2020, 482, 228964–228976. [Google Scholar] [CrossRef]
- Zhang, K.; Qu, D.; Song, H.; Wang, T.; Dai, S. Analysis of Lane-Changing Decision-Making Behavior and Molecular Interaction Potential Modeling for Connected and Automated Vehicles. Sustainability 2022, 14, 11049. [Google Scholar] [CrossRef]
- Qu, D.-Y.; Hei, K.-X.; Guo, H.-B. Game Behavior and Model of Lane-Changing on the Internet of Vehicles Environment. J. Jilin Univ. 2021, 1, 101–109. [Google Scholar] [CrossRef]
- Nilsson, J.; Silvlin, J.; Brannstrom, M.; Coelingh, E.; Fredriksson, J. If, When, and How to Perform Lane Change Maneuvers on Highways. IEEE Intell. Transp. Syst. Mag. 2016, 8, 68–78. [Google Scholar] [CrossRef]
- Guo, H.-B.; Qu, D.-Y.; Hong, J.-L. Vehicle Lane Changing Interaction Behavior and Decision Model Based on Utility Theory. Sci. Technol. Eng. 2020, 20, 12185–12190. [Google Scholar] [CrossRef]
- Moradi, M.; Assaf, G.J. Designing and Building an Intelligent Pavement Management System for Urban Road Networks. Sustainability 2023, 15, 1157. [Google Scholar] [CrossRef]
- Ma, L.; Li, Y.; Li, J.; Tan, W.; Yu, Y.; Chapman, M.A. Multi-Scale Point-Wise Convolutional Neural Networks for 3D Object Segmentation from LiDAR Point Clouds in Large-Scale Environments. IEEE Trans. Intell. Transp. Syst. 2019, 22, 821–836. [Google Scholar] [CrossRef]
- Tan, W.; Qin, N.; Ma, L.; Li, Y.; Du, J.; Cai, G.; Yang, K.; Li, J. Toronto-3D: A large-scale mobile LiDAR dataset for semantic segmentation of urban roadways. In Proceedings of the IEEE/CVF Conference on Computer Vision and Pattern Recognition Workshops, Seattle, WA, USA, 14–19 June 2020; pp. 202–203. [Google Scholar] [CrossRef]
- Shakhan, M.R.; Topal, A.; Sengoz, B. Data Collection for Implementation of the Mechanistic-Empirical Pavement Design Guide (MEPDG) in Izmir, Turkey. Tek. Dergi 2020, 36, 2021. [Google Scholar] [CrossRef]
- Tsai, Y.J.; Wu, Y.-C. Developing a Comprehensive Pavement Condition Evaluation System for Rigid Pavements in Georgia; Georgia Department of Transportation: Atlanta, GA, USA, 2019. Available online: https://rosap.ntl.bts.gov/view/dot/40264 (accessed on 22 February 2023).
- Singh, V.; Sahana, S.K.; Bhattacharjee, V. Nature-Inspired Cloud–Crowd Computing for Intelligent Transportation System. Sustainability 2022, 14, 16322. [Google Scholar] [CrossRef]
- Jovanovi’c, A.; Stevanovi’c, A.; Dobrota, N.; Teodorovi’c, D. Ecology based network traffic control: A bee colony optimization approach. Eng. Appl. Artif. Intell. 2022, 115, 105262. [Google Scholar] [CrossRef]
- Mohamed, S.A.E.; AlShalfan, K.A. Intelligent Traffic Management System Based on the Internet of Vehicles (IoV). J. Adv. Transp. 2021, 2021, 1–23. [Google Scholar] [CrossRef]
- Shi, Y.; Qi, Y.; Lv, L.; Liang, D. A Particle Swarm Optimisation with Linearly Decreasing Weight for Real-Time Traffic Signal Control. Machines 2021, 9, 280. [Google Scholar] [CrossRef]
- Mohamed, N.E.; Radwan, I.I. Traffic light control design approaches: A systematic literature review. Int. J. Electr. Comput. Eng. (IJECE) 2022, 12, 5355–5363. [Google Scholar] [CrossRef]
- Lin, H.; Han, Y.; Cai, W.; Jin, B. Traffic Signal Optimization Based on Fuzzy Control and Differential Evolution Algorithm. IEEE Trans. Intell. Transp. Syst. 2022, 23, 1–12. [Google Scholar] [CrossRef]
- Hosseinzadeh, M.; Sinopoli, B.; Kolmanovsky, I.; Baruah, S. MPC-Based Emergency Vehicle-Centered Multi-Intersection Traffic Control. IEEE Trans. Control. Syst. Technol. 2022, 31, 166–178. [Google Scholar] [CrossRef]
- Xiang, F.; Cheng, H.; Wang, Y. Exploring the Smart Street Management and Control Platform from the Perspective of Sustainability: A Study of Five Typical Chinese Cities. Sustainability 2023, 15, 3438. [Google Scholar] [CrossRef]
- Bagloee, S.A.; Sarvi, M.; Patriksson, M.; Rajabifard, A. A Mixed User-Equilibrium and System-Optimal Traffic Flow for Connected Vehicles Stated as a Complementarity Problem. Comput. Civ. Infrastruct. Eng. 2017, 32, 562–580. [Google Scholar] [CrossRef]
- Lou, X.-M.; Cheng, L.; Chu, Z.-M. Modelling travellers’ en-route path switching in a day-to-day dynamical system. Transp. B Transp. Dyn. 2017, 5, 15–37. [Google Scholar] [CrossRef]
- Zhou, B.; Xu, M.; Meng, Q.; Huang, Z. A day-to-day route flow evolution process towards the mixed equilibria. Transp. Res. Part C Emerg. Technol. 2017, 82, 210–228. [Google Scholar] [CrossRef]
- Yu, Y.; Han, K.; Ochieng, W. Day-to-day dynamic traffic assignment with imperfect information, bounded rationality and information sharing. Transp. Res. Part C Emerg. Technol. 2020, 114, 59–83. [Google Scholar] [CrossRef]
- Zhang, C.; Liu, T.-L.; Huang, H.-J.; Chen, J. A cumulative prospect theory approach to commuters’ day-to-day route-choice modeling with friends’ travel information. Transp. Res. Part C Emerg. Technol. 2018, 86, 527–548. [Google Scholar] [CrossRef]
- Huang, H.-J.; Liu, T.-L.; Yang, H. Modeling the evolutions of day-to-day route choice and year-to-year ATIS adoption with stochastic user equilibrium. J. Adv. Transp. 2008, 42, 111–127. [Google Scholar] [CrossRef]
- Li, K.; Wang, S.; Cong, R. Game dynamics of route choice in heterogenous population. Phys. Lett. A 2022, 421, 127775. [Google Scholar] [CrossRef]
- Sun, C.; Chu, Z.; Zhang, P.; Chang, Y.L. Day-to-day traffic user equilibrium model considering influence of intelligent highways and advanced traveler information systems. J. Cent. South Univ. 2022, 29, 1376–1388. [Google Scholar] [CrossRef]
- Fu, X.; Lam, W.H.; Chen, B.Y. A reliability-based traffic assignment model for multi-modal transport network under demand uncertainty. J. Adv. Transp. 2014, 48, 66–85. [Google Scholar] [CrossRef]
- Guo, R.-Y.; Huang, H.-J. Day-to-day dynamics in a duopoly ride-sourcing market. Transp. Res. Part C Emerg. Technol. 2022, 135, 103528. [Google Scholar] [CrossRef]
- Wu, J.; Ji, Y.; Sun, X.; Xu, Y. Guidance Optimization of Travelers’ Travel Mode Choice Based on Fuel Tax Rate and Bus Departure Quantity in Two-Mode Transportation System. J. Adv. Transp. 2020, 2020, 4190632. [Google Scholar] [CrossRef]
- Wang, Y.-Q.; Zhou, C.-F.; Jia, B.; Zhu, H.-B. Reliability analysis of degradable networks with modified BPR. Mod. Phys. Lett. B 2017, 31, 1750353. [Google Scholar] [CrossRef]
- US Bureau of Public Roads. Office of Planning. Urban Planning Division. In Traffic Assignment Manual for Application with a Large, High Speed Computer (Vol.2); US Department of Commerce: Washington, DC, USA, 1964; Available online: https://searchworks.stanford.edu/view/3216118 (accessed on 22 February 2023).
- Müller, S.; Schiller, C. Improvement of the volume-delay function by incorporating the impact of trucks on traffic flow. Transp. Plan. Technol. 2015, 38, 878–888. [Google Scholar] [CrossRef]
- Lu, Z.; Meng, Q.; Gomes, G. Estimating link travel time functions for heterogeneous traffic flows on freeways. J. Adv. Transp. 2016, 50, 1683–1698. [Google Scholar] [CrossRef]
- Thomas, J.; Srinivasan, K.K.; Arasan, V.T. Vehicle Class Wise Speed-Volume Models For Heterogeneous Traffic. Transport 2012, 27, 206–217. [Google Scholar] [CrossRef]
- Zhang, X.; Waller, S.T. Link performance functions for high occupancy vehicle lanes of freeways. Transport 2018, 33, 657–668. [Google Scholar] [CrossRef]
- Kim, D.; Schonfeld, P. Integrated Analysis of Toll Lanes and Bus Priority Lanes. Transp. Res. Rec. J. Transp. Res. Board 2008, 2076, 70–80. [Google Scholar] [CrossRef]
- Tranhuu, M.; Montgomery, F.; Timms, P. Modeling Bus Lane Priorities in a Motorcycle Environment Using SATURN. Transp. Res. Rec. J. Transp. Res. Board 2007, 2038, 167–174. [Google Scholar] [CrossRef]
- Mesbah, M.; Sarvi, M.; Currie, G.; Saffarzadeh, M. Policy-Making Tool for Optimization of Transit Priority Lanes in Urban Network. Transp. Res. Rec. J. Transp. Res. Board 2010, 2197, 54–62. [Google Scholar] [CrossRef]
- Sun, C.; Chang, Y.; Luan, X.; Tu, Q.; Tang, W. Origin-Destination Demand Reconstruction Using Observed Travel Time under Congested Network. Netw. Spat. Econ. 2020, 20, 733–755. [Google Scholar] [CrossRef]
- Wardrop, J.G. Some theoretical aspects of road traffic research. Proc. Inst. Civ. Eng. 1952, 1, 325–362. [Google Scholar] [CrossRef]
- Sun, C.; Zhang, P.; Shi, Y.; Chang, Y. Sensor Location Strategy and Scaling Rate Inference for Origin-Destination Demand Estimation. IEEE Trans. Intell. Transp. Syst. 2020, 22, 3455–3467. [Google Scholar] [CrossRef]
- Ministry of Housing and Urban-Rural Development of the People’s Republic of China. CJJ 37-90, Code for Design of Urban Road Engineering; China Architecture & Building Press, Beijing Municipal Engineering Research Institute: Beijing, China, 2006; Available online: https://max.book118.com/html/2016/0229/36381972.shtm (accessed on 22 February 2023).
Disclaimer/Publisher’s Note: The statements, opinions and data contained in all publications are solely those of the individual author(s) and contributor(s) and not of MDPI and/or the editor(s). MDPI and/or the editor(s) disclaim responsibility for any injury to people or property resulting from any ideas, methods, instructions or products referred to in the content. |
© 2023 by the authors. Licensee MDPI, Basel, Switzerland. This article is an open access article distributed under the terms and conditions of the Creative Commons Attribution (CC BY) license (https://creativecommons.org/licenses/by/4.0/).







