Sensitivity Analysis for Multi-Criteria Decision Analysis Framework for Site Selection of Aquifer Recharge with Reclaimed Water
Abstract
1. Introduction
1.1. Suitability Mapping
- Examine the effect of various weighted criteria on the results of the suitability mapping development framework,
- Identify the influencing criteria that are especially sensitive to weight changes,
- Demonstrate the effect of modifying the weights of the criteria on the final outputs in a spatial dimension.
1.2. Case Study
2. Materials and Methods
2.1. Selection of the Best MAR Technique
2.2. Methodology
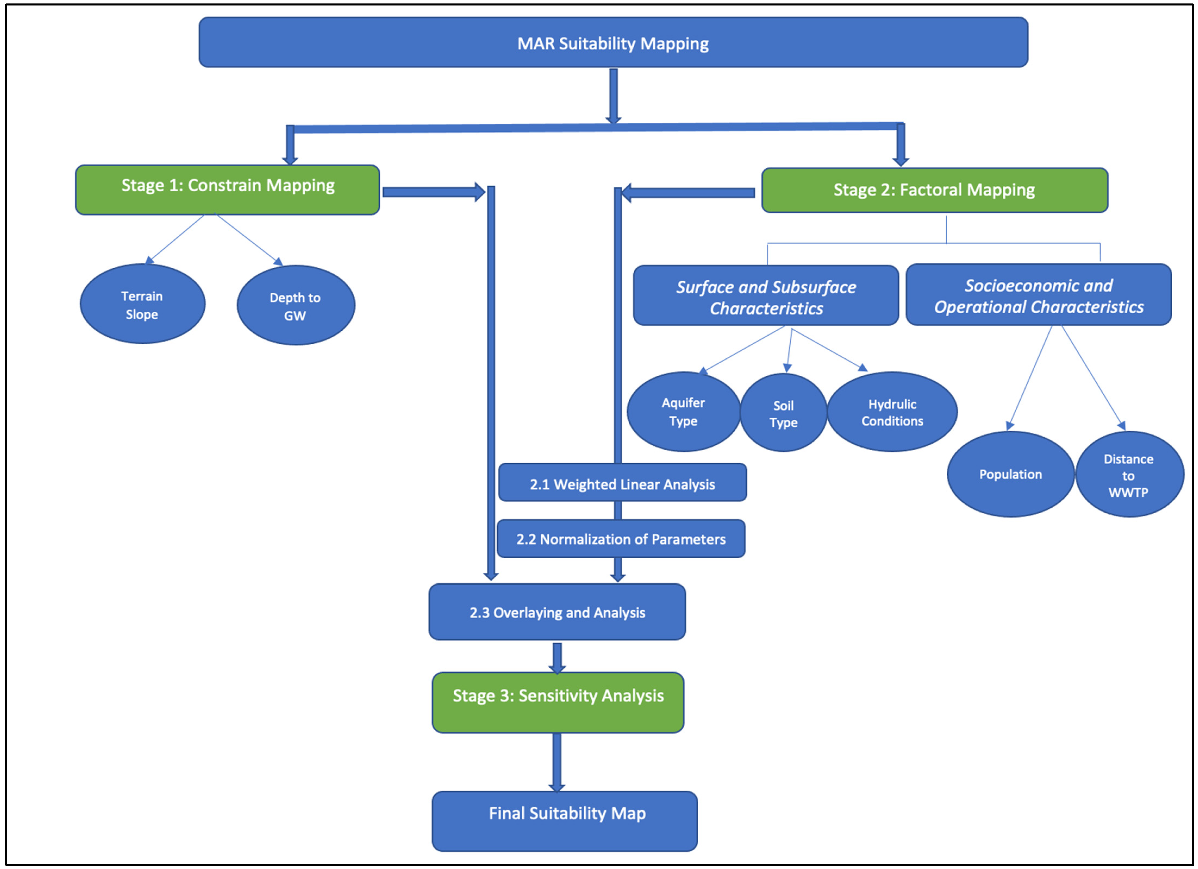
2.3. Development of Suitability Mapping
2.3.1. Criteria Selection
2.3.2. Weighted Linear Combination
2.3.3. Normalization of Parameters
2.3.4. Overlaying and Analysis
3. Results and Discussion
3.1. Suitability Mapping Results
3.2. Sensitivity Analysis Results
4. Conclusions
Author Contributions
Funding
Institutional Review Board Statement
Informed Consent Statement
Data Availability Statement
Acknowledgments
Conflicts of Interest
References
- Abdelhafez, A.A.; Metwalley, S.M.; Abbas, H.H. Irrigation: Water Resources, Types and Common Problems in Egypt; Technological and Modern Irrigation Environment in Egypt; Springer: Cham, Switzerland, 2020; pp. 15–34. [Google Scholar]
- El Arabi, N. Environmental management of groundwater in Egypt via artificial recharge extending the practice to soil aquifer treatment (SAT). Int. J. Environ. Sustain. 2012, 1, 66–82. [Google Scholar] [CrossRef]
- MWRI. Egypt’s Second National Water Resources Plan, 2017–2030–2037; Ministry of Water Resources and Irrigation: Giza, Egypt, 2021.
- Stefan, C.; Ansems, N. Web-based global inventory of managed aquifer recharge applications. Sustain. Water Resour. Manag. 2017, 4, 153–162. [Google Scholar] [CrossRef]
- Medici, G.; Langman, J.B. Pathways and Estimate of Aquifer Recharge in a Flood Basalt Terrain; A Review from the South Fork Palouse River Basin (Columbia River Plateau, USA). Sustainability 2022, 14, 11349. [Google Scholar] [CrossRef]
- Manna, F.; Murray, S.; Abbey, D.; Martin, P.; Cherry, J.; Parker, B. Spatial and temporal variability of groundwater recharge in a sandstone aquifer in a semiarid region. Hydrol. Earth Syst. Sci. 2019, 23, 2187–2205. [Google Scholar] [CrossRef]
- Lorenzi, V.; Sbarbati, C.; Banzato, F.; Lacchini, A.; Petitta, M. Recharge assessment of the Gran Sasso aquifer (Central Italy): Time-variable infiltration and influence of snow cover extension. J. Hydrol. Reg. Stud. 2022, 41, 101090. [Google Scholar] [CrossRef]
- Dillon, P.; Stuyfzand, P.; Grischek, T.; Lluria, M.; Pyne, R.D.G.; Jain, R.C.; Bear, J.; Schwarz, J.; Wang, W.; Fernandez, E.; et al. Sixty years of global progress in managed aquifer recharge. Hydrogeol. J. 2019, 27, 1–30. [Google Scholar] [CrossRef]
- Dillon, P. Future management of aquifer recharge. Hydrogeol. J. 2005, 13, 313–316. [Google Scholar] [CrossRef]
- Fathi, S.; Hagen, J.S.; Haidari, A.H. Synthesizing existing frameworks to identify the potential for Managed Aquifer Recharge in a karstic and semi-arid region using GIS Multi Criteria Decision Analysis. Groundw. Sustain. Dev. 2020, 11, 100390. [Google Scholar] [CrossRef]
- Karimidastenaei, Z.; Avellán, T.; Sadegh, M.; Kløve, B.; Haghighi, A.T. Unconventional water resources: Global opportunities and challenges. Sci. Total Environ. 2022, 827, 154429. [Google Scholar] [CrossRef]
- Ajjur, S.B.; Mogheir, Y.K. Identification of intrinsic suitable sites in Gaza Strip for the application of artificial groundwater recharge using a geographic information system multicriteria decision analysis. J. Multi-Criteria Decis. Anal. 2020, 27, 255–265. [Google Scholar] [CrossRef]
- CAPMAS (Central Agency for Public Mobilization and Statistics). Statistical Yearbook. Cairo. 2018. Available online: http://www.capmas.gov.eg (accessed on 15 January 2022).
- Sallwey, J.; Bonilla Valverde, J.P.; Vásquez López, F.; Junghanns, R.; Stefan, C. Suitability maps for managed aquifer recharge: A review of multi-criteria decision analysis studies. Environ. Rev. 2019, 27, 138–150. [Google Scholar] [CrossRef]
- Ahmadi, M.M.; Mahdavirad, H.; Bakhtiari, B. Multi-criteria analysis of site selection for groundwater recharge with treated municipal wastewater. Water Sci. Technol. 2017, 76, 909–919. [Google Scholar] [CrossRef] [PubMed]
- Raviraj, A.; Kuruppath, N.; Kannan, B. Identification of potential groundwater recharge zones using remote sensing and geographical information system in Amravathi Basin. In Modelling Impact of Climatic Variability on Groundwater Dynamics; Water Technology Centre, Tamil Nadu Agricultural University: Coimbatore, India, 2016; pp. 109–133. ISBN 978-93-83799-28-2. [Google Scholar]
- Rahman, M.A.; Rusteberg, B.; Uddin, M.S.; Lutz, A.; Saada, M.A.; Sauter, M. An integrated study of spatial multicriteria analysis and mathematical modelling for managed aquifer recharge site suitability mapping and site ranking at Northern Gaza coastal aquifer. J. Environ. Manag. 2013, 124, 25–39. [Google Scholar] [CrossRef] [PubMed]
- Rahman, M.A.; Rusteberg, B.; Gogu, R.C.; Lobo Ferreira, J.P.; Sauter, M. A new spatial multi-criteria decision support tool for site selection for implementation of managed aquifer recharge. J. Environ. Manag. 2012, 99, 61–75. [Google Scholar] [CrossRef] [PubMed]
- Malczewski, J. GIS and Multicriteria Decision Analysis; John Wiley & Sons: Hoboken, NJ, USA, 1999. [Google Scholar]
- Alam, S.; Borthakur, A.; Ravi, S.; Gebremichael, M.; Mohanty, S.K. Managed aquifer recharge implementation criteria to achieve water sustainability. Sci. Total Environ. 2021, 768, 144992. [Google Scholar] [CrossRef] [PubMed]
- Stanley, D.; Warne, G. Nile Delta: Recent geological evolution and human impact. Science 1993, 260, 628–634. [Google Scholar] [CrossRef] [PubMed]
- Stanley, D. Nile Delta: Extreme case of sediment entrapment on a delta plain and consequent coastal land loss. Mar. Geol. 1996, 129, 189–195. [Google Scholar] [CrossRef]
- Leaven, M.T. Hydrological Study of the Nile Delta and Adjacent Desert Areas, Egypt, with Emphasis on Hydrochemistry and Isotope Hydrology. Master’s Thesis, Free University, Amsterdam, The Netherlands, 1991. [Google Scholar]
- Abd-Elhamid, H.F.; Abd-Elkader, B.S.; Wahed, O.; Zeleňáková, M.; Abd-Elaty, I. Assessment of Changing the Abstraction and Recharge Rates on the Land Subsidence in the Nile Delta, Egypt. Water 2022, 14, 1096. [Google Scholar] [CrossRef]
- Abdelaty, I.M.; Abd-Elhamid, H.F.; Fahmy, M.R.; Abdelaal, G.M. Investigation of some potential parameters and its impacts on saltwater intrusion in Nile Delta aquifer. JES J. Eng. Sci. 2014, 42, 931–955. [Google Scholar] [CrossRef]
- Abd-Elaty, I.; Javadi, A.A.; Abd-Elhamid, H. Management of saltwater intrusion in coastal aquifers using different wells systems: A case study of the Nile Delta aquifer in Egypt. Hydrogeol. J. 2021, 29, 1767–1783. [Google Scholar] [CrossRef]
- Mabrouk, M.B.; Jonoski, A.; Solomatine, D.; Uhlenbrook, S. A review of seawater intrusion in the Nile Delta groundwater system–the basis for assessing impacts due to climate changes and water resources development. Hydrol. Earth Syst. Sci. Discuss. 2013, 10, 10873–10911. [Google Scholar]
- MENA Water Reuse Project. Available online: https://rewater-mena.iwmi.org (accessed on 20 September 2021).
- Bear, J.; Cheng, A.H.-D.; Sorek, S.; Ouazar, D.; Herrera, I. (Eds.) Seawater Intrusion in Coastal Aquifers: Concepts, Methods and Practices; Springer Science & Business Media: Berlin/Heidelberg, Germany, 1999; Volume 14, pp. 559–590. [Google Scholar]
- INOWAS Modeling Platform. Available online: https://inowas.com/about/ (accessed on 15 April 2022).
- Sharma, S.K.; Kennedy, M.D. Soil aquifer treatment for wastewater treatment and reuse. Int. Biodeterior. Biodegrad. 2017, 119, 671–677. [Google Scholar] [CrossRef]
- EPA. Process Design Manual for Land Treatment of Municipal Wastewater; US Environmental Protection Agency, Center for Environmental Research Information: Cincinnati, OH, USA, 2006.
- Malczewski, J.; Rinner, C. Multicriteria Decision Analysis in Geographic Information Science; Springer: New York, NY, USA, 2015; Volume 1. [Google Scholar]
- Karami, G.H.; Bagheri, R.; Rahimi, F. Determining the groundwater potential recharge zone and karst springs catchment area: Saldoran region, western Iran. Hydrogeol. J. 2016, 24, 1981–1992. [Google Scholar] [CrossRef]
- Sallwey, J.; Schlick, R.; Bonilla Valverde, J.P.; Junghanns, R.; Vásquez López, F.; Stefan, C. Suitability mapping for managed aquifer recharge: Development of web-tools. Water 2019, 11, 2254. [Google Scholar] [CrossRef]
- Bagheri Bodaghabadi, M.; Martínez-Casasnovas, J.A.; Khakili, P.; Masihabadi, M.H.; Gandomkar, A. Assessment of the FAO traditional land evaluation methods, A case study: Iranian Land Classification method. Soil Use Manag. 2015, 31, 384–396. [Google Scholar] [CrossRef]
- Ouda, S.A.; El-Hafeez, Z.A.; Alkitkat, H.; Morsy, M.; Sayad, T.; Kamel, A. Future of Food Gaps in Egypt: Obstacles and Opportunities; Springer International Publishing: Cham, Switzerland, 2017. [Google Scholar]
- Hani, H.M.; Nour El Din, M.M.; Khalifa, A.; Elalfy, E. Development of Suitability Map for Managed Aquifer Recharge: Case Study; West Delta: Cairo, Egypt, 2023. [Google Scholar]














| MAR Governing Parameters | West Delta Case Study |
|---|---|
| The Source of Water | Treated Wastewater (Industrial, Domestic, Desalination) |
| Soil Type | Sandy Loams, Silt Loams, and Deep Sands |
| Land Use | Agricultural Land |
| Purpose of the Application | Agricultural Uses/Irrigation and Restoration of Groundwater |
| Typical Scale | Large (Town) |
| Thematic Layer | Source | Link | Resolution |
|---|---|---|---|
| Slope | The Shuttle Radar Topography Mission (SRTM) | “www.earthexplorer.usgs.gov (accessed on 20 November 2021)” | 30 m |
| Depth to GW Table | Regwa company for Research & Ground Water | “http://www.regwa.net (accessed on 20 November 2021)” | 30 m |
| Soil Texture | IGRAC-GGIS Global Portal | “https://ggis.un-igrac.org (accessed on 20 November 2021)” | 250 m |
| Aquifer Type | IGRAC-GGIS Global Portal | “https://ggis.un-igrac.org (accessed on 20 November 2021)” | Shapefile |
| Hydraulic Conditions | IGRAC-GGIS Global Portal | “https://ggis.un-igrac.org (accessed on 20 November 2021)” | Shapefile |
| Population Projection | The Central Agency for Public Mobilization and Statistics (CAPMAS) | “https://www.capmas.gov.eg (accessed on 15 January 2022)” | Per Governorate |
| Distance to WWTPs | Holding Company for Water and Wastewater (HCWW) | “https://www.hcww.com.eg (accessed on 15 January 2021)” | Derived product |
| Soil Texture | Aquifer Type | Type of Hydraulic Entity | Projected Population | Distance to WWTPs | |
|---|---|---|---|---|---|
| Soil Texture (ST) | 1 | 0.33 | 0.33 | 1.68 | 1.78 |
| Aquifer Type (AT) | 3 | 1 | 1 | 5.16 | 1.72 |
| Type of Hydraulic Conditions (HC) | 3 | 1 | 1 | 5.16 | 1.72 |
| Projected Population (pp) | 0.59 | 0.19 | 0.19 | 1 | 0.33 |
| Distance to Wastewater Treatment Plants | 0.56 | 0.58 | 0.58 | 3 | 1 |
| Suitability Class | Scale of Standardization |
|---|---|
| Highly Suitable | 5 |
| Suitable | 4 |
| Moderately Suitable | 3 |
| Low Suitability | 2 |
| Unsuitable | 1 |
Disclaimer/Publisher’s Note: The statements, opinions and data contained in all publications are solely those of the individual author(s) and contributor(s) and not of MDPI and/or the editor(s). MDPI and/or the editor(s) disclaim responsibility for any injury to people or property resulting from any ideas, methods, instructions or products referred to in the content. |
© 2023 by the authors. Licensee MDPI, Basel, Switzerland. This article is an open access article distributed under the terms and conditions of the Creative Commons Attribution (CC BY) license (https://creativecommons.org/licenses/by/4.0/).
Share and Cite
Hani, H.M.; Nour El Din, M.M.; Khalifa, A.; Elalfy, E. Sensitivity Analysis for Multi-Criteria Decision Analysis Framework for Site Selection of Aquifer Recharge with Reclaimed Water. Sustainability 2023, 15, 5399. https://doi.org/10.3390/su15065399
Hani HM, Nour El Din MM, Khalifa A, Elalfy E. Sensitivity Analysis for Multi-Criteria Decision Analysis Framework for Site Selection of Aquifer Recharge with Reclaimed Water. Sustainability. 2023; 15(6):5399. https://doi.org/10.3390/su15065399
Chicago/Turabian StyleHani, Heba Mohamed, Mohamed M. Nour El Din, Abdelkawi Khalifa, and Ezzat Elalfy. 2023. "Sensitivity Analysis for Multi-Criteria Decision Analysis Framework for Site Selection of Aquifer Recharge with Reclaimed Water" Sustainability 15, no. 6: 5399. https://doi.org/10.3390/su15065399
APA StyleHani, H. M., Nour El Din, M. M., Khalifa, A., & Elalfy, E. (2023). Sensitivity Analysis for Multi-Criteria Decision Analysis Framework for Site Selection of Aquifer Recharge with Reclaimed Water. Sustainability, 15(6), 5399. https://doi.org/10.3390/su15065399
