Smart, Sustainable, Green Cities: A State-of-the-Art Review
Abstract
1. Introduction
1.1. Context
1.2. The Motivation for the Research and Formulation of Research Questions
- What are the noticeable developments/achievements in research regarding the convergence of ‘smart’, ‘sustainable’, and ‘green’ cities?
- What are the most important research areas that have been overlooked, but need to be developed for future SSG research, as well as for practitioners?
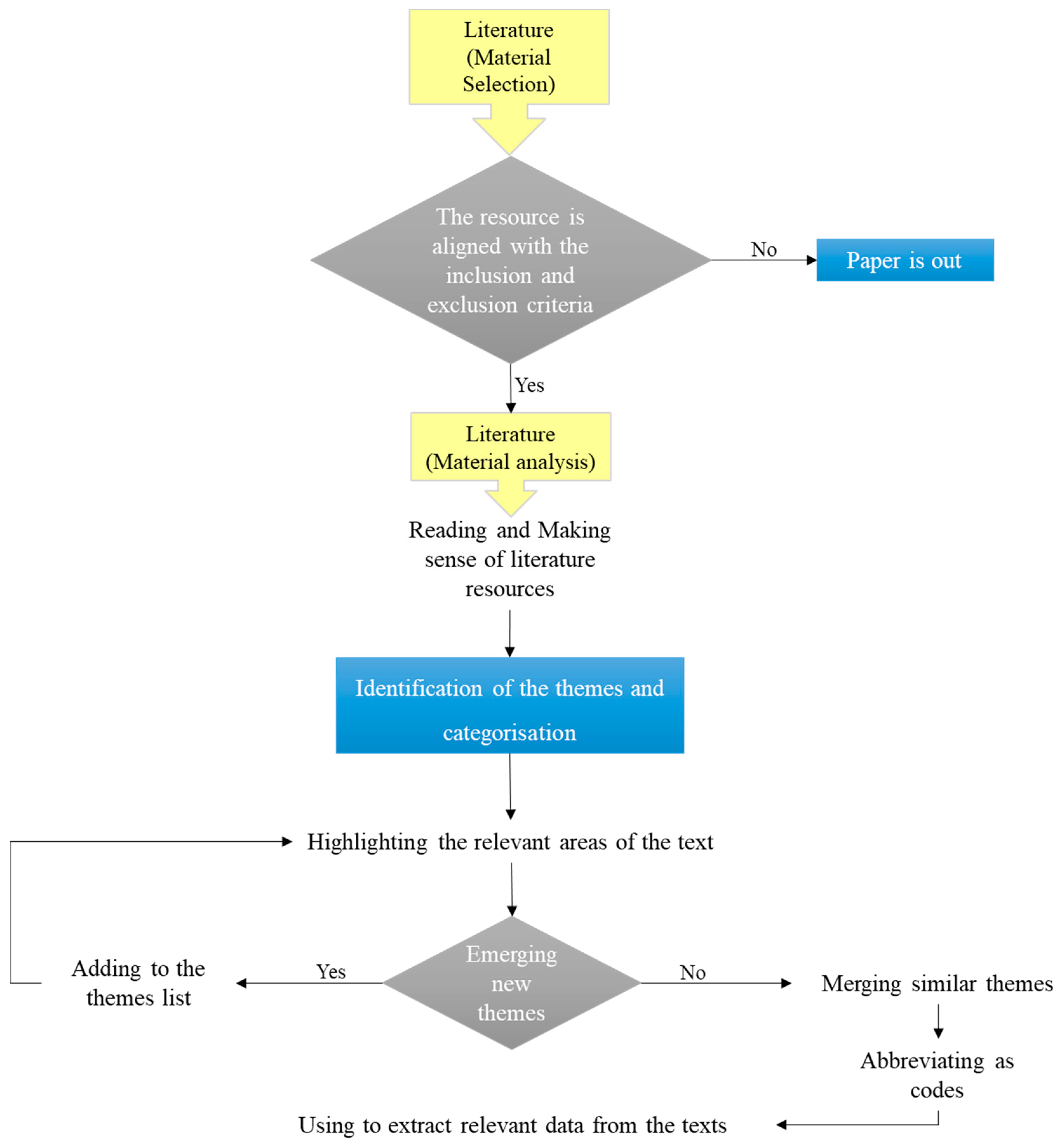
2. Materials and Methods
2.1. Material Search (Search Terms, Databases)
- Group-1 (Smart): there have been several SoTA research reviews on smart cities (e.g., [35,36,37,38,39], each of which used various keywords and search terms for identifying research regarding smart cities. Assessing the previous search terms led us to prepare the following list of commonly used keywords for this group: ‘smart’, ‘intelligent’, and ‘digital’.
- Group-2 (Sustainable): ‘sustainable’ seems to be the most used word by previous researchers when studying the future of cities. There are also a few keywords related to the sustainability of cities listed as follows: ‘sustainable’, ‘liveable’, and ‘maintainable’.
- Group-3 (Green): this keyword has been utilised interchangeably (in the existing research) with other keywords for the future city agenda. The members of this group are: ‘green’, ‘zero emission’, ‘net zero’, ‘low carbon’, zero carbon’, and ‘natural’.
- Group-4 (City): for the purpose of this study, all of the keywords listed in the above three groups have been added to ‘city’, ‘cities’, ‘places’, and ‘urban areas’.
2.2. Material Selection (Filtration)
- Inclusion criteria:
- -
- The paper must address at least one of the members of each of the search term groups;
- -
- The approach used in the publication must be clear and rigorous;
- -
- The publishing year must fall between 2017 and 2022;
- -
- Only journal articles, conference papers, and book chapters are included;
- -
- The paper must be written in the English language.
- Exclusion criteria:
- -
- Articles that are not peer-reviewed are excluded;
- -
- Papers published before 2017 are excluded;
- -
- White papers are excluded;
- -
- Non-indexed conference papers are excluded;
- -
- Articles written in languages other than English are excluded;
- -
- Articles irrelevant to the search term groups of the study explained above are excluded.
- Business, Management, and Accounting => Management Information Systems, Management of Technology and Innovation, Strategy and Management
- Computer Science => Information systems
- Energy => Renewable Energy, Sustainability and the Environment
- Environmental Science
- Multidisciplinary
- Social Science => Communication, Development, Urban Studies
2.3. Material Analysis
3. Results
3.1. Summaries of the 20 Pieces of Research
3.2. Thematic Analysis of the Reviewed Pieces of Research
4. Discussion
4.1. Integration of Smart, Sustainable, and Green Agendas
4.2. Liveable Cities of the Future
5. Conclusions, Recommendations for Further Research, and Limitations of the Study
5.1. Recommendations for Further Research
5.2. Limitations of the Study
Author Contributions
Funding
Institutional Review Board Statement
Informed Consent Statement
Data Availability Statement
Conflicts of Interest
References
- United Nations. World Population Prospects 2022 World Population Prospects 2022 Summary of Results; United Nations: New York, NY, USA, 2022.
- United Nations. Urbanization|Population Division. 2018. Available online: https://www.un.org/development/desa/pd/content/urbanization-0 (accessed on 1 February 2023).
- Sodiq, A.; Baloch, A.A.B.; Khan, S.A.; Sezer, N.; Mahmoud, S.; Jama, M.; Abdelaal, A. Towards modern sustainable cities: Review of sustainability principles and trends. J. Clean. Prod. 2019, 227, 972–1001. [Google Scholar] [CrossRef]
- Oni-Jimoh, T.; Liyanage, C. Urbanization and Meeting the Need for Affordable Housing in Nigeria; IntechOpen: London, UK, 2018. [Google Scholar]
- Mishra, A.; Agarwal, A. Do infrastructure development and urbanisation lead to rural-urban income inequality? Evidence from some Asian countries. Int. J. Sustain. Econ. 2019, 11, 167–183. [Google Scholar] [CrossRef]
- Konbr, U. Smart Sustainable Cities—Vision and Reality. In Towards Green Cities in Developing Countries; International Experts for Research Enrichment and Knowledge Exchange (IEREK): Alexandria, Egypt, 2019; Volume 2, pp. 101–127. [Google Scholar]
- Lennon, M. Green infrastructure and planning policy: A critical assessment. Local Environ. 2014, 20, 957–980. [Google Scholar] [CrossRef]
- Scott, A.J.; Carter, C.; Reed, M.R.; Larkham, P.; Adams, D.; Morton, N.; Waters, R.; Collier, D.; Crean, C.; Curzon, R.; et al. Disintegrated development at the rural–urban fringe: Re-connecting spatial planning theory and practice. Prog. Plann. 2013, 83, 1–52. [Google Scholar] [CrossRef]
- Cohen, M.J. The Emergent Environmental Policy Discourse on Sustainable Consumption. Explor. Sustain. Consum. 2001, 21–37. [Google Scholar] [CrossRef]
- Edeme, R.K.; Chibuzo, N.P. Urban Population Growth and Environmental Sustainability in Nigeria. Artic. J. Empir. Stud. 2018, 5. [Google Scholar] [CrossRef]
- Zhang, X.Q. The trends, promises and challenges of urbanisation in the world. Habitat Int. 2016, 54, 241–252. [Google Scholar] [CrossRef]
- Chen, W.; Zeng, J.; Li, N. Change in land-use structure due to urbanisation in China. J. Clean. Prod. 2021, 321, 128986. [Google Scholar] [CrossRef]
- The Royal Society. Multifunctional Landscapes Informing a Long-Term Vision for Managing the UK’s Land Multifunctional Landscapes: Informing a Long-Term Vision for Managing the UK’s Land; The U.K. National Academy of Sciences: London, UK, 2023. [Google Scholar]
- Caprotti, F.; Cowley, R.; Flynn, A.; Joss, S.; Yu, L. Smart-Eco Cities in the UK: Trends and City Profiles 2016; University of Exeter (SMART-ECO Project): Exeter, Australia, 2016. [Google Scholar]
- De Jong, M.; Joss, S.; Schraven, D.; Zhan, C.; Weijnen, M. Sustainable–smart–resilient–low carbon–eco–knowledge cities; making sense of a multitude of concepts promoting sustainable urbanization. J. Clean. Prod. 2015, 109, 25–38. [Google Scholar] [CrossRef]
- Silva, B.N.; Khan, M.; Han, K. Towards sustainable smart cities: A review of trends, architectures, components, and open challenges in smart cities. Sustain. Cities Soc. 2018, 38, 697–713. [Google Scholar] [CrossRef]
- Javidroozi, V.; Shah, H.; Feldman, G. Urban Computing and Smart Cities: Towards Changing City Processes by Applying Enterprise Systems Integration Practices. IEEE Access 2019, 7, 108023–108034. [Google Scholar] [CrossRef]
- Dessai, A.; Javidroozi, V. Cross-sectoral process modelling for smart city development. Bus. Process Manag. J. 2021, 27, 2051–2074. [Google Scholar] [CrossRef]
- Tan, S.Y.; Taeihagh, A. Smart City Governance in Developing Countries: A Systematic Literature Review. Sustainability 2020, 12, 899. [Google Scholar] [CrossRef]
- Bibri, S.E.; Krogstie, J. A novel model for data-driven smart sustainable cities of the future: A strategic roadmap to transformational change in the era of big data. Futur. Cities Environ. 2021, 7, 3. [Google Scholar] [CrossRef]
- Bibri, S.E.; Krogstie, J. Generating a vision for smart sustainable cities of the future: A scholarly backcasting approach. Eur. J. Futur. Res. 2019, 7, 5. [Google Scholar] [CrossRef]
- Tomor, Z.; Meijer, A.; Michels, A.; Geertman, S. Smart Governance For Sustainable Cities: Findings from a Systematic Literature Review. J. Urban Technol. 2019, 26, 3–27. [Google Scholar] [CrossRef]
- Yigitcanlar, T.; Kamruzzaman, M.; Foth, M.; Sabatini-Marques, J.; da Costa, E.; Ioppolo, G. Can cities become smart without being sustainable? A systematic review of the literature. Sustain. Cities Soc. 2019, 45, 348–365. [Google Scholar] [CrossRef]
- Capdevila, I.; Zarlenga, M.I. Smart city or smart citizens? The Barcelona case. J. Strateg. Manag. 2015, 8, 266–282. [Google Scholar] [CrossRef]
- Colding, J.; Barthel, S. An urban ecology critique on the “Smart City” model. J. Clean. Prod. 2017, 164, 95–101. [Google Scholar] [CrossRef]
- Joss, S.; Sengers, F.; Schraven, D.; Caprotti, F.; Dayot, Y. The Smart City as Global Discourse: Storylines and Critical Junctures across 27 Cities. J. Urban Technol. 2019, 26, 3–34. [Google Scholar] [CrossRef]
- Mora, L.; Deakin, M. Untangling Smart Cities: From Utopian Dreams to Innovation Systems for a Technology-Enabled Urban Sustainability; Elsevier: Amsterdam, The Netherlands, 2019; pp. 1–403. [Google Scholar] [CrossRef]
- Reeve, A.C.; Desha, C.; Hargreaves, D.; Hargroves, K. Biophilic urbanism: Contributions to holistic urban greening for urban renewal. Smart Sustain. Built Environ. 2015, 4, 215–233. [Google Scholar] [CrossRef]
- Newman, P. Biophilic urbanism: A case study on Singapore. Aust. Plan. 2014, 51, 47–65. [Google Scholar] [CrossRef]
- Artmann, M.; Kohler, M.; Meinel, G.; Gan, J.; Ioja, I.C. How smart growth and green infrastructure can mutually support each other—A conceptual framework for compact and green cities. Ecol. Indic. 2019, 96, 10–22. [Google Scholar] [CrossRef]
- Gazzola, P.; Del Campo, A.G.; Onyango, V. Going green vs going smart for sustainable development: Quo vadis? J. Clean. Prod. 2019, 214, 881–892. [Google Scholar] [CrossRef]
- Grace, M.; Scott, A.J.; Sadler, J.P.; Proverbs, D.G.; Grayson, N.; Pedro, M.; Bolívar, R.; Ludlow, D. Exploring the smart-natural city interface; re-imagining and re-integrating urban planning and governance. Emerald Open Res. 2021, 2, 7. [Google Scholar] [CrossRef]
- United Nations (UN). Forests, Desertification and Biodiversity—United Nations Sustainable Development. The Sustainable Development Goals Report 2022; Cambridge University Press: Cambridge, UK, 2022; Available online: https://www.un.org/sustainabledevelopment/biodiversity/ (accessed on 2 February 2023).
- Ainsworth, D.; Collins, T.; d’Amico, F. Nations Adopt Four Goals, 23 Targets for 2030 In Landmark UN Biodiversity Agreement|Convention on Biological Diversity. In Proceedings of the Convention on Biological Diversity (CBD) COP15, Montreal, QC, Canada, 7–19 December 2022. [Google Scholar]
- Giovannella, C.; Dascalu, M.; Scaccia, F. Smart city analytics: State of the art and future perspectives. Interact. Des. Archit. 2015, 72–87. [Google Scholar] [CrossRef]
- Mallapuram, S.; Ngwum, N.; Yuan, F.; Lu, C.; Yu, W. Smart City: The State of the Art, Datasets, and Evaluation Platforms. In Proceedings of the 2017 IEEE/ACIS 16th International Conference on Computer and Information Science (ICIS), Wuhan, China, 24–26 May 2017; pp. 447–452. [Google Scholar] [CrossRef]
- Chamoso, P.; González-Briones, A.; Rodríguez, S.; Corchado, J.M. Tendencies of Technologies and Platforms in Smart Cities: A State-of-the-Art Review. Wirel. Commun. Mob. Comput. 2018, 2018, 3086854. [Google Scholar] [CrossRef]
- Vasudavan, H.; Gunasekaran, S.S.; Balakrishnan, S. Smart City: The state of the art, definitions, characteristics and dimensions. J. Comput. Theor. Nanosci. 2019, 16, 3525–3531. [Google Scholar] [CrossRef]
- Zhao, F.; Fashola, O.I.; Olarewaju, T.I.; Onwumere, I. Smart city research: A holistic and state-of-the-art literature review. Cities 2021, 119, 103406. [Google Scholar] [CrossRef]
- Washburn, D.; Sindhu, U. Helping CIOs Understand “Smart City” Initiatives. Growth 2009, 17, 1–17. [Google Scholar]
- Kulkarni, P.; Farnham, T. Smart City Wireless Connectivity Considerations and Cost Analysis: Lessons Learnt from Smart Water Case Studies. IEEE Access 2016, 4, 660–672. [Google Scholar] [CrossRef]
- Keshavarzi, G.; Yildirim, Y.; Arefi, M. Does scale matter? An overview of the “smart cities” literature. Sustain. Cities Soc. 2021, 74, 103151. [Google Scholar] [CrossRef]
- Clarinval, A.; Simonofski, A.; Henry, J.; Vanderose, B.; Dumas, B. Introducing the Smart City to Children: Lessons Learned from Hands-On Workshops in Classes. Sustainability 2023, 15, 1774. [Google Scholar] [CrossRef]
- Heinberg, R. What Is a Sustainable City? Edmont. Sustain. Pap. 2010, 5, 1–15. [Google Scholar]
- Hassan, A.M.; Lee, H. The paradox of the sustainable city: Definitions and examples. Environ. Dev. Sustain. 2015, 17, 1267–1285. [Google Scholar] [CrossRef]
- Bibri, S.E. Smart Sustainable Cities of the Future; The Urban Book Series; Springer International Publishing: Cham, Switzerland, 2018; ISBN 978-3-319-73980-9. [Google Scholar]
- Girardet, H. Sustainable Cities: A contradiction in Terms? In The Earthscan Reader in Sustainable Cities; Satterthwaite, D., Ed.; Routledge: England, UK, 2021. [Google Scholar]
- Lindfield, M.; Steinberg, F. Green Cities; © Asian Development Bank: Metro Manila, Philippines, 2012. [Google Scholar]
- Pace, R.; Churkina, G.; Rivera, M. How green is a “ Green City ”? A review of existing indicators and approaches. IASS Work. Pap. 2016, 27. [Google Scholar] [CrossRef]
- The European Bank for Reconstruction and Development (EBRD). Green City Action Plan Methodology; EBRD: London, UK, 2016. [Google Scholar]
- Selim, A.M.; Saeed, D.M. Infrastructure projects for green cities between implementation challenges and efficiency indicators. Civ. Eng. Archit. 2021, 9, 347–356. [Google Scholar] [CrossRef]
- Creswell, J.W. Research Design: Qualitative, Quantitative, and Mixed Methods Approaches; SAGE Publications: Los Angeles, CA, USA; London, UK; New Delhi, Indian; Singapore, 2009; ISBN 1412965578. [Google Scholar]
- Sołoducho-Pelc, L.; Sulich, A. Natural Environment Protection Strategies and Green Management Style: Literature Review. Sustainability 2022, 14, 10595. [Google Scholar] [CrossRef]
- Wang, J.; Liu, Z.; Shi, L.; Tan, J. The Impact of Low-Carbon Pilot City Policy on Corporate Green Technology Innovation in a Sustainable Development Context— Evidence from Chinese Listed Companies. Sustainability 2022, 14, 10953. [Google Scholar] [CrossRef]
- Guandalini, I. Sustainability through digital transformation: A systematic literature review for research guidance. J. Bus. Res. 2022, 148, 456–471. [Google Scholar] [CrossRef]
- Xi, C.; Ding, J.; Wang, J.; Feng, Z.; Cao, S.J. Nature-based solution of greenery configuration design by comprehensive benefit evaluation of microclimate environment and carbon sequestration. Energy Build. 2022, 270, 112264. [Google Scholar] [CrossRef]
- Zou, Y.; Xiang, W.; Lu, L.; Lu, Y.; Gao, J.; Cheng, Y. The Impact of High-Tech Industry Development on Energy Efficiency and its Influencing Mechanisms. SSRN Electron. J. 2022, 10, 1–19. [Google Scholar] [CrossRef]
- Bălășescu, S.; Neacșu, N.A.; Madar, A.; Zamfirache, A.; Bălășescu, M. Research of the Smart City Concept in Romanian Cities. Sustainability 2022, 14, 10004. [Google Scholar] [CrossRef]
- Ha, L.T.; Huong, T.T.L.; Thanh, T.T. Is digitalization a driver to enhance environmental performance? An empirical investigation of European countries. Sustain. Prod. Consum. 2022, 32, 230–247. [Google Scholar] [CrossRef]
- Feng, Z.; Chen, Z.; Cai, H.; Yang, Z. Evaluation of the Sustainable Development of the Social-Economic-Natural Compound Ecosystem in the Guangdong-Hong Kong-Macao Greater Bay Area Urban Agglomeration (China): Based on Complex Network Analysis. Front. Environ. Sci. 2022, 10, 938450. [Google Scholar] [CrossRef]
- Lai, Y. Urban Intelligence for Carbon Neutral Cities: Creating Synergy among Data, Analytics, and Climate Actions. Sustainability 2022, 14, 7286. [Google Scholar] [CrossRef]
- Dwivedi, Y.K.; Hughes, L.; Kar, A.K.; Baabdullah, A.M.; Grover, P.; Abbas, R.; Andreini, D.; Abumoghli, I.; Barlette, Y.; Bunker, D.; et al. Climate change and COP26: Are digital technologies and information management part of the problem or the solution? An editorial reflection and call to action. Int. J. Inf. Manag. 2022, 63, 102456. [Google Scholar] [CrossRef]
- Bazbauers, A.R. Translating climate strategies into action: An analysis of the sustainable, green, and resilient city action plans of the multilateral development banks. Dev. Policy Rev. 2022, 40, e12577. [Google Scholar] [CrossRef]
- Kinelski, G. Smart-city trends in the environment of sustainability as support for decarbonization processes. Polityka Energ. 2022, 25, 109–136. [Google Scholar] [CrossRef]
- Laiolo, P.; Procopio, R.; Delfino, F.; Andreotti, A.; Angrisani, L. The University of Genoa Savona Campus Sustainability Projects. In Proceedings of the 2021 IEEE 6th International Forum on Research and Technology for Society and Industry (RTSI), Naples, Italy, 6–9 September 2021; pp. 115–120. [Google Scholar] [CrossRef]
- Deakin, M.; Reid, A.; Mora, L. Smart Cities: The Metrics of Future Internet-Based Developments and Renewable Energies of Urban and Regional Innovation. J. Urban Technol. 2021, 27, 59–78. [Google Scholar] [CrossRef]
- Bibri, S.E. The eco–city paradigm of sustainable urbanism in the era of big data revolution: A comprehensive state–of–the–art literature review. In Advances in the Leading Paradigms of Urbanism and their Amalgamation; Advances in Science, Technology & Innovation; Springer: Cham, Switzerland, 2020; pp. 71–101. [Google Scholar] [CrossRef]
- Kremer, P.; Haase, A.; Haase, D. The future of urban sustainability: Smart, efficient, green or just? Introduction to the special issue. Sustain. Cities Soc. 2019, 51, 101761. [Google Scholar] [CrossRef]
- Prandi, C.; Ceccarini, C.; Salomoni, P. Augmenting good behaviour: Mixing digital and reality to promote sustainability in a campus community. In Proceedings of the 5th EAI International Conference on Smart Objects and Technologies for Social Good, Valencia, Spain, 25–27 September 2019; pp. 189–194. [Google Scholar] [CrossRef]
- Berquier, R.; Gibassier, D. Governing the “good citizen” and shaping the “model city” to tackle climate change: Materiality, economic discourse and exemplarity. Sustain. Account. Manag. Policy J. 2019, 10, 710–744. [Google Scholar] [CrossRef]
- Randeree, K.; Ahmed, N. The social imperative in sustainable urban development: The case of Masdar City in the United Arab Emirates. Smart Sustain. Built Environ. 2019, 8, 138–149. [Google Scholar] [CrossRef]
- Bibri, S.E. Conceptual, Theoretical, Disciplinary, and Discursive Foundations: A Multidimensional Framework. In Smart Sustainable Cities of the Future: The Untapped Potential of Big Data Analytics and Context–Aware Computing for Advancing Sustainability; Springer: Berlin/Heidelberg, Germany, 2018; pp. 39–131. [Google Scholar] [CrossRef]
- Belli, L.; Cilfone, A.; Davoli, L.; Ferrari, G.; Adorni, P.; Di Nocera, F.; Dall’olio, A.; Pellegrini, C.; Mordacci, M.; Bertolotti, E. IoT-Enabled Smart Sustainable Cities: Challenges and Approaches. Smart Cities 2020, 3, 1039–1071. [Google Scholar] [CrossRef]
- Elshater, A.; Abusaada, H.; Alwaer, H. Smart Liveable Cities: Plans or Forms? Institution of Civil Engineers-Urban Design and Planning: London, UK, 2022; Volume 175, pp. 98–102. [Google Scholar]
- Bibri, S.E. A novel model for data-driven smart sustainable cities of the future: The institutional transformations required for balancing and advancing the three goals of sustainability. Energy Inform. 2021, 4, 4. [Google Scholar] [CrossRef]
- Khorrami, Z.; Mirzaee, M.; Mehdi, M.; Davarani, F.; Khanjani, N. Measuring Liveability in Iranian Cities Using the Global Liveable City Index (GLCI). Health Scope 2021, 10, e112409. [Google Scholar] [CrossRef]
- Wong, A.T.L. Sustainable development (urban transport and mobility)—“Sharpening the saw” in shaping liveable cities towards quality of life experiences. In Proceedings of the IOP Conference Series: Materials Science and Engineering, Selangor, Malaysia, 29–31 October 2018; Volume 512, p. 012044. [Google Scholar] [CrossRef]
- Khomenko, S.; Nieuwenhuijsen, M.; Ambròs, A.; Wegener, S.; Mueller, N. Is a liveable city a healthy city? Health impacts of urban and transport planning in Vienna, Austria. Environ. Res. 2020, 183, 109238. [Google Scholar] [CrossRef]
- McArthur, J.; Robin, E. Victims of their own (definition of) success: Urban discourse and expert knowledge production in the Liveable City. Urban Stud. 2019, 56, 1711–1728. [Google Scholar] [CrossRef]
- Yigitcanlar, T.; Han, H.; Kamruzzaman, M.; Ioppolo, G.; Sabatini-Marques, J. The making of smart cities: Are Songdo, Masdar, Amsterdam, San Francisco and Brisbane the best we could build? Land Use Policy 2019, 88, 104187. [Google Scholar] [CrossRef]
- Martin, C.J.; Evans, J.; Karvonen, A. Smart and sustainable? Five tensions in the visions and practices of the smart-sustainable city in Europe and North America. Technol. Forecast. Soc. Chang. 2018, 133, 269–278. [Google Scholar] [CrossRef]
- Kallidaikurichi, S.; Yuen, B. Developing Living Cities: From Analysis to Action; World Scientific: Singapore, 2010; pp. 1–299. [Google Scholar] [CrossRef]
- Chen, Z. Evaluating Sustainable Liveable City via Multi-MCDM and Hopfield Neural Network. Math. Probl. Eng. 2020, 2020, 4189527. [Google Scholar] [CrossRef]
- Parvez, M.; Hazelton, J.; James, G. Greenhouse gas emissions disclosure by cities: The expectation gap. Sustain. Account. Manag. Policy J. 2019, 10, 685–709. [Google Scholar] [CrossRef]
- Li, W.; Yang, M.; Long, R.; He, Z.; Zhang, L.; Chen, F. Assessment of greenhouse gasses and air pollutant emissions embodied in cross-province electricity trade in China. Resour. Conserv. Recycl. 2021, 171, 105623. [Google Scholar] [CrossRef]
- Shubin, R. How blue–green infrastructure can create liveable cities and address climate change. Dense Green Build. Typol. Res. Policy Pract. Perspect. 2019, 2019, 55–63. [Google Scholar] [CrossRef]
- Mora, L.; Deakin, M.; Aina, Y.A.; Appio, F.P. Smart City Development: ICT Innovation for Urban Sustainability. In Encyclopedia of the UN Sustainable Development Goals: Sustainable Cities and Communities; Springer: Cham, Switzerland, 2019; pp. 1–17. [Google Scholar] [CrossRef]





| Context | Definitions |
|---|---|
| Smart city | The use of Smart Computing technologies to make the critical infrastructure components and services of a city—including city administration, education, healthcare, public safety, real estate, transportation, and utilities—more intelligent, interconnected, and efficient [40] (p. 9). |
| The smart city refers to a local entity, i.e., a distinct city, region or small locality that takes a holistic approach to employ information technologies with real-time analysis to encourage sustainable economic development [41] (pp. 661–662). | |
| A system of systems in which integration of cross-sectoral city systems has been accomplished, enabling access to real-time information and knowledge by all the city sectors, providing integrated services, and enhancing liveability, workability, and sustainability for the citizens [17] (p. 108025). | |
| Smart cities/smart neighbourhoods/smart urban places are the those that use innovative concepts, technological advancements, and non-technological resolutions to provide better services to their residents and enhance their quality of life [42] (p. 8). | |
| A city that provides innovative solutions, in collaboration with its citizens and with the support of technology, to solve the specific challenges of its territory in the domains of mobility, economy, governance, environment, living, and people [43] (p. 1). | |
| Sustainable city | A city/society that can be maintained for many centuries [44] (p. 7). |
| “A Sustainable city is one that is able to retain the supply of natural resources while achieving economic, physical, and social progress, and remaining safe against the environmental risks that can undermine any development achievement” (United Nations, cited in [45]) (p. 1271). | |
| For a city to be considered sustainable, certain important elements must be present. These elements (sustainable education, renewable energy, energy efficiency, sustainable transportation, sustainable buildings, waste management, etc.), when combined with informed and willing inhabitants, may realize dividends of sustainability [3] (pp 973–974). | |
| A sustainable city can be described as an urban environment designed with the primary aim of contributing to improved environmental quality and protection and social equity and well–being over the long run, which can be attained through adopting sustainable development strategies to foster advancement and innovation in the built environment and related infrastructure, operational functioning, planning, and ecosystem and human service provisioning, while continuously optimizing efficiency gains [46] (p. 193). | |
| A sustainable city is ‘a city that works so that all of its citizens are able to meet their own needs without endangering the well-being of the natural world or the living conditions of other people, now or in the future [47] (p. 13). | |
| Green city | The greening of cities requires some, or preferably all, of the following: (i) reduction of chemical and physical hazards, (ii) control over environmental impacts on health, (iii) the creation of quality environments for all, (iv) minimized ecological footprints outside the urban area, (v) ensured sustainable consumption, and (vi) adaptation to climate change impacts [48] (pp. 24–25). |
| A Green City is a city that takes responsible political and societal action in order to achieve high environmental quality. In particular, through green and blue infrastructure that enables the enhancement of urban ecosystems, ecological recovery and access to greenspace, which by itself contributes to human well-being [49] (p. 6). | |
| A Green City is a city which shows high environmental performance relative to established benchmarks in terms of (i) quality of environmental assets (air, water, land/soil and biodiversity), (ii) efficient use of resources (water, energy, land and materials) and (iii) mitigating and adapting to risks deriving from climate change, while maximising the economic and social co-benefits and considering its context (population size, socio-economic structure and geographical and climate characteristics) [50] (p. 46). | |
| The green cities concept (GCC) and its strategies are considered an optimum approach to achieve sustainable development objectives and overcome these challenges, by enhancing performance for the existing infrastructure, reducing natural resource consumption, decreasing CO2 emission, and engaging citizens in decision-making [51] (pp. 1–2). |
| Context | Key Themes |
|---|---|
| Smart | IT-enabled services, city systems, integration, integrated services, system of systems (SoS), city sectors |
| Sustainable | Retaining natural sources, economic well-being, social well-being, physical/environmental well-being, reducing environmental risks |
| Green | Political and societal actions, carbon neutral/net zero, ecological recovery, increasing biodiversity |
| Code | Focus | Reference |
|---|---|---|
| P1 | Sustainability and green management | [53] |
| P2 | Low-carbon, city policy, green technology, sustainable development | [54] |
| P3 | Digital transformation, sustainability | [55] |
| P4 | Green environment, reducing carbon emission | [56] |
| P5 | Digital transformation, energy efficiency | [57] |
| P6 | Smart city concept, sustainability | [58] |
| P7 | Digitalization, environmental sustainability | [59] |
| P8 | Sustainable development, social-economic-natural ecosystem | [60] |
| P9 | Carbon-neutral cities, urban computing/analytics, and climate actions | [61] |
| P10 | Climate change and COP26, digital technologies, information management | [62] |
| P11 | Sustainable, green, and resilient city | [63] |
| P12 | Smart city, sustainability, decarbonization | [64] |
| P13 | Sustainability, environmental risks | [65] |
| P14 | Smart cities, renewable energies, sustainability | [66] |
| P15 | Smart cities, sustainable urbanism, big data | [67] |
| P16 | Urban sustainability, smart cities, green cities | [68] |
| P17 | Sustainability, enhancing people’s awareness of environmental issues | [69] |
| P18 | Governance, climate change | [70] |
| P19 | Sustainable urban development, net zero | [71] |
| P20 | Smart sustainable cities, ICT enablers | [72] |
| Papers | Smart | Sustainable | Green | |||||||||
|---|---|---|---|---|---|---|---|---|---|---|---|---|
| System of Systems/City Sectors | City Systems Integration | IT-Enabled and/or Integrated Services | Retaining Natural Sources | Economic Well-Being | Social Well-Being | Environmental Well-Being | Reducing Environmental Risks | Political and Societal Actions | Carbon Neutral/Net Zero | Ecological Recovery | Increasing Biodiversity | |
| P1 | ✓ | ✓ | ✓ | ✓ | ✓ | ✓ | ✓ | ✓ | ✓ | |||
| P2 | ✓ | ✓ | ✓ | ✓ | ✓ | ✓ | ✓ | |||||
| P3 | ✓ | ✓ | ✓ | ✓ | ||||||||
| P4 | ✓ | ✓ | ✓ | ✓ | ✓ | ✓ | ✓ | ✓ | ✓ | |||
| P5 | ✓ | ✓ | ✓ | ✓ | ✓ | ✓ | ||||||
| P6 | ✓ | ✓ | ✓ | ✓ | ✓ | ✓ | ✓ | |||||
| P7 | ✓ | ✓ | ✓ | ✓ | ✓ | ✓ | ✓ | ✓ | ✓ | ✓ | ✓ | |
| P8 | ✓ | ✓ | ✓ | ✓ | ✓ | ✓ | ✓ | ✓ | ✓ | ✓ | ✓ | ✓ |
| P9 | ✓ | ✓ | ✓ | ✓ | ✓ | ✓ | ✓ | |||||
| P10 | ✓ | ✓ | ✓ | ✓ | ✓ | |||||||
| P11 | ✓ | ✓ | ✓ | ✓ | ✓ | ✓ | ✓ | |||||
| P12 | ✓ | ✓ | ✓ | ✓ | ✓ | ✓ | ✓ | ✓ | ✓ | ✓ | ||
| P13 | ✓ | ✓ | ✓ | ✓ | ||||||||
| P14 | ✓ | ✓ | ✓ | ✓ | ✓ | ✓ | ✓ | |||||
| P15 | ✓ | ✓ | ✓ | ✓ | ✓ | ✓ | ✓ | ✓ | ✓ | ✓ | ||
| P16 | ✓ | ✓ | ✓ | ✓ | ✓ | ✓ | ||||||
| P17 | ✓ | ✓ | ✓ | ✓ | ||||||||
| P18 | ✓ | ✓ | ✓ | ✓ | ✓ | ✓ | ✓ | ✓ | ||||
| P19 | ✓ | ✓ | ✓ | ✓ | ✓ | |||||||
| P20 | ✓ | ✓ | ✓ | ✓ | ✓ | ✓ | ✓ | ✓ | ✓ | ✓ | ✓ | ✓ |
| Papers | Smart Category | Sustainable Category | Green Category |
|---|---|---|---|
| P1 | Less relevance to smart in the text, but the systems approach is strongly inferred. | The UN’s SDGs are important topics of discussion. The governance systems are at the heart of the outputs. | Green management to the fore. |
| P2 | Limited relevancy to the smart category in general. | Mainly focused on low-carbon cities. | Green and environment is part of the discussion, but mainly in the context of industrial technology. |
| P3 | Systems, smart and digital are all referenced. The business focuses on sustainability. | Does not reference natural resources, the environment is clearly in scope. | Nature and Green are not noted, but a little discussion about social actions can be found in this paper. |
| P4 | Suggests urban modelling for GI, but not systems integration. | Addresses risks and solutions via GI/trees. | Environmental quality and well-being to the fore. |
| P5 | Smart is not referenced. Systems integration is hardly mentioned. However, smartness using technological changes can be inferred from this paper. | Resources referenced in the context of the industry. | Green and natural are hardly referenced. A little discussion about carbon emissions and social/political actions. |
| P6 | Explicitly considers smart and systems approach. | A sustainable city is the main purpose. | Discusses natural resources rather than nature. |
| P7 | Digital approaches more than smart systems are discussed. | Sustainable cities and environment are addressed. | Ecosystems and environment are parts of the discussion. |
| P8 | Systems integration is covered. | Sustainability aspects are explicitly addressed. | Ecosystems and nature are addressed. |
| P9 | Smart is one of the significant focuses of the paper; mainly from a data analytics viewpoint. | There are a few mentions about using sustainable resources when becoming smart. | Carbon neutrality is the main focus of this research. The author introduces a green city pathway using smart (urban intelligence) elements. |
| P10 | Smart is not too significant in this paper. However, there are arguments for smart cities in a few places; mainly focusing on digital technology. | The main contribution of the paper is about bringing sustainability to technology-enabled changes. | Climate change, using green IT and reducing waste by using technologies are the most important focuses of this research. |
| P11 | The paper does not discuss the smartness aspect of future cities in detail, but it discusses various city sectors and prioritises them for sustainable, green, and resilient (SGR) cities. | Sustainability (along with resilience) is one of the significant focuses of the research and the paper reviews the actions and projects regarding that. | Green is another important focus of this research. |
| P12 | A smart city is the focal point of this research, in which the concept of smart was comprehensively explained. | Sustainable development is explained as an objective to develop smart city 4.0, which should include efficient use of resources and so on. | The paper emphasises the fact that decarbonisation and environmental smartness must be addressed when developing smart cities. |
| P13 | Focus on smart and sustainable energy and implementing several facilities in order to convert a university campus to a smart and sustainable campus aligned with the requirements of a smart city. | Mainly focuses on sustainable energy and improving the sustainability of a city/place using sustainable energy. | Some discussion about zero carbon and the use of low carbon energies is provided in this study. |
| P14 | The smart city is assumed as self-evident; the focus is on internet-based developments. | The paper focuses on ‘energy’ and claims that it provides an addition to SMART by linking it to sustainability aspects. | Alluded to via urban and regional ‘innovation’ and local/regional/national planning, but not explicitly addressed. ‘Ecological modernization’ is mentioned, but not explored in detail. |
| P15 | Comprehensive approach as based on extensive literature review and own research in the area. Uses an interdisciplinary, holistic framing | Comprehensive approach as based on extensive literature review and own research in the area. Uses an interdisciplinary, holistic framing. | A comprehensive approach to cover ‘green’. Uses ‘eco-city as a core concept. While environmental sustainability is central, the need to balance this with social and economic interests and awareness of the political and planning context is evident. |
| P16 | Smart growth and urbanisation are defined as focusing on compact, multiuse, and dense urban design and structures. | Emphasises the multidimensionality of urban sustainability and its integration of social, ecological, economic, and technological systems. | Green here seems to include nature-based solutions, biomimicry, zero carbon and resource efficiency; also, the positive impacts on human health and well-being. |
| P17 | Limited attention to smart. However, according to the paper, using innovative technologies such as AI-enabled data visualisation, AR, and sensor technologies promotes the sustainable development of cities, which refers to a smart concept. It can also be inferred that the use of emerging technologies enhances the awareness of people who are an imperative element of SSG development; this is seen to facilitate successful SSG cities implementation. | Sustainability is the most important focus of this research aiming to increase the awareness of people regarding sustainability issues and convey their sustainable behaviour. | Green is another focal point of this research, mainly when discussing the importance of reducing tree-cutting by decreasing paper usage and increasing digital replacements, as well as planting trees in their case studies. |
| P18 | Discusses smart city as the use of ICT to meet the citizen needs in an efficient way without compromising meeting the future generations’ needs and through the three dimensions: (i) technology and infrastructures, (ii) population, and (iii) governance and policy. It also discusses interconnection of smart with being sustainable and addressing environmental issues. | Follows in spirit the Brundtland definition that is being slightly rewritten to include environmental thresholds/planetary boundaries. | Green/environmental largely focused on in terms of ‘energy’ use as part of the overall focus on the city’s contribution to climate change (CC), CC mitigation and CC adaptation. |
| P19 | Discusses that SMART and ECO-city are often seen as being synonymous. Also emphasises the importance of IT to provide efficient and integrated services. | Implicitly defined as consisting of social, environmental and economic improvements, but also emphasises ethical and equity aspects. | Uses the term eco rather than green and considers it as same or similar to smart. |
| P20 | Discusses the concept of integration which involves the application of a set of integrative foundational elements drawn from urban planning, urban design, sustainability, sustainable development, sustainability science, data science, computer science, complexity science, and ICT. Moreover, discusses the concept of systems integration by highlighting the role of innovative solutions and sophisticated ICT-enabled approaches. Although the study does not directly look at the ‘system of systems’ concept for developing smart cities, it can be inferred from the research, especially when discussing the necessity of integrating several principles for developing smart sustainable cities. | Sustainable city development is characterised as a holistic inter- and transdisciplinary endeavour. It discusses the principles of sustainable cities including contributing to improved environmental quality, protection, social equity and well-being over the long run. It also highlights the importance of three models being key to sustainable urban forms: (1) compact city, (2) eco-city, and (3) neotraditional development (new urbanism). | Discusses eco-city and green urbanism, as related terms to ‘green cities’. It talks about the ecological agenda emphasising environmental management, as a strong strand of the concept promoting a wide range of environmental, social and institutional policies directed at urban spaces to achieve sustainability. |
Disclaimer/Publisher’s Note: The statements, opinions and data contained in all publications are solely those of the individual author(s) and contributor(s) and not of MDPI and/or the editor(s). MDPI and/or the editor(s) disclaim responsibility for any injury to people or property resulting from any ideas, methods, instructions or products referred to in the content. |
© 2023 by the authors. Licensee MDPI, Basel, Switzerland. This article is an open access article distributed under the terms and conditions of the Creative Commons Attribution (CC BY) license (https://creativecommons.org/licenses/by/4.0/).
Share and Cite
Javidroozi, V.; Carter, C.; Grace, M.; Shah, H. Smart, Sustainable, Green Cities: A State-of-the-Art Review. Sustainability 2023, 15, 5353. https://doi.org/10.3390/su15065353
Javidroozi V, Carter C, Grace M, Shah H. Smart, Sustainable, Green Cities: A State-of-the-Art Review. Sustainability. 2023; 15(6):5353. https://doi.org/10.3390/su15065353
Chicago/Turabian StyleJavidroozi, Vahid, Claudia Carter, Michael Grace, and Hanifa Shah. 2023. "Smart, Sustainable, Green Cities: A State-of-the-Art Review" Sustainability 15, no. 6: 5353. https://doi.org/10.3390/su15065353
APA StyleJavidroozi, V., Carter, C., Grace, M., & Shah, H. (2023). Smart, Sustainable, Green Cities: A State-of-the-Art Review. Sustainability, 15(6), 5353. https://doi.org/10.3390/su15065353

