Abstract
Changes in climatic circumstances, as well as intermittency, which has a significant impact on the overall energy system output from renewable energy sources (RESs), require the development of control strategies for extracting the maximum power available from RESs. To accomplish this task, several techniques have been developed. An efficient maximum power point tracking (MPPT) technique should be utilized to guarantee that both wind-generation and PV-generation systems provide their full advantages. In this paper, a new MPPT approach with jellyfish search optimization (JSO) is developed; in addition, a unified power-quality conditioner (UPQC) is utilized to enhance the performance of the microgrid (MG) and to solve the power-quality issues for the sensitive load. The MG, which includes a photovoltaic (PV), a wind turbine, and a fuel cell battery, is examined and modeled for uniform and nonuniform wind speed and solar irradiance. A comparison between the developed algorithm and different maximum power tracking algorithms is presented. Additionally, four case studies are carried out to verify the effectiveness of the introduced UPQC in enhancing power-quality problems. The research outcome shows high performance from the developed algorithm when assessed with additional algorithms. MATLAB/Simulink software is utilized for the simulation of the wind, PV, and FC control systems. However, experiment validation tests are given under the same condition of PV irradiation to validate the simulation results. The experimental validation is executed by utilizing the PV module simulation model, threefold, 23 V/2A CO3208-1A with solar altitude emulator CO3208-1B board, and the results are compared to the simulation results.
1. Introduction
The emergence of global warming and limits on the availability of fossil fuels have encouraged countries to pursue formidable green energy technology initiatives [,]. The use of renewable energy sources (RESs) has a plethora of environmental benefits. In accordance with the International Renewable Energy Agency [,], it is expected that by 2030, 36% of the world’s total energy consumption will be fulfilled by RESs such as solar, wind, tidal, wave, and geothermal sources. Of these RESs, solar and wind systems are currently considered to be the most promising, thanks to their decreased generating costs while being capable of maximum power point tracking (MPPT). This enables them to adapt to fluctuations in both solar intensity and wind velocity [].
Although the erratic nature of wind speed, solar irradiation, and temperature dictates the amount of energy that can be extracted from RES, these sources cannot continuously meet varying demand conditions [,]. To ensure dependable and communal operation, various renewable energy systems must be integrated, known as a hybrid power system (HPS), along with an energy storage system (ESS) [,,]. An alternative to an intermittent RES is a combination of a hybrid RES (HRES) with a long-term storage technology such as an electrolytic hydrogen fuel cell (FC) []. However, owing to the slow operations of fuel management, the FC is unable to handle transient mitigation and thus requires an additional storage buffer for power balancing [], creating a need for both short-term and long-term storage solutions. Battery banks commonly used in hybrid ESSs (HESSs) offer high round-trip size, quick recharging/discharging abilities, and adequate load fluctuations even at the high penetration levels of ESSs [,].
On the other hand, the HRES with an HESS is in vital need to keep its output power near its maximum power point [] during the nonlinearity behavior of both wind speed (v) and solar cell irradiation (G) and temperature (T) with the connected load. For solar cells, the MPP fluctuates with temperature and irradiance because of the unique features of the solar cell manufacturing materials. The employment of an MPPT controller is essential to maintain the operating point of the photovoltaic (PV) system within or close to its MPP. Recent years have seen MPPT controllers extensively reported on in publications, highlighting their relevance and usability [,].
Even though there are various MPPT techniques, numerous studies have classified the relevant papers. The most challenging factor of solar energy is its dynamic nature, which renders it capable of generating variable voltage and power levels, depending on several environmental circumstances. In particular, the main parameters influencing these outcomes are wind speed, shading, and solar insolation’s angle. As a result of these aspects combined, there is no assurance that maximum power output can be achieved for every electrical load []. To ensure the most efficient usage of PV systems, MPPT technologies must be used with the appropriate controllers. The MPPT techniques of many varieties are deployed to maximize the power of PV modules. Nonetheless, the effectiveness of the technique depends on its ability to track under rapidly changing weather circumstances. These techniques are categorized on the basis of their tracking nature under various conditions. All classified techniques [,,,] are discussed and categorized into the following four categories: conventional, intelligent, optimization, and hybrid-based MPPTs, as depicted in Figure 1.
Figure 1.
Basic classification of tracking techniques.
For the conventional MPPT, the techniques are perturbed and observe (P and O), improved P and O, adaptive reference voltage (ARV), ripple correlation control (RCC), the lookup table method, open-circuit voltage (OCV), short-circuit current (SCC), incremental conductance (InC), and hill climbing (HC). Thanks to the algorithm’s simplicity, these techniques are simple to implement []. Because the PV modules will produce only one GMPP under uniform irradiation, they are most effective under these circumstances. However, the loss of power is caused by these algorithms’ quick fluctuations around the MPP. Additionally, by ignoring the impact of partial-shade situations in these traditional techniques, the true MPP cannot be tracked [].
Fuzzy logic control (FLC), artificial neural networks (ANNs), sliding mode control (SMC), the Fibonacci series-based MPPT, and Gauss–Newton-method-based MPPT are examples of intelligent techniques. These strategies for very accurate, dynamic, weather-changing situations. Their tracking efficiency and tracking speeds seem to be high [,,,]. These techniques also struggle with massive data processing for the system’s prior training and extremely sophisticated control circuits. FLC is a striking method that may be used with MPPT without the need for system expertise. Although an ANN is a quicker tracking method, it requires a significant quantity of data (for training) to improve tracking accuracy. Temperature and dynamic irradiation are the inputs, and they are both stored as data sets. SMC is a sophisticated technology, but implementation is simpler with better tracking speeds compared with the traditional P and O technique []. Fibonacci and Gauss–Newton are two techniques that are gaining popularity because of their ability to track the MPP by updating the search range in real time.
The optimization-based techniques of cuckoo search, particle swarm optimization (PSO), gray wolf optimization (GWO), ant colony optimization (ACO), artificial bee colony (abc), and hierarchical pigeon-inspired optimization (HPIO) are all capable of finding the MPP in dynamic environments [,,]. PSO offers an efficient tracking algorithm with fewer steady-state oscillations, making implementation simpler thanks to its low-cost microcontrollers. GWO can successfully track the optimal working points at a faster rate, mimicking the behavior of a wolf hunting for prey. Cuckoo search is an algorithm inspired by the nature of brood parasitism, which implements Lévy flight to find the best MPP. ACO and ABC employ evolutionary algorithms to track GMPP without the need for temperature and irradiation sensors. HPIO-MPPT is especially useful under partial-shading conditions, offering a good success rate at locating GMPP and great tracking speed, and it works well on complex perovskite solar cells (PSCs) with multiple clusters and load variations [].
In hybrid-based MPPT approaches [,], intelligent or optimum MPPTs are combined with traditional MPPTs. The most effective integration of intelligence and optimization is also present in some hybrid techniques. In the context of MPPT, two stages of tracking are employed. In the initial stage, a rough estimation of the MPP is conducted via traditional methods such as mathematical models, simulations, and lookup tables on the power–voltage (P–V) characteristic. This is followed by the nuanced finetuning of the MPP by utilizing more-complex algorithms in the second stage. This step is all about getting the set point as near to the MPP as possible. Second, by using sophisticated procedures, the set point is adjusted to reach the real MPP. In order to improve tracking effectiveness and reduce hardware computation complexity, hybrid MPPT approaches have been taken [,].
The unified power-quality conditioner (UPQC) topology has been widely studied for its capability to improve power quality. In [], a discrete nonlinear stabilizer for UPQC in power networks with limited inertia and in an islanded operating state was proposed thanks to the numerous stability issues present in comparison with larger grids. This approach was effective in addressing reliability problems and also improving the power-quality (PQ) profile of MGs. To mitigate current and voltage harmonics, caused by source and load fluctuations, a hierarchical controller was proposed in [], composed of the primary controller, a harmonics block, and a setting-point control strategy employed by the primary control module to stabilize power fluxes while suppressing harmonic distortion. Moreover, another study indicated that integrating UPQC with multimicrogrid systems could reduce various types of current and voltage harmonics, as reported in [].
This paper presents the tracking of MPP for the proposed hybrid system, to determine the best operating point of PV, wind, and FC in the existence of changing environmental circumstances. Several approaches are based on preclassified techniques; classical and intelligent optimization is developed. A comparative study between the conventional and newly intelligent optimization technique, called jellyfish search optimization (JSO), is presented. On the other side, a unique UPQC that is utilized to improve PQ issues is presented. Four cases are illustrated, including voltage sag, voltage swell, three-phase fault, and harmonic analysis, to show the effectiveness of the presented UPQC. Finally, the presented system is experimentally validated on a threefold 23 V/2A CO3208-1A PV module simulation model with a solar altitude emulator CO3208-1B board. The results of the tests aim to demonstrate the effectiveness of the suggested technique according to speed, accuracy, and the energy produced. The contributions of this work can be summarized as follows:
- It presents an MPPT for a hybrid system of PV, wind, and FC during different operation circumstances.
- It utilizes conventional and intelligent optimization approaches for estimating MPPT.
- It employs UPQC for mitigating PQ problems.
- It experimentally validates the simulation results.
The paper is organized as follows: Section 2 introduces the hybrid energy system, including the modeling of PV, wind, and FC. Section 3 discusses in detail the implemented control strategies. Section 4 offers the simulation findings. Section 5 presents the experimental setup validations. Finally, the conclusions are presented in Section 6.
2. Hybrid Energy System
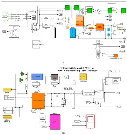
The growth developments in power electronics play significant roles in the improvement of the use of RESs. A system consisting of (a PV, a wind turbine, and an FC battery) is illustrated in Figure 2. A DC/DC converter is incorporated into the system, in which its output is directly linked to a DC-link. With the help of the DC/DC converter and a special controller, maximum power can be easily tracked. In this work, a boost DC/DC converter is employed because of its stability and fast response. The DC-generated power is linked to the grid by using a three-phase inverter by means of a transformer (T1). The presented batteries are used to submit a load with energy for a certain time in case of a grid fault. A proposed controller, based on jellyfish search optimizations, is utilized for extracting the maximum power from the entire scheme. Table 1 presents the electrical equipment’s associated details and parameters.
Figure 2.
Configuration of the hybrid energy system.
Table 1.
Factors of the electrical equipment.
2.1. Modeling of PV System
The PV arrays can be formed by solar cells; a solar cell is a semiconductor p–n junction. Once sunlight hits the PV cell, it generates electric power. The I–V characteristic of the PV can be determined by the following:
The power provided by the PV array to a DC bus can be expressed in terms of the PV array’s current (Ipv), voltage (Vpv), the number of cells linked in series and in parallel (ns and np, respectively), the series resistance of each cell (Rs), the electron charge (q; 1.6e-19 C), the light-produced current (IPC), the current of reverse saturation (I0), junction material factor A, Boltzmann constant K (1.38e−23 J/K), and temperature (T)—all according to []. The expression is then given as follows:
Equations (1) and (2) are used to determine the characteristic of the PV scheme during diverse irradiance circumstances. Figure 3 shows the characteristic of a PV scheme for nonlinearity and its dependence on solar irradiation. I-V curve shows a variable irradiance level starting from 0.25, 0.5, 0.75, 1 kW/m2 with short circuit current 400 A with an open circuit voltage 325 V the red circles in the figure illustrates the Isc, MPP, and Voc. However, the P-V curve demonstrates knee points for different irradiance levels that showing a relevant MPPs. Each curve has an MPPT at which the PV array gives the MPP.
Figure 3.
Characteristics at 25 °C: (a) I–V characteristic and (b) P–V characteristic.
2.2. Modeling of the Wind System
The wind turbine (WT) mechanical output power can be calculated by utilizing Equation (3):
where , A, V, and Cp denote the air density (kg/m3), the swept area through the rotor blades, the air speed (m/s), and the power coefficient, respectively []. The WT can normally be characterized by its Cp–λ curve, where the λ denotes the tip-speed ratio. This can be determined by
where R and are the turbine radius and the mechanical angular speed, respectively. Figure 4 illustrates the WT output power versus the rotation speed. It can be observed that for every angular speed, there is only one optimal λopt that yields the maximum power.
Figure 4.
WT power characteristics.
2.3. Modeling of FC System
An FC is an environmentally friendly device that works through electrochemical means, converting the chemical energy of an oxidant and a fuel source into electrical power. This process produces water and heat as its sole byproducts, making it a sustainable option in comparison to other energy sources. There are numerous types of fuel cells available for usage, depending on practicality and application, such as alkaline, proton exchange membrane FC (PEMFC), direct methanol, and molten carbonate.
Because of the high performance of the PEMFC, it becomes the most popular type used in residential and vehicular applications. Figure 5 represents a schematic diagram of the operating mechanism of the PEMFC. The cell is based on two chemical effects, specifically hydrogen oxidation at the anode and oxygen reduction at the cathode []. These reactions can be represented by the following:
Figure 5.
PEMFC fuel-cell-operating principles.
The overall hydrogen PEMFC reaction is as follows:
The output voltage of each cell can be expressed as follows:
where is the open-circuit voltage, is the voltage lost through the anode and cathode, is the ohmic voltage loss by the resistant of protons through the exchange membrane, and is the concentration voltage loss from the transport of hydrogen and oxygen.
The performance of the PEMFC is determined by its output characteristics, which are nonlinear and are dependent on multiple parameters. These parameters are the cell temperature, oxygen partial pressure, hydrogen partial pressure, and membrane water content. The output of PEMFC is affected by changes in any of these parameters because of their direct effect on the electrical potential across the FC membrane. Figure 6 illustrates the V–I and P–I characteristics of a 120 kW PEM fuel cell.
Figure 6.
PEMFC characteristics: (a) V–I and (b) P–I characteristics.
2.4. Modeling of the DC/DC Converter
The PV, WT, and FC subsystems have been linked to a DC bus through a universal DC/DC boost converter. The Simulink model of the overall system is shown in Figure 7. The gain of those DC/DC converters can be obtained as follows:
where D, Vin, and Vdc denote the duty cycle, the converter input voltage, and the converter output voltage that appear on the DC bus, respectively [].

Figure 7.
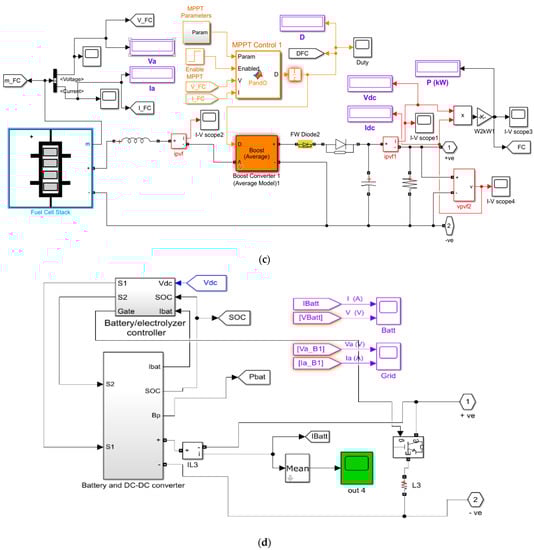
Simulink model of the proposed scheme: (a) wind turbine, (b) PV system, (c) PEMFC with electrolyzer, (d) battery system.
3. Control Strategies
3.1. MPPT Techniques of RES
In order to optimize the power output from technologies such as the PV, WT, and FC energy conversion systems, five techniques have been developed. Though each of these methods comes with its own unique benefits, each also comes with respective drawbacks.
- A.
- Perturb and observe (P and O) technique
The P and O method is a popular iterative method used for MPPT. The P and O algorithm runs by systematically altering the reference signal, either incrementally or detrimentally, with each iteration and then comparing the power produced against that of the previous one. If an increase in power is generated through these alterations, then this change in the signal direction is maintained until power begins to decrease. Although this approach may prove successful in some instances, a common problem emerges, where at MPP, the measured output power starts to oscillate around maximum, resulting in further losses [].
- B.
- Incremental conductance technique (inc. cond.)
The inc. cond. technique involves the exploitation of the slope of the power properties to monitor and audit the tracking of MPP. As per this technique, the slope of the power characteristic needs to be zero at MPP while being positive if the output power is lower than MPP and negative otherwise [].
- C.
- Differential evolution technique
DE is an evolutionary stochastic population-based technique for continuous function optimization []. The general steps of an evolutionary algorithm are shown in Figure 8.
Figure 8.
The general procedure of an evolutionary algorithm.
- D.
- Antlion optimization technique
The antlion optimizer (ALO) is an innovative swarm-intelligence approach that was first presented in []. By mathematically modeling the interactions between ants and antlions in nature, it takes a novel approach to finding solutions to various types of optimization problems. The ALO simulates five steps: ants hunting, ants randomly walking, ants constructing traps, ants framing deceptions, ants catching prey, and ants reconstructing traps. These behaviors of antlions are mathematically modeled in [].
- E.
- Bio-inspired jellyfish search optimization
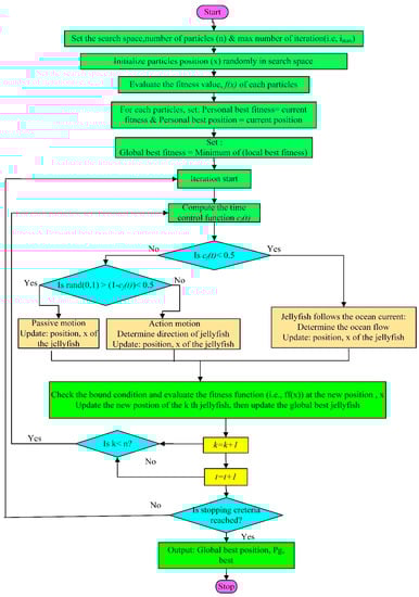
Jellyfish search optimization (JSO) is a metaheuristic algorithm inspired by the behavior of jellyfish in their search for food []. The main aspects of the jellyfish’s movement include its particles within the swarm and its drifting with ocean currents, which leads to bloom generation [].
The JSO implementation strategy begins with random initialization dispersing solutions across an area specified for the issue at hand. After being evaluated, the solutions are arranged according to fitness value, where the best is chosen as a plentiful supply of food. Afterward, each jellyfish’s motion is updated either toward progress within the swarm or by following ocean flow on the basis of the time-control component.
This happens because they are attracted by ocean currents thanks to their high nutritive values. The vector-averaging approach is employed to regulate the current direction in order to draw them nearer (drift) toward jellyfish with better outer positions []. This drift can be mathematically characterized as follows:
where represents the jellyfish with the best current location in the population; represents the total number of jellyfish; represents the attraction parameter; and represents the mean position of the JSO. Let
In this case, DF (the difference factor) expresses the divergence between the current foremost location of the jellyfish under examination and the swarm’s mean position. The author of [] hypothesized that there was a patterned spatial allocation in all dimensions for jellyfish, presenting the chance of all jellyfish placements. According to this division, every jellyfish spot has a difference up to ±βσ. Furthermore, β symbolizes the cognitive distribution coefficient, regarded as 3, depending on the analysis provided in [], while σ presents the standard variance for this pigeonholed sharing and can be calculated by using Equation (12) around the core position of the swarm:
As a result, drift may be mathematically described as follows:
As a result, the new location of each jellyfish can be determined as follows:
where denotes the kth jellyfish’s location at time t. In the algorithm, time, t, is identical to the iteration.
A swarm is a big group of jellyfish in the water. Jellyfish movement in a swarm is classified as aggressive (Type B) or passive (Type A). During the creation of the swarm, jellyfish display Type A (passive) motility. According to Equation (16), in this form of movement, the jellyfish travel about their place and then renew the place of each jellyfish. Ultimately, the jellyfish mimic the Type B effort.
where denotes the motion constant, which refers to the length of motion around the jellyfish’s location and can be taken as (0.1), as determined by the author’s statistical investigation in []. The bottom and upper borders of the search zone are denoted by and , respectively.
Type B motion involves randomly selecting a jellyfish (m) and then drawing a vector from the jellyfish of interest (k) and a randomly chosen jellyfish (m) to identify its path. The path of migration is determined by the food resources available at the jellyfish’s current site (m). If the amount of current food at position m is greater than at position k, then the latter will follow toward it; however, if there is less food present at position m than at position k, then the kth jellyfish will move away from it.
where represents the fitness function
because
The sort of motion performed by jellyfish is determined by a temporal control system []. The time component governs both motions, namely the movement of jellyfish within the swarm (Types A and B) and that toward the ocean flow.
To govern movement selection, the time-control process employs a threshold factor, (ko) and a time-control function, (), which randomly fluctuates from 0 to 1. Equation (21) is the mathematical formulation of the time-control component:
At the initial stage, Type A motion is more popular than Type B motion thanks to a time-controlled pseudocode (), which is employed to simulate the behavior of a jellyfish inside a swarm. Specifically, if is less than random (0, 1), then Type A motion is exhibited; otherwise, if is greater than random (0, 1), then Type B motion is exhibited. This is because the amount of over time climbs from zero toward one and thus increases the chances of an organism’s executing Type A movement. Nonetheless, as time passes, it can be seen that the more popular motion switches from Type A to Type B thanks to the aforementioned time discrepancy. All this information is depicted in Figure 9, which shows a flowchart for the JSO technique.
Figure 9.
Flowchart of the JSO technique.
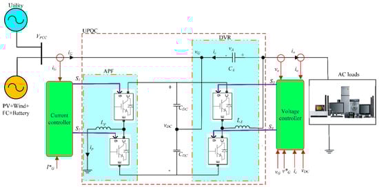
3.2. The Proposed UPQC Topology
The detailed design of the proposed UPQC structure is shown in Figure 10. The UPQC is a full-bridge converter scheme consisting of two half-bridge bidirectional voltage-sourced converters (VSCs). One side contains a shunt active power filter (APF) to increase compensation for any harmonics or reactive currents. The other side has a series dynamic voltage restorer (DVR) connected to the other part of the converter.
Figure 10.
The proposed UPQC.
The regulated current source () must provide a clean sinusoidal wave that is in synchronism with the grid voltage (). To achieve this result, the APF introduces a related and harmonic current () to counterbalance the distorted currents supplied by the electrical loads (). This can be summarized by the following relationship:
The mathematical equations for grid voltage and current are as follows:
where denotes the angular frequency of the grid.
Between the and the load voltage (), the DVR can act as a controlled voltage source (). The voltage relations are as follows:
The voltage output from the DVR converter is indicated via an input reference signal, which can be adapted to control the load voltage applied. To minimize any fluctuations in output between the nominal and actual values in the grid, a series-connected DVR should be employed. This sort of system ensures that dynamic voltage variations, voltage sags, and flashing are quickly identified and mitigated to prevent any undesirable changes in power delivery.
The DC-link voltage controller is essential in keeping a consistent amplitude for the . Differently stated, the DVR must be built with a DC/AC voltage source. Aiming to adjust the input and output power exchange, these two AC supplies are interconnected by using a DC-link controller. The APF-VSC is therefore employed for adapting the harmonic current out of the load. The same DC link provides energy to the DVR, thus enabling overall system stability when it reaches a steady state, i.e., a constant value of voltage. Therefore, equal values, and , for the input and output powers can be calculated as follows:
In summary, the system comprises three controllers, as shown in Figure 2. The controllers perform the following functions:
- The output voltage controller maintains a constant amplitude sinusoidal output voltage and quickly responds to transients such as grid voltage fluctuations.
- The input current controller maintains the sinusoidal and in-phase grid current.
- The DC-link voltage controller maintains the DC-link voltage between two VSCs, ensuring an optimal balance between input power and output power.
3.2.1. Control Method of APF
The active power filter (APF) controller block diagram of the TL-UPQC is illustrated in Figure 11.
Figure 11.
The APF control circuit for the TL-UPQC [].
In the shunt APF, both the voltage and current controllers are present, which can be implemented by using either digital signal processors (DSP) or analog hardware. In this study, the latter method was adopted. The outer voltage control loop uses a PI controller to regulate the DC-link voltage, which acts as a reference for the inner loop. The inner control loop utilizes a hysteresis controller (specifically PLL) to generate the input current by comparing it with a reference signal produced by the outer loop and the phase-locked loop. When ignoring the load current (), the system functions as a fundamental power factor correction (PFC). If a source is connected to the DC link, the grid current will equal the inductor current. A reference current signal is created with preset upper and lower limits to guide the inductor current on the basis of using the reference and lower bands.
Once the inductor current has reached its lowest band, the hysteresis controller switches the operating modes of the switch. This turns S1 on while S2 is off to allow the inductor current sufficient time to start charging. The following switching criteria will be employed:
where represents the hysteresis region in the inductor current and denotes the reference inductor current.
When the inductor current reaches the upper band, the controller will act to modify the operating modes of the switches. This turns S1 off while S2 is on to allow the discharge of the inductor current. As a result, the switching criteria will be as follows:
In Figure 4, the source of the TL-UPQC system is connected in parallel with the grid current, and the inductor current is identical. This enables the production of a grid current reference signal that can be used by the APF circuit. If the load current remains constant, the reference signal will be compared to the actual grid current. Equations (27) and (28) can be rewritten as follows:
Criteria of switching = on and = off
Criteria of switching = off and = on
where determines whether the hysteresis ripple band of the inductor current exists and is reference grid current.
3.2.2. Control Method of DVR
As depicted in Figure 10, it is similar to the commonly used half-bridge voltage source inverter (HBVSI). The voltage and the current of passive components are predicted by using the switching trajectory. Subsequently, the inverter is provided with the appropriate switching decisions (gate signals) at the right time. These predictions guarantee a very fast dynamic response to any external disturbance.
Equation (25) fills in the gap between the source and load voltages by using the inverter’s output. The switching criteria for the simple HBVSI topology can be determined as follows:
Criteria of switching, where = on and = off
Criteria of switching, where = off and = on
where denotes a constant value, namely
and are the min. and max. boundaries of the reference signal, respectively:
where ΔV stands for the hysteresis voltage ripple.
The control objective of the UPQC’s DVR is to maintain a constant amplitude for the output voltage. Consequently, it is feasible to modify the reference signal related to the output voltage, as per Equation (25):
where is the reference load voltage.
The new switching criterion will be the following, substituting (25) and (37) into (31)–(34) to cancel all the terms related to :
Criteria of switching, where = on and = off
Criteria of switching, where = off and = on
To maintain the required RMS value, the amplitude of is regulated, similarly to the grid’s frequency and voltage. The PLL generates the load reference voltage from the sinusoidal input voltage . The gate signals for the switches are determined by the switching criteria from Equations (38)–(41). Switching actions are given by utilizing feedback signals from the UPQC power circuit while checking the switching criterion inequalities. The reference voltage amplitude is externally assigned as the output, making it possible to generate high voltage quality at the load.
4. Simulation Results
Simulations of the hybrid scheme that is proposed have been implemented and carried out by making use of MATLAB/Simulink, which are depicted in Figure 2. Three case studies have been utilized to execute those simulations.
4.1. Reliability and Feasibility of the MPPT Technique during Changes in Climate Conditions
The proposed system is monitored for its MPP under varying irradiance and wind-speed conditions by using the JSO technique. This method enables quantitative analyses that can rapidly identify the optimal parameters under any given set of environmental conditions. By capturing various input variables in a statistical model, JSO takes an efficient approach to understanding how changes in irradiance and wind speed affect the overall MPP, as depicted in Figure 12. Ultimately, this informs decision-making processes for system design and operating protocols.
Figure 12.
PV characteristics: (a) PV irradiation, (b) PV voltage, (c) PV power.
The values of irradiation change as [1 → 0.5 → 1 → 0.75] (kW/m2) in a time interval of [0 → 2 → 4 → 6] seconds for PSCs. The output voltage and power of the PV system remained at MPPs under irradiance variations, as illustrated in Figure 12b,c.
The values of wind speed vary as [10 → 12 → 9 → 11] m/s in the time interval of [0 → 2 → 4 → 6] seconds, as illustrated in Figure 13a. The output powers and the voltages of the WT system have remained at MPPs during wind-speed changes, as depicted in Figure 13b and Figure 13c, respectively.

Figure 13.
Wind turbine characteristics: (a) wind speed, (b) wind voltage, (c) wind power.
The output voltage and the power of the FC scheme are depicted in Figure 14a and Figure 14b, respectively.
Figure 14.
FC characteristics: (a) FC voltage, (b) FC power.
4.2. Dynamic Response of the Proposed Scheme
Dynamic response of the scheme under variations of irradiance, wind speed, loads and grid faults are analyzed. To show the reliability of the entire system all powers including grid power and battery power were plotted in Figure 15.
Figure 15.
System power.
To study the system, we cut some samples and briefly explain the results. The first, second, and third samples are in time intervals from 3 to 4 s, from 4 to 5 s, and from 5 to 6 s, respectively.
- (A)
- First sample during the time interval from 3 to 4 s
From Table 2 and Figure 16, it is seen that the system is integrated into the grid and that the total generated power exceeds the needed power for DC loads, so the battery is still in a charging state and the overneeded power is supplied to the grid.
Table 2.
System powers (kW) during the time interval from 3 to 4 s.
Figure 16.
System powers for the first sample during the time interval from 3 to 4 s.
- (B)
- Second sample during the time interval from 4 to 5 s
From Table 3 and Figure 17, it is noticed that the system is integrated into the grid and that the total generated power is below the needed power for DC loads, so the battery is still in a charging state and the needed power is supplied from the grid to DC loads.
Table 3.
System powers (kW) during the time interval from 4 to 5 s.
Figure 17.
System powers for the second sample during the time interval from 4 to 5 s.
- (C)
- Third sample during the time interval from 5 to 6 s
From Table 4 and Figure 18, it is seen that the grid is disconnected from the system owing to a grid fault and that the total generated power is below the needed power for DC loads, so the battery mode changed to the discharge mode and the load-shedding control disconnected the uncritical loads.
Table 4.
System powers (kW) during the time interval from 5 to 6 s.
Figure 18.
System powers for the third sample during the time interval from 5 to 6 s.
- (D)
- Comparative study
Table 5, Table 6 and Table 7 show the efficiencies of the different algorithms under various environmental conditions for PV, wind, and FC, respectively. A brief comparison of the various aforementioned MPPT techniques has been made. Table 8 shows the comparison by taking into consideration five important common factors: algorithm complexity, memory requirement, convergence speed, performance under fast environmental changes, and algorithm efficiency.
Table 5.
Efficiencies of various MPPT techniques for PV.
Table 6.
Efficiencies of various MPPT techniques for wind.
Table 7.
Efficiencies of various MPPT techniques for FC.
Table 8.
Comparison of the various MPPT techniques.
4.3. UPQC Case Studies
This section explores the applications of UPQC to demonstrate its robustness when confronted with different scenarios. Four case studies are studied, analyzing their impact on UPQC performance in presence of voltage sag, voltage swell, three-phase fault, and harmonic analysis. The parameters used for each study, along with their specific data values, will be discussed in further detail in Table 9.
Table 9.
System parameters.
- (A)
- Case I: Voltage sag
An overload happens between 0.21 and 0.31 s, causing the grid voltage to significantly fall, to 50% of its original magnitude. The UPQC promptly sees this sag mode and brings sufficient voltage to provide a steady and sinusoidal voltage. Ultimately, the DC link restores the energy that was pumped into the parallel converter. Figure 19 illustrates how power is consequently balanced across the grid for the subsequent compensation of the and the injection of the required output voltage for three-phase in red-yellow-blue colors.
Figure 19.
Voltage sag condition: (a) voltage during sag, (b) voltage after enhancement, and (c) voltage injection in volts.
- (B)
- Case II: Voltage swell
In this condition, owing to the turning off of a large number of loads, a swell mode happens. This swell state was intended to be used during the testing from 0.21 to 0.31 s, and the grid voltage is raised to 150% of its RMS value. The UPQC immediately detects this swell case and attracts the required output voltage magnitude in order to stay steady and sinusoidal. The injection of power carried out by the parallel converter was efficiently reinstated through the DC link. Figure 20 displays the profile with respect to grid voltage postcompensation, followed by the profile and then the demanded voltage injection for three-phase in red-yellow-blue colors.
Figure 20.
Voltage swell condition: (a) voltage during a swell, (b) voltage after enhancement, and (c) voltage injection in volts.
- (C)
- Case III: Three-phase fault
At time t = 0.2 s, a three-phase fault was induced at the main bus of the MG. This is depicted in Figure 21, which shows the voltage during the fault and after clearing it for three-phase in red-yellow-blue colors. The fault was released at t = 0.3 s, allowing for mitigation measures to take effect and restore the electrical system to its original status.
Figure 21.
Three-phase fault condition: (a) voltage during the fault, (b) voltage after enhancement, and (c) voltage injection in volts.
- (D)
- Case IV: Analysis of harmonic distortion
Total harmonic distortion (THD) is an essential factor when assessing the voltage or current signals of the distortion of the harmonic. Figure 22a,b illustrates the evaluated of the voltage before and after using a UPQC for checking its efficacy, respectively.
Figure 22.
values: (a) before compensation and (b) after using a UPQC.
5. Experimental Setup
In order to evaluate the usefulness of the suggested technique in a real-time setting, a set of experiments was conducted only on PV systems with the JSO algorithm. As shown in Figure 23, the CO3208-1B board was implemented to conduct both open-circuit voltage tests and short-circuit current tests in order to determine the I–V and P–V output characteristics for an adjustable load resistor of 1 kohm with a maximum power capability of 500 W on the CO3208-1J module.
Figure 23.
Experimental setup bench for the solar emulator: 1—dimmer for the altitude emulator; 2—polycrystalline solar emulator CO3208-1B; 3—solar module simulation CO3208-1A; 4—selector switch for varying the irradiance from 200 W/m2 to 400 W/m2, to 600 W/m2, to 800 W/m2, and to 1000 W/m2; 5—1 A-bypass diode; 6—DC ammeter and voltmeter for each module of the simulator; 7—ACCU 12 V-7 Ah battery; 8—1 kohm DC variable load; 9:12 V-LED lamp and halogen lamp; 10—Lucas–Nulle digital multimeter; 11—personal computer; 12—oscilloscope; 13—threefold 23 V/2A modules; 14—charger controller.
Figure 24 illustrates the I–V characteristic curve during the open-circuit and short-circuit test of the solar emulator that is used with the variable DC load and the corresponding P–V curve. The experimental results for all the following results, the I-V and P-V curves show the current label and power labels at the Y-axis and the voltage label at the X-axis.
Figure 24.
The characteristic curve of the solar emulator: (a) I–V characteristics and (b) P–V characteristics.
The MPP is verified by using the JSO when the irradiance suddenly descends from the full irradiation at 1000 W/m2 to 800 W/m2, 600 W/m2, 400 W/m2, and 200 W/m2, as illustrated in Figure 25. The impact of the irradiation and the corresponding I–V and P–V curve while applying the JSO technique shows that different MPPs refer to the variable irradiance.
Figure 25.
The I–V and P–V characteristics of different irradiance levels, where its MPP is obtained by using JSO.
When a sudden change in the irradiance is implemented by using the simulator selector as shown in Figure 26, a decay in the SC current and a decrease in the corresponding produced power has occurred. The JSO determines the optimum values of MPP under the PSC, showing its global peak and local peak on the P–V curve.
Figure 26.
The I–V and P–V characteristics with global peak and local peak of JSO.
6. Conclusions
This paper presents several metaheuristic MPPT controller techniques of extracting the MPP for the HRES; the proposed HRES is based on PV/wind/FC and a battery as an energy storage system. Because of its nonlinear nature, the HRES is affected by changes in wind speed and solar irradiation, resulting in a distinctive MPP. A comprehensive comparison of popular conventional and optimization-based MPPT techniques for wind and solar power systems is provided. They are intended to track the MPP in reducing the impacts of PSC and wind-speed fluctuations. Each technique is evaluated for its algorithm complexity, memory requirements, convergence speed, response to climatic change, and efficiency.
P and O, inc. cond., and other approaches are the most utilized conventional MPPT procedures. In general, each has a reasonable convergence speed, a tiny oscillation at a steady state, and good tracking, even when subjected to PSC or a quick fluctuation in irradiance with less complexity. In addition, the suggested optimized MPPT techniques, namely DE, ALO, and JSO, have several benefits over the conventional approaches, such as no power oscillations around the MPP, no sensors required, and source characteristic independence. ALO and JSO in particular are more adaptable to meet PV MPPT under PSCs with better efficiency and can track the MPP even under quickly changing environmental circumstances.
Conversely, the UPQC was deployed in order to improve the PQ of an MG. Four case studies were conducted in order to ascertain the power and efficacy of the presented UPQC. The results affirmed its value in protecting MG voltage stability. To guarantee the dependability of the devised system and confirm the validity of the simulated results, experiments were undertaken under contrasting patterned solar conditions.
Author Contributions
Conceptualization, A.H.E. and R.A.Y.; methodology, A.A.A.; software, A.I.O.; validation, M.M.M. and F.A.; formal analysis, M.A.S.; investigation, A.H.E.; resources, R.A.Y.; data curation, A.I.O.; writing—original draft preparation, M.M.M.; writing—review and editing, F.A.; supervision, A.E.-S.; project administration, F.A.; funding acquisition, A.E.-S. All authors have read and agreed to the published version of the manuscript.
Funding
This research received no external funding.
Data Availability Statement
Data are available on request from the authors.
Acknowledgments
This work was supported by the Researchers Supporting Project number (RSPD2023R646), King Saud University, Riyadh, Saudi Arabia.
Conflicts of Interest
The authors declare no conflict of interest.
References
- Holechek, J.L.; Geli, H.M.E.; Sawalhah, M.N.; Valdez, R. A Global Assessment: Can Renewable Energy Replace Fossil Fuels by 2050? Sustainability 2022, 14, 4792. [Google Scholar] [CrossRef]
- Mahmoud, M.M.; Atia, B.S.; Abdelaziz, A.Y.; Aldin, N.A.N. Dynamic Performance Assessment of PMSG and DFIG-Based WECS with the Support of Manta Ray Foraging Optimizer Considering MPPT, Pitch Control, and FRT Capability Issues. Processes 2022, 12, 2723. [Google Scholar] [CrossRef]
- Halkos, G.E.; Gkampoura, E.C. Reviewing Usage, Potentials, and Limitations of Renewable Energy Sources. Energies 2020, 13, 2906. [Google Scholar] [CrossRef]
- Mahmoud, M.M.; Atia, B.S.; Esmail, Y.M.; Bajaj, M.; Eutyche, D.; Wapet, M.; Ratib, M.K.; Hossain, B.; Aboras, K.M. Evaluation and Comparison of Different Methods for Improving Fault Ride-Through Capability in Grid-Tied Permanent Magnet Synchronous Wind Generators. Int. Trans. Electr. Energy Syst. 2023, 2023, 7717070. [Google Scholar] [CrossRef]
- Al-Majidi, S.D.; Abbod, M.F.; Al-Raweshidy, H.S. A Novel Maximum Power Point Tracking Technique Based on Fuzzy Logic for Photovoltaic Systems. Int. J. Hydrogen Energy 2018, 43, 14158–14171. [Google Scholar] [CrossRef]
- Shafiul Alam, M.; Al-Ismail, F.S.; Salem, A.; Abido, M.A. High-Level Penetration of Renewable Energy Sources into Grid Utility: Challenges and Solutions. IEEE Access 2020, 8, 190277–190299. [Google Scholar] [CrossRef]
- Fateh, D.; Eldoromi, M.; Moti Birjandi, A.A. Uncertainty Modeling of Renewable Energy Sources. In Scheduling and Operation of Virtual Power Plants: Technical Challenges and Electricity Markets; Zangeneh, A., Moeini-Aghtaie, M.B.T.-S., Oof, V.P.P., Eds.; Elsevier: Amsterdam, The Netherlands, 2022; pp. 193–208. ISBN 9780323852685. [Google Scholar]
- Fan, F.; Zhang, R.; Xu, Y.; Ren, S. Robustly Coordinated Operation of an Emission-Free Microgrid with Hybrid Hydrogen-Battery Energy Storage. CSEE J. Power Energy Syst. 2022, 8, 369–379. [Google Scholar] [CrossRef]
- Yoo, Y.; Jung, S.; Jang, G. Dynamic Inertia Response Support by Energy Storage System with Renewable Energy Integration Substation. J. Mod. Power Syst. Clean Energy 2020, 8, 260–266. [Google Scholar] [CrossRef]
- Younis, R.A.; Ibrahim, D.K.; Aboul-Zahab, E.M.; El’Gharably, A. Power Management Regulation Control Integrated with Demand Side Management for Stand-Alone Hybrid Microgrid Considering Battery Degradation. Int. J. Renew. Energy Res. 2019, 9, 1912–1923. [Google Scholar] [CrossRef]
- Aazami, R.; Heydari, O.; Tavoosi, J.; Shirkhani, M.; Mohammadzadeh, A.; Mosavi, A. Optimal Control of an Energy-Storage System in a Microgrid for Reducing Wind-Power Fluctuations. Sustainability 2022, 14, 6183. [Google Scholar] [CrossRef]
- Elmetwaly, A.H.; ElDesouky, A.A.; Omar, A.I.; Attya Saad, M. Operation Control, Energy Management, and Power Quality Enhancement for a Cluster of Isolated Microgrids. Ain Shams Eng. J. 2022, 13, 101737. [Google Scholar] [CrossRef]
- Elmetwaly, A.H.; Eldesouky, A.A.; Sallam, A.A. An Adaptive D-FACTS for Power Quality Enhancement in an Isolated Microgrid. IEEE Access 2020, 8, 57923–57942. [Google Scholar] [CrossRef]
- Mahmoud, M.M. Improved Current Control Loops in Wind Side Converter with the Support of Wild Horse Optimizer for Enhancing the Dynamic Performance of PMSG- Based Wind Generation System. Int. J. Model. Simul. 2022, 1–15. [Google Scholar] [CrossRef]
- Li, X.; Wang, Q.; Wen, H.; Xiao, W. Comprehensive Studies on Operational Principles for Maximum Power Point Tracking in Photovoltaic Systems. IEEE Access 2019, 7, 121407–121420. [Google Scholar] [CrossRef]
- Mao, M.; Cui, L.; Zhang, Q.; Guo, K.; Zhou, L.; Huang, H. Classification and Summarization of Solar Photovoltaic MPPT Techniques: A Review Based on Traditional and Intelligent Control Strategies. Energy Rep. 2020, 6, 1312–1327. [Google Scholar] [CrossRef]
- Hanzaei, S.H.; Gorji, S.A.; Ektesabi, M. A Scheme-Based Review of MPPT Techniques with Respect to Input Variables Including Solar Irradiance and PV Arrays’ Temperature. IEEE Access 2020, 8, 182229–182239. [Google Scholar] [CrossRef]
- Verma, D.; Nema, S.; Shandilya, A.M.; Dash, S.K. Maximum Power Point Tracking (MPPT) Techniques: Recapitulation in Solar Photovoltaic Systems. Renew. Sustain. Energy Rev. 2016, 54, 1018–1034. [Google Scholar] [CrossRef]
- Chen, P.C.; Chen, P.Y.; Liu, Y.H.; Chen, J.H.; Luo, Y.F. A Comparative Study on Maximum Power Point Tracking Techniques for Photovoltaic Generation Systems Operating under Fast Changing Environments. Sol. Energy 2015, 119, 261–276. [Google Scholar] [CrossRef]
- Bhukya, L.; Kedika, N.R.; Salkuti, S.R. Enhanced Maximum Power Point Techniques for Solar Photovoltaic System under Uniform Insolation and Partial Shading Conditions: A Review. Algorithms 2022, 15, 365. [Google Scholar] [CrossRef]
- Hadji, S.; Gaubert, J.P.; Krim, F. Theoretical and Experimental Analysis of Genetic Algorithms Based MPPT for PV Systems. Energy Procedia 2015, 74, 772–787. [Google Scholar] [CrossRef]
- Ahmad, R.; Murtaza, A.F.; Sher, H.A. Power Tracking Techniques for Efficient Operation of Photovoltaic Array in Solar Applications—A Review. Renew. Sustain. Energy Rev. 2019, 101, 82–102. [Google Scholar] [CrossRef]
- Islam, H.; Mekhilef, S.; Shah, N.B.M.; Soon, T.K.; Seyedmahmousian, M.; Horan, B.; Stojcevski, A. Performance Evaluation of Maximum Power Point Tracking Approaches and Photovoltaic Systems. Energies 2018, 11, 365. [Google Scholar] [CrossRef]
- Podder, A.K.; Roy, N.K.; Pota, H.R. MPPT Methods for Solar PV Systems: A Critical Review Based on Tracking Nature. IET Renew. Power Gener. 2019, 13, 1615–1632. [Google Scholar] [CrossRef]
- Seyedmahmoudian, M.; Horan, B.; Soon, T.K.; Rahmani, R.; Than Oo, A.M.; Mekhilef, S.; Stojcevski, A. State of the Art Artificial Intelligence-Based MPPT Techniques for Mitigating Partial Shading Effects on PV Systems—A Review. Renew. Sustain. Energy Rev. 2016, 64, 435–455. [Google Scholar] [CrossRef]
- Fathi, M.; Parian, J.A. Intelligent MPPT for Photovoltaic Panels Using a Novel Fuzzy Logic and Artificial Neural Networks Based on Evolutionary Algorithms. Energy Rep. 2021, 7, 1338–1348. [Google Scholar] [CrossRef]
- Belay Kebede, A.; Biru Worku, G. Comprehensive Review and Performance Evaluation of Maximum Power Point Tracking Algorithms for Photovoltaic System. Glob. Energy Interconnect. 2020, 3, 398–412. [Google Scholar] [CrossRef]
- Ibrahim, A.W.; Shafik, M.B.; Ding, M.; Sarhan, M.A.; Fang, Z.; Alareqi, A.G.; Almoqri, T.; Al-Rassas, A.M. PV Maximum Power-Point Tracking Using Modified Particle Swarm Optimization under Partial Shading Conditions. Chin. J. Electr. Eng. 2020, 6, 106–121. [Google Scholar] [CrossRef]
- Zhao, Z.; Zhang, M.; Zhang, Z.; Wang, Y.; Cheng, R.; Guo, J.; Yang, P.; Lai, C.S.; Li, P.; Lai, L.L. Hierarchical Pigeon-Inspired Optimization-Based MPPT Method for Photovoltaic Systems Under Complex Partial Shading Conditions. IEEE Trans. Ind. Electron. 2022, 69, 10129–10143. [Google Scholar] [CrossRef]
- Zhang, X.; Gamage, D.; Wang, B.; Ukil, A. Hybrid Maximum Power Point Tracking Method Based on Iterative Learning Control and Perturb & Observe Method. IEEE Trans. Sustain. Energy 2021, 12, 659–670. [Google Scholar] [CrossRef]
- Mohapatra, A.; Nayak, B.; Das, P.; Mohanty, K.B. A Review on MPPT Techniques of PV System under Partial Shading Condition. Renew. Sustain. Energy Rev. 2017, 80, 854–867. [Google Scholar] [CrossRef]
- Nazaripouya, H.; Mehraeen, S. Modeling and Nonlinear Optimal Control of Weak/Islanded Grids Using FACTS Device in a Game Theoretic Approach. IEEE Trans. Control Syst. Technol. 2016, 24, 158–171. [Google Scholar] [CrossRef]
- Ochoa-Giménez, M.; García-Cerrada, A.; Zamora-Macho, J.L. Comprehensive Control for Unified Power Quality Conditioners. J. Mod. Power Syst. Clean. Energy 2017, 5, 609–619. [Google Scholar] [CrossRef]
- Bouloumpasis, I.; Vovos, P.; Georgakas, K.; Vovos, N.A. Current Harmonics Compensation in Microgrids Exploiting the Power Electronics Interfaces of Renewable Energy Sources. Energies 2015, 8, 2295–2311. [Google Scholar] [CrossRef]
- Tey, K.S.; Mekhilef, S.; Seyedmahmoudian, M.; Horan, B.; Oo, A.T.; Stojcevski, A. Improved Differential Evolution-Based MPPT Algorithm Using SEPIC for PV Systems Under Partial Shading Conditions and Load Variation. IEEE Trans. Ind. Inform. 2018, 14, 4322–4333. [Google Scholar] [CrossRef]
- Balamurugan, M.; Sahoo, S.K.; Sukchai, S. Maximum Power Extraction Using Ant Lion Optimization Technique for Photovoltaic System. In Proceedings of the 3rd IEEE International Virtual Conference on Innovations in Power and Advanced Computing Technologies, i-PACT 2021, Kuala Lumpur, Malaysia, 27–29 November 2021; pp. 1–8. [Google Scholar]
- Chou, J.-S.; Molla, A. Recent Advances in Use of Bio-Inspired Jellyfish Search Algorithm for Solving Optimization Problems. Sci. Rep. 2022, 12, 19157. [Google Scholar] [CrossRef] [PubMed]
- Boutasseta, N.; Bouakkaz, M.S.; Fergani, N.; Attoui, I.; Bouraiou, A.; Neçaibia, A. Solar Energy Conversion Systems Optimization Using Novel Jellyfish Based Maximum Power Tracking Strategy. Procedia Comput. Sci. 2021, 194, 80–88. [Google Scholar] [CrossRef]
- Alam, A.; Verma, P.; Tariq, M.; Sarwar, A.; Alamri, B.; Zahra, N.; Urooj, S. Jellyfish Search Optimization Algorithm for Mpp Tracking of Pv System. Sustainability 2021, 13, 11736. [Google Scholar] [CrossRef]
- Abdel Mohsen, S.E.; Ibrahim, A.M.; Elbarbary, Z.M.S.; Omar, A.I. Unified Power Quality Conditioner Using Recent Optimization Technique: A Case Study in Cairo Airport, Egypt. Sustainability 2023, 15, 3710. [Google Scholar] [CrossRef]
Disclaimer/Publisher’s Note: The statements, opinions and data contained in all publications are solely those of the individual author(s) and contributor(s) and not of MDPI and/or the editor(s). MDPI and/or the editor(s) disclaim responsibility for any injury to people or property resulting from any ideas, methods, instructions or products referred to in the content. |
© 2023 by the authors. Licensee MDPI, Basel, Switzerland. This article is an open access article distributed under the terms and conditions of the Creative Commons Attribution (CC BY) license (https://creativecommons.org/licenses/by/4.0/).