The Effect of Cognitive Dissonance Theory and Brand Loyalty on Consumer Complaint Behaviors: A Cross-Cultural Study
Abstract
1. Introduction
2. Theoretical Background and Literature Review
2.1. Brand Loyalty
2.2. Complaint Behavior
2.3. Cognitive Dissonance
2.4. Culture
3. Materials and Methods
3.1. Subsection
3.2. Data Collection Technique, Measurement Tools, and Data Analysis
3.3. Validity, Reliability, and Confirmatory Analyses of the Scales
4. Findings
4.1. Findings on Demographic Variables
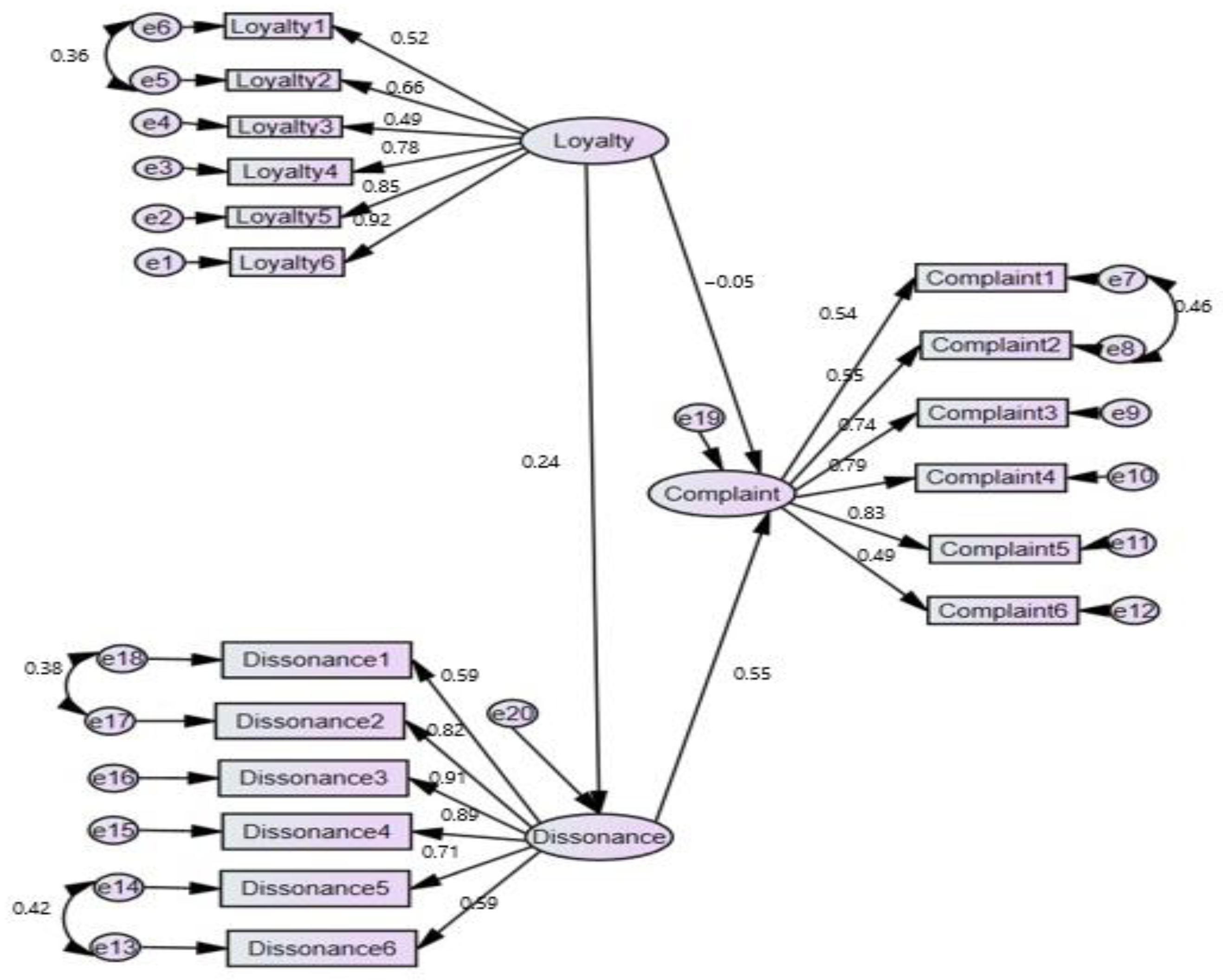
4.2. Findings on Hypotheses
5. Discussions
6. Conclusions
7. Limitations of Future Directions
Author Contributions
Funding
Institutional Review Board Statement
Informed Consent Statement
Data Availability Statement
Conflicts of Interest
Appendix A. Measurement Scales
| Construct | Items |
| Brand Loyalty | Loyalty1. As long as products from this brand are available, I doubt that I will change it Loyalty2. When I need to make a purchase, this brand is my first choice Loyalty3. I rarely consider changing for another brand Loyalty4. I would say positive things about the company to other people Loyalty5. I would encourage friends and relatives to use this company Loyalty6. I recommend the company to those who seek my advice on such topics |
| Cognitive Dissonance | Dissonance1. I felt disappointed with myself Dissonance2. I felt uneasy Dissonance3. I felt annoyed Dissonance4. I feel angry Dissonance5. I wonder if I’ve been fooled Dissonance6. I wonder if I made the right choice |
| Complaint Behavior | Complaint1. I would contact the shop to complain Complaint2. I would contact the manufacturer to complain Complaint3. I would tell my friends to avoid this product Complaint4. I complain to the brand’s pages in the digital environment (social media etc.). Complaint5. I warn other users to avoid the product in digital environments where information about the brand and product is sought. Complaint6. Next time I would switch to a different brand |
References
- Liu, J.R.R.; McClure, P. Recognizing cross-cultural differences in consumer complaint behavior and intentions: An empirical examination. J. Cons. Mark. 2001, 18, 54–74. [Google Scholar] [CrossRef]
- Heung, V.C.S.; Lam, T. Customer complaint behaviour towards hotel restaurant services. Int. J. Contem. Hosp. Man. 2003, 15, 283–289. [Google Scholar] [CrossRef]
- Badghish, S.; Stanton, J.; Hu, J. An exploratory study of customer complaint behaviour (CCB) in Saudi Arabia. Asian J. Bus. Res. 2015, 1178, 49–67. [Google Scholar] [CrossRef]
- Tao, K.; Jin, Y. Cultural impacts on cognitive dissonance and eWOM/eNWOM. Commun. IIMA 2017, 15, 61–76. [Google Scholar] [CrossRef]
- Tokarčíková, E.; Malichová, E.; Kucharčíková, A.; Durišová, M. Importance of Technical and Business Skills for Future IT Professionals. Amfiteatru Econ. 2020, 22, 567–578. [Google Scholar] [CrossRef]
- Dick, A.; Basu, K. Customer loyalty: Towards an integrated conceptual framework. J. Acad. Mark. Sci. 1994, 22, 99–113. [Google Scholar] [CrossRef]
- Oliver, R.L. Whence consumer loyalty? J. Market. 1999, 63, 33–44. [Google Scholar] [CrossRef]
- Alhaddad, A. The effect of brand image and brand loyalty on brand equity. Int. J. Bus. Manag. Invent. 2014, 3, 28–32. [Google Scholar]
- Goodman, J.; Newman, S. Understand customer behavior and complaints. Qual. Prog. 2003, 36, 51–55. [Google Scholar]
- Stone, M. Literature review on complaints management. J. Database Mark Cust. Strategy Manag. 2011, 18, 108–122. [Google Scholar] [CrossRef]
- Naveed, T.; Akhtar, I.; Cheema, K.U.R. The impact of innovation on customer satisfaction and brand loyalty: A study of the students of Faisalabad. Int. J. Manag. Org. Stud. 2012, 2, 62–68. [Google Scholar]
- Türk, Z. Tüketicilerin ağızdan ağıza pazarlama faaliyetlerinde marka sadakati ve markaya yönelik algılanan kalitenin etkisi üzerine bir araştırma. Çankırı Karatekin Üniversitesi İİBF Dergisi 2021, 11, 1–27. [Google Scholar] [CrossRef]
- Kurtoğlu, R.; Özbölük, T.; Hacıhasanoğlu, P. Revisiting the effects of inward negative emotions on outward negative emotions, brand loyalty, and negative WOM. J. Brand Manag. 2021, 29, 72–84. [Google Scholar] [CrossRef]
- Mittelstaedt, R. A dissonance approach to repeat purchasing behavior. J. Mark. Res. 1969, 6, 444–446. [Google Scholar] [CrossRef]
- Sharifi, S.S.; Esfidani, M.R. The impacts of relationship marketing on cognitive dissonance, satisfaction, and loyalty: The mediating role of trust and cognitive dissonance. Int. J. Ret. Dist. Manag. 2014, 42, 553–575. [Google Scholar] [CrossRef]
- Koller, M.; Salzberger, T. Heterogeneous development of cognitive dissonance over time and its effect on satisfaction and loyalty. J. Cust. Behav. 2012, 11, 261–280. [Google Scholar] [CrossRef]
- John, Z.S.; Nair, R.K. Determinants of cognitive dissonance among buyers of consumer durables. Int. J. Commer. Bus. Manag. 2017, 10, 205–212. [Google Scholar] [CrossRef]
- Crie, D. Consumer’s complaint behaviour. Taxonomy, typology and determinants: Towards a unified ontology. J. Database Mark. Cust. Strategy Manag. 2003, 11, 60–66. [Google Scholar] [CrossRef]
- Azizah, S.N.; Simanjuntak, M.; Muflikhati, I. Consumer complaint behaviour in Indonesia: Role of knowledge and self-confidence. J. Ilmu Keluar. Kons. 2022, 15, 90–101. [Google Scholar] [CrossRef]
- Broadbridge, A.; Marshall, J. Consumer complaint behaviour: The case of electrical goods. Int. J. Retail Dist. Manag. 1995, 23, 8–18. [Google Scholar] [CrossRef]
- Jevtić, J.; Tomić, S.; Leković, K. Customer experience in the tourism industry–determinants influencing complaint behaviour. Hotel Tour. Manag. 2020, 8, 25–33. [Google Scholar] [CrossRef]
- Velázquez, B.M.; Contrí, G.B.; Saura, I.G.; Blasco, M.F. Antecedents to complaint behaviour in the context of restaurant goers. Int. Rev. Ret. Dist. Cons. Res. 2006, 16, 493–517. [Google Scholar] [CrossRef]
- Hawes, D.K.; Arndt, J. Determining consumer satisfaction through benefit profiling. Eur. J. Mark. 2007, 13, 284–298. [Google Scholar] [CrossRef]
- Lau, G.T.; Ng, S. Individual and situational factors influencing negative word-of-mouth behaviour. Can. J. Adm. Sci. 2001, 18, 163–178. [Google Scholar] [CrossRef]
- Cheng, S.; Lam, T.; Hsu, C.H. Negative word-of-mouth communication intention: An application of the theory of planned behavior. J. Hosp. Tour. Res. 2006, 30, 95–116. [Google Scholar] [CrossRef]
- Panda, S. Post purchase consumer complaint behavior: A review of literature. Bus. Manag. Dyn. 2014, 4, 1–7. [Google Scholar]
- Chapa, O.; Hernandez, M.D.; Wang, Y.J.; Skalski, C. Do individualists complain more than collectivists? A four-country analysis on consumer complaint behavior. J. Int. Cons. Mark. 2014, 26, 373–390. [Google Scholar] [CrossRef]
- Robertson, N. Self-service technology complaint channel choice: Exploring consumers’ motives. Manag. Serv. Qual. Int. J. 2012, 22, 145–164. [Google Scholar] [CrossRef]
- Hirschman, A.O. Exit, Voice and Loyalty: Responses to Decline in Firms, Organizations, and States; Harvard University Press: Cambridge, MA, USA, 1970. [Google Scholar]
- Singh, J.; Pandya, S. Exploring the effects of consumers’ dissatisfaction level on complaint behaviours. Eur. J. Mark. 1991, 25, 7–21. [Google Scholar] [CrossRef]
- Tronvoll, B. Negative emotions and their effect on customer complaint behaviour. J. Serv. Manag. 2011, 22, 111–134. [Google Scholar] [CrossRef]
- Singh, J.; Wilkes, R.E. When consumers complain: A path analysis of the key antecedents of consumer complaint response estimates. J. Acad. Mark. Sci. 1996, 24, 350–365. [Google Scholar] [CrossRef]
- Lee, S.; Cude, B.J. Consumer complaint channel choice in online and offline purchases. Int. J. Cons. Stud. 2012, 36, 90–96. [Google Scholar] [CrossRef]
- Keng, K.A.; Richmond, D.; Han, S. Determinants of consumer complaint behaviour: A study of Singapore consumers. J. Int. Cons. Mark. 1995, 8, 59–76. [Google Scholar] [CrossRef]
- Salzberger, T.; Koller, M. Investigating the impact of cognitive dissonance and customer satisfaction on loyalty and complaint behaviour. Braz. J. Mark. 2010, 9, 6–15. [Google Scholar] [CrossRef]
- Agu, A.G.; Ogbuji, C.N.; Okpara, I.S.; Ogwo, O.E. Understanding customer complaint behaviour for sustainable business development. J. Econ. Manag. Sci. 2018, 1, 1–15. [Google Scholar] [CrossRef][Green Version]
- Zhao, W.; Othman, M. The influence of knowledge of consumer protection and perception of marketing factors on consumer complaint behaviour: A study of Malaysian consumers. OIDA Int. J. Sustain. Dev. 2010, 1, 27–35. [Google Scholar]
- Mei, X.Y.; Bagaas, I.K.; Relling, E.K. Customer complaint behaviour (CCB) in the retail sector: Why do customers voice their complaints on Facebook? Int. Rev. Ret. Dist. Cons. Res. 2019, 29, 63–78. [Google Scholar] [CrossRef]
- Moreira, A.C.; Silva, P.M.F.D. Complaint behaviour by third parties: Exploring service quality, customer satisfaction and word-of-mouth in health clubs. Int. J. Sport Manag. Mark. 2016, 16, 152–171. [Google Scholar] [CrossRef]
- Hart, D.; Coates, N. International student complaint behaviour: Understanding how East-Asian business and management students respond to dissatisfaction during their university experience. Int. J. Manag. Ed. 2011, 9, 57–66. [Google Scholar] [CrossRef][Green Version]
- Cooper, J. Cognitive dissonance: Where we’ve been and where we’re going. Int. Rev. Soc. Psychol. 2019, 32, 1–11. [Google Scholar] [CrossRef]
- Festinger, L. Cognitive dissonance. Sci. Am. 1962, 207, 93–106. [Google Scholar] [CrossRef]
- Yamaguchi, K.; Abe, M. Analyzing Antecedent Factors of Cognitive Dissonance Using E-Commerce Data. Adv. Cons. Res. 2016, 14, 369–374. [Google Scholar]
- Wilkins, S.; Butt, M.M.; Heffernan, T. International brand alliances and co-branding: Antecedents of cognitive dissonance and student satisfaction with co-branded higher education programs. J. Mark. High. Ed. 2018, 28, 32–50. [Google Scholar] [CrossRef]
- Ranjbarian, B.; Safari, A.; Karbalaei, R.; Jamshidi, M. An analysis of the consumer’s spiritual intelligence on its post-purchase cognitive dissonance and satisfaction: Consumers of home appliances in Naein City as a case study. Adv. Environ. Biol. 2014, 8, 984–990. [Google Scholar]
- Yap, S.F.; Gaur, S.S. Consumer dissonance in the context of online consumer behavior: A review and research agenda. J. Int. Commer. 2014, 13, 116–137. [Google Scholar] [CrossRef]
- Nosi, C.; Zollo, L.; Rialti, R.; Ciappei, C. Why do consumers free ride? Investigating the effects of cognitive effort on post purchase dissonance. J. Cons. Mark. 2022, 39, 417–431. [Google Scholar] [CrossRef]
- Imam, F. Gender differences in impulsive buying behavior and post-purchasing dissonance under incentive conditions. J. Buss. Strat. 2013, 7, 23. [Google Scholar]
- Jamwal, M.; Pandey, A.C. Understanding the impact of demographics on post-purchase cognitive dissonance. Res. J. Manag. Sci. 2016, 5, 1–6. [Google Scholar]
- Gbadamosi, A. Cognitive dissonance: The implicit explication in low-income consumers’ shopping behaviour for “low-involvement” grocery products. Int. J. Ret. Dist. Manag. 2009, 37, 1077–1095. [Google Scholar] [CrossRef]
- Wilkins, S.; Beckenuyte, C.; Butt, M.M. Consumers’ behavioral intentions after experiencing deception or cognitive dissonance caused by deceptive packaging, package downsizing or slack filling. Eur. J. Mark. 2016, 50, 213–235. [Google Scholar] [CrossRef]
- Demirgüneş, B.K.; Avcilar, M.Y. The effect of cognitive dissonance on external information search and consumer complaint responses. Int. J. Bus. Adm. 2017, 8, 57–72. [Google Scholar] [CrossRef]
- Lerbin, R.A.R. Attitude as a mediator between cognitive dissonance and intention to repurchase a product. Mediterr. J. Soc. Sci. 2015, 6, 133–141. [Google Scholar] [CrossRef][Green Version]
- Pandey, A.C.; Jamwal, M. Realizing the impact of cognitive dissonance in predicting consumer behaviour. J. Soc. Sci. 2015, 5, 3–7. [Google Scholar] [CrossRef]
- James, A.G. Post Purchase Cognitive Dissonance in Young European Fashion Clothing Consumers. Ph.D. Thesis, Dublin Business School, Dublin, Ireland, 2009. [Google Scholar]
- Haritha, S.; Mohan, B. Cognitive Dissonance in Online Shopping in an Emerging E-tailing Market. Trans. Mark. J. 2022, 10, 719–737. [Google Scholar] [CrossRef]
- Pizam, A. Cross-Cultural Tourist Behavior. In Consumer Behavior in Travel and Tourism; Pizam, A., Mansfeld, Y., Eds.; Haworth Hospitality Press: Binghamton, NY, USA, 2009; pp. 393–412. [Google Scholar]
- Ajami, R.A.; Khambata, D. Global strategic alliances: The new transnationals. J. Glob. Mark. 1991, 5, 55–69. [Google Scholar] [CrossRef]
- Wan, L.C. Culture’s impact on consumer complaining responses to embarrassing service failure. J. Bus. Res. 2013, 66, 298–305. [Google Scholar] [CrossRef]
- Zhang, J.; Beatty, S.E.; Walsh, G. Review and future directions of cross-cultural consumer services research. J. Bus. Res. 2008, 61, 211–224. [Google Scholar] [CrossRef]
- Hofstede, G.H. Culture’s Consequences: International Differences in Work-Related Values; Sage Publications: Beverly Hills, CA, USA, 1998. [Google Scholar]
- Hofstede, G. Dimensionalizing Cultures: The Hofstede Model in Context. Online Readings in Psychology and Culture. 2011, Unit 2. Available online: http://scholarworks.gvsu.edu/orpc/vol2/iss1/8 (accessed on 5 June 2022).
- Hofstede Insights. Available online: https://www.hofstede-insights.com/country-comparison/romania,turkey/ (accessed on 5 June 2022).
- DeFranco, A.; Wortman, J.; Lam, T.; Countryman, C. A Cross-cultural comparison of customer complain behavior in restaurants in hotels. Asia Pac. J. Tour. Res. 2005, 10, 173–190. [Google Scholar] [CrossRef]
- Yüksel, A.; Kılınç, U.K.; Yüksel, F. Cross-national analysis of hotel customers’ attitudes toward complaining and their complaining behaviour. Tour. Manag. 2006, 27, 11–24. [Google Scholar] [CrossRef]
- Kim, J.H.; Lynn, J. Classification of Asian Complainers in Restaurant Services. Asia Pac. J. Tour. Res. 2007, 12, 366–375. [Google Scholar] [CrossRef]
- Jin, L. Determinants of customers’ complaint intention: Empirical study in the context of China’s retail industry. Nankai Bus. Rev. Int. 2010, 1, 87–99. [Google Scholar] [CrossRef]
- Swanson, S.R.; Frankel, R.; Sagan, M.; Johansen, D.L. Private and public voice: Exploring cultural influence. Manag. Serv. Qual. Int. J. 2011, 21, 216–239. [Google Scholar] [CrossRef]
- de Matos, C.A.; Leis, R.P. The antecedents of complaint behaviour for Brazilian and French consumers of services. Int. J. Cons. Stud. 2013, 37, 327–336. [Google Scholar] [CrossRef]
- Kim, M.G.; Lee, C.H.; Matilla, A.S. Determinants of Costumer Complaint Behaviour in a Restaurant Context: The Rule of Culture, Price Level, and Customer Loyalty. J. Hosp. Mark. Manag. 2014, 8, 885–906. [Google Scholar] [CrossRef]
- Huang, J.-H.; Huang, C.-T.; Wu, S. National character and response to unsatisfactort hotel service. Int. J. Hosp. Manag. 1996, 3, 229–243. [Google Scholar] [CrossRef]
- Ngai, E.W.T.; Heung, V.C.S.; Wong, Y.H.; Chan, K.Y. Consumer complaint behaviour of Asian and Non-Asians about hotel services. Eur. J. Mark. 2007, 41, 1375–1391. [Google Scholar] [CrossRef]
- Ekiz, E.H.; Au, N. Comparing Chinese and American attitudes towards complaining. Int. J. Cont. Hosp. Manag. 2011, 23, 327–343. [Google Scholar] [CrossRef]
- Jahandideh, B.; Golmohommodi, A.; Meng, F.; O’Gorman, K.D.; Taheri, B. Cross-Cultural comparison of Chinese and Arab consumer complaint behovior in the hotel context. Int. J. Hosp. Manag. 2014, 41, 67–76. [Google Scholar] [CrossRef]
- Şahin, S.; Cesur, E. Turistlerin şikâyet davranışları ve şikâyetlerin çözümüne yönelik beklenti farklılıkları. J. Int. Soc. Res. 2016, 9, 2033–2045. [Google Scholar] [CrossRef]
- Emir, O. Customer complaints and complaint behaviors in Turkish hotel restaurants: An application in Lara and Kundu areas of Antalya. Afr. J. Bus. Manag. 2011, 5, 4239–4253. [Google Scholar]
- Kitapçı, O. Müşteri şikâyet davranışlarında kültürler arası farklar: K.K.T.C. vatandaşları ve T.C. vatandaşlarına yönelik bir uygulama. Dumlupınar Üniversitesi Sosyal Bilimler Dergisi 2015, 25, 197–204. [Google Scholar] [CrossRef]
- Bose, T.K.; Sarker, S. Cognitive dissonance affecting consumer buying decision making: A study based on Khulna metropolitan area. J. Manag. Res. 2012, 4, 191–221. [Google Scholar] [CrossRef][Green Version]
- Ko, H.J.; An, S.J.; Han, J.Y.; Yoon, J.Y. Effect of cognitive dissonance in franchise foodservice advertisement on customer satisfaction and post-purchase behavior. J. Korean Soc. Food Cult. 2013, 28, 631–639. [Google Scholar] [CrossRef][Green Version]
- Lam, D. Cultural influence on proneness to brand loyalty. J. Int. Cons. Mark. 2007, 19, 7–21. [Google Scholar] [CrossRef]
- Yoo, B. Cross-national invariance of the effect of personal collectivistic orientation on brand loyalty and equity: The United States versus South Korean consumers. Asia Pac. J. Mark. Log. 2009, 21, 41–57. [Google Scholar] [CrossRef]
- Parida, R.R.; Sahney, R.S. Cultural influence on brand loyalty of rural consumers in the Indian context. J. Asia Bus. Stud. 2017, 11, 60–72. [Google Scholar] [CrossRef]
- Unurlu, C.; Uca, S. The effect of culture on brand loyalty through brand performance and brand personality. Int. J. Tour. Res. 2017, 19, 672–681. [Google Scholar] [CrossRef]
- Fraenkel, J.R.; Wallen, N.E. How to Design and Evaluate Research in Education, 7th ed.; McGraw-Hill: New York, NY, USA, 2009. [Google Scholar]
- Sweeney, J.C.; Hausknecht, D.; Soutar, G.N. Cognitive dissonance after purchase: A multidimensional scale. Psych. Mark. 2000, 17, 369–385. [Google Scholar] [CrossRef]
- Cohen, L.; Manion, L.; Morrison, K. Research Methods in Education; Routledge: New York, NY, USA, 2007. [Google Scholar]
- Fornell, C.; Larcker, D.F. Evaluating structural equation models with unobservable variables and measurement error. J. Mark. Res. 1981, 18, 39–50. [Google Scholar] [CrossRef]
- Nunnally, J.C.; Bernstein, I.H. Psychometric Theory, 3rd ed.; McGraw-Hill: New York, NY, USA, 1994. [Google Scholar]
- Hair, J.J.F.; Anderson, R.E.; Tatham, R.L.; Black, W.C. Multivariate Data Analysis, 5th ed.; Prentice Hall: Englewood Cliffs, NJ, USA, 1998. [Google Scholar]
- Kucharcikova, A.; Miciak, M.; Malichova, E.; Durisova, M.; Tokarcikova, E. The Motivation of Students at Universities as a Prerequisite of the Education’s Sustainability within the Business Value Generation Context. Sustainability 2019, 11, 5577. [Google Scholar] [CrossRef]
- Schreiber, J.B.; Nora, A.; Stage, F.K.; Barlow, E.A.; King, J. Reporting structural equation modeling and confirmatory factor analysis results: A review. J. Educ. Res. 2006, 99, 323–337. [Google Scholar] [CrossRef]
- Hooper, D.; Coughlan, J.; Mullen, M.R. Structural Equation Modelling: Guidelines for Determining Model Fit. Elect. J. Bus. Res. Meth. 2008, 6, 53–60. [Google Scholar]
- Kline, R.B. Principles and Practice of Structural Equation Modeling; Guilford Press: New York, NY, USA, 2005. [Google Scholar]
- Anderson, J.C.; Gerbing, D.W. Structural Equation Modeling in Practice: A Review and Recommended Two-Step Approach. Psychol. Bull. 1988, 103, 411–423. [Google Scholar] [CrossRef]



| Component | Items | Std. | SMC | T İstatistic | p | Cronbach’s Alpha | CR | AVE |
|---|---|---|---|---|---|---|---|---|
| Brand Loyalty | Loyalty1 | 0.510 | 0.260 | 0.861 | 0.857 | 0.514 | ||
| Loyalty2 | 0.651 | 0.424 | 16.222 | *** | ||||
| Loyalty3 | 0.461 | 0.212 | 12.380 | *** | ||||
| Loyalty4 | 0.774 | 0.599 | 14.230 | *** | ||||
| Loyalty5 | 0.855 | 0.731 | 14.847 | *** | ||||
| Loyalty6 | 0.925 | 0.855 | 15.165 | *** | ||||
| Cognitive Dissonance | Dissonance1 | 0.584 | 0.342 | 0.899 | 0.890 | 0.582 | ||
| Dissonance2 | 0.820 | 0.673 | 19.744 | *** | ||||
| Dissonance3 | 0.910 | 0.829 | 18.118 | *** | ||||
| Dissonance4 | 0.894 | 0.799 | 17.979 | *** | ||||
| Dissonance5 | 0.710 | 0.505 | 16.479 | *** | ||||
| Dissonance6 | 0.590 | 0.348 | 13.730 | *** | ||||
| Complaint Behavior | Complaint1 | 0.533 | 0.284 | 0.774 | 0.814 | 0.434 | ||
| Complaint2 | 0.505 | 0.255 | 15.038 | *** | ||||
| Complaint3 | 0.749 | 0.561 | 14.087 | *** | ||||
| Complaint4 | 0.780 | 0.704 | 14.317 | *** | ||||
| Complaint5 | 0.836 | 0.698 | 14.735 | *** | ||||
| Complaint6 | 0.448 | 0.192 | 11.276 | *** |
| Brand Loyalty | Cognitive Dissonance | Complaint Behavior | |
|---|---|---|---|
| Brand Loyalty | 0.716 | ||
| Cognitive Dissonance | 0.238 | 0.762 | |
| Complaint Behavior | −0.04 | 0.543 | 0.659 |
| X2/sd | GFI | CFI | AGFI | NFI | RMSEA | |
|---|---|---|---|---|---|---|
| Criterion | ≤5 | ≥0.90 | ≥0.90 | ≥0.90 | ≥0.90 | ≤0.08 |
| X2/sd | GFI | CFI | AGFI | NFI | RMSEA | |
|---|---|---|---|---|---|---|
| Criterion | ≤5 | ≥0.90 | ≥0.90 | ≥0.90 | ≥0.90 | ≤0.08 |
| Model goodness-of-fit | 3.342 | 0.946 | 0.962 | 0.924 | 0.946 | 0.054 |
| X2/sd | GFI | CFI | AGFI | NFI | RMSEA | |
|---|---|---|---|---|---|---|
| Criterion | ≤5 | ≥0.90 | ≥0.90 | ≥0.90 | ≥0.90 | ≤0.08 |
| Model goodness-of-fit | 4.359 | 0.926 | 0.943 | 0.927 | 0.950 | 0.065 |
| Construct | Item No. | SRW | S.E. | CR | p-Value |
|---|---|---|---|---|---|
| Loyalty → | Loyalty 1 | 0.525 | * | * | |
| Loyalty → | Loyalty 2 | 0.664 | 0.071 | 16.658 | *** |
| Loyalty → | Loyalty 3 | 0.488 | 0.089 | 11.086 | *** |
| Loyalty → | Loyalty 4 | 0.776 | 0.081 | 14.694 | *** |
| Loyalty → | Loyalty 5 | 0.853 | 0.097 | 15.350 | *** |
| Loyalty → | Loyalty 6 | 0.919 | 0.092 | 15.713 | *** |
| Dissonance → | Dissonance 1 | 0.589 | * | * | |
| Dissonance → | Dissonance 2 | 0.821 | 0.066 | 20.007 | *** |
| Dissonance → | Dissonance 3 | 0.909 | 0.076 | 18.331 | *** |
| Dissonance → | Dissonance 4 | 0.894 | 0.083 | 18.200 | *** |
| Dissonance → | Dissonance 5 | 0.711 | 0.070 | 15.818 | *** |
| Dissonance → | Dissonance 6 | 0.590 | 0.063 | 13.831 | *** |
| Complaint → | Complaint 1 | 0.545 | * | * | |
| Complaint → | Complaint 2 | 0.548 | 0.062 | 16.270 | *** |
| Complaint → | Complaint 3 | 0.739 | 0.094 | 14.227 | *** |
| Complaint → | Complaint 4 | 0.787 | 0.104 | 14.663 | *** |
| Complaint → | Complaint 5 | 0.830 | 0.106 | 14.967 | *** |
| Complaint → | Complaint 6 | 0.489 | 0.076 | 8.789 | *** |
| Hypotheses | Path | Standardized Values (Beta) | S.H | T-Value (Cr) | p | Decision |
|---|---|---|---|---|---|---|
| H1 | BL → CD | 0.236 *** | 0.033 | 4.789 | 0.001 | Accept |
| H2 | BL → CB | −0.052 | 0.054 | −1.459 | 0.145 | Reject |
| H3 | CD → CB | 0.553 *** | 0.029 | 10.056 | 0.000 | Accept |
| N | Rank Average | U | Z | p | ||
|---|---|---|---|---|---|---|
| Brand Loyalty | Turkey | 394 | 339.06 | 55774.000 | −6.960 | 0.000 * |
| Romania | 396 | 451.66 | ||||
| Cognitive Dissonance | Turkey | 394 | 499.33 | 37102.000 | −12.773 | 0.000 * |
| Romania | 396 | 292.19 | ||||
| Complaint Behavior | Turkey | 394 | 463.80 | 51101.500 | −8.399 | 0.000 * |
| Romania | 396 | 327.54 |
Disclaimer/Publisher’s Note: The statements, opinions and data contained in all publications are solely those of the individual author(s) and contributor(s) and not of MDPI and/or the editor(s). MDPI and/or the editor(s) disclaim responsibility for any injury to people or property resulting from any ideas, methods, instructions or products referred to in the content. |
© 2023 by the authors. Licensee MDPI, Basel, Switzerland. This article is an open access article distributed under the terms and conditions of the Creative Commons Attribution (CC BY) license (https://creativecommons.org/licenses/by/4.0/).
Share and Cite
Yakın, V.; Güven, H.; David, S.; Güven, E.; Bărbuță-Mișu, N.; Güven, E.T.A.; Virlanuta, F.O. The Effect of Cognitive Dissonance Theory and Brand Loyalty on Consumer Complaint Behaviors: A Cross-Cultural Study. Sustainability 2023, 15, 4718. https://doi.org/10.3390/su15064718
Yakın V, Güven H, David S, Güven E, Bărbuță-Mișu N, Güven ETA, Virlanuta FO. The Effect of Cognitive Dissonance Theory and Brand Loyalty on Consumer Complaint Behaviors: A Cross-Cultural Study. Sustainability. 2023; 15(6):4718. https://doi.org/10.3390/su15064718
Chicago/Turabian StyleYakın, Volkan, Hüseyin Güven, Sofia David, Esra Güven, Nicoleta Bărbuță-Mișu, Emine Türkan Ayvaz Güven, and Florina Oana Virlanuta. 2023. "The Effect of Cognitive Dissonance Theory and Brand Loyalty on Consumer Complaint Behaviors: A Cross-Cultural Study" Sustainability 15, no. 6: 4718. https://doi.org/10.3390/su15064718
APA StyleYakın, V., Güven, H., David, S., Güven, E., Bărbuță-Mișu, N., Güven, E. T. A., & Virlanuta, F. O. (2023). The Effect of Cognitive Dissonance Theory and Brand Loyalty on Consumer Complaint Behaviors: A Cross-Cultural Study. Sustainability, 15(6), 4718. https://doi.org/10.3390/su15064718

