Comparison of Higher Education in Pakistan and China: A Sustainable Development in Student’s Perspective
Abstract
1. Introduction
2. Theoretical Background
2.1. Sustainable Development
2.2. Sustainable Development in Higher Education
2.3. Students’ Perspective on Sustainability in Higher Education
3. Higher Education in Pakistan and China
3.1. Quality Assurance
3.2. Technological Advancement
3.3. Sustainable Development Program
4. Methods
4.1. Data Collection and Sampling
4.2. Study Context
4.3. Measurements of Variables
4.3.1. Measurement of Quality Assurance (QA)
- I really enjoy being in the University.
- The University provides all the desired services to students.
- The University makes the environment unique.
- The University is a pleasant place to study.
- The institution provides innovative education.
- During their studies, the University offers students with personalized assistance.
- Compared to other institutions, the quality of education at the University is superior.
- The University ideally prepares students for their respective fields of employment.
4.3.2. Measurement of Study and Research Satisfaction (SRS)
- I am very content with my study.
- My study is very valuable.
- I like studying at university
- The university conducts ground-breaking research.
- The university conducts innovative research.
- The University’s research is distinct from the research conducted at other institutions.
- The research conducted at the university has a significant influence on society.
4.3.3. Measurement of Technological Advancement (TA)
- The technology used in the study is groundbreaking.
- The University’s technology endeavors are innovative.
- The University’s technical approaches are distinctive compared to other institutions.
- University technical breakthroughs have a significant influence.
4.3.4. Measurement of Perceived Sustainability (PS)
4.3.5. Measurement of Sustainable Development Program (SDP)
- I am familiar with sustainable development program of my university.
- I am fully agreed with mission/vision of sustainable development program.
- I consider it very important that sustainable development should be taught in universities.
- University’s academic and non-academic staff is fully aware of sustainable development knowledge.
- I think there is no future of university without sustainable development program.
5. Results
5.1. Descriptive Statistics
5.2. Measurement Model
5.3. Structural Model
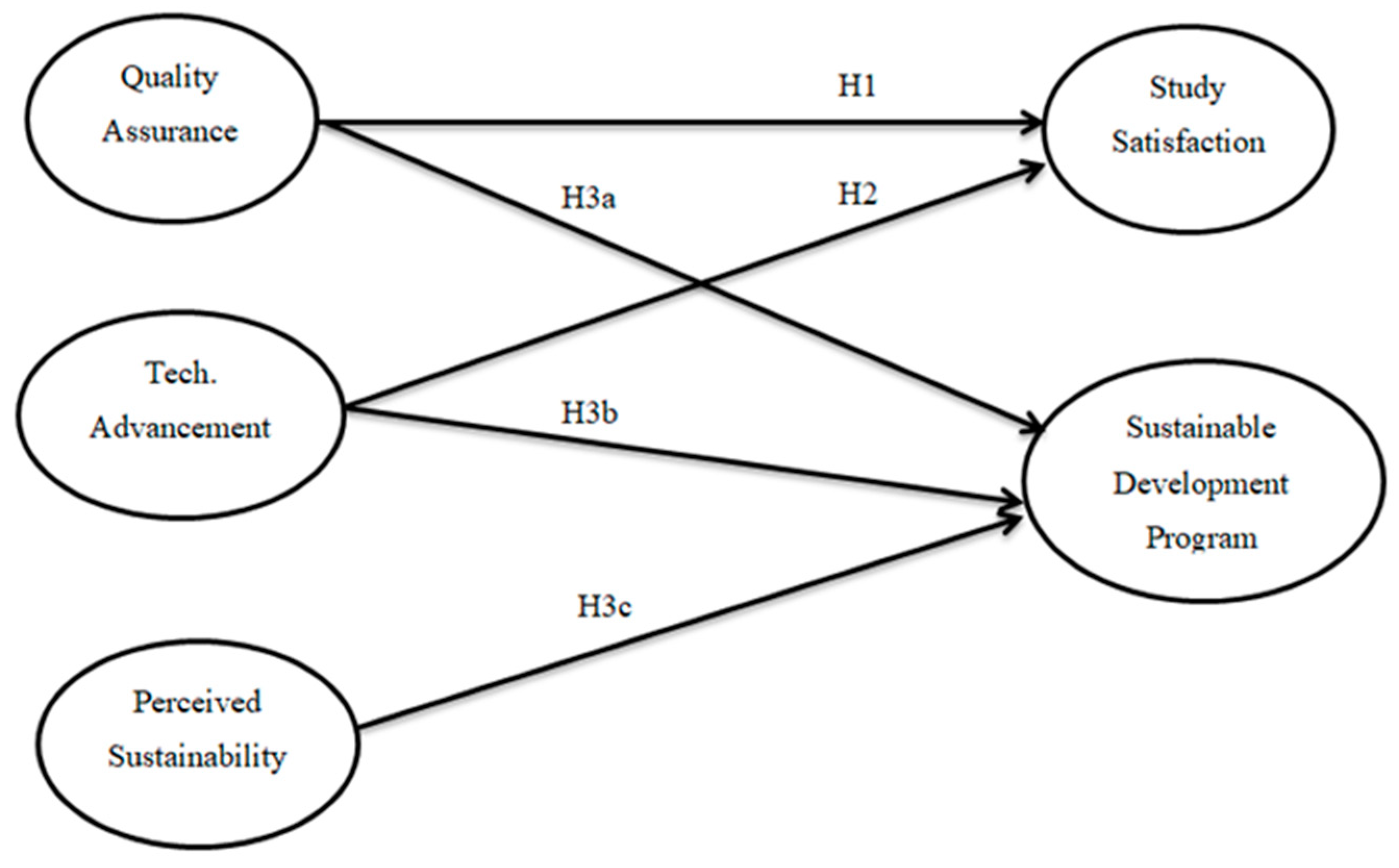
5.4. Hypotheses Testing
5.4.1. Pakistani Universities
5.4.2. Chinese Universities
6. Discussion
Limitations and Future Directions
7. Conclusions
Author Contributions
Funding
Institutional Review Board Statement
Informed Consent Statement
Data Availability Statement
Acknowledgments
Conflicts of Interest
References
- Ben-Eli, M.U. Sustainability: Definition and five core principles, a systems perspective. Sustain. Sci. 2018, 13, 1337–1343. [Google Scholar] [CrossRef]
- Moore, J.E.; Mascarenhas, A.; Bain, J.; Straus, S.E. Developing a comprehensive definition of sustainability. Implement. Sci. 2017, 12, 1–8. [Google Scholar] [CrossRef] [PubMed]
- Glavič, P.; Lukman, R. Review of sustainability terms and their definitions. J. Clean. Prod. 2007, 15, 1875–1885. [Google Scholar] [CrossRef]
- Mensah, J. Sustainable development: Meaning, history, principles, pillars, and implications for human action: Literature review. Cogent Soc. Sci. 2019, 5, 1653531. [Google Scholar] [CrossRef]
- Degai, T.S.; Petrov, A.N. Rethinking Arctic sustainable development agenda through indigenizing UN sustainable development goals. Int. J. Sustain. Dev. World Ecol. 2021, 28, 518–523. [Google Scholar] [CrossRef]
- Fleig, R.; do Nascimento, I.B.; Michaliszyn, M.S. Desenvolvimento sustentável e as instituições de ensino superior: Um desafio a cumprir. Educ. Policy Anal. Arch. 2021, 29, 95. [Google Scholar] [CrossRef]
- Filho, W.L.; Skanavis, C.; Kounani, A.; Brandli, L.L.; Shiel, C.; Paço, A.D.; Pace, P.; Mifsud, M.; Beynaghi, A.; Price, E.; et al. The role of planning in implementing sustainable development in a higher education context. J. Clean. Prod. 2019, 235, 678–687. [Google Scholar] [CrossRef]
- Feagin, J.R.; Vera, H.; Imani, N. The Agony of Education: Black Students at a White University; Routledge: Abingdon, UK, 2014. [Google Scholar]
- Gooroochurn, M.; Toolsy, B. Multi-Disciplinary Experience-A Key Learning Experience in Effective Education for Sustainable Development. J. Sustain. Perspect. 2021, 1. [Google Scholar] [CrossRef]
- Aleixo, A.M.; Azeiteiro, U.; Leal, S. Toward Sustainability through Higher Education: Sustainable Development Incorporation into Portuguese Higher Education Institutions. In Challenges in Higher Education for Sustainability; Springer: Berlin/Heidelberg, Germany, 2016; pp. 159–187. [Google Scholar]
- Geng, Y.; Zhao, N. Measurement of sustainable higher education development: Evidence from China. PLoS ONE 2020, 15, e0233747. [Google Scholar] [CrossRef]
- Noureen, S.; Hussain, B.; Khurshid, K. Implementing the Sustainable Development Goals for Quality Education in Institutions of Higher Education in Pakistan: A Qualitative Analysis. Int. J. Innov. Teach. Learn. (IJITL) 2020, 6, 159–173. [Google Scholar]
- Khan, Z. The China-Pakistan Economic Corridor: Economic Rationale and Key Challenges. China Q. Int. Strateg. Stud. 2019, 5, 249–265. [Google Scholar] [CrossRef]
- Wu, S.; Zhou, S.; Huang, M.; Chen, W. Employment prospects of graduates from Sino-foreign cooperative universities in China. J. Stud. Int. Educ. 2022, 26, 21–43. [Google Scholar] [CrossRef]
- Zaman, U.; Zahid, H.; Aktan, M.; Raza, S.; Sidiki, S.N. Predictors of self-employment behavior among business graduates. Cogent Bus. Manag. 2021, 8, 1947760. [Google Scholar] [CrossRef]
- Shi, L.; Han, L.; Yang, F.; Gao, L. The evolution of sustainable development theory: Types, goals, and research prospects. Sustain. 2019, 11, 7158. [Google Scholar] [CrossRef]
- Virtanen, P.K.; Siragusa, L.; Guttorm, H. Introduction: Toward more inclusive definitions of sustainability. Curr. Opin. Environ. Sustain. 2020, 43, 77–82. [Google Scholar] [CrossRef]
- Filho, W.L.; Salvia, A.L.; Frankenberger, F.; Akib, N.A.M.; Sen, S.K.; Sivapalan, S.; Novo-Corti, I.; Venkatesan, M.; Emblen-Perry, K. Governance and sustainable development at higher education institutions. Environ. Dev. Sustain. 2021, 23, 6002–6020. [Google Scholar] [CrossRef]
- Bowman, R.S. Jevon’s Economic Theory in Relation to Social Change and Public Policy. J. Econ. Issues 1989, 23, 1123–1147. [Google Scholar] [CrossRef]
- Rosenberg, J. A Review of: “Robert F. Durant, Daniel J. Fiorino, and Rosemary O’Leary (Eds.), Environmental Governance Reconsidered: Challenges, Choices, and Opportunities”. 2004; The MIT Press: Cambridge, MA, USA, xviii+ 560, pp. ISBN: 0-262-541749-2. J. Int. Wildl. Law Policy 2007, 10, 93–97. [Google Scholar] [CrossRef]
- Krizmanić, I.; Vukov, T. Amphibians in Serbia Today and Tomorrow-Ecological and Economic Value. Ecological and Economic Significance of Fauna of Serbia. 2018. Available online: https://biore.bio.bg.ac.rs/handle/123456789/2138 (accessed on 23 January 2023).
- Moltesen, A.; Bjørn, A. LCA and Sustainability. In Life Cycle Assessment; Springer: Berlin/Heidelberg, Germany, 2018; pp. 43–55. [Google Scholar]
- Clapp, J.; Helleiner, E. International political economy and the environment: Back to the basics? Int. Aff. 2012, 88, 485–501. [Google Scholar] [CrossRef]
- Summit, E. Agenda 21: The United Nations Programme of Action from Rio; United Nations: New York, NY, USA, 1992. [Google Scholar]
- Dahl, A.L. Agenda 21. Global Environmental Change. Handb. Glob. Environ. Pollut. 2014, 1. Available online: https://sustainabledevelopment.un.org/content/documents/Agenda21.pdf (accessed on 23 January 2023).
- Lauzon, D.A. COMMENT-Tripple Bottom Line Thinking: The Foundation for Green Chemistry at Dow. Polym. News 2001, 26, 110–111. [Google Scholar]
- De Meester, S.; Van der Vorst, G.; Van Langenhove, H.; Dewulf, J. Sustainability assessment methods and tools. Manag. Princ. Sustain. Ind. Chem. 2013, 32, 55–88. [Google Scholar]
- Orellana, M. Governance and the sustainable development goals: The increasing relevance of access rights in principle 10 of the Rio declaration. Rev. Eur. Comp. Int. Environ. Law 2016, 25, 50–58. [Google Scholar] [CrossRef]
- Ivanova, M. Institutional design and UNEP reform: Historical insights on form, function and financing. Int. Aff. 2012, 88, 565–584. [Google Scholar] [CrossRef]
- Le Blanc, D. Towards integration at last? The sustainable development goals as a network of targets. Sustain. Dev. 2015, 23, 176–187. [Google Scholar] [CrossRef]
- Pradhan, P.; Costa, L.; Rybski, D.; Lucht, W.; Kropp, J. A systematic study of sustainable development goal (SDG) interactions. Earth’s Future 2017, 5, 1169–1179. [Google Scholar] [CrossRef]
- Fonseca, L.M.; Domingues, J.P.; Dima, A.M. Mapping the sustainable development goals relationships. Sustainability 2020, 12, 3359. [Google Scholar] [CrossRef]
- Hallinger, P.; Chatpinyakoop, C. A bibliometric review of research on higher education for sustainable development, 1998–2018. Sustainability 2019, 11, 2401. [Google Scholar] [CrossRef]
- Stukalo, N.; Lytvyn, M. Towards sustainable development through higher education quality assurance. Educ. Sci. 2021, 11, 664. [Google Scholar] [CrossRef]
- Heleta, S.; Bagus, T. Sustainable development goals and higher education: Leaving many behind. High. Educ. 2021, 81, 163–177. [Google Scholar] [CrossRef]
- Omazic, A.; Zunk, B.M. Semi-Systematic Literature Review on Sustainability and Sustainable Development in Higher Education Institutions. Sustainability 2021, 13, 7683. [Google Scholar] [CrossRef]
- Hayter, C.S.; Cahoy, D.R. Toward a strategic view of higher education social responsibilities: A dynamic capabilities approach. Strateg. Organ. 2018, 16, 12–34. [Google Scholar] [CrossRef]
- Ferrero-Ferrero, I.; Fernández-Izquierdo M, Á.; Muñoz-Torres, M.J.; Bellés-Colomer, L. Stakeholder engagement in sustainability reporting in higher education: An analysis of key internal stakeholders’ expectations. Int. J. Sustain. High. Educ. 2017, 19, 313–336. [Google Scholar] [CrossRef]
- Abad-Segura, E.; González-Zamar, M.-D. Sustainable economic development in higher education institutions: A global analysis within the SDGs framework. J. Clean. Prod. 2021, 294, 126133. [Google Scholar] [CrossRef]
- Amador, F.; Martinho, A.P.; Bacelar-Nicolau, P.; Caeiro, S.; Oliveira, C.P. Education for sustainable development in higher education: Evaluating coherence between theory and praxis. Assess. Eval. High. Educ. 2015, 40, 867–882. [Google Scholar] [CrossRef]
- Leal Filho, W.; Raath, S.; Lazzarini, B.; Vargas, V.R.; de Souza, L.; Anholon, R.; Quelhas, O.L.G.; Haddad, R.; Klavins, M.; Orlovic, V.L. The role of transformation in learning and education for sustainability. J. Clean. Prod. 2018, 199, 286–295. [Google Scholar] [CrossRef]
- Pitaloka, L.K.; Hapsoro, B.B. Analyzing Universities Service Quality to Student Satisfaction; Academic and Non-Academic Analyses. Int. J. High. Educ. 2020, 9, 126–132. [Google Scholar]
- Hasan, M.; Hosen, M.B. University Service Quality: The Impact of Student Satisfaction and Loyalty in Public Universities of Bangladesh. Int. J. Asian Educ. 2020, 1, 135–146. [Google Scholar] [CrossRef]
- Chong, Y.S.; Ahmed, P.K. An empirical investigation of students’ motivational impact upon university service quality perception: A self-determination perspective. Qual. High. Educ. 2012, 18, 35–57. [Google Scholar] [CrossRef]
- Abili, K.; Thani, F.N.; Afarinandehbin, M. Measuring university service quality by means of SERVQUAL method. Asian J. Qual. 2012, 13, 204–211. [Google Scholar] [CrossRef]
- de Jager, J.; Gbadamosi, G. Predicting students’ satisfaction through service quality in higher education. Int. J. Manag. Educ. 2013, 11, 107–118. [Google Scholar] [CrossRef]
- Perello-Marín, M.R.; Ribes-Giner, G.; Díaz, O.P. Enhancing education for sustainable development in environmental university programmes: A co-creation approach. Sustainability 2018, 10, 158. [Google Scholar] [CrossRef]
- Maiorescu, I.; Sabou, G.C.; Bucur, M.; Zota, R.D. Sustainability Barriers and Motivations in Higher Education–A Students’ Perspective. Amfiteatru Econ. 2020, 22, 362–375. [Google Scholar] [CrossRef]
- Žalėnienė, I.; Pereira, P. Higher education for sustainability: A global perspective. Geogr. Sustain. 2021, 2, 99–106. [Google Scholar] [CrossRef]
- Hitka, M.; Schmidtová, J.; Lorincová, S.; Štarchoň, P.; Weberová, D.; Kampf, R. Sustainability of human resource management processes through employee motivation and job satisfaction. Acta Polytech. Hung. 2021, 18, 7–26. [Google Scholar] [CrossRef]
- Sariwulan, T.; Thamrin, S.; Suyatni, M.; Agung, I.; Widiputera, F.; Susanto, A.B.; Capnary, M.C. Impact of employee talent management. Acad. J. Interdiscip. Stud. 2021, 10, 184. [Google Scholar] [CrossRef]
- Barnay, T. Health, work and working conditions: A review of the European economic literature. Eur. J. Health Econ. 2016, 17, 693–709. [Google Scholar] [CrossRef]
- Faul, A.C.; Schapmire, T.J.; D’Ambrosio, J.; Feaster, D.; Oak, C.S.; Farley, A. Promoting sustainability in frontline home care aides: Understanding factors affecting job retention in the home care workforce. Home Health Care Manag. Pract. 2010, 22, 408–416. [Google Scholar] [CrossRef]
- Rughoobur-Seetah, S.; Hosanoo, Z.A. An evaluation of the impact of confinement on the quality of e-learning in higher education institutions. Qual. Assur. Educ. 2021, 29, 422–444. [Google Scholar] [CrossRef]
- Santos, G.; Marques, C.S.; Justino, E.; Mendes, L. Understanding social responsibility’s influence on service quality and student satisfaction in higher education. J. Clean. Prod. 2020, 256, 120597. [Google Scholar] [CrossRef]
- Gautam, T.; Van Dick, R.; Wagner, U. Organizational identification and organizational commitment: Distinct aspects of two related concepts. Asian J. Soc. Psychol. 2004, 7, 301–315. [Google Scholar] [CrossRef]
- Zhen, N.; Fu, B.; Lu, Y.; Wang, S. Poverty reduction, environmental protection and ecosystem services: A prospective theory for sustainable development. Chin. Geogr. Sci. 2014, 24, 83–92. [Google Scholar] [CrossRef]
- Casey, D.; Sieber, S. Employees, sustainability and motivation: Increasing employee engagement by addressing sustainability and corporate social responsibility. Res. Hosp. Manag. 2016, 6, 69–76. [Google Scholar] [CrossRef]
- Mozes, M.; Josman, Z.; Yaniv, E. Corporate social responsibility organizational identification and motivation. Soc. Responsib. J. 2011, 7, 310–325. [Google Scholar] [CrossRef]
- Hackman, J.R.; Oldham, G.R. Motivation through the design of work: Test of a theory. Organ. Behav. Hum. Perform. 1976, 16, 250–279. [Google Scholar] [CrossRef]
- Pink, S. Multimodality, multisensoriality and ethnographic knowing: Social semiotics and the phenomenology of perception. Qual. Res. 2011, 11, 261–276. [Google Scholar] [CrossRef]
- Chaudhuri, R. The Making of an ‘All Weather Friendship’Pakistan, China and the History of a Border Agreement: 1949–1963. Int. Hist. Rev. 2018, 40, 41–64. [Google Scholar] [CrossRef]
- Abbasi, M.N.; Malik, A.; Chaudhry, I.S.; Imdadullah, M. A study on student satisfaction in Pakistani universities: The case of Bahauddin Zakariya University, Pakistan. Asian Soc. Sci. 2011, 7, 209. [Google Scholar] [CrossRef]
- Fatima, U.; Junchao, Z.; Khan, D. Quality Assurance Frameworks Comparisons in HEIs of Pakistan and China. Eur. J. Educ. Sci. 2020, 7, 17–36. [Google Scholar]
- Shabbir, M. A Study of Quality Assurance Practices in the Universities of Pakistan; University Of Education Lahore: Lahore, Pakistan, 2014. [Google Scholar]
- Niu, D.; Jiang, D.; Li, F. Higher education for sustainable development in China. Int. J. Sustain. High. Educ. 2010, 11, 153–162. [Google Scholar] [CrossRef]
- Wang, J.; Yang, M.; Maresova, P. Sustainable development at higher education in China: A comparative study of students’ perception in public and private universities. Sustainability 2020, 12, 2158. [Google Scholar] [CrossRef]
- Zhao, X.; Yin, H.; Fang, C.; Liu, X. For the sustainable development of universities: Exploring the external factors impacting returned early career academic’s research performance in China. Sustainability 2021, 13, 1333. [Google Scholar] [CrossRef]
- Hu, M.; Eisenchlas, S.A.; Trevaskes, S. Factors affecting the quality of transnational higher education in China: A qualitative content analysis on Chinese host universities’ self-appraisal reports. J. High. Educ. Policy Manag. 2019, 41, 306–321. [Google Scholar] [CrossRef]
- Rui, L.; Sineviciene, L.; Melnyk, L.; Kubatko, O.; Karintseva, O.; Lyulyov, O. Economic and environmental convergence of transformation economy: The case of China. Probl. Perspect. Manag. 2019, 17, 233–241. [Google Scholar] [CrossRef]
- Xiong, W.; Yang, J.; Shen, W. Higher education reform in China: A comprehensive review of policymaking, implementation, and outcomes since 1978. China Econ. Rev. 2022, 101752. [Google Scholar] [CrossRef]
- Habib, M.N.; Khalil, U.; Khan, Z.; Zahid, M. Sustainability in higher education: What is happening in Pakistan? Int. J. Sustain. High. Educ. 2021. [Google Scholar] [CrossRef]
- Sumrall, J.; Pittman, R.; Jackson, J. Addressing the achievement gap in education with the use of technology: A proposed solution for African American students. In Strengthening the African American Educational Pipeline; State University of New York Press: Albany, NY, USA, 2007; pp. 186–196. [Google Scholar]
- Hall, G.E.; Quinn, L.F.; Gollnick, D.M. The Wiley Handbook of Teaching and Learning; John Wiley & Sons: Hoboken, NJ, USA, 2018. [Google Scholar]
- Akram, H.; Yingxiu, Y.; Al-Adwan, A.S.; Alkhalifah, A. Technology integration in higher education during COVID-19: An assessment of online teaching competencies through technological pedagogical content knowledge model. Front. Psychol. 2021, 12, 736522. [Google Scholar] [CrossRef]
- Muneeb, D.; Khong, K.W.; Ennew, C.; Avvari, M. Conceptualizing and validating resource recombination in context of higher educational institution competitiveness. Int. J. Organ. Anal. 2020, 28, 889–916. [Google Scholar] [CrossRef]
- Huiyu, Z.; Yan, D.; Geng, C. Educational technology training for higher education teachers in China and some suggestions for improving it. Chin. Educ. Soc. 2005, 38, 69–78. [Google Scholar] [CrossRef]
- Luo, Y.; Yee, K.K. Research on Online Education Curriculum Resources Sharing Based on 5G and Internet of Things. J. Sens. 2022, 2022, 1–10. [Google Scholar] [CrossRef]
- Feng, C.; Liu, S. Research on Application of Blockchain Technology in Higher Education in China. In International Conference on Intelligent Computing; Springer: Berlin/Heidelberg, Germany, 2021. [Google Scholar]
- Filho, W.L.; Frankenberger, F.; Salvia, A.L.; Azeiteiro, U.; Alves, F.; Castro, P.; Will, M.; Platje, J.; Lovren, V.O.; Brandli, L.; et al. A framework for the implementation of the Sustainable Development Goals in university programmes. J. Clean. Prod. 2021, 299, 126915. [Google Scholar] [CrossRef]
- Hoinle, B.; Roose, I.; Shekhar, H. Creating transdisciplinary teaching spaces. Cooperation of universities and non-university partners to design higher education for regional sustainable transition. Sustainability 2021, 13, 3680. [Google Scholar] [CrossRef]
- Kopnina, H.; Meijers, F. Education for sustainable development (ESD): Exploring theoretical and practical challenges. Int. J. Sustain. High. Educ. 2014, 15, 188–207. [Google Scholar] [CrossRef]
- Kouzer, M.; Chaouch, A.; Aouane, E.M.; Rahali, K.; Ettahir, N.; Khohmimidi, A.; Elouali, A.; Ammar, A. The Effects of Training on Sustainable Development Practices in Higher Education: The case of Ibn Tofail University in Kénitra (Morocco). WSEAS Trans. Environ. Dev. 2021, 17, 961–972. [Google Scholar] [CrossRef]
- Su, J.; Watchravesringkan, K.; Zhou, J.; Gil, M. Sustainable clothing: Perspectives from US and Chinese young Millennials. Int. J. Retail. Distrib. Manag. 2019, 47, 1141–1162. [Google Scholar] [CrossRef]
- Abdi, H. Partial least squares regression and projection on latent structure regression (PLS Regression). Wiley Interdiscip. Rev. Comput. Stat. 2010, 2, 97–106. [Google Scholar] [CrossRef]
- Nunnally, J. Psychometric Theory, 2nd ed.; McGraw: New York, NY, USA, 1978. [Google Scholar]
- Kline, R. Data preparation and psychometrics review. In Principles and Practice of Structural Equation Modeling, 4th ed.; Guilford: New York, NY, USA, 2016. [Google Scholar]
- Santosa, P.; Wei, K.-K.; Chan, H. Student Involvement with Online Forum and Its Effects on Intention to Seek and Intention to Share: An Exploratory Study. PACIS 2005 Proceedings. 2005, p. 97. Available online: http://www.yorku.ca/yciss/whatsnew/documents/WP30-Lee_and_Rao.pdf (accessed on 13 November 2022).
- Chin, W.W. The partial least squares approach to structural equation modeling. Mod. Methods Bus. Res. 1998, 295, 295–336. [Google Scholar]
- Ali, F.; Zhou, Y.; Hussain, K.; Nair, P.K.; Ragavan, N.A. Does higher education service quality effect student satisfaction, image and loyalty? A study of international students in Malaysian public universities. Qual. Assur. Educ. 2016, 24, 70–94. [Google Scholar] [CrossRef]
- T Saeed, S. Impact of Quality Assurance on Academic Performance. Int. J. Soc. Sci. Educ. Stud. 2018, 5, 178–190. [Google Scholar]
- Hoang, L.; Dang, H. The impact of technology adoption on student satisfaction with higher education: An empirical study from Vietnam. J. Asian Financ. Econ. Bus. 2021, 8, 241–251. [Google Scholar]
- Kagawa, F. Dissonance in students’ perceptions of sustainable development and sustainability: Implications for curriculum change. Int. J. Sustain. High. Educ. 2007. [Google Scholar] [CrossRef]
- Boca, G.; Saraçlı, S. Environmental education and student’s perception, for sustainability. Sustainability 2019, 11, 1553. [Google Scholar] [CrossRef]
- Li, H.; Liu, S. Higher Education, Technological Innovation, and Regional Sustainable Development: Insights from a VAR Model. Discret. Dyn. Nat. Soc. 2021, 2021, 1–15. [Google Scholar] [CrossRef]
- Asif, T.; Rafiq, N.; Iqbal, M.; Ali, A.; Haider, M.A.; Nisa, Z.U.; Raza, H. Development of Basic Education Literacy Profile of Children Who Are Not Going to School in District Rawalpindi, Pakistan. Eur. J. Educ. Pedagog. 2021, 2, 105–109. [Google Scholar] [CrossRef]
- Raza, H.; Rafiq, N.; Asif, T.; Ali, A. Sociological Analysis of Women Participation in Agricultural Activities in District Rajanpur Punjab, Pakistan. Pak. J. Humanit. Soc. Sci. 2022, 10, 381–390. [Google Scholar] [CrossRef]


| Pakistani Students | Chinese Students | |||
|---|---|---|---|---|
| n = 150 | Sample % | n = 150 | Sample % | |
| Gender | ||||
| Female | 73 | 48.67 | 52 | 34.67 |
| Male | 77 | 51.33 | 98 | 65.33 |
| Education level | ||||
| Undergraduate | 90 | 60 | 90 | 60 |
| Graduate (Masters) | 45 | 30 | 45 | 30 |
| PhD | 15 | 10 | 15 | 10 |
| Age | ||||
| Range (18–25) | 109 | 72.67 | 121 | 80.67 |
| Range (26–35) | 36 | 24 | 27 | 18 |
| Range (35–40) | 5 | 3.33 | 2 | 1.33 |
| No. | Instrument | Mean | SD | Variance |
|---|---|---|---|---|
| 1 | Quality Assurance | 4.008 | 0.714 | 0.51 |
| 2 | Study and Research Satisfaction | 3.748 | 0.574 | 0.33 |
| 3 | Technological Advancement | 3.742 | 0.509 | 0.26 |
| 4 | Perceived Sustainability | 4.39 | 0.331 | 0.11 |
| 5 | Sustainable Development Program | 3.840 | 0.648 | 0. 42 |
| QA | SRS | TA | PS | SDP | |
|---|---|---|---|---|---|
| Quality Assurance (α = 0.701) | |||||
| QA1 | 0.781 | ||||
| QA2 | 0.843 | ||||
| QA3 | 0.795 | ||||
| QA4 | 0.631 | ||||
| QA5 | 0.683 | ||||
| QA6 | 0.658 | ||||
| QA7 | 0.884 | ||||
| QA8 | 0.876 | ||||
| Study and Research Satisfaction (α = 0.888) | |||||
| SRS1 | 0.850 | ||||
| SRS2 | 0.862 | ||||
| SRS3 | 0.894 | ||||
| SRS4 | 0.747 | ||||
| SRS5 | 0.734 | ||||
| SRS6 | 0.954 | ||||
| SRS 7 | 0.848 | ||||
| Technological Advancement (α = 0.746) | |||||
| TA1 | 0.888 | ||||
| TA2 | 0.819 | ||||
| TA3 | 0.860 | ||||
| TA4 | 0.632 | ||||
| Perceived Sustainability (α = 0.765) | |||||
| PS1 | 0.892 | ||||
| PS2 | 0.776 | ||||
| PS3 | 0.661 | ||||
| PS4 | 0.897 | ||||
| PS5 | 0.755 | ||||
| PS6 | 0.873 | ||||
| PS7 | 0.855 | ||||
| Sustainable Development Program (α = 0.918) | |||||
| SDP1 | 0.934 | ||||
| SDP 2 | 0.951 | ||||
| SDP 3 | 0.931 | ||||
| SDP 4 | 0.907 | ||||
| SDP 5 | 0.923 | ||||
| QA | SRS | TA | PS | SDP | |
|---|---|---|---|---|---|
| AVE | 0.64 | 0.71 | 0.59 | 0.62 | 0.74 |
| Construct Reliability | 0.740 | 0.847 | 0.735 | 0.784 | 0.945 |
| Cronbach’s Alpha | 0.701 | 0.888 | 0.746 | 0.765 | 0.918 |
| Correlation | SDP | PS | QA | SRS | TA |
|---|---|---|---|---|---|
| SDP | 0.860 | ||||
| PS | 0.626 | 0.787 | |||
| QA | 0.609 | 0.555 | 0.800 | ||
| SRS | 0.697 | 0.651 | 0.677 | 0.842 | |
| TA | 0.678 | 0.571 | 0.381 | 0.582 | 0.768 |
| Correlation | SDP | PS | QA | SRS | TA |
|---|---|---|---|---|---|
| SDP | 0.848 | ||||
| PS | 0.237 | 0.774 | |||
| QA | 0.511 | 0.196 | 0.787 | ||
| SRS | 0.846 | 0.537 | 0.425 | 0.830 | |
| TA | 0.272 | 0.120 | -0.275 | 0.431 | 0.754 |
| Correlation | SDP | PS | QA | SRS | TA |
|---|---|---|---|---|---|
| SDP | 0.871 | ||||
| PS | 0.707 | 0.800 | |||
| QA | 0.864 | 0.801 | 0.812 | ||
| SRS | 0.796 | 0.786 | 0.862 | 0.854 | |
| TA | 0.706 | 0.768 | 0.799 | 0.807 | 0.781 |
| SRS | SDP | |||||
|---|---|---|---|---|---|---|
| Total | Pakistani Univ. | Chinese Univ. | Total | Pakistani Univ. | Chinese Univ. | |
| SRS | ||||||
| SDP | 2.646 | 1.813 | 3.957 | |||
| QA | 1.758 | 1.839 | 6.239 | 1.458 | 1.148 | 3.628 |
| TA | 2.016 | 1.461 | 3.168 | 1.497 | 1.120 | 3.164 |
| PS | 1.940 | 1.084 | 3.198 | 1.849 | 1.076 | 3.195 |
| Dependent Variables | R2 | R2 Adjusted | t-Statistics | ||||||
|---|---|---|---|---|---|---|---|---|---|
| Total | Pakistani | Chinese | Total | Pakistani | Chinese | Total | Pakistani | Chinese | |
| SRS | 0.617 | 0.639 | 0.791 | 0.573 | 0.540 | 0.734 | 36.102 | 24.455 | 26.280 |
| SDP | 0.622 | 0.448 | 0.747 | 0.578 | 0.298 | 0.678 | 28.795 | 25.894 | 27.930 |
| Hypotheses | Relationships | Original Sample (O) | Sample Mean (M) | Standard Deviation (SD) | t Statistics | p Values | Hypothesis Status |
|---|---|---|---|---|---|---|---|
| H1 | QA -> SRS | 0.582 | 0.568 | 0.153 | 3.810 | 0.000 | Accepted |
| H2 | TA -> SRS | 0.352 | 0.363 | 0.163 | 2.154 | 0.031 | Accepted |
| H3a | QA -> SDP | 0.432 | 0.413 | 0.144 | 2.995 | 0.003 | Accepted |
| H3b | TA -> SDP | 0.387 | 0.373 | 0.135 | 2.867 | 0.004 | Accepted |
| H3c | PS -> SDP | 0.180 | 0.225 | 0.136 | 1.326 | 0.185 | Rejected |
| Hypotheses | Relationships | Original Sample (O) | Sample Mean (M) | Standard Deviation (SD) | t Statistics | p Values | Hypothesis Status |
|---|---|---|---|---|---|---|---|
| H1 | QA -> SRS | 0.674 | 0.587 | 0.336 | 2.006 | 0.045 | Accepted |
| H2 | TA -> SRS | 0.482 | 0.405 | 0.317 | 1.520 | 0.129 | Rejected |
| H3a | QA -> SDP | 0.828 | 0.772 | 0.241 | 3.430 | 0.001 | Accepted |
| H3b | TA -> SDP | 0.652 | 0.584 | 0.339 | 2.023 | 0.043 | Accepted |
| H3c | PS -> SDP | 0.082 | 0.094 | 0.214 | 0.383 | 0.702 | Rejected |
| Hypotheses | Relationships | Original Sample (O) | Sample Mean (M) | Standard Deviation (SD) | t Statistics | p Values | Hypothesis Status |
|---|---|---|---|---|---|---|---|
| H1 | QA -> SRS | 0.702 | 0.695 | 0.243 | 2.887 | 0.004 | Accepted |
| H2 | TA -> SRS | 0.345 | 0.357 | 0.171 | 2.020 | 0.044 | Accepted |
| H3a | QA -> SDP | 0.852 | 0.808 | 0224 | 3.802 | 0.000 | Accepted |
| H3b | TA -> SDP | −0.108 | −0.155 | 0.213 | 0.506 | 0.613 | Rejected |
| H3c | PS -> SDP | 0.187 | 0.193 | 0.234 | 0.796 | 0.426 | Rejected |
Disclaimer/Publisher’s Note: The statements, opinions and data contained in all publications are solely those of the individual author(s) and contributor(s) and not of MDPI and/or the editor(s). MDPI and/or the editor(s) disclaim responsibility for any injury to people or property resulting from any ideas, methods, instructions or products referred to in the content. |
© 2023 by the authors. Licensee MDPI, Basel, Switzerland. This article is an open access article distributed under the terms and conditions of the Creative Commons Attribution (CC BY) license (https://creativecommons.org/licenses/by/4.0/).
Share and Cite
Raza, H.; Ali, A.; Rafiq, N.; Xing, L.; Asif, T.; Jing, C. Comparison of Higher Education in Pakistan and China: A Sustainable Development in Student’s Perspective. Sustainability 2023, 15, 4327. https://doi.org/10.3390/su15054327
Raza H, Ali A, Rafiq N, Xing L, Asif T, Jing C. Comparison of Higher Education in Pakistan and China: A Sustainable Development in Student’s Perspective. Sustainability. 2023; 15(5):4327. https://doi.org/10.3390/su15054327
Chicago/Turabian StyleRaza, Hasnain, Anwar Ali, Nazia Rafiq, Liu Xing, Tahseen Asif, and Chengjie Jing. 2023. "Comparison of Higher Education in Pakistan and China: A Sustainable Development in Student’s Perspective" Sustainability 15, no. 5: 4327. https://doi.org/10.3390/su15054327
APA StyleRaza, H., Ali, A., Rafiq, N., Xing, L., Asif, T., & Jing, C. (2023). Comparison of Higher Education in Pakistan and China: A Sustainable Development in Student’s Perspective. Sustainability, 15(5), 4327. https://doi.org/10.3390/su15054327

