Operational and Environmental Assessment of Weaving Section for Urban Roads: Case Study, Aljouf Region, KSA
Abstract
1. Introduction
2. Literature Review
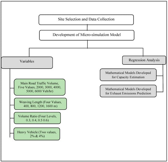
3. Methodology
3.1. Selection of Test Site and Field Data Collection
3.2. Development, Calibration, and Validation for Simulation Model
3.3. Expermental Design
4. Results and Discussion
4.1. Model Calibration and Validation
4.2. Results of Simulation Scenarios
4.2.1. Effect of Weaving Length and Volume Ratio on Road Capacity
4.2.2. Effect of Weaving Length and Volume Ratio on Exhaust Emissions
4.2.3. Effect of Heavy Vehicle Percentage on Capacity and Exhaust Emissions
4.3. Models for Capacity Estimation and Exhaust Emission Prediction
5. Conclusions and Recommendations
- The volume ratio has a significant impact on capacity and exhaust emissions. Increasing the volume ratio caused a decrease in capacity and an increase in exhaust emissions;
- The volume ratio has a significant impact on capacity and exhaust emissions. Increasing the volume ratio caused a decrease in capacity and an increase in exhaust emissions;
- Although the weaving length has a significant effect on the capacity of the weaving sections, it has a slight influence on the exhaust emissions;
- The increase in the heavy vehicle percentage always generated lower-section capacity; however, it always exhibited higher-exhaust emissions. At low-volume ratios of up to 0.4, the effect of a higher percentage of heavy vehicles on exhaust emissions is minor. After this value, the effect becomes more significant;
- Mathematical models were developed for the estimation of capacity and exhaust emission predictions of urban weaving sections. The proposed models have relatively high values of R2.
Author Contributions
Funding
Institutional Review Board Statement
Informed Consent Statement
Data Availability Statement
Acknowledgments
Conflicts of Interest
References
- Al-Majhad, H.; Bramantoro, A.; Syamsuddin, I.; Yunianta, A.; Basori, A.; Prabuwono, A.; Barukab, O. A Traffic Congestion Framework for Smart Riyadh City based on IoT Services. Int. J. Adv. Comput. Sci. Appl. (IJACSA) 2018, 9, 4. [Google Scholar] [CrossRef]
- Wang, F.; Gu, D.; Chen, A. Analysis of Traffic Operation Characteristics and Calculation Model of the Length of the Connecting Section between Ramp and Intersection. Sustainability 2022, 14, 629. [Google Scholar] [CrossRef]
- Zambrano-Martinez, J.L.; Calafate, C.T.; Soler, D.; Cano, J.-C.; Manzoni, P. Modeling and Characterization of Traffic Flows in Urban Environments. Sensors 2018, 18, 2020. [Google Scholar] [CrossRef] [PubMed]
- Habtie, A.B.; Abraham, A.; Midekso, D. Artificial Neural Network Based Real-Time Urban Road Traffic State Estimation Framework. In Computational Intelligence in Wireless Sensor Networks: Recent Advances and Future Challenges; Springer: Berlin/Heidelberg, Germany, 2017; pp. 73–97. [Google Scholar]
- Golob, T.F.; Recker, W.W.; Alvarez, V.M. Safety aspects of freeway weaving sections. Transp. Res. Part A Policy Pract. 2004, 38, 35–51. [Google Scholar] [CrossRef]
- TRB. Highway Capacity Manual; National Research Council: Washington, DC, USA, 2010.
- Zheng, Z.; Xiang, Q.; Gu, X.; Ma, Y.; Zheng, K. The influence of individual differences on diverging behavior at the weaving sections of an urban expressway. Int. J. Environ. Res. Public Health 2021, 18, 25. [Google Scholar] [CrossRef]
- Mohajeri, A.; Akbarzadeh, M. Appraisal of different HCM methodologies for analysis of weaving segments, case study: A weaving segment in Isfahan, Iran. Transp. Lett. 2019, 12, 408–416. [Google Scholar] [CrossRef]
- Kusuma, A.; Liu, R.; Choudhury, C.; Montgomery, F. Analysis of the Driving Behaviour at Weaving Section Using Multiple Traffic Surveillance Data. Transp. Res. Procedia 2014, 3, 51–59. [Google Scholar] [CrossRef]
- Kusuma, A.; Liu, R.; Choudhury, C. Modelling lane-changing mechanisms on motorway weaving sections. Transp. B Transp. Dyn. 2019, 8, 1–21. [Google Scholar] [CrossRef]
- Cantisani, G.; Del Serrone, G.; Di Biagio, G. Calibration and validation of and results from a micro-simulation model to explore drivers’ actual use of acceleration lanes. Simul. Model. Pract. Theory 2018, 89, 82–99. [Google Scholar] [CrossRef]
- Stewart, J.; Baker, M.; Van Aerde, M. Evaluating weaving section design using INTEGRATION. Transp. Res. Board 1996, 1555, 33–41. [Google Scholar] [CrossRef]
- TRB. Highway Capacity Manual; National Research Council: Washington, DC, USA, 1985.
- Lertworawanich, P.; Elefteriadou, L. A methodology for estimating capacity at ramp weaves based on gap acceptance and linear optimization. Transp. Res. Part B Methodol. 2003, 37, 459–483. [Google Scholar] [CrossRef]
- Ngoduy, D. Derivation of continuum traffic model for weaving sections on freeways. Transportmetrica 2006, 2, 199–222. [Google Scholar] [CrossRef]
- Roess, R.P.; Ulerio, J.M. Level of Service Analysis of Freeway Weaving Segments. Transp. Res. Rec. J. Transp. Res. Board 2009, 2130, 25–33. [Google Scholar] [CrossRef]
- Roess, R.P.; Ulerio, J.M. Capacity of Freeway Weaving Segments. Transp. Res. Rec. J. Transp. Res. Board 2009, 2130, 34–41. [Google Scholar] [CrossRef]
- Shoraka, M.; Puan, O.C. Review of evaluating existing capacity of weaving segments. Int. J. Civ. Struct. Eng. 2010, 1, 683–694. [Google Scholar]
- Pesti, G.; Chu, C.; Fitzpatrich, K.; Porter, R.; Le, T. Simulation of a weaving section between freeway ramps. In Proceedings of the Transportation Research Board 90th Annual Meeting, Washington, DC, USA, 23–27 January 2011. [Google Scholar]
- Yang, C.; Shao, C.; Liu, L. Study on Capacity of Urban Expressway Weaving Segments. Procedia Soc. Behav. Sci. 2012, 43, 148–156. [Google Scholar] [CrossRef]
- Calvert, S.; Minderhoud, M.M. Generic freeway weaving section capacity estimation through microsimulation. In Proceedings of the 91st Annual Meeting Transportation Research Board, Washington, DC, USA, 22–26 January 2012; Transportation Research Board (TRB): Washington, DC, USA, 2012. [Google Scholar]
- Sarvi, M. Freeway weaving phenomena observed during congested traffic. Transp. A Transp. Sci. 2013, 9, 299–315. [Google Scholar] [CrossRef]
- Marczak, F.; Daamen, W.; Buisson, C. Empirical Analysis of Lane Changing Behavior at a Freeway Weaving Section. Traffic Manag. 2016, 3, 139–151. [Google Scholar]
- A Policy on Geometric Design of Highways and Streets; American Association of State Highway and Transportation Officials (AASSHTO): Washington, DC, USA, 2001.
- Alanazi, F.; Yi, P.; Gehawi, N.E. Improving the Performance of Unsignalized T-Intersections Within Cavs Mixed Traffic. J. Appl. Eng. Sci. 2022, 20, 464–476. [Google Scholar] [CrossRef]
- Gomes, G.; May, A.; Horowitz, R. Congested Freeway Micro-simulation Model Using VISSIM. Transp. Res. Rec. 2004, 1876, 71–81. [Google Scholar] [CrossRef]
- Sabra, Z.; Wallace, C.; Lin, F. Traffic Analysis Software Tools. In Transportation Research Circular E-C014; Transportation Research Board, National Research Council: Washington, DC, USA, 2000. [Google Scholar]
- PTV ‘‘Planung Transport Verkehr A G”. VISSIM 9.00 User Manual; Innovative Transportation Concepts, Inc.: Karlsruhe, Germany, 2016. [Google Scholar]
- Kim, S.J.; Kim, W.; Rilett, L.R. Calibration of micro-simulation Models using Nonparametric Statistical Techniques. Transp. Res. Rec. 2005, 1935, 111–119. [Google Scholar] [CrossRef]
- Manjunatha, P.; Vortisch, P.; Mathew, T. Methodology for the Calibration of VISSIM in Mixed Traffic. In Proceedings of the Transportation Research Board 92nd Annual Meeting, Washington, DC, USA, 14–16 January 2013. [Google Scholar]
- Sarhan, M.; Talaat, H.; Mousa, R.M. Estimation of road capacity at weaving sections on urban arterials. In Proceedings of the he 94th Transportation Research Board Annual Meeting, Washington, DC, USA, 11–15 January 2015. [Google Scholar]
- SPSS for Windows; Rel. 11.0.0; SPSS Inc.: Chicago, IL, USA, 2013.
- Hashim, I.; Ragab, M.; Asar, G. Optimization of Vehicle Delay and Exhaust Emissions at Signalized Intersections. Adv. Transp. Stud. 2018, 46, 5–18. [Google Scholar]
- Soliman, A. Evaluation of Weaving Sections in Urban Areas: A Micro-Simulation-Based Approach. Master’s Thesis, Faculty of Engineering, Fayoum University, Fayoum, Egypt, 2016. [Google Scholar]







| Parameter | Values |
|---|---|
| Weaving Section Length, m | 400, 800, 1200, and 1600 |
| Main Road Volume, Veh/hr | 2000, 3000, 4000, 5000, and 6000 |
| Volume Ratio | 0.3, 0.4, 0.5, and 0.6 |
| Heavy Vehicles Percentage | 2 and 4 |
| Process | Weaving Section | Travel Time (sec) | ||
|---|---|---|---|---|
| Observed | Simulated | Error (%) | ||
| Before Calibration | A | 26.24 | 29.41 | 12.08 |
| After Calibration | A | 26.24 | 27.15 | 3.47 |
| Validation | B | 69.18 | 71.98 | 4.05 |
| Parameter | Default Values | Calibrated Values |
|---|---|---|
| Average Standstill Distance, m | 2 | 1 |
| Additive part of Desired Safety Distance, m | 2 | 2 |
| Multiple part of Desired Safety Distance, m | 3 | 2 |
| HV% | VR | Capacity (veh/hr/dir) | |||
|---|---|---|---|---|---|
| WL = 400 m | WL = 800 m | WL = 1200 m | WL = 1600 m | ||
| 2% | 0.3 | 5142 | 5348 | 5556 | 5792 |
| 0.4 | 4776 | 4961 | 5151 | 5378 | |
| 0.5 | 4695 | 4872 | 5053 | 5259 | |
| 0.6 | 4335 | 4485 | 4649 | 4846 | |
| 4% | 0.3 | 4828 | 5005 | 5187 | 5396 |
| 0.4 | 4499 | 4661 | 4825 | 5020 | |
| 0.5 | 4426 | 4579 | 4738 | 4928 | |
| 0.6 | 4102 | 4232 | 4378 | 4553 | |
| HV% | VR | Total Exhaust Emissions (gm/m) | |||
|---|---|---|---|---|---|
| WL = 400 m | WL = 800 m | WL = 1200 m | WL = 1600 m | ||
| 2% | 0.3 | 3.98 | 3.73 | 3.53 | 3.45 |
| 0.4 | 4.92 | 4.75 | 4.62 | 4.54 | |
| 0.5 | 5.64 | 5.58 | 5.46 | 5.38 | |
| 0.6 | 6.59 | 6.51 | 6.47 | 6.40 | |
| 4% | 0.3 | 4.22 | 4.03 | 3.91 | 3.82 |
| 0.4 | 5.33 | 4.14 | 4.02 | 3.94 | |
| 0.5 | 6.49 | 6.31 | 6.24 | 6.15 | |
| 0.6 | 8.17 | 8.07 | 8.02 | 7.93 | |
| Dependent Variable | Independent Variable | Coefficients | t (p-Value) | R2 | F (p-Value) |
|---|---|---|---|---|---|
| Capacity CAP (veh/hr) | Constant | 5768.4 | 63.635 (0.000) | 0.967 | 189.639 (0.000) |
| Volume Ratio (VR) | −2739.0 | −15.917 (0.000) | |||
| Weaving Length (WL) | 0.483 | 11.222 (0.000) | |||
| Exhaust Emissions, E (gm/m) | Constant | 1.212 | 12.789 (0.000) | 0.995 | 1346.652 (0.000) |
| Volume Ratio (VR) | 9.267 | 51.507 (0.000) | |||
| Weaving Length (WL) | −0.0001 | −6.350 (0.000) |
Disclaimer/Publisher’s Note: The statements, opinions and data contained in all publications are solely those of the individual author(s) and contributor(s) and not of MDPI and/or the editor(s). MDPI and/or the editor(s) disclaim responsibility for any injury to people or property resulting from any ideas, methods, instructions or products referred to in the content. |
© 2023 by the authors. Licensee MDPI, Basel, Switzerland. This article is an open access article distributed under the terms and conditions of the Creative Commons Attribution (CC BY) license (https://creativecommons.org/licenses/by/4.0/).
Share and Cite
Azam, A.; Alanazi, F.; Okail, M.A.; Ragab, M. Operational and Environmental Assessment of Weaving Section for Urban Roads: Case Study, Aljouf Region, KSA. Sustainability 2023, 15, 4275. https://doi.org/10.3390/su15054275
Azam A, Alanazi F, Okail MA, Ragab M. Operational and Environmental Assessment of Weaving Section for Urban Roads: Case Study, Aljouf Region, KSA. Sustainability. 2023; 15(5):4275. https://doi.org/10.3390/su15054275
Chicago/Turabian StyleAzam, Abdelhalim, Fayez Alanazi, Mohamed Ahmed Okail, and Mohamed Ragab. 2023. "Operational and Environmental Assessment of Weaving Section for Urban Roads: Case Study, Aljouf Region, KSA" Sustainability 15, no. 5: 4275. https://doi.org/10.3390/su15054275
APA StyleAzam, A., Alanazi, F., Okail, M. A., & Ragab, M. (2023). Operational and Environmental Assessment of Weaving Section for Urban Roads: Case Study, Aljouf Region, KSA. Sustainability, 15(5), 4275. https://doi.org/10.3390/su15054275

