Abstract
Under the background of new engineering, the integration of theory and practice in the blended-teaching environment has become the mainstream teaching mode amid science and engineering curriculum reform. Data analysis technology is used to study process evaluation based on the integration of theory and practice in the blended-teaching environment, and a reference for the innovation of process evaluation is provided. This paper makes four key contributions to the blended-teaching environment. The K-means algorithm is used to cluster students into five groups (“serious learners”, “active learners”, “self-directed learners”, “cooperative learners”, and “students with learning difficulties”), according to the results of the students’ process evaluation in the course, integrating theory and practice. The Apriori algorithm and C5.0 model are used to find the key indicators which affected students’ learning performance. They are: classroom performance, assignment submission, classroom testing, problem solving, and online learning. These indicators are used to predict the final learning outcome of students. The Bayesian network model is used to find that there is a strong correlation between learning participation and assignment submission, unit assessment and classroom testing, and classroom performance and work presentation. Data analysis technology is creatively used to strengthen process evaluation. Teaching and learning are promoted by evaluation, so that the true meaning of process evaluation can be revealed. This lays a theoretical and practical foundation for process evaluation, to impact the predominant situation of outcome evaluation and promote the sustainable development of education evaluation.
1. Introduction
The occurrence of the western industrial revolution gave birth to distance education [1]. According to the different ways and means of information transmission, the development of distance education can be divided into three stages. These are: correspondence learning, teleconferencing and e-learning [2]. The rapid development of online learning has brought new hope to the educational community, and it can not only actively enrich teaching theory and learning theory, but also have a positive impact on the creation of new teaching practice. Moreover, it has triggered an upsurge in “online learning”. Since the 1990s, with the rapid development of e-learning, new educational concepts and ideas have emerged, and people have gradually found many problems in the development and practice of e-learning. For example, teachers’ training costs are high, and it is difficult to overcome the technology gap, the sense of isolation in the online learning process, and isolation from society [3]. This shows that online education cannot completely replace the traditional face-to-face learning method [4]. The 2001 report of American Society for Training & Development shows that 80% of enterprise training still uses traditional classroom teaching, and the development of e-Learning is not ideal. With this report as an indicator, e-learning has gradually entered a low tide, and people have begun to reflect on learning in the technological environment [5]. This shows that traditional classroom teaching and e-learning have their own merits and demerits, and can complement each other to a certain extent, which creates the conditions for the emergence of blended learning. The concept and idea of blended learning originated from enterprise training. In order to save costs, self-study manuals, videos and web-based training courses, in recent years, have been used to train employees. With the rapid development of educational informationization, blended teaching has been the focus of extensive research in the field of teaching. In 2002, Smith J and Albert Marcier combined the pure technical environment of e-learning with the traditional learning concept, and proposed the concept of blended learning [6]. The Sloan Alliance believes that “Blended Teaching is a combination of two independent teaching modes, face-to-face teaching and online teaching” [7]. In 2009, the United States Department of Education conducted a meta-analysis of empirical research data in higher education from 1996 to 2008, and found that blended learning is the most effective learning method compared with simple classroom face-to-face teaching and simple distance online learning [8]. In the past two decades, with the rapid development of educational information construction and teaching reform, blended learning has increasingly become an important form of teaching and learning. The idea of blended education characterized by blended learning has gradually prevailed, and research results in this field have emerged.
Blended teaching is being applied more and more widely, and its teaching evaluation has gradually become an urgent problem to be solved. Blended teaching is different from traditional teaching. Therefore, the traditional evaluation method cannot truly and effectively reflect the learning effect of students under the blended-teaching mode. However, the current research on blended teaching focuses on the exploration and application of the teaching mode, with specific teaching-evaluation research lacking. Advocacy for educational evaluation reform is becoming stronger. How to break the dominance of the original outcome evaluation has become the primary premise of current educational-evaluation reform. In 2020, the Central Committee of the Communist Party of China and the State Council issued the “Overall Plan for Deepening the Reform of Educational Evaluation in the New Era”. The point “reversing the unscientific orientation of educational evaluation” is emphasized. The “Five Ways of Educational Evaluation (only scores, only further studies, only diplomas, only papers, only hats)” phenomenon is expected to be eliminated. The four aspects of evaluation reform, namely, “improving result evaluation, strengthening process evaluation, exploring value-added evaluation, and improving comprehensive evaluation”, are also expected. In addition, the plan promotes the return of education to the standard of “cultivating morality and cultivating people” [9]. With the introduction of quality education, more scholars have begun to pay attention to the learning process, and the core orientation of educational evaluation reform has turned to the idea of process evaluation. In the existing research, most of the teachers judge the students’ learning process through subjective experience or self-made scales, which cannot guarantee scientificity nor comprehensiveness. Moreover, a single type of curriculum has mostly been evaluated, while research and exploration on the process evaluation of the currently popular blended teaching are lacking.
Based on the above discussion, process evaluation is applied to a curriculum based on the integration of theory and practice in a blended-teaching environment. Data analysis technology (the K-means algorithm, Apriori algorithm, Bayesian network model, and C5.0 model) is used to evaluate and explore the factors that affect the process-evaluation results. The following objectives are formulated: (1) Find out the learning-performance characteristics of students and the key indicators that affect the learning effect. (2) Mine the correlation between students’ learning activities. (3) Based on the process evaluation, explore the development of future academic achievements. In order to achieve these goals, this project focuses on the following issues:
- (1)
- Under the same course content and evaluation method, do students’ learning performances have the same characteristics?
- (2)
- In process evaluation, which indicators have the greatest impact on students’ learning effect?
- (3)
- Are students’ learning activities affected by each other?
- (4)
- Can the development of students’ future performance be predicted?
The characteristics of blended teaching and process evaluation are comprehensively considered in this study. Process evaluation is applied to blended teaching, multiple data mining techniques are used to analyze the evaluation results, and the influencing factors are discussed in detail. This has significant guiding significance for the theoretical research and practical operation of blended-teaching process evaluation.
The rest of the paper is organized as follows. Firstly, the background and significance of process evaluation are analyzed, and the current problems and research objectives are pointed out. Secondly, the theoretical background of process evaluation and blended-teaching evaluation are expounded upon, and the evaluation indicators used in the research process are simply explained. Then, the methods and processes used are described. In addition, the research results are analyzed and discussed. In the end, the conclusions, limitations and further research of this study are described.
2. Theoretical Framework
2.1. Process Evaluation
Process evaluation is evaluation that considers the students’ learning process, learning methods, and learning results at the same time, which can comprehensively examine the students’ learning status [10]. Under the background of educational evaluation reform in the United States, curriculum reform has become student-centered. Some scholars have begun to pay attention to new evaluation methods such as portfolio assessment and performance assessment, which emphasize the evaluation of the entire learning process in real situations [11]. The academic community has a positive attitude toward the concept of process evaluation and has carried out a series of theoretical discussions and experimental demonstrations. These consider, for example, the design of plans to implement process evaluation at each educational stage, as well as students’ behavioral changes, learning outcomes, learning engagement, and self-efficacy. In recent years, with the rapid development of information and communication technologies, such as the Internet of Things, cloud computing and big data, digital tools have been used to promote process-evaluation research, which has gradually become a research hotspot. Some studies have promoted the exploration of students’ learning processes based on process evaluation using advanced information technology. For example, deep-learning frameworks and clustering methods have been introduced to improve the effectiveness of computerized process evaluation in promoting student learning [12]. Moodle quizzes have been confirmed to support students’ continuous participation in learning [13]. Several studies have demonstrated that process assessment improves learning outcomes. For example, the blackboard report process evaluation in a blended learning environment was found to improve the final score of medical students [14]. Online formative-assessment tools have been verified as improving the motivation and achievements of university science-education students [15]. There have also been some studies using process evaluation based on advanced information technology to solve some of the current problems in educational evaluation. For example, “video-augmented analytics rules” were leveraged to facilitate training and process evaluation that could support complex skills [16]. Process evaluation was used to address the difficulty of evaluating the effectiveness, efficiency, and usability of web-based experiential role-playing aging simulations [17]. However, there are still some problems in the current research. Process evaluation is only aimed at specific courses or specific learning activities. It not only lacks a scientific, reasonable and universal indicator system and scheme, but also lacks theoretical discussion and practical verification using modern information technology. In addition, most of the studies about process evaluation focus on traditional courses or online learning, and research of the online and offline blended-teaching mode is lacking.
2.2. Blended-Teaching Evaluation
Blended teaching means that in the teaching of a specific course, a certain type of teaching element is presented in one or various forms, which may be various modes, flexible methods or an easy design. Moreover, with the rapid development of modern information technology, blended teaching also provides a variety of implementation approaches, which makes it important to promoting curriculum reform and innovative development. The current blended teaching mainly refers to a teaching mode that combines online and offline teaching [7]. The scope of research on blended-teaching applications is expanding, and evaluation has become an urgent problem to be solved in academic research. Through studying the literature, it has been found that the research on blended-teaching evaluation mainly focuses on two aspects. First, the exploration of methods and strategies. Second, the construction and application of an evaluation index system. In terms of evaluation methods and strategies, the guiding principles and feasibility evaluation methods of college students’ academic evaluation were proposed [18], which clarified the reform ideas under the blended-teaching mode. The combination of online and offline curriculum teaching and evaluation methods has emerged [19], and promoted the diversification of teaching forms and the accuracy of evaluation. Action research and other research methods were used to construct the process of the peer review of composition based on “viewpoint” [20]. In terms of the design of the evaluation index system, a comprehensive evaluation index system to ensure the quality of blended-teaching courses has been proposed, which includes teaching process, teaching subject, teaching approach and teaching support (platform) [21]. The structural framework of learning-effectiveness evaluation in the three stages of “pre class, in class and after class” of blended teaching was constructed [22]. The blended-teaching quality evaluation process model, indicator system and methods based on curriculum construction, teaching implementation and teaching effect evaluation were proposed and trialed [23]. These studies enrich blended-teaching quality evaluation. Moreover, the selection of the principles, methods and strategies of blended-teaching evaluation reflects the characteristics and differences in disciplines and specialties. Their common point is that they are student-centered and aim to improve students’ learning effectiveness. The evaluation of blended teaching can be flexibly designed according to the characteristics of courses and majors. However, its main assessment method is still based on the final test, which is evaluated by teachers. The evaluation subject is relatively narrow and subjective, and the online and offline teaching evaluations are separated; there is a lack of advanced evaluation means. The future research direction can start from the perspectives of teaching evaluation objects and subjects. The connection and mutual benefit could be strengthened for the integration of online and offline teaching evaluation. For instance, a more scientific and feasible evaluation index system will be built, and modern information technology will be exploited to enrich method research.
2.3. Blended-Teaching Process Evaluation
With regard to the application of process evaluation in the blended-teaching mode, there is not much research in the academic circle at present. Most of the research explores the implementation strategies and programs of process evaluation in traditional courses from the perspective of curriculum theory. The research on the application of process evaluation in the field of blended-teaching evaluation is extremely scarce. Only a few scholars have conducted decentralized research on their curriculum majors according to their own research needs. The implementation ideas and application cases of process evaluation in the blended-teaching mode have been discussed in a personalized way. A relatively in-depth and systematic theoretical research and practical application study has not yet been formed. The influence of the formative evaluation of blackboard newspapers on the final score of medical students under the blended learning environment was discussed [14]. In addition, the cognition of medical students of the influence and effect of this evaluation was verified. The application strategy of process assessment in blended college English teaching was discussed [24]. However, the specific practical application was not defined. Some scholars implemented process evaluation through the pre-class, in-class and after-class links of “industrial robot technology and application” classroom teaching [25]. In addition, they found that process evaluation can effectively improve students’ learning effect and interest. An evaluation system in which teachers and students jointly develop the evaluation subject was built [26]. The problem of “evaluation” and “teaching” being out of sync is solved in the blended-teaching model. In addition, the reference and ideas provided encourage the curriculum teaching reform and talent training objectives of application-oriented undergraduate colleges. Some scholars formed a teaching evaluation system based on process evaluation when studying the blended-teaching model of discrete mathematics guided by computational thinking [27]. This provides a case reference for the teaching evaluation of the blended-teaching model guided by the cultivation of computational thinking. However, the process evaluation was not summarized systematically and thoroughly. At present, relevant researchers have carried out program design and practical research on process evaluation based on teaching and learning activities. In addition, some of them discussed the impact of process evaluation on teaching and learning effects. However, there are still some problems. In this study, two prominent issues are selected for research:
- The current research lacks the theoretical discussion and practical verification of using modern information technology to promote process evaluation.
- The current research focuses on traditional courses or online learning, and there is a lack of process-evaluation research under the blended-teaching mode.
Therefore, this study is based on the construction of the existing process-evaluation system. The research of its evaluation methods are examined, and a variety of algorithms are used to explore the data of the blended teaching. Furthermore, the relationship between the implementation and results of process assessment is considered. The purpose is to strengthen the research and practice of process evaluation and provide guidance for the scientific, reasonable and systematic implementation of process evaluation in the blended-teaching environment.
2.4. Process-Evaluation Index System for the Blended Teaching of the Integration of Theory and Practice
In the era of big data, teachers, students, teaching processes, and teaching resources in the blended-teaching model have generated a large amount of data, along with the development of teaching and learning activities. A more scientific basis for process evaluation is provided by the big data of teaching [28]. Therefore, in the author’s previous research, the influence of various elements in classroom teaching and the experimental process was fully considered. Furthermore, according to students’ learning behavior, the Delphi method was used to design process-evaluation indicators based on the integration of theory and practice in a blended-teaching environment. The analytic hierarchy process was used to assign weights and scores to each index item, and a reasonable and scientific process-evaluation system was constructed (Table 1). After experimental data verification, the index system showed good reliability and validity.
Table 1.
Process-evaluation index system for the blended teaching of the integration of theory and practice.
2.5. Hypothesis
Previous studies have been conducted from a theoretical or experimental point of view to explain that process evaluation affects students’ learning effect. The purpose of this study is to explore the process evaluation of integrating theory and practice in a blended-teaching environment through data analysis. Therefore, the following hypotheses are given.
Hypothesis 1.
Under the same course content and evaluation method, the learning performances of different students have different characteristics.
Hypothesis 2.
The key indicators that affect students’ learning effect are classroom performance, unit assessment, and assignment submission.
Hypothesis 3.
There is a relationship between students’ learning activities.
Hypothesis 4.
The learning performance of the students can predict their future grade development.
3. Research Design
3.1. Research Method
The four data analysis technologies of K-means algorithm, Apriori algorithm, Bayesian network model and C5.0 model are the research methods of this paper, which aims to identify the factors that affect the results of process evaluation through data analysis.
Using the K-means clustering algorithm, the learning-behavior data can be divided into meaningful data. Furthermore, the key behavioral characteristics of the active subject can be found, and the key influencing factors of the process evaluation can be determined. K-means algorithm is an iterative clustering-analysis algorithm. Its principle is to minimize the sum of squares of the distance between all objects in the domain and the cluster center, so as to achieve the purpose of clustering [29]. The implementation of the algorithm is easy, the convergence speed is fast, the effect is better, and the interpretability is also strong. However, there are also shortcomings. First of all, its clustering effect cannot completely guarantee the global optimum, but only guarantees the local optimum. However, education is a special and complex activity, which needs to summarize the educational laws according to the overall situation. Therefore, K-means algorithm is applicable to the analysis of education data to a certain extent. Secondly, the selection of K value of the number of clusters is not easy to grasp. Therefore, the contour coefficient was used to select the most appropriate K value in this study.
The Bayesian model was used to determine the influence of various factors related to students’ learning under the blended-teaching model. Furthermore, the important factors that affect the students’ learning effect under the blended-teaching model were found. Bayesian neural network is a classical data statistical classification algorithm. When it is used in process evaluation analysis, more accurate evaluation index model can be obtained based on less data. In addition, the distribution of each index can be obtained; thus, the relationship between each index can be obtained. It can effectively solve the problem of over fitting [30], which is a very applicable and simple research method. However, due to variance in training data, the conclusions drawn also have certain limitations, and the data analysis results are only applicable to this study.
The Apriori algorithm was used to mine and analyze various data generated by students’ learning behavior under the blended-teaching mode. The correlation between the data and the correlations between indicator items were found. Apriori algorithm is one of the most influential algorithms for mining association rules [31]. Its principle is simple and easy to implement. However, the disadvantage is that a large candidate set may be generated. In this study, only strong association rules were used for analysis, which may cause some details to be ignored.
The C5.0 modeling function in the SPSS Modeler18 tool was used to build decision trees and rule models in this research. The decision trees were used to inductively reason the development law of students’ learning under the blended-teaching mode. Furthermore, the prediction of future learning development was realized under the overall blended-teaching mode. Decision tree is a basic classification and regression algorithm based on examples. Its main advantages are readability and fast classification speed [32]. However, it is easy to over fit. Before the C5.0 decision tree was used, this research tried many methods to model the evaluation result data, such as principal component analysis, BP neural network model, and logistic regression. However, their analysis results were not satisfactory. After comparing the above analysis and modeling methods, C5.0 decision tree algorithm was finally selected.
3.2. Research Process
The basic ideas of this research are as follows. Firstly, based on blended-teaching practice and learning-behavior data obtained from online and offline, the original data were preprocessed and formatted using Python 3.8, which included data cleaning, integration, reduction, and transformation. Based on the process-evaluation index system, the learning behavior data for basic evaluation was extracted, and the evaluation data for further analysis was discretized. Then, four data analysis technologies, the K-means algorithm, Apriori algorithm, Bayesian network model and C5.0 model, were used to analyze the data of process evaluation. The K-means algorithm was used to cluster learners with similar behaviors and explore the potential learning-behavior patterns of various learners. We calculated the influence of various factors related to students’ learning under the blended-teaching mode through the Bayesian model. Furthermore, the important factors were determined that affect the students’ learning effect under the blended-teaching mode. The Apriori algorithm was used to mine and analyze various data generated by students’ learning behavior under the blended-teaching mode. In addition, it identified the correlation between the data and obtained the correlations between indicator items. The decision-tree algorithm was used to summarize and reason about the development law of students’ learning under the blended-teaching mode. The tracking of students’ learning process and the prediction of learning results was realized from both macro and micro aspects. Finally, a discussion on data analysis was provided. The technical route adopted in this study is shown in Figure 1.
Figure 1.
Overall technology roadmap.
3.3. Data Collection and Preprocessing
In this study, the process-evaluation index system of previous research was put into use in an actual blended-teaching course in a university. A total of 436 records were collected and used as data training samples for processing data and mining analysis. The collection and evaluation of online-learning data were mainly performed automatically through the online-learning platform. In addition, the collection and evaluation of offline learning data were organized by teachers and students according to the designed scales and small programs.
Before data mining and analysis, the data must be preprocessed to form a process evaluation dataset, which included data standardization, deletion of duplicate records and abnormal records, and discretization of all data. Some samples of the source data after preprocessing are shown in Table 2, where the variables in the range X1–X15 represent each index item of the process-evaluation index system (X1: learning preparation, X2: learning input, X3: learning engagement, X4: classroom performance, X5: experimental performance, X6: communication and collaboration, X7: online learning, X8: unit assessment, X9: assignment submission, X10: work presentation, X10: class test, X12: innovation and creation, X13: problem solving, X14: digital literacy, X15: critical thinking), and Z represents the total score. The range of values of each variable in Table 2 is shown in Table 1. Among them, X1, X2, X7, X8, X9 and X14 are online learning data, which were collected by using the online learning platform. The remaining indicators are offline learning data, which were collected using evaluation scales and small programs in the classroom. The total score, Z, is 100 points. The score distribution and value range of each indicator are shown in Table 1. To facilitate subsequent data mining analysis, the average value was used to discretize the data in Table 1; the data above the average value were converted to 1, and the data below the average value were converted to 0 (Table 3).
Table 2.
Partial sample data of student process evaluation.
Table 3.
Partial sample data of student process evaluation after discretization.
4. Data Analysis
4.1. Analysis of Key Behavioral Characteristics
In this study, K-means was used for cluster analysis. The experiment found that when the number of clusters n_clusters = 5, the silhouette coefficient reached the maximum value of 0.2030. It indicated that the sample data were clustered into categories “0”, “1”, “2”, “3”, “4”, and “5” to achieve the best results. The clustering effect is shown in Figure 2. “+”, “△”, “☆”, “|”, and “·” represent students of a label category. Thus, Hypothesis 1 is supported.
Figure 2.
Evaluating the effect of data clustering.
The details of clustering are shown in Table 4. The first column shows each secondary index item of the process-evaluation system, which is also the basis for the clustering. The second to sixth columns show the coordinates of the center point of the clustering label, which are essentially the scores of each index center. The sixth column represents the average score of all the cluster centers of the indicator, and the last column represents the full score of the indicator. The scores of X8, X9, and X14 in the 0 category are relatively high, and the scores of other indicators are also acceptable. These indicator behaviors are projects that need to be completed by independent thinking. These students are serious learners. The scores of each indicator in the 1 category are not good and are the lowest overall; the students in this category have learning difficulties. The scores of X5, X6, and X13 in the 2 category are high, because these indicator behaviors need to be completed in cooperation with classmates; such students are cooperative learners. The scores of X3, X4, X10, X11, and X12 in the 3 category are high. These indicators are behaviors that need to be displayed in public. These students perform better on these indicators, indicating that these students are active learners. The scores of X2, X7, and X15 in the 4 category are high. These indicators require projects to be completed by individuals alone, thus indicating that these students are self-directed learners.
Table 4.
Process-evaluation data clustering centers.
The results indicate that, in the process evaluation based on the integration of theory and practice in the blended-teaching environment, the key behaviors of students are mainly classroom performance, experimental performance, unit assessment, classroom tests, and assignment submission. In addition, in the overall sample data, the indicators, such as study preparation, online learning, classroom testing, and problem solving, have high scores. Meanwhile, indicators such as experimental performance, assignment submission, work display, and innovation and creation have low scores. In addition, the sample data showed two-level differentiation. There is a large difference between the scores of the students at the advanced level and the students at the remedial level. Moreover, the overall performance of the students’ advanced skills is not good, and there is more room for improvement.
4.2. Analysis of Influencing Factors of Learning Effect
There are two main steps in establishing a Bayesian network model: determining the Bayesian-network-directed acyclic graph and conditional probability parameters. The Bayesian nodes correspond to each index item of the process-evaluation index system on a one-to-one basis. The corresponding nodes were connected with directed edges to form a Bayesian network based on the process-evaluation index system. Then, the score of the process evaluation data was used as the node-conditional probability distribution of the Bayesian network to determine the conditional probability parameters of the Bayesian network. The specific process is shown in Figure 3.
Figure 3.
Building a Bayesian network model based on a procedural evaluation system.
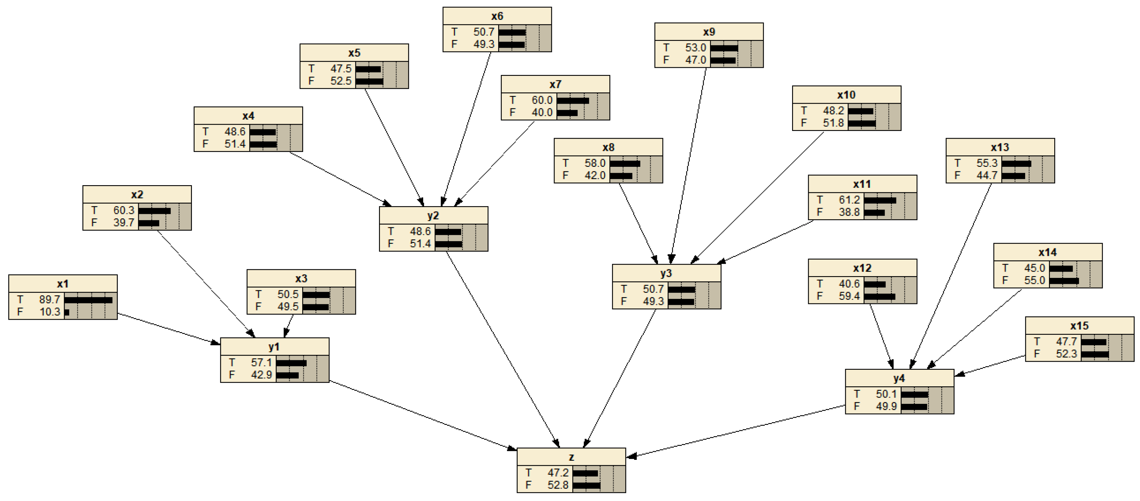
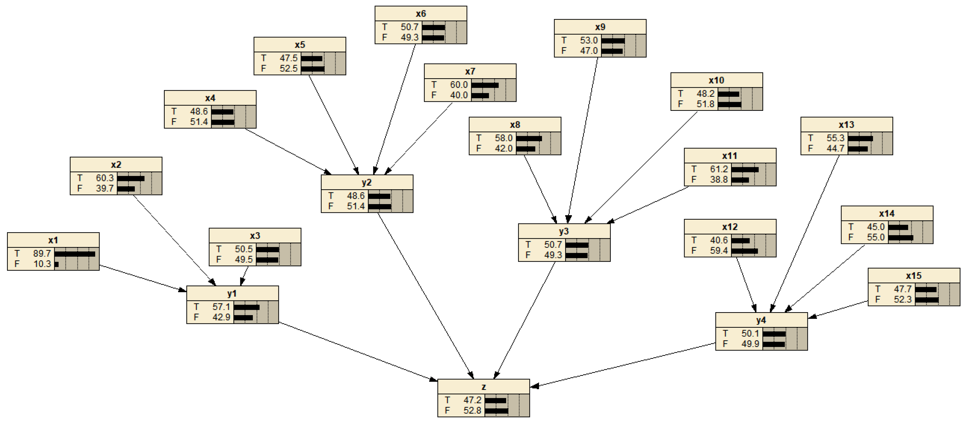
In this study, the student process-evaluation data were used as training data, and the Netica software was used to establish a Bayesian network model of the student process-evaluation data, as shown in Figure 4. The probability and distribution law of each evaluation index were obtained, which could be used as the Bayesian network model. The prior probability and likelihood function of the node were used.
Figure 4.
Bayesian network model of student process-evaluation data.
In Figure 4, the probability that the root node representing the final grade is at a high score (T = high) and a low score (F = low) is P(Z|z = T) = 49.2% and P(Z|z = F) = 50.8%. Respectively, these indicated that the final grades of the sample students are basically equivalent. According to Bayesian Formula (1), the posterior probability was obtained from the prior probability and the likelihood function. In Formula (1), Xi represents each index item, which is a discrete variable of T or F. When the index score is high, Xi is T, and when the index score is low, Xi is F. Z represents the scoring results; P(Xi) is the prior probability of each index item Xi, and P(Z = F|·) is the conditional probability. This study verified the reliability of the posterior probability by comprehensively comparing the probability importance and the key importance and revealing the importance of each index in the root node. Among them, the probability importance refers to the change value of the probability of the occurrence of the top event caused by the unit change of the probability of the occurrence of a bottom event. The critical importance refers to the ratio of the rate of change of the probability of the occurrence of the top event to the rate of change of the probability of the occurrence of the bottom event. The calculation formula [33] of the Bayesian network to solve the probability importance degree is shown in Formula (2), and the calculation formula [34] of the key importance degree is as shown in Formula (3).
According to Formulas (2) and (3), the probability importance and key importance of each indicator were calculated, as shown in Table 5. It can be seen that the results of probability importance and key importance rank as follows: X4 > X9 > X7 > X11 > X13 > X15 > X14 > X6 > X5 > X10 > X2 > X8 > X12 > X3 > X1. The importance of each evaluation index was compared and analyzed. The evaluation-index item with higher probability importance and key importance was more likely to cause changes in the final process-evaluation result. This indicated that it is the key index item in the index system. Among them, the probability importance and key importance of X4, X9, X7, X11, and X13 were relatively large. These indicators had the greatest impact on the process-evaluation results. Students could be guided to strengthen the corresponding training to improve their learning score. Thus, Hypothesis 2 is inconsistent with the data analysis results and is not fully supported.
Table 5.
Probability importance and key importance.
4.3. Behavioral Association Analysis
First, the discretized dataset above was further processed. Only the data with high scores in each record were retained, and a new dataset was reconstituted to facilitate association analysis. Then, the Apriori algorithm was used to mine association rules. The Apriori algorithm can set the minimum support and minimum confidence as needed. The support value ranges from 0 to 1. The larger the support value, the greater the probability of the two items appearing at the same time; the confidence-value range is also from 0 to 1. The larger the confidence value, the greater the probability of the latter item appearing after the former item appears. When the support degree is greater than or equal to the minimum support degree, and the confidence degree is also greater than or equal to the minimum confidence degree, it is a strong association rule. The Apriori algorithm was used to analyze the processed data, and the minimum support was 0.3, the minimum confidence was 0.75, and 32 strong association rules were mined. Hypothesis 3 is, thus, supported.
① Among the 32 strong association rules, X1, X3, X4, X8, X9, X10, and X11 were the items resulting from the final pruning, meaning they would change with other indicators.
② There were strong association rules between X6, X8, X11, X12, X13, X14, X15, and X1, and the support degree was above 40% (Table 6). This means that X6, X8, X11, X12, X13, X14, X15 had a strong correlation with X1. If one of them achieved a high score, X1 had a 40% chance of being high, and supported (X11|X1) = 56.72%. This data was the maximum value in the association rules. It indicated that X11 is the key factor for X1 to achieve good results.
Table 6.
Association rules for process-evaluation index items.
③ In X3 and X9, X8 and X11, and X4 and X10, these three groups of indicators were the front and back items of each other and had the same support and similar confidence. This indicated that these three groups of indicators have a strong correlation, which can be improved by improving one of the indicators. The performance of one indicator can be affected by improving the performance of the other indicator.
4.4. Development Trend Analysis
The above discretized data were input into SPSS Modeler18. Then, after modeling using C5.0, the decision-tree-classification-structure diagram was obtained, which is shown in Figure 5. The data show that the estimated accuracy of the model is 89.68%.
Figure 5.
Process-evaluation data decision-tree model.
According to the rules shown in Figure 5, the relationship between each index of students’ process evaluation and the final learning effect can be intuitively analyzed. As shown in Table 7, the final learning effect of students can be predicted according to the performance of each index in the process of evaluation. However, it is necessary to know the scores of X4, X9, X6, and X13 and other indicators. This shows that the establishment of Hypothesis 4 requires conditional support and is not fully supported in an unconditional sense. It can be seen from the model that the classroom performance (X4) as the root node has the largest information gain rate. This indicated that the evaluation index is the main factor affecting the process-evaluation results. It can be seen from the several branch nodes of the decision tree that indicators such as X9, X6, and X13 also have an important impact on the process-evaluation results. This is also consistent with the results of the analysis of the importance of the process-evaluation indicators. Furthermore, the final learning result can also be predicted according to the decision tree, and timely intervention can be carried out to improve the learning effect. For example, when a student’s classroom-performance and homework-submission indicators are low, the predicted value of the total score is low. Therefore, once a student’s classroom-performance and homework-submission indicators are found to have low values, corresponding intervention strategies should be implemented immediately to improve the learning process and, ultimately, improve the learning effect. As another example, when a student has a high score in homework submission, but their scores in performance in class, communication and collaboration and problem solving are poor, the predicted value of their total score is low. Therefore, once such a situation is found, it is necessary to urge students to improve with time, such as by enhancing problem-solving strategies, improving communication and collaboration, and performing more previewing of the lessons in advance for classroom performance, so as to improve final learning outcomes.
Table 7.
Prediction law of process-evaluation data.
5. Discussion
The purpose of this study was to examine process evaluation in the context of blended teaching. To achieve this goal, four algorithms were adopted for exploration. First, the K-means clustering algorithm was used to conduct in-depth mining so as to find the key behavioral characteristics of the active subjects under the blended-teaching mode and determine the key influencing factors of the process evaluation. Second, the Bayesian model was used to calculate the influence of various factors related to students’ learning under the blended-teaching mode and determine the important factors that affect the students’ learning effect under the blended-teaching mode. Then, the Apriori algorithm was used to mine and analyze various data generated by students’ learning behavior under the blended-teaching mode, identify the correlation between the data, and obtain the correlations between indicator items. Finally, the decision-tree algorithm was used to analyze and reason about the development law of students’ learning under the blended-teaching mode so as to realize the prediction of the future development of students’ learning quality under the blended-teaching mode.
- (1)
- Learner’s learning style affects the final learning result
This study found that learners’ learning styles affected the final learning outcomes of their process assessments. In the context of the process evaluation of blended-teaching, students could be divided into serious learners, active learners, autonomous learners, cooperative learners, and students with learning difficulties, according to the results of the process evaluation. Serious learners were associated with an independent learning style. They were not easily influenced and interfered with by external factors, and they preferred to make judgments on things independently. They performed better in evaluation indicators such as the unit assessment, assignment submission, and digital literacy. Active learners were associated with the impulsive learning style. They not only responded quickly but made hasty decisions without thorough analysis of the problem. However, they also performed better in the indicators about learning participation, classroom performance, work presentation, classroom testing, and innovation and creation. Self-directed learners were associated with contemplative learning styles. They tended to think deeply, weigh various solutions, and choose the best one. They performed well in learning-engagement, online-learning, and critical-thinking metrics. Cooperative learners were associated with the field-dependent learning style. They were good at observing words and expressions. They were also easily influenced by those around them, and performed well in the indicators about experimental performance, communication and cooperation, and problem-solving. Students with learning difficulties performed poorly in all aspects, and their learning result had more room for improvement. These results are consistent with those of Moser et al. [35]. They indicated that the learning style can influence the learning effect. In addition, this study also provided evaluation data analysis based on data mining technology. By understanding and mastering the learning style of learners, they can be taught in accordance with their aptitude to improve their learning effect, which effectively verifies the scientific nature of process evaluation.
- (2)
- Classroom performance, assignment submission, performance in class tests, problem solving, and online learning were the key behaviors that affected student performance.
This study found that in the blended-teaching environment, the key indicators that affected the process evaluation in courses based on the integration of theory and practice were classroom performance, assignment submission, communication and collaboration, classroom testing, problem solving, and online learning. These indicators were also the main learning behaviors of learners in a blended-teaching environment, which is consistent with the results of Huang [36]. Classroom performance and online learning made up the actual learning process of students in a blended learning environment. In addition, the corresponding learning effect is tested through classroom tests and assignment submissions. Problem solving reflected students’ comprehensive ability to solve problems. These indicators are all key learning behaviors in the integration of theory and practice in a blended-teaching environment. The research results suggest that these indicators are logical. This result is consistent with the results of the research conducted by Miao [37]. A more in-depth exploration of the previous research was conducted, the importance of these key indicators was ranked, and the importance level of each indicator item was determined further. Note that the four secondary indicators of experimental performance, communication and collaboration, and advanced skills did not appear in the ranks of key indicators. This indicated that they are slightly less important than other indicators and that their impact on the evaluation results is relatively lower. This is because the scores of the students in this sample data were not much different in these indicators, and there was no obvious gap, leading to such research results.
- (3)
- There was a strong correlation between learning engagement and assignment submission.
The findings can be explained in terms of student learning styles. For example, if a student is an autonomous learner, he/she prefers field independence and prefers to study alone. Such students participate more in learning and are more proficient in knowledge. Thus, they obtain better grades when they work alone. The better the grades were, the more learning participation that was required before the assignment was submitted, meaning that the assignment could be completed well. This result is consistent with the study form Wen [38]. In this study, data analysis was used to verify this phenomenon again. For another example, for serious learners were more suitable for testing, unit assessment and classroom testing were both assessments of students’ learning achievements. When a student achieved good results in classroom tests, he or she was likely to be more flexible in the application of knowledge. Such students could also obtain better results in the unit assessment. This result is consistent with the study by Shu et al. [39]. In addition, both the classroom performance and work presentation required students to have strong flexibility, which necessitated high comprehensive requirements for students. For active learners, they could maximize their advantages, but for autonomous learners, this was a challenge. Therefore, these two indicators were closely related. In actual teaching, teaching can be adjusted in time through these association rules. In addition, some indicators can be used to improve the performance of other indicators so as to achieve the purpose of improving teaching effect and efficiency.
- (4)
- According to students’ learning performance, it was possible to predict the future performance development of some learners.
According to students’ learning performance, some learners’ future performance could be predicted. The results of this study are consistent with those of previous research [40]. They indicated that it is possible to predict learners’ future performance by mining and analyzing the data of students’ learning process. However, through data analysis, this study found that the decision-tree model constructed using the C5.0 model only yielded 14 prediction rules. The nodes only included X4, X6, X7, X9, X11, X13, X14, and X15, and there was no coverage. All index items were of the process-evaluation system, no prediction was given for situations other than these 14 rules, and no explanation was given for the impact of the scores of X1, X2, X3, X5, X8, X10, and X12 on the final learning effect. Therefore, the predictions made by the model are conditional. The model can only predict the future grade development of eligible learners, not the final learning outcomes of all students. This result is related to the chosen decision-tree model. Compared with similar algorithms, the C5.0 decision-tree model has higher accuracy [41]. The accuracy of the C5.0 decision-tree model in this study was 89.68%, which is relatively high and indicates a good effect on predicting students’ future grades. Therefore, this study used the C5.0 model to predict learners’ future performance. In actual teaching, the development rules of students’ grades obtained by the prediction model can be used for timely early warnings for students. In addition, it also can help educators adopt corresponding intervention measures according to the early-warning indicators, so as to improve the final learning effect of students in an effective and targeted manner.
6. Conclusions, Limitations and Further Research
In view of the current lack of research on process evaluation in academia, process evaluation was applied in the teaching practice of blended teaching and the integration of theory and practice. The research on the process evaluation of blended teaching is supplemented this method. In addition, data mining technologies, such as the K-means algorithm, Apriori algorithm, Bayesian network model and C5.0 model were used to explore and analyze the educational process in a blended learning environment. The process evaluation is strengthened, which may have a profound significance on the reform of result evaluation. To a certain extent, teaching and learning are scientifically promoted by evaluation, and the impact of process evaluation is deepened. There is not much research practice in the past research, meaning this study is innovative. The study finds that under the same curriculum content and evaluation method, different students’ learning performances have different characteristics. Students can be classified into five types: serious learners, active learners, autonomous learners, cooperative learners, and those with learning difficulties. There is a strong correlation between learning participation and homework submission, unit assessment and classroom testing, classroom performance and work display. In addition, classroom performance, homework submission, classroom tests, problem solving, and online learning are key indicators that affect students’ learning performance. In addition, students’ final learning effect can be predicted according to these indicators. It is of practical significance to provide reference for the practical research of process evaluation. The theory and path of process-evaluation research are enriched by this project. Furthermore, a plan for the reform and sustainable development of education evaluation is provided.
Due to subjective and objective limitations, such as the author’s knowledge level and energy, access to data resources, and so on, there are still many deficiencies in the concept and design of this study. First of all, we have to admit that teaching analysis cannot be completely replaced by mathematical analysis. Although mathematical analysis is used to identify the influencing factors of process evaluation, the teaching theory and learning theory was not strictly used to explain the teaching and learning problems reflected by the data. Moreover, for the research results, there is no specific improvement strategy. Secondly, the research conclusions concerning process evaluation in this study are only applicable to the courses that combine theory and practice in the blended-teaching environment. Third, the data sample size is not large enough to cover all disciplines and professional types. Fourth, the process of data discretization is not detailed enough. It is only divided into 0 and 1 dimensions. Fifth, the models and algorithms used are based on the accuracy of the model and the algorithm itself to judge its credibility. For similar algorithms, there is no formal performance comparison. In later research, the following aspects need to be further developed and improved. The data sample size and collection scope will be expanded, and the data dispersion will be improved. Similar data mining algorithms will also be compared and analyzed, and the best and most appropriate algorithms will be used to improve the performance of the entire process-evaluation analysis model, so as to obtain more accurate conclusions. Moreover, after analyzing the experimental data using the data analysis method, the experimental results will be analyzed in terms of teaching and learning theory further, and the problems and laws of the process of process evaluation will be revealed.
Author Contributions
Conceptualization, X.L.; Methodology, X.L.; Software, X.L.; Formal analysis, L.Y.; Investigation, X.L.; Resources, L.Y.; Data curation, X.L. and L.Y.; Writing – original draft, X.L.; Writing – review & editing, X.L. and L.Y.; Visualization, X.L.; Supervision, L.Y.; Project administration, L.Y. All authors have read and agreed to the published version of the manuscript.
Funding
This work was supported by the National Natural Science Foundation of China (No. 62262073), the Yunnan Province Applied BasicResearch Program Project (No. 202101ATO70098) and Yunnan Ten-thousand Talents Program (No. YNWR-QNBJ-2019-237).
Institutional Review Board Statement
The study did not require ethical approval.
Informed Consent Statement
Informed consent was obtained from all subjects involved in the study.
Data Availability Statement
The data presented in this study are available on request from the corresponding author. The data are not publicly available due to privacy.
Acknowledgments
This work was supported by the Yunnan Key Laboratory of Smart Education and Yunnan Innovation Team of Education Informatization for Nationalities. I am extremely grateful to my supervisor, Yuan Lingyun, who has been very generous with her time in helping me. Her valuable suggestions, rigorous supervision and constant encouragement have contributed greatly to the completion of this article.
Conflicts of Interest
The authors declare no conflict of interest.
References
- Ding, X. Taxonomic research on the form of distance education and its main achievements (I). Open Educ. Res. 2001, 30, 13–16. [Google Scholar]
- Han, X.; Wang, Y.; Zhang, T.; Cheng, J. University education reform driven by distance, blended and online learning-in-depth interpretation of the International Online Education Research Report “Welcome to Digital University”. Mod. Distance Educ. Res. 2015, 3–11+18. [Google Scholar]
- Bagley, J.; Chen, L.; Nian, Z. Reflecting on the MOOC craze. Open Educ. Res. 2014, 20, 9–17. [Google Scholar]
- Alam, G.M.; Parvin, M. Can online higher education be an active agent for change?—Comparison of academic success and job-readiness before and during COVID-19. Technol. Forecast. Soc. Chang. 2021, 172, 121008. [Google Scholar] [CrossRef]
- Zhu, Z.; Meng, Q. Mixed learning in distance education. China Distance Educ. 2003, 5, 30–34+79. [Google Scholar]
- Hu, C.; Sun, Y. On the Monitoring System in the Mixed Teaching of College English—A Study Based on the New Standard College English Online Teaching Management Platform (Level A). Overseas Engl. 2012, 5, 112–114. [Google Scholar]
- Feng, X.; Wang, R.; Wu, Y. A Review of the Research Status of Blended Teaching at Home and Abroad: An Analytical Framework Based on Blended Teaching. J. Distance Educ. 2018, 36, 13–24. [Google Scholar]
- Zhan, Z.; Li, X. Blended learning: Definition, strategy, status quo and development trend—A dialogue with Professor Curtis Bunk of Indiana University. China’s Audio-Vis. Educ. 2009, 1–5. [Google Scholar]
- The Central Committee of the Communist Party of China and the State Council issued the overall plan for deepening the reform of education evaluation in the new era. People’s Dly. 2020, 10, 14.
- Li, Z. International Experience and Enlightenment of Incorporating Process Evaluation into College Admissions Evaluation System. China Exam 2021, 69–76. [Google Scholar]
- Li, G. From evaluation to evaluation: The turn of American basic education curriculum evaluation. Liaoning Educ. Res. 2006, 82–85. [Google Scholar]
- Shin, J.; Chen, F.; Lu, C.; Bulut, O. Analyzing students’ performance in computerized formative assessments to optimize teachers’ test administration decisions using deep learning frameworks. J. Comput. Educ. 2021, 9, 71–91. [Google Scholar] [CrossRef]
- Weronika, F. Moodle quizzes and their usability for formative assessment of academic writing. Assess. Writ. 2020, 46, 100485. [Google Scholar]
- Mukhtiar, B.; Jamil, G.Z.; Mohammed, F. Blended Learning: The impact of blackboard formative assessment on the final marks and students’ perception of its effectiveness. Pak. J. Med. Sci. 2020, 36, 327. [Google Scholar]
- Gómez, D.G.; Jeong, J.S.; Cañada, F.C. Examining the Effect of an online formative assessment tool (OFAT) of students’ motivation and achievement for a university science education. J. Balt. Sci. Educ. 2020, 19, 401–414. [Google Scholar] [CrossRef]
- Ackermans, K.; Rusman, E.; Nadolski, R.; Specht, M.; Brand-Gruwel, S. Video-or text-based rubrics: What is most effective for mental model growth of complex skills within formative assessment in secondary schools? Comput. Hum. Behav. 2019, 101, 248–258. [Google Scholar] [CrossRef]
- Romero-Hall, E.; Adams, L.; Osgood, M. Examining the Effectiveness, Efficiency, and Usability of a Web-Based Experiential Role-Playing Aging Simulation Using Formative Assessment. J. Form. Des. Learn. A Publ. Assoc. Educ. Commun. Technol. 2019, 3, 123–132. [Google Scholar] [CrossRef]
- Ding, H. Research on the Reform of College Students’ Academic Evaluation under the blended Teaching Model. China Univ. Teach. 2021, 72–76. [Google Scholar]
- Fu, C. Online and offline blended teaching and accurate evaluation method. Comput. Inf. Technol. 2020, 28, 80–82. [Google Scholar]
- Li, H.; Wei, Y. Research on the Construction and Application of Student Learning Behavior Assessment System in blended Teaching. China Audio Vis. Educ. 2020, 58–66. [Google Scholar]
- Xiong, Z.; Dong, Q. Research on the Comprehensive Evaluation of the Quality of Flip blended Teaching Courses in Colleges and Universities. J. High. Educ. 2020, 1–6. [Google Scholar]
- Wang, W.; Gu, Z. Construction and application of evaluation index system for learning effectiveness of online open courses in higher vocational education under blended teaching mode. Educ. Occup. 2020, 85–91. [Google Scholar]
- Li, H.; Wu, H. Research on the evaluation system of blended teaching quality based on the whole process -- taking the national online and offline blended first-class courses as an example. China Univ. Teach. 2021, 65–7123. [Google Scholar]
- Hou, Q. The application of process evaluation in blended college English teaching. Engl. Sq. 2020, 79–81. [Google Scholar]
- Xiao, F.; Che, G. Research on the classroom teaching reform of “industrial robot technology and application” under the mixed teaching mode—Case study of integrating process evaluation into classroom teaching. Sci. Educ. Lit. (Midten-Day) 2021, 93–94. [Google Scholar]
- Li, X. Construction of the course evaluation system of Business English Translation under the mixed teaching. Engl. Illus. J. (Adv. Ed.) 2019, 115–116. [Google Scholar]
- Zhang, S.; Huang, W. Research on the mixed teaching model of discrete mathematics guided by computational thinking. Comput. Educ. 2019, 39–43. [Google Scholar]
- Hu, Q.; Wu, W.; Feng, G.; Pan, T.; Chen, Z.; Qiu, K. Key Technologies and Practices of Higher Education Teaching Evaluation in the Age of Artificial Intelligence. Open Educ. Res. 2021, 27, 15–23. [Google Scholar]
- Yang, J.; Zhao, C. Overview of K-Means clustering algorithm research. Comput. Eng. Appl. 2019, 55, 7–14. [Google Scholar]
- Wang, Z.; Jiang, X.; Wu, X.; Tan, X. Bayesian Network Model for Information Security Risk Probability Calculation. J. Electron. 2010, 38, 18–22. [Google Scholar]
- Chen, S.J.; Hwang, C.L. Fuzzy Multiple Attribute Decision Making Methods. In Fuzzy Multiple Attribute Decision Making; Lecture Notes in Economics and Mathematical Systems; Springer: Berlin/Heidelberg, Germany, 1992; pp. 289–486. [Google Scholar]
- Dong, Y.H.; Yu, D.T. Estimation of Failure Probability of Oil and Gas Transmission Pipelines by Fuzzy Fault Tree Analysis. J. Loss Prev. Process Ind. 2005, 18, 83–88. [Google Scholar]
- Cui, Y.; Bao, Z. Overview of Association Rules Mining. Comput. Appl. Res. 2016, 33, 330–334. [Google Scholar]
- Tang, H.; Yao, Y. Discussion on Decision Tree Algorithm in Data Mining. Comput. Appl. Res. 2001, 8, 18–19. [Google Scholar]
- Moser, S.; Zumbach, J. Exploring the development and impact of learning styles: An empirical investigation based on explicit and implicit measures. Comput. Educ. 2018, 125, 146–157. [Google Scholar] [CrossRef]
- Huang, R.H.; Tili, A.; Wang, H.H.; Shi, Y.H.; Bonk, C.; Yang, J.F.; Burgos, D. Emergence of the Online-Merge-Offline(OMO) learning wave in the post-COVID-19 era: A pilot study. Sustainability 2021, 13, 3512. [Google Scholar] [CrossRef]
- Zhai, M.; Zhang, R.; Liu, H. Research on formative evaluation indicators of blended teaching in colleges and universities. Mod. Educ. Technol. 2020, 30, 35–41. [Google Scholar]
- Wen, F.; Sun, D. Research on distance learners’ learning engagement and its promotion strategy: Taking the online education of Renmin University of China as an example. China Electron. Educ. 2017, 39–46. [Google Scholar]
- Hu, Y. Analysis of evaluation indicators of traditional Chinese medicine identification technology in five-year higher vocational education. Pharm. Educ. 2009, 25, 56–58. [Google Scholar]
- Liu, S.; Shiqi, L.; Liu, Z.; Peng, X.; Yang, Z. Automated detection of emotional and cognitive engagement in MOOC discussions to predict learning achievement. Comput. Educ. 2022, 181, 104461. [Google Scholar] [CrossRef]
- Ma, D.; Zhang, S.; Zhao, H. Improved Relief-C5.0 Malicious Domain Name Detection Algorithm. Comput. Eng. Appl. 2022, 58, 100–106. [Google Scholar]
Disclaimer/Publisher’s Note: The statements, opinions and data contained in all publications are solely those of the individual author(s) and contributor(s) and not of MDPI and/or the editor(s). MDPI and/or the editor(s) disclaim responsibility for any injury to people or property resulting from any ideas, methods, instructions or products referred to in the content. |
© 2023 by the authors. Licensee MDPI, Basel, Switzerland. This article is an open access article distributed under the terms and conditions of the Creative Commons Attribution (CC BY) license (https://creativecommons.org/licenses/by/4.0/).




