Next Article in Journal
Effectiveness of Agricultural Extension on Paddy Rice Farmer’s Baubau City, Southeast Sulawesi, Indonesia
Previous Article in Journal
The Continuing Case for a Polycentric Approach for Coping with Climate Change
Previous Article in Special Issue
Sustainable Investment Preferences among Robo-Advisor Clients
 
 
Font Type:
Arial Georgia Verdana
Font Size:
Aa Aa Aa
Line Spacing:
Column Width:
Background:
Article

Optimal Policy for Probabilistic Selling with Three-Way Revenue Sharing Contract under the Perspective of Sustainable Supply Chain

School of Management Science and Engineering, Nanjing University of Information Science and Technology, Nanjing 210044, China
*
Author to whom correspondence should be addressed.
Sustainability 2023, 15(4), 3771; https://doi.org/10.3390/su15043771
Submission received: 29 November 2022 / Revised: 23 December 2022 / Accepted: 30 December 2022 / Published: 18 February 2023
(This article belongs to the Special Issue Digital Marketing, Finance and Consumer Behaviour for Sustainability)

Abstract

Probabilistic selling (PS) is widely used in the travel industry and marketing practices; how to design a win-win contract using PS in multiple participants’ supply chain to achieve sustainable development has been a worthy concerned issue in the green supply chain development in China. To end this, we consider a three-players supply chain involving two firms and a common retailer in which the firms sell their transparent products via a dual channel, while the retailer sells probabilistic goods by a direct channel. First, the three players’ demand functions are derived using both a Hotelling model and taking account of consumers’ price reference effects. Second, we construct a probabilistic selling model for both decentralized and centralized supply chain systems. The optimal policies for the decentralized system are determined by employing Stackelberg sequential games and an analytical approach. Third, we propose a new three-way revenue sharing contract to deal with channel conflict. Furthermore, we determine the conditions under which the dual-channel supply chain can be coordinated to achieve a win–win situation for all participants. The results indicate that the retailer adopts probabilistic selling depending upon the relative values of the two manufacturers’ production costs in the three-way revenue sharing contract. More interestingly, PS not only can improve the supply chain’s efficiency, but also can coordinate the dual-channel supply chain to achieve a win-win situation for all participants. Finally, we present a numerical analysis to verify our results and a sensitivity analysis of the parameters involved.

1. Introduction

With the great popularity of Internet technology, online payment platforms are now widely used worldwide. When reserving hotels and rental cars or purchasing airline tickets, consumers often have two options. First, they can purchase the products through a list-price channel, either suppliers’ official websites or intermediary travel agents, such as Expedia, Travelocity, and Orbitz. Second, they can look for bargain deals offered by intermediary travel agents, such as Hotwire and Priceline. With the latter option, travel agents typically conceal some attributes of the products from consumers at the time of purchase (e.g., the names of the hotels/rental cars, their exact location, or other identifying descriptions). By hiding this valuable information, such travel agents introduce uncertainties into the transactions. In return, the bargains typically appear to be attractive. For example, one can purchase a product from Hotwire.com or Priceline.com with a decent discount (as advertised, for example, as “Up to 50% off” by Priceline or “Two-star hotel price for five-star hotel” by Hotwire). The hidden information is revealed only after purchase. In the literature, the former option, which specifies all relevant attributes up front, is labeled as a transparent product, whereas the latter is referred to as an opaque product. In this paper, the opaque product is called a random product or probabilistic product.
Providing an opaque (random) product is also termed probabilistic selling, and as a novel marketing strategy, it is attracting increasing attention from academics and practitioners. Fay and Xie [1] have introduced the concept of “probabilistic goods” and “probabilistic selling”. They define a “probabilistic good” as an offer involving a probability of obtaining any one of a set of multiple distinct items. For two products, the distinction between the probabilistic selling mode and the traditional selling mode is apparent from a comparison of Figure 1 and Figure 2.
Under the “probabilistic selling” strategy, a multi-item seller creates probabilistic goods using existing distinct products or services and offers these goods as additional purchase choices. For example, a theater that offers two different shows on a given weekend can sell an additional probabilistic ticket: “Saturday or Sunday Performance”. A retailer selling two different colors of sweaters, red and green, may offer an additional “probabilistic sweater”, which can be either the red or green sweater. Fay and Xie [1] have developed a formal theory of probabilistic selling. Their analysis shows that probabilistic selling is a general marketing tool that can improve profit and enhance efficiency for manufacturers, retailers, and service providers.
Although there are advantages to probabilistic selling, there have been few studies of this strategy that have adopted the sequential game approach while considering supply chain coordination. Our primary goal in this paper is to provide a general framework for a probabilistic selling mechanism that involves supplier competition and the active role of an intermediary retailer. Toward this end, we construct a stylized model in which two suppliers intend to sell their products to consumers with heterogeneous preferences, and a common retailer is capable of generating the probabilistic good. Furthermore, we solve the model using the Stackelberg sequential game method; that is, we assume that either the retailer acts as the Stackelberg game leader or the firms act as leaders. To enable coordination of the supply chain, we propose a three-way revenue sharing contract to deal with channel conflict.
We attempt to answer the following research questions: What are all members’ equilibrium prices when respectively either the retailer or the firms act as leader in the Stackelberg sequential game approach? Which strategy should the retailer choose: probabilistic selling or traditional selling? What conditions need to be met so that the retailer can benefit from probabilistic selling? Does the three-way revenue sharing contract effectively improve the whole supply chain performance, and how?
We are able to give clear answers to these questions. Our analysis indicates the possibility of probabilistic selling under the symmetric channel structure, whereby two firms supply products to a common retailer by an indirect channel as well as selling products directly to the consumer. This hybrid channel structure softens product competition. Each supplier benefits from facilitating the probabilistic good precisely when the symmetric channel structure emerges as the market equilibrium. This suggests a close connection between the symmetric channel structure and the retailer’s profitability of the probabilistic good. We also show that the introduction of the probabilistic good may lead to a win–win situation, and we explain why this occurs.
The rest of this paper is organized as follows. Section 2 offers a review of the related literature. Section 3 constructs a probabilistic selling model under decentralized decision making and centralized decision making and obtains optimal solutions. Section 4 proposes a three-way revenue sharing contract and gives the conditions under which a dual-channel supply chain can be coordinated. Section 5 presents a numerical and sensitivity analysis. Section 6 draws conclusions.

2. Literature Review

This paper is related to three streams that can be found in the literature: probabilistic selling, reference effects in the operational research and marketing literature, and revenue sharing contracts in the supply chain management literature. We briefly review the relevant literature in this section.
The first stream focuses on probabilistic selling. As a novel marketing strategy, this is attracting increasing attention from both academics and practitioners [1,2]. Some studies have explored how a firm uses its existing distinct products in probabilistic selling [3,4], while others have examined the use of probabilistic selling in competitive markets [3,5,6,7]. Researchers focused mostly on its horizontal features [1,3,6] a decade years ago, e.g., product colors or hotel locations. Interestingly, the most recent literature on probabilistic selling has seemed to shift its focus to the vertical features of probabilistic goods [8,9,10,11].
Most extant analytical research on probabilistic selling utilizes a Hotelling model [12] to account for consumer heterogeneity [1,4,6,13]. A feature of the Hotelling model is that all consumers have the same expected value for the probabilistic good. Many studies in the literature have focused on constructing a probabilistic selling model using different methods, such as game theory [14,15], inventory management theory [16,17], and logistic regression and dynamic programming [18,19]. Recently, some researchers incorporate consumers’ behavioral factors, (e.g., bounded rationality, salient thinking behavior and perceived risk) into probabilistic selling, Huang and Yu [8] provide a new explanation: the exploitation of consumer bounded rationality in the sense of anecdotal reasoning. Zheng et al. [10] study consumers’ salient thinking behavior in probabilistic selling with vertically differentiated products; their evidences show that probabilistic selling can increase the seller’s profit with salient thinkers and further demonstrate that probabilistic selling with salient thinking can be more beneficial than that without salient thinking behavior. Huang and Yin [19] develop a game-theoretic framework to capture multiple dynamic probabilistic selling model when customers have boundedly rational expectations; they demonstrate that probabilistic selling can double the firm’s profit and further prove the existence of a cycle policy in their dynamic programming model. Huang et al. [20] investigate the optimal pricing strategy with consideration of consumer perceived risk and also check the effects that word of mouth has on profits.
The second related stream in the literature concentrates on reference effects, including the reference price effect [21,22,23,24,25,26,27,28,29,30,31,32,33,34,35]. Zhou [21] examines the implications of consumer reference dependence for market competition. Zhang et al. [31] consider a supply chain consisting of a manufacturer and a retailer in a bilateral monopoly setting. Guler et al consider a periodic review joint replenishment and pricing problem for a single item with reference effects [24,25,26]. Dye and Yang [23] propose a joint dynamic pricing and preservation technology investment model for a deteriorating inventory system with time and price-sensitive demand and reference price effects. Hu et al. [27] study a dynamic pricing problem for a firm facing reference price effects at an aggregate demand level, where demand is more sensitive to gains than to losses. Lu et al. [28] investigate a joint pricing and advertising problem for a monopolistic firm, taking account of the reference price effect. Wang [29] considers the dynamic pricing problem faced by a monopolistic seller when customers arrive in heterogeneous time periods and their purchase decisions are affected by reference prices formed from their past observations of prices. Xue et al. [30] study a dynamic pricing problem for deteriorating items with a consumers’ reference-price effect. Liu et al. [22] consider a dynamic supply chain where a manufacturer produces and distributes a featured product through an exclusive retailer to end consumers.
Supply chain coordination with revenue sharing contracts has been widely studied [36,37,38,39,40]. The revenue sharing contract has been widely applied to mitigate or eliminate the double marginalization due to the independent decisions of the members of decentralized supply chains. Studies of revenue sharing contracts have considered both deterministic demand [41,42,43] and stochastic demand settings [43,44,45,46,47]. In the study most closely related to this one, Chakraborty et al. [36] consider a supply chain comprising two competing manufacturers who sell their products through a common retailer. The retailer sells two competing brands with varying degrees of product substitutability. They further establish a Stackelberg game where either the common retailer acts as the Stackelberg leader or the manufacturers act as leaders. The basic model is developed based on a wholesale price contract. They present some analytical results and establish the equilibrium of the system. They compare their equilibrium solution with that of the integrated system where a manufacturer produces two brands of product and sells them to the customer through its own retail channel. To enable supply chain coordination, they consider a revenue sharing contract.
Different from the above-mentioned extant literature, our theoretical model considering price reference effects as well as three-way revenue sharing contract makes significant contributions in the following two ways. First, we explore a theoretical analysis framework for the new PS mechanism and attempt a novel application of three-way revenue sharing contract in our model. The emergence of PS has received significant interest, not only because this new mechanism has been identified as a successful practice, but also because it can help all sellers in the market to better understand consumer behaviors under real conditions. Second, this paper reveals the underlying reason that some consumers have price reference effects in practice. Indeed, it is worth investigating the interactions between firms and consumers, and theoretical modeling of PS pricing schemes may increase our understanding of PS while changing our perceptions of other participants’ thinking and actions.

3. Probabilistic Selling Model

In this section, we first introduce the research problem and then construct the framework of our proposed model.

3.1. Problem Description

We consider a supply chain that consists of two firms and their common retailer, R. Each supplier supplies one product at a constant unit cost that we normalize to zero, and we use a standard Hotelling setting [12]. The two firms sell a transparent product, whereas retailer R sells a probabilistic good. There is linearity: we normalize the line segment to the unit interval [ 0 , 1 ] , and each consumer is willing to purchase, at most, one unit of product. The members of the supply chain reside uniformly on this interval: the two suppliers, labeled as firms 1 and 2, are symmetric and located at the ends of the line segment (at 0 for firm 1 and at 1 for firm 2), while their common retailer R is located at the middle (at 1 2 ). Thus, the unit interval [ 0 , 1 ] is divided into two parts: [ 0 , 1 2 ] and [ 1 2 , 1 ] . The structure is illustrated in Figure 3 and Figure 4.
Without loss of generality, we first study the former part [ 0 , 1 2 ] . The position of the consumer’s ideal product, parametrized by x, is distributed uniformly on [ 0 , 1 2 ] . Firm 1’s product is located at the endpoint 0, and retailer R is at the middle point 1 2 . For a consumer at x, if she/he buys from firm 1, she/he suffers a disutility x and thereby values the product at v x . Firm 1 and retailer R set prices p 1 and p 0 , respectively, where p 1 < p 0 , and both of them and consumers are risk-neutral.
Consumers exhibit reference-dependence preferences in the following way: if a consumer at x takes the probabilistic good as the reference product, then she/he values it in the standard way as
v x p 0 ,
but values product 1 in a reference-dependent way [21] as
v ( 1 2 x ) p 1 ( λ p 1 ) max { 0 , p 1 p 0 } ( λ t 1 ) max { 0 , 1 2 2 x } , x [ 0 , 1 2 ] .
Here, the first three terms represent the standard intrinsic surplus of product 1, while the other two terms capture the potential reference-dependent “loss utility”, and the loss-aversion parameters λ p > 1 and λ t > 1 measure the strengths of the reference-dependence effects in price dimension and product (or taste) dimension, respectively. Specifically, if λ p = 1 and λ t = 1 , then the reference-dependence effects disappear and we return to the standard Hotelling model on the interval [ 0 , 1 2 ] .
Similarly, the consumer values product 2 in a reference-dependent way on the interval [ 1 2 , 1 ] as
v ( 1 x ) p 2 ( λ p 1 ) max { 0 , p 2 p 0 } ( λ t 1 ) max { 0 , 1 2 2 x } , x [ 1 2 , 1 ]
We assume that a fraction 1 2 θ of consumers take product 1 as the reference product, a fraction 2 θ take the probabilistic good as the reference product, and a fraction 1 2 θ take product 2 as the reference product, where θ [ 0 , 1 2 ] .

3.2. Probabilistic Selling Model Formulation

In this subsection, we first derive the demand functions of the three players (the two firms and the common retailer), and then we formulate our probabilistic selling model framework under both decentralized and centralized decision making.
Since probabilistic goods are charged at a lower price than transparent products, let us consider the situation when firm 1 charges a higher price than the common retailer R ( min ( p 1 , p 2 ) > p 0 ) on the interval [ 0 , 1 2 ] . Among the fraction θ of consumers who take the probabilistic good as the reference point, those at 1 4 x < 1 2 will certainly buy the probabilistic good, and those at x < 1 4 may also buy it if the gain from product 1’s higher match utility is less than the loss from its higher price, that is, if 2 x 1 2 < λ p ( p 1 p 0 ) . Hence retailer R’s demand from this source is
θ λ p 2 ( p 1 p 0 ) + 1 4 .
Among the fraction 1 2 θ of consumers who take product 1 as the reference point, those at x 1 4 may buy the probabilistic good if the gain from its lower price exceeds product 1’s loss from its lower utility, that is, if p 1 p 0 > λ t ( 2 x 1 2 ) . Thus, retailer R’s demand from this second source is
1 2 θ 1 4 + 1 2 λ t ( p 1 p 0 ) .
Therefore, from Equations (4) and (5), the common retailer R’s demand on the interval [ 0 , 1 2 ] is
D R ( [ 0 , 1 2 ] ) = θ λ p 2 ( p 1 p 0 ) + 1 4 + 1 2 θ 1 4 + 1 2 λ t ( p 1 p 0 ) = θ λ p 2 + 1 2 θ 4 λ t ( p 1 p 0 ) + 1 8 .
Furthermore, firm 1’s demand function is given by
D 1 ( p 1 , p 2 , p 0 ) = 1 2 D R ( [ 0 , 1 2 ] ) = 1 2 θ 1 2 λ t + λ p 2 θ ( p 0 p 1 ) + 3 8 .
Using the same method, together with symmetry, the common retailer R’s demand on the interval [ 1 2 , 1 ] can also be derived:
D R ( [ 1 2 , 1 ] ) = θ λ p 2 + 1 2 θ 4 λ t ( p 2 p 0 ) + 1 8 .
Then, firm 2’s demand function is given by
D 2 ( p 1 , p 2 , p 0 ) = 1 2 D R ( [ 1 2 , 1 ] ) = 1 2 θ 1 2 λ t + λ p 2 θ ( p 0 p 2 ) + 3 8 .
From Equations (6) and (8), the common retailer’s demand function on the interval [ 0 , 1 ] is given by
D R ( p 1 , p 2 , p 0 ) = D R ( [ 0 , 1 2 ] ) + D R ( [ 1 2 , 1 ] ) = 1 2 θ 1 2 λ t + λ p 2 θ ( p 1 + p 2 2 p 0 ) + 1 4 .
Let ϕ denote the proportion of product 1 in probabilistic products; then 1 ϕ represents the proportion of product 2 in probabilistic products. The profits of firms 1 and 2 are derived from two sources: from consumers and from the common retailer R. Let w 1 and w 2 denote the wholesale prices of firms 1 and 2, respectively; then firm 1’s profit can be expressed as
Π m 1 ( p 1 , w 1 ) = w 1 ϕ D R ( p 1 , p 2 , p 0 ) + p 1 D 1 ( p 1 , p 2 , p 0 ) ,
firm 2’s profit as
Π m 2 ( p 2 , w 2 ) = w 2 ( 1 ϕ ) D R ( p 1 , p 2 , p 0 ) + p 2 D 2 ( p 1 , p 2 , p 0 ) ,
and their common retailer R’s profit as
Π R ( p 0 , ϕ ) = ( p 0 w 1 ) ϕ D R ( p 1 , p 2 , p 0 ) + ( p 0 w 2 ) ( 1 ϕ ) D R ( p 1 , p 2 , p 0 ) .
We focus on the maximum profit of the three players in the supply chain both under decentralized decision making and under centralized decision making. In the former case, the goal is to maximize the profits of the three participants individually, while in the latter case, the goal is to maximize the total profit of the three participants.
The problem under decentralized decision making can be expressed mathematically as
max p 1 , w 1 Π 1 ( p 1 , w 1 ) , max p 2 , w 2 Π 2 ( p 2 , w 2 ) , max p 0 , ϕ Π R ( p 0 , ϕ ) ,
and the problem under centralized decision making can be expressed as
max p 1 , p 2 , p 0 Π T = max p 1 , p 2 , p 0 { Π m 1 ( p 1 ) + Π 2 ( p 2 ) + Π R ( p 0 ) } = max p 1 , p 2 , p 0 { p 0 ϕ D R + p 0 ( 1 ϕ ) D R + p 1 D 1 + p 2 D 2 } = max p 1 , p 2 , p 0 { p 0 D R + p 1 D 1 + p 2 D 2 }

3.3. Model Analysis

In this subsection, we will provide the optimal policies for the problems in Equations (14) and (15), respectively. Depending on the leadership of the Stackelberg game, two situations will arise: (1) the two firms are the Stackelberg leaders; (2) the retailer is the Stackelberg leader. The propositions in each of these two cases will be discussed in the following part.
When the retailer is the Stackelberg leader, he/she will announce the retail price of probabilistic goods with the aim of optimizing his/her profit by taking into consideration the firms’ reaction functions. That is, the firms first decide the wholesale price w i to maximize their own profits, and then the common retailer sells probabilistic goods to consumers, charging a price p 0 . These probabilistic goods are created from two products, where a fraction ϕ of products are supplied by firm 1 and the remaining fraction 1 ϕ by firm 2. The decision variables of the retailer are ϕ and p 0 .
When the two firms are the Stackelberg leaders, the sequence of events is as follows. Prior to the selling season, the retailer will choose a fraction ϕ of products from firm 1 and a fraction 1 ϕ from firm 2, and then sell probabilistic goods to consumers at a price p 0 . Then, the two firms’ purpose is to maximize their profits according to the consumers’ demand reaction function by charging wholesale price w i to the retailer. The decision variables of the two firms are w 1 and w 2 .
 Proposition 1. 
When the firm is the Stackelberg game leader, the optimal pricing is given by
p 1 d * = 11 12 ϕ w 1 + 5 12 ( 1 ϕ ) w 2 + 7 24 h = 32 c + 7 24 h , w 1 d * = 493 348 h ϕ ,
p 2 d * = 5 12 ϕ w 1 + 11 12 ( 1 ϕ ) w 2 + 7 24 h = 32 c + 7 24 h , w 2 d * = 493 348 h ( 1 ϕ ) ,
p 0 d * = 5 ( ϕ w 1 + ( 1 ϕ ) w 2 ) 6 + 5 24 h = 20 c + 5 24 h ,
Π 1 d * = Π 2 d * = c h 5 12 2 c 3 + 32 c + 7 24 h 7 24 + c 3 ,
Π R d * = 28 c 5 24 h 2 c 3 5 12 ,
where
c = 493 348 , h ( λ p , λ t , θ ) = θ λ p 2 + 1 2 θ 4 λ t .
 Proof. 
See Appendix A.1. □
The following managerial observations can be inferred from Proposition 1. First, Proposition 1 indicates that the three players’ optimal sale prices cannot be affected by the common retailer’s fraction of probabilistic selling ϕ when the firms act as Stackelberg game leader; that is, the probabilistic selling strategy does not impact on the sale price decisions of any participant. However, the two firms’ optimal wholesale prices are both affected by ϕ . Specifically, firm 1 ’s optimal price decreases with ϕ , while firm 2 ’s optimal price increases with ϕ .
Second, the most interesting result that we note is that the optimal profits of all participants are constant and cannot change with ϕ . Proposition 1 also indicates that probabilistic selling has a leading advantage in terms of profit. Although the retailer can choose any probabilistic selling fraction ϕ on [ 0 , 1 ] , his/her profit is determinant. By symmetry, the two firms have the same profit, and thus an increase in the wholesale price of one firm leads to a decrease in the wholesale price of the other firm. This analysis shows that probabilistic selling enables profits to be balanced between the two firms, as well as avoiding any effects on the retailer’s revenue.
 Corollary 1. 
 1. 
The optimal prices of both firms and their optimal profits increase with λ t and decrease with λ p .
 2. 
Firm 1’s optimal total price decreases with ϕ, whereas firm 2’s optimal total price increases with ϕ.
 3. 
The common retailer R’s optimal price and profit are affected only by λ t and λ p : they increase with λ t and decrease with λ p .
 Proof. 
See Appendix B.1. □
 Proposition 2. 
When the retailer is the Stackelberg game leader, the optimal pricing is given by
p 1 d * = 11 12 ϕ * w 1 + 5 12 ( 1 ϕ * ) w 2 + 7 24 h ,
p 2 d * = 5 12 ϕ * w 1 + 11 12 ( 1 ϕ * ) w 2 + 7 24 h ,
p 0 d * = 5 ( ϕ * w 1 + ( 1 ϕ * ) w 2 ) 6 + 5 24 h ,
Π 1 d * = Π 2 d * = c h 5 12 2 c 3 + 32 c + 7 24 h 7 24 + c 3 ,
Π R d * = 28 c 5 24 h 2 c 3 5 12 ,
ϕ * = 0 if w 1 < w 2 , ( 0 , 1 ) if w 1 = w 2 , 1 if w 1 > w 2 ,
where
h ( λ p , λ t , θ ) = θ λ p 2 + 1 2 θ 4 λ t .
 Proof. 
See Appendix A.2. □
Proposition 2 implies the following managerial findings. First, with the retailer as Stackelberg game leader, whether or not the common retailer adopts probabilistic selling depends on a comparison of the two firms’ wholesale prices. If firm 1’s wholesale price w 1 is less (more) than the wholesale price w 2 of firm 2, then the retailer will adopt a traditional selling model, replenishing his/her stock with product 2 (product 1) from firm 2 (firm 1). On the other hand, if firm 1’s wholesale price w 1 is equal to the wholesale price w 2 of firm 2, then the retailer will adopt a probabilistic selling model, replenishing his/her stock with mixed products (a proportion ϕ of products from firm 1 and a proportion 1 ϕ from firm 2) and creating probabilistic goods, which are sold to consumers.
Second, the three players’ optimal profits have the same regular pattern as their optimal pricing. In contrast to what follows from Proposition 1, the profits of all participants are affected by the proportion of product 1 in the probabilistic products, ϕ , and the optimal proportion of probabilistic selling, ϕ * , is determined by a comparison of the wholesale prices of the two firms; that is, the optimal profits and prices of all members of the supply chain are given by piecewise functions of w 1 and w 2 .
The following proposition give the optimal policy in an integrated system:
 Proposition 3. 
Under centralized decision making, the optimal pricing and optimal total profit are given by
p 1 c * = p 2 c * = 1 h , p 0 c * = 13 16 h , Π T c * = 113 128 h ,
where
h = θ λ p 2 + 1 2 θ 4 λ t .
 Proof. 
See Appendix A.3. □
Proposition 3 shows that the optimal prices of the two firms are equal, and are more than the optimal price of the retailer. In addition, the total profit of the supply chain in a centralized system is a function of h. All of these are all constrained by the parameters ( λ t , λ p ) .
 Corollary 2. 
Under centralized decision making, the three players’ optimal price and total profit are affected only by λ t and λ p . Specifically, the optimal price and total profit both increase with λ t and decrease with λ p .
 Proof. 
See Appendix B.2. □

4. Three-Way Revenue Sharing Contract

In the previous section, we have developed and analyzed our model and further have obtained the optimal pricing policies under Stackelberg games. To enable supply chain coordination, we now turn to discuss the problem of coordinating our decentralized decision making in a supply chain with three players. To deal with this problem, we propose a new contract, called a three-way revenue sharing contract, which consists of two traditional revenue sharing contracts. The firm receives a fraction of the revenue generated by the retailer’s channel in the traditional revenue sharing contract, and the retailer receives a fraction of the revenue generated by the firm’s direct channel in the reverse revenue sharing contract. We take the parameters τ m 1 and τ m 2 to represent the proportions of the revenue generated from the common retailer R that are received by firms 1 and 2, respectively. We assume that, under this contract, the firm charges a lower wholesale price w i R = τ m i c i per unit at the start of the selling season, where c i represents firm i’s production cost.
In a three-way revenue sharing contract, the profits of the common retailer R are given by
Π r T R = [ ( 1 τ m 1 ) p 0 w 1 R ] ϕ D R ( p 1 , p 2 , p 0 ) + [ ( 1 τ m 2 ) p 0 w 2 R ] ( 1 ϕ ) D R ( p 1 , p 2 , p 0 ) .
The profits of firms 1 and 2 under the three-way revenue sharing contract are, respectively,
Π m T R 1 = [ τ m 1 p 0 + w 1 R ] ϕ D R ( p 1 , p 2 , p 0 ) + p 1 D 1 ( p 1 , p 2 , p 0 ) ,
Π m T R 2 = [ τ m 2 p 0 + w 2 R ] ( 1 ϕ ) D R ( p 1 , p 2 , p 0 ) + p 2 D 2 ( p 1 , p 2 , p 0 )
Therefore, the problem for the three players under the three-way revenue sharing contract can be expressed mathematically as
max p 0 , ϕ Π r T R , max p 1 , w 1 Π 1 T R , max p 2 , w 2 Π 2 T R ,
 Proposition 4. 
 1. 
The optimal pricing of the three players in three-way revenue sharing is given by
p T R * = ( p 0 T R * , p 1 T R * , p 2 T R * ) T = A 1 · b .
 2. 
If the contract parameters ( τ m 1 , τ m 2 ) satisfy the condition
( p T R * ) T = A 1 · b = p c * = 13 16 h , 1 h , 1 h T ,
where
A = 4 τ m 0 τ m 0 τ m 0 [ τ m 1 ϕ + 1 ] 2 0 [ τ m 2 ( 1 ϕ ) + 1 ] 0 2 ,
b = τ m 0 4 h + 2 w 0 ϕ w 1 + 3 8 h ( 1 ϕ ) w 2 + 3 8 h ,
τ m 0 = ϕ ( 1 τ m 1 ) + ( 1 ϕ ) ( 1 τ m 2 ) , and w 0 = ϕ w 1 + ( 1 ϕ ) w 2 , then the three-way revenue sharing contract can coordinate the dual-channel supply chain.
 Proof. 
See Appendix A.4. □
Proposition 4 gives the condition under which a three-way revenue sharing contract can coordinate the dual-channel supply chain to achieve a win–win situation for all participants. Unfortunately, because of the complicated nature of the objective function, analytical solutions cannot be obtained, but the following section will provide a numerical solution.
From Proposition 4, the problem (31) is transformed into the problem (39) under a three-way sharing contract, and the profit functions of the three players are functions of the variables ( τ m 1 , τ m 2 , ϕ ) :
Π 1 T R = [ τ m 1 p 0 T R + w 1 R ] ϕ D R T R + p 1 T R D 1 T R ,
Π 2 T R = [ τ m 2 p 0 T R + w 2 R ] ( 1 ϕ ) D R T R + p 2 T R D 2 T R ,
Π r T R = [ ( 1 τ m 1 ) p 0 T R w 1 R ] ϕ D R T R + [ ( 1 τ m 2 ) p 0 T R w 2 R ] ( 1 ϕ ) D R T R ,
ϕ * = arg max ϕ [ 0 , 1 ] Π r T R , τ m 1 * = arg max τ m 1 [ 0 , 1 ] Π 1 T R , τ m 2 * = arg max τ m 2 [ 0 , 1 ] Π 2 T R .

5. Numerical Analysis

In this section, we focus on numerical example to provide clear explanations and managerial observations from our model. The following subsections illustrate the impacts of parameters on optimal pricing and profits by using two different Stackelberg games (a retailer Stackelberg game and a firms Stackelberg game). After that, we will discuss further the performance of the three-way revenue sharing contract.

5.1. Sensitivity Analysis of Optimal Pricing under Sequential Stackelberg Game

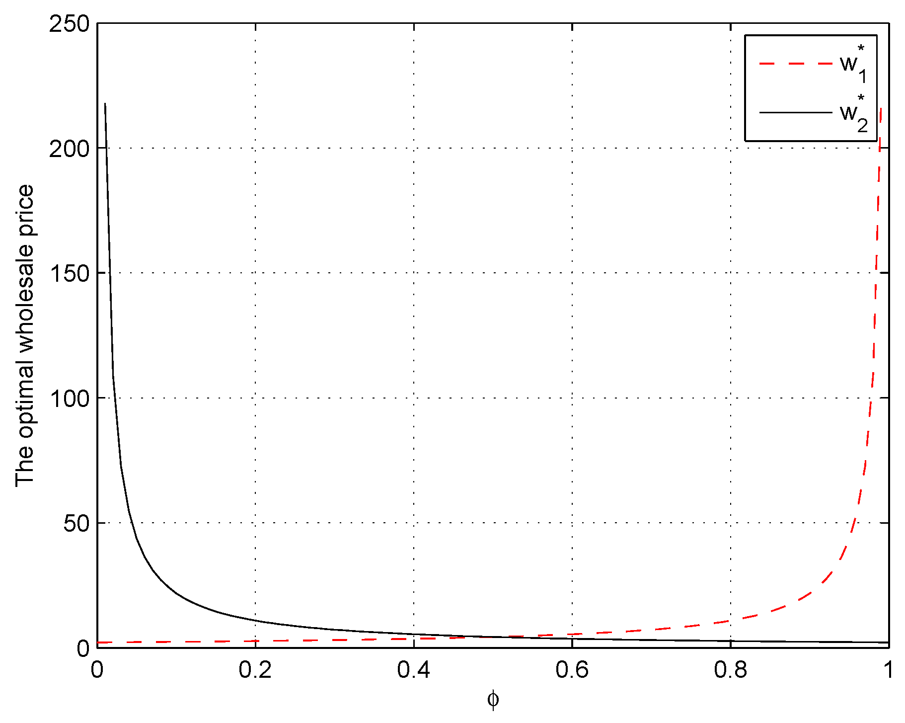
In this subsection, we focus on the effects of the parameters ( λ t , λ p , ϕ ) on optimal and wholesale prices. We first consider the case with the two firms as Stackelberg game leaders. Curves showing the variation of the optimal wholesale pricing with the parameters ϕ and ( λ t , λ p ) are presented in Figure 5 and Figure 6, respectively. Figure 5 shows that firm 1’s optimal wholesale price increases with ϕ , whereas that of firm 2 decreases with ϕ . This indicates that firm 1 should charge a higher price to retailer R when there is an increase in the proportion of product 1 in the probabilistic product. In contrast, firm 2 should charge a lower price to retailer R. Each firm plays an equal role in this case, and therefore the two curves are symmetric. For fixed ϕ = 1 4 , Figure 6 shows that the optimal wholesale price varies with ( λ t , λ p ) , and also shows that each firm’s optimal wholesale price decreases with λ p but increases with λ t , which is consistent with Corollary 1.
Second, we illustrate the impact of the parameters ( λ t , λ p ) on optimal profits under a centralized system. Figure 7 and Figure 8 respectively show the variations of the optimal price and optimal profit with ( λ t , λ p ) , which are consistent with Corollary 2.
Finally, we turn to consider the case of the retailer Stackelberg game. The profit function of the retailer in different cases is shown in Figure 9, which reveals that the profit function of the retailer depends upon the wholesale prices of the two firms. When w 1 > w 2 , the retailer’s profit function is a decreasing function of ϕ , when w 1 < w 2 , it is an increasing function, and when w 1 = w 2 , it is constant. Thus, the retailer’s optimal profit is a piecewise function of the wholesale price. Figure 10 shows the optimal wholesale price surfaces for each firm as functions of the two parameters ( λ t , λ p ) .

5.2. Performance of Three-Way Revenue Sharing Contract

In our numerical analysis, the emphasis was on the revenue sharing contract. We now turn to a discussion of the efficiency of the supply chain. First, we define the efficiency of the decentralized system with respect to the integrated system as
E f = Π D Π I ,
where Π D is the profit of the decentralized system and Π I is that of the integrated channel system.
Second, we define the efficiency of the Stackelberg game leader with respect to the profit of the decentralized system as
E D M = Π m 1 + Π m 2 Π D
when the firms are the Stackelberg game leaders and
E D R = Π R Π D
when the retailer is the Stackelberg game leader.
Owing to the problem of complexity and the lack of an explicit solution in the case of a three-way revenue sharing contract, we employ numerical analysis to present the performance of the probabilistic selling model when different parameters are controlled. Table 1 shows the three players’ optimal selection and supply chain performance for probabilistic selling and for the traditional selling mode when θ = 1 4 . In our model, λ p and λ t measure consumers’ price loss degree and distance loss degree, respectively, and therefore it is natural to consider three cases: λ p > λ t , λ p = λ t , and λ p < λ t . Similarly, three cases of the product cost of each firm are considered: c 1 > c 2 , c 1 = c 2 , and c 1 < c 2 .
From Table 1, it is apparent that the retailer will adopt probabilistic selling depending upon the values of c 1 and c 2 in the three-way revenue sharing contract. Specifically, if c 1 = c 2 , then the retailer will adopt probabilistic selling; otherwise, he/she will adopt traditional selling.
Thus, the important conclusions to be drawn from Table 1 can be summarized as follows:
(i)
It is observed that whether or not the retailer adopts probabilistic selling depends on whether or not c 1 = c 2 . If c 1 = c 2 , then the retailer should adopt probabilistic selling; otherwise, traditional selling should be adopted.
(ii)
Probabilistic selling under three-way sharing contract can greatly improve the efficiency of the decentralized system, giving an equal division of total profits among retailer and manufacturers.
The potentially underlying reasons for the above results are interpreted as follows: We consider a supply chain that consists of two firms and their common retailer, R. First, whether the retailer R employs PS or not depends on upstream firms’ wholesale price; the same wholesale price of two competing upstream firms leads to emergence of probability selling, that is to say, the same wholesale price among two firms will encourage the retailer to adopt probabilistic selling strategy. Second, probabilistic selling under a three-way sharing contract will improve all participants’ welfare; probabilistic selling plays a crucial role in achieving a win–win–win situation in our supply chain structure.

6. Conclusions

In this paper, we have first constructed a probabilistic selling model in a supply chain consisting of three players (two firms and a common retailer) in a Hotelling setting. Furthermore, we have obtained optimal pricing using a sequential Stackelberg game method. Finally, we have discussed the problem of coordination of the supply chain, and have proposed a three-way revenue sharing contract to solve channel conflict issues. In addition, we have conducted a numerical analysis to illustrate the impact of model parameters on the optimal decision variables.
Our findings can be summarized as follows. First, when the firms are the Stackelberg game leaders, the three players’ optimal sale prices cannot be affected by the common retailer’s fraction of probabilistic selling, and the probabilistic selling strategy has no impact on any of the participants’ sale price decisions. However, both firms’ optimal wholesale prices are affected by the fraction of probabilistic selling. Second, probabilistic selling is able to balance profits between the two firms while not having any effect on the retailer’s revenue. Third, with the common retailer as the Stackelberg game leader, whether this retailer adopts probabilistic selling depends on a comparison of the two firms’ wholesale prices. Fourth, the optimal profits and prices of all members of the supply chain are piecewise functions. In the three-way revenue sharing contract, the retailer adopts probabilistic selling depending upon the relative values of the two manufacturers’ production costs: specifically, if these costs are the same, then the retailer will adopt the probabilistic selling; otherwise, he/she will adopt the traditional selling. Finally, in the three-way revenue sharing contract, probabilistic selling not only can improve the supply chain’s efficiency, but also can coordinate the dual-channel supply chain to achieve a win–win situation for all participants.
In further research, we hope to study a probabilistic selling model that involves more than two products. However, in this case, the complexity of model will increase greatly, presenting challenges for its mathematical solution. Another direction is to consider a more complex supply chain involving multiple retailers and multiple firms, with each member of the chain subject to stochastic demand. Possible future studies should focus on the consumer side owing to customer-centric philosophy; for instance, besides price reference effects, we should further consider related factors that may affect consumer purchasing decisions behaviors, such as consumer satisfaction, social interaction or communication, loss aversion, regret, fairness, concern, etc.

Author Contributions

G.Y., Methodology, Formal analysis, Funding acquisition, and Writing—review and editing. Y.W., Validation, and Writing—review and editing. M.L., Validation and Writing—review and edit. All authors have read and agreed to the published version of the manuscript.

Funding

The authors gratefully acknowledge financial support from the General Project of Philosophy and Social Science Research in Colleges and Universities in Jiangsu Province (Grant No. 2020SJA0174), the Natural Science Foundation of Jiangsu Higher Education Institution of China (Grant No. 21KJB410001), and the Startup Foundation for Introducing Talent of NUIST (Grant No. 1441182001002).

Informed Consent Statement

Informed consent was obtained from all subjects involved in the study.

Data Availability Statement

Data sharing not applicable to this article as no data sets were generated or analysed during the current study.

Acknowledgments

The author is most grateful to the anonymous referees and the area editor for their valuable comments and suggestions that greatly improve this paper both in contents and representations.

Conflicts of Interest

The authors declare no conflict of interest.

Appendix A. Proofs of Propositions

Appendix A.1. Proof of Proposition 1

 Proof. 
The proof is divided into two steps. In the first step, we regard w 1 , w 2 , and ϕ as known constants and p 0 , p 1 , and p 2 as decision variables. It is easily found that Π R ( p 0 ) is a concave function, and, on differentiating it with respect to p 0 , we obtain the following first-order condition:
4 p 0 p 1 p 2 = 1 4 h + 2 w 0 .
Similarly, for Π m 1 ( p 1 ) and Π 2 ( p 2 ) , the first-order conditions with respect to p 1 and p 2 , respectively, are
p 0 + 2 p 1 = w 1 ϕ + 3 8 h ,
p 0 + 2 p 2 = w 2 ( 1 ϕ ) + 3 8 h .
Combined with Equations (A18)–(A20) below, these provide the optimal prices, as follows:
p 1 d * = 11 12 ϕ w 1 + 5 12 ( 1 ϕ ) w 2 + 7 24 h ,
p 2 d * = 5 12 ϕ w 1 + 11 12 ( 1 ϕ ) w 2 + 7 24 h ,
p 0 d * = 5 6 ϕ w 1 + 5 6 ( 1 ϕ ) w 2 + 5 24 h .
In the second step, we regard w 1 , w 2 , and ϕ as decision variables, the optimal prices from Equations (A21), (A22) and (A23) are substituted into Equation (14), and the following problem is then solved:
max w 1 Π 1 ( p 1 d * , w 1 ) , max w 2 Π 2 ( p 2 d * , w 2 ) , max ϕ Π R ( p 0 d * , ϕ ) .
Replacing p 0 , p 1 , and p 2 by p 0 d * , p 1 d * , p 2 d * and substituting them into Equation (11) gives
D 1 d * ( w 1 , w 2 , ϕ ) = h 1 12 ϕ w 1 + 5 12 ( 1 ϕ ) w 2 1 12 h + 3 8 .
Similarly, we obtain
D 2 d * ( w 1 , w 2 , ϕ ) = h 5 12 ϕ w 1 1 12 ( 1 ϕ ) w 2 1 12 h + 3 8 ,
D R d * ( w 1 , w 2 , ϕ ) = h 1 3 ϕ w 1 1 3 ( 1 ϕ ) w 2 + 1 6 h + 1 4 .
The profits of the three players can be expressed as follows:
Π 1 d * ( w 1 , w 2 , ϕ ) = w 1 ϕ D R d * + p 1 d * D 1 d * ,
Π 2 d * ( w 1 , w 2 , ϕ ) = w 2 ( 1 ϕ ) D R d * + p 2 d * D 2 d * ,
Π R d * ( w 1 , w 2 , ϕ ) = ( p 0 d * w 1 ) ϕ D R d * + ( p 0 d * w 2 ) ( 1 ϕ ) D R d * .
Their first-order conditions with respect to w 1 , w 2 , and ϕ are obtained from
Π m d 1 * w 1 = 0 , Π m d 2 * w 2 = 0 , Π R d * ϕ = 0 ,
which give
ϕ D R d * 1 3 h ϕ 2 w 1 + 11 12 ϕ D 1 d * 1 12 h ϕ p 1 d * = 0 , ( 1 ϕ ) D R d * 1 3 h ( 1 ϕ ) 2 w 2 + 11 12 ( 1 ϕ ) D 2 d * 1 12 h ( 1 ϕ ) p 2 d * = 0 ,
59 ϕ 2 h w 1 ϕ ( 1 ϕ ) h w 2 = 85 ϕ , ϕ ( 1 ϕ ) h w 1 + 59 ( 1 ϕ ) 2 h w 2 = 85 ( 1 ϕ ) .
We then get the optimal wholesale price as
w 1 * = 493 348 h ϕ , w 2 * = 493 348 h ( 1 ϕ ) .
This completes the proof of Proposition 1. □

Appendix A.2. Proof of Proposition 2

 Proof. 
The proof is again divided into two steps. In the first step, we regard w 1 , w 2 , and ϕ as known constants and p 0 , p 1 , and p 2 as decision variables. It is easily found that Π R ( p 0 ) is a concave function, and on differentiating it with respect to p 0 , we obtain the following first-order condition:
4 p 0 p 1 p 2 = 1 4 h + 2 w 0 .
Similarly, for Π m 1 ( p 1 ) and Π 2 ( p 2 ) the first-order conditions with respect to p 1 and p 2 , respectively, are
p 0 + 2 p 1 = w 1 ϕ + 3 8 h ,
p 0 + 2 p 2 = w 2 ( 1 ϕ ) + 3 8 h .
Combined with Equations (A18)–(A20), these provide the optimal prices, as follows:
p 1 d * = 11 12 ϕ w 1 + 5 12 ( 1 ϕ ) w 2 + 7 24 h ,
p 2 d * = 5 12 ϕ w 1 + 11 12 ( 1 ϕ ) w 2 + 7 24 h ,
p 0 d * = 5 6 ϕ w 1 + 5 6 ( 1 ϕ ) w 2 + 5 24 h .
In the second step, we regard w 1 , w 2 , and ϕ as decision variables, the optimal prices from Equations (A21), (A22) and (A23) are substituted into Equation (14), and the following problem is then solved:
max w 1 Π 1 ( p 1 d * , w 1 ) , max w 2 Π 2 ( p 2 d * , w 2 ) , max ϕ Π R ( p 0 d * , ϕ ) .
Replacing p 0 , p 1 , and p 2 by p 0 d * , p 1 d * , and p 2 d * and substituting them into Equation (11), gives
D 1 d * ( w 1 , w 2 , ϕ ) = h 1 12 ϕ w 1 + 5 12 ( 1 ϕ ) w 2 1 12 h + 3 8 .
Similarly, we have
D 2 d * ( w 1 , w 2 , ϕ ) = h 5 12 ϕ w 1 1 12 ( 1 ϕ ) w 2 1 12 h + 3 8 ,
D R d * ( w 1 , w 2 , ϕ ) = h 1 3 ϕ w 1 1 3 ( 1 ϕ ) w 2 + 1 6 h + 1 4 .
The profits of three players can be expressed as follows:
Π 1 d * ( w 1 , w 2 , ϕ ) = w 1 ϕ D R d * + p 1 d * D 1 d * ,
Π 2 d * ( w 1 , w 2 , ϕ ) = w 2 ( 1 ϕ ) D R d * + p 2 d * D 2 d * ,
Π R d * ( w 1 , w 2 , ϕ ) = ( p 0 d * w 1 ) ϕ D R d * + ( p 0 d * w 2 ) ( 1 ϕ ) D R d * = [ ( w 2 w 1 ) ϕ + p 0 d * w 2 ] D R d * = 1 6 ( w 1 w 2 ) ϕ + 1 6 ( 5 w 1 w 2 ) + 5 24 h D R d * .
We now maximize Π R d * , which is a function of ϕ [ 0 , 1 ] , and, after simplification, we obtain the following results:
1.
If w 1 = w 2 , then Π R d * is not relevant to ϕ ; that is, the optimal ϕ * can take any value on [ 0 , 1 ] .
2.
If w 1 > w 2 , then we obtain the maximum value Π R d * when ϕ = 0 .
3.
If w 1 < w 2 , then we obtain the maximum value Π R d * when ϕ = 1 .
From the above results, we conclude that the optimal ratio ϕ * is given by the following piecewise function:
ϕ * = 0 if w 1 < w 2 , ( 0 , 1 ) if w 1 = w 2 , 1 if w 1 > w 2 .
This completes the proof of Proposition 2. □

Appendix A.3. Proof of Proposition 3

 Proof. 
In the integrated system, after simplification of Equation (15), we solve the following problem:
max p 0 , p 1 , p 2 Π T ( p 0 , p 1 , p 2 ) = max p 0 , p 1 , p 2 { p 0 D R + p 1 D 1 + p 2 D 2 } .
Because the Hessian matrix of Π T ( p 0 , p 1 , p 2 ) ,
H 1 = 2 Π T p 0 2 2 Π T p 0 p 1 2 Π T p 0 p 2 2 Π T p 1 p 0 2 Π T p 1 2 2 Π T p 1 p 2 2 Π T p 2 p 0 2 Π T p 2 p 1 2 Π T p 2 2 = 4 h 2 h h 2 h 2 h 0 h 0 2 h ,
is negative-definite, it is easy to see that Π T ( p 1 , p 2 , p 0 ) is a concave function, and therefore there exists a unique optimal price. Then, the first-order conditions are
Π T p 0 = 2 p 1 h + p 2 h 4 p 0 h + 1 4 = 0 ,
Π T ( p 1 , p 2 , p 3 ) p 1 = 2 h p 0 2 h p 1 + 3 8 = 0 ,
Π T ( p 1 , p 2 , p 3 ) p 2 = 2 h p 0 2 h p 2 + 3 8 = 0 .
The optimal prices and total profit can be determined by solving Equations (A34)–(A36) simultaneously, to provide
p 1 c * = p 2 c * = 1 h , p 0 c * = 13 16 h , Π T c * = 113 128 h ,
where
h = θ λ p 2 + 1 2 θ 4 λ t .
This completes the proof of Proposition 3. □

Appendix A.4. Proof of Proposition 4

 Proof. 
This is similar to the proof of Proposition 1. It is easy to verify that Π r T R , Π m T R 1 , and Π m T R 2 are all concave functions of p 0 , p 1 , and p 2 , respectively. We first substitute D r , D 1 , and D 2 using the corresponding Equations (7), (9) and (10). After rearranging Equation (28) and then differentiating it with respect to p 0 , we obtain the first-order condition
4 h τ m 0 p 0 h τ m 0 p 1 h τ m 0 p 2 = τ m 0 4 + 2 h w 0 .
Similarly, we differentiate Equations (29) and (30)with respect to p 1 and p 2 , respectively, obtaining the first-order conditions
[ τ m 1 ϕ h + h ] p 0 + 2 h ( 1 τ r 1 ) p 1 = h ϕ w 1 + 3 8 ,
[ τ m 2 ( 1 ϕ ) h + h ] p 0 + 2 h p 2 = h ( 1 ϕ ) w 2 + 3 8 .
Combining Equations (A38)–(A40), the optimal pricing in three-way revenue sharing is provided by
( p T R * ) T = A 1 · b ,
where
A 1 = 1 2 τ m 0 ( τ m 0 + 5 ) 4 2 τ m 0 2 τ m 0 2 [ τ m 1 ϕ + 1 ] 7 τ m 0 τ m 2 τ m 0 ( 1 ϕ ) ( τ m 1 ϕ + 1 ) τ m 0 2 [ τ m 2 ( 1 ϕ ) + 1 ] [ τ m 2 ( 1 ϕ ) + 1 ] τ m 0 7 τ m 0 τ m 2 τ m 0 ϕ .
Using Equation (A41), we obtain the optimal prices, as follows:
p 0 T R = 1 2 τ m 0 ( τ m 0 + 5 ) 4 τ m 0 4 h + 2 w 0 + 2 τ m 0 ϕ w 1 + 3 8 h + 2 τ m 0 ( 1 ϕ ) w 2 + 3 8 h ,
p 1 T R = 1 2 τ m 0 ( τ m 0 + 5 ) 2 [ τ m 1 ϕ + 1 ] τ m 0 4 h + 2 w 0 + [ 7 τ m 0 τ m 2 τ m 0 ( 1 ϕ ) ] ϕ w 1 + 3 8 h + τ m 0 ( τ m 1 ϕ + 1 ) ( 1 ϕ ) w 2 + 3 8 h ,
p 2 T R = 1 2 τ m 0 ( τ m 0 + 5 ) 2 [ τ m 2 ( 1 ϕ ) + 1 ] τ m 0 4 h + 2 w 0 + τ m 0 [ τ m 2 ( 1 ϕ ) + 1 ] ϕ w 1 + 3 8 h + ( 7 τ m 0 τ m 2 τ m 0 ϕ ) ( 1 ϕ ) w 2 + 3 8 h .
On replacing p 0 , p 1 , and p 2 by p 0 T R , p 1 T R , and p 2 T R in such expressions as Equations (7), (9) and (10), the demand functions for firms 1 and 2 and retailer R are provided by
D 1 T R = 1 2 τ m 0 ( τ m 0 + 5 ) d 12 τ m 0 4 h + 2 w 0 + d 22 ϕ w 1 + 3 8 h + d 32 ( 1 ϕ ) w 2 + 3 8 h + 3 8 ,
d 12 = 2 2 τ m 1 ϕ > 0 , d 22 = τ m 0 [ τ m 2 ( 1 ϕ ) 5 ] < 0 , d 32 = ( 1 τ m 1 ϕ ) τ m 0 > 0 ,
D 2 T R = 1 2 τ m 0 ( τ m 0 + 5 ) d 13 τ m 0 4 h + 2 w 0 + d 23 ϕ w 1 + 3 8 h + d 33 ( 1 ϕ ) w 2 + 3 8 h + 3 8 ,
d 13 = 2 2 τ m 2 ( 1 ϕ ) > 0 , d 23 = [ 1 τ m 2 ( 1 ϕ ) ] τ m 0 > 0 , d 33 = τ m 2 τ m 0 ϕ 5 τ m 0 < 0 ,
D R T R = 1 2 τ m 0 ( τ m 0 + 5 ) d 11 τ m 0 4 h + 2 w 0 + d 21 ϕ w 1 + 3 8 h + d 31 ( 1 ϕ ) w 2 + 3 8 h + 1 4 ,
d 11 = 2 [ τ m 1 ϕ + τ m 2 ( 1 ϕ ) ] 4 < 0 , d 21 = d 31 = 4 τ m 0 > 0 .
This completes the proof of Proposition 4. □

Appendix B. Proofs of Corollaries

Appendix B.1. Proof of Corollary 1

 Proof. 
Differentiating the optimal pricing and profit with respect to λ t and λ p , respectively, the results are provided immediately:
p 1 d * λ t = 32 c + 7 24 h 2 θ 2 < 0 , p 1 d * λ p = 32 c + 7 24 h 2 1 2 θ 4 λ t 2 > 0 .
Similarly,
p 2 d * λ t < 0 , p 2 d * λ p > 0 , p 0 d * λ t < 0 , p 0 d * λ p > 0 , w 1 d * ϕ < 0 , w 2 d * ϕ < 0 .
This finishes the proof of Corollary 1. □

Appendix B.2. Proof of Corollary 2

 Proof. 
Differentiating Equation (27) with respect to λ t and λ p , respectively, we obtain
p 1 c * λ t = 1 2 θ h 2 λ t 2 > 0 , p 1 c * λ p = θ h 2 < 0 .
It is easy to see that p 0 c * = 13 16 p 1 c * , and then
p 0 c * λ t = 13 16 1 2 θ 4 h 2 λ t 2 > 0 , p 0 c * λ p = 13 16 θ 4 h 2 < 0 .
This completes the proof of Corollary 2. □

References

  1. Fay, S.; Xie, J. Probabilistic goods: A creative way of selling products and services. Mark. Sci. 2008, 27, 674–690. [Google Scholar] [CrossRef]
  2. Elmachtoub, A.N.; Hamilton, M.L. The Power of Opaque Products in Pricing. Manag. Sci. 2021, 67, 4686–4702. [Google Scholar] [CrossRef]
  3. Fay, S.; Xie, J. The Economics of Buyer Uncertainty: Advance Selling vs. Probabilistic Selling. Mark. Sci. 2010, 29, 1040–1057. [Google Scholar] [CrossRef]
  4. Fay, S.; Xie, J. Timing of Product Allocation: Using Probabilistic Selling to Enhance Inventory Management. Mark. Sci. 2015, 61, 474–484. [Google Scholar] [CrossRef]
  5. Shapiro, D.; Shi, X. Market Segmentation: The Role of Opaque Travel Agencies. J. Econ. Manag. Strategy 2008, 17, 803–837. [Google Scholar] [CrossRef]
  6. Jerath, K.; Netessine, S.; Veeraraghavan, S.K. Revenue Management with Strategic Customers: Last-Minute Selling and Opaque Selling. Manag. Sci. 2010, 56, 430–448. [Google Scholar] [CrossRef]
  7. Chen, R.R.; Gal-Or, E.; Roma, P. Opaque distribution channels for competing service providers: Posted price vs. name-your-own-price mechanisms. Oper. Res. 2014, 62, 733–750. [Google Scholar] [CrossRef]
  8. Huang, T.; Yu, Y. Sell Probabilistic Goods? A Behavioral Explanation for Opaque Selling. Mark. Sci. 2014, 33, 743–759. [Google Scholar] [CrossRef]
  9. Zhang, Z.; Joseph, K.; Subramaniam, R. Probabilistic Selling in Quality-Differentiated Markets. Manag. Sci. 2015, 61, 1959–1977. [Google Scholar] [CrossRef]
  10. Zheng, Q.; Pan, X.A.; Carrillo, J.E. Probabilistic Selling for Vertically Differentiated Products with Salient Thinkers. Mark. Sci. 2019, 38, 442–460. [Google Scholar] [CrossRef]
  11. Ren, H.; Huang, T. Opaque Selling and Inventory Management in Vertically Differentiated Markets. Manuf. Serv. Oper. Manag. 2022, 24, 2543–2557. [Google Scholar] [CrossRef]
  12. Hotelling, H. Stability in Competition. In The Collected Economics Articles of Harold Hotelling; Darnell, A.C., Ed.; Springer: New York, NY, USA, 1990; pp. 50–63. [Google Scholar]
  13. Fay, S. Selling an opaque product through an intermediary: The case of disguising one’s product. J. Retail. 2008, 84, 59–75. [Google Scholar] [CrossRef]
  14. Cai, G.G.; Chen, Y.J.; Wu, C.C.; Hsiao, L. Probabilistic Selling, Channel Structure, and Supplier Competition. Decis. Sci. 2013, 44, 267–296. [Google Scholar] [CrossRef]
  15. Li, Q.X.; Ma, J.H. Research on price Stackelberg game model with probabilistic selling based on complex system theory. Commun. Nonlinear Sci. Numer. Simul. 2016, 30, 387–400. [Google Scholar] [CrossRef]
  16. Xiao, Y.; Chen, J. Evaluating the Potential Effects from Probabilistic Selling of Similar Products. Nav. Res. Logist. 2014, 61, 604–620. [Google Scholar] [CrossRef]
  17. Fay, S.; Xie, J.; Feng, C. The Effect of Probabilistic Selling on the Optimal Product Mix. J. Retail. 2015, 91, 451–467. [Google Scholar] [CrossRef]
  18. Anderson, C.K.; Xie, X.Q. A Choice-Based Dynamic Programming Approach for Setting Opaque Prices. Prod. Oper. Manag. 2012, 21, 590–605. [Google Scholar] [CrossRef]
  19. Huang, T.; Yin, Z. Dynamic Probabilistic Selling When Customers Have Boundedly Rational Expectations. Manuf. Serv. Oper. Manag. 2021, 23, 1597–1615. [Google Scholar] [CrossRef]
  20. Huang, Y.S.; Wu, T.Y.; Fang, C.C.; Tseng, T.L. Decisions on Probabilistic Selling for Consumers with Different Risk Attitudes. Decis. Anal. 2021, 18, 121–138. [Google Scholar] [CrossRef]
  21. Zhou, J. Reference dependence and market competition. J. Econ. Manag. Strategy 2011, 20, 1073–1097. [Google Scholar] [CrossRef]
  22. Liu, G.; Sethi, S.P.; Zhang, J. Myopic vs. far-sighted behaviours in a revenue-sharing supply chain with reference quality effects. Int. J. Prod. Res. 2016, 54, 1334–1357. [Google Scholar] [CrossRef]
  23. Dye, C.Y.; Yang, C.T. Optimal dynamic pricing and preservation technology investment for deteriorating products with reference price effects. Omega-Int. J. Manag. Sci. 2016, 62, 52–67. [Google Scholar] [CrossRef]
  24. Guler, M.G. The value of modeling with reference effects in stochastic inventory and pricing problems. Expert Syst. Appl. 2013, 40, 6593–6600. [Google Scholar] [CrossRef]
  25. Guler, M.G.; Bilgic, T.; Gullu, R. Joint inventory and pricing decisions with reference effects. Iie Trans. 2014, 46, 330–343. [Google Scholar] [CrossRef]
  26. Guler, M.G.; Bilgic, T.; Gullu, R. Joint pricing and inventory control for additive demand models with reference effects. Ann. Oper. Res. 2015, 226, 255–276. [Google Scholar] [CrossRef]
  27. Hu, Z.Y.; Chen, X.; Hu, P. Technical note-dynamic pricing with gain-seeking reference price effects. Oper. Res. 2016, 64, 150–157. [Google Scholar] [CrossRef]
  28. Lu, L.H.; Gou, Q.L.; Tang, W.S.; Zhang, J.X. Joint pricing and advertising strategy with reference price effect. Int. J. Prod. Res. 2016, 54, 5250–5270. [Google Scholar] [CrossRef]
  29. Wang, Z.Z. Technical Note-Intertemporal Price Discrimination via Reference Price Effects. Oper. Res. 2016, 64, 290–296. [Google Scholar] [CrossRef]
  30. Xue, M.S.; Tang, W.S.; Zhang, J.X. Optimal dynamic pricing for deteriorating items with reference-price effects. Int. J. Syst. Sci. 2016, 47, 2022–2031. [Google Scholar] [CrossRef]
  31. Zhang, J.; Chiang, W.Y.K.; Liang, L. Strategic pricing with reference effects in a competitive supply chain. Omega-Int. J. Manag. Sci. 2014, 44, 126–135. [Google Scholar] [CrossRef]
  32. Lin, Z. Price promotion with reference price effects in supply chain. Transp. Res. Part E Logist. Transp. Rev. 2016, 85, 52–68. [Google Scholar] [CrossRef]
  33. Zhang, J.; Chiang, W.y.K. Durable goods pricing with reference price effects. Omega-Int. J. Manag. Sci. 2020, 91. [Google Scholar] [CrossRef]
  34. Colombo, L.; Labrecciosa, P. Dynamic oligopoly pricing with reference-price effects. Eur. J. Oper. Res. 2021, 288, 1006–1016. [Google Scholar] [CrossRef]
  35. Prakash, D.; Spann, M. Dynamic pricing and reference price effects. J. Bus. Res. 2022, 152, 300–314. [Google Scholar] [CrossRef]
  36. Chakraborty, T.; Chauhan, S.S.; Vidyarthi, N. Coordination and competition in a common retailer channel: Wholesale price versus revenue-sharing mechanisms. Int. J. Prod. Econ. 2015, 166, 103–118. [Google Scholar] [CrossRef]
  37. Qin, J.; Wang, K.; Wang, Z.; Xia, L. Revenue sharing contracts for horizontal capacity sharing under competition. Ann. Oper. Res. 2020, 291, 731–760. [Google Scholar] [CrossRef]
  38. Chernonog, T. Strategic information sharing in online retailing under a consignment contract with revenue sharing. Ann. Oper. Res. 2021, 300, 621–641. [Google Scholar] [CrossRef]
  39. Vedantam, A.; Iyer, A. Revenue-Sharing Contracts Under Quality Uncertainty in Remanufacturing. Prod. Oper. Manag. 2021, 30, 2008–2026. [Google Scholar] [CrossRef]
  40. Zhong, Y.; Liu, J.; Zhou, Y.W.; Cao, B.; Cheng, T.C.E. Robust contract design and coordination under consignment contracts with revenue sharing. Int. J. Prod. Econ. 2022, 253. [Google Scholar] [CrossRef]
  41. Azoury, K.S.; Miyaoka, J. Optimal and simple approximate solutions to a production-inventory system with stochastic and deterministic demand. Eur. J. Oper. Res. 2020, 286, 178–189. [Google Scholar] [CrossRef]
  42. Herraiz-Canete, A.; Ribo-Perez, D.; Bastida-Molina, P.; Gomez-Navarro, T. Forecasting energy demand in isolated rural communities: A comparison between deterministic and stochastic approaches. Energy Sustain. Dev. 2022, 66, 101–116. [Google Scholar] [CrossRef]
  43. Lejarza, F.; Kelley, M.T.; Baldea, M. Feedback-Based Deterministic Optimization Is a Robust Approach for Supply Chain Management under Demand Uncertainty. Ind. Eng. Chem. Res. 2022, 61, 12153–12168. [Google Scholar] [CrossRef]
  44. Qin, Z.; Yang, J. Analysis of a revenue-sharing contract in supply chain management. Int. J. Logist. Res. Appl. 2008, 11, 17–29. [Google Scholar] [CrossRef]
  45. Tang, S.Y.; Kouvelis, P. Pay-Back-Revenue-Sharing Contract in Coordinating Supply Chains with Random Yield. Prod. Oper. Manag. 2014, 23, 2089–2102. [Google Scholar] [CrossRef]
  46. Scarabaggio, P.; Grammatico, S.; Carli, R.; Dotoli, M. Distributed Demand Side Management With Stochastic Wind Power Forecasting. IEEE Trans. Control Syst. Technol. 2022, 30, 97–112. [Google Scholar] [CrossRef]
  47. Mansouri, S.A.; Ahmarinejad, A.; Ansarian, M.; Javadi, M.S.; Catalao, J.P.S. Stochastic planning and operation of energy hubs considering demand response programs using Benders decomposition approach. Int. J. Electr. Power Energy Syst. 2020, 120, 106030. [Google Scholar] [CrossRef]
Figure 1. Traditional selling mode.
Figure 1. Traditional selling mode.
Sustainability 15 03771 g001
Figure 2. Probabilistic selling mode.
Figure 2. Probabilistic selling mode.
Sustainability 15 03771 g002
Figure 3. Locations of firms 1 and 2 and retailer R using the Hotelling model.
Figure 3. Locations of firms 1 and 2 and retailer R using the Hotelling model.
Sustainability 15 03771 g003
Figure 4. Structure of three players (firm 1, 2 and retailer R) in supply chain.
Figure 4. Structure of three players (firm 1, 2 and retailer R) in supply chain.
Sustainability 15 03771 g004
Figure 5. Variation of optimal wholesale price with ϕ .
Figure 5. Variation of optimal wholesale price with ϕ .
Sustainability 15 03771 g005
Figure 6. Variation of optimal wholesale price with λ t and λ p when ϕ = 1 4 .
Figure 6. Variation of optimal wholesale price with λ t and λ p when ϕ = 1 4 .
Sustainability 15 03771 g006
Figure 7. Variation of optimal price with λ t and λ p .
Figure 7. Variation of optimal price with λ t and λ p .
Sustainability 15 03771 g007
Figure 8. Variation of optimal profit with λ t and λ p .
Figure 8. Variation of optimal profit with λ t and λ p .
Sustainability 15 03771 g008
Figure 9. Variation of retailer’s profit with ϕ .
Figure 9. Variation of retailer’s profit with ϕ .
Sustainability 15 03771 g009
Figure 10. Variation of optimal profit with λ t and λ p .
Figure 10. Variation of optimal profit with λ t and λ p .
Sustainability 15 03771 g010
Table 1. Three-way revenue sharing contract performance.
Table 1. Three-way revenue sharing contract performance.
θ = 1 4 Case τ m 1 * τ m 2 * ϕ * Π R * Π m 1 * Π m 2 * E f E DM E DR
c 1 > c 2 1.00001.00000.00000.23110.78210.74700.38860.86870.1313
λ t < λ p c 1 = c 2 0.76330.67630.50002.17730.73580.83250.92680.41870.5813
c 1 < c 2 1.00001.00001.00000.23110.74700.78210.38860.86870.1313
c 1 > c 2 0.00001.00000.00000.15291.21261.58180.43920.94810.0519
λ t = λ p c 1 = c 2 0.40000.83630.47002.17730.73580.83250.93240.41870.5813
c 1 < c 2 1.00000.00000.00000.15291.58181.21260.43920.94810.0519
c 1 > c 2 1.00000.00001.00003.82203.48401.01400.56770.54060.4594
λ t > λ p c 1 = c 2 0.86130.37630.74282.17730.73580.83250.94290.41870.5813
c 1 < c 2 0.00001.00001.00003.82201.01403.48400.56770.54060.4594
Disclaimer/Publisher’s Note: The statements, opinions and data contained in all publications are solely those of the individual author(s) and contributor(s) and not of MDPI and/or the editor(s). MDPI and/or the editor(s) disclaim responsibility for any injury to people or property resulting from any ideas, methods, instructions or products referred to in the content.

Share and Cite

MDPI and ACS Style

Yang, G.; Wang, Y.; Liu, M. Optimal Policy for Probabilistic Selling with Three-Way Revenue Sharing Contract under the Perspective of Sustainable Supply Chain. Sustainability 2023, 15, 3771. https://doi.org/10.3390/su15043771

AMA Style

Yang G, Wang Y, Liu M. Optimal Policy for Probabilistic Selling with Three-Way Revenue Sharing Contract under the Perspective of Sustainable Supply Chain. Sustainability. 2023; 15(4):3771. https://doi.org/10.3390/su15043771

Chicago/Turabian Style

Yang, Guang, Ying Wang, and Mulin Liu. 2023. "Optimal Policy for Probabilistic Selling with Three-Way Revenue Sharing Contract under the Perspective of Sustainable Supply Chain" Sustainability 15, no. 4: 3771. https://doi.org/10.3390/su15043771

APA Style

Yang, G., Wang, Y., & Liu, M. (2023). Optimal Policy for Probabilistic Selling with Three-Way Revenue Sharing Contract under the Perspective of Sustainable Supply Chain. Sustainability, 15(4), 3771. https://doi.org/10.3390/su15043771

Note that from the first issue of 2016, this journal uses article numbers instead of page numbers. See further details here.

Article Metrics

Back to TopTop