Savior or Distraction for Survival: Examining the Applicability of Machine Learning for Rural Family Farms in the United Arab Emirates
Abstract
1. Introduction
- (1)
- What are the drivers and barriers for rural UAE farms adopting ML?
- (2)
- Is there a difference in the drivers and barriers between family and non-family-owned farms?
2. Literature Review
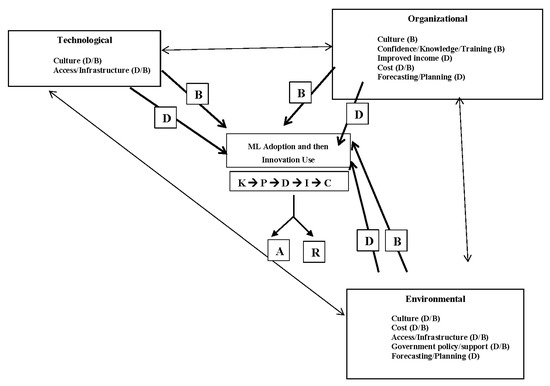
Conceptual Framework
3. Research Methodology
- Data collection: the process of gathering the data that will be used to train the model;
- Data pre-processing: cleaning and uniformization of data;
- Feature selection and extraction: selecting and extracting the required features for training;
- Model training: training the model based on the features extracted;
- Testing and deployment: testing the model against unseen data, and deploying the trained model once it exhibits satisfactory results.
4. Findings
5. Discussion
6. Conclusions and Recommendations
6.1. Conclusions
- (1)
- What are the drivers and barriers for rural UAE farms adopting ML?
- (2)
- Is there a difference in the drivers and barriers between family and non-family-owned farms?
6.2. Theoretical Implications
6.3. Policy Implications
6.4. Practical Implications
6.5. Research Implications
6.6. Recommendations
Author Contributions
Funding
Institutional Review Board Statement
Informed Consent Statement
Data Availability Statement
Conflicts of Interest
References
- Attia, A.; Govind, A.; Qureshi, A.S.; Feike, T.; Rizk, M.S.; Shabana, M.M.A.; Kheir, A.M.S. Coupling Process-Based Models and Machine Learning Algorithms for Predicting Yield and Evapotranspiration of Maize in Arid Environments. Water 2022, 14, 3647. [Google Scholar] [CrossRef]
- Meshram, V.; Patil, K.; Meshram, V.; Hanchate, D.; Ramkteke, S. Machine learning in agriculture domain: A state-of-art survey. Artif. Intell. Life Sci. 2021, 1, 100010. [Google Scholar] [CrossRef]
- Cockburn, M. Review: Application and Prospective Discussion of Machine Learning for the Management of Dairy Farms. Animals 2020, 10, 1690. [Google Scholar] [CrossRef]
- Japar, F.; Mathew, S.; Narayanaswamy, B.; Lim, C.; Hazra, J. Estimating the Wake Losses in Large Wind Farms: A Machine Learning Approach. 2014. Available online: https://ieeexplore.ieee.org/abstract/document/6816427 (accessed on 26 April 2022).
- Richmond, M.; Sobey, A.; Pandit, R.; Kolios, A. Stochastic assessment of aerodynamics within offshore wind farms based on machine-learning. Renew. Energy 2020, 161, 650–661. [Google Scholar] [CrossRef]
- Tryhuba, A.; Boyarchuk, V.; Tryhuba, A.; Ftoma, O.; Padyuka, R.; Rudynets, M. Forecasting the Risk of the Resource Demand for Dairy Farms Basing on Machine Learning. 2020. Available online: http://ceur-ws.org/Vol-2631/paper25.pdf (accessed on 8 April 2022).
- Arzubiaga, U.; De Massis, A.; Kammerlander, N.; Hoy, F. Knowledge management in family firms: A systematic review, integrated insights and future research opportunities. J. Knowl. Manag. 2022, 26, 269–290. [Google Scholar] [CrossRef]
- Calabrò, A.; Vecchiarini, M.; Gast, J.; Campopiano, G.; De Massis, A.; Kraus, S. Innovation in Family Firms: A Systematic Literature Review and Guidance for Future Research. Wiley Online Library: International Journal of Management Reviews. 2018. Available online: https://onlinelibrary.wiley.com/doi/abs/10.1111/ijmr.12192 (accessed on 10 November 2022).
- Ključnikov, A.; Civelek, M.; Fialova, V.; Folvarčná, A. Organizational, local, and global innovativeness of family-owned SMEs depending on firm-individual level characteristics: Evidence from the Czech Republic. Equilibrium. Q. J. Econ. Econ. Policy 2021, 16, 169–184. [Google Scholar] [CrossRef]
- Marjański, A.; Sułkowski, L. Consolidation strategies of small family firms in Poland during the COVID-19 crisis. Entrep. Bus. Econ. Rev. 2021, 9, 167–182. [Google Scholar] [CrossRef]
- Kamel, D. UAE Urges Family-Owned Businesses to List on Local Bourses. The National News. 2022. Available online: https://www.thenationalnews.com/business/2022/05/19/uae-urges-family-owned-businesses-to-list-on-loc (accessed on 22 January 2023).
- Fardet, A.; Rock, E. Ultra-Processed Foods and Food System Sustainability: What Are the Links? Sustainability 2020, 12, 6280. [Google Scholar] [CrossRef]
- Gilani, S.A.M.; Yasin Naveed Duncan, P.D.; Smith, A.M.J. What is Remote-rural and Why is it important? World Rev. Entrep. Manag. Sustain. Dev. 2022. Accepted. [Google Scholar]
- Lima, E.; Hopkins, T.; Gurney, E.; Shortall, O.; Lovatt, F.; Davies, P.; Williamson, G.; Kaler, J. Drivers for Precision Livestock Technology Adoption: A Study of Factors Associated with the Adoption of Electronic Identification Technology by Commercial Sheep Farmers in England and Wales. 2018. Available online: https://journals.plos.org/plosone/article?id=10.1371/journal.pone.0190489 (accessed on 20 October 2021).
- Srinivas, Y.; Venkatanarayana, N.; Sreeram, A.; Vijayasekhar, J.; Yugandhar, G.; Rathan Reddy, M. Information Technology in Rural India. Int. J. Mod. Eng. Res. 2014, 4, 217–221. [Google Scholar]
- Deakins, D.; Mochrie, R.; Galloway, L. Rural business use of information and communications technologies (ICTs): A study of the relative impact of collective activity in rural Scotland. Strateg. Chang. 2004, 13, 139–150. [Google Scholar] [CrossRef]
- White, G.; Jones, P.; Davies, P. The Strategic Impact of Information Technology Deployment, Part III. Strateg. Chang. Brief. Entrep. Financ. 2016, 25, 643–645. [Google Scholar] [CrossRef]
- Masita-Mwangi, M.; Mwakaba, K.; Impio, J. Taking Micro-Enterprise Online: The Case of Kenyan Businesses. 2012. Available online: http://dl.acm.org/citation.cfm?id=2212815 (accessed on 10 July 2021).
- Doherty, E. Broadband Adoption and Diffusion: A study of Irish SMEs. 2012. Available online: http://ethos.bl.uk/OrderDetails.do?uin=uk.bl.ethos.567099 (accessed on 20 March 2022).
- Clark, D.; Douglas, H. Information and communication technology adoption and diffusion in micro-enterprises: The case of techno-savvy home-based businesses. Int. J. Entrep. Small Bus. 2011, 14, 349–368. [Google Scholar] [CrossRef]
- Kuhn, K.; Galloway, T.; Collins-Williams, M. Near, far, and online: Small business owners’ advice-seeking from peers. J. Small Bus. Enterp. Dev. 2016, 23, 189–206. [Google Scholar] [CrossRef]
- Finbarr, T. Will Africa Take the Lead in the Internet of Things? 2015. Available online: https://discover.gcu.ac.uk/discovery/fulldisplay?docid=proquest1654891980&context=PC&vid=44GLCU_INST:44GLCU_VU2&lang=en&search_scope=MyInst_and_CI&adaptor=Primo%20Central&tab=Everything&query=any,cont (accessed on 12 March 2022).
- Bagchi, S. Rural India Is yet to Reap the True Benefits of the Internet. 2013. Available online: http://www.cxotoday.com/story/taking-internet-opportunity-to-rural-india/http://www.cxotoday.com/story/taking-internet-opportunity-to-rural-india/ (accessed on 19 February 2022).
- Beacom, M.; Nanere, M. The Impact of Internet Technologies and E-Business Applications on Tourism Enterprises: A Case Study from Central Victoria, Australia. 2010. Available online: http://www.afbe.biz/main/wp-content/uploads/AFBEConfPapers2010.pdf#page=526 (accessed on 9 May 2022).
- Townsend, L.; Wallace, C.; Smart, A.; Norman, T. Building Virtual Bridges: How Rural Micro-Enterprises Develop Social Capital in Online and Face-to-Face Settings. 2014. Available online: http://onlinelibrary.wiley.com/doi/10.1111/soru.12068/full (accessed on 12 January 2022).
- Cardiff University. Superfast Broadband Business Exploitation Project Digital Technologies and Future Opportunities for Rural Businesses and Areas in Wales January 2019. 2019. Available online: https://www.cardiff.ac.uk/__data/assets/pdf_file/0008/1438802/Horizon-scanning_rural-opportunities-03.pdf (accessed on 10 April 2022).
- Groves-Phillips, S. In-Migration and Economic Activity in Rural Areas of Wales. 2013. Available online: http://eprints.uwe.ac.uk/20050/ (accessed on 16 May 2022).
- Delalic, S.; Oruc, N. Determinations of Firm Growth: A Study of Rural SMEs in Bosnia-Herzegovina. J. Econ. Soc. Stud. 2014, 4, 5–23. [Google Scholar] [CrossRef]
- Al Bar, A.; Hoque, M. Factors affecting the adoption of information and communication technology in small and medium enterprises: A perspective for Rural Saudi Arabia. Inf. Technol. Dev. 2017, 25, 715–738. [Google Scholar] [CrossRef]
- Alshebami, A. Redefining Resilience: The Case of Small Entrepreneurs in Saudi Arabia. Research Gate/Frontiers in Environmental Science. 2023. Available online: https://www.researchgate.net/publication/367180206_Redefining_resilience_The_case_of_small_entrepren (accessed on 22 January 2023).
- Bakar, A.; Ahmad, S.; Ahmad, N. SME social media use: A study of predictive factors in the United Arab Emirates. Glob. Bus. Organ. Excell. 2019, 38, 53–68. [Google Scholar] [CrossRef]
- Elbeltagi, I.; Al Sharji, Y.; Hardaker, G.; Elsetouhi, A. The Role of the Owner-Manager in SMEs’ Adoption of Information and Communication Technology in the United Arab Emirate. J. Glob. Inf. Manag. 2013, 21, 23–50. [Google Scholar] [CrossRef]
- Olaniyi, E. Connecting the poor: The internet, mobile phones and financial inclusion in Africa. Digit. Policy Regul. Gov. 2018, 20, 568–581. [Google Scholar]
- Vakataki‘Ofa, S. Drivers of Broadband Connectivity in Asia-Pacific Developing Economies. 2018. Available online: https://papers.ssrn.com/sol3/papers.cfm?abstract_id=3274554 (accessed on 21 August 2021).
- Bosworth, G.; Salemink, K. Investigating Community-Led Broadband Initiatives as a Model for Neo-Endogenous Development. 2014. Available online: https://cdn.harper-adams.ac.uk/document/page/153_Salemink--Bosworth---Community-led-broadband.pdf (accessed on 10 January 2022).
- Warren, M. Farmers online: Drivers and impediments in the adoption of the Internet in UK agricultural businesses. J. Small Bus. Enterp. Dev. 2004, 11, 371–381. [Google Scholar] [CrossRef]
- Wilson, B.; Atterton, J.; Hart, J.; Spencer, M.; Thomson, S. Unlocking the Digital Potential of Rural Areas across the UK. 2018. Available online: https://ruralengland.org/wp-content/uploads/2018/03/Unlocking-digital-potential-website-version-final.pdf (accessed on 9 August 2021).
- Fabling, R.; Grimes, A. Picking up Speed: Does Ultrafast Broadband Increase Productivity? 2016. Available online: https://pdfs.semanticscholar.org/2e29/d61903b6c0253286a2de8d537f5d3ac41ee3.pdf (accessed on 9 April 2022).
- Passerini, K.; El Tarabishy, A.; Patten, K. SMEs and Information Technologies in the Broadband Economy; Springer: Greer, SC, USA, 2012; pp. 1–18. [Google Scholar]
- Alshebami, A. Green Innovation, Self-Efficacy, Green Innovation, Self-Efficacy, Entrepreneurial Orientation and Economic Performance: Interactions among Saudi Small Enterprises. Sustainability 2023, 15, 1961. Available online: https://doi.org/10.3390/su15031961 (accessed on 22 January 2023). [CrossRef]
- Steiner, A.; Atterton, J. The contribution of rural businesses to community resilience. Sage J. 2014, 29, 228–244. [Google Scholar] [CrossRef]
- Novitasari, M.; Alshebami, A.S.; Sudrajat, M.A. The Role of Green Supply Chain Management in Predicting Indonesian Firms’ Performance: Competitive Advantage and Board Size Influence. Indones. J. Sustain. Account. Manag. 2021, 5, 137–149. [Google Scholar] [CrossRef]
- Freathy, P.; Calderwood, E. The impact of internet adoption on the shopping behaviour of island residents. J. Retail. Consum. Serv. 2013, 20, 111–119. [Google Scholar] [CrossRef]
- Lodwick, W. ‘Nissology’: The Interrelationship between factors of Sustainability and Initiatives to enhance the Economic growth and Prosperity of Scotland’s small island communities. In Proceedings of the 13th Rural Entrepreneurship Conference, Islay, UK, 8 May 2015; Volume 13, p. 1. [Google Scholar]
- Glance, D. Three Charts on Australia’s Growing Appetite for Fast Broadband. 2017. Available online: https://theconversation.com/three-charts-on-australias-growing-appetite-for-fast-broadband-75780 (accessed on 22 April 2022).
- Gerli, P.; Whalley, J. Conference Paper: Fibre to the Countryside: A Comparison of Public and Community Initiatives in the UK. 2018. Available online: https://www.econstor.eu/bitstream/10419/184941/1/Gerli-Whalley.pdf (accessed on 11 March 2022).
- Davies, R. The Development of a Methodology for Measuring the Effect of Broadband Quality on SME Performance. 2014. Available online: http://orca-mwe.cf.ac.uk/59229/1/2014%20Davies%20R%20Mphil.pdf (accessed on 15 May 2022).
- Kriechbaumer, F.; Christodoulidou, N. SME Website Implementation Factors in the Hospitality Industry: Groundwork for a Digital Marketing Roadmap. Worldw. Hosp. Tour. 2014, 6, 55–69. [Google Scholar] [CrossRef]
- Ojanji, N. The Effect of Mobile Money Uptake on Financial Performance Of Non-Governmental Organisations In Kenya. 2013. Available online: http://erepository.uonbi.ac.ke/handle/11295/59304 (accessed on 14 July 2021).
- Galloway, L.; Kapasi, I. Rural Home-Based Businesses and Their Contribution to Rural Lives: An Exploratory Study. 2014. Available online: https://cdn.harper-adams.ac.uk/document/page/153_Galloway--Kapasi---Rural-home-based-business.pdf (accessed on 10 January 2022).
- Marlin, A.; Bruce, D. Transforming a Rural Society: Impacts of Broadband Adoption and Use in Rural New Brunswick Institutions. 2006. Available online: https://www.mta.ca/research/rstp/Amanda_ICSpaper.doc (accessed on 30 July 2021).
- Philip, L.; Cottrill, C.; Farrington, J.; Williams, F.; Ashmore, F. The Digital Divide: Patterns, Policy and Scenarios for Connecting the ‘Final Few’ in Rural Communities across Great Britain. 2017. Available online: http://www.sciencedirect.com/science/article/pii/S0743016716306799 (accessed on 4 May 2022).
- Bourreau, M.; Feasey, R.; Hoernig, S. Demand-Side Policies to Accelerate the Transition to Ultrafast Broadband. 2017. Available online: https://www.cerre.eu/sites/cerre/files/171212_CERRE_BroadbandDemand_FinalReport.pdf (accessed on 10 April 2022).
- Tookey, A.; Whalley, J.; Howick, S. Broadband diffusion in remote and rural Scotland. Telecommun. Policy 2006, 30, 481–495. [Google Scholar] [CrossRef]
- Olukayode, O.; Osman, W.; Hussein, H.; Ismael, A.; Masoud, A.; Mansor, A. Rural Small and Medium Enterprise: Information and Communication Technology as Panacea. J. Comput. Eng. 2014, 16, 28–31. [Google Scholar] [CrossRef]
- Battisti, M.; Deakins, D.; Perry, M. The sustainability of small businesses in recessionary times: Evidence from the strategies of urban and rural small businesses in New Zealand. Int. J. Entrep. Behav. Res. 2013, 19, 72–96. [Google Scholar] [CrossRef]
- Burnett, K.; Danson, M. Enterprise and entrepreneurship on islands and remote-rural environments. Int. J. Entrep. Innov. 2017, 18, 25–35. [Google Scholar] [CrossRef]
- Choudrie, J.; Middleton, C. Management of Broadband Technology and Innovation: Policy, Deployment, and Use; Routledge: London, UK, 2014; pp. 83–88. [Google Scholar]
- Znidarsic, A.; Werber, B. Usage of Information and Communication Technology in Micro Enterprises in the Last Decade. Organization 2012, 45, 87–96. [Google Scholar]
- Hill, A.; Scott, J.; Moyes, D.; Smith, R. Supporting Knowledge Exchange in Rural Business—A Case Story from Dumfries and Galloway, Scotland. 2016. Available online: http://journals.sagepub.com/doi/abs/10.1177/0269094216669110 (accessed on 1 May 2022).
- Chuabsamai, T. ‘Alarming’ Disparity in Broadband Connectivity within Asia-Pacific, UN Regional Study Finds. 2016. Available online: https://news.un.org/en/story/2016/08/536972-alarming-disparity-broadband-connectivity-within-asia-pacific-un-regional-study (accessed on 15 May 2022).
- Ameeta, J.; Courvisanos, J. A home-based business in suburban peripheral regions and government policy: A case study of Casey, Melbourne, Australia. Australas. J. Reg. Stud. 2013, 19, 295–318. [Google Scholar]
- Cowie, P.; Thompson, N.; Rowe, F. Honey Pots and Hives: Maximising the Potential of Rural Enterprise Hubs. 2013. Available online: http://www.ncl.ac.uk/cre/publish/researchreports/Honey%20Pots%20and%20HivesFINAL.pdf (accessed on 15 May 2022).
- Phillipson, J.; Shucksmith, M.; Turner, R.; Garrod, G.; Lowe, P.; Harvey, D.; Talbot, H.; Scott, K.; Carroll, T.; Gkartzios Phippen, A.; et al. Defining the Research Context. 2011. Available online: http://link.springer.com/chapter/10.1007/978-3-319-47554-7_2 (accessed on 13 December 2021).
- Allardyce, J. ‘Marginalisation’ Risk for the 20% Who Stay Offline. 2017. Available online: https://www.thetimes.co.uk/article/marginalisation-risk-for-the-20-who-stay-offline-glv5f20h9 (accessed on 1 May 2022).
- Ogston, G. Villagers Dig in for Their Broadband Network. 2017. Available online: http://www.bbc.co.uk/news/uk-Scotland-tayside-central-39692030 (accessed on 20 April 2022).
- Philip, L.; Williams, F. Remote-rural home-based businesses and digital inequalities: Understanding needs and expectations in a digitally underserved community. J. Rural Stud. 2019, 68, 306–318. [Google Scholar] [CrossRef]
- Obermayer, N.; Kovari, E.; Leinonen, J.; Valeri, M. How social media practices shape family business performance: The wine industry case study. Eur. Manag. J. 2022, 40, 360–371. [Google Scholar] [CrossRef]
- Soluk, J.; Kammerlander, N. Digital transformation in family-owned Mittelstand firms: A dynamic capabilities perspective. Eur. J. Inf. Syst. 2021, 30, 676–711. [Google Scholar] [CrossRef]
- Brinkerink, J. Broad Search, Deep Search, and the Absorptive Capacity Performance of Family and Nonfamily Firm R&D. Fam. Bus. Rev. 2018, 31. [Google Scholar] [CrossRef]
- Erdogan, I.; Rondi, E.; De Massis, A. Managing the Tradition and Innovation Paradox in Family Firms: A Family Imprinting Perspective. Entrep. Theory Pract. 2019, 44, 20–54. [Google Scholar] [CrossRef]
- Caputo, A.; Marzi, G.; Pellegrini, M.M.; Rialti, R. Conflict management in family businesses: A bibliometric analysis and systematic literature review. Int. J. Confl. Manag. 2018, 29, 519–542. [Google Scholar] [CrossRef]
- Abend, G. Organizing Your Social Sciences Research Paper: Theoretical Framework. Available online: http://libguides.usc.edu/writingguide/theoreticalframework (accessed on 4 March 2022).
- Lederman, N.; Lederman, J. What Is a Theoretical Framework? A Practical Answer. J. Sci. Teach. Educ. 2015, 26, 593–597. [Google Scholar] [CrossRef]
- Patel, D. Research data management: A conceptual framework. Libr. Rev. 2016, 65, 226–241. [Google Scholar] [CrossRef]
- Gilani, S.A.M. Drivers and Barriers for Broadband Adoption and Broadband Use by Food and Drink Micro-business Owner-managers Based in Remote-Rural Scotland. 2021. Available online: https://www.gcu.ac.uk/library/onlineresources/theses/ (accessed on 28 April 2022).
- Vishal, M.; Patil, K.; Meshram, V.; Hanchate, D.; Ramkteke, S.D. Machine Learning in Agriculture Domain: A State-of-Art Survey; Artificial Intelligence in Life Sciences; Elsevier: Amsterdam, The Netherlands, 2021. [Google Scholar]
- Datantify. 553 Farm Businesses in the United Arab Emirates. 2022. Available online: https://datantify.com/database/industry:farm,location:united-arab-emirates (accessed on 23 May 2022).
- Merriam, S.B.; Tisdell, E.J. Qualitative Research: A Guide to Design and Implementation, 4th ed.; Jossey-Bass: San Francisco, CA, USA, 2016. [Google Scholar]
- Anzul, M.; Ely, M.; Freidman, T.; Garner, D.; McCormack-Steinmetz, A. Doing Qualitative Research: Circles within Circles; Routledge: London, UK, 2003. [Google Scholar]
- Perera, K.; Aung, Z.; Woon, W. Machine Learning Techniques for Supporting Renewable Energy Generation and Integration: A Survey. 2014. Available online: https://link.springer.com/chapter/10.1007/978-3-319-13290-7_7 (accessed on 27 April 2022).
- Shine, P.; Murphy, M.; Upton, J.; Scully, T. Machine-learning algorithms for predicting on-farm direct water and electricity consumption on pasture-based dairy farms. Comput. Electron. Agric. 2018, 150, 74–87. [Google Scholar] [CrossRef]
- Elmahdy, S.; Ali, T.; Mohamed, M. Flash Flood Susceptibility Modelling and Magnitude Index Using Machine Learning and Geohydrological Models: A Modified Hybrid Approach. Remote Sens. 2020, 12, 2695. [Google Scholar] [CrossRef]
- United Nations. The SDGs in Action. United Nations Development Programme (UNDP). 2023. Available online: https://www.undp.org/sustainable-development-goals?utm_source=EN&utm_medium=GSR&utm_content=US_UNDP_ (accessed on 22 January 2023).






| Drivers | Location | Author(s) | Ref. |
|---|---|---|---|
| Access to business information | Asia | Srinivas et al., 2014 (India) | [15] |
| Scotland, UK | Deakins et al., 2004; White et al., 2016 | [16] [17] | |
| Affordability (cost) | Africa | Masita-Mwangi et al., 2012 (Kenya) | [18] |
| Europe | Doherty, 2012 (Ireland) | [19] | |
| New Zealand | Clark and Douglas, 2011 | [20] | |
| North America | Kuhn et al., 2016 (USA) | [21] | |
| Communication | Africa | Finbarr, 2015 | [22] |
| Asia | Bagchi, 2013 (India); Srinivas et al., 2014 (India) | [23] [15] | |
| Australia | Beacom and Nanere, 2010 | [24] | |
| Scotland, UK | Townsend et al., 2014 | [25] | |
| Wales, UK | Cardiff University, 2019; Groves-Phillips, 2013 | [26] [27] | |
| Confidence/training | Europe | Delalic and Oruc, 2014 (Bosnia–Herzegovina); Doherty, 2012 (Ireland) | [28] [19] |
| MENA (Middle East and North Africa) and Gulf | Al Bar and Hoque, 2017 (Saudi Arabia); Alshebami, 2023b (Saudi Arabia); Bakar et al., 2019 (UAE); Elbeltagi et al., 2013 (UAE) | [29] [30] [31] [32] | |
| Culture (growth-driven business) | Africa | Finbarr, 2015, Olaniyi, 2018 | [22] [33] |
| Asia | Srinivas et al., 2014 (India); Vakataki ‘Ofa, 2018 | [15] [34] | |
| England, UK | Bosworth and Salemink, 2014; Warren, 2004; Wilson et al., 2018 | [35] [36] [37] | |
| Europe | Delalic and Oruc, 2014 (Bosnia–Herzegovina) | [28] | |
| MENA and Gulf | Al Bar and Hoque, 2017 (Saudi Arabia); Alshebami, 2023b (Saudi Arabia); Bakar et al., 2019 (UAE); Elbeltagi et al., 2013 (UAE) | [29] [30] [31] [32] | |
| New Zealand | Fabling and Grimes, 2016 | [38] | |
| North America | Passerini et al., 2012 (USA) | [39] | |
| Scotland, UK | Townsend et al., 2014 | [25] | |
| Wales, UK | Cardiff University, 2019 | [26] | |
| Environmentally friendly | MENA and Gulf | Alshebami, 2023a (Saudi Arabia); Alshebami, 2023b (Saudi Arabia) | [40] [30] |
| Scotland, UK | Steiner and Atterton, 2014 | [41] | |
| Improved income for businesses | Asia | Novitasari et al., 2021 (Indonesia); Vakataki ‘Ofa, 2018 | [42] [34] |
| England, UK | Wilson et al., 2018 | [37] | |
| New Zealand | Fabling and Grimes, 2016 | [38] | |
| Scotland, UK | Freathy and Calderwood, 2013; Lodwick, 2015 | [43] [44] | |
| Wales, UK | Cardiff University, 2019 | [26] | |
| Infrastructure, e.g., satisfactory broadband quality and speed | Australia | Glance, 2017 | [45] |
| England, UK | Gerli and Whalley, 2018 | [46] | |
| MENA and Gulf | Alshebami, 2023b (Saudi Arabia); Bakar et al., 2019 (UAE); Elbeltagi et al., 2013 (UAE) | [30] [31] [32] | |
| New Zealand | Fabling and Grimes, 2016 | [38] | |
| Wales, UK | Davies, 2014 | [47] | |
| Marketing/promotion | Africa | Finbarr, 2015 | [22] |
| Asia | Kriechbaumer and Christodoulidou, 2014; Novitasari et al., 2021 (Indonesia) | [48] [42] | |
| Scotland, UK | Townsend et al., 2014 | [25] | |
| Wales, UK | Cardiff University, 2019 | [26] | |
| Support towards daily operations (Planning) | Africa | Ojanji, 2013 | [49] |
| Asia | Vakataki ‘Ofa, 2018 | [34] | |
| England, UK | Wilson et al., 2018 | [37] | |
| New Zealand | Clark and Douglas, 2011 | [20] | |
| Scotland, UK | Galloway and Kapasi, 2014 | [50] |
| Barriers | Location | Author(s) | Ref. |
|---|---|---|---|
| Confidence/training | North America | Marlin and Bruce, 2006 (Canada) | [51] |
| Scotland, UK | Philip et al., 2017; White et al., 2016 | [52] [17] | |
| Wales, UK | Davies, 2014; Groves-Phillips, 2013 | [47] [27] | |
| Cost | North America | Marlin and Bruce, 2006 (Canada) | [51] |
| Europe | Bourreau et al., 2017 | [53] | |
| England, UK | Wilson et al., 2018 | [37] | |
| Scotland, UK | Tookey et al., 2006; Townsend et al., 2014 | [54] [25] | |
| Culture | Asia | Olukayode et al., 2014 (Malaysia) | [55] |
| North America | Marlin and Bruce, 2006 (Canada) | [51] | |
| New Zealand | Battisti et al., 2013 | [56] | |
| Scotland, UK | Burnett and Danson, 2017; Townsend et al., 2014 | [57] [25] | |
| Lack of government support (awareness) | Asia | Srinivas et al., 2014 (India) | [15] |
| Australia | Choudrie and Middleton, 2014 | [58] | |
| North America | Marlin and Bruce, 2006 (Canada) | [51] | |
| England, UK | Wilson et al., 2018 | [37] | |
| Europe | Znidarsic and Werber, 2012 (Slovenia) | [59] | |
| MENA and Gulf | Elbeltagi et al., 2013 (UAE) | [32] | |
| Scotland, UK | Hill et al., 2016 | [60] | |
| Poor Infrastructure | Africa | Finbarr, 2015; Olaniyi, 2018 | [22] [33] |
| Asia | Chuabsamai, 2016 (Thailand); Srinivas et al., 2014 (India); Vakataki ‘Ofa, 2018 | [61] [15] [34] | |
| Australia | Ameeta and Courvisanos, 2013 | [62] | |
| North America | Marlin and Bruce, 2006 (Canada) | [51] | |
| England, UK | Cowie et al., 2013; Phillipson et al., 2011; Wilson et al., 2018 | [63] [64] [37] | |
| Scotland, UK | Allardyce, 2017; Burnett and Danson, 2017; Ogston, 2017; Philip and Williams, 2019 | [65] [57] [66] [67] | |
| Wales, UK | Cardiff University, 2019 | [26] | |
| Security/level of trust | Scotland, UK | Townsend et al., 2014 | [25] |
| Application | Data | Features | Supervised Learning |
|---|---|---|---|
| Providing an assessment score for the soil to aid in planting crops | Database of previous information | Climatic variables (weather, temperature, humidity, outlook), agronomical parameters (soil quality, sun direction), state attributes | Regression (provides an assessment score from 0.00 to 100.00) |
| Classification of ripe and raw fruits | Images of ripe and raw fruits organized into folders | Color, size, shape, entropy, etc. | Classification (labels of ‘ripe’ or ’raw’) |
| Determining the shelf life of crops | Images of crops organized into folders based on the shelf life of previous examples | Color, size, shape, entropy, etc. | Classification or regression (depends on whether a distinct number will be provided (e.g., 3 months), in which case it will be a classification problem, or a variable rating score (e.g., 10.467), by which it will be regression |
| Dimension | Focus |
|---|---|
| Dimension 1 | Population and population density |
| Dimension 2 | Proximity to urban areas |
| Dimension 3 | Development |
| Dimension 4 | Culture |
| Dimension 5 | Social Perception |
| Location | Age | Gender | Nationality | Family Business | Nature of Farm |
|---|---|---|---|---|---|
| Al Ain 1 | 40 | Male | Non-Emirati | Yes | Farming |
| Al Ain 2 | 38 | Male | Emirati | Yes | Farming |
| Al Bateen 1 | 60 | Male | Emirati | Yes | Farming |
| Al Bateen 2 | 42 | Female | Emirati | Yes | Livestock |
| Al Dhafra 1 | 51 | Male | Emirati | Yes | Farming |
| Al Dhafra 2 | 54 | Female | Emirati | Yes | Farming |
| Al Foah 1 | 27 | Male | Emirati | No | Farming |
| Al Foah 2 | 37 | Male | Emirati | Yes | Livestock |
| Al Khazna 1 | 37 | Male | Non-Emirati | No | Livestock |
| Al Khazna 2 | 57 | Male | Emirati | Yes | Livestock and farming |
| Al Madam 1 | 33 | Male | Emirati | Yes | Agricultural farm |
| Al Madam 2 | 48 | Female | Emirati | Yes | Greenhouse |
| Al Qattara 1 | 45 | Male | Emirati | No | Farming |
| Al Qattara 2 | 41 | Male | Non-Emirati | Yes | Agricultural farm |
| Al Remah 1 | 32 | Female | Emirati | Yes | Farming |
| Al Remah 2 | 42 | Female | Emirati | Yes | Livestock |
| Masafi 1 | 28 | Male | Non-Emirati | Yes | Agricultural farm |
| Masafi 2 | 66 | Male | Emirati | No | Farming |
| Sweihan 1 | 49 | Male | Emirati | Yes | Greenhouse |
| Sweihan 2 | 55 | Female | Emirati | Yes | Farming |
| Questions |
|---|
| 1. Do you know what machine learning is? |
| 2. Are you confident in using technology for the farm? |
| 3. Do you use mobile/smartphone technologies? |
| 4. Would you use ML for business operations? |
| 5. Does the local infrastructure allow you to use technology for the farm? |
| 6. Is there something that would prevent you from using ML? |
| 7. Does the government support you in using technology for the farm? |
| Location | Age | Gender | Nationality | Family Business | Nature of Farm | Issues Encountered by Interviewees |
|---|---|---|---|---|---|---|
| Al Ain 1 | 40 | Male | Non-Emirati | Yes | Farming | >Issues related to the irrigation and desalination of water. >The costs of running the farm and producing products are higher than the returns. |
| Al Ain 2 | 38 | Male | Emirati | Yes | Farming | >Lack of government support. >Lack of solutions to livestock losses. >Unstable weather conditions. |
| Al Bateen 1 | 60 | Male | Emirati | Yes | Farming | >The salinity of the water is a big challenge. >Cannot use wastewater for agriculture as it will harm health. |
| Al Bateen 2 | 42 | Female | Emirati | Yes | Livestock | >High overheads and low profits. >Unstable weather conditions. >Salinity of water. |
| Al Dhafra 1 | 51 | Male | Emirati | Yes | Farming | >Foreign competitors. >Low profits. >Increasing running costs. |
| Al Dhafra 2 | 54 | Female | Emirati | Yes | Farming | >High costs of running a farm. >Lack of knowledge. >Motivation due to limited incentives. |
| Al Foah 1 | 27 | Male | Emirati | No | Farming | >Inability of their products to compete with established food brands and crops imported from abroad at lower prices where some of these imported products are of lower quality than local products. |
| Al Foah 2 | 37 | Male | Emirati | Yes | Livestock | >Pests. >Unstable weather. >Expensive electricity. >High production costs. >Post-harvest losses. |
| Al Khazna 1 | 37 | Male | Non-Emirati | No | Livestock | >Vulnerability of the animals during the summer and winter. >Losses attributed to extreme weather conditions. |
| Al Khazna 2 | 57 | Male | Emirati | Yes | Livestock and farming | >Unstable weather conditions. >High electricity costs. >Low return on investment (ROI). >Scarcity of fresh water has become a challenge in many regions. |
| Al Madam 1 | 33 | Male | Emirati | Yes | Agricultural farm | Substantial costs related to >Electricity. >Water. >Labor. |
| Al Madam 2 | 48 | Female | Emirati | Yes | Greenhouse | >Lack of arable land. >Scarcity of water. >Hot climate. >Insufficient investment in agricultural research. >Reliance on fossil fuels. >Lack of plotting of high-valued crops. >Limited technical know-how in production. >Overreliance on desalination. |
| Al Qattara 1 | 45 | Male | Emirati | No | Farming | >The Falaj (irrigation) does not supply fresh water like before. >Salinity is a big challenge. |
| Al Qattara 2 | 41 | Male | Non-Emirati | Yes | Agricultural farm | >Increase in water costs. >Water salinity. >Irrigation issues. >Unstable weather conditions. |
| Al Remah 1 | 32 | Female | Emirati | Yes | Farming | >The owner is looking to rent the farm out as there is no profit generated due to high overhead costs. |
| Al Remah 2 | 42 | Female | Emirati | Yes | Livestock | >Low ROI. >Increasing costs. >Increased foreign competitors. |
| Masafi 1 | 28 | Male | Non-Emirati | Yes | Agricultural farm | >Scarcity of groundwater. >Scarcity of arable land. >Inefficient irrigation techniques. |
| Masafi 2 | 66 | Male | Emirati | No | Farming | >The ROI for farming is less in comparison to the importation of food supply from neighboring countries. >Have to close farms rather than incur high costs from overheads. |
| Sweihan 1 | 49 | Male | Emirati | Yes | Greenhouse | Negative income attributed to revenue not overcoming overheads of >Municipal water. >Fertilizers. >Other operational costs. |
| Sweihan 2 | 55 | Female | Emirati | Yes | Farming | >Limited understanding of farming. >Increase in regular monetary losses. >Irrigation issues. >Water salinity issues. |
| 1. Do you know what machine learning is? | 2. Are you confident in using technology for the farm? | 3. Do you use mobile/smartphone technologies? | 4. Would you use ML for business operations? | 5. Does the local infrastructure allow you to use technology for the farm? | 6. Is there something that would prevent you from using ML? | 7. Does the government support you in using technology for the farm? | |
| Al Ain 1 | No | No | No | Yes | Unsure | Costs | Not sure |
| Al Ain 2 | No | No | No | No | Unsure | Skills and culture | Not sure |
| Al Bateen 1 | No | No | No | No | Unsure | Skills and culture | Not sure |
| Al Bateen 2 | Yes | No | Yes | Yes | Unsure | Costs and culture | Yes |
| Al Dhafra 1 | No | No | No | No | Unsure | Skills and culture | Not sure |
| Al Dhafra 2 | Yes | Yes | Yes | No | No | Skills and costs | Yes |
| Al Foah 1 | No | No | No | No | No | Skills and costs | No |
| Al Foah 2 | No | No | No | No | No | Costs | Not sure |
| Al Khazna 1 | No | No | Yes | Not sure | Unsure | Access | Not sure |
| Al Khazna 2 | No | No | Yes | No | No | Costs and access | Not sure |
| Al Madam 1 | No | No | No | No | No | Costs, culture, and skills | Not sure |
| Al Madam 2 | No | No | No | No | No | Costs, culture, and access | No |
| Al Qattara 1 | No | No | No | No | No | Access and skills | Yes |
| Al Qattara 2 | No | No | No | Yes | No | Costs and culture | Not sure |
| Al Remah 1 | No | No | No | No | Not sure | Access and culture | Not sure |
| Al Remah 2 | Yes | No | No | No | No | Skills | Not sure |
| Masafi 1 | No | Yes | No | Not sure | No | Costs, culture, access, and skills | Not sure |
| Masafi 2 | No | No | No | No | No | Skills | Not sure |
| Sweihan 1 | Yes | No | No | No | Not sure | Skills and culture | Yes |
| Sweihan 2 | No | Yes | No | Not sure | No | Access, culture, and costs | Not sure |
| Category | Issue | ML Solution |
|---|---|---|
| Application Issues | Irrigation/water salinity | Solution A: Water predictive recommendation system |
| Unstable weather conditions | Solution B: Automated classification on assessing the suitability of farming activities based on weather forecasts | |
| Increased foreign competition | Application of Solutions A and B will automate certain farming processes. In turn, this encourages fast and high-quality production with higher accessibility, providing an edge over foreign competitors. | |
| Increased operational costs | Application of Solutions A and B will automate certain farming processes. In turn, this decreases staff and time allocation requirements. | |
| Usage | Technical skills | The utilization of Solutions A and B does not require an advanced technical understanding of the methods used, provided that it will be packaged in a simple interface with a few buttons. Refer to Figure 4 for a sample interface. |
| Confidence | ||
| Costs and accessibility | The AI solutions will be packaged as a mobile application, which can easily be accessed. |
Disclaimer/Publisher’s Note: The statements, opinions and data contained in all publications are solely those of the individual author(s) and contributor(s) and not of MDPI and/or the editor(s). MDPI and/or the editor(s) disclaim responsibility for any injury to people or property resulting from any ideas, methods, instructions or products referred to in the content. |
© 2023 by the authors. Licensee MDPI, Basel, Switzerland. This article is an open access article distributed under the terms and conditions of the Creative Commons Attribution (CC BY) license (https://creativecommons.org/licenses/by/4.0/).
Share and Cite
Gilani, S.A.M.; Copiaco, A.; Gernal, L.; Yasin, N.; Nair, G.; Anwar, I. Savior or Distraction for Survival: Examining the Applicability of Machine Learning for Rural Family Farms in the United Arab Emirates. Sustainability 2023, 15, 3720. https://doi.org/10.3390/su15043720
Gilani SAM, Copiaco A, Gernal L, Yasin N, Nair G, Anwar I. Savior or Distraction for Survival: Examining the Applicability of Machine Learning for Rural Family Farms in the United Arab Emirates. Sustainability. 2023; 15(4):3720. https://doi.org/10.3390/su15043720
Chicago/Turabian StyleGilani, Sayed Abdul Majid, Abigail Copiaco, Liza Gernal, Naveed Yasin, Gayatri Nair, and Imran Anwar. 2023. "Savior or Distraction for Survival: Examining the Applicability of Machine Learning for Rural Family Farms in the United Arab Emirates" Sustainability 15, no. 4: 3720. https://doi.org/10.3390/su15043720
APA StyleGilani, S. A. M., Copiaco, A., Gernal, L., Yasin, N., Nair, G., & Anwar, I. (2023). Savior or Distraction for Survival: Examining the Applicability of Machine Learning for Rural Family Farms in the United Arab Emirates. Sustainability, 15(4), 3720. https://doi.org/10.3390/su15043720

