Optimizing the Distribution Network of a Bakery Facility: A Reduced Travelled Distance and Food-Waste Minimization Perspective
Abstract
1. Introduction
2. Literature Review
2.1. Facility Location Selection
2.2. Multi-Criteria Decision-Making Approaches in Facility Location Problems
2.3. Redesigning a Distribution Network
2.4. Ordering System
3. Methodology
3.1. AHP Method
3.2. TOPSIS Method
3.3. Distribution Network Design
3.3.1. Customer Satisfaction Factors
- Response time, defined as the time between a customer placing an order and receiving the delivery. On top of improving customer satisfaction, reducing the response time is critical to decreasing food loss in bakery operations [14].
- Flexibility is the number of different products/configurations that a customer desires from the distribution network. The relationship between flexibility and customer satisfaction is well established in the operations management literature [68].
- Product availability is the probability that a product will be in stock when an order is made. It is an essential attribute of customer satisfaction [69].
- Customer experience includes customers’ experience of placing and receiving their orders. It affects the customer’s attitude toward the firm and, ultimately, their satisfaction [69].
- Order visibility is defined as the ability of the customer to track their order from placement to delivery. While improving customer satisfaction, order visibility might also lower food loss due to a reduced probability of errors in the delivery process [70].
- Returnability describes the ability of the customer to return unsatisfactory merchandise and the ability of the network to handle such returns. It is an important driver of customer satisfaction [71].
3.3.2. Supply Chain Costs
- Inventory costs
- Transportation costs
- Operational (facilities and handling) costs
- Other costs (including information costs, etc.)
- Will the product be delivered to the customer’s location or picked up from a preordained site?
- Will the product flow through an intermediary (or intermediate location)?
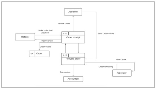
3.4. Designing an Effective Ordering System
3.5. The Case Study
3.5.1. Analyzing the Problem
- Operations in both Jeddah (factory) and Taif (factory);
- Storage and distribution operations in Jeddah (warehouse) and manufacturing located in Taif (factory);
- Manufacturing located in Jeddah (factory), with storage and distribution operations concentrated in Taif (warehouse).
3.5.2. Application of AHP and TOPSIS Method
- Scenario 1: Jeddah (factory) and Taif (factory).
- Scenario 2: Jeddah (warehouse) and Taif (factory).
- Scenario 3: Jeddah (factory) and Taif (warehouse).
3.5.3. Determination of the Distribution Network
3.5.4. Design of the Ordering System
4. Results and Discussion
4.1. Results
4.1.1. Determination of the Optimal Location
4.1.2. Selecting a Distribution Method
4.1.3. Designing a Distribution Network
4.1.4. Designing an Effective Ordering System
4.2. Discussion
4.3. Limitations and Future Research
5. Conclusions
Funding
Institutional Review Board Statement
Informed Consent Statement
Data Availability Statement
Conflicts of Interest
References
- Al-Khateeb, S.A.; Hussain, A.; Lange, S.; Almutari, M.M.; Schneider, F. Battling Food Losses and Waste in Saudi Arabia: Mobilizing Regional Efforts and Blending Indigenous Knowledge to Address Global Food Security Challenges. Sustainability 2021, 13, 8402. [Google Scholar] [CrossRef]
- Validi, S.; Bhattacharya, A.; Byrne, P. A case analysis of a sustainable food supply chain distribution system—A multi-objective approach. Int. J. Prod. Econ. 2014, 152, 71–87. [Google Scholar] [CrossRef]
- Ekren, B.Y.; Kumar, V. An overview of reducing food loss and food waste in supply chains. In Agri-Food 4.0; Emerald Publishing Limited: Bingley, UK, 2022. [Google Scholar]
- Akkerman, R.; Farahani, P.; Grunow, M. Quality, safety and sustainability in food distribution: A review of quantitative operations management approaches and challenges. OR Spectr. 2010, 32, 863–904. [Google Scholar] [CrossRef]
- Chopra, S. Designing the distribution network in a supply chain. Transp. Res. Part E Logist. Transp. Rev. 2003, 39, 123–140. [Google Scholar] [CrossRef]
- Mangiaracina, R.; Song, G.; Perego, A. Distribution network design: A literature review and a research agenda. Int. J. Phys. Distrib. Logist. Manag. 2015, 45, 506–531. [Google Scholar] [CrossRef]
- Ridlehoover, J. Applying Monte Carlo simulation and risk analysis to the facility location problem. Eng. Econ. 2004, 49, 237–252. [Google Scholar] [CrossRef]
- Puška, A.; Kozarević, S.; Okičić, J. Investigating and analyzing the supply chain practices and performance in agro-food industry. Int. J. Manag. Sci. Eng. Manag. 2020, 15, 9–16. [Google Scholar] [CrossRef]
- Ishangulyyev, R.; Kim, S.; Lee, S.H. Understanding food loss and waste—Why are we losing and wasting food? Foods 2019, 8, 297. [Google Scholar] [CrossRef]
- Ghosh, R.; Eriksson, M. Food waste due to retail power in supply chains: Evidence from Sweden. Glob. Food Secur. 2019, 20, 1–8. [Google Scholar] [CrossRef]
- Aktas, E.; Sahin, H.; Huda, A.K.S.; Irani, Z.; Topaloglu, Z.; Sharif, A.M.; Kamrava, M.; Oledinma, A. A behavioral approach to food waste issue in Qatar. In Proceedings of the Qatar Foundation Annual Research Conference Proceedings, Doha, Qatar, 19–20 March 2018; Volume 2018, p. EEPD836. [Google Scholar]
- Akkaş, A.; Honhon, D. Shipment policies for products with fixed shelf lives: Impact on profits and waste. Manuf. Serv. Oper. Manag. 2022, 24, 1611–1629. [Google Scholar] [CrossRef]
- WRAP. Reducing Household Bakery Waste; WRAP: Banbury, UK, 2011; p. 151. [Google Scholar]
- Bacenetti, J.; Cavaliere, A.; Falcone, G.; Giovenzana, V.; Banterle, A.; Guidetti, R. Shelf life extension as solution for environmental impact mitigation: A case study for bakery products. Sci. Total Environ. 2018, 627, 997–1007. [Google Scholar] [CrossRef] [PubMed]
- Iqbal, M.W.; Ramzan, M.B.; Malik, A.I. Food Preservation within Multi-Echelon Supply Chain Considering Single Setup and Multi-Deliveries of Unequal Lot Size. Sustainability 2022, 14, 6782. [Google Scholar] [CrossRef]
- Melo, M.T.; Nickel, S.; Saldanha-Da-Gama, F. Facility location and supply chain management—A review. Eur. J. Oper. Res. 2009, 196, 401–412. [Google Scholar] [CrossRef]
- Arabani, A.B.; Farahani, R.Z. Facility location dynamics: An overview of classifications and applications. Comput. Ind. Eng. 2012, 62, 408–420. [Google Scholar] [CrossRef]
- Snyder, L.V. Facility location under uncertainty: A review. IIE Trans. 2006, 38, 547–564. [Google Scholar] [CrossRef]
- Farahani, R.Z.; SteadieSeifi, M.; Asgari, N. Multiple criteria facility location problems: A survey. Appl. Math. Model. 2010, 34, 1689–1709. [Google Scholar] [CrossRef]
- ReVelle, C.S.; Eiselt, H.A. Location analysis: A synthesis and survey. Eur. J. Oper. Res. 2005, 165, 1–19. [Google Scholar] [CrossRef]
- Agrebi, M.; Abed, M.; Omri, M.N. Urban distribution centers’ location selection’s problem: A survey. In Proceedings of the 2015 4th International Conference on Advanced Logistics and Transport (ICALT), Valenciennes, France, 20–22 May 2015; pp. 246–251. [Google Scholar]
- Miller, H.J. GIS and geometric representation in facility location problems. Int. J. Geogr. Inf. Syst. 1996, 10, 791–816. [Google Scholar] [CrossRef]
- Bozkaya, B.; Yanik, S.; Balcisoy, S. A GIS-based optimization framework for competitive multi-facility location-routing problem. Netw. Spat. Econ. 2010, 10, 297–320. [Google Scholar] [CrossRef]
- Tong, L.; Wang, Z.-T. Application of plant growth simulation algorithm on solving facility location problem. Syst. Eng. Theory Pract. 2008, 28, 107–115. [Google Scholar]
- Afshari, H.; Sharafi, M.; ElMekkawy, T.; Peng, Q. Optimizing multi-objective dynamic facility location decisions within green distribution network design. Procedia Cirp 2014, 17, 675–679. [Google Scholar] [CrossRef]
- Azadeh, A.; Roozbahani, M.N.; Moghaddam, M. Optimisation of complex and large-sized single-row facility layout problems with a unique hybrid meta-heuristic framework. Int. J. Oper. Res. 2013, 16, 38–67. [Google Scholar] [CrossRef]
- Mohamadi, A.; Ebrahimnejad, S.; Tavakkoli-Moghaddam, R. A novel two-stage approach for solving a bi-objective facility layout problem. Int. J. Oper. Res. 2018, 31, 49–87. [Google Scholar] [CrossRef]
- Khosravian Ghadikolaei, Y.; Shahanaghi, K. Multi-floor dynamic facility layout: A simulated annealing-based solution. Int. J. Oper. Res. 2013, 16, 375–389. [Google Scholar] [CrossRef]
- Omrani, H.; Ghiasi, F.G. Facility location decisions in supply chain design under uncertainty: A robust optimisation approach. Int. J. Oper. Res. 2017, 30, 391–406. [Google Scholar] [CrossRef]
- Duong, V.H.; Bui, N.H. A mixed-integer linear formulation for a capacitated facility location problem in supply chain network design. Int. J. Oper. Res. 2018, 33, 32–54. [Google Scholar] [CrossRef]
- Luis, M.; Irawan, C.A.; Imran, A. A two-stage method for the capacitated multi-facility location-allocation problem. Int. J. Oper. Res. 2019, 35, 366–377. [Google Scholar]
- Yan, L.; Grifoll, M.; Feng, H.; Zheng, P.; Zhou, C. Optimization of Urban Distribution Centres: A Multi-Stage Dynamic Location Approach. Sustainability 2022, 14, 4135. [Google Scholar] [CrossRef]
- Amin-Tahmasbi, H.; Sadafi, S.; Ekren, B.Y.; Kumar, V. A multi-objective integrated optimisation model for facility location and order allocation problem in a two-level supply chain network. Ann. Oper. Res. 2022, 1–30. [Google Scholar] [CrossRef]
- Lou, Z.; Jie, W.; Zhang, S. Multi-objective optimization for order assignment in food delivery industry with human factor considerations. Sustainability 2020, 12, 7955. [Google Scholar] [CrossRef]
- Athawale, V.M.; Chatterjee, P.; Chakraborty, S. Decision making for facility location selection using PROMETHEE II method. Int. J. Ind. Syst. Eng. 1 2012, 11, 16–30. [Google Scholar] [CrossRef]
- Shimi, A.; Ebrahimi Dishabi, M.R.; Abdollahi Azgomi, M. A Multi-Objective Decision-Based Solution for Facility Location-Allocation Problem Using Cuckoo Search And Genetic Algorithms. J. Adv. Comput. Res. 2020, 11, 121–143. [Google Scholar]
- Shahanaghi, K.; Yazdian, S.A. Facility location and distribution decisions in supply chains with fleet sizing considering both tangible and intangible criteria. Int. J. Manag. Sci. Eng. Manag. 2010, 5, 303–309. [Google Scholar] [CrossRef]
- Dey, B.; Bairagi, B.; Sarkar, B.; Sanyal, S.K. A hybrid fuzzy technique for the selection of warehouse location in a supply chain under a utopian environment. Int. J. Manag. Sci. Eng. Manag. 2013, 8, 250–261. [Google Scholar] [CrossRef]
- Tramarico, C.L.; Salomon, V.A.P.; Marins, F.A.S. Analytic hierarchy process and supply chain management: A bibliometric study. Procedia Comput. Sci. 2015, 55, 441–450. [Google Scholar] [CrossRef]
- Saaty, T.L. Decision making—The analytic hierarchy and network processes (AHP/ANP). J. Syst. Sci. Syst. Eng. 2004, 13, 1–35. [Google Scholar] [CrossRef]
- Hwang, C.-L.; Yoon, K. Methods for multiple attribute decision making. In Multiple Attribute Decision Making; Springer: Berlin/Heidelberg, Germany, 1981; pp. 58–191. [Google Scholar]
- Badri, M.A. Combining the analytic hierarchy process and goal programming for global facility location-allocation problem. Int. J. Prod. Econ. 1999, 62, 237–248. [Google Scholar] [CrossRef]
- Sule, D.R. Logistics of Facility Location and Allocation; CRC Press: Boca Raton, FL, USA, 2001. [Google Scholar]
- Opasanon, S.; Lertsanti, P. Impact analysis of logistics facility relocation using the analytic hierarchy process (AHP). Int. Trans. Oper. Res. 2013, 20, 325–339. [Google Scholar] [CrossRef]
- Weng, J.; Liu, D.; He, W.; Yang, B.; Huang, Y. Multi-objective optimization of distribution network operation mode based on AHP. Dianli Xitong Zidonghua (Autom. Electr. Power Syst.) 2012, 36, 56–61. [Google Scholar]
- Haial, A.; Berrado, A.; Benabbou, L. Redesigning a transportation network: The case of a pharmaceutical supply chain. Int. J. Logist. Syst. Manag. 2020, 35, 90–118. [Google Scholar] [CrossRef]
- Aravind, K. Evaluating Logistics Distribution Network Designs of FMCG Supply Chain. Int. J. Manag. (IJM) 2020, 11, 783–790. [Google Scholar]
- Sopadang, A.; Banomyong, R. Combining AHP and TOPSIS method for logistics hub selection. Int. J. Manag. Decis. Mak. 2016, 15, 134–153. [Google Scholar] [CrossRef]
- Ertuğrul, İ.; Karakaşoğlu, N. Comparison of fuzzy AHP and fuzzy TOPSIS methods for facility location selection. Int. J. Adv. Manuf. Technol. 2008, 39, 783–795. [Google Scholar] [CrossRef]
- Choudhary, D.; Shankar, R. An STEEP-fuzzy AHP-TOPSIS framework for evaluation and selection of thermal power plant location: A case study from India. Energy 2012, 42, 510–521. [Google Scholar] [CrossRef]
- Selim, H.; Ozkarahan, I. A supply chain distribution network design model: An interactive fuzzy goal programming-based solution approach. Int. J. Adv. Manuf. Technol. 2008, 36, 401–418. [Google Scholar] [CrossRef]
- Galkin, A.; Olkhova, M.; Iwan, S.; Kijewska, K.; Ostashevskyi, S.; Lobashov, O. Planning the rational freight vehicle fleet utilization considering the season temperature factor. Sustainability 2021, 13, 3782. [Google Scholar] [CrossRef]
- Arabsheybani, A.; Arshadi Khasmeh, A. Robust and resilient supply chain network design considering risks in food industry: Flavour industry in Iran. Int. J. Manag. Sci. Eng. Manag. 2021, 16, 197–208. [Google Scholar] [CrossRef]
- Paz, J.; Orozco, J.; Salinas, J.; Buriticá, N.; Escobar, J. Redesign of a supply network by considering stochastic demand. Int. J. Ind. Eng. Comput. 2015, 6, 521–528. [Google Scholar] [CrossRef]
- Yadav, V.S.; Singh, A.; Raut, R.D.; Cheikhrouhou, N. Design of multi-objective sustainable food distribution network in the Indian context with multiple delivery channels. Comput. Ind. Eng. 2021, 160, 107549. [Google Scholar] [CrossRef]
- Lin, D.; Zhang, Z.; Wang, J.; Yang, L.; Shi, Y.; Soar, J. Optimizing urban distribution routes for perishable foods considering carbon emission reduction. Sustainability 2019, 11, 4387. [Google Scholar] [CrossRef]
- Chen, J.; Gui, P.; Ding, T.; Na, S.; Zhou, Y. Optimization of transportation routing problem for fresh food by improved ant colony algorithm based on tabu search. Sustainability 2019, 11, 6584. [Google Scholar] [CrossRef]
- Meneghetti, A.; Pagnin, C.; Simeoni, P. Decarbonizing the cold chain: Long-haul refrigerated deliveries with on-board photovoltaic energy integration. Sustainability 2021, 13, 8506. [Google Scholar] [CrossRef]
- Paciarotti, C.; Bevilacqua, M.; Ciarapica, F.E.; Mazzuto, G.; Postacchini, L. An efficiency analysis of food distribution system through data envelopment analysis. Int. J. Oper. Res. 2019, 36, 538–554. [Google Scholar] [CrossRef]
- Durán Peña, J.A.; Ortiz Bas, Á.; Reyes Maldonado, N.M. Impact of bullwhip effect in quality and waste in perishable supply chain. Processes 2021, 9, 1232. [Google Scholar] [CrossRef]
- Gaggero, M.; Tonelli, F. A two-step optimization model for the distribution of perishable products. Networks 2021, 78, 69–87. [Google Scholar] [CrossRef]
- Rijpkema, W.A.; Rossi, R.; van der Vorst, J.G. Effective sourcing strategies for perishable product supply chains. Int. J. Phys. Distrib. Logist. Manag. 2014, 44, 494–510. [Google Scholar] [CrossRef]
- Gu, J.; Goetschalckx, M.; McGinnis, L.F. Research on warehouse design and performance evaluation: A comprehensive review. Eur. J. Oper. Res. 2010, 203, 539–549. [Google Scholar] [CrossRef]
- Alias, A.A. Web-based Online Bakery Ordering System with QR Code. Bachelor’s Thesis, Universiti Teknologi Mara Perlis, Arau, Malaysia, 2021. [Google Scholar]
- Lee, C.K.; Lv, Y.; Ng, K.; Ho, W.; Choy, K.L. Design and application of Internet of things-based warehouse management system for smart logistics. Int. J. Prod. Res. 2018, 56, 2753–2768. [Google Scholar] [CrossRef]
- Mahalik, N.P.; Nambiar, A.N. Trends in food packaging and manufacturing systems and technology. Trends Food Sci. Technol. 2010, 21, 117–128. [Google Scholar] [CrossRef]
- Grosse, E.H.; Glock, C.H.; Jaber, M.Y.; Neumann, W.P. Incorporating human factors in order picking planning models: Framework and research opportunities. Int. J. Prod. Res. 2015, 53, 695–717. [Google Scholar] [CrossRef]
- Zhang, Q.; Vonderembse, M.A.; Lim, J.-S. Manufacturing flexibility: Defining and analyzing relationships among competence, capability, and customer satisfaction. J. Oper. Manag. 2003, 21, 173–191. [Google Scholar] [CrossRef]
- Innis, D.E.; La Londe, B.J. Customer service: The key to customer satisfaction, customer loyalty, and market share. J. Bus. Logist. 1994, 15, 1. [Google Scholar]
- Ganglbauer, E.; Fitzpatrick, G.; Molzer, G. Creating visibility: Understanding the design space for food waste. In Proceedings of the Proceedings of the 11th International Conference on Mobile and Ubiquitous Multimedia, Ulm, Germany, 4–6 December 2012; pp. 1–10. [Google Scholar]
- Browne, M.; Rizet, C.; Allen, J. A comparative assessment of the light goods vehicle fleet and the scope to reduce its CO2 emissions in the UK and France. Procedia-Soc. Behav. Sci. 2014, 125, 334–344. [Google Scholar] [CrossRef]
- Figge, F.; Hahn, T. Is green and profitable sustainable? Assessing the trade-off between economic and environmental aspects. Int. J. Prod. Econ. 2012, 140, 92–102. [Google Scholar] [CrossRef]
- Fenies, P.; Lagrange, S.; Tchernev, N. A decisional modelling for supply chain management in franchised networks: Application in franchise bakery networks. Prod. Plan. Control 2010, 21, 595–608. [Google Scholar] [CrossRef]
- Pourjavad, E.; Mayorga, R.V. An optimization model for network design of a closed-loop supply chain: A study for a glass manufacturing industry. Int. J. Manag. Sci. Eng. Manag. 2019, 14, 169–179. [Google Scholar] [CrossRef]
- Razak, N.F.A.; Mustaffa, N.H.; Radzi, N.H.M.; Sallehuddin, R.; Bazin, E.N. Web based online bakery system with short messaging service and email notification. In Proceedings of the 2017 6th ICT International Student Project Conference (ICT-ISPC), Johor, Malaysia, 23–24 May 2017; pp. 1–4. [Google Scholar]
- Jalali, S.; Pasandideh, S.H.R.; Chambari, A. A joint inventory reliable capacitated facility location problem using a continuum approximation. Int. J. Manag. Sci. Eng. Manag. 2017, 12, 104–110. [Google Scholar] [CrossRef]
- Parashar, S.; Sood, G.; Agrawal, N. Modelling the enablers of food supply chain for reduction in carbon footprint. J. Clean. Prod. 2020, 275, 122932. [Google Scholar] [CrossRef]






| Selecting a Distribution Network |
|---|
| Strategy 1: Manufacturer direct shipping to customer: The product is delivered directly from the bakery factory to the end customer in this option, bypassing the retailer. The manufacturer keeps all the inventories. Customer information is sent to the manufacturer via the retailer, while product is shipped directly from the manufacturer to customers. A key advantage in this option is the ability to centralize inventories at the manufacturer. For this case study it may be useful because of the bakery factory has large quantity of product and has a high cost of delivery. |
| Strategy 2: Manufacturer direct shipping to customer and in-transit merge: The shipment is sent one time to the customer after collecting the items that are ordered and this could be better in high demand as it also decreases the cost of the transportation. It may also be useful for bakery operations. |
| Strategy 3: Distributor with package carrier delivery: The distributors and retailers who will store the products and the business owner will play a role as a broker to connect the customers with the retails to deliver the products to them as a package. Distributors storing bakery products may not be effective in this case study. |
| Strategy 4: Distributor with last mile delivery: Delivery of product to the customer house instead of using package like carrier delivery. This method requires the distributors' facilities to be much closer to the customer, increasing the number of warehouses required. This option could be more appropriate for groceries but not for a bread factory. |
| Strategy 5: Manufacturer / distributor with customer pickup: the customer will come and pick up his order and the places they assign to deliver the products from. Inventory cost in this option can kept low. |
| Strategy 6: Retail storage with customer pickup: It could be useful for small business that has local stores as the client just orders what they want and then pick it up. That will increase the cost of the retails but make it easier for customers. As a bread factory its not effective to use this option because bakeries main goal is to sell its products in big quantities. |
| Criteria | Fixed Assets | Sales | Operational Cost | Transportation Cost | Equipment Availability | Qualified Suppliers | Staff Quality | Proximity to Market |
|---|---|---|---|---|---|---|---|---|
| Fixed Assets | 1 | 3 | 3 | 5 | 9 | 7 | 7 | 5 |
| Sales | 1/3 | 1 | 1 | 3 | 7 | 5 | 5 | 3 |
| Operational Cost | 1/3 | 1 | 1 | 3 | 7 | 5 | 5 | 3 |
| Transportation Cost | 1/5 | 1/3 | 1/3 | 1 | 5 | 3 | 3 | 1 |
| Equipment Availability | 1/9 | 1/7 | 1/7 | 1/5 | 1 | 1/3 | 1/3 | 1/5 |
| Qualified Suppliers | 1/7 | 1/5 | 1/5 | 1/3 | 3 | 1 | 1 | 1/3 |
| Staff quality | 1/7 | 1/5 | 1/5 | 1/3 | 3 | 1 | 1 | 1/3 |
| Proximity to market | 1/5 | 1/3 | 1/3 | 1 | 5 | 3 | 3 | 1 |
| Criteria | Fixed Assets | Sales | Operational Cost | Transportation Cost | Equipment Availability | Qualified Suppliers | Staff Quality | Proximity to Market | Criteria Weights |
|---|---|---|---|---|---|---|---|---|---|
| Fixed Assets | 0.41 | 0.48 | 0.48 | 0.36 | 0.23 | 0.28 | 0.28 | 0.36 | 0.3589 |
| Sales | 0.14 | 0.16 | 0.16 | 0.22 | 0.18 | 0.20 | 0.20 | 0.22 | 0.1825 |
| Operational Cost | 0.14 | 0.16 | 0.16 | 0.22 | 0.18 | 0.20 | 0.20 | 0.22 | 0.1825 |
| Transportation Cost | 0.08 | 0.05 | 0.05 | 0.07 | 0.13 | 0.12 | 0.12 | 0.07 | 0.0868 |
| Equipment Availability | 0.05 | 0.02 | 0.02 | 0.01 | 0.03 | 0.01 | 0.01 | 0.01 | 0.0214 |
| Qualified Suppliers | 0.06 | 0.03 | 0.03 | 0.02 | 0.08 | 0.04 | 0.04 | 0.02 | 0.0406 |
| Staff quality | 0.06 | 0.03 | 0.03 | 0.02 | 0.08 | 0.04 | 0.04 | 0.02 | 0.0406 |
| Proximity to market | 0.08 | 0.05 | 0.05 | 0.07 | 0.13 | 0.12 | 0.12 | 0.07 | 0.0868 |
| Criteria | Fixed Assets | Sales | Operational Cost | Transportation Cost | Equipment Availability | Qualified Suppliers | Staff Quality | Proximity to Market |
|---|---|---|---|---|---|---|---|---|
| X1 | X2 | X3 | X5 | X4 | X6 | X7 | X8 | |
| Scenario 1 | 1,600,000 | 4,170,000 | 1,300,000 | 341,000 | 45 | 95 | 95 | 90 |
| Scenario 2 | 3,000,000 | 4,000,000 | 2,580,000 | 387,000 | 95 | 70 | 80 | 75 |
| Scenario 3 | 4,000,000 | 7,000,000 | 3,880,000 | 450,000 | 60 | 50 | 55 | 50 |
| Criteria | X1 | X2 | X3 | X5 | X4 | X6 | X7 | X8 |
|---|---|---|---|---|---|---|---|---|
| Scenario 1 | 0.305 | 0.459 | 0.269 | 0.498 | 0.372 | 0.741 | 0.699 | 0.707 |
| Scenario 2 | 0.571 | 0.441 | 0.533 | 0.565 | 0.785 | 0.546 | 0.589 | 0.589 |
| Scenario 3 | 0.762 | 0.771 | 0.802 | 0.657 | 0.496 | 0.390 | 0.405 | 0.393 |
| Criteria | X1 | X2 | X3 | X5 | X4 | X6 | X7 | X8 |
|---|---|---|---|---|---|---|---|---|
| Scenario 1 | 0.109 | 0.084 | 0.049 | 0.043 | 0.008 | 0.030 | 0.028 | 0.061 |
| Scenario 2 | 0.205 | 0.080 | 0.097 | 0.049 | 0.017 | 0.022 | 0.024 | 0.051 |
| Scenario 3 | 0.273 | 0.141 | 0.146 | 0.057 | 0.011 | 0.016 | 0.016 | 0.034 |
| Criteria Type | Cost | Benefit | Cost | Cost | Benefit | Benefit | Benefit | Benefit |
|---|---|---|---|---|---|---|---|---|
| Criteria No | X1 | X2 | X3 | X5 | X4 | X6 | X7 | X8 |
| Positive Ideal Solution | 0.109 | 0.141 | 0.049 | 0.043 | 0.017 | 0.030 | 0.028 | 0.061 |
| Negative Ideal Solution | 0.273 | 0.080 | 0.146 | 0.057 | 0.008 | 0.016 | 0.016 | 0.034 |
| Alternatives | Si+ | Si− | Rank | |
|---|---|---|---|---|
| Scenario 1 | 0.0576 | 0.1941 | 0.7712 | 1 |
| Scenario 2 | 0.0872 | 0.0872 | 0.5000 | 2 |
| Scenario 3 | 0.3479 | 0.0604 | 0.1479 | 3 |
| Case | Period | Cost ($) | Distance (km) | CO2 (kg) | Hours |
|---|---|---|---|---|---|
| Initial Situation | Daily | 947 | 235 | 35 | 88 |
| Monthly | 28,410 | 7050 | 1036 | 2640 | |
| Annual | 340,920 | 84,600 | 12,436 | 31,680 | |
| After the Application of Proposed Methodology | Daily | 810 | 198 | 29 | 62 |
| Monthly | 24,300 | 5940 | 873 | 1860 | |
| Annual | 291,600 | 71,280 | 10,478 | 22,320 | |
| Improvement | Daily | 137 | 37 | 6 | 26 |
| Monthly | 4110 | 1,110 | 163 | 780 | |
| Annual | 49,320 | 13,320 | 1958 | 9360 | |
| Change, % | 14.4 | 15.74 | 17.14 | 29.55 |
| Alternative\Criteria | Response Time | Product Availability | Product Variety | Time to Market | Inventory Costs | Facility and Handling | Information | Total |
|---|---|---|---|---|---|---|---|---|
| Manufacturer direct shipping to customer | 1 | 1 | 1 | 2 | 6 | 3 | 3 | 17 |
| Manufacturer direct shipping to customer and in-transit merge | 2 | 1 | 1 | 3 | 6 | 3 | 3 | 19 |
| Distributor with package carrier delivery | 3 | 4 | 3 | 3 | 2 | 3 | 3 | 21 |
| Distributor with last-mile delivery | 2 | 4 | 3 | 3 | 2 | 4 | 3 | 21 |
| Manufacturer/distributor with customer pickup | 3 | 1 | 1 | 3 | 6 | 3 | 3 | 20 |
| Retail storage with customer pickup | 1 | 6 | 5 | 1 | 2 | 6 | 2 | 23 |
| Cost | Distance (km) | Quantity | Hours | Time Interval | Customer Delivery Zone | Customers | Distributors |
|---|---|---|---|---|---|---|---|
| 63.75 | 17 | 1100 | 7 | 04:00–11:00 | Old Zone 3a-TIF | 25 | 1 |
| 63.75 | 19 | 1200 | 7 | 05:00–12:00 | Old Zone 4-TIF | 30 | 2 |
| 63.75 | 21 | 1100 | 8 | 06:00–14:00 | Old Zone 3b-TIF | 35 | 3 |
| 63.75 | 20 | 1200 | 7 | 06:00–13:00 | Old Zone 2a-TIF | 30 | 4 |
| 63.75 | 22 | 1300 | 8 | 02:00–10:00 | Old Zone 6-TIF | 35 | 5 |
| 63.75 | 24 | 1400 | 8 | 03:00–11:00 | Old Zone 5-TIF | 40 | 6 |
| 63.75 | 23 | 1500 | 8 | 04:00–12:00 | Old Zone 1-TIF | 30 | 7 |
| 63.75 | 18 | 1400 | 6 | 08:00–14:00 | Old Zone 2b-TIF | 35 | 8 |
| 109.25 | 18 | 1150 | 7 | 05:00–12:00 | Old Zone 1-JED | 30 | 10 |
| 109.25 | 16 | 1000 | 7 | 05:00–12:00 | Old Zone 2a-JED | 35 | 9 |
| 109.25 | 20 | 1250 | 8 | 05:00–13:00 | Old Zone 2b -JED | 20 | 11 |
| 109.25 | 17 | 1000 | 7 | 05:00–12:00 | Old Zone 3-JED | 25 | 12 |
| 947 | 235 | 14,600 | 88 | 370 | 12 |
| Cost | Distance (km) | Quantity | Hours | Time Interval | Customer Delivery Zone | Customers | Distributors |
|---|---|---|---|---|---|---|---|
| 75 | 23 | 1650 | 7 | 04:00–11:00 | Zone 3-TIF | 43 | 1 |
| 75 | 25 | 1950 | 7 | 03:00–10:00 | Zone 6-TIF | 49 | 2 |
| 75 | 21 | 1850 | 6 | 06:00–12:00 | Zone 5-TIF | 48 | 3 |
| 75 | 18 | 1600 | 6 | 05:00–12:00 | Zone 4-TIF | 45 | 4 |
| 75 | 22 | 1550 | 7 | 04:00–11:00 | Zone 2-TIF | 40 | 5 |
| 75 | 26 | 1600 | 8 | 02:00–10:00 | Zone 1-TIF | 35 | 6 |
| 120 | 19 | 1300 | 7 | 05:00–12:00 | Zone 3-JED | 35 | 7 |
| 120 | 21 | 1600 | 7 | 05:00–12:00 | Zone 1-JED | 40 | 8 |
| 120 | 23 | 1500 | 7 | 05:00–12:00 | Zone 2-JED | 35 | 9 |
| 810 | 198 | 14,600 | 62 | 370 | 9 |
Disclaimer/Publisher’s Note: The statements, opinions and data contained in all publications are solely those of the individual author(s) and contributor(s) and not of MDPI and/or the editor(s). MDPI and/or the editor(s) disclaim responsibility for any injury to people or property resulting from any ideas, methods, instructions or products referred to in the content. |
© 2023 by the author. Licensee MDPI, Basel, Switzerland. This article is an open access article distributed under the terms and conditions of the Creative Commons Attribution (CC BY) license (https://creativecommons.org/licenses/by/4.0/).
Share and Cite
Aljohani, K. Optimizing the Distribution Network of a Bakery Facility: A Reduced Travelled Distance and Food-Waste Minimization Perspective. Sustainability 2023, 15, 3654. https://doi.org/10.3390/su15043654
Aljohani K. Optimizing the Distribution Network of a Bakery Facility: A Reduced Travelled Distance and Food-Waste Minimization Perspective. Sustainability. 2023; 15(4):3654. https://doi.org/10.3390/su15043654
Chicago/Turabian StyleAljohani, Khalid. 2023. "Optimizing the Distribution Network of a Bakery Facility: A Reduced Travelled Distance and Food-Waste Minimization Perspective" Sustainability 15, no. 4: 3654. https://doi.org/10.3390/su15043654
APA StyleAljohani, K. (2023). Optimizing the Distribution Network of a Bakery Facility: A Reduced Travelled Distance and Food-Waste Minimization Perspective. Sustainability, 15(4), 3654. https://doi.org/10.3390/su15043654
