Is China’s Urbanization Inclusive?—Comparative Research Based on Machine Learning Algorithms
Abstract
1. Introduction
2. Theoretical Analysis
2.1. Production Process
2.2. Transmission Mechanism of Economic Agglomeration and Wage
3. Data and Cluster Analysis
3.1. Data Interpretation
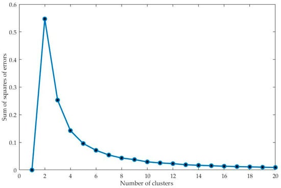
3.2. Unsupervised Clustering
4. Empirical Model and Variable
4.1. Empirical Model
4.2. Variable
4.2.1. Dependent Variable
4.2.2. Independent Variable
4.2.3. Other Variables
5. Empirical Results and Analysis
5.1. Basic Regression Results
5.2. Robustness Analysis
5.2.1. Substitute Dependent Variable
5.2.2. Quantile Regression
5.2.3. Instrumental Variable
6. Mechanism Analysis
7. Discussion
8. Conclusions
Author Contributions
Funding
Institutional Review Board Statement
Informed Consent Statement
Data Availability Statement
Conflicts of Interest
References
- Roca, J.; Puga, D. Learning by working in big cities. Rev. Econ. Stud. 2017, 84, 106–142. [Google Scholar] [CrossRef]
- Wen, M. Relocation and agglomeration of Chinese industry. J. Dev. Econ. 2004, 73, 329–347. [Google Scholar] [CrossRef]
- Zhou, D.; Liu, Y.; Ren, X.; Yan, C.; Shi, Y. Economic agglomeration and product quality upgrading: Evidence from China. J. Chin. Econ. Bus. Stud. 2022, 20, 377–395. [Google Scholar] [CrossRef]
- Sun, F.; Mansury, Y.S. Economic impact of high-speed rail on household income in China. Tran. Res. Rec. 2016, 2581, 71–78. [Google Scholar] [CrossRef]
- Combes, P.P.; Démurger, S.; Li, S. Unequal Migration and Urbanization Gains in China. J. Dev. Econ. 2020, 142, 102328. [Google Scholar] [CrossRef]
- Xing, C.; Li, S. Residual wage inequality in urban China, 1995–2007. China Econ. Rev. 2012, 23, 205–222. [Google Scholar] [CrossRef]
- Chen, A.; Dai, T.; Partridge, M.D. Agglomeration and firm wage inequality: Evidence from China. J. Reg. Sci. 2021, 61, 352–386. [Google Scholar] [CrossRef]
- Zeng, Q.; Chen, X. Identification of urban-rural integration types in China–an unsupervised machine learning approach. China Agric. Econ. Rev. 2022; ahead-of-print. [Google Scholar] [CrossRef]
- Yankow, J.J. Why do cities pay more? An empirical examination of some competing theories of the urban wage premium. J. Urban Econ. 2006, 60, 139–161. [Google Scholar] [CrossRef]
- Au, C.C.; Henderson, J.V. How migration restrictions limit agglomeration and productivity in China. J. Dev. Econ. 2006, 80, 350–388. [Google Scholar] [CrossRef]
- Morduch, J.; Sicular, T. Politics, growth, and inequality in rural China: Does it pay to join the Party? J. Public Econ. 2000, 77, 331–356. [Google Scholar] [CrossRef]
- Du, Y.; Park, A.; Wang, S. Migration and rural poverty in China. J. Comp. Econ. 2005, 33, 688–709. [Google Scholar] [CrossRef]
- Wang, C.; Wan, G.; Yang, G. Income Inequality in the people’s Republic of China: Trends, Determinants, and Proposed Remedies. J. Econ. Sur. 2015, 28, 99–123. [Google Scholar]
- Han, J.; Liu, R.; Zhang, J. Globalization and wage inequality: Evidence from urban China. J. Int. Econ. 2012, 87, 288–297. [Google Scholar] [CrossRef]
- Dequiedt, V.; Zenou, Y. International Migration, Imperfect Information, and Brain Drain. J. Dev. Econ. 2013, 102, 62–78. [Google Scholar] [CrossRef]
- Fleisher, B.M.; Hu, Y.; Li, H.; Li, H. Economic transition, higher education and worker productivity in China. J. Dev. Econ. 2011, 94, 86–94. [Google Scholar] [CrossRef]
- Meng, X.; Zhang, J. The two-tier labor market in urban China: Occupational segregation and wage differentials between urban residents and rural migrants in Shanghai. J. Comp. Econ. 2001, 29, 485–504. [Google Scholar] [CrossRef]
- Song, Y. What should economists know about the current Chinese hukou system? China Econ. Rev. 2014, 29, 200–212. [Google Scholar] [CrossRef]
- Zhang, J.; Jin, S.; Li, T.; Wang, H. Gender discrimination in China: Experimental evidence from the job market for college graduates. J. Comp. Econ. 2021, 49, 819–835. [Google Scholar] [CrossRef]
- Broadberry, S.; Ghosal, S.; Proto, E. Anonymity, Efficiency Wages and Technological Progress. J. Dev. Econ. 2017, 127, 379–394. [Google Scholar] [CrossRef]
- Lee, L. Decomposing wage differentials between migrant workers and urban workers in urban China’s labor markets. China Econ. Rev. 2012, 23, 461–470. [Google Scholar] [CrossRef]
- Liu, Y.; Lu, M.; Xiang, K. Balance through agglomeration: A race between geography and policy in China’s regional development. China World Econ. 2018, 26, 72–96. [Google Scholar] [CrossRef]
- Zhang, S.; Bani, Y.; Selamat, A.I.; Ghani, J.A. Impact of Industrial Agglomeration on China’s Residents’ Consumption. Sustainability 2022, 14, 4364. [Google Scholar] [CrossRef]
- Combes, P.P.; Démurger, S.; Li, S. Migration Externalities in China. Eur. Econ. Rev. 2015, 76, 152–167. [Google Scholar] [CrossRef]
- Peng, S. Urban scale and wage premium: Evidence from China. J. Asia Pac. Econ. 2019, 24, 468–480. [Google Scholar] [CrossRef]
- Han, J.; Li, S. Internal Migration and External Benefit: The Impact of Labor Migration on the Wage structure in Urban China. China Econ. Rev. 2017, 46, 67–86. [Google Scholar] [CrossRef]
- Xiao, H.; Zheng, X.; Xie, L. Promoting pro-poor growth through infrastructure investment: Evidence from the Targeted Poverty Alleviation program in China. China Econ. Rev. 2022, 71, 101729. [Google Scholar] [CrossRef]
- Steckel, R.H.; Moehling, C.M. Rising inequality: Trends in the distribution of wealth in industrializing New England. J. Econ. His. 2001, 61, 160–183. [Google Scholar] [CrossRef]
- Shi, J.; Liu, H. Wage increase and innovation in manufacturing industries: Evidence from China. J. Asia Pac. Econ. 2022, 27, 173–198. [Google Scholar] [CrossRef]
- Liu, Z. Human Capital Externalities in Cities: Evidence from Chinese Manufacturing Firms. J. Econ. Geogr. 2014, 14, 621–649. [Google Scholar] [CrossRef]
- Fraumeni, B.M.; He, J.; Li, H.; Liu, Q. Regional distribution and dynamics of human capital in China 1985–2014. J. Comp. Econ. 2019, 47, 853–866. [Google Scholar] [CrossRef]
- Graskemper, V.; Yu, X.; Feil, J. Farmer Typology and Implications for Policy Design—An Unsupervised Machine Learning Approach. Land Use Policy 2021, 103, 105328. [Google Scholar] [CrossRef]
- Madhulatha, T.S. An overview on clustering methods. IOSR J. Eng. 2012, 2, 719–725. [Google Scholar] [CrossRef]
- Hu, W.; Zhang, J.H. Density, distance and migrant workers’ wages: Premium or discount? Econ. Res. 2021, 56, 167–185. [Google Scholar]
- Fu, L. Empirical Study on the Relationship between China’s Advanced Industrial Structure and Economic Growth. Stat. Res. 2010, 27, 79–81. [Google Scholar]
- Xing, C.; Zhang, J. The preference for larger cities in China: Evidence from rural-urban migrants. China Econ. Rev. 2017, 43, 72–90. [Google Scholar] [CrossRef]
- Behrens, K.; Pokrovsky, D.; Zhelobodko, E. Market size, occupational self-selection, sorting, and income inequality. J. Reg. Sci. 2018, 58, 38–62. [Google Scholar] [CrossRef]
- Ciccone, A.; Hall, R.E. Productivity and the Density of Economic Activity. Am. Econ. Rev. 1996, 86, 54–70. [Google Scholar]
- Liu, J.; Peng, P.; Luo, L. The relation between family socioeconomic status and academic achievement in China: A meta-analysis. Edu. Psy. Rev. 2020, 32, 49–76. [Google Scholar] [CrossRef]
- Li, C.; Gibson, J. Rising regional inequality in China: Fact or artifact? World Dev. 2013, 47, 16–29. [Google Scholar] [CrossRef]
- Cao, S.; Lv, Y.; Zheng, H.; Wang, X. Challenges facing China’s unbalanced urbanization strategy. Land Use Policy 2014, 39, 412–415. [Google Scholar] [CrossRef]
- Wang, X.; Wan, T.; Yang, Q.; Zhang, M.; Sun, Y. Research on innovation non-equilibrium of Chinese urban agglomeration based on SOM neural network. Sustainability 2021, 13, 9506. [Google Scholar] [CrossRef]
- Qiu, L.; Zhao, D. Urban inclusiveness and income inequality in China. Reg. Sci. Urban Econ. 2019, 74, 57–64. [Google Scholar] [CrossRef]
- Adams, S.; Klobodu, E.K.M. Urbanization, economic structure, political regime, and income inequality. Soc. Ind. Res. 2019, 142, 971–995. [Google Scholar] [CrossRef]
- Fleisher, B.M. Labor laws and regulations in China. China Econ. Rev. 2003, 14, 426–433. [Google Scholar] [CrossRef]
- Fu, S.; Liao, Y.; Zhang, J. The effect of housing wealth on labor force participation: Evidence from China. J. Hous. Econ. 2016, 33, 59–69. [Google Scholar] [CrossRef]
- Tan, X.; Yu, W.; Wu, S. The impact of the dynamics of agglomeration externalities on air pollution: Evidence from urban panel data in China. Sustainability 2022, 14, 580. [Google Scholar] [CrossRef]
- Yin, J.; Yang, Z.; Guo, J. Externalities of Urban Agglomerations: An Empirical Study of the Chinese Case. Sustainability 2022, 14, 11895. [Google Scholar] [CrossRef]
- Yu, Y.; Zhang, Y.; Miao, X. Impacts of dynamic agglomeration externalities on eco-efficiency: Empirical evidence from China. Int. J. Environ. Res. Public Health 2018, 15, 2304. [Google Scholar] [CrossRef]
- Ehrl, P.; Monasterio, L. Spatial skill concentration agglomeration economies. J. Reg. Sci. 2021, 61, 140–161. [Google Scholar] [CrossRef]
- Gambardella, A.; Giarratana, M.S. Localized knowledge spillovers and skill-biased performance. Str. Ent. J. 2010, 4, 323–339. [Google Scholar] [CrossRef]


| Variable | Definition | Mean | Std. | Min | Max | Obs. |
|---|---|---|---|---|---|---|
| lnwage | Logarithm of annual wage (Yuan) | 10.30 | 0.67 | 7.63 | 11.69 | 6189 |
| aggl | Employment density (logarithm of workers per square kilometer) | −3.65 | 1.14 | −6.75 | −1.47 | 6189 |
| work experience | Working years | 21.14 | 10.75 | 0 | 45 | 6189 |
| education | Years of education | 11.75 | 3.16 | 0 | 21 | 6189 |
| health | Self-reported by workers in the questionnaire (value from 1 to 5, higher number indicates a higher level of health) | 1.82 | 0.73 | 1 | 5 | 6189 |
| replacement times | The number of times of a person has changed jobs since he or she started working | 1.61 | 1.01 | 0 | 20 | 6189 |
| gender | Male is defined as 1 and female is defined as 0 | 0.57 | 0.49 | 0 | 1 | 6189 |
| marriage | Married is defined as 1 and unmarried is defined as 0 | 0.88 | 0.32 | 0 | 1 | 6189 |
| household registration | Household registration is an identity document that distinguishes individuals as urban or rural based on their family’s work unit in the 1950s and assigns them to one geographic location | 2.02 | 0.52 | 1 | 3 | 6189 |
| job category | Type of work | 4.72 | 2.42 | 1 | 9 | 6189 |
| work industry | Type of enterprise | 9.68 | 5.95 | 1 | 20 | 6189 |
| lneduc | Logarithm of number of university teachers per city | 8.34 | 1.52 | 3.40 | 10.92 | 6189 |
| lnroad | Logarithm of per capita road area (square kilometers per 10,000 people) | 2.56 | 0.47 | 0.04 | 3.61 | 6189 |
| Low Group | Middle Group | High Group | Significance | ||||||
|---|---|---|---|---|---|---|---|---|---|
| Mean | SD | Mean | SD | Mean | SD | LM | LH | MH | |
| wage | 2.61 | 1.37 | 3.39 | 2.00 | 4.41 | 2.41 | S | S | S |
| work hours | 2.49 | 6.50 | 2.33 | 5.12 | 2.28 | 4.34 | S | S | S |
| work experience | 26.76 | 9.81 | 18.59 | 10.63 | 19.29 | 10.06 | S | S | NS |
| job category | 6.59 | 1.60 | 4.32 | 2.47 | 3.78 | 2.13 | S | S | S |
| work industry | 7.33 | 4.63 | 11.51 | 5.93 | 9.88 | 6.23 | S | S | S |
| replacement times | 1.96 | 1.26 | 1.50 | 0.82 | 1.47 | 0.88 | S | S | NS |
| education | 8.65 | 2.00 | 12.63 | 2.49 | 13.16 | 2.81 | S | S | S |
| medical insurance | 0.93 | 0.30 | 0.97 | 0.30 | 1.07 | 0.28 | NS | S | S |
| endowment insurance | 0.74 | 0.47 | 0.77 | 0.435 | 1.02 | 0.25 | NS | S | S |
| household income | 6.05 | 3.28 | 8.02 | 4.73 | 9.72 | 6.66 | S | S | S |
| household expenditure | 3.64 | 2.54 | 4.71 | 3.28 | 5.85 | 3.97 | S | S | S |
| health | 1.93 | 0.77 | 1.78 | 0.71 | 1.77 | 0.71 | S | S | NS |
| happiness | 2.32 | 0.71 | 2.68 | 0.52 | 2.67 | 0.54 | S | S | NS |
| age | 41.41 | 9.30 | 37.21 | 9.82 | 38.45 | 8.91 | S | S | S |
| household registration | 1.88 | 0.63 | 2.04 | 0.50 | 2.09 | 0.43 | S | S | NS |
| (1) | (2) | |
|---|---|---|
| lnwage | lnwage | |
| aggl × lmlabor | 0.039 *** | 0.203 *** |
| (0.005) | (0.004) | |
| aggl | 0.039 *** | −0.070 *** |
| (0.008) | (0.006) | |
| cons | 9.246 *** | 9.644 *** |
| (0.124) | (0.101) | |
| controls | yes | yes |
| observations | 6189 | 6189 |
| R2 | 0.24 | 0.50 |
| (1) | (2) | |
|---|---|---|
| aggl × lmlabor | 0.055 *** | 0.194 *** |
| (0.005) | (0.004) | |
| aggl | 0.018 ** | −0.066 *** |
| (0.008) | (0.007) | |
| cons | 1.272 *** | 1.855 *** |
| (0.088) | (0.107) | |
| controls | yes | yes |
| observations | 6189 | 6189 |
| R2 | 0.21 | 0.47 |
| (1) Q20 | (2) Q40 | (3) Q60 | (4) Q80 | |
|---|---|---|---|---|
| aggl × lmlabor | 0.035 *** | 0.031 *** | 0.031 *** | 0.032 *** |
| (0.006) | (0.004) | (0.004) | (0.005) | |
| aggl × lmlabor | 0.211 *** | 0.164 *** | 0.155 *** | 0.155 *** |
| (0.005) | (0.003) | (0.003) | (0.003) | |
| controls | yes | yes | yes | yes |
| observations | 6189 | 6189 | 6189 | 6189 |
| (1) Density 2003 | (2) Density 2003 | (3) Density 1984 | (4) Density 1984 | |
|---|---|---|---|---|
| aggl × lmlabor | 0.041 *** | 0.211 *** | 0.042 *** | 0.256 *** |
| (0.005) | (0.004) | (0.006) | (0.005) | |
| aggl | 0.019 ** | −0.086 *** | 0.151 *** | −0.104 *** |
| (0.009) | (0.007) | (0.036) | (0.029) | |
| cons | 9.166 *** | 9.619 *** | 9.666 *** | 9.731 *** |
| (0.126) | (0.103) | (0.204) | (0.164) | |
| controls | yes | yes | yes | yes |
| observations | 6187 | 6187 | 5462 | 6187 |
| R2 | 0.24 | 0.50 | 0.22 | 0.50 |
| (1) Lnwage | (2) Lnwage | (3) Lnwage | (4) Lnwage | |
|---|---|---|---|---|
| specialization | 0.163 *** | 0.238 *** | ||
| (0.032) | (0.026) | |||
| aggl × lmlbor × spcialisation | 0.022 ** | 0.088 *** | ||
| (0.010) | (0.008) | |||
| advanced | 3.085 *** | 2.872 *** | ||
| (0.241) | (0.182) | |||
| aggl × lmlbor × advanced | 0.592 *** | 0.842 *** | ||
| (0.071) | (0.057) | |||
| cons | 9.418 *** | 9.942 *** | 3.306 *** | 4.132 *** |
| (0.129) | (0.104) | (0.479) | (0.365) | |
| controls | yes | yes | yes | yes |
| observations | 6189 | 6189 | 6189 | 6189 |
| R2 | 0.25 | 0.51 | 0.26 | 0.52 |
| Variable | Single Indicator | Multidimensional Indicator | ||
|---|---|---|---|---|
| Mean_lm | Mean_h | Mean_lm | Mean_h | |
| lnwage | 9.84 | 10.81 | 10.14 | 10.53 |
| work experience | 21.56 | 20.67 | 22.44 | 19.29 |
| education | 10.86 | 12.73 | 10.75 | 13.16 |
| health | 1.75 | 1.88 | 1.77 | 1.85 |
| replacement times | 1.67 | 1.55 | 1.72 | 1.47 |
| observations | 3266 | 2923 | 3632 | 2557 |
Disclaimer/Publisher’s Note: The statements, opinions and data contained in all publications are solely those of the individual author(s) and contributor(s) and not of MDPI and/or the editor(s). MDPI and/or the editor(s) disclaim responsibility for any injury to people or property resulting from any ideas, methods, instructions or products referred to in the content. |
© 2023 by the authors. Licensee MDPI, Basel, Switzerland. This article is an open access article distributed under the terms and conditions of the Creative Commons Attribution (CC BY) license (https://creativecommons.org/licenses/by/4.0/).
Share and Cite
Gao, Z.; Wang, Z.; Zhou, M. Is China’s Urbanization Inclusive?—Comparative Research Based on Machine Learning Algorithms. Sustainability 2023, 15, 3490. https://doi.org/10.3390/su15043490
Gao Z, Wang Z, Zhou M. Is China’s Urbanization Inclusive?—Comparative Research Based on Machine Learning Algorithms. Sustainability. 2023; 15(4):3490. https://doi.org/10.3390/su15043490
Chicago/Turabian StyleGao, Zhipeng, Zhenyu Wang, and Mi Zhou. 2023. "Is China’s Urbanization Inclusive?—Comparative Research Based on Machine Learning Algorithms" Sustainability 15, no. 4: 3490. https://doi.org/10.3390/su15043490
APA StyleGao, Z., Wang, Z., & Zhou, M. (2023). Is China’s Urbanization Inclusive?—Comparative Research Based on Machine Learning Algorithms. Sustainability, 15(4), 3490. https://doi.org/10.3390/su15043490
