Abstract
Retaining and maintaining adequate academic talents are the primary discourse topic among corporate executives and human resource specialists. Academic institutions are struggling to attract and retain top talents due to the increasing academic turnover in the educational field. Furthermore, lifestyle transformation has impacted the human resource environment, which focuses on developing alternative values, achieving work–life balance, and performing successful retention strategies. To achieve a sustainable work–life balance practice, the current study aims to examine the relationship between the academic human resource strategy and person–environment fit aspects mediated by sustainable work–life balance and moderated by external job opportunities. The theoretical foundations are the theory of work adjustment and social exchange theory. A cross-sectional research methodology was implemented to collect data from 466 participants through an online survey. Partial least squares structural equation modelling (PLS-SEM) was subsequently conducted to analyse the collected data. The study results revealed that person-organisation fit and person-vocational fit significantly influenced employees’ turnover intention. Furthermore, sustainable work–life balance was not only significantly related employees’ turnover intention, but also significantly mediated the relationship between person–environment fit dimensions and employees’ turnover intention. The findings also discovered that job opportunities significantly moderated the association between sustainable work–life balance and turnover intention. Resultantly, the current study’s thorough retention strategy model could be highly beneficial to the human resource industry, decision-makers, and educational management in developing an effective recruitment and retention plan.
1. Introduction
Industrial and organisational psychologists extensively appraised individuals’ fit with surrounding environments [1]. The relationship between institutional processes and regulations and relevant personnel’s attitudes and behaviours could be thoroughly understood via person–environment fit (PEF) [2], which is the primary focus of corporate hiring managers, job applicants, and current employees [1]. The PEF investigation significantly contributes to the existing knowledge corpus regarding management practices, productivity, job-seeking behaviours, and employee attitudes [1]. Essentially, organisations and relevant representatives are fundamentally concerned with the compatibility between employee qualities and the workplace environment [2]. According to the PEF theory, a high fit between an individual and the environment would create positive outcomes, such as job satisfaction and performance [3]. Similarly, particular individuals with a low fit of the organisational cultures, values, and goals would ultimately decide to depart in pursuit of an environment with a more suitable fit [4]. Previous studies demonstrated that employee fit was correlated with consistently positive attitudes and organisational success [5] as employees operating in an attractive and comfortable environment would perform more effectively and satisfactorily [6].
Prior studies commenced conceptualising various fit aspects, owing to modern theoretical approaches propounding that the PEF is multifaceted [3]. An individual’s compatibility with the personal workplace is linked to several behavioural and attitudinal dimensions [7]. As such, multiple scholars emphasised that examining only a single fit facet would engender an inaccurate PEF picture [2,3]. Simultaneously, the present literature divides the workplace into various categories, including the organisation, job, group, profession, and supervisor [1]. Meanwhile, the turnover intention (TI) was manifested to be significantly associated with employee fit of certain workplace characteristics [8]. Despite the general acceptance of the PEF multidimensionality, only limited studies assessed the combined effects of the PEF dimensions on work-related outcomes, specifically on academic employees’ turnover intention and sustainable work–life balance (WLB) [3]. Thus, more research is required to identify explanatory mechanisms in gaining a deeper understanding of the fit-outcome relationships while determining how poor fit affects cognitive features, including turnover intention and job outcomes, such as WLB and job satisfaction.
Managing employees’ WLB and/or work–family conflict is one important factor that industries should focus on while working to maintain their human resource. In order for employees to continue making meaningful contributions to their families and the surrounding community while they are actively working for an institution, human resources should indeed be managed sustainably [5]. The human dimension of sustainability is significant as a crucial component of overall company performance sustainability. Since employees are one of the most significant stakeholder groups in company, it is crucial to have sustainable people management strategies to guarantee that employees are attracted, maintained, and managed effectively inside an organization [6]. This emphasises the significance of sustainable human resource management (HRM) and WLB practices since they maximise profits while minimising harm to employees, families, and communities. Therefore, sustaining and practicing a positive WLB for employees is essential to effective and sustainable people management practices.
The WLB practices are one specific component correlated to academic workplace enhancement and retention [9]. Specifically, flexible scheduling could elevate employees’ flexibility in balancing personal and professional lives. Moreover, academics’ disillusionment and high turnover intentions inspired the current research to evaluate the effectiveness of university human resource (HR) strategies in sustaining academics’ WLB to reduce the turnover rate. This study also sought to identify whether educational institutions possessed a more innovative HR strategy in supporting an optimal WLB and retaining existing scholars by investigating different workplace components, such as person–organisation fit (POF), person–job fit (PJF), and person–vocation fit (PVF). The workplace components did not receive substantial attention from the administration despite the challenges universities encountered in recruiting and maintaining competent, talented, and skilled academics. In addition, workplace compatibility between employees and management evolves constantly [10], with employees frequently evaluating personal attachment to the company [11]. As any changes in an employee’s, organisational, or environmental characteristics would affect the fit level [10], examining pertinent PEF dimensions could assist in thoroughly comprehending employee attitudes and behaviours from recruitment to termination [12]. Each PEF facet would also specifically affect the relevant attitudinal and behavioural outcomes. For instance, an employee’s compatibility with the organisation, personal job duties, and vocation would significantly impact the turnover intention [9], burnout [3], job satisfaction [2], organisational commitment [4], organisational citizenship behaviours [1], turnover rate, and absenteeism [8].
The current study developed a thorough retention model encompassing the PEF dimensions, WLB, and turnover intention to address the Malaysian academic retention issue. Particularly, individual, organisational, and contextual aspects were examined as the PEF determinants, while the POF, PJF, and PVF were the three fit categories which belonged to the HR strategy sub-variables. Perceived job opportunities were also included as a moderator to further understand the association between the PEF, sustainable WLB, and turnover intention. Resultantly, the current study investigated the impact of academics’ POF, PJF, and PVF perceptions on turnover intention to address existing theoretical gaps. Furthermore, this study examined how sustainable WLB practices mediated the relationship between PEF dimensions and turnover intention while appraising how job opportunities moderated the association between sustainable WLB and turnover intention. Therefore, the present study contributed to the human resource management HRM literature by offering a distinctive viewpoint on HR strategy optimisation in Malaysian public universities.
2. Literature Review and Hypothesis Development
2.1. Theoretical Setting
The theory of work adjustment (TWA) clarifies and comprehends the compatibility and connectivity between employees and the workplace [13], and the significance of generating important job outcomes [14]. The TWA asserts that workplace adaptation is a continual process depending on an individual’s compatibility with the workplace environment in contributing to personal preference [15]. Particularly, an individual is more inclined to execute work responsibilities efficiently and perceived positively by employers when the personal characteristics (skills, knowledge, expertise, attitude, behaviour, and others) highly match the business requirements [13]. Higher retention would subsequently result from a higher fit between the individual, organisation, work, and vocation [1,16]. Nonetheless, the fit (adjustment) between an individual and a work environment is fluctuating, wherein employees constantly endeavour to adjust to the workplace resources and requirements [9]. Two significant work outcomes occur when an individual and the employment environment fit optimally [15]. The former refers to an employee’s contentment with the awards, honours, and other advantages offered by the workplace, whereas the latter refers to workplace satisfaction influenced by the employee’s knowledge, expertise, and competence [17]. Conversely, employees would either be compelled to quit the company or depart voluntarily when the fit between employee and workplace is not established, and the PJF [16], PVF [18], and POF [19] significantly reduced employee turnover intention.
The social exchange theory (SET) established by Blau is a highly significant theoretical foundation for comprehending workplace behaviour [5]. Accordingly, social and economic interactions are a necessary connection component between employers and employees [16], wherein the social and material exchanges serve as organisational practices in accomplishing employees’ WLB anticipated from the employers [9]. Moreover, the social interactions required from personnel represent the validation of corporate rules, philosophies, missions, goals, and values while retaining the workforce [20]. When employees consider personal WLB is sufficiently promoted, the employees would perceive being valued by the company, and as a result, employees will reciprocate with a positive work attitude [5], high degree of fit with the corporation and low turnover intention [20]. Employees are also predisposed to incorporate the corporate norms and values due to positive organisational practices, which increases personal fit and commitment to the organisation while minimising the desire to quit [16]. Hence, this study adopted the TWA and SET to investigate academics’ turnover intentions.
2.2. Hypothesis Development
2.2.1. Person-Organisation Fit (POF)
The POF is defined as the compatibility between an employee’s values, goals, and ambitions with those of the enterprise [1], which primarily prioritises evaluations of congruence between an employee’s values and organisational culture [4]. According to the attraction–selection–attrition theory, individuals who share similar values and characteristics with the corporation would achieve a higher fit with the organisation [21]. Contrarily, employees might intend to leave the workplace when the dissimilitude increases [19]. As such, employees are advocated to be connected to the greater organisational mission to align personal values with the organisation and peers [4]. Resultantly, the employees would be more inclined to regard existing organisational behaviours and attitudes as motivated by positive intentions [3], which could be accomplished via perceived organisational support, WLB availability, and employee well-being. Thus, the following hypotheses were proposed:
H1A:
Person–organisation fit is negatively associated with employee turnover intention.
H2A:
Person–organisation fit is positively associated with sustainable work–life balance.
2.2.2. Person–Vocational Fit (PVF)
The PVF refers to the perceived alignment of personal and professional beliefs or value congruence [22]. Specifically, the PVF is the alignment of personal skills and interests with the selected professional traits and demands [7,23]. A vocation is related to expressing personal interests, ambitions, and pathways corresponding to personal identity, value, or a sense of achievement [16]. Meanwhile, the PVF could be achieved without the PJF [7] as the PVF fundamental tenet posits that individuals should select appropriate occupation types based on personal personality traits when performing career decisions and conducting adequate job matching assessments [18]. Accordingly, individuals continue to be employed in a vocation which fits personal preferences [23] while producing several positive job outcomes [12], including elevated employee commitment towards the organisation, enhanced job satisfaction [7], and decreased employee turnover intention [16]. Hence, relevant hypotheses were formulated:
H1B:
Person–vocational fit is negatively associated with employee turnover intention.
H2B:
Person–vocation fit is positively associated with sustainable work–life balance.
2.2.3. Person–Job Fit (PJF)
The PJF is defined as the demands between personal skills and career requirements, or between personal desires and employment requirements [24]. Edwards [25] proposed that the PJF specifically refers to the alignment between demand–ability fit (DA fit) and need–supply fit (NS fit). The DA fit includes personality, knowledge, skills, and abilities (KSAs), whereas the NS fit encompasses interests and work characteristics [1]. The fit between needs and supplies also refers to employees’ requirements, goals, preferences, and rewards [19], with the fit between job requirements and an employee’s expertise, qualifications, and abilities perceived as the alignment between demands and personal abilities [18,19]. Essentially, the PJF is the perception of the consistency between an employer’s requirements and the rewards, including remunerations, benefits, and training for employees’ efforts and accomplishments [4]. In addition, the PJF could be the most crucial element for employees who possess the necessary job abilities to perform more efficiently in fulfilling organisational goals through a high focus [19]. Workplaces, where employees ably experience job satisfaction, would also significantly influence job performance quality and employee retention [2]. Empirical studies discovered that the PJF reduced employee turnover intention [20] and burnout [3] while enhancing job satisfaction [2]. Thus, the following hypotheses were proposed:
H1C:
Person–job fit is negatively associated with employee turnover intention.
H2C:
Person–job fit is positively associated with sustainable work–life balance.
2.2.4. Sustainable Work–life Balance (WLB)
The main obstacle in the contemporary dynamic and competitive environment is creating an equilibrium between work and family, which are highly interconnected. The degree to which an employee is consistently satisfied with the familial, job, and personal roles is referred to as WLB [26]. It also refers to an organization’s efforts to lessen employee conflict between their work and personal lives [9]. When employees are able to manage their work, personal, and other obligations, there will not be any conflicts between their personal and professional lives, which is what is meant by WLB [27].However, in recent years, WLB has also been linked to flexible working arrangements that are constituted by temporal and spatial work practices in environments that are considered advantageous to employees [28]. Thus, in this study, sustainable WLB refers to university provision and support for WLB including telecommuting, health and wellness initiatives, childcare, and leave provisions (for medical, family, and leisure reasons). These WLB practices can increase employee engagement through increased motivation, satisfaction, and enhanced personal and family wellbeing, which lead to employee retention. Employees who successfully manage personal and professional lives reported higher job satisfaction, which lowered the turnover intention [5]. Furthermore, employees could acquire a higher WLB level and improved health and well-being while lowering turnover intention to leave through minimal work–family conflict [29]. Contrastingly, insufficient WLB practices, such as prolonged working hours which limit employees’ social and familial activities, pose a detrimental effect on the employees, thereby leading to higher stress and turnover intention [9]. Recent empirical studies confirmed that WLB negatively impacted turnover intention [27], while it positively influencing employee retention [30]. As such, the relevant hypothesis was developed:
H3:
Sustainable work–life balance is negatively associated with employee turnover intention.
2.2.5. The Mediating Effect of Sustainable Work–life Balance (WLB)
The WLB influences organisational performance, owing to the strong correlation with employees’ cognitive capacity, psychological well-being, and emotional balance [27]. Organisations implementing WLB strategies could lessen employees’ stress and work-family conflict [20], which would eventually minimise turnover while enhancing work performance, organisational commitment, and retention [16]. Simultaneously, pertinent HR strategies are essential to employees’ work flexibility through the implementation of family-friendly policies and benefits [31]. Past studies demonstrated that WLB significantly predicted employee well-being, job commitment [27], productivity, and performance essential for long-term organisational viability and growth [28]. Although the current literature highlighted the significance of WLB practises, limited studies examined WLB practices from employees’ perspectives [16,30] and through an intermediary variable. Correspondingly, the present study bridged the literature gap by investigating the mediating role of sustainable WLB practices on the association between employee turnover intention and PEF dimensions in the HR strategy, with the following hypotheses being proposed:
H4A:
Sustainable WLB mediates the relationship between POF and turnover intention.
H4B:
Sustainable WLB mediates the relationship between PVF and turnover intention.
H4C:
Sustainable WLB mediates the relationship between PJF and turnover intention.
2.2.6. The Moderating Effect of Job Opportunities (JBOs)
Perceived job accessibility beyond the present organisation is referred to as the JBO [32], which illustrates a worker’s conviction that a promising and profitable career is available outside of the current company. Kakar et al. [14] suggested that the JBO is a potential external aspect crucial to comprehend the interaction between the HR strategy and employee attitudes and behaviours. The postulation was supported by recent studies [6,33] discovering that employees possessed more work options when the JBO was higher, which increased the turnover propensity. Similarly, employees would remain in the current company until more optimal employment alternatives are available and fitting for personal knowledge and skills [34]. Additionally, individuals would tend to switch existing jobs or vice versa when alternative JBOs satisfy personal objectives and beliefs, including WLB. Therefore, this study propounded that the JBO significantly moderated the association between sustainable WLB and turnover intention.
H5A:
Job opportunities are positively associated with employee turnover intention.
H5B:
Job opportunities significantly moderate the relationship between sustainable WLB and turnover intention.
2.3. Turnover Intention (TI)
Employee retention is a challenging process for organisations with pertinent solutions, owing to inadequate skilled workers, sluggish economic growth, and high employee turnover [6]. Despite abundant turnover studies, the academic discourse persists in operationalising the turnover concept and types while identifying the interrelationships. The turnover intention is defined as the desire to relocate or leave an organisation for a more fitting alternative job [21], either through resignation or termination [16]. The TPB asserts that the most vital turnover indicator is employee intention, in which organisations should recognise valuable and productive employees and fulfil relevant requirements in terms of work, family, education, and social interaction. Figure 1 illustrates the postulated hypothesis relationship from the current investigation.
Figure 1.
Study Model.
3. Research Methodology
3.1. Data Collection and Sample Size Calculation
The current study adopted a cross-sectional design by collecting quantitative data via online surveys from academic personnel of Malaysian public universities. The sample size for this study was calculated through G-Power 3.1, with a power of 0.95 and an effect size of 0.15, which defined the required sample size for the model as 146 inclusive of six factors [35]. Meanwhile, a minimum threshold of 200 observations was necessary for partial least squares structural equation modelling (PLS-SEM) [36]. In addition, Kline [37] suggested that a sample size larger than 200 was significant for a non-complex model. To avoid potential issues from a small sample size, 466 academic employees of public universities participated in this study.
The study investigation was carried out in conformity with the Declaration of Helsinki, and the team supervising the FRGS validated the study protocol. Respondents who took part in the survey provided written informed consent before participating. There is no payment for responding, and there is no known risk, according to the ethical statement displayed on the top of the Google Form. Please do not provide your name in order to maintain the privacy of the information. Participation is entirely voluntary, and you may withdraw at any time, and we proceed only with their permission. Respondents’ ages ranged from 25 to 55 years old.
3.2. Research Instrument
The questionnaire items employed to gauge the study variables were derived from accepted and valid scales. Specifically, the POF and PJF items were adopted from Chuang et al. [1] and Vogel et al. [7], respectively, while the PVF items were employed from Badger [38]. Meanwhile, the JBO items were adapted from Peters et al. [39] and Daly and Dee [40], while the WLB items were employed from Zheng et al. [29]. Items adapted from Kumar et al. [16] and O’Reilly et al. [41] were employed to gauge turnover intention.
3.3. Common Method Variance (CMV)
Multiple strategies were conducted to reduce the CMV impact [42]. The first method distinguished the independent and dependent variables of each item measurement, before subsequently appraising the full collinearity of all constructs to identify CMV [43,44]. The variance inflation factor (VIF) values for PJF (3.900), POF (3.260), PVF (3.293), WLB (2.917), and JBO (1.481) were under 5, hence manifesting the absence of bias from the single-source data [43,44].
3.4. Multivariate Normality
The Web Power online tool (source: https://webpower.psychstat.org/wiki/tools/index, accessed on 18 January 2023) was employed to evaluate the multivariate normality of the collected data. The result demonstrated data non-normality through the calculated Mardia’s multivariate skewness and kurtosis coefficient, with all p-values below 0.05 [44].
3.5. Data Analysis
The study performed the PLS-SEM to assess the model and hypotheses, which was demonstrated to be effective in various studies with a high application [45]. The technique is flexible for complex model analysis, despite confirming the construct reliability, convergent validity, and discriminant validity as a prerequisite [46]. Particularly, Cronbach’s Alpha, Dillon-Goldstein’s rho, and composite reliability determine internal consistency reliability, whereas the average variance extracted (AVE) measures the convergent validity [45]. The heterotrait–monotrait ratio (HTMT), the Fornell-Larcker criterion, and cross-loading were also performed to further evaluate discriminant validity. In terms of hypothesis testing, the path coefficients were combined with beta coefficients, confidence interval bias, t-values, p-values, determination coefficients (R2), and effect size [45].
4. Findings
4.1. Respondent Demographic Profiles
Table 1 depicts the equivalent number between males (50.43%) and females (49.57%), which is also similar to the percentage of respondents working in personal hometowns (49.79%) compared to those away from hometowns (50.21%). In terms of education, most respondents possessed a PhD level (71.03%), followed by a master of philosophy (22.74%) and (6.23%) master’s degree. More than half of the respondents (52.80%) were aged between 36 and 45 years old, followed by 25 to 35 (33.90%) and 46 to 55 (13.30%). In terms of employment years, 30.90% of the respondents possessed between 1 and 5 years, 55.36% between 6 and 10 years, 11.80% between 11 and 15 years, and 1.94% more than 15 years. Most respondents were married (65.66%), followed by the counterparts who were single (21.67%) or divorced (12.66%). Most respondents were Malays (49.14%), followed by Indians (21.67%), Chinese (19.95%), and other ethnicities (9.23%). In terms of job designation, the majority were senior lecturers (42.49%), followed by lecturers (29.40%), assistant professors (20.39%), and professors (7.72%).
Table 1.
Demographic Profile.
4.2. Reliability and Validity
Table 2 portrays that the values of Cronbach’s Alpha, Dillon-Goldstein’s rho, and composite reliability are above 0.70 [45], therefore suggesting that all items are reliable. Additionally, all items achieved AVE values exceeding 0.50, which demonstrated a sufficient and appropriate measure of convergent validity [45]. The VIF values for each construct were also discovered to be under 5.00 [45], which posited the absence of multi-collinearity. Resultantly, all constructs fulfilled all validity and reliability criteria. Furthermore, all HTMT ratio scores were below 0.900, which illustrated adequate discriminant validity. Meanwhile, Table 3 depicts that all Fornell-Larcker indicators satisfied discriminant validity, while Table 4 manifests the study constructs fulfilled all construct discrimination requirements through the cross-loading assessment (see Appendix A).
Table 2.
Reliability Analysis.
Table 3.
Discriminant Validity.
Table 4.
Hypothesis Testing.
4.3. Path Analysis
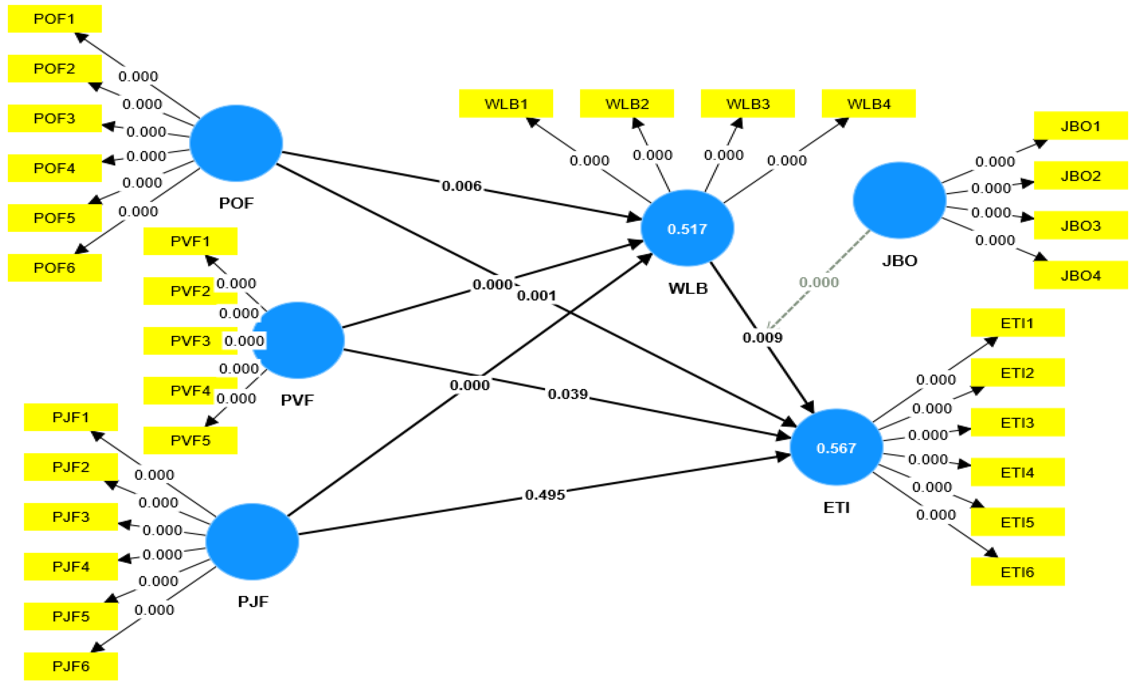
All the study results were analysed at the confidence interval bias of 95%. Specifically, the ETI R2 value signified that 56.7% of the ETI variance was explained by the five exogenous constructs (PJF, POF, PVF, JOB, and WLB). Meanwhile, the POF, PVF, and PJF influences on sustainable WLB were explained by the R2 value of 0.517, which propounded that 51.7% of the variance in implementing sustainable WLB practices was accounted for by the three PEF dimensions. The PEF path coefficient values for POF (β = −0.190 and p < 0.05) and PVF (β = −0.100 and p < 0.05) were significantly correlated to ETI, thus supporting H1A and H1B, while PJF (β = −0.001 and p = 0.495) was negatively, yet insignificantly, associated with ETI, hence rejecting H1C. The path values of WLB (β = −0.137, p < 0.05) and JOB (β = 0.356, p < 0.05) were significantly correlated to ETI, therefore supporting H3 and H5a. Similarly, POF (β = 0.152, p < 0.05), PVF (β = 0.320, p < 0.05), and PJF (β = 0.305, p < 0.05) were positively and significantly associated with WLB, thus supporting H2A, H2B, and H2C. The findings are indicated in Table 4.
4.4. The Mediating Effect of Sustainable WLB
Table 5 presents the mediating effect of sustainable WLB on the relationship between the PEF dimensions and ETI. Particularly, sustainable WLB practices significantly mediated the respective associations between POF, PVF, and PJF with ETI, thus supporting H4A, H4B, and H4C, wherein sustainable WLB practices produced partial mediation effects on the relationships between POF and ETI and between PVF and ETI while generating a full mediation effect on the relationship between PJF and ETI.
Table 5.
Mediation Analysis.
4.5. Moderation Analysis
The bootstrapping analysis revealed that JBO (β = −0.278, p < 0.05) significantly moderated the relationship between sustainable WLB and employee turnover intention, thereby supporting H5B. The results are offered in Table 6 and showed in Figure 2.
Table 6.
Moderation Analysis.
Figure 2.
Moderating effect of Job Opportunity.
5. Discussion, Implications, and Limitations
5.1. Discussion
The current study investigated the impact of PEF dimensions (POF, PVF, and PJF) on sustainable WLB practices and ETI, respectively, while simultaneously determining the mediating role of sustainable WLB on the relationship between PEF dimensions and ETI and the moderating effect of the JBO on the association between sustainable WLB and ETI. The findings discovered that both POF and PVF significantly reduced academic employees’ turnover intentions directly, whereas PJF decreased employee turnover intentions indirectly through sustainable WLB practices. The findings thus supported Andela et al. [3] and Dalgiç [19], who demonstrated that POF directly reduced hotel employees’ turnover intentions, whereas contrasted with Kakar et al. [16], who discovered that PJF negatively impacted turnover intentions. In addition, Chuang et al. [1] found that PJF, POF, and person–supervisor fit significantly predict TI, whereas Abdalla et al. [8] demonstrated that POF, PJF, and person–group fit were positively correlated with each other and negatively correlated with TI.
Furthermore, the results revealed that POF, PVF, and PJF significantly improved sustainable WLB practices, which was consistent with earlier studies manifesting WLB practices significantly impacted PJF Devadhasan et al. [20] and POF Kakar et al. [9]. Hence, WLB practices were corroborated to significantly reduce academic employees’ turnover intentions, which provided additional evidence consistent with past findings Lestari et al. [27] and Kakar et al. [9]. The results support those of Aman-Ullah et al. [47], who found that WLB had a beneficial association with employee retention and a negative relationship with employee turnover.
Moreover, the moderation analysis indicated that the JBO significantly moderated the association between sustainable WLB practices and ETI, which proposed that the JBO was one of the most significant predictors of academic employee turnover intention. The study results corroborated that employees would be more inclined to quit the current jobs when existing employment opportunities were available. Concurrently, the present study supported the JBO importance as an influencing factor in moderating the relationship between sustainable WLB practices and ETI, which was consistent with previous research Rashid [34] Sepahvand et al. [6]. Resultantly, the JBO availability and accessibility would elevate employees’ turnover intention in higher educational institutions. Moreover, this study revealed that sustainable WLB fully mediated the association between PJF and ETI while partially mediating the relationship between POF and PVF with academic ETI. The research findings are aligned with Kaur and Randhawa [48], who manifested that WLB significantly mediated the relationship between employee turnover intention and perceived supervisor support.
5.2. Implications
5.2.1. Theoretical Implications
Previous scholars demonstrated the respective impacts of various fit types independently or separately on employee commitment Chuang et al. [1], job satisfaction Andela et al. [3], and turnover intention Amarneh et al. [2]. The findings significantly contributed to a comprehensive and realistic understanding of the TWA and SET through which individuals perceive the PEF dimensions. This study also supported the existing multidimensional fit categories, which positively predicted academic sustainable WLB practices while negatively impacting on academic ETI. Particularly, sustainable WLB practices significantly mediated the relationship between academic employees’ turnover intentions and the PEF dimensions, which advocate relevant management to develop and deliver sustainable WLB policies to decrease academics’ turnover intentions.
5.2.2. Practical Implications
The current findings possessed several implications for university policymakers to retain the employees by aligning employees’ beliefs and objectives with those of the organisation and work environment. The alignment could be accomplished by attracting and selecting candidates whose values (achievement, fairness, honesty, and assisting others) are compatible with the company and respective profession. Additionally, university institutions could establish employee orientation and training programmes to reduce the disparity between organisational beliefs and goals (rewards, competitions, and efforts) and those of the employees. Concurrently, organisations could improve the compatibility between academicians and relevant working environments by providing training, orientation, selection, and recruitment, flexible working hours, competitive remunerations, and sufficient WLB.
The study contributed practical implications for relevant decision-makers, particularly HR managers at universities. Accordingly, managers who intend to minimise academic employee turnover should not only combine organisational goals and values (POF) with those of employees but also satisfy personal requirements and interests. Furthermore, the organisation must ensure employees’ personalities (PVF) are compatible with the current jobs. Therefore, the management should recruit candidates who are the most fitting with organisational objectives, values, and aspirations. The employees’ knowledge, skills, abilities, dispositions, interests, and competencies (PJF) may also be evaluated by the institution to determine the fit degree with the job criteria. In addition, university authorities could provide adequate training and development programmes, which allow employees to advance personal careers and receive salary increments and additional benefits. The availability of such programmes would enhance academic performance to fulfil work criteria while simultaneously satisfying employees’ choices and demands. For instance, sufficient academic training, growth possibilities, flexible scheduling, and competitive remuneration would increase employees’ compatibility with the current employment while reducing turnover inclination. Similarly, WLB could assist in employee ability development and personal need fulfilment to decrease turnover intention.
The present study demonstrated that academic employees were predisposed to leave the current employment when sufficient employment opportunities were available. As such, universities should constantly promote and provide sustainable WLB (such as flexible work schedules, leaves for personal reasons, adequate health and wellness programmes, and parental and childcare benefits) to lessen employees’ turnover intention. Moreover, offering competitive benefits, possibilities for growth and advancement (internal job opportunities), a supportive work environment, lucrative compensations, and financial incentives could reduce employee turnover intention. Simultaneously, identifying various fit categories could assist HR departments in effectively performing hiring decisions, recognising particular growth opportunities and training needs, detecting role conflict areas, and reassigning and redesigning relevant roles and job activities. Managers could also receive training to identify and understand different fit dimensions to satisfy employees’ different needs. Summarily, university administrators should establish and enforce sustainable WLB policies to strengthen academics’ alignment with organisational values, goals, and compatibility, thereby maximising academic employees’ perceived PEF. Therefore, academic employees’ turnover rates would be significantly minimised with increased retention and job satisfaction.
5.3. Limitations
This study possessed several limitations, despite the major theoretical and managerial contributions. As the current study employed a cross-sectional design, the finding generalisability might be restricted. As such, future researchers could examine the current proposed model by performing a longitudinal study. Furthermore, as the data was only collected from a single source, valuable insights could be further garnered when obtaining the data from a wide variety of sources, such as management and academia. The association between work-related outcomes and PEF dimensions could also be further investigated in the future by including person–supervisor fit and person–group fit in various job categories and cultural groups. Although age, gender, employment status, and the number of children are generally regarded as significantly correlated to employee WLB, well-being, and turnover intentions, the demographic variables were not employed as control variables in this study. Thus, different control variables could be included in future research to acquire a deeper apprehension of employee turnover intentions.
Author Contributions
N.B.C.N., P.Y.P., N.R.B.Z. and B.A.J. focused on the conceptualization, methodology, resources, S.A. and A.S.K. writing—original draft preparation, R.A.S. writing—review and editing, visualization and supervision. All authors have read and agreed to the published version of the manuscript.
Funding
This research was funded by the Ministry of Higher Education, Malaysia under the grant entitled “Fundamental Research Grant Scheme—FRGS” (Grant Code: FRGS/1/2020/SS02/UMK/01/1), Topic: Dynamism of HR Strategy Through Academic Person–environment Fit Towards Sustaining Work Life Balance and Reducing Intention to Leave.
Institutional Review Board Statement
Not Applicable.
Informed Consent Statement
Respondents who involved in the survey provided informed consent before participating. Readers of the ethical statement (“There is no incentive for responding, and there is no known risk. Please omit your name in order to guarantee the privacy of the information. Participation is entirely voluntary, and you are free to decline at any time”) and only move forward with their permission. No information was gathered from anyone under the age of 18.
Data Availability Statement
Data are available on reasonable request on corresponding author.
Conflicts of Interest
The authors declare no conflict of interest.
Appendix A
Table A1.
Discriminant Validity.
Table A1.
Discriminant Validity.
| ETI | JBO | PJF | POF | PVF | WLB | JBO × WLB | |
|---|---|---|---|---|---|---|---|
| ETI1 | 0.97 | 0.545 | −0.514 | −0.531 | −0.572 | −0.619 | −0.425 |
| ETI2 | 0.97 | 0.529 | −0.5 | −0.52 | −0.564 | −0.614 | −0.427 |
| ETI3 | 0.964 | 0.543 | −0.518 | −0.534 | −0.57 | −0.614 | −0.429 |
| ETI4 | 0.957 | 0.535 | −0.527 | −0.532 | −0.58 | −0.613 | −0.444 |
| ETI5 | 0.956 | 0.536 | −0.529 | −0.537 | −0.58 | −0.614 | −0.441 |
| ETI6 | 0.936 | 0.528 | −0.486 | −0.507 | −0.549 | −0.594 | −0.43 |
| JBO1 | 0.568 | 0.986 | −0.378 | −0.373 | −0.444 | −0.507 | −0.079 |
| JBO2 | 0.545 | 0.972 | −0.357 | −0.347 | −0.435 | −0.485 | −0.1 |
| JBO3 | 0.539 | 0.984 | −0.356 | −0.357 | −0.417 | −0.481 | −0.07 |
| JBO4 | 0.542 | 0.983 | −0.361 | −0.361 | −0.419 | −0.489 | −0.075 |
| PJF1 | −0.494 | −0.348 | 0.924 | 0.771 | 0.722 | 0.616 | 0.278 |
| PJF2 | −0.496 | −0.326 | 0.932 | 0.756 | 0.71 | 0.604 | 0.268 |
| PJF3 | −0.506 | −0.339 | 0.938 | 0.753 | 0.726 | 0.647 | 0.266 |
| PJF4 | −0.512 | −0.368 | 0.935 | 0.758 | 0.744 | 0.656 | 0.292 |
| PJF5 | −0.481 | −0.342 | 0.938 | 0.744 | 0.738 | 0.638 | 0.303 |
| PJF6 | −0.506 | −0.349 | 0.938 | 0.748 | 0.737 | 0.633 | 0.284 |
| POF1 | −0.5 | −0.339 | 0.728 | 0.915 | 0.662 | 0.583 | 0.227 |
| POF2 | −0.523 | −0.343 | 0.764 | 0.946 | 0.69 | 0.607 | 0.236 |
| POF3 | −0.518 | −0.337 | 0.766 | 0.949 | 0.699 | 0.596 | 0.235 |
| POF4 | −0.514 | −0.333 | 0.767 | 0.948 | 0.714 | 0.592 | 0.243 |
| POF5 | −0.528 | −0.354 | 0.764 | 0.936 | 0.71 | 0.591 | 0.259 |
| POF6 | −0.501 | −0.351 | 0.747 | 0.92 | 0.688 | 0.597 | 0.261 |
| PVF1 | −0.584 | −0.43 | 0.746 | 0.715 | 0.961 | 0.646 | 0.394 |
| PVF2 | −0.56 | −0.424 | 0.733 | 0.692 | 0.959 | 0.638 | 0.389 |
| PVF3 | −0.581 | −0.425 | 0.755 | 0.714 | 0.967 | 0.663 | 0.392 |
| PVF4 | −0.568 | −0.426 | 0.756 | 0.72 | 0.965 | 0.65 | 0.375 |
| PVF5 | −0.561 | −0.395 | 0.764 | 0.724 | 0.955 | 0.624 | 0.396 |
| WLB1 | −0.618 | −0.48 | 0.648 | 0.605 | 0.643 | 0.962 | 0.505 |
| WLB2 | −0.602 | −0.485 | 0.634 | 0.591 | 0.652 | 0.964 | 0.511 |
| WLB3 | −0.62 | −0.486 | 0.671 | 0.625 | 0.656 | 0.977 | 0.501 |
| WLB4 | −0.623 | −0.481 | 0.664 | 0.633 | 0.64 | 0.962 | 0.484 |
| JBO × WLB | −0.451 | −0.083 | 0.302 | 0.26 | 0.405 | 0.518 | 1 |
References
- Chuang, A.; Shen, C.T.; Judge, T.A. Development of a multidimensional instrument of person-environment fit: The perceived person-environment fit scale (PPEFS). Appl. Psychol. Int. Rev. 2016, 65, 66–98. [Google Scholar] [CrossRef]
- Amarneh, S.; Raza, A.; Matloob, S.; Alharbi, R.K.; Abbasi, M.A. The Influence of Person-Environment Fit on the Turnover Intention of Nurses in Jordan: The Moderating Effect of Psychological Empowerment. Nurs. Res. Pract. 2021, 2021, 6688603. [Google Scholar] [CrossRef] [PubMed]
- Andela, M.; van der Doef, M.A. Comprehensive Assessment of the Person-Environment Fit Dimensions and Their Relationships with Work-Related Outcomes. J. Career Dev. 2019, 46, 567–582. [Google Scholar] [CrossRef]
- Cable, D.M.; DeRue, D.S. The convergent and discriminant validity of subjective fit perceptions. J. Appl. Psychol. 2002, 87, 875–884. [Google Scholar] [CrossRef] [PubMed]
- Hasan, T.; Jawaad, M.; Butt, I. The Influence of Person–Job Fit, Work-Life Balance, and Work Conditions on Organizational Commitment: Investigating the Mediation of Job Satisfaction in the Private Sector of the Emerging Market. Sustainability 2021, 13, 6622. [Google Scholar] [CrossRef]
- Sepahvand, R.; Khodashahri, R.B. Strategic Human Resource Management Practices and Employee Retention: A Study of the Moderating Role of Job Engagement. Iran. J. Manag. Stud. 2021, 14, 437–468. [Google Scholar]
- Vogel, R.M.; Feldman, D.C. Integrating the levels of person-environment fit: The roles of vocational fit and group fit. J. Vocat. Behav. 2009, 75, 68–81. [Google Scholar] [CrossRef]
- Abdalla, A.; Elsetouhi, A.; Negm, A.; Abdou, H. Perceived person-organization fit and turnover intention in medical centers: The mediating roles of person-group fit and person-job fit perceptions. Pers. Rev. 2018, 47, 863–881. [Google Scholar] [CrossRef]
- Kakar, A.S.; Mansor, N.A.; Saufi, R.A.; Singh, H. Work-life balance practices and turnover intention: The mediating role of person-organization fit. Int. J. Adv. Appl. Sci. 2019, 6, 76–84. Available online: http://www.science-gate.com/IJAAS.html (accessed on 10 July 2019).
- Boon, C.; Biron, M. Temporal issues in person-organization fit, person-job fit and turnover: The role of leader-member exchange. Hum. Relat. 2016, 69, 2177–2200. [Google Scholar] [CrossRef]
- Lee, T.W.; Mitchell, T.R. Approach: The Unfolding of an Alternative Employee Turnover. Acad. Manag. Rev. 1994, 19, 51–89. [Google Scholar] [CrossRef]
- Kristof-brown, A.M.Y.L.; Zimmerman, R.D.; Johnson, E.C. Consequences of Individuals’ Fit at Work: A Meta-Analysis of Person–Job, Person–Organization, Person–Group, and Person–Supervisor Fit. Pers. Psychol. 2005, 58, 281–342. [Google Scholar] [CrossRef]
- Ebikabowei, M. The Theory of Work Adjustment: The Nigerian Work Setting in Perspective. Glob. Sci. Acad. Res. J. Econ. Bus. Manag. 2022, 1, 2583–4088. Available online: https://gsarpublishers.com/journals-gsarjebm-home/ (accessed on 25 June 2022).
- Kakar, A.S.; Saufi, R.A.; Singh, H. Understanding Linkage between Human Resource Management Practices and Intention to Leave: A Moderated-Mediation Conceptual Model. In Proceedings of the 2018 International Conference on Information Management & Management Science, Chengdu, China, 25–27 August 2018; pp. 114–118. [Google Scholar] [CrossRef]
- Dawis, R.; Lofquist, L.; Weiss, D. A Theory of Work Adjustment (A revision). Minn. Stud. Vocat. Rehabilit. 1968, 23, 15. [Google Scholar]
- Kakar, A.S.; Mansor, N.A.; Saufi, R.A. Does organizational reputation matter in Pakistan’s higher education institutions? The mediating role of person-organization fit and person-vocation fit between organizational reputation and turnover intention. Int. Rev. Public Nonprofit Market. 2021, 18, 151–169. [Google Scholar] [CrossRef]
- Yuan, S.; Gao, Y. Why Do Chinese Employees Complain at the Workplace? An Exploratory Study Based on the Theory of Work Adjustment. Front. Psychol. 2022, 13, 920041. [Google Scholar] [CrossRef]
- Michaelis, C.; Findeisen, S. Influence of Person-Vocation Fit on Satisfaction and Persistence in Vocational Training Programs. Front. Psychol. 2022, 13, 834543. Available online: http://nbn-resolving.de/urn:nbn:de:bsz:352-2-5h0r5xcle4v11 (accessed on 14 February 2022). [CrossRef] [PubMed]
- Dalgiç, A. The Effects of Person-Job Fit and Person-Organization Fit on Turnover Intention: The Mediation Effect of Job Resourcefulness. J. Gastron. Hosp. Travel 2022, 5, 355–365. [Google Scholar] [CrossRef]
- Devadhasan, B.D.; Meyer, N.; Vetrivel, S.C.; Magda, R. The Mediating Role of Person-Job Fit between Work-Life Balance (WLB) Practices and Academic Turnover Intentions in India’s Higher Educational Institutions. Sustainability 2022, 13, 10497, Erratum in Sustainability 2022, 14, 3827. [Google Scholar] [CrossRef]
- Schneider, B. The People Make the Place 58. Pers. Psychol. 1987, 40, 437–453. [Google Scholar] [CrossRef]
- Lahlouh, K.; Lacaze, D.; Huaman-Ramirez, R. Bridge employment and full retirement intentions: The role of person-environment fit. Pers. Rev. 2019, 48, 1469–1490. [Google Scholar] [CrossRef]
- Holland, J.L. Exploring careers with a typology: What we have learned and some new directions. Am. Psychol. 1996, 51, 397–406. [Google Scholar] [CrossRef]
- Kumar, R.; Akbar, W.; Khan, N.R. Moderating Role of Person Job-Fit Facet between Hierarchical Plateau and Turnover Intention. South Asian J. Manag. Sci. 2021, 15, 176–190. [Google Scholar] [CrossRef]
- Edwards, J.R.; Cooper, C.L. The person-environment fit approach to stress: Recurring problems and some suggested solutions. J. Organ. Behav. 1990, 11, 293–307. [Google Scholar] [CrossRef]
- Adkins, C.L.; Premeaux, S.F. A cybernetic model of work-life balance through time. Hum. Resour. Manag. Rev. 2019, 29, 100680. [Google Scholar] [CrossRef]
- Lestari, D.; Margarethaa, M. Work-life balance, job engagement and turnover intention: Experience from Y generation employees. Manag. Sci. Lett. 2021, 11, 165–170. [Google Scholar] [CrossRef]
- Ang, M.C.H. Work-life balance for sustainable development in Malaysian higher education institutions: Fad or fact? Kaji. Malays. 2020, 38, 33–50. [Google Scholar] [CrossRef]
- Zheng, C.; Molineux, J.; Mirshekary, S.; Scarparo, S. Developing individual and organisational work-life balance strategies to improve employee health and wellbeing. Empl. Relat. 2015, 37, 354–379. [Google Scholar] [CrossRef]
- Ozioma, A.V.; Bolorunduro, M.; Hamed, A.B.; Nanle, M. Effect of Green Human Resource Management Practices and Green Work-Life Balance on Employee Retention in Selected Hospitality Firms in Lagos and Ogun States, Nigeria. Eur. J. Hum. Resour. Managem. Stud. 2022, 5, 4. Available online: http://www.oapub.org/soc (accessed on 18 January 2023).
- Santhanam, N.; Kumar, J.R.; Kumar, V.; Saha, R. Employee turnover intention in the milieu of human resource management practices: Moderating role of work-life balance. Int. J. Bus. Innov. Res. 2021, 24, 57–75. [Google Scholar] [CrossRef]
- Pierce, J.L.; Newstrom, J.W. Toward a conceptual clarification of employee responses to flexible working hours: A work adjustment approach. J. Managem. 1981, 6, 117–134. [Google Scholar] [CrossRef]
- Kooij, D.T.A.M.; Lange, A.H.D.; Voorde, K.V.D. Stimulating Job Crafting Behaviors of Older Workers: The Influence of Opportunity Enhancing Human Resource Practices and Psychological Empowerment. Eur. J. Work Organ. Psychol. 2022, 31, 22–34. [Google Scholar] [CrossRef]
- Rashid, M. Impact of HR practices on employee intention to quit the job with the moderating role of job embeddedness. Int. J. Bus. Psychol. 2021, 3, 31–47. [Google Scholar] [CrossRef]
- Faul, F.; Erdfelder, E.; Lang, A.-G.; Buchner, A. G*power 3: A flexible statistical power analysis program for the social, behavioral, and biomedical sciences. Behav. Res. Methods 2007, 39, 175–191. [Google Scholar] [CrossRef]
- Chin, W.W. How to write up and report PLS Analyses. In Handbook of Partial Least Squares; Vinzi, V.E., Chin, W.W., Henseler, J., Wang, H., Eds.; Springer: Berlin/Heidelberg, Germany, 2010. [Google Scholar]
- Kline, R.B. Principles and Practice of Structural Equation Modeling, 4th ed.; Guilford Publications: New York, NY, USA, 2005. [Google Scholar]
- Badger, J.M. The Formative Nature of Perceived Person-Environment Fit. Ph.D. Dissertation, University of Notre Dame, South Bay, IN, USA, 18 May 2014. [Google Scholar]
- Peters, L.H.; Jackofsky, E.F.; Salter, J.R. Predicting Turnover: A Comparison of Part-Time and Full-Time Employees. J. Occupat. Behav. 1981, 2, 89–98. [Google Scholar] [CrossRef]
- Daly, C.J.; Dee, J.R. Greener Pastures: Faculty Turnover Intent in Urban Public Universities. J. High. Educ. 2006, 77, 776–803. [Google Scholar] [CrossRef]
- O’Reilly, C.A.; Chatman, J.; Caldwell, D.F. People and organizational culture: A profile comparison approach to assessing person-fit. Acad. Manag. J. 1991, 34, 487–516. [Google Scholar] [CrossRef]
- Podsakoff, P.M.; Mackenzie, S.B.; Podsakoff, N.P. Sources of Method Bias in Social Science Research and Recommendations on How to Control It. Annu. Rev. Psychol. 2012, 63, 539–569. [Google Scholar] [CrossRef] [PubMed]
- Kock, N. Common method bias in PLS-SEM: A full collinearity assessment approach. Int. J. e-Collab. 2015, 11, 10. [Google Scholar] [CrossRef]
- Cain, M.K.; Zhang, Z.; Yuan, K.-H. Univariate and multivariate skewness and kurtosis for measuring non-normality: Prevalence, influence, and estimation. Behav. Res. Methods 2017, 49, 1716–1735. [Google Scholar] [CrossRef] [PubMed]
- Hair, J.F.; Risher, J.J.; Sarstedt, M.; Ringle, C.M. When to use and how to report the results of PLS-SEM. Europ. Bus. Rev. 2019, 31, 2–24. [Google Scholar] [CrossRef]
- Henseler, J.; Hubona, G.; Ray, P.A. Partial Least Squares Path Modeling: Basic Concepts, Methodological Issues and Applications. Springer: London, UK, 2017. [Google Scholar]
- Aman-Ullah, A.; Ibrahim, H.; Aziz, A.; Mehmood, W. Balancing is a necessity not leisure: A study on work–life balance witnessing healthcare sector of Pakistan. Asia-Pac. J. Bus. Adm. 2022, 1757–4323. [Google Scholar] [CrossRef]
- Kaur, R.; Randhawa, G. Supportive supervisor to curtail turnover intentions: Do employee engagement and work-life balance play any role? Evid. Based HRM Glob. Forum. Empir. Scholarsh. 2021, 9, 241–257. [Google Scholar] [CrossRef]
Disclaimer/Publisher’s Note: The statements, opinions and data contained in all publications are solely those of the individual author(s) and contributor(s) and not of MDPI and/or the editor(s). MDPI and/or the editor(s) disclaim responsibility for any injury to people or property resulting from any ideas, methods, instructions or products referred to in the content. |
© 2023 by the authors. Licensee MDPI, Basel, Switzerland. This article is an open access article distributed under the terms and conditions of the Creative Commons Attribution (CC BY) license (https://creativecommons.org/licenses/by/4.0/).

