Framework to Measure the Mobility of Technical Talents: Evidence from China’s Smart Logistics
Abstract
1. Introduction
2. Methodology
2.1. Framework of Talent Mobility
2.2. Network Modeling
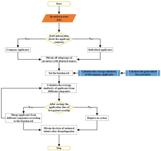
2.2.1. Name Disambiguation
2.2.2. TTMN Model
3. Empirical Results
3.1. Data Acquisition
3.2. Topology Diagram of the TTMN Model
3.3. Measurements of the TTMN Model
4. Discussion and Conclusions
Author Contributions
Funding
Institutional Review Board Statement
Informed Consent Statement
Data Availability Statement
Conflicts of Interest
References
- Eriksson, R.H. Localized Spillovers and Knowledge Flows: How Does Proximity Influence the Performance of Plants? Econ. Geogr. 2011, 87, 127–152. [Google Scholar] [CrossRef]
- Angeli, F.; Grandi, A.; Grimaldi, R. Directions and paths of knowledge flows through labour mobility: A social capital perspective. Reg. Stud. 2014, 48, 1896–1917. [Google Scholar] [CrossRef]
- Liu, W.; Guo, J.; Shi, D. International Mobility and Knowledge Diffusion: An Empirical Study of the Thousand Youth Talents Plan. Doc. Inf. Knowl. 2020, 2, 32–41. [Google Scholar] [CrossRef]
- Lissoni, F. Academic inventors as brokers. Res. Policy 2010, 39, 843–857. [Google Scholar] [CrossRef]
- Wang, T.; Mao, J.-Q. Comprehensive Forecast and Control of the Flow of Technological Innovation Talents. In Proceedings of the 2010 3rd International Conference on Information Management, Innovation Management and Industrial Engineering, Kunming, China, 26–28 November 2010; pp. 328–331. [Google Scholar] [CrossRef]
- Li, P.; Cheng, C.; Yan, X. Study on the Interactive Relation between the Flow of Scientific and Technological Talents and the Development of High-Quality Economy: A Case of the Yangtze River Economic Belt. Sci. Technol. Prog. Policy 2019, 36, 131–136. [Google Scholar]
- OECD. Measuring Innovation: A New Perspective; OECD: Paris, France, 2010. [Google Scholar] [CrossRef]
- Mao, X.F.; Wang, X.L. Influencing Factors of talent flow in basic research of provincial universities: Based on qualitative comparative analysis. China Univ. Sci. Technol. 2019, 6, 14–18. [Google Scholar] [CrossRef]
- Chen, Q.; Li, Y. Mobility, Knowledge Transfer, and Innovation: An Empirical Study on Returned Chinese Academics at Two Research Universities. Sustainability 2019, 11, 6454. [Google Scholar] [CrossRef]
- Hirte, R.; Roth, P. Advanced Innovation Management: Best Practice of German and American Corporations in the Mobility Sector. In Proceedings of the 2018 Portland International Conference on Management of Engineering and Technology (PICMET), Honolulu, HI, USA, 19–23 August 2018. [Google Scholar] [CrossRef]
- Davenport, T.H.; Harris, J.; Shapiro, J. Competing on talent analytics. Harv. Bus. Rev. 2010, 88, 52-58, 150. [Google Scholar]
- Tarique, I.; Schuler, R.S. Global talent management: Literature review, integrative framework, and suggestions for further research. J. World Bus. 2010, 45, 122–133. [Google Scholar] [CrossRef]
- Aref, S.; Zagheni, E.; West, J. The Demography of the Peripatetic Researcher: Evidence on Highly Mobile Scholars from the Web of Science; Springer: Cham, Switzerland, 2019; pp. 50–65. [Google Scholar] [CrossRef]
- Robinson-Garcia, N.; Sugimoto, C.R.; Murray, D.; Yegros-Yegros, A.; Larivière, V.; Costas, R. The many faces of mobility: Using bibliometric data to measure the movement of scientists. J. Informetr. 2019, 13, 50–63. [Google Scholar] [CrossRef]
- Robinson-Garcia, N.; Cañibano, C.; Woolley, R.; Costas, R. Tracing scientific mobility of Early Career Researchers in Spain and The Netherlands through their publications. In Proceedings of the 21st International Conference on Science and Technology Indicators, València, Spain, 14–16 September 2016. [Google Scholar] [CrossRef]
- Gu, H.; Rowe, F.; Liu, Y.; Shen, T. Geography of talent in China during 2000–2015: An eigenvector spatial filtering negative binomial approach. Chin. Geogr. Sci. 2021, 31, 297–312. [Google Scholar] [CrossRef]
- Zhao, S.L.; Zhu, D.Y.; Peng, X.B.; Song, W. An empirical analysis of the regional competitiveness based on S&T talents flow. Hum. Syst. Manag. 2016, 35, 1–10. [Google Scholar] [CrossRef]
- Jiang, H.; Zhang, W.; Duan, J. Location choice of overseas high-level young returned talents in China. Sustainability 2020, 12, 9210. [Google Scholar] [CrossRef]
- Gu, H.; Meng, X.; Shen, T.; Wen, L. China’s highly educated talents in 2015: Patterns, determinants and spatial spillover effects. Appl. Spat. Anal. Policy 2020, 13, 631–648. [Google Scholar] [CrossRef]
- Xu, N.; Guo, J. Research on the macro factors impacting the flow of science and technology talents. Stud. Sci. Sci. 2019, 37, 414–461. [Google Scholar] [CrossRef]
- Wang, Q.; Zhao, Y. Global high-end talent pool and current trends and Countermeasures of China. Sci. Manag. Res. 2017, 35, 91–94. [Google Scholar] [CrossRef]
- Sun, B.; Liu, S.; Peng, B.; Ge, C. Research on the influence of regional soft environment factors on the trans-regional flow of talents. Stud. Sci. Sci. 2022, 40, 642–694. [Google Scholar] [CrossRef]
- Rabe, B.; Taylor, M.P. Differences in opportunities? Wage, employment and house-price effects on migration. Oxf. Bull. Econ. Stat. 2012, 74, 831–855. [Google Scholar] [CrossRef]
- Lomtaku, W.; Sungsanit, M. Internal motivation factors affecting university researchers’ participation in the Talent Mobility program. Kasetsart J. Soc. Sci. 2021, 42, 521–526. [Google Scholar]
- Hongquan, L.; Jinzhu, Z.; Yuxia, S. An Analysis of the Decision-Making Model about the Talents’ Flow in China’s University; Springer: Berlin/Heidelberg, Germany, 2012. [Google Scholar] [CrossRef]
- Jiang, P.; Wu, G.; Hu, Y.C.; Zhang, X.; Ren, Y. Novel Fractional Grey Prediction Model with the Change-Point Detection for Overseas Talent Mobility Prediction. Axioms 2022, 11, 432. [Google Scholar] [CrossRef]
- Kongsoontornkijkul, K.; Pichyangkura, R.; Vadhanasindhu, P.; Vanichbuncha, K. Developing A Mobile Web for Innovative University Assessment System: Thailand Talent Mobility Programme. Int. Assoc. Online Eng. 2019, 13, 34–50. Available online: https://www.learntechlib.org/p/216629/ (accessed on 11 January 2023). [CrossRef]
- Wang, Y.; Shi, Y. Evolvement of international mobility of talents: A complex network perspective. Int. J. Innov. Sci. 2022; in press. [Google Scholar] [CrossRef]
- Wang, Y.; Luo, H. Complex network analysis for international talent mobility based on bibliometrics. Int. J. Innov. Sci. 2019, 11, 419–435. [Google Scholar] [CrossRef]
- Ye, X.; Chen, W. Research on the city attraction for science and technology innovation talents—Construction of evaluation indicator system and empirical analysis based on amenities theory. Stud. Sci. Sci. 2019, 37, 1375–1384. [Google Scholar] [CrossRef]
- Wang, Y.; Cui, C.; Wang, Q.; Ning, Y.; Yang, Z. Migration of human capital in the context of vying for talent competition: A case study of China’s “first-class” university graduates. Geogr. Res. 2021, 40, 743–761. [Google Scholar] [CrossRef]
- Bjelland, M.; Fallick, B.; Haltiwanger, J.; McEntarfer, E. Employer-to-employer flows in the United States: Estimates using linked employer-employee data. J. Bus. Econ. Stat. 2011, 29, 493–505. [Google Scholar] [CrossRef]
- Simini, F.; González, M.C.; Maritan, A.; Barabási, A.L. A universal model for mobility and migration patterns. Nature 2012, 484, 96–100. [Google Scholar] [CrossRef]
- Van Ham, M.; Mulder, C.H.; Hooimeijer, P. Spatial Flexibility in Job Mobility: Macrolevel Opportunities and Microlevel Restrictions. Environ. Plan. A Econ. Space 2001, 33, 921–940. [Google Scholar] [CrossRef]
- Shi, W.; Yang, W.; Du, D. The scientific cooperation network of Chinese scientists and its proximity mechanism. Sustainability 2020, 12, 660. [Google Scholar] [CrossRef]
- Wang, Y.; Luo, H.; Shi, Y. Complex Network of Scientific Talent Migration in Discrete Dynamics from 2001 to 2013. Discret. Dyn. Nat. Soc. 2020, 2020, 9248983. [Google Scholar] [CrossRef]
- Jin, J.B.; Qu, J.S.; Wu, X.N.; Zheng, Y.R.; Bai, G.Z. Study on the Characteristics of Network Structure in Provincial Mobility of Highly Cited Researchers in China. Sci. Technol. Manag. Res. 2021, 41, 112–118. [Google Scholar] [CrossRef]
- Zhang, F.; Liu, H.; Zhang, J.; Cheng, Y. The Evolution of China’s High-Level Talent Mobility Network: A Comparative Analysis Based on School and Work Stage. Complexity 2022, 2022, 7353462. [Google Scholar] [CrossRef]
- Tranos, E.; Gheasi, M.; Nijkamp, P. International Migration: A Global Complex Network. Environ. Plan. B Plan. Des. 2015, 42, 4–22. [Google Scholar] [CrossRef]
- Xu, J. Graph Theory & Its Application, 3rd ed.; Press of University of Science and Technology of China: Hefei, China, 2010. [Google Scholar]
- Xing, L.; Han, Y. Extracting the Backbone of Global Value Chain from High-Dimensional Inter-Country Input-Output Network. In Complex Networks & Their Applications IX; Benito, R.M., Cherifi, C., Cherifi, H., Moro, E., Rocha, L.M., Sales-Pardo, M., Eds.; Springer: Cham, Switzerland, 2021; pp. 559–570. [Google Scholar] [CrossRef]
- Freeman, L.C. Centrality in social networks conceptual clarification. Soc. Netw. 1978, 1, 215–239. [Google Scholar] [CrossRef]
- Xing, L.; Dong, X.; Guan, J.; Qiao, X. Betweenness centrality for similarity-weight network and its application to measuring industrial sectors’ pivotability on the global value chain. Phys. A Stat. Mech. Its Appl. 2019, 516, 19–36. [Google Scholar] [CrossRef]
- Girvan, M.; Newman, M.E.J. Community structure in social and biological networks. Proc. Natl. Acad. Sci. USA 2002, 99, 7821–7826. [Google Scholar] [CrossRef]
- Xing, L.; Han, Y.; Wang, D. Measuring economies’ pivotability on the global value chain under the perspective of inter-country input-output network. Mod. Phys. Lett. B 2021, 35, 2150289. [Google Scholar] [CrossRef]
- Wang, S.; Lin, T. Driving-force, Framework, and Suggestions on the Development of Intelligent Logistics. China Bus. Mark. 2019, 33, 35–42. [Google Scholar] [CrossRef]
- Xu, C.; Wang, Z.; Wang, D. Research on the Combination of Elements in Disruptive Innovation and Development of Smart Logistics. J. Beijing Jiaotong Univ. (Soc. Sci. Ed.) 2021, 20, 105–115. [Google Scholar] [CrossRef]
- Zhao, S.; Chen, J. Explorations of the Path of Developing Smart logistics. People’s Trib. 2020, 8, 108–109. [Google Scholar]
- Wang, Z. The Realistic Dilemma and Strategic Thinking of China’s Smart Logistics Development. J. Commer. Econ. 2021, 14, 106–110. [Google Scholar]
- Zheng, Q. China’s Smart Logistics Development Modes, Problems and Countermeasures. J. Commer. Econ. 2019, 18, 108–111. [Google Scholar]
- He, L. The Development Trend of China’s Smart Logistics. China Bus. Mark. 2017, 31, 3–7. [Google Scholar] [CrossRef]
- Han, J. Research on the Application of Big Data Technology in Smart Logistics. Econ. Res. Guide 2020, 31, 3–7. [Google Scholar] [CrossRef]
- Sun, D.; Zhao, Q.; Zhang, X. A Study of Operation Strategy for Logistics Platform under the New Retail. J. Beijing Jiaotong Univ. Soc. Sci. Ed. 2019, 18, 138–144. [Google Scholar] [CrossRef]
- Jiang, D.; Zhang, W.; Wang, Q. Key technologies of intelligent logistics and its construction countermeasures. Packag. Eng. 2018, 39, 9–14. [Google Scholar] [CrossRef]
- Yang, W. Analysis and application cases of smart logistics core technology. China Logist. Purch. 2021, 6, 42. [Google Scholar]
- Lu, W.; Wei, X. Analysis on the current situation and development trend of new generation logistics technology. Technol. Ind. Across Straits 2020, 8, 45–46. [Google Scholar] [CrossRef]
- Zhu, Y.; Lu, P. Analysis on the development of Jiangsu logistics under the background of the belt and road initiative. Logist. Eng. Manag. 2020, 42, 18–20. [Google Scholar] [CrossRef]
- Li, N. Development and Future Trend of Intelligent Logistics in the World. Logist. Eng. Manag. 2021, 43, 23–25. [Google Scholar] [CrossRef]
- Ministry of Transport of the People’s Republic of China. Notice of Standardization Administration of China on printing “Guide-lines for the Construction of Intelligent Logistics Standard System for Transportation”. Available online: https://xxgk.mot.gov.cn/2020/jigou/kjs/202210/t20221024_3699366.html (accessed on 24 October 2022).
- Ye, Q.; Fan, X. Current Situation and Future Trend of China’s Smart Logistics during the 14th Five-Year Plan Period. Digit. Econ. 2021, 3, 36–41. [Google Scholar] [CrossRef]








| Dimension | Indicator | Formula | Explanation | |
|---|---|---|---|---|
| Network-level | Network density () | Where is the actual number of edges connected between vertexes, and is the number of nodes in the network. | ||
| Global efficiency () | Where is the number of nodes in the network, and is the shortest path between node to node | |||
| Average path length () | Where is the number of nodes in the network, and is the shortest path between node to node . If this path does not exist in the network, it is expressed as [40]. | |||
| Clustering coefficient () | Where is the actual number of edges between adjacent nodes of node . If node has only one or no neighboring node (i.e., or ), , and the numerator and denominator of the formula are both 0, so . | |||
| Central potential | In-degree relative central potential () | Where and are the maximum values of in-degree and out-degree relative central potential, respectively. When , the nodes in the network tend to connect; when , the nodes in the network shows the weak connection or disconnection [41]. | ||
| Out-degree relative central potential () | ||||
| Compatibility | In-out degree compatibility () | Where is the total number of connected edges; and represent the degree of source node and the degree of target node of connected edges , respectively, , , and and are the same as the definition in front. When , the network is a collocated network, in which high-degree nodes tend to connect with nodes with a similarly higher level of degree; otherwise, it is a mismatched network, in which nodes with higher degrees tend to connect with nodes with lower degrees. | ||
| Node-level | Node betweenness centrality () [42] | Weighted betweenness centrality of node based on () [43] |
Where
is the number of strong relevance path length () connecting any nodes pair and passing through a specific node
in the global network: Where is the path between nodes and , representing the most efficient and effective propagation path in the similarity weight network. If greater than , is the maximum value, or otherwise, it is only equal to When happens to be equal to , the optimal path is the most direct propagation path between nodes and , and thus it is unnecessary to transit through another node. | |
| Edge-level | Edge betweenness centrality () [44] | Weighted between the centrality of edge based on () [45] | Where is the number of links between any node pair and contained in the in the whole network. | |
| Year | No. 1 | No. 2 | No. 3 | No. 4 | No. 5 | |||||
|---|---|---|---|---|---|---|---|---|---|---|
| Province | Province | Province | Province | Province | ||||||
| 2010 | Beijing | 200 | Shanghai | 181 | Jiangsu | 123 | Guangdong | 71 | Shaanxi | 60 |
| 2011 | Beijing | 298 | Jiangsu | 243 | Zhejiang | 135 | Guangdong | 120 | Shanghai | 112 |
| 2012 | Beijing | 470 | Jiangsu | 302 | Shanghai | 280 | Guangdong | 105 | Tianjin | 82 |
| 2013 | Beijing | 711 | Guangdong | 175 | Jiangsu | 170 | Shaanxi | 142 | Shanghai | 123 |
| 2014 | Beijing | 741 | Guangdong | 294 | Jiangsu | 246 | Shanghai | 90 | Taiwan | 90 |
| 2015 | Beijing | 796 | Jiangsu | 202 | Anhui | 119 | Guangdong | 117 | Shanghai | 116 |
| 2016 | Beijing | 850 | Jiangsu | 157 | Guangdong | 153 | Zhejiang | 151 | Shandong | 93 |
| 2017 | Beijing | 920 | Guangdong | 157 | Jiangsu | 144 | Shanghai | 97 | Zhejiang | 96 |
| 2018 | Beijing | 879 | Guangdong | 269 | Shaanxi | 155 | Shandong | 96 | Sichuan | 94 |
| 2019 | Beijing | 815 | Guangdong | 270 | Jiangsu | 248 | Shanghai | 156 | Shandong | 127 |
| 2020 | Beijing | 784 | Jiangsu | 242 | Guangdong | 235 | Zhejiang | 95 | Shanghai | 64 |
| 2021 | Beijing | 709 | Guangdong | 274 | Jiangsu | 246 | Shandong | 91 | Shanghai | 62 |
Disclaimer/Publisher’s Note: The statements, opinions and data contained in all publications are solely those of the individual author(s) and contributor(s) and not of MDPI and/or the editor(s). MDPI and/or the editor(s) disclaim responsibility for any injury to people or property resulting from any ideas, methods, instructions or products referred to in the content. |
© 2023 by the authors. Licensee MDPI, Basel, Switzerland. This article is an open access article distributed under the terms and conditions of the Creative Commons Attribution (CC BY) license (https://creativecommons.org/licenses/by/4.0/).
Share and Cite
Guan, J.; Liu, C.; Liang, G.; Xing, L. Framework to Measure the Mobility of Technical Talents: Evidence from China’s Smart Logistics. Sustainability 2023, 15, 2481. https://doi.org/10.3390/su15032481
Guan J, Liu C, Liang G, Xing L. Framework to Measure the Mobility of Technical Talents: Evidence from China’s Smart Logistics. Sustainability. 2023; 15(3):2481. https://doi.org/10.3390/su15032481
Chicago/Turabian StyleGuan, Jun, Chunxiu Liu, Guoqiang Liang, and Lizhi Xing. 2023. "Framework to Measure the Mobility of Technical Talents: Evidence from China’s Smart Logistics" Sustainability 15, no. 3: 2481. https://doi.org/10.3390/su15032481
APA StyleGuan, J., Liu, C., Liang, G., & Xing, L. (2023). Framework to Measure the Mobility of Technical Talents: Evidence from China’s Smart Logistics. Sustainability, 15(3), 2481. https://doi.org/10.3390/su15032481

