Decision Making Model for Identifying the Cyber Technology Implementation Benefits for Sustainable Residential Building: A Mathematical PLS-SEM Approach
Abstract
1. Introduction
2. Benefits of Cyber Technology Adoption
3. Research Methodology and Model Construction
3.1. Model Development
3.1.1. Common Method Variance
3.1.2. Construct Validity Analysis
3.1.3. Measurement Model
Convergent Validity
Discriminant Validity
Structural Model Analysis
4. Data Collection and Case Study
5. Data Analysis and Results
5.1. Common Method Bias
5.2. Exploratory Factor Analysis (Questionnaire I)
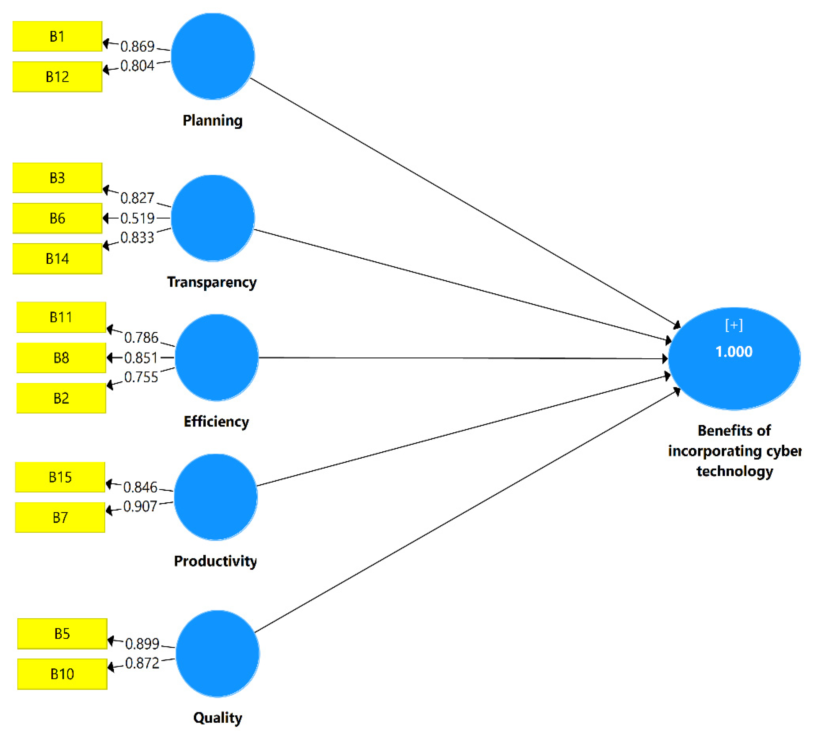
5.3. Measurement Model
5.4. Path Model Validation
6. Discussion
6.1. Transparency
6.2. Efficiency
6.3. Productivity
6.4. Planning
6.5. Quality
7. Managerial Implications
- A database of the benefits of the implementation of cyber technology and its different components has been presented;
- Building owners and other key players in the building industry are offered a robust platform for assessing cyber technology implementation to enhance the planning and execution of building projects;
- A sound scientific proof that provides adequate guidance on the adoption of cyber technology in Nigeria and other developing countries is showcased;
- Most research efforts have been devoted to the implementation of construction cyber technology in developed nations. However, very limited studies are available for developing nations such as Nigeria. Therefore, our study has assessed the benefits of the implementation of cyber technology in Nigeria and the attendant benefits of enhancing the quality of local projects. Moreover, our study also highlighted the benefits of cyber technology, prominently minimizing construction costs, and efficient cost-spreading to make projects more profitable and successful;
- A partial least square (PLS-SEM) prediction technique is proposed for assessing the implementation of cyber technology in the Nigerian construction industry and other developing countries. Therefore, decision-makers can rely on the results provided here to deploy robotics.
8. Theoretical Implications
9. Conclusions
Author Contributions
Funding
Institutional Review Board Statement
Informed Consent Statement
Data Availability Statement
Conflicts of Interest
References
- Chan, A.P.; Adabre, M.A. Bridging the gap between sustainable housing and affordable housing: The required critical success criteria (CSC). Build. Environ. 2019, 151, 112–125. [Google Scholar] [CrossRef]
- Sbci, U. Buildings and climate change: Summary for decision-makers. In United Nations Environmental Programme, Sustainable Buildings and Climate Initiative; UNEP: Paris, France, 2009; pp. 1–62. [Google Scholar]
- Gan, X.; Zuo, J.; Wu, P.; Wang, J.; Chang, R.; Wen, T. How affordable housing becomes more sustainable? A stakeholder study. J. Clean. Prod. 2017, 162, 427–437. [Google Scholar] [CrossRef]
- Dezhi, L.; Yanchao, C.; Hongxia, C.; Kai, G.; Hui, E.C.-M.; Yang, J. Assessing the integrated sustainability of a public rental housing project from the perspective of complex eco-system. Habitat Int. 2016, 53, 546–555. [Google Scholar] [CrossRef]
- Al-Saadi, R.; Abdou, A. Factors critical for the success of public? private partnerships in UAE infrastructure projects: Experts’ perception. Int. J. Constr. Manag. 2016, 16, 1–15. [Google Scholar] [CrossRef]
- Bezuidenhout, L. From Welfare to Community Development-The Role of Local Congregations as Agents of Development in the Mangaung Metropolitan Area; University of the Free State: Bloemfontein, South Africa, 2019. [Google Scholar]
- Chan, A.P.C.; Darko, A.; Olanipekun, A.O.; Ameyaw, E.E. Critical barriers to green building technologies adoption in developing countries: The case of Ghana. J. Clean. Prod. 2018, 172, 1067–1079. [Google Scholar] [CrossRef]
- Durdyev, S.; Ismail, S.; Ihtiyar, A.; Abu Bakar, N.F.S.; Darko, A. A partial least squares structural equation modeling (PLS-SEM) of barriers to sustainable construction in Malaysia. J. Clean. Prod. 2018, 204, 564–572. [Google Scholar] [CrossRef]
- Dimakis, N.; Filippoupolitis, A.; Gelenbe, E. Distributed Building Evacuation Simulator for Smart Emergency Management. Comput. J. 2010, 53, 1384–1400. [Google Scholar] [CrossRef]
- Kineber, A.F.; Othman, I.; Oke, A.E.; Chileshe, N.; Buniya, M.K. Identifying and Assessing Sustainable Value Management Implementation Activities in Developing Countries: The Case of Egypt. Sustainability 2020, 12, 9143. [Google Scholar] [CrossRef]
- Wolstenholme, A.; Austin, S.; Bairstow, M.; Blumenthal, A.; Lorimer, J.; McGuckin, S.; Davies, R. Never Waste a Good Crisis: A Review of Progress Since Rethinking Construction and Thoughts for Our Future; Loughborough Publications: Leicestershire, UK, 2009. [Google Scholar]
- Russell-Smith, S.V.; Lepech, M.D. Cradle-to-gate sustainable target value design: Integrating life cycle assessment and construction management for buildings. J. Clean. Prod. 2015, 100, 107–115. [Google Scholar] [CrossRef]
- Jiao, Y.B. The Design of the Logistics Information Sharing Platform Based on Cloud Computing. Adv. Mater. Res. 2013, 734–737, 3220–3223. [Google Scholar] [CrossRef]
- Shen, W.; Hao, Q.; Mak, H.; Neelamkavil, J.; Xie, H.; Dickinson, J.; Xue, H. Systems integration and collaboration in architecture, engineering, construction, and facilities management: A review. Adv. Eng. Inform. 2010, 24, 196–207. [Google Scholar] [CrossRef]
- Chin, S.; Yoon, S.; Choi, C.; Cho, C. RFID+4D CAD for Progress Management of Structural Steel Works in High-Rise Buildings. J. Comput. Civ. Eng. 2008, 22, 74–89. [Google Scholar] [CrossRef]
- Golparvar-Fard, M.; Savarese, S.; Peña-Mora, F. Interactive Visual Construction Progress Monitoring with D4 AR—4D Augmented Reality—Models. In Construction Research Congress 2009: Building a Sustainable Future; ASCE: Reston, VA, USA, 2009; pp. 41–50. [Google Scholar]
- Sørensen, E. The Materiality of Learning: Technology and Knowledge in Educational Practice; Cambridge University Press: Cambridge, UK, 2009. [Google Scholar]
- Akanmu, A.; Anumba, C.; Messner, J. Active Monitoring and Control of Light Fixtures during Building Construction and Operation: Cyber-Physical Systems Approach. J. Arch. Eng. 2014, 20, 04013008. [Google Scholar] [CrossRef]
- You, Z.; Wu, C. A framework for data-driven informatization of the construction company. Adv. Eng. Informatics 2019, 39, 269–277. [Google Scholar] [CrossRef]
- Chen, B.; Wan, J.; Shu, L.; Li, P.; Mukherjee, M.; Yin, B. Smart factory of industry 4.0: Key technologies, application case, and challenges. Ieee Access 2017, 6, 6505–6519. [Google Scholar] [CrossRef]
- Kaewunruen, S.; Sresakoolchai, J.; Ma, W.; Phil-Ebosie, O. Digital Twin Aided Vulnerability Assessment and Risk-Based Maintenance Planning of Bridge Infrastructures Exposed to Extreme Conditions. Sustainability 2021, 13, 2051. [Google Scholar] [CrossRef]
- Oesterreich, T.D.; Teuteberg, F. Understanding the implications of digitisation and automation in the context of Industry 4.0: A triangulation approach and elements of a research agenda for the construction in-dustry. Comput. Ind. 2016, 83, 121–139. [Google Scholar] [CrossRef]
- Akanmu, A.; Anumba, C.; Messner, J. Integrating virtual models and physical construction. In Proceedings of the 6th International Conference on Innovation in Architecture, Engineering and Construction; Pennsylvania State University: State College, PA, USA, 2010; pp. 393–402. [Google Scholar]
- Bhave, A.; Garlan, D.; Krogh, B.; Rajhans, A.; Schmerl, B. Augmenting software architectures with physical components. In ERTS2 2010, Embedded Real Time Software & Systems; HAL: Bengaluru, India, 2010. [Google Scholar]
- Onyegiri, I.; Nwachukwu, C. Information and communication technology in the construction industry. Am. J. Sci. Ind. Res. 2011, 2, 461–468. [Google Scholar] [CrossRef]
- Akanmu, A.A.; Anumba, C.J.; Messner, J.I. An RTLS-based approach to cyber-physical systems inte-gration in design and construction. Int. J. Distrib. Sens. Netw. 2012, 8, 596845. [Google Scholar] [CrossRef]
- Akanmu, A.; Anumba, C.; Messner, J. Scenarios for cyber-physical systems integration in construction. J. Inf. Technol. Constr. 2013, 18, 240–260. [Google Scholar]
- Chen, H.-M.; Chang, K.-C.; Lin, T.-H. A cloud-based system framework for performing online viewing, storage, and analysis on big data of massive BIMs. Autom. Constr. 2016, 71, 34–48. [Google Scholar] [CrossRef]
- Wollschlaeger, M.; Sauter, T.; Jasperneite, J. The Future of Industrial Communication: Automation Networks in the Era of the Internet of Things and Industry 4.0. IEEE Ind. Electron. Mag. 2017, 11, 17–27. [Google Scholar] [CrossRef]
- Liu, Y.; Xu, X. Industry 4.0 and Cloud Manufacturing: A Comparative Analysis. J. Manuf. Sci. Eng. 2017, 139, 034701. [Google Scholar] [CrossRef]
- Al-Rakhami, M.; Alsahli, M.; Hassan, M.M.; Alamri, A.; Guerrieri, A.; Fortino, G. Cost efficient edge intelligence framework using docker containers. In Proceedings of the 2018 IEEE 16th Intl Conf on Dependable, Autonomic and Secure Computing, 16th Intl Conf on Pervasive Intelligence and Computing, 4th Intl Conf on Big Data Intel-ligence and Computing and Cyber Science and Technology Congress (DASC/PiCom/DataCom/CyberSciTech), Athens, Greece, 12–15 August 2018; IEEE: Piscataway, NJ, USA; pp. 800–807. [Google Scholar]
- Gu, W.; Foster, K.; Shang, J.; Wei, L. A game-predicting expert system using big data and machine learning. Expert Syst. Appl. 2019, 130, 293–305. [Google Scholar] [CrossRef]
- de Soto, B.G.; Georgescu, A.; Mantha, B.; Turk, Ž.; Maciel, A. Construction Cybersecurity and Critical Infrastructure Protection: Significance, Overlaps, and Proposed Action Plan. Preprints 2020, 2020050213. [Google Scholar] [CrossRef]
- Queiroz-Sousa, P.O.; Salgado, A.C. A Review on OLAP Technologies Applied to Information Networks. ACM Trans. Knowl. Discov. Data 2019, 14, 1–25. [Google Scholar] [CrossRef]
- You, Z.; Feng, L. Integration of Industry 4.0 Related Technologies in Construction Industry: A Framework of Cyber-Physical System. IEEE Access 2020, 8, 122908–122922. [Google Scholar] [CrossRef]
- Henseler, J.; Hubona, G.; Ray, P.A. Using PLS path modeling in new technology research: Updated guidelines. Ind. Manag. Data Syst. 2016, 116, 2–20. [Google Scholar] [CrossRef]
- Banihashemi, S.; Hosseini, M.R.; Golizadeh, H.; Sankaran, S. Critical success factors (CSFs) for integration of sustainability into construction project management practices in developing countries. Int. J. Proj. Manag. 2017, 35, 1103–1119. [Google Scholar] [CrossRef]
- Lee, C.; Hallak, R. Investigating the moderating role of education on a structural model of restaurant performance using multi-group PLS-SEM analysis. J. Bus. Res. 2018, 88, 298–305. [Google Scholar] [CrossRef]
- Hult, G.T.M.; Hair, J.F.; Proksch, D.; Sarstedt, M.; Pinkwart, A.; Ringle, C.M. Addressing Endogeneity in International Marketing Applications of Partial Least Squares Structural Equation Modeling. J. Int. Mark. 2018, 26, 1–21. [Google Scholar] [CrossRef]
- Hair, J.F., Jr.; Matthews, L.M.; Matthews, R.L.; Sarstedt, M. PLS-SEM or CB-SEM: Updated guidelines on which method to use. Int. J. Multivar. Data Anal. 2017, 1, 107–123. [Google Scholar] [CrossRef]
- Hair, J.F.; Ringle, C.M.; Sarstedt, M. PLS-SEM: Indeed a silver bullet. J. Mark. Theory Pract. 2011, 19, 139–152. [Google Scholar] [CrossRef]
- Podsakoff, P.M.; MacKenzie, S.B.; Lee, J.-Y.; Podsakoff, N.P. Common method biases in behavioral research: A critical review of the literature and recommended remedies. J. Appl. Psychol. 2003, 88, 879–903. [Google Scholar] [CrossRef] [PubMed]
- Glick, W.H.; Jenkins, G.D., Jr.; Gupta, N. Method versus substance: How strong are underlying rela-tionships between job characteristics and attitudinal outcomes? Acad. Manag. J. 1986, 29, 441–464. [Google Scholar] [CrossRef]
- Strandholm, K.; Kumar, K.; Subramanian, R. Examining the interrelationships among perceived envi-ronmental change, strategic response, managerial characteristics, and organizational performance. J. Bus. Res. 2004, 57, 58–68. [Google Scholar] [CrossRef]
- Williams, L.J.; Cote, J.A.; Buckley, M.R. Lack of method variance in self-reported affect and perceptions at work: Reality or artifact? J. Appl. Psychol. 1989, 74, 462. [Google Scholar] [CrossRef]
- Podsakoff, P.M.; Organ, D.W. Self-Reports in Organizational Research: Problems and Prospects. J. Manag. 1986, 12, 531–544. [Google Scholar] [CrossRef]
- Williams, B.; Onsman, A.; Brown, T. Exploratory factor analysis: A five-step guide for novices. Australas. J. Paramed. 2010, 8. [Google Scholar] [CrossRef]
- Thompson, B. Exploratory and Confirmatory Factor Analysis: Understanding Concepts and Applications; American Psychological Association: Washington, DC, USA, 2004; p. 10694. [Google Scholar]
- Costello, A.B.; Osborne, J. Best practices in exploratory factor analysis: Four recommendations for getting the most from your analysis. Pract. Assess. Res. Eval. 2005, 10, 7. [Google Scholar]
- Kineber, A.F.; Massoud, M.M.; Hamed, M.M.; Alhammadi, Y.; Al-Mhdawi, M.K.S. Impact of Overcoming BIM Implementation Barriers on Sustainable Building Project Success: A PLS-SEM Approach. Buildings 2023, 13, 178. [Google Scholar] [CrossRef]
- Al-Ashmori, Y.Y.; Othman, I.; Rahmawati, Y.; Amran, Y.H.M.; Sabah, S.H.A.; Rafindadi, A.D.; Mikić, M. BIM benefits and its influence on the BIM implementation in Malaysia. Ain Shams Eng. J. 2020, 11, 1013–1019. [Google Scholar] [CrossRef]
- Hulland, J. Use of partial least squares (PLS) in strategic management research: A review of four recent studies. Strateg. Manag. J. 1999, 20, 195–204. [Google Scholar] [CrossRef]
- Fornell, C.; Larcker, D.F. Evaluating structural equation models with unobservable variables and meas-urement error. J. Mark. Res. 1981, 18, 39–50. [Google Scholar] [CrossRef]
- Nunnally, J.C.; Bernstein, I. Psychometric Theory McGraw-Hill New York. In The Role of University in the Development of Entrepreneurial Vocations: A Spanish Study; McGraw-Hill: New York, NY, USA, 1978. [Google Scholar]
- Wong, K.K.-K. Partial least squares structural equation modeling (PLS-SEM) techniques using SmartPLS. Mark. Bull. 2013, 24, 1–32. [Google Scholar]
- Alkilani, S.G.R.Z. Performance Measurement and Improvement Model for Small and Medium Contractors in Developing Countries. Ph.D. Thesis, School of Construction Management and Property, The University of New South Wales, Kensington, Australia, 2018. [Google Scholar]
- Kineber, A.F.; Oke, A.E.; Elseknidy, M.; Hamed, M.M.; Kayode, F.S. Barriers to the Implementation of Radio Frequency Identification (RFID) for Sustainable Building in a Developing Economy. Sustainability 2023, 15, 825. [Google Scholar] [CrossRef]
- Al-Mekhlafi, A.-B.A.; Isha, A.S.N.; Chileshe, N.; Abdulrab, M.; Kineber, A.F.; Ajmal, M. Impact of Safety Culture Implementation on Driving Performance among Oil and Gas Tanker Drivers: A Partial Least Squares Structural Equation Modelling (PLS-SEM) Approach. Sustainability 2021, 13, 8886. [Google Scholar] [CrossRef]
- Buniya, M.; Othman, I.; Durdyev, S.; Sunindijo, R.; Ismail, S.; Kineber, A. Safety Program Elements in the Construction Industry: The Case of Iraq. Int. J. Environ. Res. Public Health 2021, 18, 411. [Google Scholar] [CrossRef]
- Buniya, M.K.; Othman, I.; Sunindijo, R.Y.; Kineber, A.F.; Mussi, E.; Ahmad, H. Barriers to safety program implementation in the construction industry. Ain Shams Eng. J. 2020, 12, 65–72. [Google Scholar] [CrossRef]
- Kineber, A.F.; Oke, A.E.; Alyanbaawi, A.; Abubakar, A.S.; Hamed, M.M. Exploring the Cloud Computing Implementation Drivers for Sustainable Construction Projects—A Structural Equation Modeling Approach. Sustainability 2022, 14, 14789. [Google Scholar] [CrossRef]
- Rady, M.; Kineber, A.F.; Hamed, M.M.; Daoud, A.O. Partial Least Squares Structural Equation Modeling of Constraint Factors Affecting Project Performance in the Egyptian Building Industry. Mathematics 2023, 11, 497. [Google Scholar] [CrossRef]
- Kineber, A.F.; Othman, I.; Oke, A.E.; Chileshe, N.; Zayed, T. Exploring the value management critical success factors for sustainable residential building—A structural equation modelling approach. J. Clean. Prod. 2021, 293, 126115. [Google Scholar] [CrossRef]
- Kineber, A.F.; Othman, I.B.; Oke, A.E.; Chileshe, N. Modelling the relationship between value management’s activities and critical success factors for sustainable buildings. J. Eng. Des. Technol. 2021. [Google Scholar] [CrossRef]
- Badewi, A. Investigating Benefits Realisation Process for Enterprise Resource Planning Systems. Ph.D. Thesis, Cranfield University, Cranfield, UK, 2016. [Google Scholar]
- Yin, R.K. Case Study Research: Design and Methods, 4th ed.; Applied social research methods series; 2009; Volume 5. [Google Scholar]
- Kothari, C. Research Methodology Methods and Techniques 2nd Revised edition New Age International publishers. Retrieved Febr. 2009, 20, 2018. [Google Scholar]
- Wahyuni, D. The research design maze: Understanding paradigms, cases, methods and methodologies. J. Appl. Manag. Account. Res. 2012, 10, 69–80. [Google Scholar]
- Sharma, S. Applied Multivariate Techniques; John Wiley and Sons: Hoboken, NJ, USA, 1996. [Google Scholar]
- Tabachnick, B.G.; Fidell, L.S.; Ullman, J.B. Using Multivariate Statistics; Pearson: Boston, MA, USA, 2007. [Google Scholar]
- Tavakol, M.; Dennick, R. Making sense of Cronbach’s alpha. Int. J. Med. Educ. 2011, 2, 53. [Google Scholar] [CrossRef]
- Pallant, J. SPSS Survival Manual, 3rd ed.; McGrath Hill: New South Wales, Australia, 2007; Volume 15. [Google Scholar]
- Nunnally, J.C. Psychometric Theory 3; Tata McGraw-Hill Education: New York, NY, USA, 1994. [Google Scholar]
- Field, A. Discovering Statistics Using SPSS (3. Baskı); Sage Publications: New York, NY, USA, 2009. [Google Scholar]
- Hair, J.F.; Black, W.C.; Babin, B.J.; Anderson, R.E.; Tatham, R.L. Multivariate Data Analysis; Upper Saddle River; Pearson Prentice Hall: Hoboken, NJ, USA, 2006; Volume 6. [Google Scholar]
- Hair, J.F., Jr.; Hult, G.T.M.; Ringle, C.; Sarstedt, M. A Primer on Partial Least Squares Structural Equation Modeling (PLS-SEM); Sage Publications: Thousand Oaks, CA, USA, 2016. [Google Scholar]
- Mantha, B.R.; de Soto, B.G. Cyber security challenges and vulnerability assessment in the construction industry. In Proceedings of the Creative Construction Conference 2019, Budapest, Hungary, 29 June–2 July 2019; pp. 29–37. [Google Scholar]
- Tang, L.-A.; Yu, X.; Kim, S.; Han, J.; Hung, C.-C.; Peng, W.-C. Tru-Alarm: Trustworthiness Analysis of Sensor Networks in Cyber-Physical Systems. In Proceedings of the 2010 IEEE International Conference on Data Mining, Sydney, NSW, Australia, 13–17 December 2010; IEEE: Piscataway, NJ, USA; pp. 1079–1084. [Google Scholar]
- Fan, X.; Fan, K.; Wang, Y.; Zhou, R. Overview of cyber-security of industrial control system. In Proceedings of the 2015 international conference on cyber security of smart cities, industrial control system and communications (SSIC), Shanghai, China, 5–7 August 2015; IEEE: Piscataway, NJ, USA; pp. 1–7. [Google Scholar]
- Gu, J.-C.; Ling, Z.-H.; Zhu, X.; Liu, Q. Dually Interactive Matching Network for Personalized Response Selection in Retrieval-Based Chatbots. 2019, 1845–1854. [Google Scholar] [CrossRef]
- El-Omari, S.; Moselhi, O.J.A. Integrating automated data acquisition technologies for progress re-porting of construction projects. Autom. Constr. 2011, 20, 699–705. [Google Scholar] [CrossRef]
- Bosche, F.; Haas, C. Automated retrieval of 3D CAD model objects in construction range images. Autom. Constr. 2008, 17, 499–512. [Google Scholar] [CrossRef]
- Liu, C.; Xu, X. Cyber-physical machine tool–the era of machine tool 4.0. Procedia Cirp 2017, 63, 70–75. [Google Scholar] [CrossRef]
- Demiralp, G.; Guven, G.; Ergen, E. Analyzing the benefits of RFID technology for cost sharing in construction supply chains: A case study on prefabricated precast components. Autom. Constr. 2012, 24, 120–129. [Google Scholar] [CrossRef]




| Code | VARIABLES | [23] | [24] | [25] | [26] | [27] | [28] | [29] | [30] | [31] | [20] | [32] | [33] | [34] | [35] |
|---|---|---|---|---|---|---|---|---|---|---|---|---|---|---|---|
| B1 | Construction Planning | * | * | * | * | * | |||||||||
| B2 | Project Monitoring | * | * | * | * | ||||||||||
| B3 | Storage of construction life cycle data | * | * | * | * | ||||||||||
| B4 | Saves Time and Cost | * | * | * | * | * | * | ||||||||
| B5 | Increase in quality | * | * | * | * | * | |||||||||
| B6 | Increased collaboration among the professionals | * | * | ||||||||||||
| B7 | Increased productivity | * | * | * | * | * | |||||||||
| B8 | Reduced construction error | * | * | * | * | ||||||||||
| B9 | Increased revenue | * | * | * | * | * | |||||||||
| B10 | Captures challenges in real time | * | * | ||||||||||||
| B11 | Cost and time efficiency | * | * | * | * | ||||||||||
| B12 | Maximizes the desired outcome | * | * | * | |||||||||||
| B13 | It aids in competitive advantage | * | * | * | * | * | * | ||||||||
| B14 | Improved transparency | * | * | * | |||||||||||
| B15 | Information sharing | * | * | * | * | * | * | ||||||||
| B16 | It ensures reduced paperwork | * | * | * | * | * | * | * |
| Kaiser–Meyer–Olkin (KMO) Measure of Sampling Adequacy. | 0.724 | |
|---|---|---|
| Bartlett’s Test of Sphericity | Approx. Chi-Square | 149.825 |
| df. | 102 | |
| Sig. | 0.005 | |
| Benefits | Component | |||||||
|---|---|---|---|---|---|---|---|---|
| 1 | 2 | 3 | 4 | 5 | 6 | 7 | 8 | |
| F1 | 0.173 | 0.182 | 0.773 | 0.041 | −0.312 | −0.307 | −0.197 | −0.067 |
| F2 | 0.131 | 0.389 | −0.353 | 0.637 | 0.049 | 0.414 | 0.101 | 0.192 |
| F3 | 0.145 | 0.059 | 0.497 | 0.628 | −0.390 | −0.165 | 0.345 | 0.090 |
| F4 | −0.692 | 0.343 | 0.314 | −0.231 | 0.249 | 0.283 | 0.151 | −0.010 |
| F5 | −0.706 | −0.472 | −0.030 | −0.250 | 0.054 | −0.036 | 0.308 | −0.190 |
| F6 | 0.736 | −0.492 | 0.234 | 0.071 | 0.219 | 0.167 | 0.164 | 0.005 |
| F7 | 0.503 | 0.232 | 0.092 | −0.034 | 0.563 | −0.008 | 0.174 | −0.486 |
| F8 | −0.220 | −0.453 | 0.296 | 0.146 | 0.371 | 0.411 | −0.258 | 0.420 |
| F9 | −0.446 | 0.400 | −0.319 | 0.384 | 0.258 | −0.261 | −0.438 | −0.018 |
| F10 | 0.477 | −0.528 | −0.370 | 0.169 | −0.299 | 0.275 | 0.173 | −0.115 |
| F11 | −0.208 | 0.395 | −0.241 | −0.420 | −0.402 | −0.005 | 0.343 | 0.446 |
| F12 | 0.063 | 0.767 | 0.291 | 0.189 | 0.295 | 0.084 | 0.266 | 0.146 |
| F13 | 0.621 | 0.080 | 0.159 | −0.501 | 0.343 | −0.080 | 0.091 | 0.365 |
| F14 | 0.356 | 0.198 | 0.241 | −0.292 | −0.375 | 0.454 | −0.511 | −0.036 |
| F15 | 0.297 | 0.730 | −0.184 | −0.217 | −0.207 | 0.294 | 0.040 | −0.334 |
| F16 | 0.701 | 0.121 | −0.400 | −0.071 | 0.126 | −0.413 | −0.116 | 0.258 |
| Component | Initial Eigenvalues | Rotation Sums of Squared Loadings | ||||
|---|---|---|---|---|---|---|
| Total | % of Variance | Cumulative % | Total | % of Variance | Cumulative % | |
| 1 | 3.453 | 21.582 | 21.582 | 2.277 | 14.231 | 14.231 |
| 2 | 2.806 | 17.536 | 39.118 | 2.227 | 13.919 | 28.150 |
| 3 | 1.877 | 11.729 | 50.847 | 1.897 | 11.854 | 40.004 |
| 4 | 1.723 | 10.770 | 61.617 | 1.767 | 11.045 | 51.049 |
| 5 | 1.542 | 9.639 | 71.256 | 1.724 | 10.778 | 61.827 |
| 6 | 1.191 | 7.444 | 78.701 | 1.710 | 10.687 | 72.514 |
| 7 | 1.105 | 6.906 | 85.607 | 1.590 | 9.937 | 82.451 |
| 8 | 1.045 | 6.529 | 92.135 | 1.549 | 9.684 | 92.135 |
| Benefits | Factors | Component | |||||||
|---|---|---|---|---|---|---|---|---|---|
| 1 | 2 | 3 | 4 | 5 | 6 | 7 | 8 | ||
| Aids construction planning | F1 | 0.062 | 0.209 | −0.009 | 0.034 | 0.759 | −0.369 | 0.102 | 0.353 |
| Helps in the storage of construction lifecycle data | F2 | 0.049 | −0.008 | −0.146 | 0.023 | 0.019 | 0.946 | −0.005 | 0.011 |
| Increase in quality | F3 | −0.087 | −0.040 | 0.133 | 0.009 | 0.928 | 0.253 | −0.018 | −0.145 |
| Aids project monitoring | F4 | −0.551 | 0.738 | −0.065 | −0.080 | −0.176 | −0.047 | −0.143 | −0.013 |
| Increased collaboration among the professionals | F5 | −0.630 | −0.032 | 0.058 | −0.124 | −0.279 | −0.413 | −0.152 | −0.482 |
| Increased productivity | F6 | 0.316 | −0.277 | 0.686 | −0.244 | 0.115 | 0.056 | 0.473 | 0.019 |
| Saves a lot of time and cost | F7 | 0.245 | 0.278 | 0.250 | 0.361 | −0.118 | 0.079 | 0.741 | −0.047 |
| Reduced construction error | F8 | −0.158 | 0.088 | 0.096 | −0.916 | −0.114 | 0.077 | 0.092 | 0.068 |
| Increased revenue | F9 | 0.027 | 0.179 | −0.911 | −0.025 | −0.112 | 0.192 | 0.070 | −0.128 |
| Captures challenges in real time | F10 | 0.024 | −0.787 | 0.422 | 0.048 | −0.074 | 0.259 | 0.073 | 0.000 |
| Cost and time efficiency | F11 | 0.060 | 0.230 | 0.104 | 0.302 | −0.116 | 0.050 | −0.858 | −0.015 |
| Maximizes the desired outcome | F12 | 0.134 | 0.766 | 0.006 | 0.187 | 0.240 | 0.444 | 0.067 | 0.007 |
| It aids in competitive advantage | F13 | 0.709 | 0.312 | 0.519 | −0.050 | −0.144 | −0.163 | 0.033 | 0.119 |
| Improved transparency | F14 | 0.043 | −0.043 | 0.131 | 0.036 | 0.021 | −0.033 | −0.032 | 0.946 |
| Information sharing | F15 | 0.041 | 0.212 | 0.043 | 0.740 | −0.143 | 0.303 | −0.007 | 0.487 |
| It ensures reduced paperwork | F16 | 0.922 | −0.195 | −0.010 | 0.189 | −0.087 | 0.061 | 0.030 | −0.038 |
| Commonalities | |
|---|---|
| Benefits | Extraction |
| F1 | 0.892 |
| F2 | 0.944 |
| F3 | 0.966 |
| F4 | 0.908 |
| F5 | 0.911 |
| F6 | 0.935 |
| F7 | 0.912 |
| F8 | 0.862 |
| F9 | 0.946 |
| F10 | 0.861 |
| F11 | 0.892 |
| F12 | 0.900 |
| F13 | 0.966 |
| F14 | 0.908 |
| F15 | 0.945 |
| F16 | 0.930 |
| S/N | Component Factors | Code | Benefits | Factor Loadings |
|---|---|---|---|---|
| 1 | Component 1 | B1 | Aids construction planning | 0.759 |
| B12 | Maximizes the desired outcome | 0.766 | ||
| 2 | Component 2 | B3 | Helps in the storage of construction lifecycle data | 0.946 |
| B6 | Increased collaboration among the professionals | 0.068 | ||
| B14 | Improved transparency | 0.946 | ||
| 3 | Component 3 | B11 | Cost and time efficiency | 0.602 |
| B8 | Reduced construction error | 0.096 | ||
| B2 | Aids project monitoring | 0.738 | ||
| 4 | Component 4 | B4 * | Saves a lot of time and cost | 0.341 |
| 5 | Component 5 | B13 * | It aids in competitive advantage | 0.309 |
| B9 * | Increased revenue | 0.192 | ||
| 6 | Component 6 | B15 | Information sharing | 0.740 |
| B7 | Increased productivity | 0.686 | ||
| 7 | Component 7 | B16 * | It ensures reduced paperwork | 0.322 |
| 8 | Component 8 | B5 | Increase in quality | 0.928 |
| B10 | Captures challenges in real time | 0.522 |
| Constructs | Cronbach’s Alpha | Composite Reliability | AVE |
|---|---|---|---|
| Planning | 0.774 | 0.824 | 0.701 |
| Transparency | 0.701 | 0.778 | 0.549 |
| Efficiency | 0.761 | 0.840 | 0.628 |
| Productivity | 0.703 | 0.869 | 0.769 |
| Quality | 0.725 | 0.879 | 0.784 |
| Constructs | Efficiency | Planning | Productivity | Quality | Transparency |
|---|---|---|---|---|---|
| Efficiency | 0.799 | ||||
| Planning | 0.12 | 0.837 | |||
| Productivity | 0.298 | 0.234 | 0.877 | ||
| Quality | 0.247 | 0.115 | 0.225 | 0.885 | |
| Transparency | 0.255 | 0.618 | 0.383 | 0.233 | 0.741 |
Disclaimer/Publisher’s Note: The statements, opinions and data contained in all publications are solely those of the individual author(s) and contributor(s) and not of MDPI and/or the editor(s). MDPI and/or the editor(s) disclaim responsibility for any injury to people or property resulting from any ideas, methods, instructions or products referred to in the content. |
© 2023 by the authors. Licensee MDPI, Basel, Switzerland. This article is an open access article distributed under the terms and conditions of the Creative Commons Attribution (CC BY) license (https://creativecommons.org/licenses/by/4.0/).
Share and Cite
Kineber, A.F.; Oke, A.; Hamed, M.M.; Alyanbaawi, A.; Elmansoury, A.; Daoud, A.O. Decision Making Model for Identifying the Cyber Technology Implementation Benefits for Sustainable Residential Building: A Mathematical PLS-SEM Approach. Sustainability 2023, 15, 2458. https://doi.org/10.3390/su15032458
Kineber AF, Oke A, Hamed MM, Alyanbaawi A, Elmansoury A, Daoud AO. Decision Making Model for Identifying the Cyber Technology Implementation Benefits for Sustainable Residential Building: A Mathematical PLS-SEM Approach. Sustainability. 2023; 15(3):2458. https://doi.org/10.3390/su15032458
Chicago/Turabian StyleKineber, Ahmed Farouk, Ayodeji Oke, Mohammed Magdy Hamed, Ashraf Alyanbaawi, Ali Elmansoury, and Ahmed Osama Daoud. 2023. "Decision Making Model for Identifying the Cyber Technology Implementation Benefits for Sustainable Residential Building: A Mathematical PLS-SEM Approach" Sustainability 15, no. 3: 2458. https://doi.org/10.3390/su15032458
APA StyleKineber, A. F., Oke, A., Hamed, M. M., Alyanbaawi, A., Elmansoury, A., & Daoud, A. O. (2023). Decision Making Model for Identifying the Cyber Technology Implementation Benefits for Sustainable Residential Building: A Mathematical PLS-SEM Approach. Sustainability, 15(3), 2458. https://doi.org/10.3390/su15032458

