Obstacle Avoidance Control of Unmanned Aerial Vehicle with Motor Loss-of-Effectiveness Fault Based on Improved Artificial Potential Field
Abstract
1. Introduction
- (1)
- The obstacle avoidance strategy in the existing literature [23] might fall into the trap of the local optimum. To avoid it, the height factor is introduced in the APF function to generate a new path in this paper. Thus, the obstacle avoidance control strategy guarantees that the path can get rid of the local optimum by raising the UAV’s height so that the UAV can climb over obstacles.
- (2)
- The effectiveness of these controllers [10,11,12,13] is satisfactory in terms of trajectory tracking capability when the UAV encounters an obstacle. However, when a fault occurs, the original obstacle avoidance strategy may fail. Therefore, this paper proposes the combination of UAV obstacle avoidance and fault tolerance for realizing the autonomous obstacle avoidance of the UAV in the case of motor failure.
2. UAV Model and Problem Description
2.1. UAV Model
2.2. Problem Description
- (1)
- Tracking Objective: The UAV is driven to achieve a fixed height, which tracks with relative distances as follows:where and denote the actual location and desired position of the UAV, respectively.
- (2)
- Obstacle Avoidance Objective: The UAV avoids obstacles such thatwhere denotes the safe distance between the UAV and the obstacle, and denotes the position of ith obstacle.
- (3)
- Fault Tolerance Objective: When a motor loss-of-effectiveness fault occurs during flight, the UAV can accomplish the tracking objective and obstacle avoidance.
3. Main Results
3.1. Structure Diagram
3.2. Obstacle Avoidance Loop Design
3.2.1. Traditional APF
3.2.2. Improved APF
| Algorithm 1 Improved APF (repulsion field) |
Input: obstacle horizontal distance vector , obstacle vertical distance vector , horizontal distance vector of target , obstacle horizontal safe distance and obstacle collision distance . Output: repulsive force .
|
3.3. Tracking Loop Design
3.3.1. UAV Motor Fault Model
3.3.2. Adaptive Backstepping Fault-Tolerant Controller Design
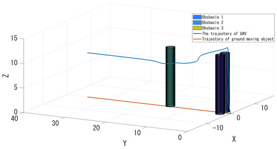
4. Simulation Results
5. Conclusions
Author Contributions
Funding
Institutional Review Board Statement
Informed Consent Statement
Data Availability Statement
Conflicts of Interest
References
- Baek, H.; Lim, J. Design of Future UAV-Relay Tactical Data Link for Reliable UAV Control and Situational Awareness. IEEE Commun. Mag. 2018, 56, 144–150. [Google Scholar] [CrossRef]
- Alladi, T.; Naren; Bansal, G.; Chamola, V.; Guizani, M. SecAuthUAV: A Novel Authentication Scheme for UAV-Ground Station and UAV-UAV Communication. IEEE Trans. Veh. Technol. 2020, 69, 15068–15077. [Google Scholar] [CrossRef]
- Youn, W.; Choi, H.; Cho, A.; Kim, S.; Rhudy, M.B. Accelerometer Fault-Tolerant Model-Aided State Estimation for High-Altitude Long-Endurance UAV. IEEE Trans. Instrum. Meas. 2020, 69, 8539–8553. [Google Scholar] [CrossRef]
- Hao, L.-Y.; Zhang, H.; Li, T.-S.; Lin, B.; Chen, P. Fault Tolerant Control for Dynamic Positioning of Unmanned Marine Vehicles based on T-S Fuzzy Model with Unknown Membership Functions. IEEE Trans. Veh. Technol. 2021, 70, 146–157. [Google Scholar] [CrossRef]
- Hao, L.-Y.; Zhang, H.; Guo, G.; Li, H. Quantized Sliding Mode Control of Unmanned Marine Vehicles: Various Thruster Faults Tolerated With a Unified Model. IEEE Trans. Syst. Man Cybern. Syst. 2021, 51, 2012–2026. [Google Scholar] [CrossRef]
- Li, X.; Yao, H.; Wang, J.; Xu, X.; Jiang, C.; Hanzo, L. A Near-Optimal UAV-Aided Radio Coverage Strategy for Dense Urban Areas. IEEE Trans. Veh. Technol. 2019, 68, 9098–9109. [Google Scholar] [CrossRef]
- Ruan, L.; Wang, J.; Chen, J.; Xu, Y.; Yang, Y.; Jiang, H.; Zhang, Y.; Xu, Y. Energy-efficient multi-UAV coverage deployment in UAV networks: A game-theoretic framework. China Commun. 2018, 15, 194–209. [Google Scholar] [CrossRef]
- Wang, X.; Yadav, V.; Balakrishnan, S.N. Cooperative UAV Formation Flying With Obstacle/Collision Avoidance. IEEE Trans. Control Syst. Technol. 2007, 15, 672–679. [Google Scholar] [CrossRef]
- Singh, S.; Lee, H.W.; Tran, T.X.; Zhou, Y.; Sichitiu, M.L.; Güvenç, I.; Bhuyan, A. FPV Video Adaptation for UAV Collision Avoidance. IEEE Open J. Commun. Soc. 2021, 2, 2095–2110. [Google Scholar] [CrossRef]
- Pan, Z.; Zhang, C.; Xia, Y.; Xiong, H.; Shao, X. An Improved Artificial Potential Field Method for Path Planning and Formation Control of the Multi-UAV Systems. IEEE Trans. Circuits Syst. II Express Briefs 2022, 69, 1129–1133. [Google Scholar] [CrossRef]
- Huang, T.; Huang, D.; Qin, N.; Li, Y. Path planning and control of a quadrotor UAV based on an improved APF using parallel search. Int. J. Aerosp. Eng. 2021, 2021, 5524841. [Google Scholar] [CrossRef]
- Montiel, O.; Orozco-Rosas, U.; Sepúlveda, R. Path planning for mobile robots using bacterial potential field for avoiding static and dynamic obstacles. Expert Syst. Appl. 2015, 42, 5177–5191. [Google Scholar] [CrossRef]
- Zhu, L.; Cheng, X.; Yuan, F.-G. A 3D collision avoidance strategy for UAV with physical constraints. Measurement 2016, 77, 40–49. [Google Scholar] [CrossRef]
- Wu, E.; Sun, Y.; Huang, J.; Zhang, C.; Li, Z. Multi UAV Cluster Control Method Based on Virtual Core in Improved Artificial Potential Field. IEEE Access 2020, 8, 131647–131661. [Google Scholar] [CrossRef]
- Wang, D.; Fan, T.; Han, T.; Pan, J. A Two-Stage Reinforcement Learning Approach for Multi-UAV Collision Avoidance Under Imperfect Sensing. IEEE Robot. Autom. Lett. 2020, 5, 3098–3105. [Google Scholar] [CrossRef]
- Polvara, R.; Sharma, S.; Wan, J.; Manning, A.; Sutton, R. Obstacle avoidance approaches for autonomous navigation of unmanned surface vehicles. J. Navig. 2018, 71, 241–256. [Google Scholar] [CrossRef]
- Simone, M.D.; Rivera, Z.; Guida, D. Obstacle avoidance system for unmanned ground vehicles by using ultrasonic sensors. Machines 2018, 6, 18. [Google Scholar] [CrossRef]
- Lee, H.-C. Implementation of collision avoidance system using TCAS II to UAVs. IEEE Aerosp. Electron. Syst. Mag. 2006, 21, 8–13. [Google Scholar]
- Kim, H.; White, L.A.; Shin, K.G. Effects of electromagnetic interference on controller-computer upsets and system stability. IEEE Trans. Control Syst. Technol. 2000, 8, 351–357. [Google Scholar] [CrossRef]
- Ma, H.; Liu, Y.; Li, T.; Yang, G. Nonlinear High-Gain Observer-Based Diagnosis and Compensation for Actuator and Sensor Faults in a Quadrotor Unmanned Aerial Vehicle. IEEE Trans. Ind. Inform. 2019, 15, 550–562. [Google Scholar] [CrossRef]
- Sun, S.; Wang, X.; Chu, Q.; Visser, C.d. Incremental Nonlinear Fault-Tolerant Control of a Quadrotor With Complete Loss of Two Opposing Rotors. IEEE Trans. Robot. 2021, 37, 116–130. [Google Scholar] [CrossRef]
- Yu, Z.; Qu, Y.; Zhang, Y. Distributed Fault-Tolerant Cooperative Control for Multi-UAVs Under Actuator Fault and Input Saturation. IEEE Trans. Control Syst. Technol. 2019, 27, 2417–2429. [Google Scholar] [CrossRef]
- Khatib, O. Real-time obstacle avoidance for manipulators and mobile robots. Auton. Robot Veh. 1986, 5, 90–98. [Google Scholar]
- Kim, C.Y.; Kim, Y.H.; Ra, W.-S. Modified 1D virtual force field approach to moving obstacle avoidance for autonomous ground vehicles. J. Electr. Eng. Technol. 2019, 14, 1367–1374. [Google Scholar] [CrossRef]









| Obstacle | Height (m) | x-Axis (m) | y-Axis (m) | Horizontal Safety Distance (m) | Obstacle Collision Distance (m) |
|---|---|---|---|---|---|
| Obstacle 1 | 12 | −1 | 2 | 2 | 1 |
| Obstacle 2 | 12 | 1 | 2 | 2 | 1 |
| Obstacle 3 | 12 | 0.5 | 15 | 2 | 1 |
Disclaimer/Publisher’s Note: The statements, opinions and data contained in all publications are solely those of the individual author(s) and contributor(s) and not of MDPI and/or the editor(s). MDPI and/or the editor(s) disclaim responsibility for any injury to people or property resulting from any ideas, methods, instructions or products referred to in the content. |
© 2023 by the authors. Licensee MDPI, Basel, Switzerland. This article is an open access article distributed under the terms and conditions of the Creative Commons Attribution (CC BY) license (https://creativecommons.org/licenses/by/4.0/).
Share and Cite
Zhao, Y.; Hao, L.-Y.; Wu, Z.-J. Obstacle Avoidance Control of Unmanned Aerial Vehicle with Motor Loss-of-Effectiveness Fault Based on Improved Artificial Potential Field. Sustainability 2023, 15, 2368. https://doi.org/10.3390/su15032368
Zhao Y, Hao L-Y, Wu Z-J. Obstacle Avoidance Control of Unmanned Aerial Vehicle with Motor Loss-of-Effectiveness Fault Based on Improved Artificial Potential Field. Sustainability. 2023; 15(3):2368. https://doi.org/10.3390/su15032368
Chicago/Turabian StyleZhao, Yibo, Li-Ying Hao, and Zhi-Jie Wu. 2023. "Obstacle Avoidance Control of Unmanned Aerial Vehicle with Motor Loss-of-Effectiveness Fault Based on Improved Artificial Potential Field" Sustainability 15, no. 3: 2368. https://doi.org/10.3390/su15032368
APA StyleZhao, Y., Hao, L.-Y., & Wu, Z.-J. (2023). Obstacle Avoidance Control of Unmanned Aerial Vehicle with Motor Loss-of-Effectiveness Fault Based on Improved Artificial Potential Field. Sustainability, 15(3), 2368. https://doi.org/10.3390/su15032368

