Empirical Analysis of the Cruise Shipping Network in Asia
Abstract
1. Introduction
2. Literature Review
2.1. Cruise Market in Asia
2.2. Studies on Asian Cruise Shipping
2.3. Studies on Cruise Shipping Networks
3. Research Method and Data
3.1. Network Level
3.1.1. Network Density
3.1.2. Average Path Length
3.1.3. Clustering Coefficient
3.1.4. Rich-Club Coefficient
3.2. Port Level
3.2.1. Degree Centrality
3.2.2. Betweenness Centrality
3.2.3. Closeness Centrality
3.3. Data
4. Empirical Analysis Results
4.1. Network Topological Properties
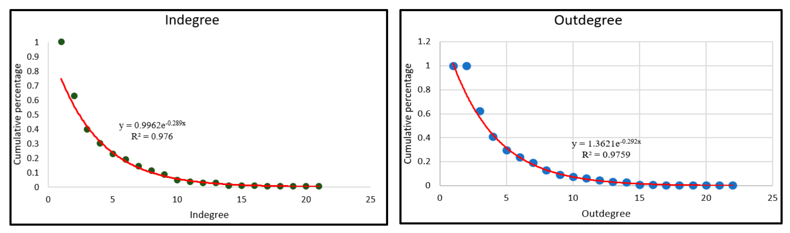
4.2. Ports Properties
5. Conclusions
Author Contributions
Funding
Institutional Review Board Statement
Informed Consent Statement
Data Availability Statement
Conflicts of Interest
References
- Sun, X.; Xu, M.; Lau, Y.-y.; Gauri, D.K. Cruisers’ satisfaction with shore experience: An empirical study on A China-Japan itinerary. Ocean. Coast. Manag. 2019, 181, 104867. [Google Scholar] [CrossRef]
- Lau, Y.-y.; Tam, K.-c.; Ng, A.K.; Pallis, A.A. Cruise terminals site selection process: An institutional analysis of the Kai Tak Cruise Terminal in Hong Kong. Res. Transp. Bus. Manag. 2014, 13, 16–23. [Google Scholar] [CrossRef]
- Bowen, C.; Fidgeon, P.; Page, S.J. Maritime tourism and terrorism: Customer perceptions of the potential terrorist threat to cruise shipping. Curr. Issues Tour. 2014, 17, 610–639. [Google Scholar] [CrossRef]
- Jeon, J.-W.; Duru, O.; Yeo, G.-T. Cruise port centrality and spatial patterns of cruise shipping in the Asian market. Marit. Policy Manag. 2019, 46, 257–276. [Google Scholar] [CrossRef]
- Lau, Y.-y.; Yip, T.L. The Asia cruise tourism industry: Current trend and future outlook. Asian J. Shipp. Logist. 2020, 36, 202–213. [Google Scholar] [CrossRef]
- Syriopoulos, T.; Tsatsaronis, M.; Gorila, M. The global cruise industry: Financial performance evaluation. Res. Transp. Bus. Manag. 2020, 45, 100558. [Google Scholar] [CrossRef]
- CLIA. State of the Cruise Industry Outlook. 2022. Available online: https://cruising.org/-/media/clia-media/research/2022/clia-state-of-the-cruise-industry-2022_updated.ashx (accessed on 22 August 2022).
- CLIA. 2021 Asia Market Report. 2022. Available online: https://cruising.org/-/media/clia-media/research/2022/2021-1r-clia-005-region-overview---asia-and-top-countries.ashx (accessed on 22 August 2022).
- CLIA. 2020 Asia Cruise Deployment & Capacity Report. 2021. Available online: https://cruising.org/-/media/clia-media/research/2021/oneresource/2020-asia-cruise-deployment-and-capacity-report.ashx (accessed on 22 August 2022).
- CLIA. 2019 Asia Cruise Deployment & Capacity Report. 2020. Available online: https://cruising.org/-/media/research-updates/research/2019-asia-deployment-and-capacity---cruise-industry-report.pdf (accessed on 22 August 2022).
- Singh, A. The Asia Pacific Cruise Line Industry: Current Trends, Opportunities and Future Outlook. Tour. Recreat. Res. 2000, 25, 49–61. [Google Scholar] [CrossRef]
- CN. Future of the Cruise Industry: CN Logistics International Holdings Limited. 2022. Available online: https://www.cnlogistics.com.hk/doc/2022_BI_FEB.pdf (accessed on 22 August 2022).
- Kanrak, M.; Nguyen, H.-O. Structure, characteristics and connectivity analysis of the asian-australasian cruise shipping network. Marit. Policy Manag. 2021, 49, 882–896. [Google Scholar] [CrossRef]
- Li, Z.; Xu, M.; Shi, Y. Centrality in global shipping network basing on worldwide shipping areas. GeoJournal 2015, 80, 47–60. [Google Scholar] [CrossRef]
- Sun, X.; Yip, T.L.; Lau, Y.-y. Location characteristics of cruise terminals in China: A lesson from Hong Kong and Shanghai. Sustainability 2019, 11, 5056. [Google Scholar] [CrossRef]
- Sun, X.; Feng, X.; Gauri, D.K. The cruise industry in China: Efforts, progress and challenges. Int. J. Hosp. Manag. 2014, 42, 71–84. [Google Scholar] [CrossRef]
- Kawasaki, T.; Lau, Y.-y. Exploring potential cruisers behavior based on a preference model: The Japanese cruise market. Marit. Bus. Rev. 2020, 5, 391–407. [Google Scholar] [CrossRef]
- Jeon, J.-w.; Cha, Y.-D.; Yeo, G.-T. An Analysis of the Cruise Courses Network in Asian Regions Using Social Network Analysis. J. Korea Port Econ. Assoc. 2016, 32, 17–28. [Google Scholar]
- Zhou, J.; Chen, S.-L.; Shi, W. Identifying Risks in the Cruise Supply Chain: An Empirical Study in Shanghai, China. Transp. Res. Rec. 2022, 2677, 03611981221105859. [Google Scholar] [CrossRef]
- International Trade Administration. Singapore Cruise Industry. 2022. Available online: https://www.trade.gov/market-intelligence/singapore-cruise-industry (accessed on 1 October 2022).
- CLIA. 2019 Asia Market Report. 2020. Available online: https://cruising.org/-/media/research-updates/research/2019-year-end/2019-asia-market-report.ashx (accessed on 1 October 2022).
- Coggins, A.O., Jr. The globalization of the cruise industry: A tale of ships. Worldw. Hosp. Tour. Themes 2014, 6, 138–151. [Google Scholar]
- Travind Institute. Cruise Tourism in India: Travind Institute. 2019. Available online: https://travindinstitute.com/blog/cruise-tourism-in-india#:~:text=The%20cruise%20industry%20in%20India%20is%20a%20%E2%80%98golden.limits.%20India%20has%20no%20dearth%20of%20tourist%20attractions (accessed on 1 October 2022).
- Wang, K.; Wang, S.; Zhen, L.; Qu, X. Cruise shipping review: Operations planning and research opportunities. Marit. Bus. Rev. 2016, 1, 133–148. [Google Scholar] [CrossRef]
- Deepika Manoharan, S.J. Cruise Tourism in India: Sailing into Troubled Waters: Down To Earth. 2021. Available online: https://www.downtoearth.org.in/blog/climate-change/cruise-tourism-in-india-sailing-into-troubled-waters-75995 (accessed on 5 October 2022).
- Kwag, H.M.; Lee, E. Analysis of the Asian Cruise Industry and Its Future Implementation. In Cruise Sector Growth: Managing Emerging Markets, Human Resources, Processes and Systems; Papathanassis, A., Ed.; Gabler: Wiesbaden, Germany, 2009; pp. 17–29. [Google Scholar]
- Wang, Y.; Jung, K.-A.; Yeo, G.-T.; Chou, C.-C. Selecting a cruise port of call location using the fuzzy-AHP method: A case study in East Asia. Tour. Manag. 2014, 42, 262–270. [Google Scholar] [CrossRef]
- Chen, C.-A. How can Taiwan create a niche in Asia’s cruise tourism industry? Tour. Manag. 2016, 55, 173–183. [Google Scholar] [CrossRef]
- Tao, S.; Kim, H.-S. Cruising in Asia: What can we dig from online cruiser reviews to understand their experience and satisfaction. Asia Pac. J. Tour. Res. 2019, 24, 514–528. [Google Scholar] [CrossRef]
- Jiao, Y.; Dulebenets, M.A.; Lau, Y.-y. Cruise Ship Safety Management in Asian Regions: Trends and Future Outlook. Sustainability 2020, 12, 5567. [Google Scholar] [CrossRef]
- Lau, Y.-y.; Yip, T.L.; Kanrak, M. Fundamental Shifts of Cruise Shipping in the Post-COVID-19 Era. Sustainability 2022, 14, 14990. [Google Scholar] [CrossRef]
- Ito, H.; Hanaoka, S.; Sugishita, K. Structural changes in the cruise network by ship size in Northeast Asia. Asian J. Shipp. Logist. 2022, 38, 207–221. [Google Scholar] [CrossRef]
- Kanrak, M.; Nguyen, H.-O. An analysis of connectivity, assortativity and cluster structure of the Asian-Australasian cruise shipping network. Marit. Transp. Res. 2022, 3, 100048. [Google Scholar] [CrossRef]
- Kanrak, M. Cruise Shipping Network Analysis. Ph.D. Thesis, University of Tasmania, Hobart, Australia, 2022. [Google Scholar]
- Kanrak, M.; Nguyen, H.-O.; Du, Y. Analysis of the COVID-19 Pandemic’s Impact on the Cruise Shipping Network in the Asian-Australasian Region. J. Int. Logist. Trade 2022, 20, 1–17. [Google Scholar] [CrossRef]
- Rodriguez, U.A.L.; Park, S.-H.; Kim, D.-M.; Yeo, G.-T. A social network analysis of interconnections among cruise ports. Asian J. Shipp. Logist. 2021, 37, 174–183. [Google Scholar] [CrossRef]
- Tsiotas, D.; Niavis, S.; Sdrolias, L. Operational and geographical dynamics of ports in the topology of cruise networks: The case of Mediterranean. J. Transp. Geogr. 2018, 72, 23–35. [Google Scholar] [CrossRef]
- Gou, Y.; Wang, C. Identification and Differentiation of the Hierarchical Structure of the Caribbean Cruise Shipping Network Based on Route Organization. Sustainability 2022, 14, 9448. [Google Scholar] [CrossRef]
- Guo, J.; Guo, S.; Lv, J. Potential spatial effects of opening Arctic shipping routes on the shipping network of ports between China and Europe. Mar. Policy 2022, 136, 104885. [Google Scholar] [CrossRef]
- Cusano, M.I.; Ferrari, C.; Tei, A. Port hierarchy and concentration: Insights from the Mediterranean cruise market. Int. J. Tour. Res. 2017, 19, 235–245. [Google Scholar] [CrossRef]
- Esteve-Perez, J.; Garcia-Sanchez, A. Cruise market: Stakeholders and the role of ports and tourist hinterlands. Marit. Econ. Logist. 2015, 17, 371–388. [Google Scholar] [CrossRef]
- Chen, Q.; Lau, Y.-y.; Ge, Y.-E.; Dulebenets, M.A.; Kawasaki, T.; Ng, A.K. Interactions between Arctic passenger ship activities and emissions. Transp. Res. Part D Transp. Environ. 2021, 97, 102925. [Google Scholar] [CrossRef]
- Chen, Q.; Ge, Y.-E.; Ng, A.K.; Lau, Y.-y.; Tao, X. Implications of Arctic shipping emissions for marine environment. Marit. Policy Manag. 2021, 49, 155–180. [Google Scholar] [CrossRef]
- Browse, J.; Carslaw, K.; Schmidt, A.; Corbett, J. Impact of future Arctic shipping on high-latitude black carbon deposition. Geophys. Res. Lett. 2013, 40, 4459–4463. [Google Scholar] [CrossRef]
- Isaksen, L. The application of network analysis to ancient transport geography: A case study of Roman Baetica. Digit. Mediev. 2008, 4. [Google Scholar] [CrossRef]
- Wang, J.; Mo, H.; Wang, F.; Jin, F. Exploring the network structure and nodal centrality of China’s air transport network: A complex network approach. J. Transp. Geogr. 2011, 19, 712–721. [Google Scholar] [CrossRef]
- Soh, H.; Lim, S.; Zhang, T.; Fu, X.; Lee, G.K.K.; Hung, T.G.G.; Di, P.; Prakasam, S.; Wong, L. Weighted complex network analysis of travel routes on the Singapore public transportation system. Phys. A Stat. Mech. Its Appl. 2010, 389, 5852–5863. [Google Scholar] [CrossRef]
- Dai, L.; Derudder, B.; Liu, X. The evolving structure of the Southeast Asian air transport network through the lens of complex networks, 1979–2012. J. Transp. Geogr. 2018, 68, 67–77. [Google Scholar] [CrossRef]
- Bombelli, A.; Santos, B.F.; Tavasszy, L. Analysis of the air cargo transport network using a complex network theory perspective. Transp. Res. Part E Logist. Transp. Rev. 2020, 138, 101959. [Google Scholar] [CrossRef]
- Hussain, A.; Fusté-Forné, F. Post-pandemic recovery: A case of domestic tourism in Akaroa (South Island, New Zealand). World 2021, 2, 127–138. [Google Scholar] [CrossRef]
- Hu, Y.; Zhu, D. Empirical analysis of the worldwide maritime transportation network. Phys. A Stat. Mech. Its Appl. 2009, 388, 2061–2071. [Google Scholar] [CrossRef]
- Tsiotas, D.; Polyzos, S. Analyzing the maritime transportation system in Greece: A complex network approach. Netw. Spat. Econ. 2015, 15, 981–1010. [Google Scholar] [CrossRef]
- Ducruet, C. Multilayer dynamics of complex spatial networks: The case of global maritime flows (1977–2008). J. Transp. Geogr. 2017, 60, 47–58. [Google Scholar] [CrossRef]
- Ducruet, C.; Berli, J.; Spiliopoulos, G.; Zissis, D. Maritime Network Analysis: Connectivity and Spatial Distribution. In Guide to Maritime Informatics; Springer: Cham, Switzerland, 2021; pp. 299–317. [Google Scholar]
- Watts, D.J.; Strogatz, S.H. Collective dynamics of ‘small-world’ networks. Nature 1998, 393, 440–442. [Google Scholar] [CrossRef] [PubMed]
- Destyanto, A.R., Huang, Y., Verbraeck, A., Eds.; Exploring the Topology of the Maritime Transport Network in a Large-Scale Archipelago: A Complex Network Approach. In Proceedings of the 22nd International Conference on Harbor, Maritime and Multimodal Logistic Modeling & Simulation (HMS 2020), Online, 16–18 September 2020. [Google Scholar]
- Guo, J.; Wang, S.; Wang, D.; Liu, T. Spatial structural pattern and vulnerability of China-Japan-Korea shipping network. Chin. Geogr. Sci. 2017, 27, 697–708. [Google Scholar] [CrossRef]
- Deng, W.; Li, W.; Cai, X.; Wang, Q.A. The exponential degree distribution in complex networks: Non-equilibrium network theory, numerical simulation and empirical data. Phys. A Stat. Mech. Its Appl. 2011, 390, 1481–1485. [Google Scholar] [CrossRef]





| Country | Number of Ports | Country | Number of Ports |
|---|---|---|---|
| Australia | 36 | Papua New Guinea | 8 |
| Bahrain | 1 | Philippines | 8 |
| Brunei | 1 | Qatar | 1 |
| Sihanoukville | 1 | Russia | 2 |
| China | 9 | Singapore | 1 |
| India | 7 | Solomon Islands | 2 |
| Indonesia | 37 | South Korea | 3 |
| Japan | 49 | Sri Lanka | 4 |
| Malaysia | 7 | Taiwan | 4 |
| Maldives | 1 | Thailand | 5 |
| Myanmar | 1 | Timor-Leste | 2 |
| New Zealand | 8 | United Arab Emirates | 5 |
| Oman | 3 | Vietnam | 9 |
| Rank | Port | Degree | Port | Betweenness | Port | Closeness |
|---|---|---|---|---|---|---|
| 1 | Singapore | 42 | Singapore | 19,309.45 | Darwin | 0.000612 |
| 2 | Yokohama, Hong Kong | 28 | Kochi | 15,593.04 | Kochi | 0.000594 |
| 3 | Shanghai, Kagoshima | 26 | Komodo Island | 10,094.42 | Kota Kinabalu | 0.000587 |
| 4 | Osaka, Ho Chi Minh City | 24 | Ho Chi Minh City | 8593.52 | Singapore | 0.000581 |
| 5 | Hiroshima | 23 | Darwin | 8460.35 | Miyakojima | 0.000577 |
| 6 | Darwin | 22 | Surabaya | 8185.37 | Kagoshima | 0.000570 |
| 7 | Benoa | 20 | Broome | 8103.66 | Banda Neira | 0.000563 |
| 8 | Busan, Keelung | 19 | Manila | 6293.66 | Cooktown | 0.000562 |
| 9 | Cairns, Nagasaki, Kochi | 18 | Hong Kong | 5967.35 | Benoa | 0.000560 |
| 10 | Komodo Island | 17 | Miyakojima | 5429.10 | Con Dao Islands | 0.000558 |
Disclaimer/Publisher’s Note: The statements, opinions and data contained in all publications are solely those of the individual author(s) and contributor(s) and not of MDPI and/or the editor(s). MDPI and/or the editor(s) disclaim responsibility for any injury to people or property resulting from any ideas, methods, instructions or products referred to in the content. |
© 2023 by the authors. Licensee MDPI, Basel, Switzerland. This article is an open access article distributed under the terms and conditions of the Creative Commons Attribution (CC BY) license (https://creativecommons.org/licenses/by/4.0/).
Share and Cite
Kanrak, M.; Lau, Y.-y.; Zhou, J.; Ge, J.; Traiyarach, S. Empirical Analysis of the Cruise Shipping Network in Asia. Sustainability 2023, 15, 2010. https://doi.org/10.3390/su15032010
Kanrak M, Lau Y-y, Zhou J, Ge J, Traiyarach S. Empirical Analysis of the Cruise Shipping Network in Asia. Sustainability. 2023; 15(3):2010. https://doi.org/10.3390/su15032010
Chicago/Turabian StyleKanrak, Maneerat, Yui-yip Lau, Jingen Zhou, Jiawei Ge, and Saksuriya Traiyarach. 2023. "Empirical Analysis of the Cruise Shipping Network in Asia" Sustainability 15, no. 3: 2010. https://doi.org/10.3390/su15032010
APA StyleKanrak, M., Lau, Y.-y., Zhou, J., Ge, J., & Traiyarach, S. (2023). Empirical Analysis of the Cruise Shipping Network in Asia. Sustainability, 15(3), 2010. https://doi.org/10.3390/su15032010

