Abstract
Maritime ports represent an important ecosystem for pollutant emissions and, considering the ongoing energy transition, need to adopt new solutions to mitigate current emission levels. These emissions are partially avoidable if ships and vessels docked at the port use electric energy to feed their power needs instead of using their internal combustion engines. In Europe, there is an ongoing discussion on including such emissions in the European Union Emissions Trading System, which will represent added costs for maritime operators. Onshore power supply systems can contribute to the ongoing energy transition by allowing the use of electric power to feed docked ships. As a first step to contribute to the development of onshore power supply solutions, it is necessary to evaluate the added power needs that these systems would represent for the port. This paper presents a methodology that allows port operators to verify, straightforwardly and transparently, their power needs for onshore power supply applications. The methodology is based on the historical data of docked ships at the port or quay level and provides an energy analysis of each type of vessel to determine the power to be installed at the port so that it is possible to supply energy to different types of ships and vessels simultaneously. Additionally, the implemented methodology provides economic and technical decision support factors by comparing the fuel costs with electric power costs, assessing the potential for this transition to onshore power supply. The methodology is validated using a real case study for the Port of Lisbon, and obtained results demonstrate the potential for the installation of an onshore power supply in medium- to large-dimension maritime ports.
1. Introduction
Shipping is responsible for annual emissions of 1000 Mt of CO2, which represents roughly 3% of global CO2 emissions, and it is expected to reach up to 1500 Mt by 2050 [1,2]. These projections have been alarming for the European Commission, which led it to establish the EU Green Deal, creating new challenges for European ports as it calls for a quick green transition. As part of the Fit for 55 energy package, the European Council is also currently proposing the inclusion of shipping-related emissions in the EU Emissions Trading System (ETS), which will result in additional costs for shipping and port operators [3]. Furthermore, the same package considers the mandatory installation of onshore power supply (OPS) systems in ports that receive more than fifty tanker ships on an annual basis [3].
Nongovernmental institutions like the European Sea Ports Organisation (ESPO) have also set several ambitions to make European ports more eco-friendly [4]. Some of these ambitions include the mitigation of air, water, and noise pollution in the port area; shipping companies lowering CO2 emissions at berth by at least 50% until 2030; and preserving the biodiversity in port waters.
To mitigate as much as possible the impact of shipping on global warming, it is important not to neglect the interrelation of the concept ship–port; that is, a measure taken for one concept may affect the other and vice versa. This is particularly relevant in a context where, according to the World Shipping Council, the vast majority of large sea ports operate in a highly urbanized environment, where pollutant emissions have a direct impact also at the local level.
By the time a vessel docks, it no longer needs to be powered by its propulsion engines. However, energy is always required to guarantee essential operations, such as lighting, cooling/heating, ventilation, pumps, and other operations. This energy supply is often obtained by the use of diesel-powered generators inside the vessel [5] that are responsible for gas emissions that negatively affect the environment. Thus, OPS systems have emerged as an alternative to the traditional onboard diesel-powered generators, as they involve, by retrofitting vessels, using shore-side electricity to power moored ships in ports [6]. Taking this into consideration, shifting from these generators to OPS would eliminate all the noise and vibrations, along with the reduction in pollutant emissions near the port area.
OPS is already a mature technology, with some power system component manufacturers offering turn-key solutions. Nonetheless, its application is still incipient due to different barriers. These can be technical or economical in nature. Technical barriers are associated with the geographic dispersion of berths or quays in a large port and the existing power grid infrastructure. On one side, previous studies demonstrate that the existence of several small berths, which would require the installation of several OPS, would increase the installation costs to excessive values. On the other side, existing power grids are not designed to accommodate the added electric load that ships would represent, resulting in the need to upgrade the existing systems [7]. On the other hand, economic barriers include the definition of the responsible parties for the several associated costs (e.g., upgrading the power grid) or the nonexistence of technological solutions that could allow ports to create business models around the OPS concept (e.g., selling energy to the ships and simultaneously providing flexibility services to the power grid) [8]. Nonetheless, with the ongoing social pressure and transition in the regulatory context, the usage of OPS is expected to increase in the next few years [9].
OPS solutions are extensively studied and present in the literature, using different perspectives, focused on either the planning or operation stage. From a planning perspective, works like those presented in [10,11] focus their analysis on the optimal design of OPS systems (e.g., considering renewable integration or minimizing economic costs), but considering only energy requirements at the month or year level. Although this provides an important vision of the feasibility of OPS, it does not allow for an analysis of technical-level requirements, such as the maximum power requirements for the system, since factors such as ship berth simultaneity are not considered. These can result, as an example, in local grid congestion or reaching contracted power, resulting in possible penalties for the port operator. Other planning-related approaches are more focused on the environmental impact, also using average energy consumption values for yearly analysis [12]. Operational-level approaches focus more on the optimization of OPS usage for day-ahead purposes or maximizing self-consumption levels (for locally generated renewable energy), but do not take into account the planning stage [13].
The first step in designing an OPS is related to evaluating power needs. This is port specific and related to berthed ship profiles. To contribute to the future design of OPS systems, this paper presents a methodology to characterize maritime ports, from the point of view of vessels’ energy requirements. This will determine the power to be installed for the OPS system. Complementary to other works currently existing in the literature, this methodology follows a time-based analysis, evaluating power needs for 15 min periods instead of considering energy needs at a monthly/yearly level. This will provide an important decision support tool on the decision on where to consider OPS, at the port or quay level, as it allows the identification of possible grid congestions or contracted power issues. The implemented solution is tested with real data from the Port of Lisbon, and the results obtained provide several factors that could be used as decision support to evaluate the need and potential of an OPS, from both the technical and economic perspectives. Furthermore, the paper provides a realistic cost analysis of the studied port.
2. Methodology
The designed methodology aims for the electrical characterization of a maritime port in terms of power supply to moored vessels, evaluating as well a comparison of costs incurred by the two solutions (electricity vs. fuel costs). This allows for the determination of the power to be installed at the port level for OPS purposes as well as having a first idea of costs associated with its operation. The methodology considers power requirements for ship electric loads in 15 min periods.
The methodology is applicable to any port around the world, provided that the user introduces the required input data. The methodology is implemented in a self-developed Python program and provides as main outputs the load diagram for the considered period (15 min periods), as well as other requirements, such as peak and average power levels, total energy demand, and cost comparison with and without OPS. These costs refer only to the comparison of fuel costs (electricity or vessel fuel). There are two possible applications for the methodology implemented in this work. One one side, it can be used to calculate the expected maximum power needs for the OPS, which would define its power capacity, from a planning perspective. Alternatively, if an OPS system is already in place, this methodology can be used to forecast the power needs, based on the expected number of vessels to be powered using the OPS.
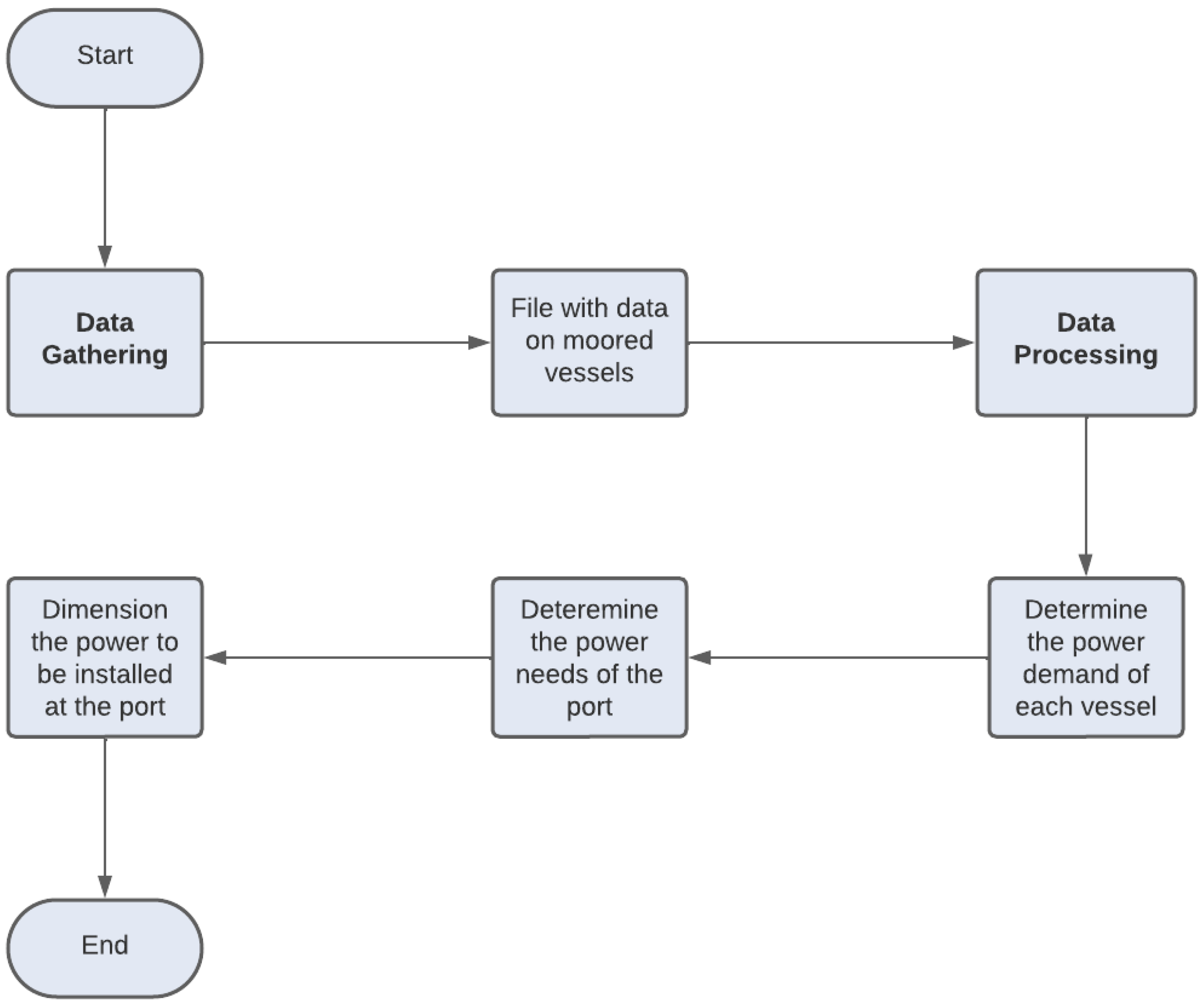
The implemented methodology follows a modular and flexible approach, based on the steps indicated in Figure 1. These steps are further detailed below.
Figure 1.
Implemented methodology.
2.1. Data Gathering
The required input is related to the historical data of vessels docking in the port (or quay) under analysis. Foreseen arrivals can also be considered in order to study future power demand at the port or quay level. The following characteristics for each vessel represent the minimum set of data required:
- -
- Type of vessel;
- -
- Actual time of arrival (ATA);
- -
- Actual time of departure (ATD);
- -
- Gross tonnage (GT).
In the current version, the following types of vessels are considered: tankers (oil, gas, chemical), bulk carriers, general cargo, container and reefer ships, Ro-Ro ships, cruise ships, fishing vessels, and offshore supply ships. Nonetheless, the user has the possibility to add new ship types, as long as a matrix containing GT and power requirements is included as well. Additionally, the load diagram of a specific vessel or vessel type can also be included as input. If the load diagram is not included, a flat consumption profile (average power consumption) for that vessel or vessel type will be considered.
2.2. Data Processing
The gathered data are processed using a self-developed Python program that translates each vessel eligible for OPS in the input data into a load diagram, representing the time evolution of electric power required to power different types of vessels at berth, throughout the considered period. If a specific load diagram is given, this will be used. If there is no information regarding the load diagram of each vessel, the load diagram for that vessel is built considering the average power consumption while the vessel is at berth. In this latter case, the estimated power requirement per vessel in Table 1 is used. This provides an approximate forecast of instant power needs and energy consumption over a given period. Previous studies indicate that load diagrams of ships while at berth are commonly linear and do not suffer from large power consumption variations over time, validating this approach [14].
Table 1.
Estimated power requirement per moored vessel (kW). Adapted from [15].
Based on the provided input data, three methodological steps are considered for data processing, resulting in multiple outputs for the user. These steps include
- -
- Determination of power demand for each vessel;
- -
- Determination of power demand at the quay and port levels;
- -
- Dimension of OPS power to be installed at the port or quay under analysis.
The power requirements for each vessel are processed as indicated before, by constructing the individual load diagrams based on user inputs or data provided in Table 1. After having the power requirements for each vessel processed, it is necessary to aggregate this information in order to obtain a single load diagram representing power demand at the quay or port level. To build that diagram, it is necessary to take into account each vessel’s ATA and ATD, plus the fact that they can be docked simultaneously since the energy demanded from the port will increase to supply more vessels.
Finally, taking into account the obtained load diagram at the port level, different indicators are provided to the user. These aim to be used as decision support factors for the designing stage of OPS to be installed at the port or to support the scheduling of port operations in the near future, according to the foreseen ship power requirements.
The main decision-support factors provided as outputs of the implemented methodology are
- Information on how long an individual vessel has been moored and what its energy requirements are;
- Foreseen load diagram of the port for the period under analysis;
- Maximum number of vessels docked at the same time, and when it occurred;
- Null consumption rate—percentage of time spent without shore power;
- Power demand statistics as peak power and when it was reached, average power requirements, and total energy supplied;
- Electrical characterization of each port terminal;
- Cost comparison between OPS and no OPS solutions, resulting from a comparison between fuel and emissions on one side and electric energy on the other side.
3. Use Case Description
The methodology described in Section 2 was implemented in a self-developed Python program and was tested using a realistic use case that considers all shipping traffic from the Port of Lisbon during 2022. The considered use case is completely characterized in terms of port traffic, using realistic OPS and electric energy costs and summarizing the considered assumptions and scenarios.
3.1. Port Characterization
Lisbon’s port was chosen for this study as it is located fairly in the center of the Lisbon Metropolitan Area, which has an estimated population of 2,870,770 people in 2021 [16], representing more than a quarter of Portugal’s population. Furthermore, considering the number of vessels that the port receives every year, and according to the proposed regulation changes at the European level, this port would have to install OPS solutions shortly. This installation would then result in positive environmental externalities for the port operator and the Lisbon Metropolitan Area.
The Lisbon Port Authority (APL) has defined, in 2007, a sustainable development strategy for the port that relies on four underlying principles of social, environmental, and economic responsibility in addition to transparency operation [17]. The installation of OPS would also positively contribute to these principles. Previous studies indicate that if OPS is implemented at the Port of Lisbon, it is estimated, for instance, that a cruise ship that stays at berth for 9 h will experience at least a 15% reduction in its CO2 emissions [6].
As described in Section 2, it is necessary to gather the data of the vessels docking in the port, which in this case is available at the port’s website [17]. The data are provided by APL using a .csv file with the records of all the vessels that entered the port during the considered period. This file is key to the study since it contains not only the ATA and the ATD but also the GT for each type of vessel as well as other specifications. The file then contains all the required input data for the developed methodology to perform the power needs characterization. As the data obtained from [17] are available only in Portuguese, a preprocessing step is required to translate the berthed ship types.
This work focused on eight of the major terminals of the ports, two of them (SACT and RCOCT) being cruise terminals, while the others being cargo terminals. These are
- Santa Apolónia Cruise Terminal (SACT);
- Rocha Conde de Óbidos Cruise Terminal (RCOCT);
- Lisbon Multipurpose Terminal (TSA);
- Alcântara Container Terminal (Liscont);
- Santa Apolónia Container Terminal (Sotagus);
- Beato Multipurpose Terminal (TMB);
- Beato Foodstuff Bulk Terminal (Silopor);
- Poço do Bispo Multipurpose Terminal (ETE).
3.2. OPS Investment Costs
OPS investment costs are highly dependent on the considered port and its particular technical characteristics. This is mainly related to the fact that these costs not only comprise the technology investment costs (the OPS itself) but also reflect the need to upgrade the existing electrical network, both inside the port and in the power system that feeds it [18]. A previous study, available in [19], investigated OPS-related costs for the Port of Lisbon, considering three different power sizing scenarios for the six main terminals of the port. The first scenario is the most conservative, as it was conceived to yield a return on investment, covering only the essential energy needs, where the operating hours of the OPS system were maximized. On the other hand, the third scenario aims to ensure that the energy demand at each terminal is fully met, translating into higher profits in the long run. This makes the second scenario aim for a balance between the previous scenarios, where medium-high power usage is achieved. In summary, these scenarios compared different operational conditions for the OPS, balancing installed power, ship electrification, and different null consumption rates (percentage of time without usage of OPS systems). The considered terminals for OPS electrification are indicated below [19]. For this reason, only these six terminals will be considered for financial analysis, as they comprise realistic investment costs:
- Santa Apolónia Cruise Terminal (SACT);
- Lisbon Multipurpose Terminal (TSA);
- Santa Apolónia Container Terminal (Sotagus);
- Beato Multipurpose Terminal (TMB);
- Beato Foodstuff Bulk Terminal (Silopor);
- Poço do Bispo Multipurpose Terminal (ETE).
The main outcomes of these three scenarios, namely, the installed power per terminal and the total investment costs, are included in Table 2 and Table 3, respectively. The investment costs presented in Table 3 include a breakdown of the estimated initial investment for the project in each scenario, considering the cost of purchasing and installing OPS equipment, the construction of the necessary civil infrastructure, the realization of the necessary engineering projects, and the cost of the infrastructure for connection to the public electrical grid. Some terminals were cot considered in all scenarios. Those are identified in the tables as “N/A”.
Table 2.
Peak power per terminal [19].
Table 3.
Estimated costs per terminal [19].
3.3. Fuel and Energy Costs
The implemented methodology allows for a direct comparison between fuel and related emissions and electric energy costs. The fuel commonly used for the vessel’s auxiliary engines is of the VLSFO (very low sulfur oil) type, which, during the 6 months between 10 September 2022 until 10 March 2023, had an average price of USD 693.50/mt (metric ton), which currently corresponds to EUR 650.7/mt. Following the same strategy followed in previous works, a specific fuel oil consumption of 250 g/kWh is considered for all ships [15]. It is also worth pointing out that the European Commission aims to include maritime transport activities in the European Union Emissions Trading System (EU ETS), which will mean that shipping companies will start to pay for shipping emissions that they reported in the preceding year, with the considered emissions starting in the year 2024 [20]. Taking into consideration the existing carbon pricing schemes [21,22], a tax of EUR 100 per ton of CO2 released will be applied to the fuel costs, considering an emission factor of 3.14 g of CO2 per gram of fuel [15].
Considering the current Portuguese regulatory framework for the energy market, two different situations arise. Consumers can either purchase electric power using a regulated tariff or, following a market-based approach, purchase energy in the existing market. For this purpose, only the day-ahead market is considered. As the expected yearly energy consumption for the Port of Lisbon is between 2000 and 20,000 MWh, in 2022, the regulated tariff for this kind of consumer was EUR 0.1326/kWh, excluding VAT and other recoverable taxes [23]. This tariff is set by the national public authority for energy and geology (DGEG). For a market-based approach, the energy day-ahead prices from the Iberian Energy Market were considered [24]. These are depicted in Figure 2 for the year 2022. During this period, the highest cost of energy under market prices was EUR 1455.47/kWh, on 8 March at 8:00 p.m., with several hours with the cost of energy reaching EUR 0.0/kWh (e.g., 31 December at 3:00 a.m.).
Figure 2.
Portuguese day-ahead energy market prices in 2022.
3.4. Assumptions and Scenarios
The installation of OPS systems is dependent on the intrinsic characteristics of the port where they will be installed and other externalities that can influence the cost and performance of these systems, including economic, technical, and regulatory ones. In order to allow a demonstration of the developed methodology, different assumptions were considered. These are summarized below.
The first assumption is related to the fact that fixed fuel and emission costs are considered for the whole period under analysis (2022). These costs can be highly volatile and are based on multiple factors, such as international economic and political context and local regulatory frameworks. Nonetheless, the consideration of fixed costs allows for demonstrating the applicability of the developed methodology. The application of variable costs is technically feasible, but it was not considered.
Regarding energy costs, it is necessary to clarify that both fixed tariff and market-based tariffs were considered without VAT, other recoverable taxes, and profit margin for energy retailers. These have the potential to affect the profitability of the OPS system but are affected by multiple factors that are not possible to consider in this work. As an example, the profit margin from an energy retailer is highly dependent on the customer profile and its power to negotiate energy prices, with multiple solutions ranging from long-term contracts (including bilateral ones) to day-ahead market prices. In this work, it is assumed that the port would buy and sell energy to the ship operators at day-ahead market prices.
One of the most important barriers to the deployment of OPS systems is the uncertainty of who would be responsible for incurred costs both at the investment and operation levels [18]. In this work, it is assumed that all OPS-related costs are incurred by the port operator, which then can leverage the selling of electric energy to ship operators to create a new business model.
In order to compare OPS investment costs and the possible feasibility, two application scenarios were considered:
- Full electrification scenario—installing OPS at the six main terminals of the Port of Lisbon;
- Partial electrification scenario—installing OPS at the three terminals with higher energy demand.
The first scenario corresponds to the full electrification of the Port of Lisbon, allowing electrical supply to all moored ships in its six main terminals. This corresponds to a long-term scenario, due to both the large financial investment needs and the still-existing technical barriers for the deployment of OPS (e.g., most ships are not yet ready to be supplied from OPS systems). As there are no realistic investment costs regarding two of the terminals (RCOCT and Liscont), these were not included in the financial analysis, as indicated in Section 3.2. The second scenario corresponds to a more conservative approach, leading to partial electrification of the port. The three terminals with higher energy demand were selected for two main reasons. First, these represent the highest potential for profitability of the OPS system as the energy demand is higher. Second, changing regulatory frameworks derive from medium- to long-term needs for adjustment. In this context, it is likely that the first terminals that would be required to be electrified are those with a higher potential to provide measurable improvements in environmental impact.
These two scenarios only reflect the differences in financial impact of the installation of OPS. From a technical perspective, i.e., evaluating the needs for OPS is performed for the eight considered terminals, as indicated in Section 3.1.
4. Results
The implemented methodology was applied to the Port of Lisbon, assuming the characterization of the use case provided in Section 3. The results obtained are analyzed, and thus, the power to be installed at the Port of Lisbon to the onshore power supply will be defined, under the aforementioned assumptions and assuming the two considered scenarios for the financial analysis, as described in Section 3.4.
4.1. Load Diagram and Power Requirements
The load diagram for the Port of Lisbon in 2022 is depicted in Figure 3. It is possible to detect the time period when the port reaches its peak power, corresponding to the month of August. This is an expected result since, during the summer, the Port of Lisbon hosts several cruise ships that have high energy demand. The average power needs verified during 2022 was 4567 kW, and the maximum power, reached on 16 August, at 6:00 p.m., was 18,035 kW. The fact that the maximum power required is around four times the average power verified during the year demonstrates the need to perform a power (time-based) analysis instead of an energy (averaged-based) analysis as, usually, electric components need to be designed in a worst-scenario application and not on average values. As an example, it is of utmost importance to properly design the system in order to mitigate possible grid congestion situations. This would endanger the system and risk malfunctioning or damaging some of the electric grid components or would result in the need to curtail the supply of energy to the ships, which can jeopardize the OPS technology mass deployment.
Figure 3.
OPS-related port load diagram in 2022, for a full electrification scenario.
In 2022, the Port of Lisbon would require 9965 MWh to energetically power all of its vessels, with the assumptions made in this work (e.g., vessels with an average load diagram equal to their rated power).
Figure 4 shows the time evolution of the number of moored vessels at the Port of Lisbon that may be eligible for OPS over the analyzed period. On 14 April 2022, there were 29 OPS-eligible vessels simultaneously moored at the Port of Lisbon. This is important to understand when the demand at the port is highest, and how many vessels the OPS system has to feed in that time period, which can affect the logistic operations in the port.
Figure 4.
Number of OPS-eligible vessels moored at the Port of Lisbon in 2022.
In order to assess the specific power requirements for a shorter time frame, the month of August was analyzed in more detail, as this was the month in which the maximum power required was obtained. The load diagram of the Port of Lisbon for the month of August of 2022 is shown in Figure 5, and for this month, the OPS system requires a total amount of energy of 2899 MWh, with an average power of 3891 kW. This means that the month of August would be responsible for around 30% of all-year energy consumption, demonstrating an important seasonality effect in the power needs. This is also an important factor in designing and planning the installation of OPS systems, as the real power profile (load diagram) of ships is not flat as assumed in this work and cooling/heating systems have an important contribution, increasing power demand. This means that a safety margin should be considered in order to accommodate the extra demand that these systems have.
Figure 5.
Port load diagram in August 2022.
4.2. Energy Cost Comparison
Here, the energy costs for the considered time period with and without the OPS system can be estimated, as well as an estimation of how much money could be saved if this technology were to be implemented. Considering the prices presented in Section 3.3, fuel consumption for ships while at port would represent a total of EUR 1,621,077, and the associated emissions would represent an added cost of EUR 789,736. Therefore, the fuel consumption total costs would be EUR 2,410,813 for the year 2022. Energy costs under a fixed tariff are not fully analyzed as these tariffs are currently fading out in Portugal. Nonetheless, as these are still practiced today, the total cost of energy for OPS in the Port of Lisbon using such a tariff would be EUR 1,321,359. On the other hand, considering the day-ahead market prices verified in 2022, the total cost incurred in electric power for the OPS system would be EUR 1,630,668. It is important to notice that 2022 was an atypical year with exceptionally high prices in the day-ahead market. The average price verified in 2022 was EUR 174.07/MWh, while the price verified in 2021 was EUR 100.20/MWh. In 2023, from January until October, the average price was EUR 92.09/MWh [22]. Thus, energy prices in 2021 and 2023 are 42% and 47% lower when compared with 2022, respectively [22].
Considering the costs associated with energy market prices in 2022, if OPS is implemented, it results in savings of around EUR 780,145 in that year. Thus, as a mere comparison between energy costs, if OPS is implemented, there seems to be some space for savings regarding fuel, from the vessel side, and a possible business opportunity for the port by selling energy to the vessels. However, these savings are highly dependent on the implementation of the CO2 emission taxes, as without them, the OPS business would become less appealing. Nonetheless, taking into account that energy prices were exceptionally high during 2022 due to several factors and are expected to decrease at the medium to long term, the margin for OPS installation is expected to increase.
4.3. Individual Terminal Analysis
A more detailed analysis was performed per terminal in order to quantify the power supplied by each of the six major cargo ship terminals (Liscont, TSA, Sotagus, TMB, ETE, and Silopor) and also by both cruise ship terminals (Santa Apolónia Cruise Terminal and Gare Marítima da Rocha Conde de Óbidos) in 2022, with the results displayed in Table 4 and Table 5, respectively.
Table 4.
Electrical characterization of major cargo ship terminals in 2022.
Table 5.
Electrical characterization of cruise ship terminals in 2022.
Various conclusions can be drawn by analyzing both tables: At the Santa Apolónia Cruise Terminal, there is a higher demand for energy and power. At terminals designated for cruise ships, there are more ships docked at the same time than at terminals designated for cargo ships. Although the Rocha Conde de Óbidos maritime station requires a smaller amount of energy compared with most cargo terminals, it has to provide much higher peak power, which can be caused by a high demand for energy in short periods of time. This results mainly from the fact that this terminal is used only to dock large cruises, while cargo terminals have a more heterogeneous usage.
The contribution of each terminal to the energy supplied in each category is shown in the graphs in Figure 6 as the energy consumption ratio (ECR). In this case, for example, the Alcântara Container Terminal (Liscont), by supplying 785.15 MWh, has a contribution of 25% in the total energy supplied by the six most important cargo ship terminals, which, adding the energy supplied by each terminal (Liscont, TSA, Sotagus, TMB, ETE, and Silopor), results in 3148.33 MWh.
Figure 6.
Contribution of each terminal to total energy supplied by terminal category.
The circular graph in Figure 7 allows the visualization of the contribution of each terminal category to the total energy supplied by the Port of Lisbon in 2022 (9787 MWh).
Figure 7.
Energy provided by terminal type in 2022.
These figures indicate that cruise terminals would be responsible for 53% of the total yearly electrical consumption for OPS. The three largest cargo terminals account for 32% of the annual energy, indicating, in both cases, an important potential for electrification (for OPS purposes).
4.4. Null Consumption Rate per Terminal
The shore-supplied power that energetically feeds all OPS-eligible ships, depicted in the load diagram of the port (Figure 3), is no less than the sum of the contribution of all the port’s terminals. For this reason, the analysis of the OPS system’s null consumption rate (NCR) is performed per terminal and not by the port as a whole, since there would be no periods of time in which the Port of Lisbon would have no power to be supplied throughout 2022.
The advantages of knowing which terminals have the highest or lowest zero energy consumption rate and when it occurs are mainly related to resource allocation, such as finding the best schedule for maintenance operations and staff allocation during periods when there is no demand for energy.
The results of the null consumption rate for the terminals of the Port of Lisbon, that is, the percentage of the time under analysis when the terminals were not energetically feeding any ship, are represented in Table 6. It can then be noted that the terminals with the highest NCR for cargo and cruise ships are the Beato Bulk Food Terminal (Silopor) and the Santa Apolónia Cruise Terminal, respectively. While Silopor represents a negligible contribution to the total energy needs for OPS in 2022, the opposite happens with the Santa Apolónia Cruise Terminal. This terminal is the highest consumption point of all analyzed ones. Its consumption would represent more than 42% of the total energy consumed by the OPS systems in the port. Taking into account that this terminal has an NCR of 62.64%, this also demonstrates the added value of this methodology and the need to look into the OPS project from a power (time-based) analysis instead of using average (energy-related) values only as these would mask this effect, resulting in possible operational issues.
Table 6.
Null consumption rate per terminal.
5. Financial Analysis
The OPS technology, as mentioned earlier, apart from bringing ecological benefits, leads to greater financial savings by replacing the fuel used by the vessels at berth. Therefore, thousands of euros could be saved per year by powering vessels from the shore, which might make the investment in this technology worthwhile if the return on investment can be achieved within a few decades.
In Table 4 and Table 5 in Section 4.3, the electrical characterization of the cargo and cruise ship terminals was defined, respectively, thus obtaining the peak power values for each terminal. Now, with these data, it is possible to choose the most suitable scenario from Table 2 and, therefore, estimate the cost that the OPS installation will carry out at each terminal (Table 7).
Table 7.
Installed power per terminal.
Note that the literature only portrays an installed power up to 0.4 MVA for the Poço do Bispo Multipurpose Terminal (ETE), as shown in Table 2, but it turns out that this terminal has an estimated peak power of 680 kW (Table 4). To address this issue, an installed power of 0.8 MVA will be considered, and the OPS cost for this terminal will be estimated by using a linear extrapolation from the values included in Table 2. The costs of OPS installation, considering the installed power at these six terminals, are displayed in Table 8, as well as the total investment cost for the port.
Table 8.
OPS installation cost per terminal.
5.1. Full Electrification Scenario
This scenario aims to evaluate the costs of electrification, for OPS, of the six main terminals in the Port of Lisbon, considering realistic investment costs as indicated in Section 3.2, resulting in a total investment of EUR 18,173,269 for the electrification of the six terminals.
The benefits of installing OPS come from the overall cost savings this technology provides, because even though it requires a considerable initial investment, it is cheaper to use energy from the grid to power the vessels at berth than to use fossil fuels, which are more expensive and environmentally damaging. Thus, the payback period for the OPS installation was calculated.
According to the results obtained, OPS could potentially save up to EUR 780,145 if it was used in the whole year of 2022. However, in this case, the initial investment costs are only known for six of the terminals in the Port of Lisbon, so the annual savings considered have to correspond only to those incurred in these very terminals and not for the entire seaport. For this reason, the annual savings that will be considered to estimate the payback period are presented in Table 9.
Table 9.
Annual savings.
Considering that EUR 506,310 is the amount that is saved every year with OPS, it is possible to estimate the payback period for an initial investment of EUR 18,173,269 to install the OPS at the Port of Lisbon, which corresponds to a period of 36 years.
5.2. Partial Electrification Scenario
Thirty-six years may be too long of a payback period for the port authorities to consider the investment in OPS economically viable. This lengthy payback period is the result of a high initial investment in terminals that do not generate significant annual savings due to their low energy consumption.
For this reason, only the three terminals with the highest energy demand (SACT, TSA, and Sotagus) are now selected for OPS installation in order to reduce the payback period of the investment. The costs of installing OPS at these terminals and the potential annual savings resulting from this installation are presented in Table 10 and Table 11, respectively.
Table 10.
OPS installation costs for terminals with high energy consumption.
Table 11.
Annual savings if OPS were to be installed at terminals with high energy consumption.
Installing OPS at these three terminals will shorten the payback period from 36 years to 23 years by reducing the initial investment from EUR 18,173,269 to EUR 10,559,700, assuming constant annual savings of EUR 461,815.
5.3. External Financing
Due to the long payback periods obtained, this section is concerned with estimating the amount of external financing that would be required for the port authorities’ initial investment to be recouped after a maximum of 20 years.
In order to determine the amount of external financing that is required to achieve a return on investment over this new time horizon, Equations (1) and (2) have been used.
5.3.1. External Financing for a Full Electrification Scenario
The results for the scenario where OPS is installed at SACT, TSA, Sotagus, TMB, Silopor, and ETE were as follows:
- APL Investment = EUR 10,126,200
- –
- Savings = EUR 506,310
- –
- Payback Year = 20
- Financing Required = EUR 8,047,069
- –
- OPS Cost = EUR 18,173,269
- –
- APL Investment = EUR 10,126,200
It can therefore be estimated that the payback period will be reduced from 36 to 20 years with external financing of approximately 44% of the total cost of installing OPS.
Table 12 shows the new cost per terminal after applying the debt share to the initial OPS installation cost.
Table 12.
OPS installation cost per terminal with external financing of 44%.
This scenario would be of greater economic interest to the port authority, as the payback period would be significantly shorter than the initial one, thereby reducing the investment risk.
5.3.2. External Financing for a Partial Electrification Scenario
As the payback period of the OPS investment for the terminals with the highest energy consumption from Section 5.2 is still over 20 years, the external financing required to achieve the payback in this period of time is estimated in this section.
The results for the scenario where OPS is installed at SACT, TSA, and Sotagus using Equations (1) and (2) were as follows:
- APL Investment = EUR 9,236,300
- –
- Savings = EUR 461,815
- –
- Payback Year = 20
- Financing Required = EUR 1,323,400
- –
- OPS Cost = EUR 10,559,700
- –
- APL Investment = EUR 9,236,300
This external financing will correspond to 12.53% of the total cost of installing OPS, reducing the payback period for the port authorities from 23 to 20 years.
Table 13 shows the new cost per terminal after applying the debt share to the initial OPS installation cost for the terminals with the highest energy consumption.
Table 13.
OPS installation cost per terminal with external financing of 12.53%.
As can be seen, by electrifying only the highest energy consumption terminals, the need for external financing can be reduced to an almost negligible level, keeping the payback period of 20 years. On the other hand, keeping the percentage of external financing at 44%, as in the full electrification period, would result in a payback period shorter than 12 years. It should also be noted that the Alcântara Container Terminal (Liscont) and the Rocha Conde de Óbidos Cruise Terminal (RCOCT) were not included in estimating the payback period because no cost references were found for installing OPS at these terminals. Since both terminals would consume a lot of energy to power their moored vessels, including them would increase the potential annual savings and most likely reduce the payback period.
6. Conclusions
This paper presents a methodology for assessing the maximum power needs to provide electric energy for vessels while docked, through OPS. The methodology is implemented in a self-developed Python program that provides different metrics regarding energy needs and also cost comparison between as-is solutions (running vessels on maritime fuel) and the application of OPS. The minimum required input is a database regarding the ATA and ATD of vessels in a specific port or quay under analysis as well as vessel types and their gross tonnage.
The developed methodology is applied to a use case considering the Port of Lisbon. This port is then characterized from an energy point of view so that it is possible to estimate the power to be installed in the port for the OPS system, and estimate how much could be saved if this system was to be implemented.
Implementing OPS in the Port of Lisbon not only would result in improved public health and greater preservation of the surrounding biodiversity but also could result in significant annual financial savings, which are dependent on electric energy prices, which tend to be less volatile than fuel prices.
Finally, the payback period for the implementation of this technology in the Port of Lisbon was estimated, concluding that although a financial return is expected, it is important to obtain external financing to achieve this return in a shorter number of years in order to reduce the investment risk. This result demonstrates the need for proper planning and the creation of adequate monetary incentives to allow maritime ports to perform the necessary energy transition. Considering the foreseen changes in the European legislation, forcing ports that receive more than fifty large tankers to adopt OPS solutions, these results further demonstrate the need for the creation of incentive schemes, launched in parallel with these regulatory changes, that would allow ports to adapt to and abide by the law without jeopardizing their economic viability.
Author Contributions
Conceptualization, N.A.; Methodology, M.A.; Software, M.A. and P.A.; Validation, M.A.; Investigation, M.A.; Data curation, N.A. and P.A.; Writing—original draft, M.A. and N.A.; Writing—review & editing, N.A. and P.A.; Supervision, N.A. All authors have read and agreed to the published version of the manuscript.
Funding
This research was funded (in part) by the Portuguese FCT program, Center of Technology and Systems (CTS) UIDB/00066/2020/UIDP/00066/2020.
Institutional Review Board Statement
Not applicable.
Informed Consent Statement
Not applicable.
Data Availability Statement
Data are contained within the article.
Conflicts of Interest
The author Pedro Arsénio was employed by the company E-REDES. The remaining authors declare that the research was conducted in the absence of any commercial or financial relationships that could be construed as a potential conflict of interest.
Abbreviations
The following abbreviations are used in this manuscript:
| APL | Lisbon Port Authority |
| ATA | actual time of arrival |
| ATD | actual time of departure |
| ECR | energy consumption ratio |
| GT | gross tonnage |
| NCR | null consumption rate |
| OPS | onshore power supply |
References
- Mueller, D.; Uibel, S.; Takemura, M.; Klingelhoefer, D.; Groneberg, D.A. Ships, ports and particulate air pollution—An analysis of recent studies. J. Occup. Med. Toxicol. 2011, 6, 31. [Google Scholar] [CrossRef] [PubMed]
- Shipping Emissions. Available online: https://www.transportenvironment.org/challenges/ships/ (accessed on 20 January 2023).
- European Council. Fit for 55 Climate Package. Available online: https://www.consilium.europa.eu/en/policies/green-deal/fit-for-55-the-eu-plan-for-a-green-transition/ (accessed on 4 February 2023).
- Mäkilä, A. ESPO Green Guide 2021 a Manual for European Ports towards a Green Future; ESPO: Leicester, UK, 2021; pp. 23–24. [Google Scholar]
- Yu, J.; Voß, S.; Tang, G. Strategy development for retrofitting ships for implementing shore side electricity. Transp. Res. Part D Transp. Environ. 2019, 74, 201–213. [Google Scholar] [CrossRef]
- Hall, W.J. Assessment of CO2 and priority pollutant reduction by installation of shoreside power. Resour. Conserv. Recycl. 2010, 54, 462–467. [Google Scholar] [CrossRef]
- Khersonsky, Y.; Islam, M.; Peterson, K. Challenges of Connecting Shipboard Marine Systems to Medium Voltage Shoreside Electrical Power. IEEE Trans. Ind. Appl. 2007, 43, 838–844. [Google Scholar] [CrossRef]
- Kumar, J.; Kumpulainen, L.; Kauhaniemi, K. Technical design aspects of harbour area grid for shore to ship power: State of the art and future solutions. Int. J. Electr. Power Energy Syst. 2019, 104, 840–852. [Google Scholar] [CrossRef]
- Selén, V. Addressing Ship Emissions at Berth: Onshore power supply where it makes sense. IEEE Electrif. Mag. 2023, 11, 25–32. [Google Scholar] [CrossRef]
- Gutierrez-Romero, J.E.; Esteve-Pérez, J.; Zamora, B. Implementing Onshore Power Supply from renewable energy sources for requirements of ships at berth. Appl. Energy 2019, 255, 113883. [Google Scholar] [CrossRef]
- Wang, L.; Liang, C.; Shi, J.; Molavi, A.; Lim, G.; Zhang, Y. A bilevel hybrid economic approach for optimal deployment of onshore power supply in maritime ports. Appl. Energy 2021, 292, 116892. [Google Scholar] [CrossRef]
- Herrero, A.; Ortega Piris, A.; Diaz-Ruiz-Navamuel, E.; Gutierrez, M.A.; Lopez-Diaz, A.-I. Influence of the Implantation of the Onshore Power Supply (OPS) System in Spanish Medium-Sized Ports on the Reduction in CO2 Emissions: The Case of the Port of Santander (Spain). J. Mar. Sci. Eng. 2022, 10, 1446. [Google Scholar] [CrossRef]
- Zhang, Y.; Liang, C.; Shi, J.; Lim, G.; Wu, Y. Optimal Port Microgrid Scheduling Incorporating Onshore Power Supply and Berth Allocation Under Uncertainty. Appl. Energy 2022, 313, 118856. [Google Scholar] [CrossRef]
- Ericsson, P.; Fazlagic, I. Shore-Side Power Supply. A Feasibility Study and a Technical Solution for an On-Shore Electrical Infrastructure to Supply Vessels with Electric Power While in Port. Master’s Thesis, Chalmers University of Technology, Gothenburg, Sweden, 2008. [Google Scholar]
- Analysis of Charging-and Shore Power Infrastructure in Norwegian Ports, ReCharge Project Report DNV-GL. Available online: https://www.nek.no/wp-content/uploads/2019/03/DNV-GL-2017-0101_ReCharge.pdf (accessed on 3 November 2022).
- INE. Censos 2021. 2021. Available online: https://www.ine.pt/scripts/db_censos_2021.html (accessed on 4 November 2022).
- de Lisboa, P. Sustentabilidade. Available online: https://www.portodelisboa.pt/estrategia-de-desenvolvimento (accessed on 4 November 2022). (In Portuguese).
- Williamsson, J.; Costa, N.; Santén, V.; Rogerson, S. Barriers and Drivers to the Implementation of Onshore Power Supply—A Literature Review. Sustainability 2022, 14, 6072. [Google Scholar] [CrossRef]
- dos Santos, A.E.L. Ligação Elétrica a Navios de Cruzeiro e de Mercadorias (Shore-to-Ship Connection)—Caso de Estudo: Terminais da Zona Oriental do Porto de Lisboa. Master’s Thesis, Polytechnic Institute of Porto (IPP), Porto, Portugal, 2020. (In Portuguese). [Google Scholar]
- European Commission, Reducing Emissions from the Shipping Sector. Available online: https://climate.ec.europa.eu/eu-action/transport-emissions/reducing-emissions-shipping-sector_en#inclusion-of-maritime-emissions-in-eu-emissions-trading-system-ets (accessed on 11 June 2023).
- OECD and ITF. Corporate Partnership Board CPB Carbon Pricing in Shipping Case-Specific Policy Analysis. Available online: https://www.itf-oecd.org/sites/default/files/docs/carbon-pricing-shipping.pdf (accessed on 21 September 2023).
- Gerresten, I. EU Carbon Tax Puts a Price on Shipping Emissions. Available online: https://chinadialogue.net/en/transport/eu-carbon-tax-puts-a-price-on-shipping-emissions/ (accessed on 10 March 2023).
- DGEG—Energia. Available online: https://www.dgeg.gov.pt/pt/estatistica/energia (accessed on 10 March 2023). (In Portuguese)
- OMIE. Day-Ahead Energy Market Prices in Portugal. Available online: https://www.omie.es/en (accessed on 11 June 2023).
Disclaimer/Publisher’s Note: The statements, opinions and data contained in all publications are solely those of the individual author(s) and contributor(s) and not of MDPI and/or the editor(s). MDPI and/or the editor(s) disclaim responsibility for any injury to people or property resulting from any ideas, methods, instructions or products referred to in the content. |
© 2023 by the authors. Licensee MDPI, Basel, Switzerland. This article is an open access article distributed under the terms and conditions of the Creative Commons Attribution (CC BY) license (https://creativecommons.org/licenses/by/4.0/).






