Abstract
With the increase in the production and use of hazardous chemicals in China, road transportation safety issues are becoming increasingly prominent. To study the causes of road transportation accidents involving hazardous chemicals, prevent accident occurrence, and realize the safety and sustainable development of the transportation of hazardous chemicals, we combined grounded theory (GT) and a Bayesian network (BN) model to quantify the causal relationship of the interactions among the influencing factors leading to hazardous chemical road transportation accidents that occurred in China in the period of 2017–2020. The influencing factors of these accidents were classified into 5 core categories, 12 main categories, and 28 categories through the GT method, and then a BN-based model was established for these collected accidents. The conditional probability and posterior probability of each influencing factor leading to an accident were determined through BN learning, and then the causal relationship of the interactions between the influencing factors was quantified. The results indicated that the probability of road transportation accidents involving hazardous chemicals considered in this study reaches 72.5% under the combined influence of various factors, and the most likely causal chain of an accident is that equipment failure during the hazardous chemical transportation process contributes to an Unsafe Tanker State, which in turn leads to an accident. The sensitivity analysis confirmed that the key impact factor of hazardous chemical road transportation accidents is equipment failure, followed by improper operation. Overall, this study presents a reference and a foundation for avoiding or reducing risks as much as possible during daily hazardous chemical road transportation operations and risk supervision, realizing safe, sustainable development.
1. Introduction
The transportation process of hazardous chemicals is a dynamic system which is largely influenced by various factors such as environmental factors, meteorological factors, human factors, and traffic factors [1,2]. These influencing factors in this dynamic system are intricate and may be coupled by different degrees in time or space to form new risks during the road transportation process [3]. Consequently, effectively controlling the risks of hazardous chemical transportation and promoting the safe and sustainable development of hazardous chemical transportation remain severe challenges with the increasing frequency of road transportation of hazardous chemicals in China. Note that accidents occurring during the road transportation process of hazardous chemicals not only cause casualties, but also lead to huge economic losses. Therefore, a risk assessment of the road transportation of hazardous chemicals is an important step to prevent and reduce the occurrence of such accidents, in which it is essential to effectively identify the key factors that affect the accident occurrence during road transportation of hazardous chemicals.
Current studies have mainly focused on qualitative generalization and analyses of road transportation accidents involving hazardous chemicals and investigations of accident characteristics and evolution, as well as quantitative analyses and evaluations and route optimization [4,5,6,7,8,9]. Based on the road transportation accidents involving hazardous chemicals that occurred in China in different periods, the characteristics and patterns of accidents were analyzed from the perspectives of cause, location, and time [7,10,11,12]. To conduct a risk assessment and route optimization of road transportation of hazardous chemicals, different methods have been developed in recent decades that systematically consider various influencing factors and analyze the importance of these factors regarding the safety of the transport of dangerous goods [1,13,14,15,16,17,18]. Li et al. (2019) proposed a systematic and semi-quantitative decision support framework for risk management of hazardous chemical road transportation based on a combination of multiple methods and verified its effectiveness and feasibility using hazardous material transport company risk management as an example, which provided new ideas for risk assessment and accident prevention and control [16]. Bęczkowska and Grabarek (2021) developed a new method for risk assessments of the transport of dangerous goods, which especially considers the important influence of unsafe human behavior on the safety of dangerous goods transportation [17]. Fabiano et al. (2005) presented a site-oriented framework for the risk assessment of dangerous goods transportation and developed a theoretical approach for emergency planning and optimization, which considered factors related to intrinsic road, meteorological, and traffic conditions [1]. Conca et al. (2016) proposed a new risk assessment and route optimization method for road transportation of hazardous chemicals based on the interaction between road traffic flow and accident frequency [19].
As mentioned in the above studies, different kinds of approaches have been used in risk assessment studies of hazardous chemical road transportation [19,20,21,22,23]. However, there are still few studies combining grounded theory (GT) and Bayesian networks (BNs) in the risk assessments of road transportation of hazardous chemicals. Currently, grounded theory (GT) has been widely used in the fields of social psychology, education, management, and political science, and its application in identifying risk factors is also relatively mature [24,25,26,27,28,29,30]. Cassiani et al. (1996) described in detail the specific research steps of the grounded theory approach, providing directions for future users [25]. Shen and Li (2018) used grounded theory to identify and analyze factors and the connections between factors in the operational behaviors and quality characteristics of active miners in daily production activities [27]. Pan et al. (2019) divided flight risk factors of civil airports into the four core categories of man, machine, management, and environment based on grounded theory, which reduced the difficulty of risk identification in safety production management [28]. Tian et al. (2021, 2022) used grounded theory to study and analyze the influencing factors of the indicators of building collapse and unsafe conditions in mines, establishing a related index system [29,30]. Similarly, Bayesian network (BN) models have been extensively used in traffic safety analysis [31,32,33,34,35,36]. Most BN-based models are generally used to perform probabilistic safety analyses of different transportation systems [31,32,33,34,35], predict how frequently different traffic incident types occur [36,37,38], and analyze the causal relationship of transportation accidents for accident prevention and post-incident investigations [23]. Trucco et al. (2008) developed a Bayesian belief network model to determine the probability magnitude and sensitivity factors of maritime collisions by considering its different factors and their mutual influences [31]. Castillo et al. (2016, 2017) improved some existing methods for probabilistic safety analysis of roads, highways, and railway lines based on a BN model, which especially considered human error and various risk factors existing along the road [32,33]. Deublein et al. (2015) proposed a BN model to predict the number of accidents on a given highway segment and identify segments with a high expected number of accidents, which provided a detailed overview of where the most critical points of the road are located [38]. Wang et al. (2023) established a BN for the scenario evolution of subway flood events and calculated the probabilities of subway flood consequence events under different scenarios [36]. In addition, Li and Fang (2022) built a cause model of coal mine gas explosions based on a BN, and then analyzed the main factors leading to coal gas explosion accidents through BN parameter learning, reverse reasoning, sensitivity analysis, and key cause paths [39].
Compared to most qualitative research methods, grounded theory methods do not require theoretical assumptions at the beginning; they directly explore the original data from the bottom up, summarize empirical generalizations, and then upgrade to the theory [40,41]. They are very suitable for research fields where the existing theory is insufficiently explanatory and incomplete, and meet the requirements of hazardous chemical road transportation risk identification. At present, the risk identification of hazardous chemical road transportation is not systematic and comprehensive, so we need a new exploration method to identify the risk factors that may exist in the process of hazardous chemical road transportation. GT has a more systematic coding process, and the resulting influencing factor systems are more objective and reliable. Moreover, the research on risk factor identification based on GT is relatively mature, and it has been successfully applied in many practical cases, making it very suitable for factor identification problems. The identification of risk factors in the process of hazardous chemical road transportation is a typical factor identification problem; thus, we chose to use the qualitative research method of grounded theory to solve the problem of identification of risks in hazardous chemical road transportation. On the other hand, a BN can integrate both qualitative and quantitative information with a high level of uncertainty and has a two-way uncertainty inference function [42,43], which compensates for the lack of sufficient statistical data in analyzing the causes of road transportation accidents involving hazardous chemicals. Furthermore, a BN can be used to optimize the structure and the quantitative probability analysis of risk assessments due to its powerful calculation function, and it can identify the key factors through a sensitivity analysis to achieve the purpose of risk analysis [42,43]. Therefore, according to the characteristics of hazardous chemical road transportation accidents, combined with the relevant knowledge of accident cause theory and the need for accident prevention technology, we attempt to select accident cases with relatively complete information that occurred in China and apply grounded theory to extract the factors affecting road transportation accidents involving hazardous chemicals. Secondly, we establish a dynamic risk assessment model based on a BN for the chosen accidents and analyze the occurrence probability of these accidents. Finally, we explore the most probable causal chain for road transportation accidents involving hazardous chemicals considered in this study and identify the key factors leading to these accidents through BN qualitative and quantitative analyses. Overall, our study provides an integrated view of theoretical and decision-making support for the prevention and control of hazardous chemical road transportation accidents and safety and sustainable development in China, where road transport safety issues are becoming increasingly prominent with the increase in the production and use of hazardous chemicals.
2. Data Sources and Coding
2.1. Data Sources
Grounded theory is a theory developed from data sources. The literature and accident cases are textual resources; therefore, this paper uses statistical hazardous material road transportation accident cases to collect accident case information for theory construction. Accident cases contain a large amount of information about accident causes and emergency responses, which are of great significance for accident prevention and emergency decision making. In this study, the data of road transportation accidents involving hazardous chemicals that occurred in China in the period of 2017–2020 were obtained from the China Chemical Accident Information Network. Considering the integrity of the accident statistics, we removed some incomplete historical accident data and data lacking accident characteristic parameters. In total, we selected 158 road transportation accidents involving hazardous chemicals, which have complete accident information.
2.2. Extracting Accident Influencing Factors Based on GT
GT mainly includes open coding, axial coding, selective coding, and a theoretical saturation test, which can systematically summarize the common information of the cases of hazardous chemical road transportation accidents. In this study, 85% (134 cases) of typical cases were selected for coding, and the remaining 15% (24 cases) were subjected to a theoretical saturation test.
2.2.1. Open Coding
Open coding is the first stage of GT. During this process, the basic concepts were obtained by analyzing the raw accident coding information, that is, textual statements, and then these concepts were categorized to analyze the logical relationship between concepts. Meanwhile, the concepts were progressively grouped together hierarchically and eventually separated into categories. When the same accident statement contained more than one concept, the concepts were categorized as multiple concepts. For example, “On a sharp bend, a tanker truck tilted, and the road surface was slippery. The driver was unfamiliar with the road conditions and turned too sharply, which caused the tank to tilt, triggering the oil leakage”, was classified into three concepts: “sharp bend”, “slippery road surface”, and “turning too sharply”. Through the analysis of 134 typical accidents, 28 categories were obtained, such as brake failure, valve failure, tank failure, and tire burst. Partial results of the open coding analysis are shown in Table 1.
Table 1.
Open coding results of hazardous chemical road transportation accident cases.
2.2.2. Axial Coding
Axial coding is the second stage of GT, which is the process of organically linking together the categories derived from open coding by analyzing various connections between concepts and categories. The axial coding of hazardous chemical road transportation accidents mainly considers the accident itself, and continuously analyzes and integrates the categories with connected relationships into new categories. Finally, 12 main categories were obtained, which are shown in Table 2.
Table 2.
Results of the axial coding of GT.
2.2.3. Selective Coding
Selective coding is a further search of axial coding, and explores the relationships between main categories and explains the relationships between them. Combining relevant data on hazardous chemical road transportation accidents, we conducted an in-depth comparison of categories and main categories, and finally obtained five core categories (Table 3), which are Unsafe Driver Behavior, Unsafe Tanker State, Unsafe Goods State, Unsafe Environmental Conditions, and Management Errors.
Table 3.
Results of the selective coding of GT.
2.2.4. Theoretical Saturation Test
Theoretical saturation is defined as testing the identified categories with new data until no more new codes and categories appear, which is a criterion to stop sampling in GT. After coding the remaining 15% of hazardous chemical road transportation accidents, it was observed that no new significant categories emerged, and no new categories were found between the main categories. This indicates that the theoretical model was saturated and complete and sampling can be stopped.
2.3. Constructing Fishbone Diagram
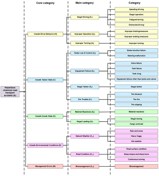
The accidents considered in this study were generally caused by a variety of influencing factors (Figure 1). Here, we used a fishbone diagram to investigate how each influencing factor affects these accidents. A fishbone diagram is a cause-and-effect analysis method to explore the essence through phenomena, in which the true cause of the accident can be found through layer-by-layer analysis.
Figure 1.
Classification of influencing factors of hazardous chemical road transportation accidents and their relationships based on GT.
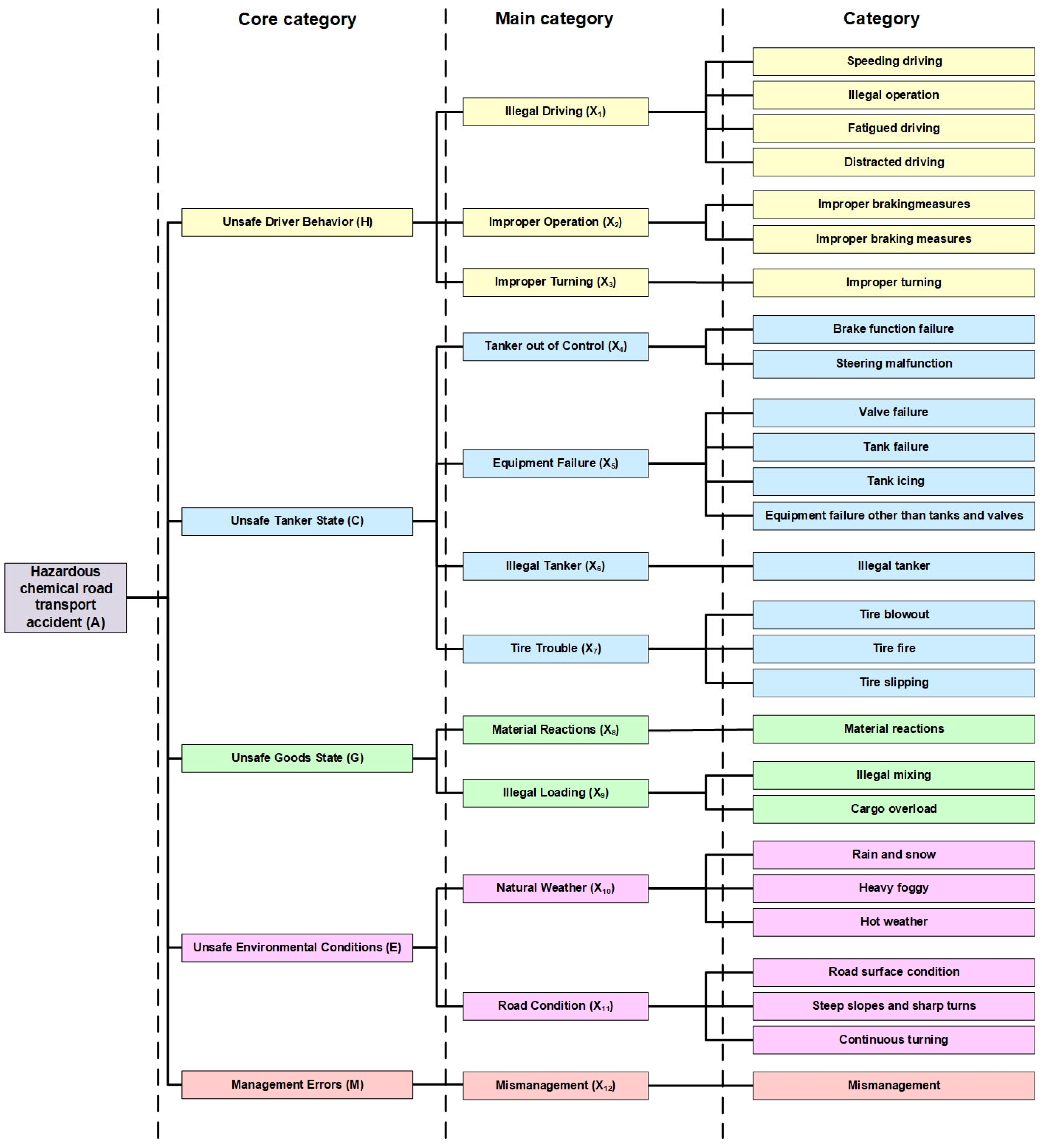
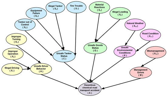
As mentioned above, the influencing factors of these accidents were classified into 5 core categories, 12 main categories, and 28 categories based on GT, and the fishbone diagram of these accidents was drawn (Figure 2). The five core categories, comprising Unsafe Driver Behavior, Unsafe Tanker State, Unsafe Goods State, Unsafe Environmental Conditions, and Management Errors (Table 3), are shown as big bones in the fishbone diagram (Figure 2). Then, these core categories are discretized into 12 main categories and 28 categories layer-by-layer, which correspond to middle and small bones in the fishbone diagram, respectively. In this study, we used the classification of accident influencing factors (Table 3) and the results of the fishbone diagram (Figure 2) directly to investigate the most probable causal chain for the accidents considered in this study.
Figure 2.
Fishbone diagram of influencing factors of hazardous chemical road transportation accidents.
3. Bayesian Network Modelling
3.1. Model Framework
To investigate the cause-and-effect relationships among the influencing factors leading to the accidents, a BN-based probabilistic approach was designed for road transportation accidents involving hazardous chemicals occurring in China from 2017 to 2020. From a comprehensive perspective, identifying the causal relationship and key factors among these influencing factors is critical to prevent and reduce the occurrence of hazardous chemical road transportation accidents. Thus, we integrated the qualitative and quantitative parts of the BN into the dynamic system. This model was designed as follows: First, the qualitative part of the BN, a directed acyclic graph, was constructed through transforming the fishbone diagram. Second, the probability distributions of the above-mentioned accident-influencing factors were calculated by the quantitative part of the BN. Finally, according to the calculation results of the BN, the causal chain of the considered accidents was generated and the key risk factors for the accidents were identified among the above-mentioned influencing factors.
3.2. Bayesian Network
A BN is a directed acyclic graph which contains a set of variable nodes and directed edges connecting the nodes [44]. A BN model consists of a qualitative part and a quantitative part; the former contains a directed graph, and the latter contains prior and conditional probabilities of the nodes. Nodes with edges directed into them are called child nodes, while nodes with edges originating from them are called parent nodes. The direction of the directed edge points from the parent node to the child node represents the structure of causal dependence among the nodes, i.e., from cause to effect. A node without a parent is called a root node, while a node without children is known as a leaf node.
A BN can provide a robust probabilistic method of reasoning under uncertainty, which gradually determines the probability level of the node starting from conditional probability. In particular, a BN can perform both forward (predictive) and backward (diagnostic) inference analyses, where the inference is a validation process of the Bayesian network model. The forward inference involves calculating the occurrence probability of the leaf node according to the given prior probability of the root node for reliability analysis. In this process, the information on the causes is used to obtain a new belief about the effects. On the other hand, a backward analysis involves calculating the posterior probability of the root nodes according to the given leaf node occurrence conditions for fault diagnosis and safety analysis, i.e., reasoning from effects back to their causes. In this analysis, the maximum causal chain can also be obtained according to the maximum posterior probability. In addition, a BN is an effective method for mining data, and it can overcome the disadvantage of less data and is able to combine information from different sources to provide a global assessment. The BN model is particularly suitable for analyzing uncertain and correlated events, and is widely used to perform multi-factor causality analyses to understand the problem domain and intervene in the results of predictive measures. Consequently, a BN can identify uncertain information and further analyze the reasoning, and such uncertain information can be expressed as a probability integral.
It is assumed that the sample space of our experiment is Ω, where A1, A2, …, An is defined as the division of Ω, Ai can be obtained through similar data statistical analysis or expert scoring, and P(Ai) is the prior probability of event Ai. If A and B are two random events and it is known that the event B has already occurred, the conditional probability P(A|B) and the joint probability P(AB) can be, respectively, determined as:
Furthermore, the conditional probability can be stated in a different way; regarding the total as the unit 1, the probability P(B) is defined as the proportion of B in the total, and P(AB) is the proportion of A and B occurring simultaneously in the total. If the unit 1 is replaced by P(B), then P(AB) is a part of P(B). Given the part and unit 1, the corresponding proportion of the part is calculated, i.e., the conditional probability formula [45], which is as follows:
Extending to a set of events, the corresponding conditional probability can be determined as:
where Pi denotes the proportion of each parent node to its child node, and P(A|B1, B2, B3, …, Bn) is the corresponding conditional probability. The sample space of the test is assumed to be Ω, where the mutually exclusive A1, A2, …, An is a division of Ω and P(Ai) > 0 (i = 1, 2, …, n). For event B, the full probability formula is consistently satisfied [45]:
Then, the posterior probability (or the Bayesian formula) for event B can be obtained through Bayesian theory, and the full probability formula [45] is shown as follows:
Equation (6) indicates the conditional probability formula of “know the effect to seek the cause”. Based on this equation, we can further re-understand the possibility of event occurrence after knowing some information, and then quantitatively update the knowledge and improve the structure.
3.3. Building a BN Graph
As the quantitative part of the BN, a BN graph is generally used to analyze the causal links between different factors. In this study, the BN graph is constructed by transforming the fishbone diagram (Figure 2), and the process is as follows. First, the root node of the BN matches the middle bone in the fishbone diagram. Secondly, the connection relationship among the nodes is obtained from the causal relationship in the fishbone diagram. Finally, the conditional probability distributions are represented by the logical “OR” gate of the fishbone diagram. In this process, the 5 core categories and 12 categories encoded in the fishbone diagram are mapped to the nodes of the BN.
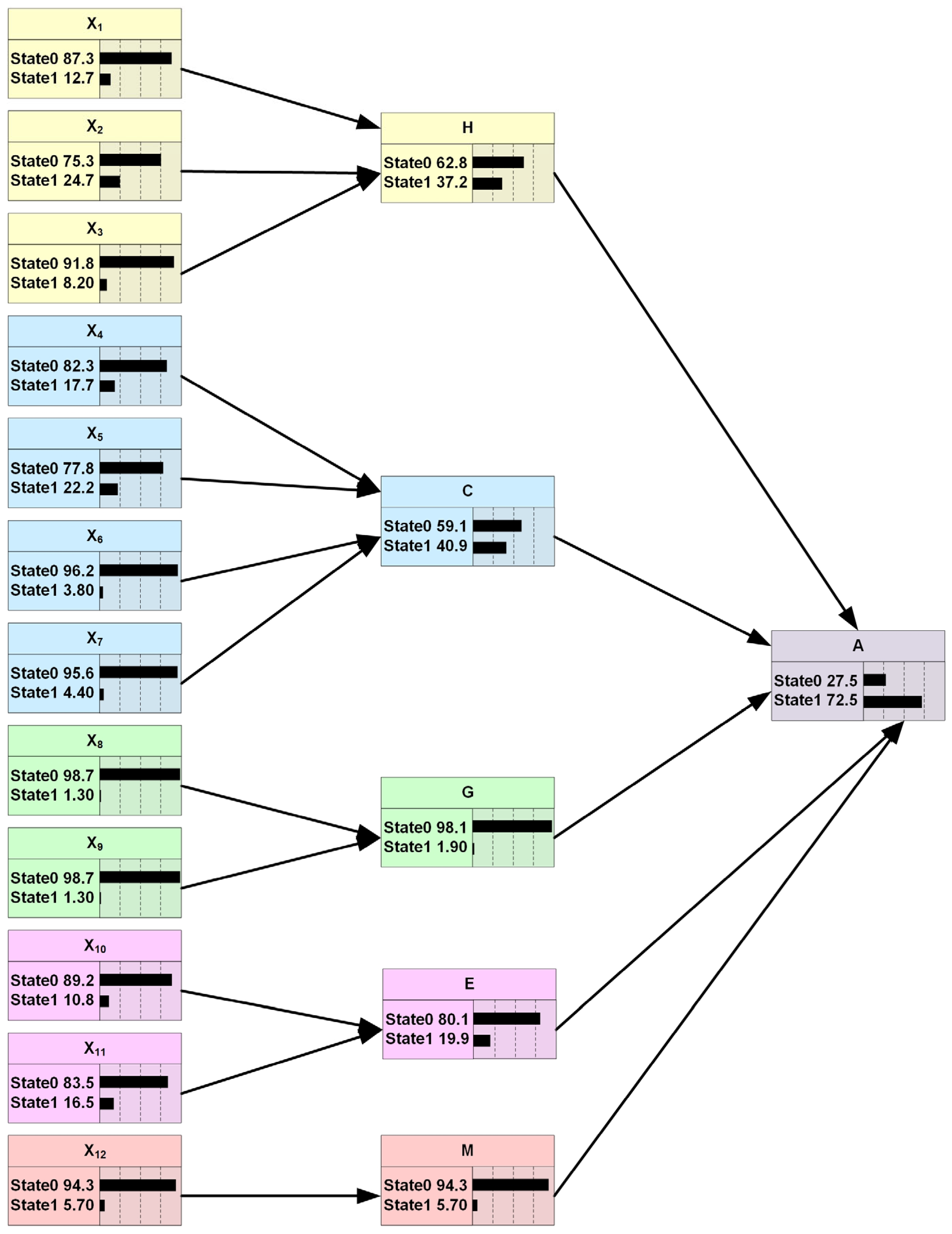
After clarifying the interaction relationship among node variables, the BN graph of road transport accidents of hazardous chemicals is drawn (Figure 3), in which a hazardous chemical road transport accident is defined as the target node, recorded as A. The five core categories, including Unsafe Driver Behavior, Unsafe Tanker State, Unsafe Goods State, Unsafe Environmental Conditions, and Management Errors, are taken as intermediate nodes, which are, respectively, coded as H, C, G, E, and M in the BN graph. The 12 categories, including illegal driving, improper operation, improper turning, tanker out of control, equipment failure, illegal tanker, tire trouble, material reactions, illegal loading, natural weather, road condition, and mismanagement, are taken as root nodes, which are coded sequentially from X1 to X12 in the BN graph (Figure 3).
Figure 3.
BN structure of road transportation accidents involving hazardous chemicals considered in this study.
3.4. Determining BN Node Probabilities
We calculated the conditional probability for each child node of the BN by Equation (4) and thus obtained the joint conditional probability. It is noted that the process of determining the conditional probability of each node in the BN is complicated. It generally requires extensive collection and identification of historical data information and removes the interference from pseudo-data. Then, the probability distribution is determined using data statistics.
The root node of the BN has no conditional probability, and the potential probability of the corresponding basic event is its prior probability. If the state value of the root node is 1, then the node event has occurred. The prior probability of each root node is determined by analyzing the data of 158 road transport accidents of hazardous chemicals considered in this study, and is recorded as P(Xi = 1). Here, P(Xi = 1) is calculated as the number of accidents caused by a factor n(Xi) divided by the total number of accidents counted. Then, the prior probability of each node not occurring is recorded as P(Xi = 0) = 1 − P(Xi = 1). The overall prior probability is shown in Table 4, which reveals that the root node, improper operation (X2), has a higher prior probability, followed by equipment failure (X5).
Table 4.
Prior probability of the root node to occurs.
The conditional probability quantifies the degree of influence of the parent node on the child node. Based on the determination of the network structure of hazardous chemical road transportation accidents, the proportion of parent nodes (root nodes) to child nodes is calculated according to the number of accidents caused by each parent node that have been counted and the number of accidents that have occurred in the child node (Table 5). For the five non-root nodes of Unsafe Driver Behavior, Unsafe Tanker State, Unsafe Goods State, Unsafe Environmental Conditions, and Management Errors, the proportion of each node to the number of road transport accidents of hazardous chemicals is calculated and then normalized. The proportion of the five non-root nodes to the total accident number is shown in Figure 4.
Table 5.
Proportion of parent nodes (root nodes) to child nodes.
Figure 4.
Proportion of child nodes (non-root nodes) to total accident number.
For dealing with real survey data, it is difficult to avoid data losses due to objective reasons when collecting data. In order to ensure the accuracy of BN parameter learning, which quantifies each node in the network based on the constructed network structure and derives the conditional probability distribution of the node variables, an expectation maximization algorithm that can learn default data is used to achieve parameter learning. The expectation maximization algorithm is a method for finding the maximum likelihood estimate of each parameter in incomplete data by iteratively using an Expectation step and a Maximization step. Then, the conditional probability is calculated by substituting the proportion into Equation (4). To better obtain the regularity of the sample and maximize the value of the sample information [46], each of the five non-root nodes is marked as “State0” and “State1” during the parameter learning process, which represents the non-occurrence and occurrence, respectively. Taking the node “H” as an example, the root nodes of X1, X2 and X3 in the local BN are the evidence nodes of the intermediate node H, while the intermediate node H can be considered as the target node of X1, X2 and X3. Then, the conditional probability of node H was calculated (Table 6). Likewise, the conditional probability of other nodes (C, G, E and M), including the conditional probability of a road transport accident involving hazardous chemicals (A), can be determined using the same method.
Table 6.
Example of a conditional probability table for the node H.
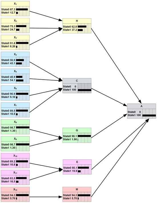
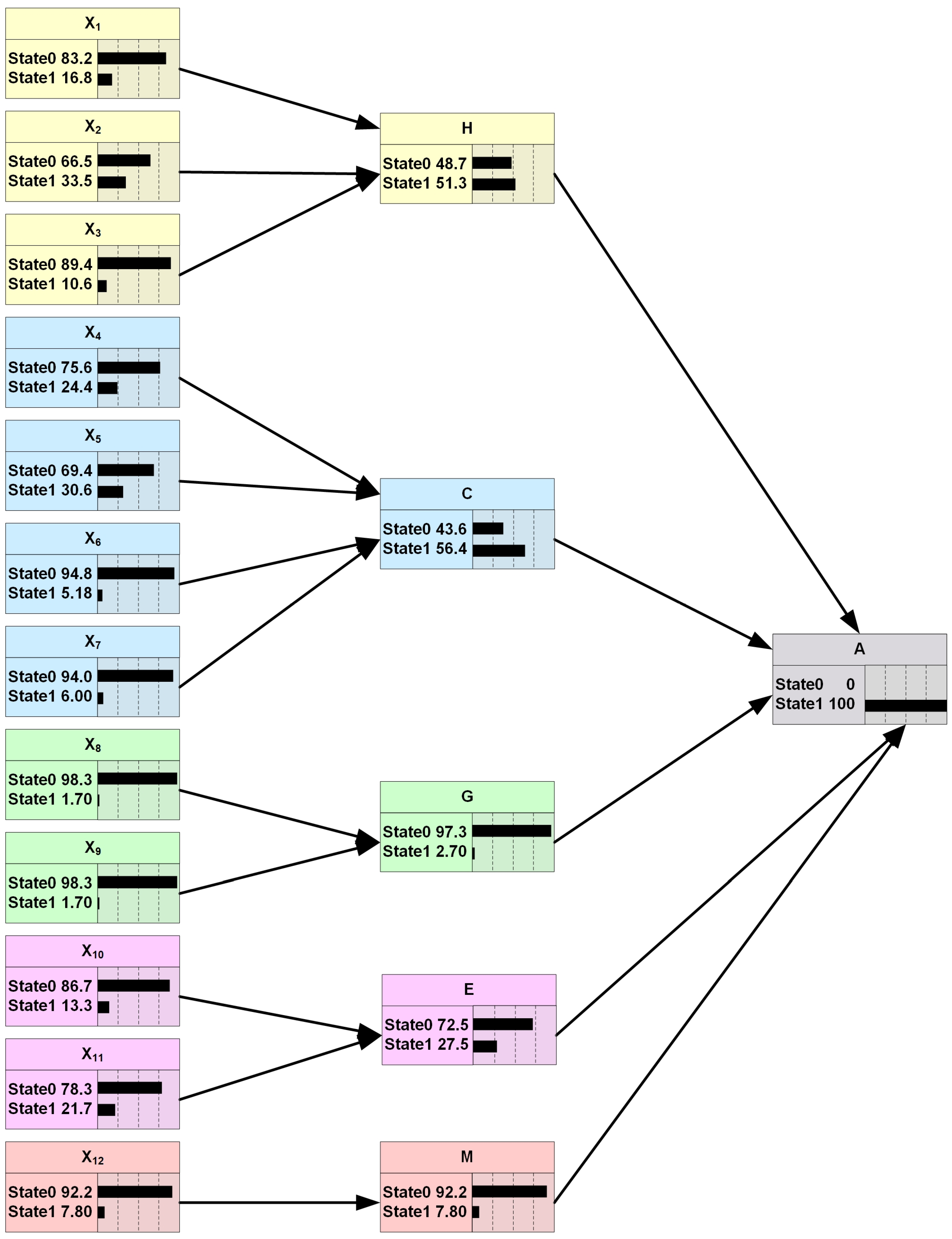
Based on the BN graph obtained in above section, a BN topology for road transport accidents of hazardous chemicals is established (Figure 5). In the topological structure, each node has two states: “State0” and “State1”. Here, “State0” indicates that the node event does not occur, while “State1” means that the node event occurs. The value range of each node state is [0, 1]. For the value range [0, 1] of “State1”, a value of 0 shows that the event does not occur, while a value of 1 represents the event occurring. A value between 0 and 1 indicates the probability of the event occurring, for which the larger the value, the greater the possibility the event will occur. Likewise, the node state of “State0” has a value range of [0, 1], which is the opposite of the node state of “State1”.
Figure 5.
BN graph built in this study and results of forward analysis.
4. Results and Discussion
4.1. Forward Analysis
A BN forward analysis on 158 road transportation accidents involving hazardous chemicals that occurred in China was performed after determining the BN structure and the probability of each node. The results visually showed the probabilities of major intermediate and top events (Figure 5 and Table 7). It is observed from Figure 5 that the occurrence of hazardous chemical road transportation accidents (A) is generally caused by a variety of influencing factors, and the causal relationship between influencing factors is intricate. Under the combined influence of various factors, the target node of hazardous chemical road transportation accidents (A) has a high probability distribution (72.5%).
Table 7.
Probability of the occurrence of non-root nodes.
Among the influencing factors of road transportation accidents involving hazardous chemicals (Figure 5), the root node of improper operation has a higher probability of causing an accident (X2; 24.7%), followed by equipment failure (X5; 22.2%), tanker out of control (X4; 17.7%), and illegal driving (X1; 12.7%). For the intermediate nodes, the probability of accident occurrence caused by Unsafe Tanker State (C) is higher (40.9%), followed by Unsafe Driver Behavior (H; 37.2%) and Unsafe Environmental Conditions (E; 19.9%). The probability difference between Unsafe Tanker State and Unsafe Driver Behavior is relatively small (Table 7).
On the other hand, the probability of accident occurrence caused by Unsafe Goods State (G) is lower among these intermediate nodes (Table 7). This is because Unsafe Goods State (G) includes factors like material reactions (X8) and illegal overloading (X9). In general, the transportation of each kind of hazardous chemical must comply with the relevant requirements according to the law. Under normal circumstances, hazardous chemicals will not react with the transport carriers. However, once the external environment changes, it is difficult to ensure that the nature of the goods will not change and cause a reaction. Therefore, Unsafe Goods State (G) has relatively little impact on the occurrence of road transport accidents involving hazardous chemicals among these influencing factors.
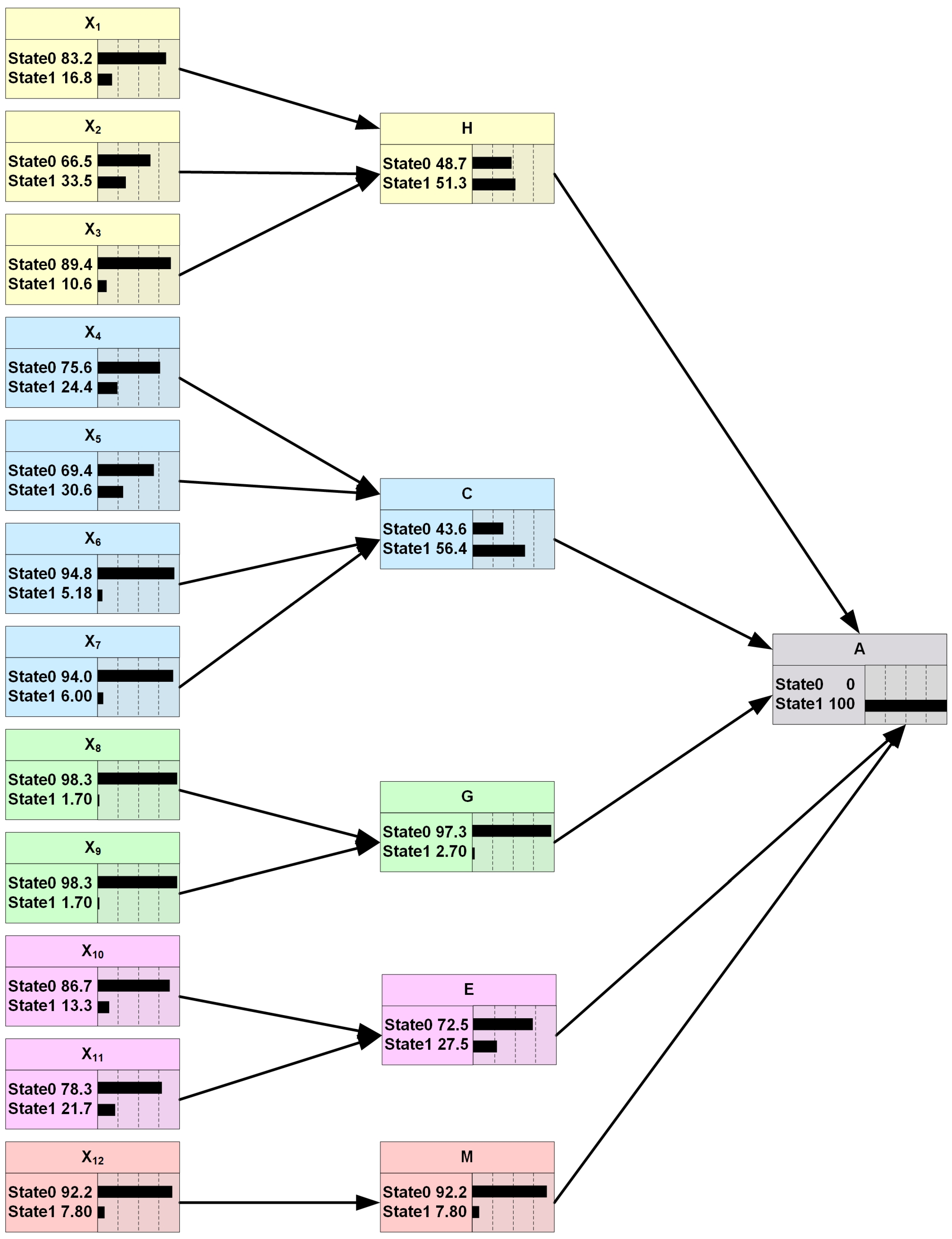
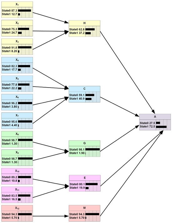
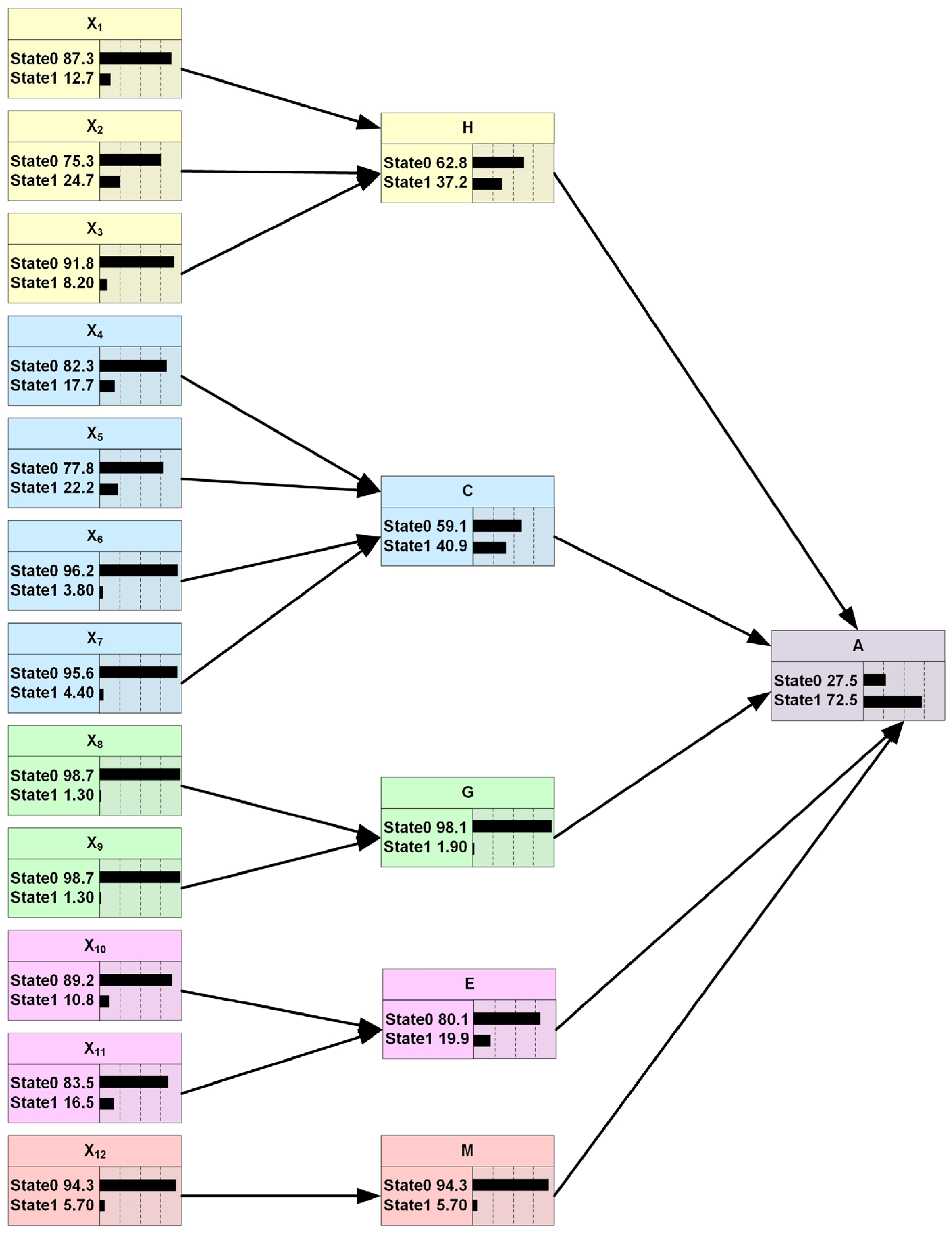
4.2. Backward Analysis
A backward analysis, also known as diagnostic reasoning, is the process of determining the most likely cause of the accident based on known accident results in order to obtain the causal chain of accidents to understand the cause and mechanism of road transportation accidents involving hazardous chemicals more intuitively. In the BN, the state of the child node is set to 1 as the evidence node and the posterior probability of each node is obtained; the results are shown in Figure 6. If a hazardous chemical road transport accident (A) is assumed to occur, approximately 56.4% is attributed to Unsafe Tanker State (C), followed by Unsafe Driver Behavior (H; 51.3%) and Unsafe Environmental Conditions (E; 27.5%), while only 7.8% and 2.7% are attributed to Management Errors (M) and Unsafe Goods State (G), respectively.
Figure 6.
Results of BN backward analysis for road transportation accidents involving hazardous chemicals.
Then, we can find the parent node with the largest posterior probability in reverse. Among the influencing factors of hazardous chemical road transport accidents, the nodes of X2 and X5 have a posterior probability as high as 33.5% and 30.6%, respectively, and are the main contributors to the occurrence of hazardous chemical road transport accidents. On the other hand, the nodes of X8 and X9 have a low probability of triggering a hazardous chemical road transport accident, which is in line with reality. A comparison of the prior probability and posterior probability of the root node is shown in Figure 7. If the state of the target node of a hazardous chemical road transport accident (A) is set to 1, the probability of occurrence of each node exhibits significant changes. Changes in the probability of the basic events X2, X4 and X5 are significant (Figure 7), which indicates that these factors have a greater impact on road transport accidents involving hazardous chemicals and should be given sufficient attention. Among the five child nodes, the posterior probability of the node of Unsafe Tanker State (C) is the largest (Figure 6). Therefore, it is inferred that the causal chain is from A to C. Among the three parent nodes of Unsafe Tanker State (C), the posterior probability and the probability change of equipment failure (X5) are the largest (Figure 6 and Figure 7), which infers a chain from C to X5.
Figure 7.
Comparison of the prior probability and posterior probability of root node events.
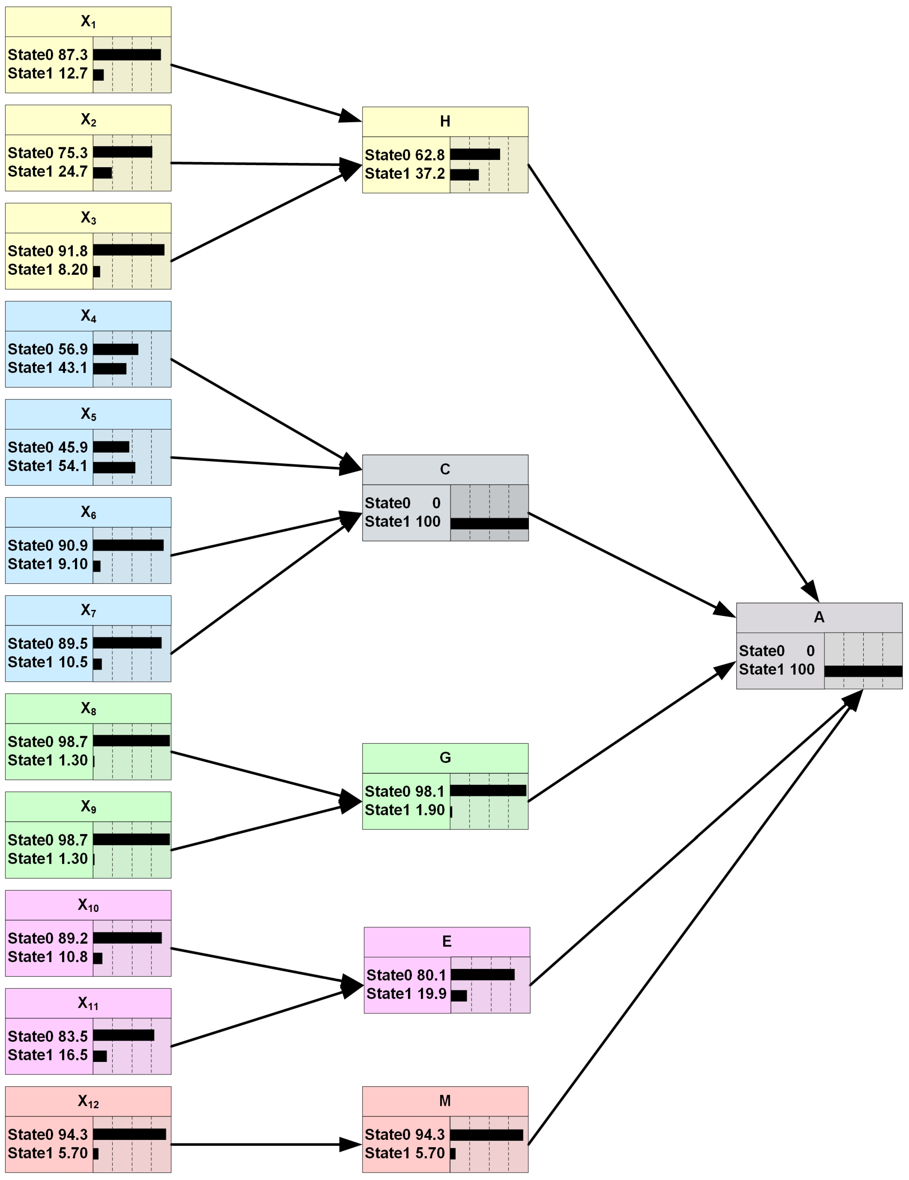
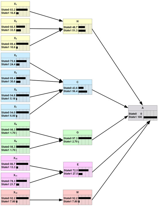
From the above reasoning, it can be concluded that the most probable causal chain of road transport accidents involving hazardous chemicals considered in this study is that equipment failure (X5) leads to an Unsafe Tanker State (C) during the transportation process of hazardous chemicals, which in turn leads to an accident (A). As shown in Figure 8, the longer the yellow bar of “State1”, the greater the probability of the event occurring at this node. The state of the hazardous chemical road transport accident (A) is assumed to be 1; the probability caused by Unsafe Tanker State (C) is the largest. Then, when the Unsafe Tanker State (C) is also set to 1, it is found that the possibility of occurrence of X4 and X5 is higher, of which the largest one is X5 with a probability of 54.1%. This further proved that the most likely causal chain of an accident obtained by BN inference is correct.
Figure 8.
Most probable causal chain of road transportation accidents involving hazardous chemicals considered in this study.
4.3. Sensitivity Analysis
A sensitivity analysis [47] is a technique that helps to validate the probabilistic parameters of the BN, which is conducted to quantitatively identify the effect of small changes in the numerical parameters of the model (i.e., prior and conditional probabilities) on the output parameters (e.g., posterior probabilities). Highly sensitive parameters have a more significant impact on the inference results. To identify the key impact factors for the target node of hazardous chemical road transport accidents (A), a sensitivity analysis of other nodes was conducted, where the node with highest value is screened out as the key impact factor. The results indicate that the node of equipment failure (X5; 0.351) is the most sensitive, which contributes most to the target node (Figure 9), followed by the nodes of improper operation (X2; 0.344) and tanker out of control (X4; 0.331). This finding is consistent with the result of the forward analysis, which further proves the accuracy of our BN model. Compared with the nodes mentioned above, the node of natural weather (X10; 0.19) is the least sensitive to the target node, followed by material reactions (X8; 0.204) and illegal loading (X9; 0.204). Therefore, the key impact factor of hazardous chemical road transportation accidents is the node of equipment failure (X5), which contributes most to the intermediate node of Unsafe Tanker State (C).
Figure 9.
Sensitivity analysis results for each root node.
4.4. Discussion
In recent years, road transportation accidents involving hazardous chemicals have occurred frequently with the increase in the production and use of hazardous chemicals in China, leading to huge amounts of casualties and property losses and seriously affecting the realization of safety and sustainable development. Therefore, risk assessments of hazardous chemical road transportation accidents should be paid more attention to during the transportation process. Based on our results mentioned above, it is evident that the probability of accident occurrence caused by an Unsafe Tanker State is higher among the influencing factors of road transportation accidents involving hazardous chemicals, followed by the factors of Unsafe Driver Behavior and Unsafe Environmental Conditions. Moreover, from the basic nodes, equipment failure is the key impact factor for hazardous chemical road transportation accidents considered in this study, followed by improper operation and an out-of-control tanker. This would help identify where more effort is needed to prioritize policy design and conservation interventions to avoid or reduce risks as much as possible. Therefore, our results can provide a reference and foundation for daily hazardous chemical road transportation operations, risk supervision, and safety management.
A comparison between the sensitivity analysis and the occurrence probability of each influencing factor found that the probability and sensitivity of some influencing factors are relatively low, such as material reactions and illegal loading. Under normal circumstances, these two influencing factors are often ignored or belittled during daily hazardous chemical road transportation operations, risk supervision, and safety management. However, real-life experience shows that because some factors with a low probability of occurrence or low sensitivity are often ignored, emergency plans for or daily routine inspections of these factors are not made in advance. When an accident occurs, it is difficult to respond in time, which often leads to more serious accident consequences. In the daily transportation operation process, we cannot just follow personal subjective opinions and must not take chances. We should always pay attention to whether changes in the climate and other conditions will cause material reactions, load, and transport according to the law, and pay attention to vehicle tires, fuel tanks and other conditions. Drivers should be more careful in rainy and snowy weather to avoid accidents caused by vehicle skidding and rollovers. Although some influencing factors lead to a relatively low probability of accidents, a focus on the regulation of these factors is needed, which can reduce the occurrence and severity of accidents under certain conditions. Hence, all factors with a low probability of occurrence and low sensitivity should be analyzed, and problems should be discovered in time, carefully inspected, and repaired. The actual impact of these influencing factors on hazardous chemical road transportation accidents cannot be ignored.
Note that BNs can not only graphically exhibit a complex risk transmission mechanism [48], but also quantitatively update knowledge and modify ecosystem changes based on the available data [49], which are increasingly practical tools for risk assessments of road transportation of hazardous chemicals [42,43]. However, there are still some improvements regarding the constructed BN method in this study. Due to limitations in the sample collection and the analysis process, only the qualitative state of each node during the accident could be obtained in this study, and the model cannot completely predict the state of each node before the accident occurs. Therefore, the calculated probability will be slightly higher than the actual value, but it still has certain reference value. In addition, this study did not consider the spatial characterization of hazardous chemical road transportation accident scenarios or the spatial variables and conditional dependencies among geospatial layers. Therefore, a finer spatial analysis should combine BNs with geographic information systems (GISs) to quantify risk in terms of “spatial probability” in practical BN applications regarding risk assessments of road transportation of hazardous chemicals. On the other hand, it is possible to draw from the collaborative control of a multi-agent system of connected and automated vehicles in complex traffic scenarios [50], and to add or upgrade functions related to the autonomous driving of hazardous chemical vehicles. Meanwhile, the vehicles can carry out real-time monitoring of drivers or assisted driving to reduce unsafe human behaviors at the source.
5. Conclusions
The GT used in this study can effectively avoid researchers’ subjective assumptions before analyzing s problem, which ensures the normality and scientific applicability of this study. Moreover, the BN method can identify accident-causing and sensitive factors. Thus, these influencing factors can be taken as the key factors to reduce the occurrence and severity of accidents, which is beneficial for enterprises to improve management and strengthen daily inspections and risk elimination in a targeted manner and provides a reference and foundation for active accident prevention, as well as a strong support for the standardization and scientific, sustainable development of hazardous chemical transportation. Meanwhile, accident handling departments can use BN reverse inference to conduct accident investigations.
Based on 158 road transportation accidents involving hazardous chemicals occurring in China between 2017 and 2020, we quantified the causal relationship of the interactions among the influencing factors leading to an accident through combining GT and a BN-based model. The influence of various factors on road transportation accidents involving hazardous chemicals was deeply analyzed through structure learning and parameter learning. The probability distribution of the considered road transportation accidents involving hazardous chemicals was determined using BN forward and backward analyses. The results indicated that the probability of road transportation accidents involving hazardous chemicals considered in this study reaches 72.5%, and the most likely causal chain of the accident is that equipment failure leads to an Unsafe Tanker State, which in turn leads to an accident. A comparison between the occurrence probability and the sensitivity analysis of each influencing factor revealed that although some influencing factors, such as material reactions and illegal loading, have a low probability and sensitivity, these factors should not be ignored or belittled during daily hazardous chemical road transportation operations, risk supervision, and safety management.
Author Contributions
Conceptualization, H.W.; methodology, Y.Z.; validation, Y.C. and W.J.; formal analysis, H.W.; investigation, H.W., R.L., Y.C. and A.H.; resources, Y.Z.; data curation, H.W. and R.L.; writing—original draft preparation, H.W.; writing—review and editing, Y.Z.; visualization, H.W. and A.H.; supervision, R.L., Y.C. and W.J.; funding acquisition, Y.Z. All authors have read and agreed to the published version of the manuscript.
Funding
This study was supported by the National Natural Science Foundation of China (Grant No. 42171134 and 41761144075) and the Natural Science Foundation of Hunan Province (Grant No. 2021JJ30247).
Institutional Review Board Statement
Not applicable.
Informed Consent Statement
Not applicable.
Data Availability Statement
The data presented in this study are available on request from the corresponding author.
Conflicts of Interest
The authors declare no conflict of interest.
References
- Fabiano, B.; Currò, F.; Reverberi, A.P.; Pastorino, R. Dangerous good transportation by road: From risk analysis to emergency planning. J. Loss Prev. Process Ind. 2005, 18, 403–413. [Google Scholar] [CrossRef]
- Shi, S.L.; Chen, X.Y.; Liu, Y.; Zhou, R.Y. Research on coupling characteristics of risk factors of dangerous chemicals in road transportation based on AHP coupling degree. J. Hunan Univ. Sci. Technol. 2021, 36, 23–29. [Google Scholar]
- Cao, J.; Shi, S.L.; Cao, H.J.; Li, Y.; Wang, Y.; Chen, X.Y. Research on the prediction and relationship between hazardous chemical road transport accidents and traffic accidents based on GM (1, 1)—Markov. China Saf. Prod. Sci. Technol. 2019, 15, 26–31. [Google Scholar]
- Zheng, D. Research on hazardous chemical road transportation route optimization based on the new ant colony algorithm. Chem. Eng. Trans. 2017, 62, 1375–1380. [Google Scholar]
- Studer, L.; Gandini, P.; Iuliano, R.; Borghetti, F.; Marchionni, G. Road users exposed to harm from transportation of dangerous goods-definition and estimation. In Chemical Engineering Transactions [CISAP 8]; AIDIC: Bologna, Italy, 2018; pp. 757–762. [Google Scholar]
- Qu, L.P.; Wang, L.J. Multi-factor comprehensive assessment of hazardous chemicals road transportation based on quantitative risk analysis method. Adv. Transp. Stud. 2019, 81, 104954. [Google Scholar]
- Liu, Y.; Fan, L.S.; Li, X.; Shi, S.L.; Lu, Y. Trends of hazardous material accidents (HMAs) during highway transportation from 2013 to 2018 in China. J. Loss Prev. Process. Ind. 2020, 66, 104150. [Google Scholar] [CrossRef]
- Chang, L.; Liu, Q.Q.; Yan, J.; Liu, P.; Zhu, S.D.; Hu, X.M.; Ni, J.; Zhang, T. Risk Field Model Construction and Risk Classification of Hazardous Chemical Transportation. Math. Probl. Eng. 2022, 2022, 7075996. [Google Scholar] [CrossRef]
- Ma, F.; Yu, D.; Xue, B.; Wang, X.; Jing, J.; Zhang, W. Transport risk modeling for hazardous chemical transport Companies—A case study in China. J. Loss Prev. Process. Ind. 2023, 84, 105097. [Google Scholar] [CrossRef]
- Sun, M.; Wu, Z.Z.; Zhang, H.Y. Analysis of the causes and countermeasures of hazardous chemical road transport accidents. China Saf. Sci. J. 2003, 8, 25–27. [Google Scholar]
- Wu, Z.Z.; Sun, M. Statistical analysis and countermeasures of 200 dangerous chemical road transport accidents. China Saf. Prod. Sci. Technol. 2006, 2, 3–8. [Google Scholar]
- Wu, Z.Z.; Zhang, S.Z.; Zhang, Y.; Shi, C.; Liu, N.; Yang, G.L. Statistical analysis of hazardous chemical accidents in China from 2006 to 2010. China Saf. Production Sci. Technol. 2011, 7, 5–9. [Google Scholar]
- Ghazinoory, S.; Kheirkhah, A.S. Transportation of hazardous materials in Iran, A strategic approach for decreasing accidents. Transport 2008, 23, 104–111. [Google Scholar] [CrossRef]
- Zou, Z.F.; Zhang, B.Q. Research on the current situation and development trend of road transport safety management of hazardous chemicals. China Saf. Sci. J. 2011, 21, 129–134. [Google Scholar]
- Kang, Y.; Batta, R.; Kwon, C. Generalized route planning model for hazardous material transportation with VaR and equity considerations. Comput. Oper. Res. 2014, 43, 237–247. [Google Scholar] [CrossRef]
- Li, Y.L.; Yang, Q.; Chin, K.S. A decision support model for risk management of hazardous materials road transportation based on quality function deployment. Transp. Res. D Transp. Environ. 2019, 74, 154–173. [Google Scholar] [CrossRef]
- Bęczkowska, S.A.; Grabarek, I. The importance of the human factor in safety for the transport of dangerous goods. Int. J. Environ. Res. Public Health 2021, 18, 7525. [Google Scholar] [CrossRef]
- Jiang, W.; Huang, Z.; Wu, Z.; Su, H.; Zhou, X. Quantitative study on human error in emergency activities of road transportation leakage accidents of hazardous chemicals. Int. J. Environ. Res. Public Health 2022, 19, 14662. [Google Scholar] [CrossRef]
- Conca, A.; Ridella, C.; Sapori, E. A risk assessment for road transportation of dangerous goods: A routing solution. Transp. Res. Procedia 2016, 14, 2890–2899. [Google Scholar] [CrossRef]
- Gu, C.Q.; Zhang, C.K.; Zhou, D.Y.; Feng, Q. Reliability analysis of multi-state systems based on intuitionistic fuzzy Bayesian networks. J. Northwest. Polytechnic Univ. 2014, 32, 744–748. [Google Scholar]
- Yuan, Z.; Khakzad, N.; Khan, F.; Amyotte, P. Risk analysis of dust explosion scenarios using Bayesian networks. Risk Anal. 2015, 35, 278–291. [Google Scholar] [CrossRef]
- Xu, B.B.; Li, H.H.; Pang, W.T.; Chen, D.Y.; Tian, Y.; Lei, X.H.; Gao, X.; Wu, C.Z.; Patelli, E. Bayesian network approach to fault diagnosis of a hydroelectric generation system. Energy Sci. Eng. 2019, 7, 1669–1677. [Google Scholar] [CrossRef]
- Zhang, X.; Mahadevan, S. Bayesian network modeling of accident investigation reports for aviation safety assessment. Reliab. Eng. Syst. Saf. 2021, 209, 107371. [Google Scholar] [CrossRef]
- Cui, Y.; Wang, H.; You, B.; Cheng, C.; Li, M. Simulation Study on Fire Product Movement Law and Evacuation in a University High-Rise Teaching Building. Appl. Sci. 2023, 13, 10532. [Google Scholar] [CrossRef]
- Cassiani, S.H.; Caliri, M.H.; Pelá, N.T. Grounded theory as an approach to interpretive research. Rev. Lat. Am. Enferm. 1996, 4, 75–88. [Google Scholar] [CrossRef] [PubMed]
- McAllister, M. Grounded Theory in Genetic Counseling Research. J. Genet. Couns. 2001, 10, 233–250. [Google Scholar] [CrossRef]
- Shen, J.; Li, H.X. Quality characteristics and behavior driving factor of active safety miners based on grounded theory. J. Xi An Univ. Sci. Technol. 2018, 38, 852–859. [Google Scholar]
- Pan, D.; Li, Y.Z.; Luo, F.; Liu, A. Risk identification and action mechanism of flying area in civil airport. China Saf. Sci. J. 2019, 29, 152–157. [Google Scholar]
- Tian, S.C.; Fan, B.B.; Yang, P.F.; Wang, X.C. Influencing factors of near-misses in building collapse based on the grounded theory. J. Xi An Univ. Sci. Technol. 2021, 41, 23–28. [Google Scholar]
- Tian, S.C.; Wang, X.C.; Miao, Y.P.; Fan, B.B. Research on influencing factors of miners’ unsafe state based on grounded theory. Saf. Coal Mines. 2022, 53, 252–256. [Google Scholar]
- Trucco, P.; Cagno, E.; Ruggeri, F.; Grande, O. A Bayesian Belief Network modelling of organizational factors in risk analysis: A case study in maritime transportation. Reliab. Eng. Syst. Saf. 2008, 93, 845–856. [Google Scholar] [CrossRef]
- Castillo, E.; Calviño, A.; Grande, Z.; Sánchez-Cambronero, S.; Gallego, I.; Rivas, A.; Menéndez, J.M. A Markovian–Bayesian network for risk analysis of high speed and conventional railway lines integrating human errors. Comput. Aided Civ. Inf. 2016, 31, 193–218. [Google Scholar] [CrossRef]
- Castillo, E.; Grande, Z.; Mora, E.; Lo, H.K.; Xu, X. Complexity reduction and sensitivity analysis in road probabilistic safety assessment Bayesian network models. Comput.-Aided Civ. Inf. 2017, 32, 546–561. [Google Scholar] [CrossRef]
- Wang, L.; Lu, H.P.; Zheng, Y.; Qian, Z. Safety analysis for expressway based on Bayesian network: A case study in China. Comput. Model. New Technol. 2014, 18, 438–444. [Google Scholar]
- Grande, Z.; Castillo, E.; Mora, E.; Lo, H.K. Highway and road probabilistic safety assessment based on Bayesian network models. Comput. Aided Civ. Inf. 2017, 32, 379–396. [Google Scholar] [CrossRef]
- Wang, L.; Zhang, C.G.; Huo, Y.N. Construction and evolution analysis of subway flood event scenarios based on Bayes network. Environ. Eng. Sci. 2023, 30, 101–106. [Google Scholar]
- Król, A. Application of the Bayesian network to identify the correlations in the circumstances of the road accidents for selected streets in Katowice. Logistyka 2014, 4, 2947–2957. [Google Scholar]
- Deublein, M.; Schubert, M.; Adey, B.T.; García de Soto, B. A Bayesian network model to predict accidents on Swiss highways. Infrastruct. Asset Ma. 2015, 2, 145–158. [Google Scholar] [CrossRef]
- Li, L.; Fang, Z. Cause Analysis of Coal Mine Gas Explosion Based on Bayesian Network. Shock Vib. 2022, 2022, 1923734. [Google Scholar] [CrossRef]
- Glaser, B.G.; Strauss, A.L.; Strutzel, E. The discovery of grounded theory; strategies for qualitative research. Nurs. Res. 1968, 17, 364. [Google Scholar] [CrossRef]
- Chen, X.M. Ideas and approaches to grounded theory. Ed. Res. Expt. 1999, 4, 58–63+73. [Google Scholar]
- Kabir, S.; Papadopoulos, Y. Applications of Bayesian networks and Petri nets in safety, reliability, and risk assessments: A review. Saf. Sci. 2019, 115, 154–175. [Google Scholar] [CrossRef]
- Pearl, J. Fusion, propagation and structuring in belief networks. In Probabilistic and Causal Inference: The Works of Judea Pearl; ACM: New York, NY, USA, 2022; pp. 139–188. [Google Scholar]
- Pearl, J. Bayesian networks: A model of self-activated memory for evidential reasoning. In Proceedings of the 7th Conference of the Cognitive Science Society, Los Angeles, CA, USA, 15–17 August 1985; University of California: Irvine, CA, USA, 1985; pp. 15–17. [Google Scholar]
- Berger, J.O. Statistical Decision Theory and Bayesian Analysis, 2nd ed.; Springer Science & Business Media: New York, NY, USA, 2013. [Google Scholar]
- Liang, C. Causation Analysis Factors of Hazardous Chemical Explosion Based on Bayesian Network—The Case of Production Explosions. Master’s Thesis, Beijing University of Chemical Technology, Beijing, China, 2016. [Google Scholar]
- Castillo, E.; Gutierrez, J.M. Sensitivity analysis in discrete Bayesian networks. In IEEE Transactions on Systems, Man, and Cybernetics, Part A. Systems and Humans; IEEE: Piscataway, NJ, USA, 1997; Volume 27, pp. 412–423. [Google Scholar]
- Bromley, J.; Jackson, N.A.; Clymer, O.J.; Giacomello, A.M.; Jensen, F.V. The use of Hugin® to develop Bayesian networks as an aid to integrated water resource planning. Environ. Model. Softw. 2005, 20, 231–242. [Google Scholar] [CrossRef]
- Young, W.A., II; Millie, D.F.; Weckman, G.R.; Anderson, J.S.; Klarer, D.M.; Fahnenstiel, G.L. Modeling net ecosystem metabolism with an artificial neural network and Bayesian belief network. Environ. Model. Softw. 2011, 26, 1199–1210. [Google Scholar] [CrossRef]
- Liang, J.H.; Li, Y.J.; Yin, G.D.; Xu, L.W.; Lu, Y.B.; Feng, J.W.; Shen, T.; Cai, G.S. A MAS-Based Hierarchical Architecture for the Cooperation Control of Connected and Automated Vehicles. IEEE Trans. Veh. Technol. 2022, 72, 1559–1573. [Google Scholar] [CrossRef]
Disclaimer/Publisher’s Note: The statements, opinions and data contained in all publications are solely those of the individual author(s) and contributor(s) and not of MDPI and/or the editor(s). MDPI and/or the editor(s) disclaim responsibility for any injury to people or property resulting from any ideas, methods, instructions or products referred to in the content. |
© 2023 by the authors. Licensee MDPI, Basel, Switzerland. This article is an open access article distributed under the terms and conditions of the Creative Commons Attribution (CC BY) license (https://creativecommons.org/licenses/by/4.0/).








