Research on Service Design of Garbage Classification Driven by Artificial Intelligence
Abstract
1. Introduction
2. Literature Review
| Type of AI Technology | Types of Waste | Measures of AI | Key Information | Results/Benefits | References |
|---|---|---|---|---|---|
| Smart garbage bin | Solid waste | Sensor network | 1. Garbage bin monitoring 2. Collect data 3. Analyze information | Used to collect municipal waste | Khan et al. (2021) [15]; Ghahramani et al. (2022) [16] |
| Solid waste | Ultrasonic sensors | 1. Garbage will not overflow 2. The lid will open automatically 3. Automatic detection of garbage | Digital garbage bin | Wijaya et al. (2017) [17]; Praveen et al. (2020a) [18] | |
| Solid waste | Ultrasonic sensors Red external sensor | 1. Identify garbage 2. tracking the vehicle and IR sensors 3. Garbage level monitoring | Instantly detection of the status of Bins: Filled or Empty | Pawar et al. (2018); [19] | |
| Garbage-sorting robot | Reusable garbage | Computer vision Robotic framework | 1. Gripping 2. Motion control 3. Material categorization | Success rates: glass: 79% plastic: 91% | Wilts et al. (2021) [8]; Kshirsagar et al. (2022) [20] |
| Solid waste | Computer vision simultaneous localization and mapping | 1. Automatic navigation 2. Garbage recognition 3. Pick up automatically | Recognition accuracy is 94%, even without path planning | Bai et al. (2018) [21]; Lee, K.-F. (2023) [6] | |
| Seven types of garbage | Skin-Inspired Tactile Sensor | 1. Quadruple tactile sensing 2. Object recognition 3. Garbage classification | Recognizing 7 types of garbage, accuracy of 94% | Li et al. (2020) [22]; Lee, K.-F. (2023) [6] | |
| Predictive model for waste production | Hazardous waste, construction site waste | Genetic algorithm-adaptive neuro-fuzzy inference system | 1. Defining targets for waste production 2. Optimizing resources 3. Reporting and conducting inspections 4. Compared with different AI prediction models | Raised proposed measures for waste reduction prediction | Haque, M.S. et al. (2021) [12]; Bang et al. (2022) [10] |
| Solid waste | Proximate analysis | 1. Generation rate and waste composition 2. Quantified, characterized, and evaluated energy potential and nutrient value of solid waste | Reduce tons of carbon dioxide equivalent greenhouse gas emissions. | Fetene et al. (2018) [13] | |
| Solid waste | Eco-Productivity Analysis | 1. DEA-based models 2. Sampling and characterization 3. Carbon emissions evaluation of MSW disposal system | Decline of daily carbon emission in MSW disposal system after waste sorting. | Lo Storto, C. (2017) [9] Wang, Y. et al. (2021) [11] |
3. Materials and Methods
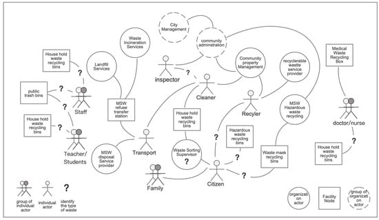
4. Case Study: Service Design and Management of MSW Classification Based on AI Technology
4.1. Case Study 1: BinBin Helper
4.2. Case Study 2: ZRR2 Robot Applied in Garbage Sorting [8]
4.3. Comparative Study: The BinBin Helper vs. the ZRR2 Robot
4.4. Findings and Further Study
5. Results: A Proportional Framework for AI-Driven Garbage Classification Service Design and Management (AI-MSWSS)
5.1. A Proportional AI-Driven Service Design Framework
5.2. A Proportional AI-Driven Service Management Framework
6. Discussion
7. Conclusions
Author Contributions
Funding
Institutional Review Board Statement
Data Availability Statement
Acknowledgments
Conflicts of Interest
References
- Li, X.; Zhang, C.; Li, Y.; Zhi, Q. The Status of Municipal Solid Waste Incineration (MSWI) in China and its Clean Development. Energy Procedia 2016, 104, 498–503. [Google Scholar] [CrossRef]
- Xiao, S.J.; Dong, H.; Yong, G.; Brander, M. An overview of China’s recyclable waste recycling and recommendations for integrated solutions. Resour. Conserv. Recycl. 2019, 134, 112–120. [Google Scholar] [CrossRef]
- Zhou, M.-H.; Shen, S.-L.; Xu, Y.-S.; Zhou, A.-N. New Policy and Implementation of Municipal Solid Waste Classification in Shanghai, China. Int. J. Environ. Res. Public Health 2019, 16, 3099. [Google Scholar] [CrossRef]
- Pan, Y. Heading toward Artificial Intelligence 2.0. Engineering 2016, 2, 5. [Google Scholar] [CrossRef]
- Liu, L.-Y. Release of the “Domestic Waste Classification Sign” Standard. Available online: https://www.mohurd.gov.cn/xinwen/gzdt/201911/20191118_242752.html (accessed on 31 August 2023). (In Chinese)
- Lee, K.-F. Touch Recognition, Intelligent Sorting: How AI Empowers Waste Classification. Kai-Fu Lee’s Caixin Blog. Caixin. Available online: https://likaifu.blog.caixin.com/archives/208221 (accessed on 31 August 2023). (In Chinese).
- Bernstein, J. Social Assessment and Public Participation in Municipal Solid Waste Management—Toolkit; Worldbank: Washington, DC, USA, 2004; Available online: https://documents.worldbank.org/en/publication/documents-reports/documentdetail/741051468340748098/-Social-assessment-and-public-participation-in-municipal-solid-waste-management-toolkit (accessed on 31 August 2023).
- Wilts, H.; Garcia, B.R.; Garlito, R.G.; Gómez, L.S.; Prieto, E.G. Artificial Intelligence in the Sorting of Municipal Waste as an Enabler of the Circular Economy. Resources 2021, 10, 28. [Google Scholar] [CrossRef]
- Lo Storto, C. Eco-Productivity Analysis of the Municipal Solid Waste Service in the Apulia Region from 2010 to 2017. Sustainability 2021, 13, 12008. [Google Scholar] [CrossRef]
- Bang, S.; Andersen, B. Utilising Artificial Intelligence in Construction Site Waste Reduction. EPPM—J. 2022, 12, 239–249. [Google Scholar] [CrossRef]
- Wang, Y.; Shi, Y.; Zhou, J.; Zhao, J.; Maraseni, T.; Qian, G. Implementation Effect of Municipal Solid Waste Mandatory Sorting Policy in Shanghai. J. Environ. Manag. 2021, 298, 113512. [Google Scholar] [CrossRef]
- Haque, M.d.S.; Uddin, S.; Sayem, S.M.d.; Mohib, K.M. Coronavirus Disease 2019 (COVID-19) Induced Waste Scenario: A Short Overview. J. Environ. Chem. Eng. 2021, 9, 104660. [Google Scholar] [CrossRef]
- Fetene, Y.; Addis, T.; Beyene, A.; Kloos, H. Valorisation of Solid Waste as Key Opportunity for Green City Development in the Growing Urban Areas of the Developing World. J. Environ. Chem. Eng. 2018, 6, 7144–7151. [Google Scholar] [CrossRef]
- Fang, B.; Yu, J.; Chen, Z.; Osman, A.I.; Farghali, M.; Ihara, I.; Hamza, E.H.; Rooney, D.W.; Yap, P.-S. Artificial Intelligence for Waste Management in Smart Cities: A Review. Environ. Chem. Lett. 2023, 21, 1959–1989. [Google Scholar] [CrossRef] [PubMed]
- Khan, A.A.; Sajib, A.A.; Shetu, F.; Bari, S.; Zishan, M.d.S.R.; Shikder, K. Smart Waste Management System for Bangladesh. In Proceedings of the 2021 2nd International Conference on Robotics, Electrical and Signal Processing Techniques (ICREST), Dhaka, Bangladesh, 5–7 January 2021; pp. 659–663. [Google Scholar] [CrossRef]
- Ghahramani, M.; Zhou, M.; Molter, A.; Pilla, F. IoT-Based Route Recommendation for an Intelligent Waste Management System. IEEE Internet Things J. 2022, 9, 11883–11892. [Google Scholar] [CrossRef]
- Wijaya, A.S.; Zainuddin, Z.; Niswar, M. Design a Smart Waste Bin for Smart Waste Management. In Proceedings of the 2017 5th International Conference on Instrumentation, Control, and Automation (ICA), Yogyakarta, Indonesia, 9–11 August 2017; pp. 62–66. [Google Scholar] [CrossRef]
- Praveen, A.; Radhika, R.; Rammohan, M.U.; Sidharth, D.; Ambat, S.; Anjali, T. IoT Based Smart Bin: A Swachh-Bharat Initiative. In Proceedings of the 2020 International Conference on Electronics and Sustainable Communication Systems (ICESC), Coimbatore, India, 2–4 July 2020; pp. 783–786. [Google Scholar] [CrossRef]
- Pawar, S.S.; Pise, S.; Walke, K.; Mohite, R. Smart Garbage Monitoring System Using AVR Microcontroller. In Proceedings of the 2018 Fourth International Conference on Computing Communication Control and Automation (ICCUBEA), Pune, India, 16–18 August 2018; pp. 1–4. [Google Scholar] [CrossRef]
- Kshirsagar, P.R.; Kumar, N.; Almulihi, A.H.; Alassery, F.; Khan, A.I.; Islam, S.; Rothe, J.P.; Jagannadham, D.B.V.; Dekeba, K. Artificial Intelligence-Based Robotic Technique for Reusable Waste Materials. Comput. Intell. Neurosci. 2022, 2022, 2073482. [Google Scholar] [CrossRef] [PubMed]
- Bai, J.; Lian, S.; Liu, Z.; Wang, K.; Liu, D. Deep Learning Based Robot for Automatically Picking Up Garbage on the Grass. IEEE Trans. Consum. Electron. 2018, 64, 382–389. [Google Scholar] [CrossRef]
- Li, G.; Liu, S.; Wang, L.; Zhu, R. Skin-Inspired Quadruple Tactile Sensors Integrated on a Robot Hand Enable Object Recognition. Sci. Robot. 2020, 5, eabc8134. [Google Scholar] [CrossRef] [PubMed]
- Huang, M.-H.; Rust, R.T. Artificial Intelligence in Service. J. Serv. Res. 2018, 21, 155–172. [Google Scholar] [CrossRef]
- Zomerdijk, L.G.; Voss, C.A. Service Design for Experience-Centric Services. J. Serv. Res. 2010, 13, 67–82. [Google Scholar] [CrossRef]
- Wetter-Edman, K.; Sangiorgi, D.; Edvardsson, B.; Holmlid, S.; Grönroos, C.; Mattelmäki, T. Design for Value Co-Creation: Exploring Synergies between Design for Service and Service Logic. Serv. Sci. 2014, 6, 106–121. [Google Scholar] [CrossRef]
- Kimbell, L. Beyond Design Thinking: Design-as-Practice and Designs-in-Practice. In Proceedings of the CRESC Conference, Manchester, UK, 1–4 September 2009. [Google Scholar]
- Miettinen, S. An Introduction to Industrial Service Design; Taylor & Francis: Oxfordshire, UK, 2016. [Google Scholar]
- Stickdorn, M. Service Design. In The Routledge Handbook of Tourism Marketing; Routledge: London, UK, 2008; ISBN 978-1-315-85826-5/978-1-317-93620-6/978-0-415-59703-6. [Google Scholar]
- Bock, D.E.; Wolter, J.S.; Ferrell, O.C. Artificial Intelligence: Disrupting What We Know about Services. JSM 2020, 34, 317–334. [Google Scholar] [CrossRef]
- Autor, D.H. Why Are There Still So Many Jobs? The History and Future of Workplace Automation. J. Econ. Perspect. 2015, 29, 3–30. [Google Scholar] [CrossRef]
- Huang, M.-H.; Rust, R.T. Engaged to a Robot? The Role of AI in Service. J. Serv. Res. 2021, 24, 30–41. [Google Scholar] [CrossRef]
- Alter, S. Service System Fundamentals: Work System, Value Chain, and Life Cycle. IBM Syst. J. 2008, 47, 71–85. [Google Scholar] [CrossRef]
- Alter, S. Metamodel for Service Analysis and Design Based on an Operational View of Service and Service Systems. Serv. Sci. 2012, 4, 218–235. [Google Scholar] [CrossRef][Green Version]
- Zimmerman, J.; Forlizzi, J.; Evenson, S. Research through Design as a Method for Interaction Design Research in HCI. In Proceedings of the SIGCHI Conference on Human Factors in Computing Systems, San Jose, CA, USA, 3 May–28 April 2007; ACM: New York, NY, USA, 2007; pp. 493–502. [Google Scholar] [CrossRef]
- ZenRobotics Offers Three Products: Heavy Picker for Bulky Waste, Fast Picker for Lighter Waste, and ZenBrain to Make Them Both Intelligent. Available online: https://www.terex.com/zenrobotics/robots/overview (accessed on 19 November 2023).
- Patrício, L.; De Pinho, N.F.; Teixeira, J.G.; Fisk, R.P. Service Design for Value Networks: Enabling Value Cocreation Interactions in Healthcare. Serv. Sci. 2018, 10, 76–97. [Google Scholar] [CrossRef]
- Baidu Brain. EasyDL Zero-Threshold AI Platform. Available online: https://ai.baidu.com/ai-doc/EASYDL/pk38n3odv (accessed on 6 July 2021). (In Chinese).
- Yuan, J.; Nan, X.; Li, C.; Sun, L. Research on Real-Time Multiple Single Garbage Classification Based on Convolutional Neural Network. Math. Probl. Eng. 2020, 2020, 5795976. [Google Scholar] [CrossRef]
- Xin, X.-Y.; Wang, X. Co-creation in service design and the uncertainty of service experience. Zhuangshi 2018, 4, 3. (In Chinese) [Google Scholar] [CrossRef]
- Zhang, C.-Y.; Zhang, X.-M. Challenges and application ideas of human-computer interaction technology driven by artificial intelligence. Digit. Technol. Appl. 2018, 5, 2. (In Chinese) [Google Scholar] [CrossRef]
- Brown, T.; Wyatt, J. Design Thinking for Social Innovation. Dev. Outreach 2010, 12, 29–43. [Google Scholar] [CrossRef]
- Yang, Q.; Steinfeld, A.; Rosé, C.; Zimmerman, J. Re-Examining Whether, Why, and How Human-AI Interaction Is Uniquely Difficult to Design. In Proceedings of the 2020 CHI Conference on Human Factors in Computing Systems, Honolulu, HI, USA, 21–30 April 2020; ACM: New York, NY, USA, 2020; pp. 1–13. [Google Scholar] [CrossRef]
- Richard, E.; Design Council. What Is the Framework for Innovation? Design Council’s Evolved Double Diamond. 2004. Available online: http://www.designcouncil.org.uk/news-opinion/design-process-what-double-diamond (accessed on 1 October 2023).
- Patrício, L.; Fisk, R.P.; Falcão e Cunha, J.; Constantine, L. Multilevel Service Design: From Customer Value Constellation to Service Experience Blueprinting. J. Serv. Res. 2011, 14, 180–200. [Google Scholar] [CrossRef]
- Jhaveri, C.A.; Nenavani, J.M. Evaluation of eTail Services Quality: AHP Approach. Vision 2020, 24, 310–319. [Google Scholar] [CrossRef]
- Xin, X.-Y.; Cao, J.-Z. Positioning Service Design. Packag. Eng. 2018, 39, 43–49. (In Chinese) [Google Scholar] [CrossRef]






| Project Case Study | Types of Artificial Intelligence | Types of Waste (Top 5–10) | Duration or Frequency of Use/Trial | Classification Quality | Efficiency Optimization | References |
|---|---|---|---|---|---|---|
| 1. Garbage sorting helper in China Hangzhou | Baidu EasyDL platform [37] | Mainly four-category waste sorting, including: Plastic bags, Milk cartons, Sunflower seed shells, Eggshells, Plastic products | Total of users: 37,800+ Active Users: 6800+ Numbers of Queries: 1,000,279 | Accuracy: 92%, compared with control group + 9.5% | \ | Yuan, J et al. (2020) [38] |
| 2. The Ecorparc4 municipal waste sorting plant in Barcelona [8] | ZenRobotics ZRR2 [6] | Solid waste: PET bottles, plastic films (LDPE), aluminum, ferrous metals, PE boxes, large PE bottles, paper/cardboard, PP, (untreated) wood, textiles, Tetra Pak and vegetable substances | A trial period of 15–30 min, feeding rate (about 1000 picks/h). | Average purity: 97% | Average recovery: 67% | Wilts et al. (2021) [8] |
| Actor’s Goal | Subgoal | Quotes |
|---|---|---|
| 1. quality of garbage classification | accuracy | What the hell are dry batteries? Is it hazardous waste? (inspector) |
| complete | Do we need to break the bag of perishable garbage? Under what circumstances do not need to break the bag? (citizen) | |
| understandability | Why are the classification marks on the trash cans inconsistent? (city management) | |
| 2. efficiency of garbage reduction | source classification | There are too many types of garbage, how to quickly memorize and identify them? (company representative) |
| recycling efficiency | There are so many types of garbage, how do you know which ones are recyclable? (community management) | |
| transfer and treatment efficiency | We need to optimize the transportation routes for garbage collection to reduce the time and cost of delivery to the landfill (city management) | |
| labor saving | Disposal supervisors are not doing a good job (inspector) | |
| 3. relationship among actors | citizen centered | Garbage classification is beneficial to the people rather than disturbing the people (community management) |
| majority support | Good garbage classification reflects the level of the community (community) | |
| mostly value recognition | If the garbage classification in the community is done well, the value of the real estate will increase a lot (citizen) | |
| 4. information sharing | regulatory compliance | We need to make sure that all stakeholders are aware of the regulations and guidelines for garbage reduction (community property) |
| uniform standards | The standard of classification in Hangzhou is different from that in Shanghai, and the names are also different (city management) | |
| easy to use | We must first teach the elderly and children to sort garbage, and others will naturally (community management) |
Disclaimer/Publisher’s Note: The statements, opinions and data contained in all publications are solely those of the individual author(s) and contributor(s) and not of MDPI and/or the editor(s). MDPI and/or the editor(s) disclaim responsibility for any injury to people or property resulting from any ideas, methods, instructions or products referred to in the content. |
© 2023 by the authors. Licensee MDPI, Basel, Switzerland. This article is an open access article distributed under the terms and conditions of the Creative Commons Attribution (CC BY) license (https://creativecommons.org/licenses/by/4.0/).
Share and Cite
Zhang, J.; Yang, H.; Xu, X. Research on Service Design of Garbage Classification Driven by Artificial Intelligence. Sustainability 2023, 15, 16454. https://doi.org/10.3390/su152316454
Zhang J, Yang H, Xu X. Research on Service Design of Garbage Classification Driven by Artificial Intelligence. Sustainability. 2023; 15(23):16454. https://doi.org/10.3390/su152316454
Chicago/Turabian StyleZhang, Jingsong, Hai Yang, and Xinguo Xu. 2023. "Research on Service Design of Garbage Classification Driven by Artificial Intelligence" Sustainability 15, no. 23: 16454. https://doi.org/10.3390/su152316454
APA StyleZhang, J., Yang, H., & Xu, X. (2023). Research on Service Design of Garbage Classification Driven by Artificial Intelligence. Sustainability, 15(23), 16454. https://doi.org/10.3390/su152316454

