Abstract
Rapid urban restructuring has exposed a large number of industrial brownfields, and common redevelopment has many disadvantages. To optimize the redevelopment effect, green redevelopment has become an important strategy for urban renewal. Combining the theory of planned behavior and the normative activation model, this study explains developers’ intention of green redevelopment action of industrial brownfields (GRIB) from rational and perceptual dimensions. The empirical analysis using partial least squares structural equation (PLS-SEM) obtained the following results: (1) The intention of green redevelopment is positively affected by three factors, personal norms, subjective norms, and attitude, in decreasing order of influence. (2) Perceptual behavior control is not statistically significant to developers’ green transformation intentions. (3) Using the corporate social responsibility for adjustment, the results show that corporate social responsibility has a positive moderating effect on the relationship between green redevelopment intention and green redevelopment behavior. It is suggested that the government should further formulate oriented incentive policies at the national and local levels to encourage green redevelopment to transform industrial brownfields. Concomitantly, the local governments should encourage developers with industry influence to carry out green regeneration practices, strengthen the publicity of green redevelopment knowledge, and strengthen the promotion and application of GRIB.
1. Introduction
The environmental damage and pollution caused by industrialization have been attracting increasing attention from both society and the research community. Several public incidents triggered by what is called “drug land” continue to gather public opinion. With China’s rapid development, these types of land in China’s cities have already exceeded 10 million hectares as of 2014. According to the National Survey Bulletin of Soil Pollution Status released in 2014, heavily polluted enterprise land, industrial wasteland, and industrial park had a point-over-standard rate as high as 36.3%, 34.9%, and 29.4%, respectively. These types of land are termed “industrial brownfields” because the soil of these lands is polluted or contains harmful substances, and it must be replenished before it can be developed and used [1,2,3,4,5]. In China’s “14th Five-Year Plan”, the implementation of urban regeneration action is also explicitly proposed as an important project, and industrial brownfield sites, as an important part of urban regeneration, are the key to realizing urban ecological restoration [6]. However, the project team conducted in-depth research on 168 industrial brownfield redevelopment projects in 23 cities in China (see Figure 1) and found that they generally have many disadvantages, such as low utilization and low comfort (see Figure 2).
Figure 1.
Number and area distribution of typical industrial brownfield redevelopment projects in the investigated cities.
Figure 2.
Analysis on the existing problems of industrial brownfield redevelopment project.
Industrial brownfield sites facing renewal pressure not only need to meet new use functions and reasonable economics, but also need to solve the soil pollution problem, the environmental management problem, and ensure the survival of historical industrial heritage in redevelopment, etc. Therefore, adopting the green concept to solve the industrial brownfield problem is the way to alleviate the problem of resource shortage [7] and realize ecological environment remediation (see Figure 3). Developers act as direct implementers of green redevelopment of industrial brownfield sites (GRIB) [8,9]. Their green redevelopment behavior can effectively promote the GRIB, create more benefits, and obtain better social evaluation. Therefore, effectively encouraging developers to practice green redevelopment is the key to promoting and optimizing industrial brownfield redevelopment projects [10].
Figure 3.
Flowchart of the green redevelopment of industrial brownfield.
The research to date on the green redevelopment of industrial brownfields focuses on risk identification and driving factors. First, for risk identification, Ahmad et al. (2019) [11] sorted risks into 16 categories based on literature classification, such as lack of standards and regulations, insufficient policy incentives, and low public participation. Han et al. (2018) [12] built a standard system based on existing literature and expert opinions and used the Multi-Criteria Decision Analysis method called Dominance-Based Rough Set Approach to help provincial governments classify brownfields to better allocate funds and reduce financial risks. Second, from the perspective of influencing factors, Lai et al. (2020) [13] reported that the development of the real estate market and changes in the redevelopment governance structure are important factors affecting the green redevelopment of brownfields. Green (2018) [14] quantitatively studied the factors driving the green redevelopment of industrial brownfields from the perspectives of stakeholders, social economy, environment, and sustainable development. Zhang et al. (2020) [2] used the extended planning behavior model to determine the factors of the purchase intention of real estate projects developed in industrial brownfields to provide a basis for policy formulation and redevelopment strategies. In the relevant research on the GRIB, Zhang et al. (2021) [10] used the extended theory of planned behavior (TPB) to study the feasibility of developers’ specific development behaviors by setting indicators and using the partial least squares structural equation (PLS-SEM), revealing the role of altruistic motivation in green redevelopment’s intention–behavior gap.
In summary, the existing literature has actively explored the green redevelopment behavior of industrial brownfields from different perspectives and has drawn many important research conclusions, but there are still two directions that require further exploration. Firstly, there are relatively few studies on developers’ intention and behavior in GRIB, and most of them focus on the enterprises themselves. In this regard, this paper starts from both rational and perceptual aspects to jointly explain the developers’ intention and behavior towards GRIB, to broaden the new path for developers to implement the green redevelopment of industrial brownfield sites, and to provide opinions for the developers to make the actual behaviors of the green redevelopment of industrial brownfield sites. Secondly, existing studies mainly consider individual developers, but the influence of enterprises as a group on green redevelopment of industrial brownfield sites is also crucial. Therefore, this paper adds corporate social responsibility (CSR) as an adjustment factor to test its adjustment effect. In addition, in order to test the practical value of this study, this paper combines the TPB and the normative activation model (NAM) to establish a framework model based on a 128-item data survey of a group of leading industrial developers in China to empirically understand the process of developers’ intentions and behaviors towards GRIBs and the factors that influence them, and to provide a powerful and scientific guidance for developers to better optimize and promote the green redevelopment of industrial brownfield sites. The survey provides a strong basis for scientific guidance for developers to better optimize and promote the green redevelopment of industrial brownfield sites.
2. Materials and Methods
2.1. Materials
2.1.1. TPB and NAM
TPB is often used to explain an individual’s behavior. This theory posits that the intention to perform a certain behavior can be predicted by the attitude toward a specific behavior, subjective norms, and perceived behavior control. Ajzen (1991) [15] defines attitude as an individual’s feelings about a particular behavior, subjective norms as the perceived social pressure of required behavior or non-required behavior, and perceived behavior control as the perceived difficulty or ability to perform the behavior. In addition to the influence of the three elements on behavioral intentions, studies have also confirmed the causal relationship between subjective norms, attitude, and perceived behavior control [16,17,18]. NAM is the core of the theoretical model of the influence of personal norms on altruism proposed by Schwartz (1977) [19], that is, the causal relationship between altruistic behavior and the perception of moral obligations due to compliance with personal norms. Personal norms, which refer to the moral responsibility or obligation to take or avoid a certain behavior, will directly affect the intention of individuals to produce green redevelopment behaviors. The activation of personal norms depends on two elements: result awareness and responsibility attribution.
2.1.2. TPB and NAM Integration Theory Hypothesis
As a rational model, TPB explores self-interested behavior and ignores the role of irrational behavior. Therefore, TPB is not sufficient to fully explain the redevelopment behavior. The NAM theory is widely recognized in perceptual behavior or intention [20,21], but it lacks the role of rational behavior. Therefore, this study combines TPB and NAM to explain the green redevelopment intention (GRI) and green redevelopment behavior (GRB) from both perceptual and rational aspects.
2.1.3. Research Hypotheses
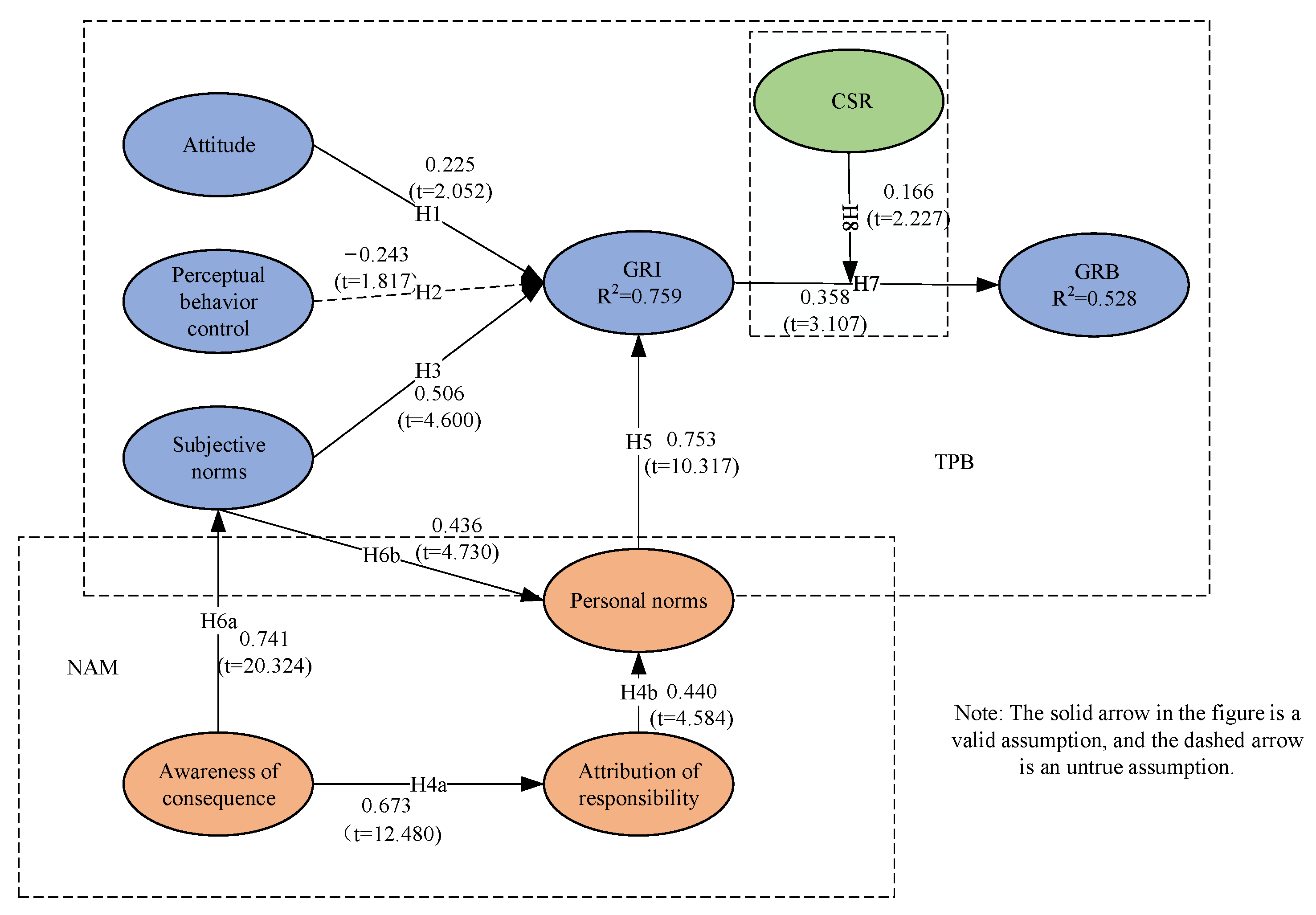
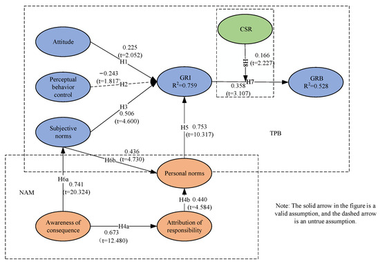
Many scholars have confirmed the applicability of TPB in green behavior. For example, Yang et al. (2019) [22] created a model based on TPB and found that in the purchasing behavior of green building materials, subjective norms, and perceived behavior control have a significant impact on developers’ green purchasing behavior and attitude. Verma et al. (2017) [23] used TPB, combined with moral reflection and responsibility, to predict young consumers’ intention to visit green hotels, and verified that TPB is useful in predicting young consumers’ intention to visit green hotels. Zhang et al. (2021) [10] combined TPB with perceived risk and perceived cost, and added two altruistic motives, attribution of responsibility and awareness of consequence, as adjustment indicators, verifying the driving factors for the GRIB carried out by developers. Therefore, based on previous research, we proposed the following hypotheses (see Figure 4):
Figure 4.
Structural equation model and standardized path coefficient diagram.
H1.
Attitude has a significant positive impact on developers’ GRI.
H2.
Perceived behavior control has a significant positive impact on developers’ GRI.
H3.
Subjective norms have a significant positive impact on developers’ GRI.
According to the norm activation model, Wang et al. (2017) [24] believe that a high degree of outcome cognition will enhance individuals’ attribution of responsibility, and its output will promote the activation of personal norms. Guo et al. (2019) [25] concluded that the attribution of responsibility can have a direct positive impact on personal norms. Drawing on the above research results, this study believes that developers should first understand the results of GRIB; the stronger their understanding of the results, the stronger their sense of responsibility. A strong sense of responsibility will strengthen the control of personal norms, thus promoting the generation of GRI. The following assumptions were proposed (see Figure 4):
H4a.
Awareness of consequence has a significant positive impact on the attribution of responsibility.
H4b.
Attribution of responsibility has a significant positive impact on personal norms.
H5.
Personal norms of developers have a significant positive impact on GRI.
Based on TPB and NAM, Zhang et al. believe that the cognition of the results precedes the attitude and subjective norms. Qin et al. (2020) [16] believe that the normal standard and importance of specific behaviors in society are determined by subjective norms. Therefore, this study proposes that the cognition of results precedes subjective norms [26]. This means that developers who have strong cognitive results on the GRIB are more likely to form positive judgments on their intention to act as leaders. Subjective norms are the pre-variable of personal norms [27] and can test the importance of personal norms. Therefore, this study believes that developers’ subjective norms take precedence over their personal norms and that personal norms promote the formation of GRI, and the formation of the most positive intentions will promote the occurrence of GRB. Based on this, the following hypotheses were proposed (see Figure 4):
H6a.
Awareness of consequence has a significant positive impact on subjective norm.
H6b.
Subjective norms have a significant positive impact on personal norms.
H7.
There is a significant positive correlation between GRI and GRB.
2.1.4. Moderating Role between Green Redevelopment Intention and Green
Redevelopment Behavior
Christophern (2001) [28] used Meta-analysis to show that the relationship between intention and behavior is only moderately strong, and then added adjustment indicators, such as self-identity and emotional beliefs, to strengthen the transformation from intention to behavior. Zhang et al. (2020) [2], combining TPB and NAM, expanded the result and added variables such as information propaganda type; after analysis using the PLS-SEM model, they found that there was a gap between people’s intention to classify garbage and their actual behavior. Although GRI can effectively motivate developers to conduct GRB, developers as the main body of implementation will only make behavioral decisions based on their own cognitive level and the limited information they have obtained. The benefits of green redevelopment are usually difficult to be fully perceived by developers, thus weakening the incentive effect of green redevelopment [29], affecting the overall development and transformation of the enterprise.
According to the resource dependence theory, in addition to the support of developers, the support of external environmental resources is also necessary to the survival and development of enterprises [30]. Therefore, the survival of enterprises must be closely related to social development. Some scholars believe that the characteristics of corporate entrepreneurs will affect the corporate social responsibility (CSR) [31]. Therefore, referring to the definition of regulatory effect in Wen (2005) [32], this study introduces CSR as a regulatory variable to help promote the transformation from intention to behavior from the perspective of enterprises.
To study the transformation of intention into reality by green redevelopment, the following hypotheses were proposed (see Figure 4):
H8.
The relationship between GRI and GRB is regulated by CSR.
In response to the above analysis, this study based on the TPB and NAM models introduces the regulation index CSR to construct a conceptual model of green redevelopment of industrial brownfields, as shown in Figure 4.
2.2. Methods
2.2.1. Questionnaire Design
In order to ensure the scientific and feasibility of the questionnaire, we pre-researched the relevant questions before designing the questionnaire, and the specific process is shown in Figure 5. Tests have shown that the content of the questionnaire design is viable.
Figure 5.
Scale development process.
The questionnaire mainly investigated the developers’ attitude towards the green redevelopment of industrial brownfields, subjective norms, perceived behavior control, personal norms, awareness of consequence, attribution of responsibility, CSR, GRI and GRB. To ensure the most appropriate reliability and validity, all indicators were selected as mature scales, and the two components of the cost study were revised reactive indicators and formative indicators. Attitude, subjective norms, perceived behavior control, personal norms, attribution of responsibility, CSR, GRI and GRB are reflective indicators, while awareness of consequence is a formative indicator. The questionnaire uses a seven-point Likert scale and the responses range from 1 = most dissatisfied to 7 = most satisfied. Specific items are listed in Table 1. Among them, corporate responsibility draws on the CSR scale used in the study by Sabokro et al. (2021) [33] to measure developers’ attitudes and opinions on green redevelopment behavior. The measurement scales of attitude, subjective norms, perceived behavior control, attribution of responsibility, Awareness of consequence, GRI, and GRB are derived from the scales used in the research carried out by Zhang (2021) [10] and Lopes et al. (2019) [34]. This study used seven statistical indicators, including gender, age, education level, location, property rights of enterprises, years of relevant work, and number of enterprises as control indicators.
Table 1.
Questionnaire on GRIB.
2.2.2. Data Sources and Sample Characteristics
The pre-survey was conducted in September 2021. Due to the impact of COVID-19, the GRIB was investigated through offline field visits and online questionnaires. In the process, the questionnaire design was constantly adjusted and revised. From October to November 2021, formal investigation and collection was carried out, and questionnaire links of green redevelopment of industrial brownfield were distributed to specific groups through questionnaire stars. Specifically, questionnaires were distributed to (1) partners of large-scale industrial zone reconstruction projects, such as Shougang and Shaanxi steel; (2) the enterprise groups actively participating in urban renewal. Rewards were distributed within the group to encourage everyone to fill in. Participants were asked to fill in their personal information and the questionnaire, which included items such as whether they had the ability to make decisions on green redevelopment and whether they had formulated corresponding special plans for green redevelopment. A total of 160 questionnaires were distributed, and 128 valid questionnaires were obtained (recovery rate = 80%) by excluding those from unqualified respondents, with too many identical options, incomplete answers, and illogical answers.
The data collected in this survey were mainly from the central and western regions of China, which is consistent with the main regional distribution of industrial brownfield recovery projects in the country. Figure 6 presents the demographic information of the sample. A total of 62.99% interviewees were male and 37.01% were female, with a ratio of approximately 2:1. Most of the interviewees had bachelor’s or master’s degrees, corresponding to the basic distribution of gender and education among real estate development decision makers. Most of the participants had been working for less than 10 years (83.46%), and the property rights of enterprises were mainly state-owned enterprises and private enterprises (76.38%).
Figure 6.
Demographics of respondents (N = 128).
2.2.3. Research Methods
The structural equation model (SEM) mainly includes factor analysis and path analysis. The biggest advantage of the structural equation model is that the properties of some potential variables can be studied by observing variables, and the research problems with multiple dependent variables can be handled at the same time. PLS-SEM was first proposed by Herman Wold. Compared with the traditional structural equation model, the partial least squares structural equation model has some advantages. Since the general structural equation model based on covariance can also fit the reflective index, but the requirements are stricter, the partial least squares calculation software SmartPLS3.0 was used for analysis. Compared with the classic structural equation model based on covariance, SmartPLS does not seek to reproduce the sample covariance matrix, and is regarded as a soft modeling method, which does not require strong assumptions, including distribution, sample size, and measurement scale [35]. Compared with others, SmartPLS has less sample demand, with no requirement to analyze whether the data meet the requirements of normal distribution. It can also process reflection and formation models simultaneously, which is suitable for theoretical development and prediction. Therefore, the partial least squares method is widely used by many scholars. Based on this, this study used SmartPLS 3.0 for the quantitative analysis of the survey data.
3. Results
3.1. Reliability and Validity Tests
Reliability and validity were measured first, and the reliability and validity test methods of formative and reflective indicators were different. For reflective indicators, the causality of measurement items is from indicator to indicator, and each item should have internal consistency, exchangeability, and medium to high correlation [11], whereas for formative indicators, the causality of measurement items is from item to indicator. Removing any item can change the latent index, and the correlation between items can be negative [36]. For reflective indicators, specifically the empirical evaluation of the combination reliability (CR) and Cronbach’s coefficient (Cronbach’s α), it is generally considered that the Cronbach’s α and the CR are greater than 0.7, indicating a higher reliability and convergence effect. The degree requires that the standardized factor load estimate (Std.) should be greater than 0.7, and the average variance extraction value (AVE) should be greater than 0.5 (see Table 2). The measure of discriminative validity requires that the AVE value of each potential indicator is greater than the square of the correlation of each potential indicator (see Table 3). Formative indicators should be tested for validity, usually judged with reliability indicators, that is, the item weight should be greater than 0.2 and significant, and the t value must be greater than 1.96. Since the formative indicators are essentially negative regressions, the collinearity between them should also be checked, that is, VIF < 5.
Table 2.
Index factor loading and average extraction variance.
Table 3.
Discriminant validity for the measurement model.
3.2. Model Structure Verification
In the TPB-NAM compound model with the adjustment effect, the explained variance (R2) of the developers’ GRI is 75.9%, and the redevelopment behavior R2 is 52.8%, compared with a single TPB, NAM, or TPB-NAM without adjustment. The effect model has better explanatory power (the explained variance (R2) for the developers’ GRI in the TPB model is 47.3%, and the redevelopment behavior R2 is 40.7%). The variance explained by the developers’ GRI in the NAM model (R2) is 73.3%, the redevelopment behavior R2 is 40.8%, the explained variance (R2) of the developers’ GRI in the TPB-NAM model is 75.9%, and the redevelopment behavior R2 is 52.8%. Concomitantly, we studied the use of bootstrapping and verified the significance of all path coefficients through repeated sampling 5000 times to estimate (see Figure 4).
3.3. Model Hypothesis Testing
Using the structural equation model constructed via SmartPLS, the hypotheses of this study were tested, and the specific calculation results are shown in Table 4. Regarding the relationship between attitude and GRI, the standardized path coefficient between the two is 0.225, the T-value is 2.052, and p < 0.01, indicating that attitude significantly positively affects GRI; therefore, H1 holds. Regarding the relationship between perceptual behavior control and GRI, the standardized path coefficient between the two is −0.243, the T-value is 1.817, and p > 0.05, indicating that the perceptual behavior control has no significant impact on the GRI; thus, H2 is rejected. Regarding the relationship between subjective norms and GRI, the standardized path coefficient between the two is 0.506, the T-value is 4.600, and p < 0.001, indicating that subjective norms have a significant impact on GRI; therefore, H3 is established. Regarding the relationship between awareness of consequence and attribution of responsibility, the standardized path coefficient between the two is 0.673, the T-value is 12.480, and p < 0.001, indicating that the awareness of consequence significantly positively affects the attribution of responsibility. Therefore, it is assumed that H4a holds. Regarding the relationship between attribution of responsibility and personal norms, the standardized path coefficient between the two is 0.440, the T-value is 4.578, and p < 0.001, indicating that the attribution of responsibility significantly positively affects personal norms. Therefore, it is assumed that H4b is established. Regarding the relationship between personal norms and GRI, the standardized path coefficient between the two is 0.753, the T-value is 10.317, and p < 0.001, indicating that personal norms have a significant positive impact on GRI; thus, hypothesis H5 holds. Regarding the relationship between awareness of consequence and subjective norms, the standardized path coefficient between the two is 0.741, the T-value is 20.324, and p < 0.001, indicating that the awareness of consequence significantly positively affects subjective norms; therefore, hypothesis H6a is established. Regarding the relationship between subjective norms and personal norms, the standardized path coefficient between individuals is 0.436, the T-value is 4.730, and p < 0.001, indicating that subjective norms significantly positively affect personal norms; thus, H6b is established. Regarding the relationship between GRI and GRB, the path coefficient of inter-standardization is 0.358, the T-value is 3.157, and p < 0.01, indicating that the GRI significantly positively affects the GRB; thus, the H7 is established.
Table 4.
Structural model path coefficient and hypothesis test.
4. Discussion
As per the research hypothesis, CSR has a moderating effect on GRI and GRB. After the mean value of corporate social responsibility and GRI was centered, the index of CSR × GRI for evaluation and the regression coefficient used to evaluate the index of CSR × GRI were generated. Afterward, it was verified whether the coefficient of the interaction term was up to the significance level, and whether it was significant was determined (see Table 5).
Table 5.
Result statistics of moderating effect.
From Table 5, it is evident that the product term of CSR and GRI affects GRB (β = 0.166, T = 2.227, p < 0.05) positively and significantly. The stronger the developer’s perception of green redevelopment, the higher the activation level of CSR on green redevelopment, and the more obvious the promotion effect. Therefore, it is assumed that H8 is supported. As shown in Figure 7, when CSR increases, the indirect influence of GRI on GRB through CSR becomes more significant, and vice versa. At the same time, it can be seen that CSR plays a positive role in regulating the relationship between GRI and GRB.
Figure 7.
CSR is based on the benign interaction between regulatory effects.
5. Conclusions
To explore the driving factors for the GRIB by developers, the TPB-NAM composite model was constructed, and through the analysis of 128 questionnaires, the applicability of the integrated model to this research was verified. The statistical results showed that the TPB-NAM composite model helps to better explain the GRB of industrial brownfields by developers. Simultaneously, the study revealed the gap between GRI and GRB, and verified the promotion mechanism of CSR for the transformation of intention to behavior. The conclusions of this study include the following three aspects.
- (1)
- This research integrates the TPB and NAM and constructs a driven model for the GRIB from the dual perspectives of rationality and perceptually. The statistical results showed that the green redevelopment intention of developers is positively affected by three factors, personal norms, subjective norms, and attitude, in a decreasing order of influence. Among them, personal norms have the greatest influence on the GRI, indicating that individuals will inevitably be affected by social norms. Personal norms can directly promote the developers’ GRI (β = 0.750), while the awareness of consequence (β = 0.618) and attribution of responsibility (β = 0.440) will significantly affect the developers’ personal norms, conforming to the basic assumptions of the NAM.
- (2)
- Contrary to previous research by Huang et al. (2021) [37], the influence of perceptual behavior control on the developers’ green redevelopment intention behavior is not statistically supported in this study. This could be due to the complex construction procedures, diverse development models, and numerous participants in industrial brownfield redevelopment projects. As the developers often play the role of project sponsors in the development process, their personal knowledge and technology of green redevelopment have no significant driving effect on the development intention [38]. This is consistent with the research conclusions of Zhang et al. (2017) [39].
- (3)
- The findings revealed that most developers show strong intentions for GRIB; however, in reality, there are still some developers who fail to fulfill the green redevelopment behavior, and the number of developers who fail to fulfill the green redevelopment behavior accounts for 12.7% of the number of people with high development intention (the average score of green redevelopment intention in the scale is more than 4 points, but the green redevelopment behavior is less than 3 points). Research on the introduction of CSR helps understand whether it can promote the conversion of developers’ GRI to GRB, and whether CSR positively regulates the impact of developers’ GRI on GRB. This shows that when developers realize that their company is responsible for green redevelopment, they will have GRI, and their GRB will be stronger.
Based on the above conclusions, the following recommendations are put forward: First, considering the influence of subjective norms on GRI, the government should develop targeted incentive policies [40]. For example, special green funds and green loan incentives can be established in addition to tax incentives to encourage the use of green redevelopment methods to transform industrial brownfields. Second, local governments should give priority to the support and encouragement of industry-influencing developers to carry out green regeneration practices for projects that sell land for development. This can be carried out by establishing GRIB demonstration projects and using their appeal to create the industry trend of green redevelopment. Third, the government should (1) strengthen the publicity and education of green redevelopment knowledge; (2) enhance developers’ awareness and the awareness of green redevelopment, enabling them to form correct values and moral obligations; (3) proactively enhance the intention of green redevelopment; (4) carry out green redevelopment behaviors; and (5) simultaneously enhance the developers’ sense of belonging and corporate responsibility.
There are some limitations to this research that need to be resolved in future research. First, the aim of this study is to analyze the consistency of GRIB’s intentions and behaviors from the perspective of developers. Therefore, it is necessary to further verify the applicability of the integrated model from the perspective of different stakeholders. Second, when carrying out the promotion policy of GRIB, the differences in development types should be considered. When industrial brownfields are used for different types of development, such as residential and commercial land, this will cause different levels of public attention. In future research, we need to consider the differences caused by different types of development.
Author Contributions
Formal Analysis, Original Draft Preparation, Y.Z. Formal Analysis, Original Draft Preparation, Review and Editing, X.L. Review and Editing, S.W. Content Checking and Formatting, C.L. All authors have read and agreed to the published version of the manuscript.
Funding
This work is supported by the NSFC (51808424, 51677879, 51478384), The Ministry of Education of Humanities and Social Science project (23YJCZH309), and the Natural Science Foundation of Shaanxi Provincial Department of Education “Research on Risk Identification and Control Mechanism for Green Redevelopment of Industrial Brown Land under the Guidance of Renewal”: 22JK0441.
Data Availability Statement
The datasets used and/or analyzed during the current study are available from the corresponding author on reasonable request.
Acknowledgments
We acknowledge any support given which is covered by the author contributions or funding sections.
Conflicts of Interest
The authors declare no conflict of interest.
References
- Li, H.M.; Zhang, Y.; Chen, X.; Meng, H.; Zhang, J.; Tian, W. Technical Standard for Green Regeneration of Old Industrial Building, 1st ed.; Metallurgical Industry Press: Beijing, China, 2018. [Google Scholar]
- Zhang, L.; Hu, Q.; Zhang, S.; Zhang, W. Understanding Chinese Residents’ Waste Classification from a Perspective of Intention–Behavior Gap. Sustainability 2020, 12, 4135. [Google Scholar] [CrossRef]
- Pecina, V.; Juřička, D.; Vašinová Galiová, M.; Kynický, J.; Baláková, L.; Brtnický, M. Polluted brownfield site converted into a public urban park: A place providing ecosystem services or a hidden health threat? J. Environ. Manag. 2021, 291, 112669. [Google Scholar] [CrossRef] [PubMed]
- Song, Y.; Kirkwood, N.; Maksimović, Č.; Zhen, X.; O’Connor, D.; Jin, Y.; Hou, D. Nature based solutions for contaminated land remediation and brownfield redevelopment in cities: A review. Sci. Total Environ. 2019, 663, 568–579. [Google Scholar] [CrossRef] [PubMed]
- Tian, W.; Zhong, X.; Guo, P.; Zhang, G. Vulnerability Analysis for Reusing an Old Industrial Area: A Case Study of the Winter Olympic Park. Adv. Civ. Eng. 2021, 2021, 6634875. [Google Scholar] [CrossRef]
- Liu, Y.; Zhu, A.-X.; Wang, J.; Li, W.; Hu, G.; Hu, Y. Land-use decision support in brownfield redevelopment forurbanrenewal based on crowd sourced data an dapresence-and-background learning (PBL) method. Land Use Policy 2019, 88, 104188. [Google Scholar] [CrossRef]
- Zhang, L.; Geng, Y.; Dong, H.; Zhong, Y.; Fujita, T.; Xue, B.; Park, H.S. Emergy-based assessment on the brownfield redevelopment of one old industrial area: A case of Tiexi in China. J. Clean. Prod. 2015, 114, 159. [Google Scholar] [CrossRef]
- Wedding, G.C.; Crawford-Brown, D. Measuring site-level success in brownfield redevelopments: A focus on sustainability and green building. J. Environ. Manag. 2007, 85, 483–495. [Google Scholar] [CrossRef]
- Sołtysik, M.; Katarzyna, M.B. City Space Recycling: The Example of Brownfield Redevelopment. IOP Conf. Ser. Mater. Sci. Eng. 2020, 960, 042016. [Google Scholar] [CrossRef]
- Zhang, G.; Zhang, Y.; Tian, W.; Li, H.; Guo, P.; Ye, F. Bridging the Intention–Behavior Gap: Effect of Altruistic Motives on Developers’ Action towards Green Redevelopment of Industrial Brownfields. Sustainability 2021, 13, 977. [Google Scholar] [CrossRef]
- Ahmad, N.; Zhu, Y.; Lin, H.; Karamat, J.; Waqas, M.; Mumtaz, S.M.T. Mapping the obstacles to brownfield redevelopment adoption in developing economies: Pakistani Perspective. Land Use Policy 2019, 91, 104374. [Google Scholar] [CrossRef]
- Han, Q.; Zhu, Y.; Ke, G.Y.; Hipel, K.W. An ordinal classification of brownfield remediation projects in China for the allocation of government funding. Land Use Policy 2018, 77, 220–230. [Google Scholar] [CrossRef]
- Lai, Y.; Chen, K.; Zhang, J.; Liu, F. Transformation of Industrial Land in Urban Renewal in Shenzhen, China. Land 2020, 9, 371. [Google Scholar] [CrossRef]
- Green, T.L. Evaluating predictors for brownfield redevelopment. Land Use Policy 2018, 73, 299–319. [Google Scholar] [CrossRef]
- Ajzen, I. The theory of planned behavior. Organ. Behav. Hum. Decis. Process. 1991, 50, 179–211. [Google Scholar] [CrossRef]
- Qin, M.; Du, Y.; Wan, X. On the pro-environment willingness of marine fishery enterprises based on TPB-NAM integration. China Popul. Resour. Environ. 2020, 30, 75–83. [Google Scholar]
- Quinton, T.S.; Morris, B.; Trafimow, D. Untangling the Theory of Planned Behavior’s auxiliary assumptions and theoretical assumptions: Implications for predictive and intervention studies. New Ideas Psychol. 2020, 60, 100818. [Google Scholar] [CrossRef]
- Zhang, S.; Hu, D.; Lin, T.; Li, W.; Zhao, R.; Yang, H.; Pei, Y.; Jiang, L. Determinants affecting residents’ waste classification intention and behavior: A study based on TPB and A-B-C methodology. J. Environ. Manag. 2021, 290, 112591. [Google Scholar] [CrossRef] [PubMed]
- Schwartz, S.H. Normative influence on altruism. Adv. Exp. Soc. Psychol. 1977, 10, 222–275. [Google Scholar]
- Kopaei, H.R.; Nooripoor, M.; Karami, A.; Petrescu-Mag, R.M.; Petrescu, D.C. Drivers of Residents’ Home Composting Intention: Integrating the Theory of Planned Behavior, the Norm Activation Model, and the Moderating Role of Composting Knowledge. Sustainability 2021, 13, 6826. [Google Scholar] [CrossRef]
- Meng, B.; Chua, B.-L.; Ryu, H.B.; Han, H. Volunteer tourism (VT) traveler behavior: Merging norm activation model and theory of planned behavior. J. Sustain. Tour. 2020, 28, 1947–1969. [Google Scholar] [CrossRef]
- Yang, S.; Su, Y.; Wang, W.; Hua, K. Research on Developers’ Green Procurement Behavior Based on the Theory of Planned Behavior. Sustainability 2019, 11, 2949. [Google Scholar] [CrossRef]
- Verma, V.K.; Chandra, B. An application of theory of planned behavior to predict young Indian consumers’ green hotel visit intention. J. Clean. Prod. 2017, 172 Pt 1, 1152–1162. [Google Scholar] [CrossRef]
- Wang, L.; Zhang, X. Factors affecting urban residents’ participation in environmental governance: An empirical analysis based on TPB and NAM. J. Hunan Agric. Univ. Soc. Sci. 2017, 18, 92–98. [Google Scholar]
- Guo, Q.-H.; Li, H.; Li, S.; Liu, L. Analysis of the Influence of Personal Norms on Farmers’ Proenvironmental Behavior—Based on the Extended Theory of Norm activation. Resour. Environ. Yangtze Basin 2019, 28, 1176–1184. [Google Scholar]
- Shanka, M.S.; Kotecho, M.G. Combining rationality with morality-integrating theory of planned behavior with norm activation theory to explain compliance with COVID-19 prevention guidelines. Psychol. Health Med. 2021, 28, 305–315. [Google Scholar] [CrossRef] [PubMed]
- Teisl, M.F.; Noblet, C.L.; Rubin, J. The psychology of eco-consumption. J. Agric. Food Ind. Organ. 2009, 7, 1–26. [Google Scholar] [CrossRef]
- Armitage, C.J.; Conner, M. Efficacy of the Theory of Planned Behaviour: A meta-analytic review. Br. J. Soc. Psychol. 2001, 40, 471–499. [Google Scholar] [CrossRef]
- Chen, W.; Wang, C. Air pollution, financial development and the performance of corporate social responsibility. China Popul. Resour. Environ. 2021, 31, 91–106. [Google Scholar]
- Gao, R.; Xu, L.; Chen, S.; Lin, X. The Impact of Transaction Motives and Prevention Motives on the Corporate Cash Holdings under the COVID-19—Based on the Moderating Role of CSR under Extraordinary Circumstances. World Surv. Res. 2022, 6, 62–71. [Google Scholar]
- Guillén, L.; Sergio, A.; Manuel, C. Research on social responsibility of small and medium enterprises: A bibliometric analysis. Manag. Rev. Q. 2021, 72, 857–909. [Google Scholar] [CrossRef]
- Wen, Z.; Hau, K.T.; Chang, L. A comparison of moderator and mediator and their applications. Acta Psychol. Sin. 2005, 37, 268–274. [Google Scholar]
- Mehdi, S.; Mehedi, M.M.; Azin, K. The effect of green human resources management on corporate social responsibility, green psychological climate and employees’ green behavior. J. Clean. Prod. 2021, 313, 127963. [Google Scholar]
- Lopes, J.R.N.; Kalid, R.d.A.; Rodriguez, J.L.M.; Ávila Filho, S. A new model for assessing industrial worker behavior regarding energy saving considering the theory of planned behavior, norm activation model and human reliability. Resour. Conserv. Recycl. 2019, 145, 268–278. [Google Scholar] [CrossRef]
- Fornell, C.; Bookstein, F.L. Two Structural Equation Models: LISREL and PLS Applied to Consumer Exit-Voice Theory. J. Mark. Res. 1982, 19, 440–452. [Google Scholar] [CrossRef]
- Chin, W.W.; Marcolin, B.L.; Newsted, P.R. A Partial Least Squares Latent Variable Modeling Approach for Measuring Interaction Effects: Results from a Monte Carlo Simulation Study and an Electronic-Mail Emotion/Adoption Study. Inf. Syst. Res. 2003, 14, 189–217. [Google Scholar] [CrossRef]
- Huang, Y.; Aguilar, F.; Yang, J.; Qin, Y.; Wen, Y. Predicting citizens’ participatory behavior in urban green space governance: Application of the extended theory of planned behavior. Urban For. Urban Green. 2021, 61, 127110. [Google Scholar] [CrossRef]
- Yang, R.J.; Zou PX, W.; Wang, J. Modelling stakeholder associated risk networks in green building projects. Int. J. Proj. Manag. 2016, 34, 66–81. [Google Scholar] [CrossRef]
- Zhang, X.; Geng, G.; Sun, P. Determinants and implications of citizens’ environmental complaint in China: Integrating theory of planned behavior and norm activation model. J. Clean. Prod. 2017, 166, 148–156. [Google Scholar] [CrossRef]
- Sang, P.; Yao, H.; Zhang, L.; Wang, S.; Wang, Y.; Liu, J. Influencing factors of consumers’ willingness to purchase green housing: A survey from Shandong Province, China. Environ. Dev. Sustain. 2020, 22, 4267–4287. [Google Scholar] [CrossRef]
Disclaimer/Publisher’s Note: The statements, opinions and data contained in all publications are solely those of the individual author(s) and contributor(s) and not of MDPI and/or the editor(s). MDPI and/or the editor(s) disclaim responsibility for any injury to people or property resulting from any ideas, methods, instructions or products referred to in the content. |
© 2023 by the authors. Licensee MDPI, Basel, Switzerland. This article is an open access article distributed under the terms and conditions of the Creative Commons Attribution (CC BY) license (https://creativecommons.org/licenses/by/4.0/).






