Expediting Time to Market: Evaluating the Effects of Change Control Board Performance in Emerging Markets
Abstract
:1. Introduction
2. Theoretical Background
2.1. Software Development Methodology
2.2. Software Development Best Practices
2.2.1. Version Control Software
2.2.2. Requirements and Documentation
2.2.3. Communication
2.2.4. Shared Data, Multiple Maintenances, and the Simultaneous Update Problem
2.3. Work in Progress
2.4. Uncertainty
2.5. The Role of CCB
2.6. Research Hypothesis
2.6.1. Requirements Uncertainty (RU) and Time to Market (TTM)
2.6.2. Change and Configuration Control and CCB Performance (CCBP)
2.7. Theoretical Framework
3. Research Methodology
Data Collection
4. Findings and Results
4.1. Demographics of the Study
4.2. Descriptive Statistics
4.3. Measurement Model Assessment
4.3.1. Reliability and Convergent Validity Analysis of the Scale
4.3.2. Discriminant Validity Analysis of the Scale
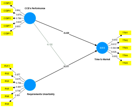
4.3.3. Structural Model Assessment
4.3.4. Moderating Effects of CCBP on RU→TTM Relationship
5. Discussion
5.1. Implications of the Study
5.2. Conclusion and Recommendations
Author Contributions
Funding
Data Availability Statement
Conflicts of Interest
References
- Siegmund, N.; Ruckel, N.; Siegmund, J. Dimensions of Software Configuration: On the Configuration Context in Modern Software Development. In Proceedings of the 28th ACM Joint Meeting on European Software Engineering Conference and Symposium on the Foundations of Software Engineering, Virtual Event, 8–13 November 2020; ACM: New York, NY, USA, 2020. [Google Scholar]
- Abbasi, A.Z. Specifying, estimating and validating consumer eSports engagement composite model: A composite confirmatory approach. EuroMed J. Bus. 2022, 18, 452–466. [Google Scholar] [CrossRef]
- Khwaja, M.G.; Zaman, U.; Butt, A.H. Are digital influencers social change catalysts Empirical findings from the online apparel industry. Int. J. Technol. Mark. 2022, 16, 145. [Google Scholar] [CrossRef]
- Espinel, G.P.; Medina, J.L.C.; Calero, M.J.F.; Urbieta, M. Software Configuration Management in Software Product Lines: Results of a Systematic Mapping Study. IEEE Lat. Am. Trans. 2022, 20, 718–730. [Google Scholar] [CrossRef]
- Cooper, R.G.; Sommer, A.F. New-product portfolio management with agile: Challenges and solutions for manufacturers using agile development methods. Res. Technol. Manag. 2020, 63, 29–38. [Google Scholar] [CrossRef]
- Kölln, A.-K.; Ongena, Y.P.; Aarts, K. The Effects of Sampling Frame Designs on Nonresponse and Coverage Error: Evidence from the Netherlands. J. Surv. Stat. Methodol. 2018, 7, 422–439. [Google Scholar] [CrossRef]
- Henseler, J.; Ringle, C.M.; Sarstedt, M. A new criterion for assessing discriminant validity in variance-based structural equation modeling. J. Acad. Mark. Sci. 2015, 43, 115–135. [Google Scholar] [CrossRef]
- Trunov, A.S.; Voronova, L.I.; Voronov, V.I.; Ayrapetov, D.P. Container Cluster Model Development for Legacy Applications Integration in Scientific Software System. In Proceedings of the 2018 IEEE International Conference “Quality Management, Transport and Information Security, Information Technologies” (IT&QM&IS), St. Petersburg, Russia, 24–28 September 2018; pp. 815–819. [Google Scholar]
- Busari, S.A. Modelling and Analysing Software Requirements and Architecture Decisions under Uncertainty. Ph.D. Thesis, UCL, University College London, London, UK, 2019. [Google Scholar]
- Godoy, C.; Pérez, A.J. Integration of Sensor and Actuator Networks and the Scada System to Promote the Migration of the Legacy Flexible Manufacturing System towards the Industry 4.0 Concept. J. Sens. Actuator Netw. 2018, 7, 23. [Google Scholar] [CrossRef]
- Wilson, K.; Bell, C.; Wilson, L.; Witteman, H. Agile research to complement agile development: A proposal for an mHealth research lifecycle. NPJ Digit. Med. 2018, 1, 46. [Google Scholar] [CrossRef] [PubMed]
- Rahman, A.; Williams, L. Characterizing Defective Configuration Scripts Used for Continuous Deployment. In Proceedings of the 2018 IEEE 11th International Conference on Software Testing, Verification and Validation (ICST), Västerås, Sweden, 9–13 April 2018; pp. 34–45. [Google Scholar]
- Ke, L.; Gupta, U.; Cho, B.Y.; Brooks, D.; Chandra, V.; Diril, U.; Firoozshahian, A.; Hazelwood, K.; Jia, B.; Lee, H.-H.S.; et al. RecNMP: Accelerating Personalized Recommendation with near-Memory Processing. In Proceedings of the 2020 ACM/IEEE 47th Annual International Symposium on Computer Architecture (ISCA), Virtual Event, 30 May–3 June 2020. [Google Scholar]
- Kirpitsas, I.K.; Pachidis, T.P. Evolution towards Hybrid Software Development Methods and Information Systems Audit Challenges. Software 2022, 1, 316–363. [Google Scholar] [CrossRef]
- Hemalatha, C.; Sankaranarayanasamy, K.; Durairaaj, N. Lean and agile manufacturing for work-in-process (WIP) control. Mater. Today Proc. 2021, 46, 10334–10338. [Google Scholar] [CrossRef]
- Rakshit, S.; Islam, N.; Mondal, S.; Paul, T. Mobile apps for SME business sustainability during COVID-19 and onwards. J. Bus. Res. 2021, 135, 28–39. [Google Scholar] [CrossRef]
- Diaz, A.; Schöggl, J.-P.; Reyes, T.; Baumgartner, R.J. Sustainable product development in a circular economy: Implications for products, actors, decision-making support and lifecycle information management. Sustain. Prod. Consum. 2021, 26, 1031–1045. [Google Scholar] [CrossRef]
- Robillard, P.N. The role of knowledge in software development. Commun. ACM 1999, 42, 87–92. [Google Scholar] [CrossRef]
- Leicht, D.; Castro-Fresno, D.; Dìaz, J.; Baier, C. Multidimensional Construction Planning and Agile Organized Project Execution—The 5D-PROMPT Method. Sustainability 2020, 12, 6340. [Google Scholar] [CrossRef]
- Moyano, C.G.; Pufahl, L.; Weber, I.; Mendling, J. Uses of business process modeling in agile software development projects. Inf. Softw. Technol. 2022, 152, 107028. [Google Scholar] [CrossRef]
- Mahajan, H.V.P. Modern Methods of Software Development Methodologies and Characteristics; Svitla: Corte Madera, CA, USA, 2021. [Google Scholar]
- Hoare, T.; Misra, J.; Leavens, G.T.; Shankar, N. The Verified Software Initiative: A Manifesto. In Theories of Programming; ACM: New York, NY, USA, 2021; pp. 81–92. [Google Scholar]
- Abrahamsson, P.; Salo, O.; Ronkainen, J.; Warsta, J. Agile Software Development Methods: Review and Analysis. arXiv 2017, arXiv:1709.08439. [Google Scholar]
- Kleshchuk, S. Time to Market (TTM)—What Is It and Why Does It Matter for My Business? 2021. Available online: https://enkonix.com/blog/time-to-market/ (accessed on 22 July 2023).
- Uludağ, Ö.; Harders, N.-M.; Matthes, F. Documenting Recurring Concerns and Patterns in Large-Scale Agile Development. In Proceedings of the 24th European Conference on Pattern Languages of Programs, Irsee, Germany, 3–7 July 2019; ACM: New York, NY, USA, 2019. [Google Scholar]
- Herrera, M.; Pérez-Hernández, M.; Parlikad, A.K.; Izquierdo, J. Multi-Agent Systems and Complex Networks: Review and Applications in Systems Engineering. Processes 2020, 8, 312. [Google Scholar] [CrossRef]
- Fortino, G.; Savaglio, C.; Spezzano, G.; Zhou, M.C. Internet of Things as System of Systems: A Review of Methodologies, Frameworks, Platforms, and Tools. IEEE Trans. Syst. Man Cybern. Syst. 2021, 51, 223–236. [Google Scholar] [CrossRef]
- Malik, M.F.; Khan, M.A. “Tracking Engagement through Leader” Authentic Leadership’s Consequences on Followers’ Attitudes: A Sequential Mediated Mode. Int. J. Public Adm. 2019, 43, 831–838. [Google Scholar] [CrossRef]
- Mohan, K.; Xu, P.; Cao, L.; Ramesh, B. Improving change management in software development: Integrating traceability and software configuration management. Decis. Support Syst. 2008, 45, 922–936. [Google Scholar] [CrossRef]
- Sjøberg, D.I.K. An Empirical Study of WIP in Kanban Teams. In Proceedings of the 12th ACM/IEEE International Symposium on Empirical Software Engineering and Measurement, Lund, Sweden, 19–20 September 2012; ACM: New York, NY, USA, 2018. [Google Scholar]
- Haleem, M.; Farooqui, F. Faisal Tackling Requirements Uncertainty in Software Projects: A Cognitive Approach. Int. J. Cogn. Comput. Eng. 2021, 2, 180–190. [Google Scholar] [CrossRef]
- Shih-Chiehhsu, J.C. The Impacts of User Review on Software Responsiveness: Moderating Requirements Uncertainty. Inf. Manag. 2008, 45, 203–210. [Google Scholar]
- Jayatilleke, S.; Lai, R. A systematic review of requirements change management. Inf. Softw. Technol. 2018, 93, 163–185. [Google Scholar] [CrossRef]
- Singh, O.; Panwar, S.; Kapur, P.K. Determining Software Time-to-Market and Testing Stop Time when Release Time is a Change-Point. Int. J. Math. Eng. Manag. Sci. 2020, 5, 208–224. [Google Scholar] [CrossRef]
- Chernyak-Hai, L.; Rabenu, E. The New Era Workplace Relationships: Is Social Exchange Theory Still Relevant? Ind. Organ. Psychol. 2018, 11, 456–481. [Google Scholar] [CrossRef]
- Scot, M. Clinical Informatics Board Review and Self Assessment; Springer: Berlin, Germany, 2018. [Google Scholar]
- Fahmy, S.; Deraman, A.; Yahaya, J.H. The Role of Human in Software Configuration Management. In Proceedings of the 2018 7th International Conference on Software and Computer Applications, Kuantan, Malaysia, 8–10 February 2018; ACM: New York, NY, USA, 2018. [Google Scholar]
- Abbasi, A.Z.; Azeem, S.; Farooq, M.U.; Hussain, K.; Ting, D.H.; Rehman, U.; Griffiths, M.D.; Pakpour, A.H. Engagement in educational games and quality of life in early and middle childhood: Evidence from a developing country. Curr. Psychol. 2022, 42, 19386–19400. [Google Scholar] [CrossRef]
- Zaman, U.; Nawaz, S.; Tariq, S.; Humayoun, A.A. Linking Transformational Leadership and “Multi-Dimensions” of Project Success: Moderating Effects of Project Flexibility and Project Visibility Using PLS-SEM. Int. J. Manag. Projects Bus. 2019, 13, 103–127. [Google Scholar] [CrossRef]
- Hameed, A.; Khwaja, M.G.; Zaman, U. Configuring optimal contextual performance and task performance in offshore business processing organizations. Bus. Process. Manag. J. 2023, 29, 285–307. [Google Scholar] [CrossRef]
- Turi, J.A.; Khwaja, M.G.; Tariq, F.; Hameed, A. The role of big data analytics and organizational agility in improving organizational performance of business processing organizations. Bus. Process. Manag. J. 2023, 29, 2081–2106. [Google Scholar] [CrossRef]
- Malik, M.F. “Perfectionism is a debacle” how a perfectionist leader hinders in business processes? A multiple mediated model. Bus. Process. Manag. J. 2023, 29, 1184–1203. [Google Scholar] [CrossRef]
- Aktan, M.; Anjam, M.; Zaman, U.; Khwaja, M.G.; Akram, U. Missing link in ‘new-normal’ for higher education: Nexus between online experiential marketing, perceived-harm, social distancing concern and university brand evangelism in China. J. Mark. High. Educ. 2023, 1–26. [Google Scholar] [CrossRef]
- Zaman, U. Seizing Momentum on Climate Action: Nexus between Net-Zero Commitment Concern, Destination Competitiveness, Influencer Marketing, and Regenerative Tourism Intention. Sustainability 2023, 15, 5213. [Google Scholar] [CrossRef]
- Zaman, U. Editorial: Metaverse going beyond adoption: The next frontier for global healthcare. Front. Public Health 2023, 11, 1194285. [Google Scholar] [CrossRef]
- Malik, M.F.; Khan, M.A.; Mahmood, S. Increasing the efficiency of business process through authentic leaders and follower’s attitude. Bus. Process. Manag. J. 2021, 27, 529–545. [Google Scholar] [CrossRef]





| Gender | Male | 29 | 76.3% |
| Female | 9 | 23.7% | |
| Qualification | Matric | 0 | 0 |
| Bachelors | 25 | 65.8% | |
| Masters | 12 | 31.6% | |
| PhD | 1 | 2.6% | |
| Work Experience | 5–10 years | 26 | 68.4% |
| 11–20 years | 12 | 21.6% | |
| 21–30 years | 0 | 0 | |
| 30+ years | 0 | 0 | |
| Designation | |||
| Project Manager | 10 | 26.31% | |
| PMO | 2 | 5.2% | |
| Software Engineer | 14 | 36.84% | |
| Human Resource | 1 | 2.6% | |
| Quality Assurance | 6 | 15.7% | |
| Technical Lead | 5 | 13.15% |
| Variables | N | Min | Max | Mean | Standard Deviation |
|---|---|---|---|---|---|
| RU | 38 | 1 | 5 | 3.83 | 0.32 |
| CCBP | 38 | 1 | 5 | 3.87 | 0.53 |
| TTM | 38 | 1 | 5 | 3.54 | 0.60 |
| Variables | Items | Factors | Cronbach’s Alpha (CA) | Composite Reliability (CR) | Average Variance Extracted (AVE) |
|---|---|---|---|---|---|
| Change Control Board Performance | CCBP1 CCBP2 CCBP3 CCBP4 CCBP5 CCBP6 CCBP7 | 0.851 0.867 0.019 0.870 0.781 0.013 0.834 | 0.899 | 0.917 | 0.712 |
| Requirement Uncertainty | RU1 RU2 RU3 RU4 RU5 RU6 RU7 RU8 RU9 RU10 RU11 RU12 | 0.516 0.844 0.720 0.386 0.856 0.747 0.563 0.758 0.653 0.537 0.828 0.085 | 0.901 | 0.912 | 0.672 |
| Time to Market | TTM1 TTM2 TTM3 TTM4 TTM5 | 0.855 0.813 0.843 0.826 0.894 | 0.901 | 0.907 | 0.717 |
| Variables | Requirements Uncertainty | Change Control Board Performance | Time to Market |
|---|---|---|---|
| Change Control Board Performance | 0.844 | ||
| Requirements Uncertainty | −0.536 | 0.820 | |
| Time to Market | −0.618 | 0.609 | 0.847 |
| Variables | Requirements Uncertainty | CCB Performance | TTM |
|---|---|---|---|
| Change Control Board Performance | |||
| Requirements Uncertainty | 0.580 | ||
| Time to Market | 0.652 | 0.665 |
| Path | Path Coefficient | Standard Deviation | T Stats | p Values | p-Value | |
|---|---|---|---|---|---|---|
| H1 | RU → TTM | 0.377 | 0.156 | 2.409 | 0.016 | ** |
| H2a | CCBP → TTM | −0.420 | 0.143 | 2.940 | 0.003 | *** |
| H2b | CCBP × RU → TTM | −0.132 | 0.066 | 2.011 | 0.044 | ** |
Disclaimer/Publisher’s Note: The statements, opinions and data contained in all publications are solely those of the individual author(s) and contributor(s) and not of MDPI and/or the editor(s). MDPI and/or the editor(s) disclaim responsibility for any injury to people or property resulting from any ideas, methods, instructions or products referred to in the content. |
© 2023 by the authors. Licensee MDPI, Basel, Switzerland. This article is an open access article distributed under the terms and conditions of the Creative Commons Attribution (CC BY) license (https://creativecommons.org/licenses/by/4.0/).
Share and Cite
Irfan, S.; Ali, J.; Hidayat-ur-Rehman, I.; Khwaja, M.G.; Rosak-Szyrocka, J.; Kovacs, A. Expediting Time to Market: Evaluating the Effects of Change Control Board Performance in Emerging Markets. Sustainability 2023, 15, 16085. https://doi.org/10.3390/su152216085
Irfan S, Ali J, Hidayat-ur-Rehman I, Khwaja MG, Rosak-Szyrocka J, Kovacs A. Expediting Time to Market: Evaluating the Effects of Change Control Board Performance in Emerging Markets. Sustainability. 2023; 15(22):16085. https://doi.org/10.3390/su152216085
Chicago/Turabian StyleIrfan, Sanaullah, Jamshid Ali, Imdadullah Hidayat-ur-Rehman, Muddasar Ghani Khwaja, Joanna Rosak-Szyrocka, and Attila Kovacs. 2023. "Expediting Time to Market: Evaluating the Effects of Change Control Board Performance in Emerging Markets" Sustainability 15, no. 22: 16085. https://doi.org/10.3390/su152216085
APA StyleIrfan, S., Ali, J., Hidayat-ur-Rehman, I., Khwaja, M. G., Rosak-Szyrocka, J., & Kovacs, A. (2023). Expediting Time to Market: Evaluating the Effects of Change Control Board Performance in Emerging Markets. Sustainability, 15(22), 16085. https://doi.org/10.3390/su152216085

