Abstract
It has become standard practice for governments and transportation engineers around the world to infuse sustainability principles into their plans as higher-level goals and priorities, with indicators to reflect the same. The transformation towards sustainable mobility should involve the three interconnected pillars of sustainable development: environment, social equity, and economy. These pillars, known in the business field as the ‘triple-bottom-line’, require specific indicators that can be used to measure the attainment of each pillar. There is evidence that the social equity impacts of construction projects, such as transport projects, and their distributional effects across various segments of society have traditionally been viewed as secondary or subsidiary concerns relative to their economic and environmental impacts. Recognizing the relative relegation in both academic and policy circles of social impacts and the ‘weak’ tools to identify such impacts, this research aims to employ a hybrid decision method based on the analytic network process and Delphi method to identify the major adverse impacts of highway automobiles on health and social equity in the UAE. In doing so, governments will be better positioned to mitigate adverse impacts through engineering, urban planning, technological, and other appropriate initiatives. Throughout the Delphi process, 15 health and social equity indicators have been validated by experts in the field of sustainability and transportation through an iterative process. Then, experts in the same field were chosen to develop and validate the ANP model based on the validated indicators through pairwise comparison questionnaires. The results and findings revealed that the experts’ judgment preferences are consistent (inconsistency value less than 0.1), wherein the highest priority is the ‘Safety’ indicator, and the lowest priority is the ‘Public participation in transport decision’ indicator.
1. Introduction
Transportation constitutes a fundamental component of human existence, facilitating access to essential goods, services, and economic prospects. However, the transportation sector gives rise to a multitude of adverse external consequences, ranging from safety issues to the release of pollutants and other disturbances to the environment. Within the scope of this research, the concept of sustainable transportation has emerged as a prevailing framework for addressing transportation-related challenges. In recent times, public health has also gained prominence as a catalyst for, or reflection of, considerations within the realm of transportation planning. Numerous facets concerning health and transportation, such as safety measures, exposure to pollutant emissions and noise, opportunities for active lifestyles, and access to healthy food sources, directly intersect with the principles of sustainability. Encouraging the adoption of indicators and decision-making processes that align with health objectives holds the potential to harmonize with a sustainable transportation agenda. As expounded upon in subsequent sections of this paper, while the precise definitions of indicators may exhibit variations, they can be broadly conceived as qualitative or quantitative criteria employed to assess progress toward specific targets or objectives.
Motorized automobiles are the most preferred mode of transportation by individuals across the world [1]. With the growing global population, there has been a substantial rise in the proliferation of motorized vehicles on our roadways. This widespread and excessive dependence on motorized vehicles has given rise to a host of economic, societal, and environmental complexities, affecting individuals, the general populace, and governments alike. Moreover, transport planning has conservatively focused on delivering increased levels of mobility, initially in terms of highway capacity for private cars. A problem has been that the appraisal and evaluation of projects have focused on metrics of mobility, such as vehicle kilometers travelled and time savings. This has led to investment in projects that increase levels of mobility, and there has been relatively inadequate consideration given to other important policy objectives, such as transport’s contribution to health and social goals.
In recent years, the United Arab Emirates (UAE) has witnessed a significant surge in the number of vehicles in the country, owing to factors such as economic expansion, population growth, and shifts in demographics and culture. Within the UAE, it is evident that the majority of people view automobiles as appealing and often the sole mode of transportation due to the perceived inconvenience of the bus transport system [2], which is hindered by limitations such as a lack of intermodal connections junctions [1]. This heightened reliance on privately owned vehicles has led to a range of economic, social, and environmental complications. Traditionally, when evaluating the impacts of construction projects, including transportation infrastructure such as highways, the focus has predominantly gravitated towards economic and environmental considerations, often sidelining social equity concerns. This discrepancy in prioritization has led to a dearth of comprehensive tools and methodologies for identifying and quantifying social impacts, particularly in the context of highway transportation projects. Although the UAE has been ranked very highly in terms of road quality, it lags behind other nations when it comes to road safety [3]. Therefore, this study will explore the major adverse impacts of highway transportation automobiles on health and social equity in the UAE.
Recognizing the relative relegation, in both academic and policy circles, of the social impacts of mega projects and the ‘weak’ tools to identify such impacts, the aim of this study is to identify the major adverse impacts of highway automobiles on health and social equity in the UAE. The results of this study should be of interest and benefit to the UAE transportation authority in terms of identifying the gaps, weaknesses and other areas that need to be prioritized and addressed in order to implement their initiatives successfully and accurately. The second beneficiary group of this research is the grassroot sector in general, and people who live nearby and are affected by highway locations. Identifying the adverse social equity and health impacts of highway transportation will lead to improvements in the quality of life, health, and well-being of people at the grassroots.
The following sections of the paper are organized as follows. Section 2 is a review of the literature that provides a background on sustainable transportation worldwide, and for the UAE, it describes the indicators applied in this study for highway automobiles and applications of MCDM in highway transportation systems. This is followed in Section 3 by an explanation of the methods employed in this research, the research design, and how the chosen methods were applied. Then, a discussion of the results is illustrated in Section 4. Finally, Section 5 concludes the paper with summary comments and directions for further research and applications.
2. Literature Review
Sustainbale Development (SD) has emerged as a significant focal point for policymakers and planners, encompassing both advanced and emerging nations, following the release of the 1987 Brundtland Report, often referred to as ‘Our Common Future’. This seminal report introduced the concept of sustainable development as “development that satisfies current needs while safeguarding the potential of future generations to fulfill their own requirements” [4]. This definition indeed clarifies that all the actions taken for SD have, at their core, the social wellbeing of people, citizens, or the public. SD, as defined in the Brundtland Report, is anchored by three pillars, namely economy, environment, and social equity, as illustrated in Figure 1.
Figure 1.
Pillars of sustainability. Source: authors.
Transportation has significant environmental, economic, and social impacts, and is an important factor in sustainability.
Transportation, indeed, exerts substantial environmental, economic, and social influences, rendering it a pivotal component within the context of sustainability [5,6,7]. Although the definitions of a sustainable transportation system vary, there is a shared agreement that such a system should encompass characteristics and features related to its effectiveness and overall impacts on economic development, environmental preservation, and the quality of life within society. For example, Beiler [8] described sustainable transportation as the ability of enhancing the mobility of transportation system that has a decent accessibility while promoting decent economy, healthy environment, social protection simultaneously. This enhancement should be applied in the long and short terms of a transportation planning.
Implementation of sustainability has become common practice in the UAE through the adoption of different frameworks and tools for decision-makers to address environmental, economic and social sustainability [9]. The UAE has witnessed a significant surge in its construction sector. The country embarked on numerous projects from its early days, guided by a grand vision for development. The most substantial construction boom commenced in 1996 and reached its zenith in 2007, only to face an unexpected downturn in 2008 and 2009 [10]. This period saw the planning and construction of megaprojects, including the world’s tallest tower and the largest shopping mall globally. To support this remarkable development, an extensive infrastructure plan was devised. This plan encompassed the construction of roads, bridges, highways, and tunnels, creating an expansive transportation network throughout the nation. However, it’s worth noting that numerous challenges and issues were encountered during the execution of many of these projects [11]. This study argues that if governments do not respond to this challenge, the need of the societies will continue to grow. Hence, sustainability is not a choice but rather a necessity.
There is a growing acknowledgment within various planning, development, and health organizations that highway transportation can have a substantial impact, and that public health outcomes are influenced by a variety of transportation modes catering to diverse user groups [12,13]. Loney et al. [14] argue that the UAE population is at a high risk of such exposures due to many reasons, amongst which are increased urbanization, reliance on motorized transportation and traffic congestion.
The term “sustainability” has become so pervasive that it encompasses various, sometimes contradictory, interpretations. Numerous initiatives are labeled as sustainable, but they can inadvertently perpetuate inequality. Therefore, it is essential to consider sustainability in conjunction with social equity, as this interconnection inherently ties sustainability to both health and fairness [15,16]. Unfortunately, social equity remains an underemphasized aspect in transportation planning, primarily because quantifying and measuring social equity indicators and outcomes within sustainable transportation programs presents considerable challenges [17]. Additionally, urban transportation planning often lacks a strong emphasis on social equity due to the difficulties involved in assessing and measuring it [18]. As the recognition of the dynamic impact of social determinants on both individual and community health grows, the application of social justice principles like social equity becomes increasingly crucial when planning transportation solutions for the population [17].
In spite of its various challenges, highway transportation has several direct and indirect benefits on public health and social equity. Its immediate advantages encompass enhanced accessibility to healthcare facilities, whereas its more indirect advantages entail improved access to various goods and services, including fresh produce, vocational training, educational prospects, recreational options, among others. This research will identify both direct and indirect indicators. There is a requirement for research to acknowledge how unique experiences and contextual elements delineate social equity and health within the realm of highway transportation mobility. Table 1 illustrates a summary of studies found in the literature with regard to health and social equity indicators in highway automobile transportation systems. These indicators are employed in this paper. Decision-makers and communities can use these indicators and their metrics to assess and evaluate the equity and health outcomes of highway automobile transportation modes or plans. In addition. Appendix C provides a description of health and social equity indicators illustrated in Table 1 based on the junctions between health and social equity in transportation. In Section 3 of this study, at every stage of the process, feedback and ongoing adjustments will be integral to ensure that the application of indicators facilitates progress towards the objectives of health and social equity within the highway transportation system.
Table 1.
Health and social equity indicators based on previous studies.
Applications of MCDM in Transportation
Multi-criteria decision making (MCDM) is a well-established field within decision theory, offering significant utility when confronted with decisions based on preferences among available options that possess multiple attributes, often in conflict with each other [37]. MCDM has become one of the important decision-making techniques that has been used by many authorities, academics, and researchers in evaluating transportation systems [38]. In the contemporary world, the emergence of MCDM methodologies has provided decision-makers with powerful tools to address complexities. Recent years have witnessed significant advancements in multicriteria decision-making across several domains. This advancement comprises three key dimensions: the development of models incorporating intricate algorithms, the establishment of procedural frameworks and selection paradigms, and the evolution of evaluation theories that establish assumptions regarding values and preferences through well-structured representations [39,40]. Traditional approaches to decision-making in transportation planning frequently necessitate in-depth evaluations, such as cost–benefit or cost–effectiveness analyses [41]. These conventional techniques may have limitations when it comes to evaluating transportation systems, given the complexity and intricate connections between these systems and socioeconomic and environmental factors, which are challenging to quantify in purely monetary terms [42,43,44].
Knowledge produced through MCDM is a result of subjective assessments, relying on comparative analyses of different factors. There is an extensive range of MCDM applications in the field of transport planning [41,45]. Furthermore, MCDM techniques have been specifically employed to address the challenge of integrating sustainability considerations into transport planning procedures [6,46]. MCDM approaches prove to be well-suited for assessing transportation issues and making decisions in this context. This suitability arises from the involvement of multiple stakeholders, including both private and public sectors, as well as the consideration of diverse economic, environmental, and socio–political aspects [47]. As illustrated in Table 2, the researchers of this paper have identified recent studies on urban transport systems that have incorporated MCDM into finding solutions for these problems.
Table 2.
Applications of MCDM in transportation.
It can be noted from Table 2 that MCDM methods have been used widely for transportation problems. It can be noticed that none of the studies were conducted within the UAE context. More importantly, none of the studies employed a hybrid decision method based on ANP and DM to identify the major adverse impacts of highway automobiles on health and social equity. Therefore, the primary objective of this study is to develop a novel decision-making framework to address the intricate challenges associated with decision-making in highway transportation systems. This represents a substantial advancement achieved using the proposed methodology, which relies on expert input from the field. This approach involves conducting surveys, performing rigorous statistical analyses, and applying MCDM techniques to ensure transparent and dependable decision-making assessments. Additionally, the model introduced in this research offers the capability to explore “if–what” scenarios by modifying the criteria weights and observing how these adjustments impact the ranking of alternatives. Therefore, these findings signify the importance of this paper.
3. Materials and Methods
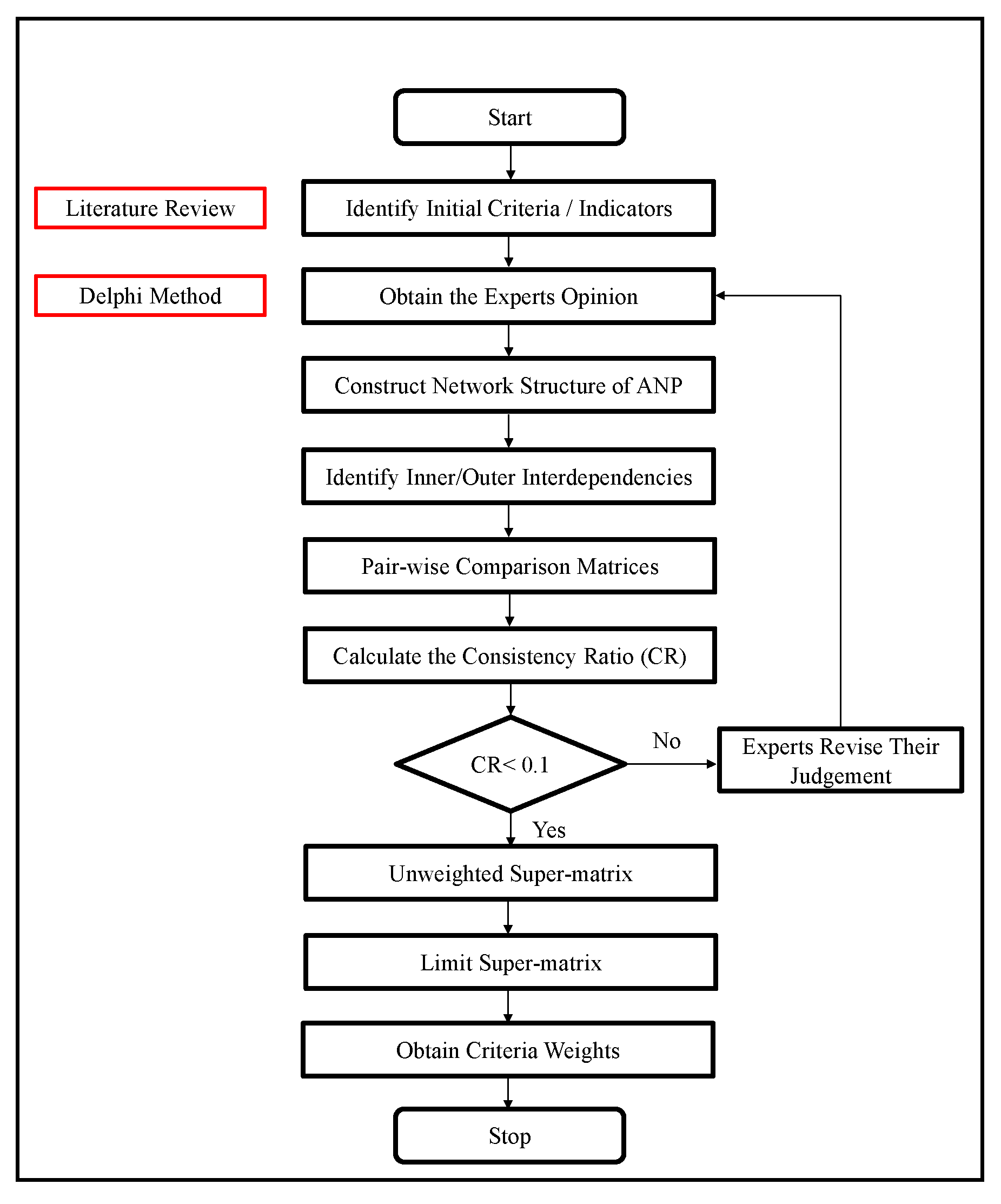
To identify the primary detrimental effects of highway automobiles on health and social equity in the UAE, the research team has embraced a mixed-method approach. This comprehensive strategy encompasses both quantitative and qualitative research components, incorporating a literature review, a Delphi survey, and ANP. The research methodology is summarized in Figure 2. This research begins by reviewing the literature to determine the indicators for evaluating the impacts of highway transportation automobiles on health and social equity. After that, a qualitative survey using the Delphi method is used to explore the key indicators by which the impacts of highway automobiles on health and social equity in the UAE can be evaluated. Subsequently, a cross-sectional quantitative survey is conducted to assign scores and establish priorities among the key indicators and drivers identified during the initial ANP phase. Leveraging the interconnections among these indicators, the ANP methodology is employed to transform qualitative judgments into quantitative data, enabling precise comparisons and mitigating any potential biases or imbalances in the scale of judgments during pairwise comparisons.
Figure 2.
Summary of the research process. Soruce: authors.
3.1. Delphi Method
The Delphi technique is a survey method based on expert opinions and characterized by three fundamental features: anonymity in responses, iterative processes with controlled feedback, and collective statistical responses [56]. In this study, the primary aim of employing the Delphi method was to secure dependable and consistent insights from experts. The effectiveness of the Delphi method hinges largely on the degree of dedication that experts invest in planning communication procedures, methodological foundations, and interactive forecasting techniques. The primary objective of utilizing the Delphi method in this study was to gather dependable and consistent expert opinions. The effectiveness of the Delphi method relies heavily on the extent of effort invested by the experts in designing communication procedures, establishing methodological foundations, and engaging in interactive forecasting techniques [57]. Hence, it becomes imperative to carefully choose a panel of experts who possess a deep understanding of the core objectives of the study. Furthermore, this research endeavors to amass additional information pertinent to the research topics and intends to solicit further elucidations on these matters through subsequent questionnaires directed at the experts [58]. In order to establish the evaluation criteria for mitigating the adverse effects of highway automobiles on health and social equity, the Delphi method was employed. The Delphi method involves the iterative collection of expert opinions until a consensus is reached, as depicted in Figure 3. Unlike the conventional approach of brainstorming, where experts convene in one location to arrive at a consensus, the Delphi method mitigates the risk of any single outspoken individual or group exerting undue influence on the outcome by enabling experts to provide their input anonymously [59].
Figure 3.
Delphi process. Source: authors.
3.2. ANP Method
The ANP method represents a comprehensive methodology in which all pertinent factors are interlinked within a network structure, accommodating diverse interdependencies. The rationale for employing the ANP methodology in this particular study is substantiated by the intricate and interconnected nature of the highway transportation decision problem under consideration, which encompasses a multitude of both tangible and intangible elements. Moreover, ANP is goal-centric and facilitates the incorporation of feedback loops within the model, enhancing its suitability for the research context [60]. Several indicators influencing highway transportation exhibit interdependence among one another. Furthermore, these indicators demonstrate varying degrees of mutual reliance, making the utilization of ANP modeling an apt choice for addressing the complexities inherent in the research problem at hand (Figure 4).
Figure 4.
Difference between AHP and ANP structure. Source: authors.
To effectively employ the model, a methodology that considers both quantitative and qualitative factors, while also accounting for the intricate interrelationships between them, should be employed. In this regard, the ANP method was chosen as the most suitable technique for constructing a decision model. ANP stands out as one of the most effective tools, particularly when dealing with situations where the interactions among the elements of a system create a network model, due to its capability to address and manage these interdependent relationships. There are recent ANP applications (e.g., [61,62,63]). However, Duleba et al. [30] argue that ANP has never reached the popularity of AHP due to its complex application.
In a similar manner to that of AHP, ANP employs 1–9 scales to make pairwise comparisons (Figure 5). According to Saaty [60], the ANP model consist of the following steps: (1) identifying the components and elements of the network and their relationships, (2) conducting pairwise comparisons on the elements according to ratio scales, (3) placing the resulting relative importance weights (eigenvectors) in pairwise comparison matrices within the matrix (unweighted matrix), (4) conducting pairwise comparisons on the clusters, (5) weighting the blocks of the unweighted matrix by the corresponding priorities of the clusters so that it can be column-stochastic (weighted matrix), (6) raising the weighted matrix to limiting powers until the weights converge and remain stable (limit matrix), and (7) obtain the element prioritizations according to any of the columns of the limit matrix.
Figure 5.
ANP process. Source: authors.
3.3. Data Sampling for the Expert Group
The necessary size of the expert panel for the Delphi study is not contingent on statistical power; instead, it hinges on the sample’s quality to guarantee representativeness [64]. Consequently, previous Delphi studies in the literature have employed diverse sample sizes, spanning from as few as three experts to over fifty. To ensure the representativeness of the outcomes, a total of eight experts were extended invitations to take part in the Delphi process. These experts were segregated into two groups, with each group comprising four individuals, and the initial round of the Delphi survey was completed by these four experts. For the second round, the other group of experts was assembled to validate the results from the first round and introduce fresh perspectives and insights. The chosen experts possessed pertinent experience and expertise, primarily in the realms of public health, transportation, and sustainable urban planning and design. The experts’ profiles are illustrated in Table 3. In terms of sampling, in this research, the following non-probabilistic sampling techniques are used. The first is purposive sampling, where participants will be deliberately selected due to their knowledge and experience with the research topic, as well as their willingness and availability to participate in the research. The second is snowball sampling, where the participants selected from the former group will assist in identifying other potential participants to reach and define the sampling frame [65]. The experts were picked and asked to refer the experts to anyone they knew who could fit the description of samples needed.
Table 3.
The experts’ profiles.
3.4. Survey Design
The Delphi process was conducted over three consecutive rounds using an email-based survey format. Following each round, the questionnaire was adjusted based on feedback received from the experts, and the previous round’s results were presented anonymously to ensure that the experts could re-evaluate their responses without external influence. Additionally, the experts were given the opportunity to offer comments or suggestions at the end of each questionnaire. Furthermore, the experts collaborated in determining whether indicators should be added, removed, or modified based on the scores and recommendations provided. The 11 indicators were presented to the experts via email, utilizing a five-point Likert scale for assessment as depicted in Appendix A. Achieving consensus among the experts necessitated multiple rounds, with guidance from the literature suggesting that two or three rounds are typically preferred [66].
The Delphi questionnaire survey encompassed five essential stages: firstly, the determination of the requisite information dimensions and the assembly of an expert panel consisting of eight members; secondly, the distribution of the initial questionnaire survey to this expert panel; thirdly, the collection of the responses from the first questionnaire survey and subsequent consolidation and analysis of the feedback provided by the experts; fourthly, the dissemination of the second questionnaire survey to the same group of experts; and lastly, the collection of the responses from the second questionnaire survey, followed by the compilation and analysis of the experts’ input.
The second questionnaire survey employed a level analysis questionnaire approach, utilizing the analytic network process (ANP) method to facilitate the comparison of two-element indicators. The initial Delphi survey lacked the capability to definitively establish the priority ranking or importance of each evaluation criterion. However, through the ANP analysis, it became possible to quantify the relative significance of each evaluation criterion, aiding in the selection of alternatives. The experts constructed a hierarchical model based on the findings of the initial survey. Subsequently, utilizing this hierarchy, the experts assessed the decision problem using the ANP questionnaire. Within this context, the participants were tasked with making pairwise comparisons among development alternatives. These comparisons were conducted using a nominal scale, consisting of nine hierarchies ranging from “equal importance” to “absolute importance”, each assigned a weight from 1 to 9, as delineated in Table 4. Through this process, elements within each hierarchy underwent pairwise comparisons and were arranged in order of importance within the ANP framework to capture the evaluators’ subjective perspectives (Appendix B).
Table 4.
Nine-point scale for pairwise comparisons in AHP and ANP—adapted from [60].
4. Results and Discussion
4.1. Delphi Analysis
In this study, 30 experts in the field of sustainability and transportation completed the questionnaires of rounds 1, 2, and 3 (100% response rates) in order to determine the major adverse impacts of highway automobiles on health and social equity in the UAE. The initial 11 health and social equity indicators obtained from the literature review were turned into 15 indicators by the last round. The ‘Land Use’ indicator was removed from the list, and ‘Respiratory diseases’, ‘Transport affordability’, ‘Service quality for non-drivers’, ‘Physical and mental health’, and ‘Roadway maintenance’ indicators were added to the list. Therefore, the total list of the indicators consisted of 15 indicators. It is important to mention that a few of the original indicators were adjusted in their wording by the experts.
Since the indictors are mainly qualitative (intangible criteria), the experts compared the indictors in the model according to local realities of the UAE and judged which indictor ranked higher in the context of this study. Then, these 15 indicators from the Delphi method underwent analysis by calculating the mean (average) and standard deviation (favoring lower values) based on the experts’ assessments, which were rated on a Likert scale ranging from 1 (least important) to 5 (most important). This step is crucial in order to be able to obtain the coefficient of variation (CV), as depicted in Equation (1), which will help to reflect whether the experts have reached consensus [67].
where:
S is the standard deviation
X is the mean
The CV results for the 15 ultimate indicators are presented in Table 5, with each indicator meeting the stipulated criterion of a CV below 0.5. This indicates that there is most likely a consensus between the targeted experts, or the experts have general agreement in terms of rating the significance of the health and social equity indicators. The highest coefficient of variation value was 0.23 for the ‘Service quality for non-drivers’ indicator, whereas the lowest coefficient of variation value was zero for the ‘Safety’ and ‘Respiratory diseases’ indicators. This implies a consensus among all the experts regarding the high significance of the ‘Safety’ and ‘Respiratory diseases’ indicators in the study. Additionally, the standard deviation values for all 15 indicators were approximately 0.5, except for the ‘Safety’ and ‘Respiratory diseases’ indicators. This suggests that the majority of the rating values closely aligned with the mean (), within a range of ±0.5 on average. Consequently, based on the analysis of the Delphi method results, these 15 validated health and social equity indicators were employed in the development of the ANP, which will be further examined and discussed in the subsequent subsection.
Table 5.
Delphi analysis results.
4.2. ANP Analysis
In this phase, the selected experts in the field of sustainability and transportation agreed to participate in the ANP survey. The model was constructed, and the ANP calculations were performed using SuperDecisions software, version 2.10.0. It is important to highlight that the interrelationships among the criteria and clusters were determined through a combination of the literature review and expert assessment. Notably, in addition to external dependencies, internal dependencies among the indicators were identified based on the expert opinions.
The ANP questionnaire incorporated items derived from the adjusted Delphi questionnaire. In the ANP expert survey, the relative weights of the elements within each hierarchy level were determined by having different panels of experts compare each identified criterion using a nine-point Likert-type scale, as recommended by Saaty [68]. Subsequently, the comparison data were transformed into pairwise comparison supermatrices, enabling the calculation of the relative significance of each criterion and the assessment of the CR to gauge the consistency of these pairwise comparisons.
The ANP technique builds a network model of the problem structured into clusters containing elements that are related to/influence each other. The experts determined the influence relationships between model elements based on their knowledge of the problem. This is one of the most critical stages of the ANP approach because of the difficulty in identifying the criteria that will influence others and the relative intensity of the influence [69]. The experts were asked about the influence of every criterion on the other criteria. They considered that in this ANP model, all the criteria exert some influence on the indictors, and vice versa. Figure 6 illustrates the final ANP model.
Figure 6.
The final ANP model. Source: authors.
In ANP, it is essential for the experts’ judgment preferences to meet the consistency criterion, ensuring that each pairwise comparison matrix achieves a CR of less than 0.1. With the aid of SuperDecisions Software, the pairwise comparisons were established using the questionnaire distributed to the experts in order to obtain the relationships among the criteria and indictors. The survey was distributed to the experts twice. As presented in Table 6, the inconsistency for the first trial was 0.13. This indicates that there was inconsistency in the experts’ judgment preferences. Therefore, an additional trial was needed. The survey was distributed to the experts for a second time to eliminate any inconsistency. It can be noted from Figure 7 and Table 6 that the inconsistency in the second round was low (approximately 0.095), which reflects that the experts’ judgment preferences were consistent. As a result, the experts’ judgments demonstrated a satisfactory level of consistency, making them suitable for use in the calculations to estimate the weights for the different criteria. It should be noted that the experts were able to reach a consistency ratio of less than 0.1 because of their unified background.
Table 6.
Experts’ judgment preference consistencies.
Figure 7.
Experts’ judgment preference consistency for the second trial. Source: SuperDecisions software.
An illustration of data entry in a questionnaire format can be found in Figure 7. One challenge when working with the ANP model is creating the comparison matrices due to the numerous interconnected determinants involved. Constructing these correlation matrices and reaching a consensus among the team of experts required significant effort. Nevertheless, based on the case studies conducted by the expert team using actual project data, it is important to note that the ANP method yields precise outcomes, especially for issues characterized by a substantial number of interrelated determinants.
Within the ANP framework, Saaty introduces the concept of a “super-matrix”, which bears resemblance to Markov chains. This super-matrix serves as a tool for managing the interrelationships among various elements and components [70]. The outcomes of all the pairwise evaluations collectively form the unweighted super-matrix. Each column within this super-matrix represents a ranking vector derived from these pairwise comparisons. Following the completion of these comparisons, super-matrices are calculated. To determine the priority values for each factor, the weighted super-matrix is initially computed by multiplying the values in the unweighted super-matrix with their corresponding cluster weights. Subsequently, this super-matrix is iteratively adjusted until it reaches a stable state. To facilitate the calculations, it is necessary to normalize each column in the super-matrix, a step typically performed using a weighting matrix. The limit super-matrix is then generated by repeatedly raising the weighted super-matrix to higher powers through multiplication with itself. The process continues until all the columns in the matrix become identical, signifying that the limit matrix has been attained, and the matrix multiplication process is concluded.
To establish the ultimate priorities, the limit super-matrix is derived by iteratively elevating the weighted super-matrix to higher powers through successive multiplications with itself. The resulting limit matrix is illustrated in Table 7. It can be noted from the limit matrix that the highest priority is ‘Safety’, whereas the lowest priority is ‘Public participation in transport decision’, with values of 0.1192 and 0.0112, respectively. The rest of the values in the limit super-matrix and a sample screenshot of the priorities list, exported directly from the Super-Decisions software, are shown in Table 8 and Figure 8. It is worth mentioning that the final results of the ANP and the rankings of the 15 indicators were in alignment with the primary judgment of the experts (i.e., safety and the traffic accidents are the strongest indicators in this study). This is because the life of an individual is the most important aspect in any system (including highway transportation systems).
Table 7.
Limit matrix.
Table 8.
Summary of the Indicators’ Rankings and Priorities.
Figure 8.
Indicator priorities. Source: SuperDecisions software.
When employing ANP, conducting a sensitivity analysis is crucial, as it helps assess the model’s stability concerning variations in judgments [60]. This analysis evaluates how changes in an independent variable’s values impact a specific dependent variable, all within a defined set of assumptions [63]. To ensure the stability of the outcome of the analysis in this research, a sensitivity analysis was performed to assess the robustness of the ANP model by varying the weights assigned to the criteria. Through the sensitivity analysis, it was determined that when altering the weights did not result in significant changes in the output results, the model demonstrated stability [27]. Figure 9 illustrates the current weight of the determinant with a dashed vertical line in black. The figure explains that even when the weights of the criteria were changed (the location of the vertical black line), the ranking of the indicators and the highest priority were still the same (i.e., the safety indictor was always the first priority). In other words, the results indicated a high level of stability, with no significant changes in the overall rankings.
Figure 9.
Sensitivity analysis. Source: SuperDecisions software.
5. Discussion
The results obtained from our comprehensive study aimed at identifying and prioritizing health and social equity indicators within the context of highway transportation in the UAE offer valuable and nuanced insights into the intricate relationship between transportation systems and societal well-being. The prioritization of these indicators through expert judgment provides a compelling foundation for informed decision-making in sustainable transport planning and policy development.
One of the standout findings is the unequivocal priority assigned to safety by our panel of experts. This underscores the universal concern for road user safety and highlights the pivotal role of safety measures in transport planning. The studies conducted by Alonso et al. [71] and Haghshenas and Vaziri [24] suggest that safety-related metrics are the most commonly observed indicators in the existing literature. This finding corroborates the findings of other studies in different parts of the world, such as European countries [72], India [73], Nigeria [74], and Egypt [75]. The fact that safety emerged as the top priority aligns with the broader goals of social equity and sustainability. Reducing accidents, injuries, and fatalities not only safeguards individuals’ well-being but also contributes to the overall sustainability of the transportation system.
The high ranking of indicators related to physical and mental health reflects a growing awareness of the profound impacts of transportation choices on individuals’ holistic well-being. It is indicative of a shift towards recognizing the importance of transportation systems that promote active living, minimize exposure to stressors associated with long commutes, and enhance overall mental and physical health. This prioritization signals a move towards more inclusive and holistic transportation policies. Additionally, the inclusion of indicators such as accessibility to amenities, opportunities for employment, and service quality for non-drivers highlights the broader social equity considerations in transport planning. These indicators underscore the importance of ensuring that transportation systems are designed to provide equal access and opportunities for all segments of society, including vulnerable and marginalized groups [76].
The lower ranking of “public participation in transport decisions” in our study can be attributed to several contextual factors within the UAE. The nation’s governance structure, characterized by centralized decision-making, may diminish the emphasis on public participation compared to regions with different models. Cultural diversity and expectations regarding public engagement also influence the ranking, considering the significant expatriate population. Furthermore, the current state of public participation mechanisms in the UAE may be less developed or practiced, leading experts to prioritize indicators with more established relevance. While globally important, the indicator’s ranking reflects its contextual significance within the UAE’s unique transportation landscape, highlighting the need to tailor sustainability indicators to specific regional characteristics.
The results of our study extend beyond the UAE and hold relevance for global transportation planning efforts. By shedding light on the critical aspects of transportation that impact both health and social equity, our findings provide valuable guidance for shaping inclusive and sustainable transportation policies and practices not only in the UAE but also in other regions seeking to optimize their transport systems for the benefit of all.
6. Conclusions
This research addresses the intricate challenge of assessing the adverse effects of highway transportation on health and social equity, recognizing it as a multifaceted, multi-agent problem that is deeply intertwined with sustainability. To cultivate a sustainable transportation system, it underscores the importance of integrating sustainable development principles into the planning process, emphasizing careful consideration of environmental consequences, social fairness, and individual well-being. This study explores the complex relationships between transportation, health, and sustainability, highlighting the profound impact of transportation on health and social equity, which serve as crucial indicators of overall quality of life. It also examines how health and social equity considerations are intricately woven into the UAE’s sustainable transportation agenda. Employing the DM and ANP techniques, this research identifies 11 health and social equity indicators, later expanding them to 15 through the Delphi process, providing a comprehensive framework for decision-making in highway transportation development. The ANP analysis reveals that ‘Safety’ holds the highest priority, while ‘Public participation in transport decisions’ ranks lowest. A sensitivity analysis confirms the ANP model’s robustness, ensuring consistent indicator ranking despite criteria weight adjustments. Recognizing the intricacies of transportation equity analysis, the authors anticipate that this model will aid practitioners in seamlessly integrating equity considerations into transportation modeling, enhancing community-centric decision-making.
6.1. Future Implication and Research Contributions
Several avenues for future research emerge from this study. Firstly, while this research primarily relied on partially secondary data for performance values, a potential enhancement lies in expanding the scope to include primary data sources. Secondly, it is advisable to conduct comparative analyses of the model results with alternative MCDM techniques, thereby enriching the methodological landscape. Additionally, exploring the applicability of a fuzzy decision-making environment among the chosen models could yield valuable insights. In practical terms, future endeavors may benefit from applying the focus group technique to engage decision-makers and assess the convergence of their judgments, adding depth to the research. Expanding the repertoire of practical applications would further contribute to understanding the framework’s boundaries and applicability in diverse contexts, potentially extending this investigation to other countries. Lastly, to fortify the proposed model, rigorous testing via comprehensive sensitivity analyses, scenario analyses, and uncertainty analyses should be considered in forthcoming research efforts.
6.2. Limitations
This research inherently encounters several limitations, primarily stemming from the nature of its subject matter. The critical concern lies in accessing primary sources, notably municipal officials responsible for construction project regulations, transportation industry officials holding crucial construction-specific data, and community entities directly impacted by transportation initiatives. The reliance on these primary sources necessitates access to secondary data, potentially posing challenges. These limitations manifest in two primary facets. Firstly, accessibility and availability hurdles may impede the researchers’ efforts to engage with experts and key figures required for surveys and interviews, compounded by pandemic-related lockdowns and social distancing restrictions. Secondly, the practical application of the ANP method faces limitations due to the extensive number of pairwise comparisons essential for the process, demanding meticulous effort and time for constructing comparison matrices and data acquisition. Such intricate demands may hinder decision-makers lacking sufficient expertise, time, motivation, or knowledge, potentially affecting the precision of their preferences among available alternatives.
6.3. Contribution and Recommendations
This research makes a significant contribution to both academic and practical discussions by expanding the real-world utility of the DM and ANP within the context of evaluating highway transportation systems. It is essential to underscore that, to the authors’ best understanding, there have been no prior investigations regarding the intersection of social equity and health within the transportation and mobility systems of the UAE. Consequently, this study addresses a noteworthy void in the existing literature by implementing an integrated model tailored to this particular field of application. The validated health and social equity indicators provide policymakers and urban planners in the UAE with a comprehensive framework to assess the impact of highway transportation projects on society. This can inform the development of policies and guidelines that prioritize not only economic and environmental considerations but also social equity and public health. Moreover, the prioritization of the indicators, with “Safety” identified as the highest priority, guides resource allocation and investment decisions. This ensures that resources are directed towards initiatives that have the most significant positive impact on health and social equity, enhancing the efficiency of resource utilization.
If municipalities are supposed to write environmental impact assessments (EIA) for highway development, these are the proposed indicators they should hold contractors responsible for. In doing so, governments will be better positioned to mitigate adverse impacts through engineering, urban planning, and technological and other appropriate initiatives. Highway transportation is a part of the construction industry in every society. Therefore, it is part of the economic engine of a society. Beyond its impact on the economy, highway transportation impacts the social and environmental components of a society both positively and negatively. For the government to lead and collaborate with other sectors in the society to adopt and implement initiatives to mitigate the adverse impacts discussed in this paper, the following recommendations are proposed. Firstly, planners, engineers, and other professionals must be mandated by law to formulate specific and measurable (SMART) plans and compliance requirements for contractors, financiers, and other relevant entities. Secondly, clear and enforceable legislation must be adopted to ensure that the mitigation requirements are met by contractors and enforced by public authorities. Third, a credible, independent, well-staffed, and well-funded institutional agency must be established with the specific mandate to oversee comprehensive management of the EIA initiative. Fourth, governmental agencies mandated to implement the EIA initiative should be required to enter into formal agreements to work with local institutions of higher education, especially those with engineering and planning programs, in the areas of research, training, outreach, evaluation, etc. These recommendations are neither exhaustive nor in order of importance, as all of them are important and complementary. Government and private sector experts must continuously review, update, and scale up these recommendations while exploring new and practical ones that serve their unique contexts.
Author Contributions
Conceptualization, R.A., M.A. and M.N.; Software, R.A. and M.A.; Validation, R.A. and M.N.; Formal analysis, R.A. and M.A.; Investigation, R.A. and M.A.; Resources, R.A., M.A. and M.N.; Data curation, R.A. and M.A.; Writing—original draft, R.A. and M.A.; Writing—review & editing, R.A.; Visualization, R.A.; Supervision, M.N.; Project administration, R.A. and M.N.; Funding acquisition, M.N. All authors have read and agreed to the published version of the manuscript.
Funding
The work in this paper was supported, in part, by the Open Access Program from the American University of Sharjah.
Institutional Review Board Statement
Not applicable.
Informed Consent Statement
Informed consent was obtained from all subjects involved in the study.
Data Availability Statement
Data available upon request from the corresponding author.
Acknowledgments
The authors of this paper acknowledge the American University of Sharjah for their support in completing this study. Sincere gratitude to the expert panel and to the participants who completed the surveys for their participation in this research.
Conflicts of Interest
The authors declare that they have no known competing financial interests or personal relationships that could have appeared to influence the work reported in this paper.
Appendix A
Questionnaire Survey
Dear Participant,
We are students at the American University, and we are conducting this research project on the impacts of highway transportation on health, and social equity. We have identified you as an expert who can guide and help us rate the impacts in this survey. We may repeat the process several times if need be and will really count on you throughout the exercise. Every information you provide will be handled anonymously and confidentially.
We thank you sincerely for your help.
For your ratings of the association between the indicators and health and social equity, we defined the indicators in the Table at the end of this survey.
Also, please feel free to add any indicators and rate them accordingly.
Some criteria are listed to evaluate the sustainability of highway transportation system of UAE in health and social equity dimensions Please indicate, in each dimension which criteria is the most important and which one is the least important in your opinion? Please specify your preference ratio of the selected criterion over other criteria in related dimension by using 1 to 9 numbers.
| Indicators | Rating of Impact of Indicators | |
| Health | Social Equity | |
| Energy consumption—emission gases from vehicles | ||
| Land use | ||
| Noise pollution | ||
| Traffic accidents | ||
| Vehicle miles travelled (VMT) | ||
| Safety | ||
| Opportunities for employment | ||
| Accessibility to amenities | ||
| Public participation in transport decision | ||
| Transport for disabled | ||
| Traffic congestion—increased travel times | ||
| Respiratory diseases | ||
| Added- | ||
| Added- | ||
Appendix B
Questionnaire Survey
Dear Participant,
We are students at the American University of Sharjah, and we are conducting this research project on the impacts of highway transportation on health, and social equity. We have identified you as an expert who can guide and help us rate the impacts in this survey. We may repeat the process several times if need be and will really count on you throughout the exercise. Every information you provide will be handled anonymously and confidentially.
We thank you sincerely for your help.
For your ratings of the association between the indicators and health and social equity, we defined the indicators in the Table at the end of this survey.
| Main Criteria | ||||||||||
| Criteria A | More Important Than | Equal | Less Important Than | Criteria B | ||||||
| Health | 9 | 7 | 5 | 3 | 1 | 3 | 5 | 7 | 9 | Social equity |
- -
- Energy consumption
| Indicators | ||||||||||
| Indicator A | More Important Than | Equal | Less Important Than | Indicator B | ||||||
| Energy consumption | 9 | 7 | 5 | 3 | 1 | 3 | 5 | 7 | 9 | Air, noise, and water pollution emissions |
| Indicators | ||||||||||
| Indicator A | More Important Than | Equal | Less Important Than | Indicator B | ||||||
| Energy consumption | 9 | 7 | 5 | 3 | 1 | 3 | 5 | 7 | 9 | Traffic accidents |
| Indicators | ||||||||||
| Indicator A | More Important Than | Equal | Less Important Than | Indicator B | ||||||
| Energy consumption | 9 | 7 | 5 | 3 | 1 | 3 | 5 | 7 | 9 | Vehicle miles traveled (VMT) |
| Indicators | ||||||||||
| Indicator A | More Important Than | Equal | Less Important Than | Indicator B | ||||||
| Energy consumption | 9 | 7 | 5 | 3 | 1 | 3 | 5 | 7 | 9 | Safety |
| Indicators | ||||||||||
| Indicator A | More Important Than | Equal | Less Important Than | Indicator B | ||||||
| Energy consumption | 9 | 7 | 5 | 3 | 1 | 3 | 5 | 7 | 9 | Opportunities for employment |
| Indicators | ||||||||||
| Indicator A | More Important Than | Equal | Less Important Than | Indicator B | ||||||
| Energy consumption | 9 | 7 | 5 | 3 | 1 | 3 | 5 | 7 | 9 | Accessibility to amenities |
| Indicators | ||||||||||
| Indicator A | More Important Than | Equal | Less Important Than | Indicator B | ||||||
| Energy consumption | 9 | 7 | 5 | 3 | 1 | 3 | 5 | 7 | 9 | Public participation in transport decisions |
| Indicators | ||||||||||
| Indicator A | More Important Than | Equal | Less Important Than | Indicator B | ||||||
| Energy consumption | 9 | 7 | 5 | 3 | 1 | 3 | 5 | 7 | 9 | Transport for seniors and special needs |
| Indicators | ||||||||||
| Indicator A | More Important Than | Equal | Less Important Than | Indicator B | ||||||
| Energy consumption | 9 | 7 | 5 | 3 | 1 | 3 | 5 | 7 | 9 | Traffic congestion |
| Indicators | ||||||||||
| Indicator A | More Important Than | Equal | Less Important Than | Indicator B | ||||||
| Energy consumption | 9 | 7 | 5 | 3 | 1 | 3 | 5 | 7 | 9 | Respiratory diseases |
| Indicators | ||||||||||
| Indicator A | More Important Than | Equal | Less Important Than | Indicator B | ||||||
| Energy consumption | 9 | 7 | 5 | 3 | 1 | 3 | 5 | 7 | 9 | Transport affordability |
| Indicators | ||||||||||
| Indicator A | More Important Than | Equal | Less Important Than | Indicator B | ||||||
| Energy consumption | 9 | 7 | 5 | 3 | 1 | 3 | 5 | 7 | 9 | Service quality for non-drivers |
| Indicators | ||||||||||
| Indicator A | More Important Than | Equal | Less Important Than | Indicator B | ||||||
| Energy consumption | 9 | 7 | 5 | 3 | 1 | 3 | 5 | 7 | 9 | Physical and mental health |
| Indicators | ||||||||||
| Indicator A | More Important Than | Equal | Less Important Than | Indicator B | ||||||
| Energy consumption | 9 | 7 | 5 | 3 | 1 | 3 | 5 | 7 | 9 | Roadway maintenance |
- -
- Air, noise, and water pollution emissions
| Indicators | ||||||||||
| Indicator A | More Important Than | Equal | Less Important Than | Indicator B | ||||||
| Air, noise, and water pollution emissions | 9 | 7 | 5 | 3 | 1 | 3 | 5 | 7 | 9 | Traffic accidents |
| Indicators | ||||||||||
| Indicator A | More Important Than | Equal | Less Important Than | Indicator B | ||||||
| Air, noise, and water pollution emissions | 9 | 7 | 5 | 3 | 1 | 3 | 5 | 7 | 9 | Vehicle miles Traveled (VMT) |
| Indicators | ||||||||||
| Indicator A | More Important Than | Equal | Less Important Than | Indicator B | ||||||
| Air, noise, and water pollution emissions | 9 | 7 | 5 | 3 | 1 | 3 | 5 | 7 | 9 | Safety |
| Indicators | ||||||||||
| Indicator A | More Important Than | Equal | Less Important Than | Indicator B | ||||||
| Air, noise, and water pollution emissions | 9 | 7 | 5 | 3 | 1 | 3 | 5 | 7 | 9 | Opportunities for employment |
| Indicators | ||||||||||
| Indicator A | More Important Than | Equal | Less Important Than | Indicator B | ||||||
| Air, noise, and water pollution emissions | 9 | 7 | 5 | 3 | 1 | 3 | 5 | 7 | 9 | Accessibility to amenities |
| Indicators | ||||||||||
| Indicator A | More Important Than | Equal | Less Important Than | Indicator B | ||||||
| Air, noise, and water pollution emissions | 9 | 7 | 5 | 3 | 1 | 3 | 5 | 7 | 9 | Public participation in transport decisions |
| Indicators | ||||||||||
| Indicator A | More Important Than | Equal | Less Important Than | Indicator B | ||||||
| Air, noise, and water pollution emissions | 9 | 7 | 5 | 3 | 1 | 3 | 5 | 7 | 9 | Transport for seniors and special needs |
| Indicators | ||||||||||
| Indicator A | More Important Than | Equal | Less Important Than | Indicator B | ||||||
| Air, noise, and water pollution emissions | 9 | 7 | 5 | 3 | 1 | 3 | 5 | 7 | 9 | Traffic congestion |
| Indicators | ||||||||||
| Indicator A | More Important Than | Equal | Less Important Than | Indicator B | ||||||
| Air, noise and water pollution emissions | 9 | 7 | 5 | 3 | 1 | 3 | 5 | 7 | 9 | Respiratory diseases |
| Indicators | ||||||||||
| Indicator A | More Important Than | Equal | Less Important Than | Indicator B | ||||||
| Air, noise, and water pollution emissions | 9 | 7 | 5 | 3 | 1 | 3 | 5 | 7 | 9 | Transport affordability |
| Indicators | ||||||||||
| Indicator A | More Important Than | Equal | Less Important Than | Indicator B | ||||||
| Air, noise, and water pollution emissions | 9 | 7 | 5 | 3 | 1 | 3 | 5 | 7 | 9 | Service quality for non-drivers |
| Indicators | ||||||||||
| Indicator A | More Important Than | Equal | Less Important Than | Indicator B | ||||||
| Air, noise, and water pollution emissions | 9 | 7 | 5 | 3 | 1 | 3 | 5 | 7 | 9 | Physical and mental health |
| Indicators | ||||||||||
| Indicator A | More Important Than | Equal | Less Important Than | Indicator B | ||||||
| Air, noise, and water pollution emissions | 9 | 7 | 5 | 3 | 1 | 3 | 5 | 7 | 9 | Roadway maintenance |
- -
- Traffic accidents
| Indicators | ||||||||||
| Indicator A | More Important Than | Equal | Less Important Than | Indicator B | ||||||
| Traffic accidents | 9 | 7 | 5 | 3 | 1 | 3 | 5 | 7 | 9 | Vehicle miles traveled (VMT) |
| Indicators | ||||||||||
| Indicator A | More Important Than | Equal | Less Important Than | Indicator B | ||||||
| Traffic accidents | 9 | 7 | 5 | 3 | 1 | 3 | 5 | 7 | 9 | Safety |
| Indicators | ||||||||||
| Indicator A | More Important Than | Equal | Less Important Than | Indicator B | ||||||
| Traffic accidents | 9 | 7 | 5 | 3 | 1 | 3 | 5 | 7 | 9 | Opportunities for employment |
| Indicators | ||||||||||
| Indicator A | More Important Than | Equal | Less Important Than | Indicator B | ||||||
| Traffic accidents | 9 | 7 | 5 | 3 | 1 | 3 | 5 | 7 | 9 | Accessibility to amenities |
| Indicators | ||||||||||
| Indicator A | More Important Than | Equal | Less Important Than | Indicator B | ||||||
| Traffic accidents | 9 | 7 | 5 | 3 | 1 | 3 | 5 | 7 | 9 | Public participation in transport decisions |
| Indicators | ||||||||||
| Indicator A | More Important Than | Equal | Less Important Than | Indicator B | ||||||
| Traffic accidents | 9 | 7 | 5 | 3 | 1 | 3 | 5 | 7 | 9 | Transport for seniors and special needs |
| Indicators | ||||||||||
| Indicator A | More Important Than | Equal | Less Important Than | Indicator B | ||||||
| Traffic accidents | 9 | 7 | 5 | 3 | 1 | 3 | 5 | 7 | 9 | Traffic congestion |
| Indicators | ||||||||||
| Indicator A | More Important Than | Equal | Less Important Than | Indicator B | ||||||
| Traffic accidents | 9 | 7 | 5 | 3 | 1 | 3 | 5 | 7 | 9 | Respiratory diseases |
| Indicators | ||||||||||
| Indicator A | More Important Than | Equal | Less Important Than | Indicator B | ||||||
| Traffic accidents | 9 | 7 | 5 | 3 | 1 | 3 | 5 | 7 | 9 | Transport affordability |
| Indicators | ||||||||||
| Indicator A | More Important Than | Equal | Less Important Than | Indicator B | ||||||
| Traffic accidents | 9 | 7 | 5 | 3 | 1 | 3 | 5 | 7 | 9 | Service quality for non-drivers |
| Indicators | ||||||||||
| Indicator A | More Important Than | Equal | Less Important Than | Indicator B | ||||||
| Traffic accidents | 9 | 7 | 5 | 3 | 1 | 3 | 5 | 7 | 9 | Physical and mental health |
| Indicators | ||||||||||
| Indicator A | More Important Than | Equal | Less Important Than | Indicator B | ||||||
| Traffic accidents | 9 | 7 | 5 | 3 | 1 | 3 | 5 | 7 | 9 | Roadway maintenance |
- -
- Vehicle miles traveled (VMT)
| Indicators | ||||||||||
| Indicator A | More Important Than | Equal | Less Important Than | Indicator B | ||||||
| Vehicle miles traveled (VMT) | 9 | 7 | 5 | 3 | 1 | 3 | 5 | 7 | 9 | Safety |
| Indicators | ||||||||||
| Indicator A | More Important Than | Equal | Less Important Than | Indicator B | ||||||
| Vehicle miles traveled (VMT) | 9 | 7 | 5 | 3 | 1 | 3 | 5 | 7 | 9 | Opportunities for employment |
| Indicators | ||||||||||
| Indicator A | More Important Than | Equal | Less Important Than | Indicator B | ||||||
| Vehicle miles traveled (VMT) | 9 | 7 | 5 | 3 | 1 | 3 | 5 | 7 | 9 | Accessibility to amenities |
| Indicators | ||||||||||
| Indicator A | More Important Than | Equal | Less Important Than | Indicator B | ||||||
| Vehicle miles traveled (VMT) | 9 | 7 | 5 | 3 | 1 | 3 | 5 | 7 | 9 | Public participation in transport decisions |
| Indicators | ||||||||||
| Indicator A | More Important Than | Equal | Less Important Than | Indicator B | ||||||
| Vehicle miles traveled (VMT) | 9 | 7 | 5 | 3 | 1 | 3 | 5 | 7 | 9 | Transport for seniors and special needs |
| Indicators | ||||||||||
| Indicator A | More Important Than | Equal | Less Important Than | Indicator B | ||||||
| Vehicle miles traveled (VMT) | 9 | 7 | 5 | 3 | 1 | 3 | 5 | 7 | 9 | Traffic congestion |
| Indicators | ||||||||||
| Indicator A | More Important Than | Equal | Less Important Than | Indicator B | ||||||
| Vehicle miles traveled (VMT) | 9 | 7 | 5 | 3 | 1 | 3 | 5 | 7 | 9 | Respiratory diseases |
| Indicators | ||||||||||
| Indicator A | More Important Than | Equal | Less Important Than | Indicator B | ||||||
| Vehicle miles traveled (VMT) | 9 | 7 | 5 | 3 | 1 | 3 | 5 | 7 | 9 | Transport affordability |
| Indicators | ||||||||||
| Indicator A | More Important Than | Equal | Less Important Than | Indicator B | ||||||
| Vehicle miles traveled (VMT) | 9 | 7 | 5 | 3 | 1 | 3 | 5 | 7 | 9 | Service quality for non-drivers |
| Indicators | ||||||||||
| Indicator A | More Important Than | Equal | Less Important Than | Indicator B | ||||||
| Vehicle miles traveled (VMT) | 9 | 7 | 5 | 3 | 1 | 3 | 5 | 7 | 9 | Physical and mental health |
| Indicators | ||||||||||
| Indicator A | More Important Than | Equal | Less Important Than | Indicator B | ||||||
| Vehicle miles traveled (VMT) | 9 | 7 | 5 | 3 | 1 | 3 | 5 | 7 | 9 | Roadway maintenance |
- -
- Safety
| Indicators | ||||||||||
| Indicator A | More Important Than | Equal | Less Important Than | Indicator B | ||||||
| Safety | 9 | 7 | 5 | 3 | 1 | 3 | 5 | 7 | 9 | Opportunities for employment |
| Indicators | ||||||||||
| Indicator A | More Important Than | Equal | Less Important Than | Indicator B | ||||||
| Safety | 9 | 7 | 5 | 3 | 1 | 3 | 5 | 7 | 9 | Accessibility to amenities |
| Indicators | ||||||||||
| Indicator A | More Important Than | Equal | Less Important Than | Indicator B | ||||||
| Safety | 9 | 7 | 5 | 3 | 1 | 3 | 5 | 7 | 9 | Public participation in transport decisions |
| Indicators | ||||||||||
| Indicator A | More Important Than | Equal | Less Important Than | Indicator B | ||||||
| Safety | 9 | 7 | 5 | 3 | 1 | 3 | 5 | 7 | 9 | Transport for seniors and special needs |
| Indicators | ||||||||||
| Indicator A | More Important Than | Equal | Less Important Than | Indicator B | ||||||
| Safety | 9 | 7 | 5 | 3 | 1 | 3 | 5 | 7 | 9 | Traffic congestion |
| Indicators | ||||||||||
| Indicator A | More Important Than | Equal | Less Important Than | Indicator B | ||||||
| Safety | 9 | 7 | 5 | 3 | 1 | 3 | 5 | 7 | 9 | Respiratory diseases |
| Indicators | ||||||||||
| Indicator A | More Important Than | Equal | Less Important Than | Indicator B | ||||||
| Safety | 9 | 7 | 5 | 3 | 1 | 3 | 5 | 7 | 9 | Transport affordability |
| Indicators | ||||||||||
| Indicator A | More Important Than | Equal | Less Important Than | Indicator B | ||||||
| Safety | 9 | 7 | 5 | 3 | 1 | 3 | 5 | 7 | 9 | Service quality for non-drivers |
| Indicators | ||||||||||
| Indicator A | More Important Than | Equal | Less Important Than | Indicator B | ||||||
| Safety | 9 | 7 | 5 | 3 | 1 | 3 | 5 | 7 | 9 | Physical and mental health |
| Indicators | ||||||||||
| Indicator A | More Important Than | Equal | Less Important Than | Indicator B | ||||||
| Safety | 9 | 7 | 5 | 3 | 1 | 3 | 5 | 7 | 9 | Roadway maintenance |
- -
- Opportunities for employment
| Indicators | ||||||||||
| Indicator A | More Important Than | Equal | Less Important Than | Indicator B | ||||||
| Opportunities for employment | 9 | 7 | 5 | 3 | 1 | 3 | 5 | 7 | 9 | Accessibility to amenities |
| Indicators | ||||||||||
| Indicator A | More Important Than | Equal | Less Important Than | Indicator B | ||||||
| Opportunities for employment | 9 | 7 | 5 | 3 | 1 | 3 | 5 | 7 | 9 | Public participation in transport decisions |
| Indicators | ||||||||||
| Indicator A | More Important Than | Equal | Less Important Than | Indicator B | ||||||
| Opportunities for employment | 9 | 7 | 5 | 3 | 1 | 3 | 5 | 7 | 9 | Transport for seniors and special needs |
| Indicators | ||||||||||
| Indicator A | More Important Than | Equal | Less Important Than | Indicator B | ||||||
| Opportunities for employment | 9 | 7 | 5 | 3 | 1 | 3 | 5 | 7 | 9 | Traffic congestion |
| Indicators | ||||||||||
| Indicator A | More Important Than | Equal | Less Important Than | Indicator B | ||||||
| Opportunities for employment | 9 | 7 | 5 | 3 | 1 | 3 | 5 | 7 | 9 | Respiratory diseases |
| Indicators | ||||||||||
| Indicator A | More Important Than | Equal | Less Important Than | Indicator B | ||||||
| Opportunities for employment | 9 | 7 | 5 | 3 | 1 | 3 | 5 | 7 | 9 | Transport affordability |
| Indicators | ||||||||||
| Indicator A | More Important Than | Equal | Less Important Than | Indicator B | ||||||
| Opportunities for employment | 9 | 7 | 5 | 3 | 1 | 3 | 5 | 7 | 9 | Service quality for non-drivers |
| Indicators | ||||||||||
| Indicator A | More Important Than | Equal | Less Important Than | Indicator B | ||||||
| Opportunities for employment | 9 | 7 | 5 | 3 | 1 | 3 | 5 | 7 | 9 | Physical and mental health |
| Indicators | ||||||||||
| Indicator A | More Important Than | Equal | Less Important Than | Indicator B | ||||||
| Opportunities for employment | 9 | 7 | 5 | 3 | 1 | 3 | 5 | 7 | 9 | Roadway maintenance |
- -
- Accessibility to amenities
| Indicators | ||||||||||
| Indicator A | More Important Than | Equal | Less Important Than | Indicator B | ||||||
| Accessibility to amenities | 9 | 7 | 5 | 3 | 1 | 3 | 5 | 7 | 9 | Public participation in transport decisions |
| Indicators | ||||||||||
| Indicator A | More Important Than | Equal | Less Important Than | Indicator B | ||||||
| Accessibility to amenities | 9 | 7 | 5 | 3 | 1 | 3 | 5 | 7 | 9 | Transport for seniors and special needs |
| Indicators | ||||||||||
| Indicator A | More Important Than | Equal | Less Important Than | Indicator B | ||||||
| Accessibility to amenities | 9 | 7 | 5 | 3 | 1 | 3 | 5 | 7 | 9 | Traffic congestion |
| Indicators | ||||||||||
| Indicator A | More Important Than | Equal | Less Important Than | Indicator B | ||||||
| Accessibility to amenities | 9 | 7 | 5 | 3 | 1 | 3 | 5 | 7 | 9 | Respiratory diseases |
| Indicators | ||||||||||
| Indicator A | More Important Than | Equal | Less Important Than | Indicator B | ||||||
| Accessibility to amenities | 9 | 7 | 5 | 3 | 1 | 3 | 5 | 7 | 9 | Transport affordability |
| Indicators | ||||||||||
| Indicator A | More Important Than | Equal | Less Important Than | Indicator B | ||||||
| Accessibility to amenities | 9 | 7 | 5 | 3 | 1 | 3 | 5 | 7 | 9 | Service quality for non-drivers |
| Indicators | ||||||||||
| Indicator A | More Important Than | Equal | Less Important Than | Indicator B | ||||||
| Accessibility to amenities | 9 | 7 | 5 | 3 | 1 | 3 | 5 | 7 | 9 | Physical and mental health |
| Indicators | ||||||||||
| Indicator A | More Important Than | Equal | Less Important Than | Indicator B | ||||||
| Accessibility to amenities | 9 | 7 | 5 | 3 | 1 | 3 | 5 | 7 | 9 | Roadway maintenance |
- -
- Public participation in transport decisions
| Indicators | ||||||||||
| Indicator A | More Important Than | Equal | Less Important Than | Indicator B | ||||||
| Public participation in transport decisions | 9 | 7 | 5 | 3 | 1 | 3 | 5 | 7 | 9 | Transport for seniors and special needs |
| Indicators | ||||||||||
| Indicator A | More Important Than | Equal | Less Important Than | Indicator B | ||||||
| Public participation in transport decisions | 9 | 7 | 5 | 3 | 1 | 3 | 5 | 7 | 9 | Traffic congestion |
| Indicators | ||||||||||
| Indicator A | More Important Than | Equal | Less Important Than | Indicator B | ||||||
| Public participation in transport decisions | 9 | 7 | 5 | 3 | 1 | 3 | 5 | 7 | 9 | Respiratory diseases |
| Indicators | ||||||||||
| Indicator A | More Important Than | Equal | Less Important Than | Indicator B | ||||||
| Public participation in transport decisions | 9 | 7 | 5 | 3 | 1 | 3 | 5 | 7 | 9 | Transport affordability |
| Indicators | ||||||||||
| Indicator A | More Important Than | Equal | Less Important Than | Indicator B | ||||||
| Public participation in transport decisions | 9 | 7 | 5 | 3 | 1 | 3 | 5 | 7 | 9 | Service quality for non-drivers |
| Indicators | ||||||||||
| Indicator A | More Important Than | Equal | Less Important Than | Indicator B | ||||||
| Public participation in transport decisions | 9 | 7 | 5 | 3 | 1 | 3 | 5 | 7 | 9 | Physical and mental health |
| Indicators | ||||||||||
| Indicator A | More Important Than | Equal | Less Important Than | Indicator B | ||||||
| Public participation in transport decisions | 9 | 7 | 5 | 3 | 1 | 3 | 5 | 7 | 9 | Roadway maintenance |
- -
- Transport for seniors and special needs
| Indicators | ||||||||||
| Indicator A | More Important Than | Equal | Less Important Than | Indicator B | ||||||
| Transport for seniors and special needs | 9 | 7 | 5 | 3 | 1 | 3 | 5 | 7 | 9 | Traffic congestion |
| Indicators | ||||||||||
| Indicator A | More Important Than | Equal | Less Important Than | Indicator B | ||||||
| Transport for seniors and special needs in transport decisions | 9 | 7 | 5 | 3 | 1 | 3 | 5 | 7 | 9 | Respiratory diseases |
| Indicators | ||||||||||
| Indicator A | More Important Than | Equal | Less Important Than | Indicator B | ||||||
| Transport for seniors and special needs | 9 | 7 | 5 | 3 | 1 | 3 | 5 | 7 | 9 | Transport affordability |
| Indicators | ||||||||||
| Indicator A | More Important Than | Equal | Less Important Than | Indicator B | ||||||
| Transport for seniors and special needs | 9 | 7 | 5 | 3 | 1 | 3 | 5 | 7 | 9 | Service quality for non-drivers |
| Indicators | ||||||||||
| Indicator A | More Important Than | Equal | Less Important Than | Indicator B | ||||||
| Transport for seniors and special needs | 9 | 7 | 5 | 3 | 1 | 3 | 5 | 7 | 9 | Physical and mental health |
| Indicators | ||||||||||
| Indicator A | More Important Than | Equal | Less Important Than | Indicator B | ||||||
| Transport for seniors and special needs | 9 | 7 | 5 | 3 | 1 | 3 | 5 | 7 | 9 | Roadway maintenance |
- -
- Traffic congestion
| Indicators | ||||||||||
| Indicator A | More Important Than | Equal | Less Important Than | Indicator B | ||||||
| Traffic congestion | 9 | 7 | 5 | 3 | 1 | 3 | 5 | 7 | 9 | Respiratory diseases |
| Indicators | ||||||||||
| Indicator A | More Important Than | Equal | Less Important Than | Indicator B | ||||||
| Traffic congestion | 9 | 7 | 5 | 3 | 1 | 3 | 5 | 7 | 9 | Transport affordability |
| Indicators | ||||||||||
| Indicator A | More Important Than | Equal | Less Important Than | Indicator B | ||||||
| Traffic congestion | 9 | 7 | 5 | 3 | 1 | 3 | 5 | 7 | 9 | Service quality for non-drivers |
| Indicators | ||||||||||
| Indicator A | More Important Than | Equal | Less Important Than | Indicator B | ||||||
| Traffic congestion | 9 | 7 | 5 | 3 | 1 | 3 | 5 | 7 | 9 | Physical and mental health |
| Indicators | ||||||||||
| Indicator A | More Important Than | Equal | Less Important Than | Indicator B | ||||||
| Traffic congestion | 9 | 7 | 5 | 3 | 1 | 3 | 5 | 7 | 9 | Roadway maintenance |
- -
- Respiratory diseases
| Indicators | ||||||||||
| Indicator A | More Important Than | Equal | Less Important Than | Indicator B | ||||||
| Respiratory diseases | 9 | 7 | 5 | 3 | 1 | 3 | 5 | 7 | 9 | Transport affordability |
| Indicators | ||||||||||
| Indicator A | More Important Than | Equal | Less Important Than | Indicator B | ||||||
| Respiratory diseases | 9 | 7 | 5 | 3 | 1 | 3 | 5 | 7 | 9 | Service quality for non-drivers |
| Indicators | ||||||||||
| Indicator A | More Important Than | Equal | Less Important Than | Indicator B | ||||||
| Respiratory diseases | 9 | 7 | 5 | 3 | 1 | 3 | 5 | 7 | 9 | Physical and mental health |
| Indicators | ||||||||||
| Indicator A | More Important Than | Equal | Less Important Than | Indicator B | ||||||
| Respiratory diseases | 9 | 7 | 5 | 3 | 1 | 3 | 5 | 7 | 9 | Roadway maintenance |
- -
- Transport affordability
| Indicators | ||||||||||
| Indicator A | More Important Than | Equal | Less Important Than | Indicator B | ||||||
| Transport affordability | 9 | 7 | 5 | 3 | 1 | 3 | 5 | 7 | 9 | Service quality for non-drivers |
| Indicators | ||||||||||
| Indicator A | More Important Than | Equal | Less Important Than | Indicator B | ||||||
| Transport affordability | 9 | 7 | 5 | 3 | 1 | 3 | 5 | 7 | 9 | Physical and mental health |
| Indicators | ||||||||||
| Indicator A | More Important Than | Equal | Less Important Than | Indicator B | ||||||
| Transport affordability | 9 | 7 | 5 | 3 | 1 | 3 | 5 | 7 | 9 | Roadway maintenance |
- -
- Service quality for non-drivers
| Indicators | ||||||||||
| Indicator A | More Important Than | Equal | Less Important Than | Indicator B | ||||||
| Service quality for non-drivers | 9 | 7 | 5 | 3 | 1 | 3 | 5 | 7 | 9 | Physical and mental health |
| Indicators | ||||||||||
| Indicator A | More Important Than | Equal | Less Important Than | Indicator B | ||||||
| Service quality for non-drivers | 9 | 7 | 5 | 3 | 1 | 3 | 5 | 7 | 9 | Roadway maintenance |
- -
- Physical and mental health
| Indicators | ||||||||||
| Indicator A | More Important Than | Equal | Less Important Than | Indicator B | ||||||
| Physical and mental health | 9 | 7 | 5 | 3 | 1 | 3 | 5 | 7 | 9 | Roadway maintenance |
Appendix C
Table A1.
Descriptions of health and social equity indicators.
Table A1.
Descriptions of health and social equity indicators.
| Indicator | Description |
|---|---|
| Health * | |
| Energy consumption—emission gases from vehicles | Energy consumption: includes energy types (renewable versus non-renewable), total and per capita energy consumption, and energy efficiency about different transportation modes (in this research, automobiles). Emission gases: reduce transportation-related emissions of air pollutants and greenhouse gases and provide efficient and alternative fuel vehicles. |
| Land use | Includes land consumption for transport infrastructure (roads, parking, etc.). The goal is to increase land use compactness, density, balance of interacting uses (compactness, density, balance), and preserve open spaces. |
| Noise pollution | Provide cost-effective measures that primarily reduce acute noise exposure and chronic noise exposure. |
| Traffic accidents | Includes fatality and injures of traffic accidents per capita or person/km. |
| Vehicle mile traveled (VMT) | Reduce activity that generates pollutant emissions (travel, trip length, mode split, emissions). |
| Safety | Apply road infrastructure safety management (RISM) measures to reduce the number of accidents and casualties. |
| Social Equity * | |
| Opportunities for employment | Improve connectivity between low-income and minority populations and major employment in terms of worker access to employment centers within a specific time by car. |
| Accessibility to amenities | Ensure accessibility to essential destinations for all communities that allows people to fulfill at least their basic needs. |
| Public participation in transport decisions | Includes public participation and sharing of information so that individuals can integrate their community values and needs into a transportation plan and thus help policymakers to make informed decisions. |
| Transport for disabled | Provide options that allow affordable and equitable transportation opportunities for all sections of society. |
| Traffic congestion—increased travel times | Includes reduced traffic and parking congestion, traffic calming and speed control, and per capita congestion costs (total time spent in traffic). |
* Health and Social Equity are the main dimensions explored in this study.
References
- Al-Thawadi, F.E.; Banawi, A.-A.A.; Al-Ghamdi, S.G. Social impact assessment towards sustainable urban mobility in Qatar: Understanding behavioral change triggers. Transp. Res. Interdiscip. Perspect. 2021, 9, 100295. [Google Scholar] [CrossRef]
- Timmermans, C.; Alhajyaseen, W.; Reinolsmann, N.; Nakamura, H.; Suzuki, K. Traffic safety culture of professional drivers in the State of Qatar. IATSS Res. 2019, 43, 286–296. [Google Scholar] [CrossRef]
- Iyanna, S.; Bosangit, C.; Lazell, J.; Carrigan, M. A theories of practice perspective in understanding barriers to sustainable commuting: The case of United Arab Emirates. Int. J. Nonprofit Volunt. Sect. Mark. 2019, 24, e1668. [Google Scholar] [CrossRef]
- Brundtland, G.H. Our common future—Call for action. Environ. Conserv. 1987, 14, 291–294. [Google Scholar] [CrossRef]
- Ramani, T.L.; Zietsman, J. Sustainable transportation—Alternative perspectives and enduring challenges. Int. J. Urban Sci. 2016, 20, 318–333. [Google Scholar] [CrossRef]
- Liang, H.; Ren, J.; Lin, R.; Liu, Y. Alternative-fuel based vehicles for sustainable transportation: A fuzzy group decision supporting framework for sustainability prioritization. Technol. Forecast. Soc. Change 2019, 140, 33–43. [Google Scholar] [CrossRef]
- Boschmann, E.E.; Kwan, M.-P. Toward socially sustainable urban transportation: Progress and potentials. Int. J. Sustain. Transp. 2008, 2, 138–157. [Google Scholar] [CrossRef]
- Beiler, M.R.O.; Treat, C. Integrating GIS and AHP to Prioritize Transportation Infrastructure Using Sustainability Metrics. J. Infrastruct. Syst. 2015, 21, 04014053. [Google Scholar] [CrossRef]
- Khan, M.; Hussain, M.; Gunasekaran, A.; Ajmal, M.M.; Helo, P.T. Motivators of social sustainability in healthcare supply chains in the UAE—Stakeholder perspective. Sustain. Prod. Consum. 2018, 14, 95–104. [Google Scholar] [CrossRef]
- El-Sayegh Sameh, M.; Mansour Mahmoud, H. Risk Assessment and Allocation in Highway Construction Projects in the UAE. J. Manag. Eng. 2015, 31, 04015004. [Google Scholar] [CrossRef]
- Paleologos, E.; Al Nahyan, M.; Farouk, S. Risks and threats of desalination in the Arabian Gulf. IOP Conf. Ser. Earth Environ. Sci. 2018, 191, 012008. [Google Scholar] [CrossRef]
- Del Rio, M.; Hargrove, W.L.; Tomaka, J.; Korc, M. Transportation Matters: A Health Impact Assessment in Rural New Mexico. Int. J. Environ. Res. Public Health 2017, 14, 629. [Google Scholar] [CrossRef] [PubMed]
- Martínez-Bravo, M.d.M.; Martínez-del-Río, J.; Antolín-López, R. Trade-offs among urban sustainability, pollution and livability in European cities. J. Clean. Prod. 2019, 224, 651–660. [Google Scholar] [CrossRef]
- Loney, T.; Aw, T.-C.; Handysides, D.G.; Ali, R.; Blair, I.; Grivna, M.; Shah, S.M.; Sheek-Hussein, M.; El-Sadig, M.; Sharif, A.A.; et al. An analysis of the health status of the United Arab Emirates: The ‘Big 4’ public health issues. Glob. Health Action 2013, 6, 20100. [Google Scholar] [CrossRef]
- Bentley, M. An ecological public health approach to understanding the relationships between sustainable urban environments, public health and social equity. Health Promot. Int. 2014, 29, 528–537. [Google Scholar] [CrossRef] [PubMed]
- Almashhour, R.; Samara, F. Evaluating Livability Perceptions: Indicators to Evaluate Livability of a University Campus. Sustainability 2022, 14, 11872. [Google Scholar] [CrossRef]
- Adorno, G.; Fields, N.; Cronley, C.; Parekh, R.; Magruder, K. Ageing in a low-density urban city: Transportation mobility as a social equity issue. Ageing Soc. 2018, 38, 296. [Google Scholar] [CrossRef]
- Manaugh, K.; Badami, M.G.; El-Geneidy, A.M. Integrating social equity into urban transportation planning: A critical evaluation of equity objectives and measures in transportation plans in North America. Transp. Policy 2015, 37, 167–176. [Google Scholar] [CrossRef]
- Sanches, T.L.; Bento, N.V.S. Urban Metabolism: A Tool to Accelerate the Transition to a Circular Economy. Sustain. Cities Communities 2020, 860–876. [Google Scholar]
- Naganathan, H.; Chong, W.K. Evaluation of state sustainable transportation performances (SSTP) using sustainable indicators. Sustain. Cities Soc. 2017, 35, 799–815. [Google Scholar] [CrossRef]
- Lautso, K.; Toivanen, S. SPARTACUS System for Analyzing Urban Sustainability. Transp. Res. Rec. 1999, 1670, 35–46. [Google Scholar] [CrossRef]
- Nicolas, J.P.; Pochet, P.; Poimboeuf, H. Towards sustainable mobility indicators: Application to the Lyons conurbation. Transp. Policy 2003, 10, 197–208. [Google Scholar] [CrossRef]
- Zhou, J.; Shen, L.; Song, X.; Zhang, X. Selection and modeling sustainable urbanization indicators: A responsibility-based method. Ecol. Indic. 2015, 56, 87–95. [Google Scholar] [CrossRef]
- Haghshenas, H.; Vaziri, M. Urban sustainable transportation indicators for global comparison. Ecol. Indic. 2012, 15, 115–121. [Google Scholar] [CrossRef]
- Litman, T.; Burwell, D. Issues in sustainable transportation. Int. J. Glob. Environ. Issues 2006, 6, 331–347. [Google Scholar] [CrossRef]
- Jeon, C.M.; Amekudzi, A.A.; Guensler, R.L. Sustainability assessment at the transportation planning level: Performance measures and indexes. Transp. Policy 2013, 25, 10–21. [Google Scholar] [CrossRef]
- Sadeghi-Niaraki, A.; Varshosaz, M.; Kim, K.; Jung, J.J. Real world representation of a road network for route planning in GIS. Expert Syst. Appl. 2011, 38, 11999–12008. [Google Scholar] [CrossRef]
- Toth-Szabo, Z.; Várhelyi, A. Indicator Framework for Measuring Sustainability of Transport in the City. Procedia Soc. Behav. Sci. 2012, 48, 2035–2047. [Google Scholar] [CrossRef]
- Osorio-Tejada, J.L.; Llera-Sastresa, E.; Scarpellini, S. A multi-criteria sustainability assessment for biodiesel and liquefied natural gas as alternative fuels in transport systems. J. Nat. Gas Sci. Eng. 2017, 42, 169–186. [Google Scholar] [CrossRef]
- Duleba, S.; Moslem, S. Examining Pareto optimality in analytic hierarchy process on real Data: An application in public transport service development. Expert Syst. Appl. 2019, 116, 21–30. [Google Scholar] [CrossRef]
- Kumar, A.; Anbanandam, R. Development of social sustainability index for freight transportation system. J. Clean. Prod. 2019, 210, 77–92. [Google Scholar] [CrossRef]
- Miller, P.; de Barros, A.G.; Kattan, L.; Wirasinghe, S.C. Public transportation and sustainability: A review. KSCE J. Civ. Eng. 2016, 20, 1076–1083. [Google Scholar] [CrossRef]
- Mahmoudi, R.; Shetab-Boushehri, S.-N.; Hejazi, S.R.; Emrouznejad, A. Determining the relative importance of sustainability evaluation criteria of urban transportation network. Sustain. Cities Soc. 2019, 47, 101493. [Google Scholar] [CrossRef]
- López, C.; Ruíz-Benítez, R.; Vargas-Machuca, C. On the Environmental and Social Sustainability of Technological Innovations in Urban Bus Transport: The EU Case. Sustainability 2019, 11, 1413. [Google Scholar] [CrossRef]
- Mulvaney, C.A.; Watson, M.C.; Errington, G. Safety education impact and good practice: A review. Health Educ. 2011, 112, 15–30. [Google Scholar] [CrossRef]
- Zietsman, J.; Rilett, L.R. Sustainable Transportation: Conceptualization and Performance Measures; Citeseer: University Park, PA, USA, 2002. [Google Scholar]
- Hwang, C.-L.; Yoon, K. Methods for multiple attribute decision making. In Multiple Attribute Decision Making; Springer: Berlin/Heidelberg, Germany, 1981; pp. 58–191. [Google Scholar]
- Stojčić, M.; Zavadskas, E.K.; Pamučar, D.; Stević, Ž.; Mardani, A. Application of MCDM methods in sustainability engineering: A literature review 2008–2018. Symmetry 2019, 11, 350. [Google Scholar] [CrossRef]
- Wang, C.-N.; Yang, F.-C.; Vo, T.M.N.; Nguyen, V.T.T.; Singh, M. Enhancing Efficiency and Cost-Effectiveness: A Groundbreaking Bi-Algorithm MCDM Approach. Appl. Sci. 2023, 13, 9105. [Google Scholar] [CrossRef]
- Wang, C.-N.; Yang, F.-C.; Vo, N.T.M.; Nguyen, V.T.T. Enhancing Lithium-Ion Battery Manufacturing Efficiency: A Comparative Analysis Using DEA Malmquist and Epsilon-Based Measures. Batteries 2023, 9, 317. [Google Scholar] [CrossRef]
- Macharis, C.; De Witte, A.; Ampe, J. The multi-actor, multi-criteria analysis methodology (MAMCA) for the evaluation of transport projects: Theory and practice. J. Adv. Transp. 2009, 43, 183–202. [Google Scholar] [CrossRef]
- Phillis, Y.A.; Kouikoglou, V.S.; Verdugo, C. Urban sustainability assessment and ranking of cities. Comput. Environ. Urban Syst. 2017, 64, 254–265. [Google Scholar] [CrossRef]
- Yannis, G.; Kopsacheili, A.; Dragomanovits, A.; Petraki, V. State-of-the-art review on multi-criteria decision-making in the transport sector. J. Traffic Transp. Eng. (Engl. Ed.) 2020, 7, 413–431. [Google Scholar] [CrossRef]
- Nævestad, T.-O.; Laiou, A.; Rosenbloom, T.; Elvik, R.; Yannis, G. The role of values in road safety culture: Examining the valuation of freedom to take risk, risk taking and accident involvement in three countries. Transp. Res. Part F Traffic Psychol. Behav. 2022, 84, 375–392. [Google Scholar] [CrossRef]
- Seker, S.; Aydin, N. Sustainable Public Transportation System Evaluation: A Novel Two-Stage Hybrid Method Based on IVIF-AHP and CODAS. Int. J. Fuzzy Syst. 2020, 22, 257–272. [Google Scholar] [CrossRef]
- Barfod, M.B.; Salling, K.B. A new composite decision support framework for strategic and sustainable transport appraisals. Transp. Res. Part A Policy Pract. 2015, 72, 1–15. [Google Scholar] [CrossRef]
- Mustafa, H.; Tamer, E. Strategic Planning Based on Sustainability for Urban Transportation: An Application to Decision-Making. Sustainability 2020, 12, 3589. [Google Scholar] [CrossRef]
- Jones, S.; Tefe, M.; Appiah-Opoku, S. Proposed framework for sustainability screening of urban transport projects in developing countries: A case study of Accra, Ghana. Transp. Res. Part A 2013, 49, 21–34. [Google Scholar] [CrossRef]
- Jasti, P.C.; Ram, V.V. Sustainable benchmarking of a public transport system using analytic hierarchy process and fuzzy logic: A case study of Hyderabad, India. Public Transp. 2019, 11, 457–485. [Google Scholar] [CrossRef]
- Zou, L.; Dai, H.; Yao, E.; Jiang, T.; Guo, H. Research on Assessment Methods for Urban Public Transport Development in China. Comput. Intell. Neurosci. CIN 2014, 2014, 941347. [Google Scholar] [CrossRef]
- Cyril, A.; Mulangi, R.H.; George, V. Performance Optimization of Public Transport Using Integrated AHP–GP Methodology. Urban Rail Transit 2019, 5, 133–144. [Google Scholar] [CrossRef]
- Pedroso, G.; Bermann, C.; Sanches-Pereira, A. Combining the functional unit concept and the analytic hierarchy process method for performance assessment of public transport options. Case Stud. Transp. Policy 2018, 6, 722–736. [Google Scholar] [CrossRef]
- Mahmoud, M.; Hine, J. Using AHP to measure the perception gap between current and potential users of bus services. Transp. Plan. Technol. 2013, 36, 4–23. [Google Scholar] [CrossRef]
- Liang, L.; Wang, Z.; Li, J. The effect of urbanization on environmental pollution in rapidly developing urban agglomerations. J. Clean. Prod. 2019, 237, 117649. [Google Scholar] [CrossRef]
- Ullah, K.; Hamid, S.; Mirza, F.M.; Shakoor, U. Prioritizing the gaseous alternatives for the road transport sector of Pakistan: A multi criteria decision making analysis. Energy 2018, 165, 1072–1084. [Google Scholar] [CrossRef]
- Skulmoski, G.J.; Hartman, F.T.; Krahn, J. The Delphi method for graduate research. J. Inf. Technol. Educ. Res. 2007, 6, 1–21. [Google Scholar] [CrossRef] [PubMed]
- Bilişik, Ö.N.; Erdoğan, M.; Kaya, İ.; Baraçlı, H. A hybrid fuzzy methodology to evaluate customer satisfaction in a public transportation system for Istanbul. Total Qual. Manag. Bus. Excell. 2013, 24, 1141–1159. [Google Scholar] [CrossRef]
- Yousuf, M.I. Using expertsopinions through Delphi technique. Pract. Assess. Res. Eval. 2007, 12, 4. [Google Scholar]
- Kim, M.; Jang, Y.-C.; Lee, S. Application of Delphi-AHP methods to select the priorities of WEEE for recycling in a waste management decision-making tool. J. Environ. Manag. 2013, 128, 941–948. [Google Scholar] [CrossRef]
- Saaty, T.L. Decision Making with Dependence and Feedback: The Analytic Network Process; RWS publications Pittsburgh: Pittsburgh, PA, USA, 1996; Volume 4922. [Google Scholar]
- Mahmoudkelaye, S.; Taghizade Azari, K.; Pourvaziri, M.; Asadian, E. Sustainable material selection for building enclosure through ANP method. Case Stud. Constr. Mater. 2018, 9, e00200. [Google Scholar] [CrossRef]
- Sayyadi, R.; Awasthi, A. An integrated approach based on system dynamics and ANP for evaluating sustainable transportation policies. Int. J. Syst. Sci. Oper. Logist. 2020, 7, 182–191. [Google Scholar] [CrossRef]
- Yucelgazi, F.; Yitmen, İ. An ANP model for risk assessment in large-scale transport infrastructure projects. Arab. J. Sci. Eng. 2019, 44, 4257–4275. [Google Scholar] [CrossRef]
- Helmy, R.; Zullig, L.L.; Dunbar-Jacob, J.; Hughes, D.A.; Vrijens, B.; Wilson, I.B.; De Geest, S. ESPACOMP medication adherence reporting guidelines (EMERGE): A reactive-Delphi study protocol. BMJ Open 2017, 7, e013496. [Google Scholar] [CrossRef]
- Kim, T.-e.; Mallam, S. A Delphi-AHP study on STCW leadership competence in the age of autonomous maritime operations. WMU J. Marit. Aff. 2020, 19, 163–181. [Google Scholar] [CrossRef]
- Green, C.G.; Khan, M.A.; Badinelli, R. Use of the Delphi research technique to test a decision model in foodservice systems: A case study in food production. J. Am. Diet. Assoc. 1993, 93, 1307–1309. [Google Scholar] [CrossRef] [PubMed]
- Chen, L.; Ng, E.; Huang, S.-C.; Fang, W.-T. A self-evaluation system of quality planning for tourist attractions in Taiwan: An integrated AHP-Delphi approach from career professionals. Sustainability 2017, 9, 1751. [Google Scholar] [CrossRef]
- Saaty, T.L. There is no mathematical validity for using fuzzy number crunching in the analytic hierarchy process. J. Syst. Sci. Syst. Eng. 2006, 15, 457–464. [Google Scholar] [CrossRef]
- Özdemir, A.; Özkan, A.; Günkaya, Z.; Banar, M. Decision-making for the selection of different leachate treatment/management methods: The ANP and PROMETHEE approaches. Environ. Sci. Pollut. Res. 2020, 27, 19798–19809. [Google Scholar] [CrossRef] [PubMed]
- Chand, M.; Bhatia, N.; Singh, R.K. ANP-MOORA-based approach for the analysis of selected issues of green supply chain management. Benchmarking Int. J. 2018, 25, 642–659. [Google Scholar] [CrossRef]
- Alonso-Sáez, L.; Gasol, J.M.; Lefort, T.; Hofer, J.; Sommaruga, R. Effect of natural sunlight on bacterial activity and differential sensitivity of natural bacterioplankton groups in northwestern Mediterranean coastal waters. Appl. Environ. Microbiol. 2006, 72, 5806–5813. [Google Scholar] [CrossRef]
- Babaei, A.; Khedmati, M.; Jokar, M.R.A. A new model for evaluation of the passenger and freight transportation planning based on the sustainability and safety dimensions: A case study. Process Integr. Optim. Sustain. 2022, 6, 1201–1229. [Google Scholar] [CrossRef]
- Tiwari, G.; Jain, D. Accessibility and safety indicators for all road users: Case study Delhi BRT. J. Transp. Geogr. 2012, 22, 87–95. [Google Scholar] [CrossRef]
- Tob-Ogu, A.; Kumar, N.; Cullen, J. ICT adoption in road freight transport in Nigeria—A case study of the petroleum downstream sector. Technol. Forecast. Soc. Change 2018, 131, 240–252. [Google Scholar] [CrossRef]
- Abdel Wahed Ahmed, M.M.; Abd El Monem, N. Sustainable and green transportation for better quality of life case study greater Cairo–Egypt. HBRC J. 2020, 16, 17–37. [Google Scholar] [CrossRef]
- Bertolini, L.; Le Clercq, F.; Kapoen, L. Sustainable accessibility: A conceptual framework to integrate transport and land use plan-making. Two test-applications in the Netherlands and a reflection on the way forward. Transp. Policy 2005, 12, 207–220. [Google Scholar] [CrossRef]
Disclaimer/Publisher’s Note: The statements, opinions and data contained in all publications are solely those of the individual author(s) and contributor(s) and not of MDPI and/or the editor(s). MDPI and/or the editor(s) disclaim responsibility for any injury to people or property resulting from any ideas, methods, instructions or products referred to in the content. |
© 2023 by the authors. Licensee MDPI, Basel, Switzerland. This article is an open access article distributed under the terms and conditions of the Creative Commons Attribution (CC BY) license (https://creativecommons.org/licenses/by/4.0/).








