Exploring the Nexus between Conspiracy Beliefs and Creativity, Attitudes toward People, and Psychological Wellbeing: Insights from the 10th European Social Survey
Abstract
1. Introduction
1.1. Conspiracy Beliefs
1.2. Creativity
1.3. Attitudes toward People
1.4. Psychological Wellbeing
1.5. Present Study
2. Materials and Methods
2.1. The Sample
2.2. Measures
2.3. Statistical Analysis
3. Results
4. Discussion
Limitations and Future Directions
5. Conclusions
Funding
Institutional Review Board Statement
Informed Consent Statement
Data Availability Statement
Conflicts of Interest
References
- Zonis, M.; Joseph, C.M. Conspiracy Thinking in the Middle East. Polit. Psychol. 1994, 15, 443. [Google Scholar] [CrossRef]
- Furnham, A. Just World Beliefs, Personal Success and Beliefs in Conspiracy Theories. Curr. Psychol. 2023, 42, 2636–2642. [Google Scholar] [CrossRef] [PubMed]
- Goreis, A.; Voracek, M. A Systematic Review and Meta-Analysis of Psychological Research on Conspiracy Beliefs: Field Characteristics, Measurement Instruments, and Associations with Personality Traits. Front. Psychol. 2019, 10, 205. [Google Scholar] [CrossRef] [PubMed]
- Abalakina-Paap, M.; Stephan, W.G.; Craig, T.; Gregory, W.L. Beliefs in Conspiracies. Polit. Psychol. 1999, 20, 637–647. [Google Scholar] [CrossRef]
- Bronstein, M.V.; Pennycook, G.; Bear, A.; Rand, D.G.; Cannon, T.D. Belief in Fake News Is Associated with Delusionality, Dogmatism, Religious Fundamentalism, and Reduced Analytic Thinking. J. Appl. Res. Mem. Cogn. 2019, 8, 108–117. [Google Scholar] [CrossRef]
- Hettich, N.; Beutel, M.E.; Ernst, M.; Schliessler, C.; Kampling, H.; Kruse, J.; Braehler, E. Conspiracy Endorsement and Its Associations with Personality Functioning, Anxiety, Loneliness, and Sociodemographic Characteristics during the COVID-19 Pandemic in a Representative Sample of the German Population. PLoS ONE 2022, 17, e0263301. [Google Scholar] [CrossRef]
- Swami, V.; Chamorro-Premuzic, T.; Furnham, A. Unanswered Questions: A Preliminary Investigation of Personality and Individual Difference Predictors of 9/11 Conspiracist Beliefs. Appl. Cogn. Psychol. 2010, 24, 749–761. [Google Scholar] [CrossRef]
- Leman, P.J.; Cinnirella, M. Beliefs in Conspiracy Theories and the Need for Cognitive Closure. Front. Psychol. 2013, 4, 378. [Google Scholar] [CrossRef]
- Mikušková, E.B. The Analytic Cognitive Style and Conspiracy Mentality as Predictors of Conspiracy Beliefs. Stud. Psychol. 2021, 63, 190–203. [Google Scholar] [CrossRef]
- Swami, V.; Voracek, M.; Stieger, S.; Tran, U.S.; Furnham, A. Analytic Thinking Reduces Belief in Conspiracy Theories. Cognition 2014, 133, 572–585. [Google Scholar] [CrossRef]
- van Prooijen, J.W.; Acker, M. The Influence of Control on Belief in Conspiracy Theories: Conceptual and Applied Extensions. Appl. Cogn. Psychol. 2015, 29, 753–761. [Google Scholar] [CrossRef]
- Brotherton, R.; French, C.C. Belief in Conspiracy Theories and Susceptibility to the Conjunction Fallacy. Appl. Cogn. Psychol. 2014, 28, 238–248. [Google Scholar] [CrossRef]
- Imhoff, R.; Lamberty, P. How Paranoid Are Conspiracy Believers? Toward a More Fine-Grained Understanding of the Connect and Disconnect between Paranoia and Belief in Conspiracy Theories. Eur. J. Soc. Psychol. 2018, 48, 909–926. [Google Scholar] [CrossRef]
- Green, R.; Douglas, K.M. Anxious Attachment and Belief in Conspiracy Theories. Personal. Individ. Differ. 2018, 125, 30–37. [Google Scholar] [CrossRef]
- Liekefett, L.; Christ, O.; Becker, J.C. Can Conspiracy Beliefs Be Beneficial? Longitudinal Linkages Between Conspiracy Beliefs, Anxiety, Uncertainty Aversion, and Existential Threat. Personal. Soc. Psychol. Bull. 2023, 49, 167–179. [Google Scholar] [CrossRef] [PubMed]
- Hughes, S.; Machan, L. It’s a Conspiracy: Covid-19 Conspiracies Link to Psychopathy, Machiavellianism and Collective Narcissism. Personal. Individ. Differ. 2021, 171, 110559. [Google Scholar] [CrossRef]
- Marchlewska, M.; Green, R.; Cichocka, A.; Molenda, Z.; Douglas, K.M. From Bad to Worse: Avoidance Coping with Stress Increases Conspiracy Beliefs. Br. J. Soc. Psychol. 2022, 61, 532–549. [Google Scholar] [CrossRef]
- Rutjens, B.T.; Većkalov, B. Conspiracy Beliefs and Science Rejection. Curr. Opin. Psychol. 2022, 46, 101392. [Google Scholar] [CrossRef]
- Salvador Casara, B.G.; Suitner, C.; Jetten, J. The Impact of Economic Inequality on Conspiracy Beliefs. J. Exp. Soc. Psychol. 2022, 98, 104245. [Google Scholar] [CrossRef]
- van Prooijen, J.W. Injustice Without Evidence: The Unique Role of Conspiracy Theories in Social Justice Research. Soc. Justice Res. 2022, 35, 88–106. [Google Scholar] [CrossRef]
- Freeman, D.; Waite, F.; Rosebrock, L.; Petit, A.; Causier, C.; East, A.; Jenner, L.; Teale, A.L.; Carr, L.; Mulhall, S.; et al. Coronavirus Conspiracy Beliefs, Mistrust, and Compliance with Government Guidelines in England. Psychol. Med. 2022, 52, 251–263. [Google Scholar] [CrossRef] [PubMed]
- de Zavala, A.G.; Cichocka, A.; Eidelson, R.; Jayawickreme, N. Collective Narcissism and Its Social Consequences. J. Personal. Soc. Psychol. 2009, 97, 1074–1096. [Google Scholar] [CrossRef] [PubMed]
- Toribio-Flórez, D.; Green, R.; Sutton, R.M.; Douglas, K.M. Does Belief in Conspiracy Theories Affect Interpersonal Relationships? Span. J. Psychol. 2023, 26, e9. [Google Scholar] [CrossRef] [PubMed]
- Allington, D.; Duffy, B.; Wessely, S.; Dhavan, N.; Rubin, J. Health-Protective Behaviour, Social Media Usage and Conspiracy Belief during the COVID-19 Public Health Emergency–CORRIGENDUM. Psychol. Med. 2021, 51, 1770. [Google Scholar] [CrossRef]
- Van Prooijen, J.W. The Social Dimension of Belief in Conspiracy Theories. In Power, Politics, and Paranoia: Why People Are Suspicious of Their Leaders; Cambridge University Press: Cambridge, UK, 2014; Volume 9781107035805. [Google Scholar]
- Stieger, S.; Gumhalter, N.; Tran, U.S.; Voracek, M.; Swami, V. Girl in the Cellar: A Repeated Cross-Sectional Investigation of Belief in Conspiracy Theories about the Kidnapping of Natascha Kampusch. Front. Psychol. 2013, 4, 297. [Google Scholar] [CrossRef]
- Lobato, E.; Mendoza, J.; Sims, V.; Chin, M. Examining the Relationship Between Conspiracy Theories, Paranormal Beliefs, …: One Search. Appl. Cogn. Psychol. 2014, 28, 617–625. [Google Scholar] [CrossRef]
- Moskalenko, S.; Burton, B.S.; Fernández-Garayzábal González, J.; Bloom, M.M. Secondhand Conspiracy Theories: The Social, Emotional and Political Tolls on Loved Ones of QAnon Followers. Democr. Secur. 2023, 19, 231–250. [Google Scholar] [CrossRef]
- Hoseini, M.; Melo, P.; Benevenuto, F.; Feldmann, A.; Zannettou, S. On the Globalization of the QAnon Conspiracy Theory Through Telegram. In Proceedings of the 15th ACM Web Science Conference, Austin, TX, USA, 30 April–1 May 2023. [Google Scholar]
- Cover, R.; Thompson, J.D.; Haw, A. The Spectre of Populist Leadership: QAnon, Emergent Formations, and Digital Community. Media Commun. 2022, 10, 118–128. [Google Scholar] [CrossRef]
- Hannah, M.N. A Conspiracy of Data: QAnon, Social Media, and Information Visualization. Soc. Media Soc. 2021, 7, 20563051211036064. [Google Scholar] [CrossRef]
- Bracewell, L. Gender, Populism, and the QAnon Conspiracy Movement. Front. Sociol. 2021, 5, 615727. [Google Scholar] [CrossRef]
- Conner, C.T.; MacMurray, N. The Perfect Storm: A Subcultural Analysis of the QAnon Movement. Crit. Sociol. 2022, 48, 1049–1071. [Google Scholar] [CrossRef]
- Garry, A.; Walther, S.; Mohamed, R.; Mohammed, A. QAnon Conspiracy Theory: Examining Its Evolution and Mechanisms of Radicalization. J. Deradicalization 2021, 26, 152–216. [Google Scholar]
- Morelock, J.; Narita, F.Z. The Nexus of QAnon and COVID-19: Legitimation Crisis and Epistemic Crisis. Crit. Sociol. 2022, 48, 1005–1024. [Google Scholar] [CrossRef]
- Zihiri, S.; Lima, G.; Han, J.; Cha, M.; Lee, W. QAnon Shifts into the Mainstream, Remains a Far-Right Ally. Heliyon 2022, 8, e08764. [Google Scholar] [CrossRef]
- Hodwitz, O.; King, S.; Thompson, J. QAnon: The Calm Before the Storm. Society 2022, 59, 660–671. [Google Scholar] [CrossRef] [PubMed]
- Boettcher, A. QAnon: What the Viral Conspiracy Theory Can Teach Us about the Mainstream Sex Trafficking Debate. SSRN Electron. J. 2021, 37, 195. [Google Scholar] [CrossRef]
- Jensen, M.A.; Kane, S. QAnon-Inspired Violence in the United States: An Empirical Assessment of a Misunderstood Threat. Behav. Sci. Terror. Political Aggress. 2021. [Google Scholar] [CrossRef]
- Tingley, D.; Wagner, G. Solar Geoengineering and the Chemtrails Conspiracy on Social Media. Palgrave Commun. 2017, 3, 12. [Google Scholar] [CrossRef]
- Tam, K.P.; Chan, H.W. Conspiracy Theories and Climate Change: A Systematic Review. J. Environ. Psychol. 2023, 91, 102129. [Google Scholar] [CrossRef]
- GOLBA, D.; TUROŃ, K.; CZECH, P. Diversity as an Opportunity and Challenge of Modern Organizations in TSL Area. Sci. J. Silesian Univ. Technology. Ser. Transp. 2016, 90, 63–69. [Google Scholar] [CrossRef]
- Kopnina, H. Education for the Future? Critical Evaluation of Education for Sustainable Development Goals. J. Environ. Educ. 2020, 51, 280–291. [Google Scholar] [CrossRef]
- Jetten, J.; Zhao, C.; Álvarez, B.; Kaempf, S.; Mols, F. Trying to Unplug for 24 Hours: Conspiracy Mentality Predicts Social Isolation and Negative Emotions When Refraining from Internet Use. Advances./Psychol. 2023, 1, 1–19. [Google Scholar] [CrossRef]
- Yu, X.; Wojcieszak, M.; Lee, S.; Casas, A.; Azrout, R.; Gackowski, T. The (Null) Effects of Happiness on Affective Polarization, Conspiracy Endorsement, and Deep Fake Recognition: Evidence from Five Survey Experiments in Three Countries. Polit. Behav. 2021, 43, 1265–1287. [Google Scholar] [CrossRef] [PubMed]
- Whitson, J.A.; Galinsky, A.D.; Kay, A. The Emotional Roots of Conspiratorial Perceptions, System Justification, and Belief in the Paranormal. J. Exp. Soc. Psychol. 2015, 56, 89–95. [Google Scholar] [CrossRef]
- Stephens, M. A Geospatial Infodemic: Mapping Twitter Conspiracy Theories of COVID-19. Dialogues Hum. Geogr. 2020, 10, 276–281. [Google Scholar] [CrossRef]
- Constantinou, M.; Gloster, A.T.; Karekla, M. I Won’t Comply Because It Is a Hoax: Conspiracy Beliefs, Lockdown Compliance, and the Importance of Psychological Flexibility. J. Context. Behav. Sci. 2021, 20, 46–51. [Google Scholar] [CrossRef] [PubMed]
- Nestik, T.A.; Deyneka, O.S.; Maksimenko, A. Socio-Psychological Predictors of Belief in Conspiracy Theories of the Origin of COVID-19 and Involvement in Social Media. Soc. Psychol. Soc. 2021, 11, 87–104. [Google Scholar] [CrossRef]
- Sunstein, C.R.; Vermeule, A. Conspiracy Theories: Causes and Cures. J. Political Philos. 2009, 17, 202–227. [Google Scholar] [CrossRef]
- Sutton, R.M.; Douglas, K.M. Examining the Monological Nature of Conspiracy Theories. In Power, Politics, and Paranoia: Why People Are Suspicious of Their Leaders; Cambridge University Press: Cambridge, UK, 2014; Volume 9781107035805. [Google Scholar]
- Swami, V.; Coles, R.; Stieger, S.; Pietschnig, J.; Furnham, A.; Rehim, S.; Voracek, M. Conspiracist Ideation in Britain and Austria: Evidence of a Monological Belief System and Associations between Individual Psychological Differences and Real-World and Fictitious Conspiracy Theories. Br. J. Psychol. 2011, 102, 443–463. [Google Scholar] [CrossRef]
- Wood, M.J.; Douglas, K.M.; Sutton, R.M. Dead and Alive: Beliefs in Contradictory Conspiracy Theories. Soc. Psychol. Personal. Sci. 2012, 3, 767–773. [Google Scholar] [CrossRef]
- Oliver, J.E.; Wood, T.J. Conspiracy Theories and the Paranoid Style(s) of Mass Opinion. Am. J. Pol. Sci. 2014, 58, 952–966. [Google Scholar] [CrossRef]
- Whitson, J.A.; Galinsky, A.D. Lacking Control Increases Illusory Pattern Perception. Science 2008, 322, 115–117. [Google Scholar] [CrossRef] [PubMed]
- Douglas, K.M.; Sutton, R.M.; Cichocka, A. The Psychology of Conspiracy Theories. Curr. Dir. Psychol. Sci. 2017, 26, 538–542. [Google Scholar] [CrossRef] [PubMed]
- van Prooijen, J.W.; Douglas, K.M. Belief in Conspiracy Theories: Basic Principles of an Emerging Research Domain. Eur. J. Soc. Psychol. 2018, 48, 897–908. [Google Scholar] [CrossRef] [PubMed]
- Di Fabio, A.; Tsuda, A. The Psychology of Harmony and Harmonization: Advancing the Perspectives for the Psychology of Sustainability and Sustainable Development. Sustainability 2018, 10, 4726. [Google Scholar] [CrossRef]
- Hon, A. What ARGs Can Teach Us About QAnon. Available online: https://mssv.net/2020/08/02/what-args-can-teach-us-about-qanon/ (accessed on 10 October 2023).
- Kaufman, J.C.; Sternberg, R.J. (Eds.) The Cambridge Handbook of Creativity; Cambridge University Press: Cambridge, UK, 2019; ISBN 9781107188488. [Google Scholar]
- Csikszentmihalyi, M. The Systems Model of Creativity-The Collected Works of Mihaly Csikszentmihalyi; Springer: Berlin/Heidelberg, Germany, 1988; ISBN 978-94-017-9084-0. [Google Scholar]
- Karwowski, M. Creative Mindsets: Measurement, Correlates, Consequences. Psychol. Aesthet. Creat. Arts 2014, 8, 62–70. [Google Scholar] [CrossRef]
- Gillam, T. Creativity, Wellbeing and Mental Health Practice; Palgrave Pivot: Camden, UK, 2018; ISBN 9783319748832. [Google Scholar]
- Petkov, G.; Ivanova, D.; Psederska, E. The dark side of analogy-making. Sci. Bus. Soc. 2019, 4, 142–144. [Google Scholar]
- Pennisi, A.; Falzone, A. The Extended Theory of Cognitive Creativity; Springer: Cham, Switzerland, 2020; Volume 23, ISBN 978-3-030-22089-1. [Google Scholar]
- Mulatti, C.; Treccani, B. Perceived Lack of Control Promotes Creativity. J. Creat. 2023, 33, 1000401–1000406. [Google Scholar] [CrossRef]
- Benedek, M.; Jauk, E.; Sommer, M.; Arendasy, M.; Neubauer, A.C. Intelligence, Creativity, and Cognitive Control: The Common and Differential Involvement of Executive Functions in Intelligence and Creativity. Intelligence 2014, 46, 73–83. [Google Scholar] [CrossRef]
- Karwowski, M.; Dul, J.; Gralewski, J.; Jauk, E.; Jankowska, D.M.; Gajda, A.; Chruszczewski, M.H.; Benedek, M. Is Creativity without Intelligence Possible? A Necessary Condition Analysis. Intelligence 2016, 57, 105–117. [Google Scholar] [CrossRef]
- Corazza, G.E.; Lubart, T. Intelligence and Creativity: Mapping Constructs on the Space-Time Continuum. J. Intell. 2020, 9, 1. [Google Scholar] [CrossRef] [PubMed]
- Jones, C.; Galbraith, N.; Boyda, D.; Martin, D.B.H.; Jackson, K. A Latent Profile Analysis of COVID-19 Conspiracy Beliefs: Associations with Thinking Styles, Mistrust, Socio-Political Control, Need for Closure and Verbal Intelligence. Personal. Individ. Differ. 2023, 207, 112155. [Google Scholar] [CrossRef] [PubMed]
- Alsuhibani, A.; Shevlin, M.; Freeman, D.; Sheaves, B.; Bentall, R.P. Why Conspiracy Theorists Are Not Always Paranoid: Conspiracy Theories and Paranoia Form Separate Factors with Distinct Psychological Predictors. PLoS ONE 2022, 17, e0259053. [Google Scholar] [CrossRef] [PubMed]
- Marjanić, S. Conspiracy Theories as Urban Legends with a Paranoid Matrix. Folklor/Edebiyat 2023, 29, 487–499. [Google Scholar] [CrossRef]
- Pekárová, V. Paranoid and Conspiracy Beliefs: The Role of Anxiety and Life Satisfaction. Stud. Psychol. 2021, 63, 393–403. [Google Scholar] [CrossRef]
- Martinez, A.P.; Shevlin, M.; Valiente, C.; Hyland, P.; Bentall, R.P. Paranoid Beliefs and Conspiracy Mentality Are Associated with Different Forms of Mistrust: A Three-Nation Study. Front. Psychol. 2022, 13, 1023366. [Google Scholar] [CrossRef]
- Volodymyrivna, P.T. Expressed emotion in the context of the attitude towards self, others and the world. Sci. Bull. Kherson State Univ. Ser. Psychol. Sci. 2021, 55–61. [Google Scholar] [CrossRef]
- Konyukh, O. The Attitude towards the People of Other Nations through the Prism of the Attitude to Yourself. J. Educ. Cult. Soc. 2020, 6, 161–170. [Google Scholar] [CrossRef][Green Version]
- D’Antonio, J. The Role of Diffusion of Responsibility, Responsibility, and Attitude in Willingness to Donate to a World Hunger-Related Charity. Int. Rev. Public Nonprofit Mark. 2014, 11, 1–14. [Google Scholar] [CrossRef]
- Abdelhadi, E.; O’brien, J. Perceived Group Deprivation and Intergroup Solidarity: Muslims’ Attitudes towards Other Minorities in the United States. Religions 2020, 11, 604. [Google Scholar] [CrossRef]
- Bontenbal, I. The Good, the Bad and the Advantageous: Migrants’ Attitudes towards Other Migrants. Int. J. Intercult. Relat. 2023, 94, 101802. [Google Scholar] [CrossRef]
- Höllinger, F. The Impact of Religiousness on Attitudes towards Religious Others. Osterreichische Z. Fur Soziologie 2020, 45, 165–181. [Google Scholar] [CrossRef]
- Kim, J.W.; Kim, S.E.; Kim, J.J.; Jeong, B.; Park, C.H.; Son, A.R.; Song, J.E.; Ki, S.W. Compassionate Attitude towards Others’ Suffering Activates the Mesolimbic Neural System. Neuropsychologia 2009, 47, 2073–2081. [Google Scholar] [CrossRef] [PubMed]
- Hancock, P.A.; Kessler, T.T.; Kaplan, A.D.; Stowers, K.; Brill, J.C.; Billings, D.R.; Schaefer, K.E.; Szalma, J.L. How and Why Humans Trust: A Meta-Analysis and Elaborated Model. Front. Psychol. 2023, 14, 1081086. [Google Scholar] [CrossRef]
- Benjamin, S.; Koirikivi, P.; Gearon, L.F.; Kuusisto, A. Addressing Hostile Attitudes in and through Education—Transformative Ideas from Finnish Youth. Youth 2022, 2, 556–569. [Google Scholar] [CrossRef]
- Jasielska, D.; Rogoza, R.; Russa, M.B.; Park, J.; Zajenkowska, A. Happiness and Hostile Attributions in a Cross-Cultural Context: The Importance of Interdependence. J. Happiness Stud. 2020, 22, 163–179. [Google Scholar] [CrossRef]
- Pellegrini, V.; De Cristofaro, V.; Salvati, M.; Giacomantonio, M.; Leone, L. Social Exclusion and Anti-Immigration Attitudes in Europe: The Mediating Role of Interpersonal Trust. Soc. Indic. Res. 2021, 155, 697–724. [Google Scholar] [CrossRef]
- Hoyt, C.L.; Burnette, J.L.; Forsyth, R.B.; Parry, M.; DeShields, B.H. Believing in the American Dream Sustains Negative Attitudes toward Those in Poverty. Soc. Psychol. Q. 2021, 84, 203–215. [Google Scholar] [CrossRef]
- Alonso-Martínez, L.; Heras-Sevilla, D.; Fernández-Hawrylak, M.; Forrest, S. English Validation of a Short Scale Designed to Detect Negative Attitudes towards Trans People (Eant). Sustainability 2021, 13, 3760. [Google Scholar] [CrossRef]
- Jiang, H.; Duan, T.; Tang, M. Internal Migration and the Negative Attitudes toward Migrant Workers in China. Int. J. Intercult. Relat. 2023, 92, 101739. [Google Scholar] [CrossRef]
- Forscher, P.S.; Mitamura, C.; Dix, E.L.; Cox, W.T.L.; Devine, P.G. Breaking the Prejudice Habit: Mechanisms, Timecourse, and Longevity. J. Exp. Soc. Psychol. 2017, 72, 133–146. [Google Scholar] [CrossRef] [PubMed]
- Debrael, M.; d’Haenens, L.; De Cock, R.; De Coninck, D. Media Use, Fear of Terrorism, and Attitudes towards Immigrants and Refugees: Young People and Adults Compared. Int. Commun. Gaz. 2021, 83, 148–168. [Google Scholar] [CrossRef]
- Brown, G.; Marinthe, G. “The Chinese Virus”: How COVID-19′s Transmission Context and Fear Affect Negative Attitudes Toward Chinese People. Peace Confl. 2022, 28, 162–166. [Google Scholar] [CrossRef]
- Badea, C.; Binning, K.R.; Sherman, D.K.; Boza, M.; Kende, A. Conformity to Group Norms: How Group-Affirmation Shapes Collective Action. J. Exp. Soc. Psychol. 2021, 95, 104153. [Google Scholar] [CrossRef]
- Shih-Tse Wang, E.; Liao, Y.T. Effects of Member Similarity on Group Norm Conformity, Group Identity and Social Participation in the Context of Social Networking Sites. Internet Res. 2023. ahead-of-print. [Google Scholar] [CrossRef]
- Boehm, J.K.; Lyubomirsky, S. The Promise of Sustainable Happiness. In Oxford Handbook of Positive Psychology; Oxford University Press: Oxford, UK, 2009; pp. 667–677. [Google Scholar]
- Bastian, B.; Kuppens, P.; De Roover, K.; Diener, E. Is Valuing Positive Emotion Associated with Life Satisfaction? Emotion 2014, 14, 639–645. [Google Scholar] [CrossRef]
- Diener, E.; Inglehart, R.; Tay, L. Theory and Validity of Life Satisfaction Scales. Soc. Indic. Res. 2012, 112, 497–527. [Google Scholar] [CrossRef]
- Marsh, H.W.; Huppert, F.A.; Donald, J.N.; Horwood, M.S.; Sahdra, B.K. The Well-Being Profile (WB-Pro): Creating a Theoretically Based Multidimensional Measure of Well- Being to Advance Theory, Research, Policy, and Practice. Psychol. Assess. 2019, 32, 294–313. [Google Scholar] [CrossRef]
- Chen, F.F.; Jing, Y.; Hayes, A.; Lee, J.M. Two Concepts or Two Approaches? A Bifactor Analysis of Psychological and Subjective Well-Being. J. Happiness Stud. 2013, 14, 1033–1068. [Google Scholar] [CrossRef]
- Turkmani, S.; Bista, S.; Wang, J.J.J.; O’Donnell, A.W.; Thomson, C.; Radcliffe, N.J.; Skattebol, J.; Redmond, G.; Brooks, F. Social and Emotional Wellbeing Among Young People; the Mitigating Role of Ecological Domains. Child Indic. Res. 2023, 16, 941–962. [Google Scholar] [CrossRef]
- Lee, R.L.T.; Tang, A.C.Y.; Cheng, H.Y.; Chong, C.Y.Y.; Tam, W.W.S.; Chien, W.T.; Chan, S.W.C. The Impact of COVID-19 on the Mental-Emotional Wellbeing of Primary Healthcare Professionals: A Descriptive Correlational Study. Int. J. Ment. Health Promot. 2023, 25, 327–342. [Google Scholar] [CrossRef]
- Lewin, A.C.; Shamai, M.; Novikov, S. Surviving in Crisis Mode: The Effect of Material Hardship and Social Support on Emotional Wellbeing Among People in Poverty During COVID-19. Soc. Indic. Res. 2022, 165, 245–265. [Google Scholar] [CrossRef] [PubMed]
- Kuipers, Y.; Mestdagh, E. Emotional Wellbeing of Student Midwives during COVID-19. Women Birth 2022, 36, 184–192. [Google Scholar] [CrossRef] [PubMed]
- Black, C.; Frederico, M.; Bamblett, M. ‘Healing through Culture’: Aboriginal Young People’s Experiences of Social and Emotional Wellbeing Impacts of Cultural Strengthening Programs. Child Abus. Negl. 2023, 106206. [Google Scholar] [CrossRef] [PubMed]
- Babnik, K.; Benko, E.; von Humboldt, S. Ryff’s Psychological Well-Being Scale. In Encyclopedia of Gerontology and Population Aging; Springer: Cham, Switzerland, 2019; pp. 1–6. [Google Scholar] [CrossRef]
- Seligman, M. Flourish: A Visionary New Understanding of Happiness and Well-Being; Free Press: Washington, DC, USA, 2011. [Google Scholar]
- Joshanloo, M.; Jovanović, V. Similarities and Differences in Predictors of Life Satisfaction across Age Groups: A 150-Country Study. J. Health Psychol. 2021, 26, 401–411. [Google Scholar] [CrossRef] [PubMed]
- Jovanović, V.; Joshanloo, M.; Martín-Carbonell, M.; Caudek, C.; Espejo, B.; Checa, I.; Krasko, J.; Kyriazos, T.; Piotrowski, J.; Rice, S.P.M.; et al. Measurement Invariance of the Scale of Positive and Negative Experience Across 13 Countries. Assessment 2022, 29, 1507–1521. [Google Scholar] [CrossRef]
- Joshanloo, M.; Jovanović, V.; Taylor, T. A Multidimensional Understanding of Prosperity and Well-Being at Country Level: Data-Driven Explorations. PLoS ONE 2019, 14, e0223221. [Google Scholar] [CrossRef]
- Jovanović, V.; Joshanloo, M.; Đunda, D.; Bakhshi, A. Gender Differences in the Relationship Between Domain-Specific and General Life Satisfaction: A Study in Iran and Serbia. Appl. Res. Qual. Life 2016, 12, 185–204. [Google Scholar] [CrossRef]
- Leibovitz, T.; Shamblaw, A.L.; Rumas, R.; Best, M.W. COVID-19 Conspiracy Beliefs: Relations with Anxiety, Quality of Life, and Schemas. Personal. Individ. Differ. 2021, 175, 110704. [Google Scholar] [CrossRef]
- Di Fabio, A.; Rosen, M.A. Opening the Black Box of Psychological Processes in the Science of Sustainable Development: A New Frontier. Eur. J. Sustain. Dev. Res. 2018, 2, 2–6. [Google Scholar] [CrossRef]
- Engel, K.; Hua, Y.; Zeng, T.; Naaman, M. Characterizing Reddit Participation of Users Who Engage in the QAnon Conspiracy Theories. Proc. ACM Hum.-Comput. Interact. 2022, 6, 1–22. [Google Scholar] [CrossRef]
- Grabow, H.; Rock, A. Conviction in the Absence of Proof: Conspiracy Mentality Mediates Religiosity’s Relationship with Support for COVID-19 Conspiracy Narratives. Front. Psychol. 2023, 14, 1026144. [Google Scholar] [CrossRef] [PubMed]
- Goss-Sampson, M.A. Statistical Analysis in JASP. 2022. Available online: https://jasp-stats.org/wp-content/uploads/2022/04/Statistical-Analysis-in-JASP-A-Students-Guide-v16.pdf (accessed on 1 October 2023).
- Byrne, B.M. Structural Equation Modeling with AMOS; Routledge: New York, NY, USA, 2013; ISBN 9781138797031. [Google Scholar]
- Venkataswamy Reddy, M. Statistical Methods in Psychiatry Research and SPSS; Apple Academic Press: Palm Bay, FL, USA, 2019. [Google Scholar]
- Bagozzi, R.P.; Yi, Y. Specification, Evaluation, and Interpretation of Structural Equation Models. J. Acad. Mark. Sci. 2012, 40, 8–34. [Google Scholar] [CrossRef]
- Tabachnick, B.G.; Fidell, L.S. Using Multivariate Statistics; Pearson Education Limited: London, UK, 2014. [Google Scholar]
- Kline, R.B. Principles and Practices of Structural Equation Modelling, 4th ed.; The Guilford Press: New York, NY, USA, 2016; ISBN 9781609182304. [Google Scholar]
- Gupta, J.; Vegelin, C. Sustainable Development Goals and Inclusive Development. Int. Environ. Agreem. 2016, 16, 433–448. [Google Scholar] [CrossRef]
- Zwar, L.; König, H.H.; Hajek, A. Conspiracy Mentality among Informal Caregivers as a Risk Factor for Caregiver Burden, Mental Health, Perceived Loneliness and Social Isolation during the COVID-19 Pandemic: Findings of a Representative Online Study from Germany. Qual. Life Res. 2022, 31, 3139–3151. [Google Scholar] [CrossRef]
- Papaioannou, K.; Pantazi, M.; van Prooijen, J.W. Is Democracy under Threat? Why Belief in Conspiracy Theories Predicts Autocratic Attitudes. Eur. J. Soc. Psychol. 2023, 53, 846–856. [Google Scholar] [CrossRef]
- Mckernan, B.; Rossini, P.; Stromer-galley, J.; McKernan, B. Echo Chambers, Cognitive Thinking Styles, and Mistrust? Examining the Roles Information Sources and Information Processing Play in Conspiracist Ideation. Int. J. Commun. 2023, 17, 24. [Google Scholar]
- Greenburgh, A.; Raihani, N.J. Paranoia and Conspiracy Thinking. Curr. Opin. Psychol. 2022, 47, 101362. [Google Scholar] [CrossRef]
- Sutton, R.M.; Douglas, K.M. Rabbit Hole Syndrome: Inadvertent, Accelerating, and Entrenched Commitment to Conspiracy Beliefs. Curr. Opin. Psychol. 2022, 48, 101462. [Google Scholar] [CrossRef]
- Fonseca, L.M.; Domingues, J.P.; Dima, A.M. Mapping the Sustainable Development Goals Relationships. Sustainability 2020, 12, 3359. [Google Scholar] [CrossRef]
- Stafford-Smith, M.; Griggs, D.; Gaffney, O.; Ullah, F.; Reyers, B.; Kanie, N.; Stigson, B.; Shrivastava, P.; Leach, M.; O’Connell, D. Integration: The Key to Implementing the Sustainable Development Goals. Sustain. Sci. 2017, 12, 911–919. [Google Scholar] [CrossRef] [PubMed]
- Moyer, J.D.; Hedden, S. Are We on the Right Path to Achieve the Sustainable Development Goals? World Dev. 2019, 127, 104749. [Google Scholar] [CrossRef]
- O’Mahony, C.; Brassil, M.; Murphy, G.; Linehan, C. The Efficacy of Interventions in Reducing Belief in Conspiracy Theories: A Systematic Review. PLoS ONE 2023, 18, e0280902. [Google Scholar] [CrossRef] [PubMed]
- Enders, A.M.; Uscinski, J.E.; Seelig, M.I.; Klofstad, C.A.; Wuchty, S.; Funchion, J.R.; Murthi, M.N.; Premaratne, K.; Stoler, J. The Relationship Between Social Media Use and Beliefs in Conspiracy Theories and Misinformation. Polit. Behav. 2023, 45, 781–804. [Google Scholar] [CrossRef] [PubMed]
- Van der Linden, S. The Conspiracy-Effect: Exposure to Conspiracy Theories (about Global Warming) Decreases pro-Social Behavior and Science Acceptance. Personal. Individ. Differ. 2015, 87, 171–173. [Google Scholar] [CrossRef]
- Leveaux, S.; Nera, K.; Fagnoni, P.; Klein, P.P.P.L. Defining and Explaining Conspiracy Theories: Comparing the Lay Representations of Conspiracy Believers and Non-Believers. J. Soc. Political Psychol. 2022, 10, 335–352. [Google Scholar] [CrossRef]
- Nera, K.; Jetten, J.; Biddlestone, M.; Klein, O. ‘Who Wants to Silence Us’? Perceived Discrimination of Conspiracy Theory Believers Increases ‘Conspiracy Theorist’ Identification When It Comes from Powerholders–But Not from the General Public. Br. J. Soc. Psychol. 2022, 61, 1263–1285. [Google Scholar] [CrossRef]
- Veling, W.; Sizoo, B.; van Buuren, J.; van den Berg, C.; Sewbalak, W.; Pijnenborg, M.; Boonstra, N.; Castelein, S.; van der Meer, L. Are Conspiracy Theorists Psychotic? A Comparison between Conspiracy Theories and Paranoid Delusions. Tijdschr. Voor Psychiatr. 2021, 63, 775–781. [Google Scholar] [CrossRef]
- Hagen, K. Conspiracy Theories and the Paranoid Style: Do Conspiracy Theories Posit Implausibly Vast and Evil Conspiracies? Soc. Epistemol. 2018, 32, 24–40. [Google Scholar] [CrossRef]
- Matos, M.; Gilbert, P.; Gonçalves, E.; Melo, I.; Baumann, T.; Xin, Q.; Yiu, R.; Steindl, S.R. What Is Compassion? A Multicultural Study on the Semantic Associations and Subjective Experiences of Compassion. Psychologica 2021, 64, 11–50. [Google Scholar] [CrossRef]
- Mascaro, J.S.; Florian, M.P.; Ash, M.J.; Palmer, P.K.; Frazier, T.; Condon, P.; Raison, C. Ways of Knowing Compassion: How Do We Come to Know, Understand, and Measure Compassion When We See It? Front. Psychol. 2020, 11, 547241. [Google Scholar] [CrossRef] [PubMed]
- Di Bello, M.; Carnevali, L.; Petrocchi, N.; Thayer, J.F.; Gilbert, P.; Ottaviani, C. The Compassionate Vagus: A Meta-Analysis on the Connection between Compassion and Heart Rate Variability. Neurosci. Biobehav. Rev. 2020, 116, 21–30. [Google Scholar] [CrossRef] [PubMed]
- Ekman, P.; Ekman, E. Is Global Compassion Achievable? In The Oxford Handbook of Compassion Science; Seppälä, E.M., Simon-Thomas, E., Brown, S.L., Worline, M.C., Cameron, C.D., Doty, J.R., Eds.; Oxford University Press: Oxford, UK, 2017; pp. 41–49. [Google Scholar]
- Trzeciak, S.; Roberts, B.W.; Mazzarelli, A.J. Compassionomics: Hypothesis and Experimental Approach. Med. Hypotheses 2017, 107, 92–97. [Google Scholar] [CrossRef] [PubMed]
- Trzeciak, S.; Mazzarelli, A. Compassionomics: The Revolutionary Scientific Evidence That Caring Makes a Difference; Studer Group: New York, NY, USA, 2019. [Google Scholar]
- Jazaieri, H. Compassionate Education from Preschool to Graduate School. J. Res. Innov. Teach. Learn. 2018, 11, 22–66. [Google Scholar] [CrossRef]
- Sackville-Ford, M.; Baggaley, S. Being Human: Compassionate Education Rather than Behaviour Management. In Behaviour Management; Routledge: New York, NY, USA, 2020; pp. 129–146. [Google Scholar]
- Cometto, G.; Assegid, S.; Abiyu, G.; Kifle, M.; Tunçalp, Ö.; Syed, S.; Kleine Bingham, M.; Nyoni, J.; Ajuebor, O.K. Health Workforce Governance for Compassionate and Respectful Care: A Framework for Research, Policy and Practice. BMJ Glob. Health 2022, 7, e008007. [Google Scholar] [CrossRef]
- Grzesiak-Feldman, M. The Effect of High-Anxiety Situations on Conspiracy Thinking. Curr. Psychol. 2013, 32, 100–118. [Google Scholar] [CrossRef]
- Wang, Y.; Wang, L. Self-Construal and Creativity: The Moderator Effect of Self-Esteem. Personal. Individ. Differ. 2016, 99, 184–189. [Google Scholar] [CrossRef]
- Barbot, B. Creativity and Self-Esteem in Adolescence: A Study of Their Domain-Specific, Multivariate Relationships. J. Creat. Behav. 2020, 54, 279–292. [Google Scholar] [CrossRef]
- Wahyudi, G.S.; Akalili, A. Narrative of Covids as Conspiracy on Youtube. JCommsci-J. Media Commun. Sci. 2020, 1, 26–37. [Google Scholar] [CrossRef]
- Bonetto, E.; Arciszewski, T. The Creativity of Conspiracy Theories. J. Creat. Behav. 2021, 55, 916–924. [Google Scholar] [CrossRef]
- Ballová Mikušková, E. Conspiracy Beliefs of Future Teachers. Curr. Psychol. 2018, 37, 692–701. [Google Scholar] [CrossRef]
- Schwartz, S.H. The Refined Theory of Basic Values. In Values and Behavior: Taking a Cross Cultural Perspective; Springer International Publishing: Cham, Switzerland, 2017; pp. 51–72. ISBN 9783319563527. [Google Scholar]
- Schwartz, S.H. A Proposal for Measuring Value Orientations across Nations. Core ESS Quest. 2012, 259–319. [Google Scholar]
- Sagiv, L.; Schwartz, S.H. Personal Values Across Cultures. Annu. Rev. Psychol. 2022, 73, 517–546. [Google Scholar] [CrossRef] [PubMed]
- Schwartz, S.H.; Cieciuch, J. Measuring the Refined Theory of Individual Values in 49 Cultural Groups: Psychometrics of the Revised Portrait Value Questionnaire. Assessment 2022, 29, 1005–1019. [Google Scholar] [CrossRef] [PubMed]
- Dagnall, N.; Drinkwater, K.; Parker, A.; Denovan, A.; Parton, M. Conspiracy Theory and Cognitive Style: A Worldview. Front. Psychol. 2015, 6, 206. [Google Scholar] [CrossRef]
- Skrodzka, M.; Stefaniak, A.; Bilewicz, M. Group Identification Moderates the Effect of Historical Trauma Availability on Historical Trauma Symptoms and Conspiracy Beliefs. J. Community Appl. Soc. Psychol. 2023, 33, 835–850. [Google Scholar] [CrossRef]
- Green, J.; Druckman, J.N.; Baum, M.A.; Lazer, D.; Ognyanova, K.; Perlis, R.H. Depressive Symptoms and Conspiracy Beliefs. Appl. Cogn. Psychol. 2023, 37, 332–359. [Google Scholar] [CrossRef]



| Country | Conspiracy Beliefs M (SD) | Psychological Wellbeing M (SD) | Attitudes toward People M (SD) | Creativity M (SD) | Age M (SD) |
|---|---|---|---|---|---|
| Belgium | 3.3385 (0.99385) | 7.6975 (1.48649) | 5.5691 (1.50275) | 4.5506 (1.12566) | 48.99 (19.121) |
| Bulgaria | 2.4926 (0.99192) | 6.1461 (2.25678) | 3.7108 (2.15445) | 4.2971 (1.29898) | 52.68 (18.256) |
| Switzerland | 3.6641 (1.00822) | 8.1924 (1.36710) | 6.1857 (1.58203) | 4.7723 (1.07213) | 49.59 (18.862) |
| Czechia | 3.2625 (1.20930) | 7.0027 (1.78882) | 5.3251 (2.22638) | 4.2614 (1.30735) | 48.30 (17.719) |
| Estonia | 3.2652 (1.02585) | 7.4779 (1.60990) | 5.6669 (1.68398) | 4.0084 (1.28026) | 51.65 (18.566) |
| Finland | 3.7368 (0.93985) | 8.1376 (1.37971) | 6.7954 (1.49186) | 4.3239 (1.22643) | 52.61 (19.323) |
| France | 7.2341 (1.77759) | 5.1403 (1.55006) | 4.3875 (1.30031) | 49.54 (18.722) | |
| United Kingdom | 3.4573 (0.98742) | 7.1866 (1.94146) | 5.7568 (1.70321) | 4.4239 (1.32010) | 55.71 (18.292) |
| Greece | 3.3097 (1.06698) | 6.4723 (1.49313) | 4.4253 (1.68675) | 4.4986 (1.30594) | 50.38 (16.974) |
| Croatia | 2.7403 (0.89069) | 7.3998 (2.01518) | 4.7579 (2.09798) | 4.2709 (1.38570) | 50.26 (18.780) |
| Hungary | 3.0408 (1.02124) | 6.8720 (1.80489) | 4.8519 (1.98411) | 4.3559 (1.12429) | 50.49 (18.768) |
| Ireland | 3.2957 (1.04854) | 7.4849 (1.63233) | 6.0624 (1.77404) | 4.4269 (1.27734) | 53.46 (18.283) |
| Iceland | 3.4094 (0.85083) | 8.0569 (1.52732) | 6.8035 (1.47942) | 4.2483 (1.26642) | 50.14 (18.774) |
| Italy | 3.3960 (1.04483) | 7.0142 (1.63916) | 4.8649 (1.78679) | 4.5014 (1.09679) | 51.59 (18.690) |
| Lithuania | 3.1992 (0.96209) | 6.8968 (2.08096) | 5.1715 (2.06412) | 4.0508 (1.43161) | 51.42 (18.126) |
| Montenegro | 7.2542 (1.87905) | 3.8456 (2.22558) | 4.4952 (1.22343) | 47.06 (17.665) | |
| North Macedonia | 2.4486 (0.94422) | 6.5295 (2.19128) | 3.4673 (2.13599) | 4.3489 (1.26692) | 51.45 (17.627) |
| Netherlands | 3.6946 (0.99640) | 7.9080 (1.26613) | 6.4111 (1.34083) | 4.5866 (1.09840) | 48.62 (18.502) |
| Norway | 3.8222 (0.90587) | 7.8207 (1.57462) | 6.7248 (1.45960) | 4.3549 (1.21852) | 47.31 (18.165) |
| Portugal | 2.8792 (0.91242) | 6.8612 (1.87279) | 4.2805 (1.77986) | 4.3519 (1.18467) | 54.05 (18.467) |
| Slovenia | 2.8156 (0.90656) | 7.6659 (1.70694) | 5.0876 (1.85198) | 4.7846 (1.07374) | 49.41 (18.985) |
| Slovakia | 3.0046 (1.10796) | 6.3960 (1.95506) | 4.2501 (2.20290) | 4.2282 (1.31671) | 53.07 (16.759) |
| Total | 3.2041 (1.07682) | 7.1643 (1.86046) | 5.1243 (2.07330) | 4.3850 (1.25523) | 50.85 (18.413) |
| Psychological Wellbeing | Conspiracy Beliefs | Self-Reported Creativity | Age | |
|---|---|---|---|---|
| Attitudes toward people | 0.328 ** | −0.280 ** | 0.035 ** | −0.017 ** |
| Psychological wellbeing | 1 | −0.192 ** | 0.158 ** | −0.114 ** |
| Conspiracy beliefs | 1 | 0.010 | 0.059 ** | |
| Self-reported creativity | 1 | −0.162 ** |
| Conspiracy Beliefs | Predictors/Models | UnstandCoeff. | Standardized Coefficients | t | Sig. | R | R2 | Adjusted R2 | F | Sig. | |
|---|---|---|---|---|---|---|---|---|---|---|---|
| B | Std. Error | Beta | |||||||||
| Total sample | (Constant) | 3.823 | 0.031 | 124.060 | 0.000 | 0.303 | 0.092 | 0.092 | 1029.329 (3, 30,562) | <0.001 | |
| Psychological wellbeing | −0.067 | 0.003 | −0.113 | −19.348 | 0.000 | ||||||
| Attitudes toward people | −0.129 | 0.003 | −0.247 | −42.622 | 0.000 | ||||||
| Self-reported creativity | 0.029 | 0.005 | 0.034 | 6.127 | 0.000 | ||||||
| Females | (Constant) | 3.659 | 0.041 | 88.538 | 0.000 | 0.287 | 0.083 | 0.082 | 483.299 (3, 16,103) | <0.001 | |
| Psychological wellbeing | −0.056 | 0.005 | −0.098 | −12.139 | 0.000 | ||||||
| Attitudes toward people | −0.121 | 0.004 | −0.238 | −29.724 | 0.000 | ||||||
| Self-reported creativity | 0.038 | 0.006 | 0.046 | 5.985 | 0.000 | ||||||
| Males | (Constant) | 4.015 | 0.046 | 87.069 | 0.000 | 0.321 | 0.103 | 0.103 | 555.085 (3, 14,455) | <0.001 | |
| Psychological wellbeing | −0.079 | 0.005 | −0.130 | −15.346 | 0.000 | ||||||
| Attitudes toward people | −0.138 | 0.005 | −0.256 | −30.634 | 0.000 | ||||||
| Self-reported creativity | 0.019 | 0.007 | 0.021 | 2.614 | 0.009 | ||||||
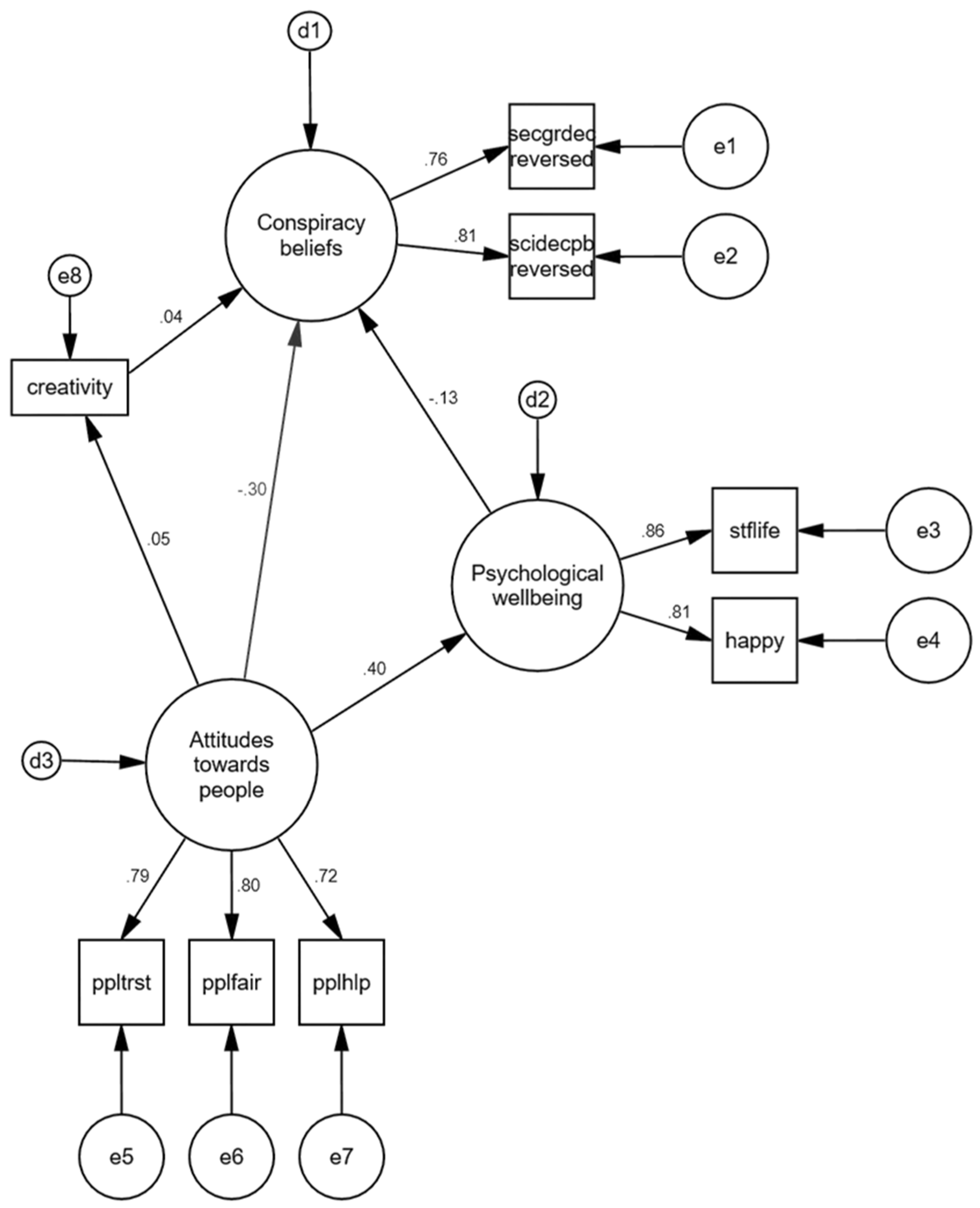
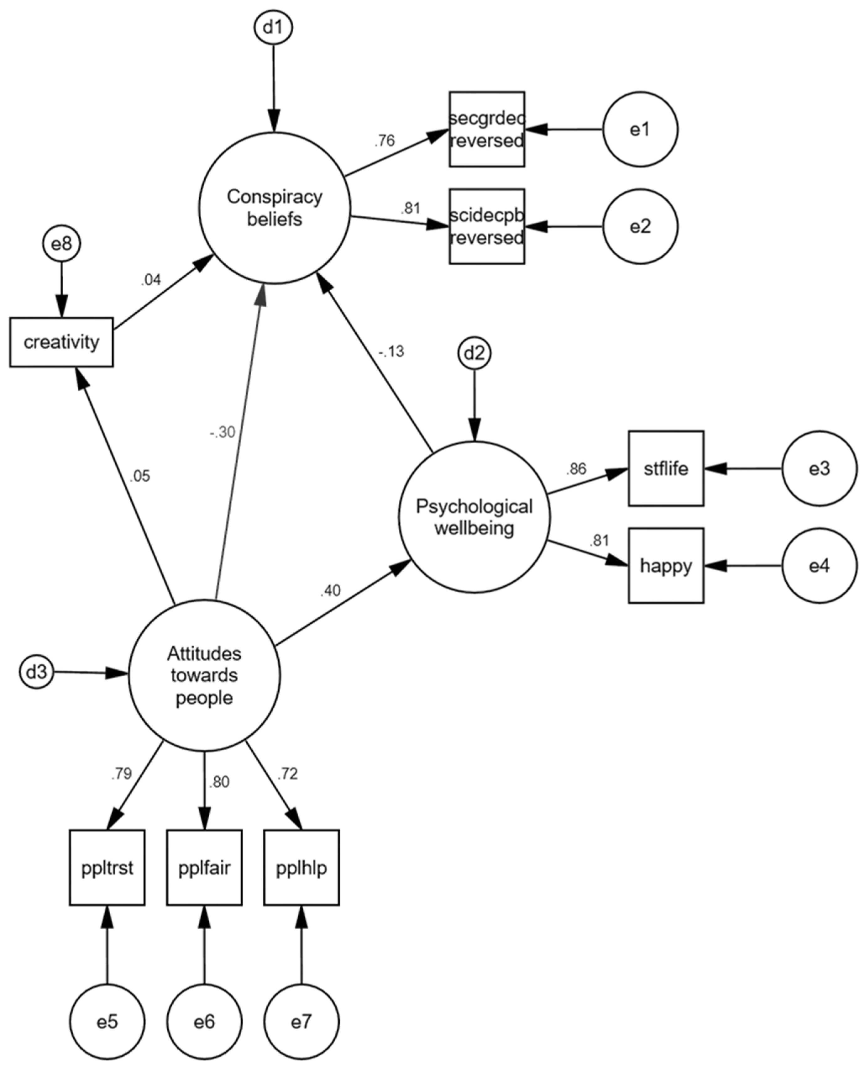
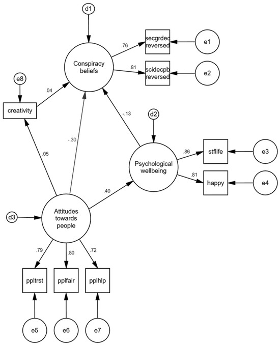
| Regression | B | S.E. | C.R. | p | β | ||
|---|---|---|---|---|---|---|---|
| Attitudes toward people | → | Self-reported creativity (R) | 0.038 | 0.004 | 9.136 | <0.001 | 0.052 |
| Attitudes toward people | → | Psychological wellbeing | 0.416 | 0.007 | 60.236 | <0.001 | 0.400 |
| Psychological wellbeing | → | Conspiracy beliefs | −0.065 | 0.004 | −16.446 | <0.001 | −0.127 |
| Self-reported creativity (R) | → | Conspiracy beliefs | 0.030 | 0.005 | 6.613 | <0.001 | 0.040 |
| Attitudes toward people | → | Conspiracy beliefs | −0.160 | 0.004 | −36.091 | <0.001 | −0.301 |
| Conspiracy beliefs | → | Consp1 (secgrdecR) | 1.000 | 0.763 | |||
| Conspiracy beliefs | → | Consp2 (scidecpbR) | 1.011 | 0.019 | 54.353 | <0.001 | 0.805 |
| Attitudes toward people | → | pplhlp | 1.000 | 0.724 | |||
| Attitudes toward people | → | pplfair | 1.073 | 0.008 | 129.641 | <0.001 | 0.801 |
| Attitudes toward people | → | ppltrst | 1.152 | 0.009 | 129.250 | <0.001 | 0.792 |
| Psychological wellbeing | → | stflife | 1.000 | 0.859 | |||
| Psychological wellbeing | → | happy | 0.862 | 0.011 | 77.813 | <0.001 | 0.809 |
| Paths | Coeff. | Std. Error | z-Value | p | 95 = % CI Lower Upper | |||
|---|---|---|---|---|---|---|---|---|
| Direct effects | ||||||||
| Attitudes toward people→ | Conspiracy beliefs | −0.127 | 0.003 | −42.218 | 0.000 | −0.132 | −0.121 | |
| Indirect effects | ||||||||
| Attitudes toward people→ | Psychological wellbeing→ | Conspiracy beliefs | −0.019 | 0.001 | −18.492 | 0.000 | −0.021 | −0.017 |
| Total effects | ||||||||
| Attitudes toward people→ | Conspiracy beliefs | −0.146 | 0.003 | −51.372 | 0.000 | −0.151 | −0.140 | |
| Conspiracy beliefs R2 = 0.084; Psychological wellbeing R2 = 0.209. | ||||||||
Disclaimer/Publisher’s Note: The statements, opinions and data contained in all publications are solely those of the individual author(s) and contributor(s) and not of MDPI and/or the editor(s). MDPI and/or the editor(s) disclaim responsibility for any injury to people or property resulting from any ideas, methods, instructions or products referred to in the content. |
© 2023 by the author. Licensee MDPI, Basel, Switzerland. This article is an open access article distributed under the terms and conditions of the Creative Commons Attribution (CC BY) license (https://creativecommons.org/licenses/by/4.0/).
Share and Cite
Dirzyte, A. Exploring the Nexus between Conspiracy Beliefs and Creativity, Attitudes toward People, and Psychological Wellbeing: Insights from the 10th European Social Survey. Sustainability 2023, 15, 15722. https://doi.org/10.3390/su152215722
Dirzyte A. Exploring the Nexus between Conspiracy Beliefs and Creativity, Attitudes toward People, and Psychological Wellbeing: Insights from the 10th European Social Survey. Sustainability. 2023; 15(22):15722. https://doi.org/10.3390/su152215722
Chicago/Turabian StyleDirzyte, Aiste. 2023. "Exploring the Nexus between Conspiracy Beliefs and Creativity, Attitudes toward People, and Psychological Wellbeing: Insights from the 10th European Social Survey" Sustainability 15, no. 22: 15722. https://doi.org/10.3390/su152215722
APA StyleDirzyte, A. (2023). Exploring the Nexus between Conspiracy Beliefs and Creativity, Attitudes toward People, and Psychological Wellbeing: Insights from the 10th European Social Survey. Sustainability, 15(22), 15722. https://doi.org/10.3390/su152215722
