Abstract
This quantitative research study delves into the adoption of management accounting tools (MATs) and their impact on organizational performance and sustainability within the provincial branches of the Supreme Audit Agency of the Republic of Indonesia (Badan Pemeriksa Keuangan Republik Indonesia/BPK-RI). A well-structured research design and data collection approach is employed, where surveys are administered to 435 senior auditors within BPK-RI provincial branches. A robust data analysis using structural equation modeling (SEM) through SmartPLS v4 software is conducted to assess the relationships between variables. This study provides compelling evidence that the perceived usefulness of MATs significantly impacts their adoption. This underscores the importance of how users perceive the utility of these tools. Furthermore, this research identifies that MATs’ adoption directly affects organizational performance and sustainability, highlighting the positive impact of these tools in the public sector. However, this research suggests that user perceptions of the ease of use of MATs do not significantly influence their adoption in the public sector accounting context. The study also reveals that MATs play a mediating role, facilitating the relationship between perceived ease of use and perceived usefulness and their subsequent impact on organizational performance and sustainability. These findings are valuable for public sector organizations, policy development, and future research initiatives, contributing to a better understanding of MATs’ adoption and its implications in the dynamic landscape of public sector accounting, especially in Indonesia.
1. Introduction
Effective and precise financial management in the public sector is a critical factor for organizational success, with profound implications for strategic decision making and resource allocation [1,2]. The field of management accounting has undergone significant transformations, driven by the proliferation of information and communication technologies [3]. In the past, public sector organizations heavily relied on traditional manual accounting tools. However, the digital age has ushered in a new era, offering a range of advanced management accounting solutions. These technological advancements provide public sector entities with the opportunity to enhance their financial management capabilities, enabling faster and more accurate access to critical financial information. These systems not only streamline financial processes but also offer invaluable insights for strategic planning and decision making. As a result, an increasingly prevalent strategy adopted by organizations is to bolster the credibility and transparency of public finances through public sector accounting and auditing [4].
Previous research revealed that MATs’ adoption is a strategic imperative for both private and public sector organizations, enhancing their performance and efficiency [5,6]. Appelbaum [7] underscores the integration of strategic management principles within managerial accounting to address an organization’s cost and revenue dimensions. Management accounting tools (MATs) encompass a diverse range of technologies, systems, and methodologies tailored for collecting, processing, and analyzing both financial and non-financial information. Their primary goal is to facilitate improved decision making at the managerial level. Furthermore, the adoption of MATs offers additional advantages, including improved operational efficiency, faster financial reporting, and reinforced risk management protocols. Traditional budgeting techniques persist in challenging times, despite their limitations in providing comprehensive information regarding organizational costs and outcomes [8]. The emergence and adoption of MATs, equipped with their multifaceted capabilities in budgeting, cost management, decision support, performance assessment, and strategic management, offer a promising avenue for organizations, including those in the public sector accounting domain, seeking to secure a more robust future [9,10]. The adoption of these tools is poised to yield significant dividends for organizational performance. By refining cost control measures and furnishing a dynamic operational perspective, management accounting tools contribute to streamlining operations and improving decision-making processes, allowing public sector organizations to enhance their performance and sustainability, thereby providing efficient services and allocating finances to serve the general public [3,11]. This highlights that the adoption of technology in the public sector is primarily aimed at improving organizational performance and sustainability, which have become central concerns for public sector organizations [12]. Organizations that successfully incorporate environmental, social, and organizational governance (ESG) elements into their strategic framework tend to achieve enhanced long-term sustainability [13]. MATs play a pivotal role in advancing organizational sustainability by providing pertinent data and information for the measurement and reporting of ESG performance. These tools offer managers access to comprehensive, precise, and real-time information [14]. This improved data access empowers managers to make well-informed evidence-based decisions. Furthermore, MATs enable organizations to produce more precise, transparent, and timely financial reports. Beyond financial matters, these tools facilitate the monitoring and reporting of an organization’s performance with regard to ESG criteria. This not only enhances the effectiveness of management decision making but also has the potential to boost organizational performance [7,15].
Chenhall and Moers [3] emphasize the need for management control systems to evolve and incorporate innovative techniques to effectively navigate uncertainties. They suggest that these systems should not rely solely on traditional tools like budgets and variance analysis. Instead, embracing complexity and integrating contemporary management accounting methods such as activity-based costing (ABC), balanced scorecard (BSC), target costing, and lifecycle costing is crucial. Pavlatos and Kostakis [16] state that the adaption of management accounting tools and techniques allow organizations to enhance their decision-making processes and ensure better strategic management in dynamic and challenging environments. Management accounting tools (MATs) is a concept that represents the integration of various advanced management accounting techniques and tools into a unified system, often leveraging information systems [17,18]. An example of this could be the inclusion of an ABC (activity-based costing) calculation module within an SAP (systems, applications, and products) information system. In this context, the ABC calculation module within the SAP information system would enable organizations to implement activity-based costing, a method that assigns costs to specific activities and processes based on their consumption of resources [19,20].
For public sector accounting, MATs are a fundamental component, serving as indispensable instruments for the efficient and effective management of financial resources and decision making within government agencies, organizations, and public entities [21,22]. These tools encompass various methodologies, techniques, and systems specifically designed to aid in the collection, analysis, and interpretation of financial and non-financial data to inform strategic planning and resource allocation. In the context of public sector accounting, where fiscal responsibility, transparency, and accountability are paramount, MATs play a pivotal role [23]. They empower public sector entities to optimize their budgeting processes, monitor expenditures, and evaluate organizational program performance and sustainability [24,25]. Furthermore, MATs’ adoption in the public sector is closely linked to the principles of the technology acceptance model (TAM), particularly through the lenses of perceived ease of use and perceived usefulness. MATs’ adoption in the public sector is closely linked to the principles of the technology acceptance model (TAM), particularly through the lenses of perceived ease of use and perceived usefulness [26,27]. Additionally, public sector organizations strive for greater efficiency, transparency, and compliance with regulations. MATs provide the means to achieve these goals [28,29,30]. Employees in the public sector can see the tangible benefits of MATs in streamlining operations, improving financial management, and ensuring sustainability. This perception of usefulness is instrumental in encouraging adoption [31].
This study aims to assess the impact of management accounting tools (MATs)’s adoption on organizational performance and sustainability. The data were analyzed from specific branches of the Supreme Audit Agency of the Republic of Indonesia where MATs have been adopted. Empirical research was conducted to investigate the relationship between MATs utilization and organizational performance and sustainability, particularly within the context of public sector accounting and auditing in Indonesia. This research seeks to provide a comprehensive understanding of how MATs can enhance organizational performance and sustainability in a complex public sector environment. By shedding light on the significance of MATs’ adoption, this study aims to offer a deeper and more nuanced understanding of how these tools can benefit organizations. The findings have a practical value for organizational managers, providing evidence-based insights to guide their decisions regarding the adoption and use of MATs in their daily operations. In an era where data-driven decision making is crucial, this research serves as a valuable resource for managers looking to leverage MATs to enhance public sector organizations’ overall performance and sustainability. Ultimately, this study contributes to the growing body of knowledge on the transformative potential of MATs’ adoption in contemporary public sector environments.
2. Theoretical Background and Hypothesis Development
The concept of perceived usefulness is a fundamental component of the technology acceptance model (TAM), which has been widely used in various contexts to understand user acceptance of technology. For instance, Davis [32] introduced the TAM, emphasizing the central role of perceived ease of use and perceived usefulness in determining an individual’s intention to use a technology. Davis [32] found that when users perceive a technology as valuable and useful for their tasks, they are more likely to adopt it. Similarly, Venkatesh et al. [33] extended the TAM by introducing the unified theory of acceptance and use of technology (UTAUT). This theory emphasizes the significant impact of perceived usefulness on technology adoption. Their research has shown that users’ beliefs about the utility and effectiveness of a technology strongly influence their intention to adopt it. In the context of the present study, where MATs are the focus, the technology acceptance model (TAM) is used to examine the effect of perceived ease of use and perceived usefulness in influencing auditors’ decisions to adopt these tools [29,34].
Public sector organizations face the ongoing challenge of adapting to a complex external environment shaped by globalization and heightened digitalization [35]. In this context, public sector entities necessitate to align their strategic objectives with effective management strategies [36,37]. Within the public sector, a critical aspect of enhancing organizational performance is the adoption of management accounting tools (MATs). These tools have gained significance as they play a pivotal role in elevating the effectiveness of public sector organizations. Consequently, an increasing volume of research has focused on uncovering the factors that influence the adoption and implementation of the adoption of MATs in the public sector [29,38] as indispensable instruments for informed decision making within the public sector. They provide precise insights into financial and operational facets, enabling public entities to enhance their competitiveness and overall performance. In contemporary public sector accounting research, understanding the complexities of adopting these tools and the potential outcomes they offer stands as a central theme, shaping the future of public administration and governance.
Perceived ease of use and usefulness play crucial roles in the adoption of MATs, particularly within the realm of public sector accounting. Perceived ease of use, as defined by Malureanu et al. [39], reflects users’ perceptions of how effortlessly they can employ these tools. In public sector accounting, where employees often have varying technical backgrounds, ease of use is pivotal. Davis [32], through the technology acceptance model (TAM), established that ease of use significantly influences an individual’s inclination to adopt technology. This principle applies to public sector accounting tools; if they are user-friendly and require minimal training, government employees are more likely to embrace them [40]. Simplicity of use, as emphasized by Martono et al. [41], positively influences the uptake of the adoption of MATs. In the public sector, where efficiency and effectiveness are paramount, straightforward tools are more likely to be integrated, aiding government employees dealing with complex tasks. Perceived usefulness, the extent to which users believe these tools enhance their tasks, is pivotal in public sector accounting. Natasia et al. [42] demonstrated that perceived usefulness positively influences technology adoption, aligning with the need for improved decision making, resource allocation, and operational efficiency in the public sector. Vărzaru et al. [29] further supported this, showing that perceived usefulness positively impacts the utilization of the adoption of MATs by public sector managers. In the public sector, where accountability and resource management are vital, focusing on the perceived ease of use, simplicity, and usefulness, the adoption of MATs can significantly enhance their integration and impact.
H1.
Perceived ease of use significantly influences the adoption of MATs in public sector accounting.
H2.
Perceived usefulness significantly influences the adoption of MATs in public sector accounting.
Strategic management accounting has emerged as a critical component of public sector accounting due to the need for more effective management accounting practices and the ever-evolving nature of the public sector. Alabdullah [43] highlights its role in monitoring organizational performance and promoting innovative practices that lead to improved performance. In the public sector, where accountability and transparency are essential, strategic management accounting aids in aligning financial resources with strategic objectives. Strategic management accounting is particularly valuable for public sector organizations seeking to develop competitive strategies and adopt sustainable practices. The public sector is increasingly confronted with complex and dynamic challenges, making innovative MATs a necessity. Data analytics, as indicated by Lopez-Valeiras et al. [44], can significantly enhance public sector performance by improving operational efficiency and cost management. This, in turn, contributes to the responsible use of public funds and the delivery of quality services to citizens. Furthermore, the innovative use of the adoption of MATs, as demonstrated by Al-Hashimi [45], supports better decision making in the public sector. By integrating both accounting and non-accounting information, these tools empower public sector managers to make more informed evidence-based decisions, ensuring efficient resource allocation and the achievement of organizational strategic objectives [39]. In the context of public sector accounting, strategic management accounting serves as a vital tool to meet the unique challenges and objectives of government entities while promoting transparency and accountability.
Strategic management accounting, when adapted to the public sector accounting context, plays a pivotal role in enhancing the effectiveness and sustainability of government organizations. Phornlaphatrachakorn and Khajit [46] emphasize the utilization of the adoption of MATs to provide public sector managers with more comprehensive information. In the public sector, where transparency and accountability are paramount, this approach aids in making well-informed decisions, allocating resources efficiently, and addressing the unique challenges posed by external environmental factors. Hadid and Al-Sayed [47] highlight the value of strategic management accounting in cost regulation and profit margin optimization, which is especially relevant for public sector organizations that need to manage expenses while delivering essential services to citizens. This cost-effective approach aligns with the responsible use of public funds. Incorporating innovative strategic management accounting solutions, as opposed to traditional managerial accounting, provides a tailored approach to meet the strategic management needs of public sector entities, as noted by Rashid et al. [48]. This enables the government to adapt to dynamic challenges and pursue sustainable practices in public administration. Furthermore, public sector organizations increasingly focus on sustainability, which encompasses environmental, social, and governance (ESG) aspects. Chenhall and Moers [3] indicate that management accounting tools can facilitate the measurement, tracking, and reporting of performance against sustainability indicators. This supports public sector organizations in gathering data on their environmental impact, social practices, and governance, promoting improved sustainability management, risk mitigation, and transparent reporting. In the public sector, strategic management accounting, incorporating these principles and tools, is indispensable for achieving organizational sustainability, efficiency, and transparency.
H3.
The adoption of MATs in public sector accounting significantly influences organizational performance.
H4.
The adoption of MATs in public sector accounting significantly influences organizational sustainability.
In the realm of public sector accounting, the integration of the adoption of MATs has the potential to mediate the relationship between user perceptions of ease of use and perceived usefulness, ultimately influencing organizational performance and sustainability. Wu and Chen [40] discovered that these tools mediate the relationship between perceived ease of use and organizational innovation performance, indicating that when users find management accounting tools easy to use, they are more likely to adopt them effectively. This enhanced utilization can lead to improved performance and sustainability within the public sector. Vărzaru et al. [29] also found that management accounting tools act as mediators between perceived usefulness and organizational innovation. In the public sector, perceived usefulness is pivotal, as it determines whether these tools provide valuable insights for decision making and resource allocation. When users recognize the utility of these tools, they are more inclined to actively adopt and use them, subsequently contributing to better public sector performance and sustainability. In the context of public sector accounting, where efficient resource allocation, sustainability, and accountability are essential, the mediating role of the adoption of MATs highlights their significance in enhancing performance and ensuring the long-term sustainability of government organizations. User perceptions of ease of use and usefulness are key drivers in this process, promoting the responsible use of public funds and improved service delivery to citizens.
H5.
The adoption of MATs is able to mediate the relationship between perceived ease of use and organizational performance.
H6.
The adoption of MATs is able to mediate the relationship between perceived ease of use and organizational sustainability.
H7.
The adoption of MATs is able to mediate the relationship between perceived usefulness and organizational performance.
H8.
The adoption of MATs is able to mediate the relationship between perceived usefulness and organizational sustainability.
3. Research Method
The research design includes a combination of descriptive and inferential statistical analysis. This approach allows for a comprehensive exploration of the data and testing of research hypotheses. The theoretical framework for this hypothesis-driven study revolves around the technology acceptance model (TAM), where H1 and H2 posit the influence of perceived ease of use and perceived usefulness on the adoption of MATs in public sector accounting. Subsequently, H3 and H4 explore the direct effects of adopting these tools on organizational performance and sustainability. Building on TAM, H5 to H8 investigate the mediating role of the adoption of MATs in the relationship between perceived ease of use and perceived usefulness and their impact on both organizational performance and sustainability in the public sector accounting context (Figure 1). This framework is adopted from Vărzaru et al. [29], with a specific focus on public sector accounting in Indonesia. Overall, the hypotheses aim to elucidate the interplay between user perceptions, tool adoption, and their consequences in the public sector accounting environment.
Figure 1.
Conceptual framework.
This study employs quantitative research methodologies to investigate the impact of adopting management accounting tools on organizational performance and sustainable strategy within the provincial branches of the Supreme Audit Agency of the Republic of Indonesia (Badan Pemeriksa Keuangan Republik Indonesia/BPK-RI). The research design and approach are carefully structured to provide meaningful insights into the research question. The data collection process involves surveys administered to auditors working in the BPK-RI provincial branches. A total of 435 senior auditors were selected as the target population for this study. Out of this group, 318 auditors completed and returned the questionnaires, resulting in a response rate of 73.1%. It is worth noting that 24 questionnaires were found to be incomplete and were excluded from the analysis, leaving a final dataset of 294 questionnaires for further examination. The data collection process in this study involved the distribution of questionnaires directly to respondents through email. Additionally, it is important to specify that the Likert scale used in this study had a 5-point scale ranging from 1 (strongly disagree) to 5 (strongly agree). This method of data collection, as highlighted by Dusek et al. [49], offers several advantages compared with traditional data collection approaches. The data collected from the surveyed auditors are stored in a structured database for further analysis.
Perceived ease of use (PEOU) is operationally defined as the user’s subjective assessment of how effortless and user-friendly a technology or system is to operate. In the context of this study, the items of PEOU are adopted from Vărzaru et al. [29] and are evaluated according to three specific items: customization, accessibility, and rapidity. Customization measures the degree to which users can tailor the system to their preferences. Accessibility assesses how easily users can access and navigate the system, while rapidity gauges the speed and efficiency of system interactions. Moreover, perceived usefulness (PU) in this study refers to a user’s subjective perception of how valuable a technology or system is in aiding them to perform tasks effectively. In the context of this study, the items of PU are adopted from Vărzaru et al. [29]. PU in this study is assessed according to three specific items: innovativeness, which measures the system’s ability to introduce new and innovative features; information, which evaluates the quality and relevance of information provided by the system; and cost, which assesses the affordability and cost-effectiveness of the technology.
Furthermore, the mediating variable of management accounting tools (MATs) in this study refers to a set of advanced techniques, methodologies, software, or technologies used to enhance and modernize management accounting practices within an organization. Adopted from Pavlatos and Kostakis [9] and Vărzaru et al. [29], we assess respondents’ perceptions of the adoption of management accounting tools, including the balanced scorecard, activity-based costing, target cost, lifecycle cost, and economic value added, as the five most commonly employed instruments in accounting to measure management accounting innovation.
Organizational performance in this study (adopted from Pollanen et al. [34]) refers to the overall effectiveness and efficiency with which an organization accomplishes its objectives and goals. In the context of this study, PU encompasses three specific items, including financial performance, operational efficiency, and the achievement of strategic initiatives. Lastly, organizational sustainability (adopted from Pramono et al. [50]) refers to an organization’s commitment and focus on incorporating sustainable practices and principles into its core values, strategies, and operations. The items encompass three specific indicators, including technology orientation, emphasizing the use of technology and data analytics to enhance accounting practices, driving data-driven decision making and staying updated with accounting technology advancements; cost-centric orientation, which prioritizes streamlined accounting processes, cost reduction, and resource optimization; and adaptation orientation, promoting innovation, exploration of new management accounting methodologies, and adaptability to changing accounting standards and regulations in public sector accounting (Table 1).
Table 1.
Questionnaire design.
To establish the strength and significance of the relationships between the variables under investigation, the study employs structural equation modeling (SEM). SEM is a robust statistical method that can analyze complex relationships among multiple variables simultaneously. The research results were obtained through the application of SmartPLS software, which is a powerful tool for conducting structural equation modeling. The software enabled the researchers to analyze the data and assess the research factors, providing a reliable framework for drawing meaningful conclusions. Using SmartPLS software, which enables the modeling of structural equations in partial least squares variance, the conceptual model was put to use and tested. The test analysis in this study involves 5 latent variables. The variables of perceived ease of use, perceived usefulness, and MATs’ adoption are defined as exogenous variables, while organizational performance and organizational sustainability are endogenous variables. In this case, the MATs’ adoption variable is also used as a mediator variable. Furthermore, the indicators used in measuring latent variables include: perceived ease of use (customization, accessibility, rapidity); perceived usefulness (innovativeness, information, cost-effectiveness); MATs’ adoption (balanced scorecard, activity-based costing, target cost, lifecycle cost, economic value added); organizational performance (financial performance, operational efficiency, and organization’s strategic initiatives); organizational sustainability (technology orientation, cost-centric orientation, and adaptability).
4. Results
The results, as shown in Table 2, show that the standard loading factors provide insights into the relationships between the latent constructs and their respective indicators in this study. These factors represent the strength and direction of influence. Notably, indicators related to perceived ease of use, such as customization (0.895) and rapidity (0.926), all surpass the recommended threshold of 0.6. This shows strong positive relationships with the latent construct, indicating that a higher perception of ease of use is associated with these indicators. Similarly, in the perceived usefulness category, innovativeness (0.911) and cost-effectiveness (0.890) display robust positive relationships with the underlying construct, suggesting that a higher perceived usefulness is linked to these indicators. Furthermore, management accounting tools (MATs)’s adoption indicators, including balanced scorecard (0.829) and activity-based costing (0.850), exhibit strong positive relationships with the corresponding construct, implying that a more substantial adoption of these tools positively contributes to the latent variable. In the context of organizational performance and organizational sustainability, various indicators demonstrate their impact. For example, financial performance (0.879) and cost-centric orientation (0.894) exhibit positive relationships with their respective constructs, signifying that improvements in financial performance and a cost-centric orientation are associated with the latent variables. These standard loading factors provide valuable insights into this study’s measurement model, highlighting which indicators have a significant influence on the latent constructs under investigation.
Table 2.
Standard loading factor.
In testing the reliability indicators to see whether the indicators used are reliable in measuring latent variables, it can be assessed with a Cronbach’s alpha value above 0.7. Meanwhile, the average variance extracted (AVE) value above 0.5 indicates that the indicators used to measure latent variables are valid. In assessing the reliability and validity of the indicators used to measure latent variables in the study, two key statistical measures are employed: Cronbach’s alpha and average variance extracted (AVE). A Cronbach’s alpha value above 0.7 is typically considered a reliable threshold, indicating that the indicators collectively measure the latent variable effectively. Meanwhile, an AVE value above 0.5 is seen as indicative of the validity of the indicators, signifying that they collectively represent the latent variable well. Furthermore, the reliability and validity tests in Table 3 show that the latent variables meet the established criteria for reliability and validity. Perceived ease of use, perceived usefulness, management accounting tools’ adoption, organizational performance, and organizational sustainability all achieve Cronbach’s alpha values well above 0.7, and their respective AVE values exceed 0.5, demonstrating both reliability and validity. These results validate the effectiveness of the indicators in measuring the latent research variables. This study’s measurement model demonstrates reliability and validity, assuring that the indicators used are both dependable and valid for further analysis, reinforcing this study’s credibility and the robustness of its findings.
Table 3.
Reliability and validity.
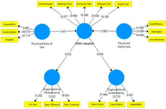
The presented hypothesis test, as shown in Table 4, assesses the relationship between perceived ease of use and the adoption of management accounting tools. The results indicate that the T statistic, which measures the strength of this relationship, is 1.431 (<1.96); however, the associated p-value is 0.154. This p-value is above the conventional significance level of 0.05, leading to the conclusion of the insignificant relationship between perceived ease of use and management accounting tools’ adoption. Thus, the first hypothesis stating that perceived ease of use has a significant effect on management accounting tools adoption is rejected.
Table 4.
Hypothesis testing.
The second hypothesis in this study explores the influence of perceived usefulness on MATs’ adoption. The statistical analysis reveals a T value of 2.983, (>1.96), with a p-value of 0.003 (<0.05). Thus, the second hypothesis is accepted. This indicates a strong and positive impact of perceived usefulness on MATs’ adoption. Furthermore, the third hypothesis examines the impact of management accounting tools’ adoption on organizational performance. The statistical analysis yields a substantial T value of 9.022 (>1.96), accompanied by a very low p-value of 0.000 (<0.05). Consequently, the third hypothesis is accepted. This outcome signifies a robust and positive relationship between MATs’ adoption and enhanced organizational performance. It implies that organizations that adopt these tools tend to experience improved performance. The fourth hypothesis explores the impact of management accounting tools’ adoption on organizational sustainability. The statistical analysis reveals a substantial T value of 6.634 (>1.96), along with a p-value of 0.000 (<0.05). Consequently, the fourth hypothesis is accepted. This outcome indicates a robust and positive association between MATs’ adoption and enhanced organizational sustainability. It suggests that organizations that adopt these tools are more likely to achieve greater sustainable orientation.
Hypothesis testing in this study extends to the examination of mediating factors, with management accounting tools’ adoption serving as the intermediary variable. These hypotheses reflect this study’s attempt to uncover how MATs’ adoption may act as an intermediary mechanism that amplifies or mitigates the influence of users’ perceptions on the two critical organizational outcomes, namely, performance and sustainability. This analytical approach provides a more comprehensive understanding of the complex relationships within the context of public sector accounting and the adoption of advanced management accounting tools.
Four hypotheses are formulated to investigate the mediating role of management accounting tools’ adoption in the relationship between user perceptions and organizational outcomes. Hypothesis 5 suggests that MATs’ adoption mediates the relationship between perceived ease of use and organizational performance. Hypothesis 6 posits that the adoption of these tools serves as a mediator between perceived ease of use and organizational sustainability. Similarly, Hypotheses 7 and 8 propose that management accounting tools’ adoption mediates the relationship between perceived usefulness and both organizational performance and organizational sustainability, respectively (Table 5; Figure 2).
Table 5.
Indirect effect.
Figure 2.
Path coefficients.
The fifth hypothesis delves into the indirect effect of perceived ease of use on organizational performance, with management accounting tools’ adoption acting as a mediator. The results, as shown in Table 5, indicate that there is a statistically significant indirect effect. The T statistic value is 2.278 (>1.96), with the corresponding p-value of 0.003 < 0.05. Consequently, the fifth hypothesis is accepted, signifying that MATs’ adoption indeed serves as an effective mediator in the relationship between perceived ease of use and organizational performance. This finding underscores the crucial role these tools play in enhancing organizational performance, especially when influenced by user perceptions of ease of use.
The sixth hypothesis focuses on management accounting tools’ adoption acting as a mediator in the relationship between perceived ease of use on organizational sustainability. The results reveal a statistically significant indirect effect, with a T statistic value of 2.404 (>1.96) with an associated p-value of 0.002 (<0.05). As a result, the sixth hypothesis is accepted, affirming that MATs’ adoption effectively mediates the relationship between perceived ease of use and organizational sustainability. This outcome emphasizes the instrumental role played by these tools in promoting organizational sustainability, particularly in response to user perceptions of ease of use.
Furthermore, by examining MATs’ adoption acting as a mediator, the seventh hypothesis investigates the indirect effect of perceived usefulness on organizational performance. The results reveal a highly significant indirect effect. The T statistic value of 3.132 significantly exceeds the typical threshold (>1.96), with an associated p-value of 0.000, demonstrating a robust mediation effect. Consequently, the seventh hypothesis is accepted, underscoring that MATs’ adoption serves as an effective mediator in the relationship between perceived usefulness and organizational performance. This outcome underscores the pivotal role of these tools in enhancing organizational performance, particularly when influenced by users’ perceptions of usefulness. It implies that when users perceive these tools as highly useful, their adoption significantly contributes to improved organizational performance.
Lastly, the eighth hypothesis explores the indirect effect of perceived usefulness on organizational sustainability. The results reveal a highly significant indirect effect, with a T statistic value of 2.398 (>1.96) and an associated p-value of 0.000. Consequently, the eighth hypothesis is accepted, emphasizing that MATs’ adoption effectively mediates the relationship between perceived usefulness and organizational sustainability. This suggests that when users view these tools as highly useful, their adoption significantly contributes to the enhancement of organizational sustainability, spanning aspects like technology orientation, cost-centric orientation, and adaptability.
5. Discussion
The rejection of the first hypothesis, which suggests a significant effect of perceived ease of use on management accounting tools’ adoption, is consistent with findings from previous studies. Several prior research papers have also reported similar results. For instance, in a study conducted by Lanlan et al. [63], they found that the relationship between perceived ease of use and the adoption of advanced accounting tools was not statistically significant, which aligns with the present study’s findings. Additionally, research by Chandra et al. [64] and Vărzaru et al. [29], in the field of accounting innovation, observed that the influence of perceived ease of use on the adoption of accounting software tools was weak and often non-significant. These findings support the argument that user perceptions of the ease of using accounting tools may not be the primary driver of adoption in the context of public sector accounting. Instead, other factors, such as perceived usefulness or specific organizational needs, may play a more substantial role in shaping the decision to adopt management accounting tools [56,57]. Consequently, the rejection of the first hypothesis is consistent with the existing body of literature, suggesting that organizations in the public sector may prioritize factors beyond ease of use when considering the adoption of these tools.
The acceptance of the second hypothesis, which suggests a significant influence of perceived usefulness on MATs’ adoption, is supported by existing research findings. This result aligns with prior studies that have established a positive relationship between perceived usefulness and technology adoption [34,60,61]. Furthermore, the acceptance of the third hypothesis, which suggests that management accounting tools (MATs)’s adoption has a significant impact on organizational performance, is firmly grounded in prior research that has explored the relationship between technology adoption and organizational performance [65]. A substantial body of research in the fields of management accounting and information systems has investigated how the adoption of advanced tools and technologies can enhance organizational performance in public sector accounting [21,22]. Numerous studies have shown that the adoption of MATs can lead to improvements in financial performance, operational efficiency, and strategic initiatives. Past empirical studies in various industries and contexts have demonstrated the positive impact of technology adoption on different dimensions of organizational performance [26,28]. For example, research has indicated that adopting MATs can lead to cost reductions, enhanced financial performance, and better decision-making processes. Lastly, the acceptance of the fourth hypothesis, which investigates the impact of management accounting tools (MATs)’s adoption on organizational sustainability, is well-founded in prior research that has examined the relationship between technology adoption and sustainability. Research in various industries has indicated that MATs can help organizations optimize their resource allocation, reduce costs, and improve operational efficiency [66,67]. These benefits are closely tied to sustainable orientation, boosting organizational technology orientation, cost-centric orientation, and adaptability.
The findings of the indirect effects reveal that MATs’ adoption can mediate the relationship between perceived ease of use and perceived usefulness on organizational performance and sustainability. These findings suggest that management accounting tools present a valuable solution, particularly in the realm of public sector accounting, as traditional management accounting approaches often lack strategic depth and provide limited insights. Natasia et al. [42] and Chenhall and Moers [3] emphasize that management accounting tools serve as critical instruments, supplying relevant information to both internal and external stakeholders within public sector organizations. Numerous studies have explored the potential benefits associated with diverse practices and management accounting tools, shedding light on their impact on both financial and non-financial performance and their alignment with an organization’s sustainability objectives [68,69]. While prior research has predominantly focused on the adoption and utilization of management accounting tools across various national and economic contexts, it is evident that these tools play a pivotal role in enhancing the performance and sustainability of public sector entities, which often operate under unique constraints and objectives [52,55,59].
In the context of public sector accounting, the adoption and effective use of management accounting tools have gained significant importance. Public organizations face unique challenges and strategic priorities, making the utilization of these tools a critical area of investigation [70]. This adoption holds the potential to address the distinct needs of public entities, ultimately contributing to enhanced performance and sustainability in this context. Vărzaru et al. [29] conducted a study on strategic management accounting in businesses, exploring the role of adopting management accounting tools in achieving organizational objectives. Their findings suggest that, particularly in small and service-oriented businesses, cutting-edge management accounting technologies may not completely replace traditional management practices. Many organizations, especially small and medium-sized ones, continue to rely on standard management accounting approaches. Contrary to larger organizations that have embraced strategic management accounting for driving organizational growth, small and medium-sized businesses, according to Alabdullah [43], tend to favor traditional management accounting practices. This distinction in adoption patterns highlights the need for tailored approaches to management accounting tools in the public sector accounting domain, where the organizational landscape is diverse and dynamic. These findings align with previous research by Vărzaru et al. [29] and Chenhall and Moers [3], emphasizing the benefits of a strong strategic orientation in managing organizational costs and performance. The adoption of tools like target costing underscores a focus on client needs, which enhances an organization’s competitiveness. In the current landscape, organizations face increasing pressure to conduct their operations transparently and sustainably [71]. Consequently, adopting management accounting tools enables organizations to provide consistent guidance and align with these evolving demands. The interaction of external factors and internal responses triggers a series of internal dynamics. The incorporation of advanced technologies into management accounting practices depends on this interplay. Management accounting tools empower top management to respond more effectively to external demands by providing precise data to inform their decisions. As noted by Pavlatos and Kostakis [16], sustainable management accounting and sustainability reporting have evolved into integral tools for assessing accounting performance and disseminating information related to sustainable development. In a dynamic and turbulent economic environment, organizations employ strategic and sustainable management accounting to gather, evaluate, and disseminate data. This proactive approach, as suggested by Appelbaum et al. [7], integrates innovative accounting techniques and technologies that consider factors beyond just financial ones. The integration of management accounting tools into organizational strategies, including strategic planning, ongoing innovation, sustainability, leadership, research, and learning, enhances organizational resilience, performance, and sustainability.
6. Conclusions
The findings of this study shed light on the significant relationship between management accounting tools (MATs)’s adoption and their impact on organizational performance and sustainability within the context of public sector accounting. Notably, it is found that perceived ease of use does not significantly influence the adoption of these tools, suggesting that user perception of ease of use is not a critical factor in their adoption in the public sector accounting domain. On the other hand, this research provides strong evidence that perceived usefulness plays a pivotal role, significantly impacting the adoption of MATs. This highlights the importance of how users perceive the utility of these tools.
This study’s most substantial findings reveal that MATs’ adoption significantly contributes to enhancing both organizational performance and sustainability within the public sector accounting context. This underscores the value of these tools in achieving improved financial and operational performance and a sustainable approach. The mediation analyses further support the notion that management accounting tools can mediate the relationship between user perceptions and both performance and sustainability. Theoretically, this research emphasizes the critical role of management accounting tools in the public sector accounting arena. While ease of use may not be the primary driver, perceived usefulness significantly influences adoption, and once adopted, these tools yield significant improvements in organizational performance and sustainability. The findings reinforce the potential for public sector organizations to leverage these tools strategically, aligning their practices with contemporary demands for transparency, efficiency, and sustainability.
This study’s theoretical implications lie in its contribution to the academic knowledge of public sector accounting and management. It expands the existing literature by focusing on the adoption and influence of management accounting tools within the public sector. By emphasizing the role of perceived usefulness and elucidating the mediating mechanisms, this research enriches our understanding of how these tools impact organizational performance and sustainability. Moreover, the theoretical framework established here, which integrates constructs like perceived ease of use and perceived usefulness, provides a foundation for future investigations in similar contexts, offering a roadmap for further research. From a practical standpoint, this study offers actionable insights for both public sector organizations and policymakers. Public sector entities can make more informed decisions regarding the adoption of MATs, recognizing the critical role of perceived usefulness in driving this process. Furthermore, practitioners in public sector accounting can apply the knowledge gained from this research to enhance their organizational performance. The adoption of these tools is shown to significantly improve financial and operational outcomes, guiding strategic planning and decision making. Additionally, the study underscores the importance of management accounting tools in fostering organizational sustainability, enabling public sector organizations to align with sustainability objectives and improve resource management. Lastly, this research informs policy development by emphasizing the benefits of advanced tools in public sector accounting, which can enhance financial management and accountability.
This study acknowledges several limitations that could impact the scope and generalizability of its findings. Firstly, the focus on auditors in the provincial branches of the Supreme Audit Agency of the Republic of Indonesia, while insightful, restricts the broader applicability of the results to public sector accounting contexts outside this specific domain, especially in private sector accounting in Indonesia. Secondly, the reliance on self-reported data through questionnaires may introduce response biases and potentially misrepresent the actual behaviors of the respondents. This study’s cross-sectional design, collecting data at a single point in time, hinders the exploration of dynamic and longitudinal effects. Furthermore, this research exclusively focuses on management accounting tools (MATs) as a mediator, leaving room for future investigations to explore additional mediators that could influence the relationships studied.
For future research directions, this study proposes several opportunities to expand and refine the knowledge in this field. Comparative studies across various public sector contexts, including different countries or regions, could provide insights into variations in MATs adoption. Longitudinal research designs would enable the tracking of MATs’ adoption impact over time, offering a more comprehensive view of these relationships. A mixed-methods approach, combining quantitative and qualitative methods, could provide a holistic understanding of the complexities surrounding MATs’ adoption in public sector accounting. Moreover, exploring additional mediators and moderators can shed light on nuanced relationships, and practical case studies within specific public sector organizations could offer real-world insights. Assessing the influence of government policies and regulations on MATs’ adoption is also a crucial avenue for investigation, and global comparative analyses across countries could provide a comprehensive view of MATs’ adoption’s global implications.
Author Contributions
Methodology, A.J.P. and F.A.; Validation, A.J.P., S. and R.F.; Formal analysis, S.; Investigation, A.J.P.; Writing—original draft, F.A. and R.F. All authors have read and agreed to the published version of the manuscript.
Funding
This research received no external funding.
Institutional Review Board Statement
Not applicable.
Informed Consent Statement
Informed consent was obtained from all subjects involved in the study.
Data Availability Statement
Not applicable.
Conflicts of Interest
The authors declare no conflict of interest.
References
- Karadag, H. Financial Management Challenges In Small And Medium-Sized Enterprises: A Strategic Management Approach. EMAJ Emerg. Mark. J. 2015, 5, 26–40. [Google Scholar] [CrossRef]
- Mehralian, G.; Nazari, J.A.; Nooriparto, G.; Rasekh, H.R. TQM and organizational performance using the balanced scorecard approach. Int. J. Prod. Perform. Manag. 2017, 66, 111–125. [Google Scholar] [CrossRef]
- Chenhall, R.H.; Moers, F. The role of innovation in the evolution of management accounting and its integration into management control. Account. Organ. Soc. 2015, 47, 1–13. [Google Scholar] [CrossRef]
- Hutchinson, P. Reinventing innovation management: The impact of self-innovating artificial intelligence. IEEE Trans. Eng. Manag. 2020, 68, 628–639. [Google Scholar] [CrossRef]
- Armitage, H.M.; Webb, A.; Glynn, J. The Use of Management Accounting Techniques by Small and Medium-Sized Enterprises: A Field Study of Canadian and Australian Practice. Account. Perspect. 2016, 15, 31–69. [Google Scholar] [CrossRef]
- Oboh, C.S.; Ajibolade, S.O. Strategic management accounting and decision making: A survey of the Nigerian Banks. Futur. Bus. J. 2017, 3, 119–137. [Google Scholar] [CrossRef]
- Appelbaum, D.; Kogan, A.; Vasarhelyi, M.; Yan, Z. Impact of business analytics and enterprise systems on managerial accounting. Int. J. Account. Inf. Syst. 2017, 25, 29–44. [Google Scholar] [CrossRef]
- Berland, N.; Curtis, E.; Sponem, S. Exposing organizational tensions with a non-traditional budgeting system. J. Appl. Account. Res. 2018, 19, 122–140. [Google Scholar] [CrossRef]
- Pavlatos, O.; Kostakis, H. Management accounting practices before and during economic crisis: Evidence from Greece. Adv. Account. 2015, 31, 150–164. [Google Scholar] [CrossRef]
- Brands, K.; Holtzblatt, M. Business analytics: Transforming the role of management auditors. Manag. Account. Q. 2015, 16, 1–12. [Google Scholar]
- Chiwamit, P.; Modell, S.; Scapens, R.W. Regulation and adaptation of management accounting innovations: The case of economic value added in Thai state-owned enterprises. Manag. Account. Res. 2017, 37, 30–48. [Google Scholar] [CrossRef]
- Pedersen, E.R.G.; Gwozdz, W.; Hvass, K.K. Exploring the relationship between business model innovation, corporate sustainability, and organisational values within the fashion industry. J. Bus. Ethics 2018, 149, 267–284. [Google Scholar] [CrossRef]
- Süsi, V.; Jaakson, K. Corporate governance and corporate social responsibility interface: A case study of private equity. Corp. Gov. Int. J. Bus. Soc. 2020, 20, 703–717. [Google Scholar] [CrossRef]
- Ascani, I.; Ciccola, R.; Chiucchi, M.S. A structured literature review about the role of management auditors in sustainability accounting and reporting. Sustainability 2021, 13, 2357. [Google Scholar] [CrossRef]
- Mio, C.; Costantini, A.; Panfilo, S. Performance measurement tools for sustainable business: A systematic literature review on the sustainability balanced scorecard use. Corp. Soc. Responsib. Environ. Manag. 2022, 29, 367–384. [Google Scholar] [CrossRef]
- Pavlatos, O.; Kostakis, H. Management accounting innovations in a time of economic crisis. J. Econ. Asymmetries 2018, 18, e00106. [Google Scholar] [CrossRef]
- Weygandt, J.J.; Kimmel, P.D.; Aly, I.M. Managerial Accounting: Tools for Business Decision-Making; John Wiley & Sons: Hoboken, NJ, USA, 2020. [Google Scholar]
- Rickards, R.C.; Ritsert, R. Chinese Enterprises’ Use of Management Accounting Tools. In Management Accounting in China and Southeast Asia: Empirical Studies on Current Practices; Springer International Publishing: Cham, Switzerland, 2021; pp. 7–50. [Google Scholar]
- Gosselin, M. A review of activity-based costing: Technique, implementation, and consequences. In Handbook of Management Accounting Research; Elsevier BV: Amsterdam, The Netherlands, 2006; Volume 2, pp. 641–671. [Google Scholar]
- Mahal, I.; Hossain, A. Activity-based costing (ABC)–an effective tool for better management. Res. J. Financ. Account. 2015, 6, 66–74. [Google Scholar]
- Kraujalienė, L. Comparative analysis of multicriteria decision-making methods evaluating the efficiency of technology transfer. Bus. Manag. Educ. 2019, 17, 72–93. [Google Scholar] [CrossRef]
- Kakwezi, P.; Nyeko, S. Procurement processes and performance: Efficiency and effectiveness of the procurement function. Int. J. Soc. Sci. Manag. Entrep. 2019, 3, 1–22. [Google Scholar]
- Amalia, M.M. Enhancing Accountability and Transparency in the Public Sector: A Comprehensive Review of Public Sector Accounting Practices. ES Account. Financ. 2023, 1, 160–168. [Google Scholar] [CrossRef]
- Ferry, L.; Murphy, P. What about financial sustainability of local government!—A critical review of accountability, transparency, and public assurance arrangements in England during Austerity. Int. J. Public Adm. 2018, 41, 619–629. [Google Scholar] [CrossRef]
- Leoni, G.; Lai, A.; Stacchezzini, R.; Steccolini, I.; Brammer, S.; Linnenluecke, M.; Demirag, I. Accounting, management and accountability in times of crisis: Lessons from the COVID-19 pandemic. Account. Audit. Account. J. 2021, 34, 1305–1319. [Google Scholar] [CrossRef]
- Youssef, M.A.E.-A.; Moustafa, E.E.; Mahama, H. The mediating role of management control system characteristics in the adoption of management accounting techniques. Pac. Account. Rev. 2020, 32, 421–442. [Google Scholar] [CrossRef]
- Krishnan CS, N.; Ganesh, L.S.; Rajendran, C. Management accounting tools for failure prevention and risk management in the context of Indian innovative start-ups: A contingency theory approach. J. Indian Bus. Res. 2022, 14, 23–48. [Google Scholar] [CrossRef]
- van Helden, J.; Adhikari, P.; Kuruppu, C. Public sector accounting in emerging economies: A review of the papers published in the first decade of Journal of Accounting in Emerging Economies. J. Account. Emerg. Econ. 2021, 11, 776–798. [Google Scholar] [CrossRef]
- Vărzaru, A.A.; Bocean, C.G.; Mangra, M.G.; Mangra, G.I. Assessing the Effects of Innovative Management Accounting Tools on Performance and Sustainability. Sustainability 2022, 14, 5585. [Google Scholar] [CrossRef]
- Chambers, K.G.; Sheridan, P.M.; Cook, S.M. Sanitation Criteria: A Comprehensive Review of Existing Sustainability and Resilience Evaluation Criteria for Sanitation Systems. Environ. Sci. Technol. Lett. 2022, 9, 583–591. [Google Scholar] [CrossRef]
- Gunawansha, H.A.L.C. Modern Management Accounting Practices: Effect on Management Accounting System Performance of Listed Manufacturing Sector Organisations in Sri Lanka. Int. J. Account. Bus. Financ. 2021, 7, 124. [Google Scholar] [CrossRef]
- Davis, F.D. Perceived usefulness, perceived ease of use, and user acceptance of information technology. MIS Q. 1989, 319–340. [Google Scholar] [CrossRef]
- Venkatesh, V.; Morris, M.G.; Davis, G.B.; Davis, F.D. User acceptance of information technology: Toward a unified view. MIS Q. 2003, 425–478. [Google Scholar] [CrossRef]
- Pollanen, R.; Abdel-Maksoud, A.; Elbanna, S.; Mahama, H. Relationships between strategic performance measures, strategic decision-making, and organizational performance: Empirical evidence from Canadian public organizations. Public Manag. Rev. 2017, 19, 725–746. [Google Scholar] [CrossRef]
- Ghauri, P.; Strange, R.; Cooke, F.L. Research on international business: The new realities. Int. Bus. Rev. 2021, 30, 101794. [Google Scholar] [CrossRef]
- Ismail, M.H.; Khater, M.; Zaki, M. Digital business transformation and strategy: What do we know so far. Camb. Serv. Alliance 2017, 10, 1–35. [Google Scholar]
- Shujahat, M.; Hussain, S.; Javed, S.; Muhammad, I.M.; Thursamy, R.; Ali, J. Strategic Management Model with Lens of Knowledge Management and Competitive Intelligence: A Review Approach. VINE J. Inf. Knowl. Manag. Syst. 2017, 47, 55–93. [Google Scholar] [CrossRef]
- Mancini, D.; Lombardi, R.; Tavana, M. Four research pathways for understanding the role of smart technologies in accounting. Meditari Account. Res. 2021, 29, 1041–1062. [Google Scholar] [CrossRef]
- Malureanu, A.; Panisoara, G.; Lazar, I. The relationship between self-confidence, self-efficacy, grit, usefulness, and ease of use of elearning platforms in corporate training during the COVID-19 pandemic. Sustainability. 2021, 13, 6633. [Google Scholar] [CrossRef]
- Wu, B.; Chen, X. Continuance intention to use MOOCs: Integrating the technology acceptance model (TAM) and task technology fit (TTF) model. Comput. Hum. Behav. 2017, 67, 221–232. [Google Scholar] [CrossRef]
- Martono, S.; Nurkhin, A.; Mukhibad, H.; Anisykurlillah, I.; Wolor, C.W. Understanding the employee’s intention to use information system: Technology acceptance model and information system success model approach. J. Asian Financ. Econ. Bus. 2020, 7, 1007–1013. [Google Scholar] [CrossRef]
- Natasia, S.R.; Wiranti, Y.T.; Parastika, A. Acceptance analysis of NUADU as e-learning platform using the Technology Acceptance Model (TAM) approach. Procedia Comput. Sci. 2022, 197, 512–520. [Google Scholar] [CrossRef]
- Alabdullah, T.T.Y. Management Accounting and Service Companies’ Performance: Research in Emerging Economies. Australas. Account. Bus. Financ. J. 2019, 13, 100–118. [Google Scholar] [CrossRef]
- Lopez-Valeiras, E.; Gomez-Conde, J.; Naranjo-Gil, D. Sustainable innovation, management accounting and control systems, and international performance. Sustainability 2015, 7, 3479–3492. [Google Scholar] [CrossRef]
- Al-Hashimi, A. Transparency of government financial reporting: A case study of local government financial reporting in Iraq. Int. J. Innov. Creat. Change 2019, 10, 372–393. [Google Scholar]
- Phornlaphatrachakorn, K.; Khajit, N.K. Strategic management accounting and firm performance: Evidence from finance businesses in Thailand. J. Asian Financ. Econ. Bus. 2020, 7, 309–321. [Google Scholar] [CrossRef]
- Hadid, W.; Al-Sayed, M. Management accountants and strategic management accounting: The role of organizational culture and information systems. Man. Acc. Res. 2021, 50, 100725. [Google Scholar] [CrossRef]
- Rashid, M.; Ali, M.; Hossain, D.M. Strategic management accounting practices: A literature review and opportunity for future research. Asian J. Account. Res. 2020, 6, 109–132. [Google Scholar] [CrossRef]
- Dusek, G.; Yurova, Y.; Ruppel, C.P. Using social media and targeted snowball sampling to survey a hard-to-reach population: A case study. Int. J. Dr. Stud. 2015, 10, 279–299. [Google Scholar] [CrossRef] [PubMed]
- Pramono, A.J.; Suwarno; Amyar, F.; Friska, R. Sustainability Management Accounting in Achieving Sustainable Development Goals: The Role of Performance Auditing in the Manufacturing Sector. Sustainability 2023, 15, 10082. [Google Scholar] [CrossRef]
- Aguiar, G.; Gouveia, L. The digital transformation in academic accounting research: Literature review. J. Organ. Knowl. Manag. 2020, 2020, 947901. [Google Scholar]
- Nilasari, B.M.; Jasfar, F.; Wahyudi, A.S. The Effect of Interactivity, Cost Effectiveness, and Compatibility on the Use of Social Media and its Implications for Organizational Performance. Am. Res. J. Bus. Manag. 2019, 5, 1–17. [Google Scholar] [CrossRef]
- Chen, L.; Aklikokou, A.K. Determinants of E-government Adoption: Testing the Mediating Effects of Perceived Usefulness and Perceived Ease of Use. Int. J. Public Adm. 2020, 43, 850–865. [Google Scholar] [CrossRef]
- Sun, Y.; Gao, F. An investigation of the influence of intrinsic motivation on students’ intention to use mobile devices in language learning. Edu. Tech. Res. Dev. 2020, 68, 1181–1198. [Google Scholar] [CrossRef]
- Alzoubi, N.Y. The Extent Use of Contemporary Management Accounting Practices and Its Effect on Operational Performance of Industrial Corporations in Jordan. Asian J. Financ. Account. 2018, 10, 367–389. [Google Scholar] [CrossRef]
- Salman, K.R. History of Management Accounting and New Insight of Islamic Balanced Scorecard. Acad. J. Account. Econ. Res. 2022, 11, 1–11. [Google Scholar]
- Wegmann, G. A Typology of cost accounting practices based on activity-based costing—A strategic cost management approach. Asia-Pacific Manag. Account. J. 2019, 14, 161–184. [Google Scholar] [CrossRef]
- Hirunyawipada, T.; Xiong, G. Corporate environmental commitment and financial performance: Moderating effects of marketing and operations capabilities. J. Bus. Res. 2018, 86, 22–31. [Google Scholar] [CrossRef]
- Cho, S.Y.; Lee, C. Managerial efficiency, corporate social performance, and corporate financial performance. J. Bus. Ethics 2019, 158, 467–486. [Google Scholar] [CrossRef]
- Bamgbade, J.; Kamaruddeen, A.; Nawi, M. Towards environmental sustainability adoption in construction firms: An empirical analysis of market orientation and organizational innovativeness impacts. Sustain. Cities Soc. 2017, 32, 486–495. [Google Scholar] [CrossRef]
- Kim, T.H.; Wimble, M.; Sambamurthy, V. Disaggregation of the IT capital effects on firm performance: Empirical evidence from an IT asset portfolio perspective. Eur. J. Inf. Syst. 2018, 27, 449–469. [Google Scholar] [CrossRef]
- Ali-Marttila, M.; Baglee, D.; Marttonen-Arola, S. Supporting the selection of value-driven performance measures in maintenance services–comprehensive value assessment. Int. J. Strateg. Eng. Asset Manag. 2018, 3, 71–89. [Google Scholar] [CrossRef]
- Lanlan, Z.; Ahmi, A.; Popoola, O.M.J. Perceived ease of use, perceived usefulness and the usage of computerized accounting systems: A performance of micro and small enterprises (mses) in china. Int. J. Recent Technol. Eng. 2019, 8, 324–331. [Google Scholar]
- Chandra, S.; Shirish, A.; Srivastava, S.C. Theorizing technological spatial intrusion for ICT enabled employee innovation: The mediating role of perceived usefulness. Technol. Forecast. Soc. Chang. 2020, 161, 120320. [Google Scholar] [CrossRef]
- Susanto, H.; Pramono, A.J.; Akbar, B.; Suwarno, S. The Adoption and Readiness of Digital Technologies Among Auditors in Public Accounting Firms: A Structural Equation Modeling Analysis. Res. Horiz. 2023, 3, 71–85. [Google Scholar]
- Santana, A.; Afonso, P.; Zanin, A.; Wernke, R. Costing models for capacity optimization in Industry 4.0: Trade-off between used capacity and operational efficiency. Procedia Manuf. 2017, 13, 1183–1190. [Google Scholar] [CrossRef]
- Valatin, G.; Ovando, P.; Abildtrup, J.; Accastello, C.; Andreucci, M.; Chikalanov, A.; El Mokaddem, A.; Garcia, S.; Gonzalez-Sanchis, M.; Gordillo, F.; et al. Approaches to cost-effectiveness of payments for tree planting and forest management for water quality services. Ecosyst. Serv. 2022, 53, 101373. [Google Scholar] [CrossRef]
- Cooper, D.J.; Ezzamel, M.; Qu, S.Q. Popularizing a management accounting idea: The case of the balanced scorecard. Contemp. Account. Res. 2017, 34, 991–1025. [Google Scholar] [CrossRef]
- Rikhardsson, P.; Yigitbasioglu, O. Business intelligence & analytics in management accounting research: Status and future focus. Int. J. Account. Inf. Syst. 2018, 29, 37–58. [Google Scholar] [CrossRef]
- Handoko, W.; Yubaidi, R.S. Information Technology in Electronic Land Registration System as the Standard of Government Performance in the Industry 4.0 Revolution. Lex Publica 2020, 7, 82–94. [Google Scholar] [CrossRef]
- Mariyam, S.; Setiyowati, S. Legality of Artificial Intelligence (AI) Technology in Public Service Transformation: Possibilities and Challenges. Lex Publica 2021, 8, 75–88. [Google Scholar] [CrossRef]
Disclaimer/Publisher’s Note: The statements, opinions and data contained in all publications are solely those of the individual author(s) and contributor(s) and not of MDPI and/or the editor(s). MDPI and/or the editor(s) disclaim responsibility for any injury to people or property resulting from any ideas, methods, instructions or products referred to in the content. |
© 2023 by the authors. Licensee MDPI, Basel, Switzerland. This article is an open access article distributed under the terms and conditions of the Creative Commons Attribution (CC BY) license (https://creativecommons.org/licenses/by/4.0/).

