Abstract
The tourism industry thrives on a multifaceted nexus among service quality, tourist satisfaction, delight, and sustainability. In particular, the tourism industry in Saudi Arabia brings prosperity and economic support by organizing cultural festivals and events in Riyadh. Therefore, this study investigates the direct effects of service quality on tourist satisfaction, delight, and sustainability. Additionally, this study also examines the mediating role of tourist satisfaction and delight on the one hand and the moderating role of trip experience and value. Employing a quantitative research approach, this study used a structured survey questionnaire to collect data from 430 international tourists who visited festivals and events in Riyadh, Saudi Arabia. Using Smart PLS, SEM was used to test the hypotheses. The findings revealed a strong positive effect of service quality on tourist satisfaction and delight and, in turn, on tourism sustainability. Tourist satisfaction and delight mediate the relationship between service quality and tourism sustainability. This study further established significant moderating effects between trip value and service quality on tourist delight. Accordingly, the tourism industry should prioritize high service quality as it significantly influences tourist perceptions and sustainable outcomes. Additionally, trip experiences and higher service quality lead to higher tourist satisfaction and delight. Furthermore, while not directly determining satisfaction, perceived value plays a pivotal role in strengthening tourist delight when combined with top-tier service quality.
1. Introduction
The idea of tourism, particularly tourism in Saudi Arabia, has seen significant development over the years. This development has incorporated numerous technological advancements in service-based features, contributing to an improved vacation experience. Previous studies concentrate on various facets of the tourism industry, such as the quality of the service offered, the level of customer satisfaction, the level of delight experienced, and the level of sustainability [1,2]. A significant amount of research has been conducted on the subject of the significance of providing high-quality service in the tourism industry [1,2,3]. Research has shown that it has a significant role in determining the extent to which tourists offer a scene for sustainable tourism destinations and clues that service quality plays a role in determining how sustainable a location is. This study is also interested in event-based service quality, which is a factor in overall service quality [4]. It covers the services that are supplied during specific tourism events in the city of Riyadh: a subject that needs to be frequently addressed in the current literature.
Service quality factors significantly influence a tourist’s intent to revisit and recommend a destination, thereby contributing to the sustainability of tourism in the area [5,6,7]. Satisfaction and delight among tourists are outcomes of excellent service quality. In this context, sustainability refers to the long-term viability of tourism and its sustainability [8]. This concept considers socioeconomic and environmental considerations in addition to cities’ technological and infrastructural features. A variety of additional characteristics both mediates the relationships between service quality, satisfaction, and level of delight [5,9]. Research has shown that the level of satisfaction and delight experienced by tourists often acts as a mediator between the quality of the service received and a variety of positive outcomes, such as customer loyalty and intention to revisit. In addition to this, trip experience and trip value have been considered significant predictors in the overall rating that tourists provide for their visit [10]. They affect the level of satisfaction and quality. As a result, this study aims to evaluate the moderating impact of trip experience and value in the link between event-based service quality and tourism satisfaction and delight in Riyadh.
While there has been extensive research on service quality, tourist satisfaction, and delight in various tourism contexts, there needs to be particular research in Saudi tourism, explicitly focusing on event-based service quality in Saudi Riyadh City’s tourism sector. There is also an absence of empirical investigation on how this event-based service quality impacts tourists’ overall satisfaction and delight [1,2]. Moreover, Riyadh’s transition toward sustainable tourism presents a unique context that could be affected by service quality, tourist satisfaction, and delight. Despite this potential, there needs to be more research exploring these relationships [3]. Unfortunately, research on event-based service quality in Saudi Riyadh City’s tourism remains unexplored and untouched.
Furthermore, existing studies still need to investigate the mediating role of tourist satisfaction and delight in the relationship between events-based service quality and tourism sustainability [11,12]. In addition, the moderating role of trip experience and trip value in the relationship between events-based service quality and tourism satisfaction and delight has yet to be explored in the Saudi context [13]. While there is evident global interest in event-based tourism and its service quality, the literature concerning Riyadh City, Saudi Arabia, still needs to be explored. Many studies have skirted the edges, but only some have delved deep into how event-based service quality directly affects tourist satisfaction and delight in this region. This study boldly ventures into this uncharted territory to investigate the effect of events-based service quality on tourism satisfaction and delight, specifically within Riyadh’s emerging tourism landscape. Moreover, while tourism sustainability is gradually gaining traction, comprehensive empirical evaluations linking tourism satisfaction and delight to sustainable tourism in Riyadh still need to be noticed. This research strives to bridge this gap and delve deeper by assessing the interplay between tourist satisfaction and delight and their subsequent impact on tourism’s sustainability. Furthermore, the intricate roles of trip experience and trip value as potential modulating factors in this relationship have been largely overlooked in the Saudi context. This research ambitiously seeks to address this oversight, promising to unearth nuanced insights and enrich academic discourse in event tourism, especially for a burgeoning tourist destination like Riyadh.
Another interesting contribution to this study is to examine the mediating effects of tourist satisfaction and delight regarding the relationship between event-based service quality and sustainable tourism. This aspect of research fills a significant gap in the existing literature [10,12,13]. It enhances the understanding of complex interrelationships, providing a more nuanced understanding of the factors that boost tourism’s sustainability. Lastly, this research examines the moderating role of trip experience and perceived value on the interaction between events-based service quality and tourist satisfaction and delight. Although these factors have been taken as significant in tourism studies, their role as potential moderators in the Saudi context has been unexplored. This examination contributes to the existing literature by enriching an understanding of how these elements interact in different cultural and regional contexts. Finally, this study designed the following research objectives:
- Investigate the effect of events-based service quality on tourism satisfaction and delight in Saudi Riyadh City.
- Examine the effect of tourism satisfaction and delight on sustainable tourism in Saudi Riyadh City.
- Assess the mediating role of tourist satisfaction and delight between events-based service quality and tourism’s sustainability in Saudi Riyadh City.
- Explore the moderating role of trip experience and value between events-based service quality and both tourism satisfaction and delight in Saudi Riyadh City.
This study identified the research gaps problem statement and defined research objectives according to research contributions in this section. Section 2 is comprised a review of the literature and hypotheses development using the stewardship theory in sustainable tourism. Third, this study explains and discusses the research methodology in detail to test the research hypotheses. Fourth, this study tests the research hypotheses with statistics. Finally, this study discusses and concludes the results in the Section 5.
2. Literature Review and Framework Development
2.1. Stewardship Theory in Sustainable Tourism
According to Schillemans [14] and Dicke and Ott [15], the stewardship theory emphasizes the part that managers or stewards play in advancing an organization or stakeholders’ best interests. According to Song et al. [16], managers play an essential role in providing tourists with an enjoyable experience when the service is events-based. According to the tenets of the theory of stewardship, the tourism sector experiences events that promote the pleasure and satisfaction of visitors and, in doing so, indirectly contributes to the success of sustainable tourism. High-quality service in the tourism sector is conceptualized as consistently meeting and exceeding visitor expectations. It emphasizes creating memorable experiences that promote satisfaction. This, in turn, bolsters the overall success of sustainable tourism. In addition, Liburd and Becken [17] investigate the values of sustainable tourism, tourism, and the stewardship of tourism sustainability. They argue that it is imperative to satisfy the requirements of stakeholders in order to ensure that tourism is sustainable. Positive visitor experiences predispose individuals to endorse conservation endeavors and take eco-beneficial actions. The stewardship paradigm underscores the incumbent duty of tourist entities to cater to assiduously and exceed visitor anticipations, thereby fostering sustainability-centric paradigms.
The stewardship theory is utilized to understand the role that satisfaction and delight play as mediators between service quality and long-term sustainability. According to the framework provided by the stewardship theory, tourism service providers are stewards who put the health and happiness of tourists and the tourism industry first [18]. These stewards contribute to efforts to preserve the environment indirectly by offering high-quality services that result in the satisfaction and delight of tourists [17,19]. The theory of stewardship emphasizes the role of the steward in increasing the value of an organization or sector, and it supports regulating variables such as trip experience and trip value. According to research by Kallmuenzer et al. [20] and Snippert et al. [21], stewards, who in this context refer to tourism service providers, have the ability to improve the overall value and experience of a trip due to their commitment to providing high-quality services, which, in turn, leads to higher levels of visitor satisfaction and delight. This technique helps to further sustainable tourism goals by strengthening the link between high service quality and the satisfaction or delight of visitors. In general, the stewardship theory offers a helpful lens through which to evaluate the roles and obligations of tourism service providers in the context of enhancing the tourist experience and supporting sustainable behaviors.
2.2. Service Quality and Sustainable Tourism
The SERVQUAL model, proposed by Parasuraman, Zeithaml, and Berry [22], is a widespread and recognized theory that underscores the importance of service quality in various sectors, including tourism. The SERVQUAL model operationalizes service quality by comparing the customer expectations of service with their actual experiences, using the following five dimensions: tangibles, reliability, responsiveness, assurance, and empathy [22]. This model outlines five dimensions of service quality: tangibility, reliability, responsiveness, assurance, and empathy. Utilizing the SERVQUAL model, Chua et al. [23] investigated the interplay between service quality, customer satisfaction, and loyalty within the hospitality industry. Their research indicated that when the five dimensions of the SERVQUAL model are effectively managed, they bolster overall service quality, subsequently heightening customer satisfaction and fostering loyalty [24].
Sustainable tourism posits that tourist activities are managed to sustain the development and well-being of both the destination and tourists [24,25]. This involves balancing economic gains with the need to protect and preserve the environment and cultural heritage of the destination. Several studies have shown that service quality significantly influences tourism sustainability. Sustainable tourism balances economic benefits with environmental and cultural preservation, with service quality being a key influencer of this sustainability. Koens, Postma, and Papp [26] found that high service quality resulted in positive tourist experiences, leading to repeat visits and positive word-of-mouth recommendations, contributing to this destination’s sustainability. Similarly, Lee et al. [24] discovered that service quality is pivotal in promoting sustainable tourism by encouraging tourists to behave more responsibly during their visits. Finally, this study proposes the following research hypothesis:
H1.
Service quality significantly and positively influences tourism sustainability in Saudi Riyadh City.
2.3. Event-Based Service Quality and Tourist Satisfaction, Delight
The impact of event-based service quality on tourist satisfaction and delight is a significant field in the literature surrounding tourism. Events-based service quality refers to the perceived level of service during a specific event or occasion. Additionally, Kim and Ritchie [27] examined event tourism, highlighting the centrality of events-based service quality. The researchers examined the management and service delivery of an event that significantly influenced tourists’ overall experience, thus leading to either satisfaction or dissatisfaction. A positive event experience showed higher tourist satisfaction and fostered a sense of delight, leading to higher chances of re-visitation and positive word-of-mouth referrals [24,26].
A study by Lee et al. [24] found that the perceived quality of services provided during an event directly influenced tourists’ overall satisfaction and intentions to return to similar events. Their findings highlight the importance of events-based service quality in influencing tourist satisfaction and delight in creating the intention to revisit. Afthanorhan et al. [28] further supported this idea by investigating the role of event service quality in a sporting event context. They discovered that staff competence, event atmosphere, and reliable event execution significantly impacted attendees’ satisfaction levels and their likelihood of recommending the event to others. Therefore, sports event context staff supports competence, event atmosphere, and reliability, influencing attendee satisfaction and their propensity to recommend the event.
Similarly, Cole and Chancellor [29] studied the role of festival service quality in determining visitor satisfaction and delight. They identified various elements like the performance of the service staff, environment, accessibility, and price fairness as critical components of events-based service quality. When these elements met or surpassed visitors’ expectations, they were likely delighted, translating to positive recommendations and the intention to revisit. Therefore, the literature supports that event-based service quality is critical to tourist satisfaction and delight. Extending these insights, the current study examines this relationship within the context of events in Saudi Riyadh City. Therefore, this study offers the following research hypotheses:
H2.
Service quality significantly and positively influences tourist satisfaction in Saudi Riyadh City.
H3.
Service quality significantly and positively influences tourist delight in Saudi Riyadh City.
2.4. Customer Satisfaction, Delight and Tourism Sustainability
Tourist satisfaction and delight are primary drivers for achieving sustainability in tourism. Satisfaction is often measured on a continuum, ranging from dissatisfaction to high satisfaction [30]. It is a summative assessment based on the total purchase and consumption experience with a product or service over time. Key factors that influence satisfaction include the perceived quality of the product or service, the match between customer expectations and the actual performance, and the value for money. While satisfaction indicates that expectations are met, delight signifies that expectations have been significantly surpassed [31]. Delight often stems from unexpected positive elements in the experience of consumption, leading to positive word-of-mouth, increased loyalty, and a higher likelihood of repurchase. The primary difference between satisfaction and delight lies in the “unexpected” nature of the experience; while customers expect to be satisfied, they do not necessarily expect to be delighted. This concept integrates information communication technologies (ICTs) to create innovative tools, manage tourism practices, and enhance tourist experiences. In the study by Berezina et al. [30], it was discovered that a high level of satisfaction was associated with tourists’ future behavior, such as the intention to return and positive word-of-mouth, which is crucial for the sustainability of a tourist destination. Tourist delight, viewed as an emotional response surpassing satisfaction, has also been shown to have an even more significant impact on future positive behaviors. Buhalis and Amaranggana [31] further support the role of tourist satisfaction and delight in tourism sustainability. Therefore, Buhalis and Amaranggana [31] emphasized that the sustainability of tourism hinges on destinations providing high-quality experiences that delight tourists, fostering repeat visits and positive recommendations.
Li et al.’s [32] study on tourism destinations also highlights the critical role of tourist satisfaction and delight in achieving sustainability. They found that tourists who were satisfied and delighted with their experiences at tourist destinations were more likely to engage in positive behaviors that contribute to sustainability, such as environmentally friendly practices and responsible tourism behaviors. Su et al.’s [33] study provides further evidence, suggesting that satisfied and delighted tourists are more likely to accept and use tourism technologies. This acceptance, in turn, contributes to the sustainable development of the tourism industry by promoting innovative practices and reducing resource consumption.
The literature shows that tourist satisfaction and delight play an indispensable role in promoting the sustainability of tourism destinations. Their effects extend beyond mediating revenue generation to long-term growth and sustainable practices. Building on these insights, the present study seeks to explore the role of tourist satisfaction and delight in driving the sustainability of tourism in Saudi Riyadh City, which is an under-researched area in the existing literature. Therefore, the study offers the following research hypotheses:
H4.
Tourist satisfaction significantly and positively influences tourism sustainability in Saudi Riyadh City.
H5.
Tourists delight significantly and positively influences tourism sustainability in Saudi Riyadh City.
2.5. Mediating Role of Customer Satisfaction and Delight between Event-Based Service Quality and Tourism Sustainability
In the existing body of literature, there is a growing recognition of the integral role customer satisfaction and delight play in mediating the relationship between events-based service quality and tourism sustainability. It is argued that a memorable event experience driven by high-quality service provision significantly impacts tourists’ levels of satisfaction and delight [33,34]. This positive correlation suggests that enhancing the quality of services at events could be an effective strategy for generating high satisfaction and delight among tourists.
Significantly, these enhanced emotional responses contribute to immediate positive outcomes such as increased spending or positive word-of-mouth and foster the long-term sustainability of tourism destinations [35]. This notion is supported by the work of Prayag et al. [36] and Lai and Chen [37], who indicate that the satisfaction and delight experienced by tourists can directly influence their intention to revisit or recommend a destination, thereby contributing to its sustainability. However, while the existing literature provides substantial support for these relationships, there needs to be greater exploration of these dynamics within the context of tourism, particularly in the region of the Middle East [33,36]. This research, therefore, aims to fill this gap by investigating the mediating role of satisfaction and delight between event-based service quality and tourism sustainability in Saudi Riyadh City. As such, this study offers the following research hypotheses:
H6.
Tourist satisfaction significantly and positively mediates the relationship between events-based service quality and tourism sustainability in Saudi Riyadh City.
H7.
Tourists delight significantly and positively mediates the relationship between events-based service quality and tourism sustainability in Saudi Riyadh City.
2.6. Moderating Role of Trip Experience and Trip Value between Event-Based Service Quality and Both Customer Satisfaction and Delight
The potential moderating roles of trip experience and trip value have been rarely examined within the tourism literature, particularly concerning events-based service quality and its impact on customer satisfaction and delight. In the context where high-quality service at events is becoming increasingly crucial for creating unique and memorable experiences, trip experience has been identified as a significant moderator in this dynamic [35]. Lee et al. [25] further elucidated this idea, suggesting that tourists’ accumulated experiences during their trip amplify the positive impacts of service quality on their satisfaction and delight. Therefore, cumulative experiences during tourism have a profound impact. They significantly enhance overall tourist satisfaction and delight when paired with high service quality.
On the other hand, the perceived value of the trip, as identified by Lai et al. [38], is another pivotal moderating factor. It is posited that the more a tourist perceives their trip as being one of great value, the stronger the positive relationship between service quality and their satisfaction and delight is [36,37]. This suggests that both trip experience and trip value can enhance the effects of service quality on tourists’ emotional responses, thereby increasing their overall satisfaction and delight [39]. However, while these moderating roles are evident in general tourist contexts, fewer studies have explored these interactions within tourism and events-based service quality, suggesting an area that is ripe for further research [33,37]. Hence, this study seeks to extend these insights into the context of tourism in Saudi Riyadh City. As such, this study offers the following research hypotheses:
H8.
Trip experience significantly and positively moderates the relationship between events-based service quality, (a) tourist satisfaction and (b) tourist delight in Saudi Riyadh City.
H9.
Trip value significantly and positively moderates the relationship between events-based service quality, (a) tourist satisfaction and (b) tourist delight in Saudi Riyadh City.
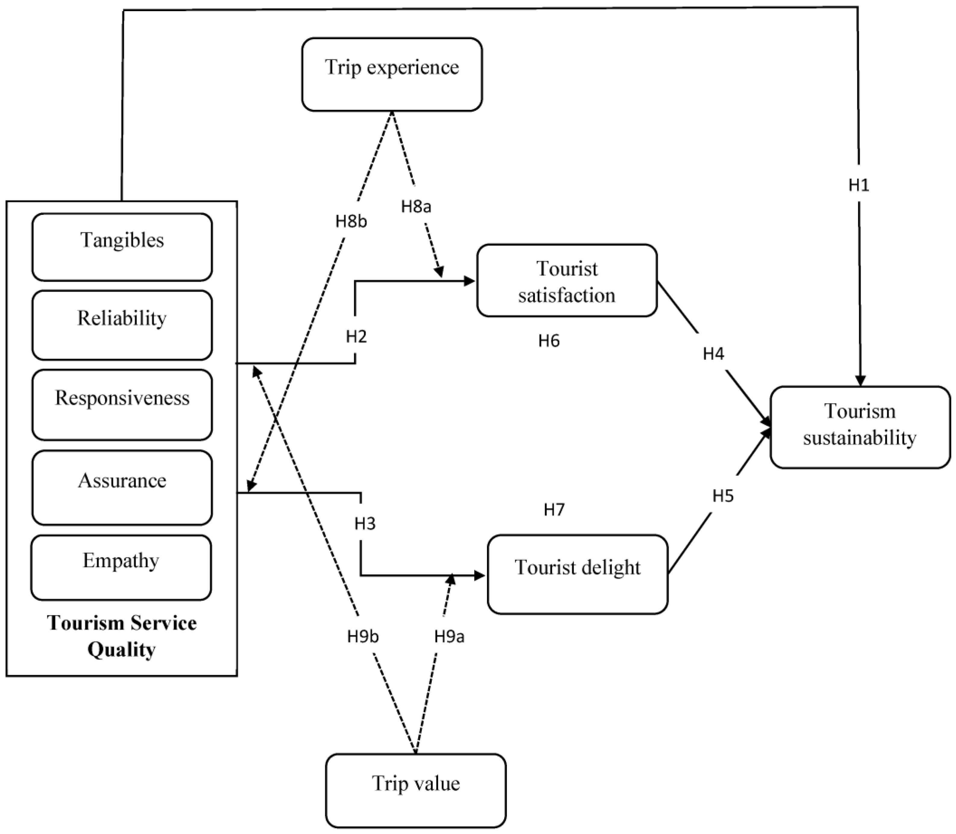
Finally, this study developed the following theoretical model (see Figure 1) to test the research hypotheses:
Figure 1.
Theoretical model.
3. Research Methodology
3.1. Research Design
This study employs a quantitative research design to examine the relationships between events-based service quality, customer satisfaction and delight, tourism sustainability, trip experience, and trip value. The preferred data collection method is a survey questionnaire, which allows for a robust and efficient gathering of responses from a large sample of tourists in Saudi Riyadh City. Understanding Saudi Arabia’s tourism requires sectoral data, as it sheds light on the interplay between tourism and related sectors. Such insights are crucial for policymaking and optimizing economic synergies within this region.
3.2. Sampling and Data Collection Procedures
The sample comprised domestic and international tourists visiting events and festivals in Riyadh City. The sample used for this study was non-probabilistic, meaning participants were not randomly chosen, and results might not be generalized to the entire population. Tourists coming to Saudi Arabia’s Riyadh City specifically to participate in significant regional celebrations made up the study’s demographic of interest. These included the Janadriyah National Festival, the Riyadh Spring Festival, the Sharqiah Season Festival, and the second iteration of the Riyadh Spring Festival. Other festivals include the Buraidah Date Festival and the Sharqiah Season Festival. Because of the cultural significance of these events and their widespread appeal to tourists worldwide, the population chosen to attend was diverse and included a wide variety of tourists. This intrinsic diversity among tourists attending these festivals is one of the justifications that has led to the selection of this particular group. These gatherings bring together people from all over the world, each with their own distinct cultural background and point of view. Because of this diversity, the study captured many tourist experiences and answers. As a result, it provides an assessment on the degrees of pleasure and delight visitors experienced.
Furthermore, the selection of this group is vital for the investigation into events-based service quality. Because targeted tourists are in the city primarily to attend these festivals, they constitute a perfect group to evaluate the level of service provided at events. The information acquired not only shed light on the impact of service quality in terms of the satisfaction and delight of tourists, but it also helped refine event management methods to improve the overall experience that tourists have. The prominence of festivities such as the Janadriyah National Festival and the Buraidah Date Festival, both celebrated by these people, further confirmed the selection of this group. These events explore the diverse cultural traditions developed throughout Saudi Arabia. It is possible to gain essential insights into the role that cultural awareness and appreciation play in boosting tourist satisfaction, and, as a result, sustainable tourism evaluates the experiences and reactions of tourists present during these events.
In addition, the design and organization of several of these festivals, including the Riyadh Spring Festival, progressively emphasized environmental sustainability. This change highlights how urgent it is to investigate the link between environmentally responsible activities and the satisfaction and delight of tourists. Due to their study of this demographic, this study analyzes this link in a more realistic and applicable setting. Therefore, the significance of these celebrations to the local economy cannot be overstated. They bring in thousands of tourists every year, which is a substantial boost to the economies of Saudi Arabia as a whole. This study potentially improves initiatives that aim to optimize the economic benefits of these events by gaining better knowledge of significant tourist drivers’ pleasure and delight and their implications for sustainable tourism. At the same time, it may direct efforts to limit their impact on the environment, which ensures that these festivals’ prosperity is sustainable over the long term. A stratified random sampling method was used to ensure the sample was representative of the various demographics of tourists in the city. A sample size of 430 participants was targeted based on statistical principles by Comrey and Lee [40] for robust quantitative analysis.
The questionnaire was structured with closed-ended questions based on Likert scales (typically 5-point Likert scales), allowing participants to express their level of agreement or disagreement with the presented statements. The questionnaire was divided into sections, each reflecting a key variable of the study, including events-based service quality, tourist satisfaction and delight, tourism sustainability, trip experience, and trip value. The questionnaire items were adapted from previously validated scales to ensure reliability and validity (e.g., Parasuraman et al. [22] for service quality; Prayag et al. [36] for tourist satisfaction and delight; Lu et al. [41] for tourism sustainability; Kim et al. [35] for the trip experience; Petrick [42] for trip value). Data were collected over 3–4 months to capture the variance in tourist experiences over different events. Both online and offline means were utilized to distribute and collect the questionnaires based on the feasibility and appropriateness of the current pandemic situation. In-person surveys were conducted at various event venues, while online surveys were disseminated via social media platforms and tourist forums. Finally, the study obtained 312 responses completely filled the responses, producing a response rate of 72.56%.
3.3. Measurement Scales
This study used valid and reliable scales from previously conducted research, so the validity (factor-loadings > 0.70) and reliability (Cronbach alpha > 0.70 and Composite reliability > 0.70) were good in previous studies. The study adapted 3 items of socio-cultural sustainability due to its focus on Saudi cultural festivals, so the items were chosen accordingly, including 3 items of tourist satisfaction from the study of Asmelash and Kumar [8]. The study adapted 22 items from the 5 dimensions of service quality (tangible, reliability, responsiveness, assurance, and empathy) from the study of Knutson et al. [43]. The study adapted 5 items of delight from the study of Ahrholdt et al. [9]. And 4 items of trip experience and 4 items of trip value were adapted from the study of Rahman et al. [44]. All measurement questions were measured on a 5-point Likert scale ranging from 1 = strongly disagree to 5 = strongly agree.
3.4. Data Analysis and Ethical Considerations
The responses were cleaned, coded, and input into a statistical software package (e.g., SPSS version 21 and Smart PLS-SEM 4). Descriptive statistics were conducted initially to understand the general trends and patterns in the data. Following this, inferential statistical analysis was employed, including reliability and validity tests and structural equation modeling (SEM to test the proposed hypotheses). Mediation and moderation analyses were conducted using the procedures outlined by Hair et al. [45]. The study used a reflective-formative measurement model. The reflective-formative model was chosen due to its ability to capture complex interrelationships between constructs, where changes in indicators reflected changes in the latent variable and vice versa [45]. This model was adept at handling situations where indicators not only reflected the underlying construct but could also form or influence it.
Ethical considerations were carefully observed throughout the research process, with all participants informed about the purpose of the research, their rights as participants, and the confidentiality of their responses. This methodology, grounded in rigorous quantitative principles, provided robust and valuable insights into the dynamics of events-based service quality, tourist satisfaction and delight, and tourism sustainability in Saudi Riyadh City.
4. Findings of the Study
4.1. Demographic Information
Table 1 shows that the majority of the tourists (59.3%) spend more than 5 days in Saudi Arabia, indicating that they prefer longer stays, perhaps to explore more of what the country has to offer. Only 40.7% stay for less than 5 days, including tourists on short business trips or short stopovers. The marital status showed that the majority of the tourists (67%) were married. Single individuals accounted for about 24.7%, and a smaller proportion (8.3%) were divorced or separated. Retired individuals or those with undefined jobs (“Jobian”) formed the largest group at 37.5%, followed closely by business owners at 32.4%. Students and others accounted for 8.0% and 22.1%, respectively. This indicates that Saudi Arabia attracts a diverse group of tourists from different professional backgrounds, with a notable number of older or retired individuals who might have more free time for tourism. In addition, Saudi Arabia’s Janadriyah National Festival attracts more tourists (54.5%) than the Buraidah Date Festival (45.5%).
Table 1.
Demographic information.
On the other hand, a significant portion of tourists (42.6%) come from countries outside Asia, Europe, and the Middle East, indicating the global appeal of Saudi Arabia as a tourist destination. Tourists from Middle Eastern countries form the next largest group (35.3%), possibly due to geographical proximity and cultural ties. Europeans constitute 18.6%, while Asians represent the smallest group at 3.5%. Most tourists are male (87.5%), while females account for only 12.5%. In Saudi Arabia, the predominance of male tourists attending festivals reflects cultural norms and travel practices, with men historically experiencing more societal freedom and mobility in such public events. This significant gender disparity could be attributed to several factors, including business travel, cultural perceptions, or specific tourism campaigns targeting male audiences. Most tourists (67.9%) are graduates, indicating that Saudi Arabia’s tourism is popular among the educated populace. Those with postgraduate degrees represent 12.2%, and undergraduates are 18.6%. Only a tiny fraction (1.3%) had an education level up to high school. Saudi Arabia’s tourism industry attracts a diverse demographic, with a notable inclination toward married and educated individuals who prefer longer stays. The majority are males, possibly reflecting cultural or business trends. Festivals, mainly the Janadriyah National Festival, are crucial to attracting visitors, highlighting the importance of cultural tourism.
In the context of PLS-SEM, common method bias is a phenomenon that results from the measurement technique employed in the SEM study rather than the network of causes and effects in the model under investigation [46]. Social desirability connected with responding to questions in a particular way on a questionnaire is another reason these indicators may exhibit some degree of common variation. This study identified several insights when examining common method bias (CMB) using Variance Inflation Factor (VIF) values and comparing them to the criteria of Kock [46] for Smart PLS. Table 2 shows the findings that assurance had a value of 2.390 with empathy, suggesting a moderate association between these two constructs. Empathy and reliability had a value of 1.619, indicating a weaker link. The responsiveness construct has a value of 2.921 with reliability, implying a relatively strong relationship. Service quality exhibits similar values of 2.289, 2.364, and 2.364, with tangibles, the sustainability of tourism, and tourist delight, respectively, indicating consistent associations. Tangibles and reliability share a relationship of 1.958, whereas tourist delight and service quality show a link of 1.826. Tourist satisfaction has a slightly higher association with service quality at 1.906. Trip experience and trip Vvlue exhibit stronger relationships of 2.996 and 3.142 with tourist delight and tourist satisfaction, respectively, indicating their significant role in enhancing the overall tourist experience. The values of all variables did not exceed this threshold; therefore, these threshold VIFs suggest no CMB. The findings found that there was no CMB issue in the dataset. Finally, according to Kock’s [46] criteria, there was no CMB in the study.
Table 2.
Common method bias (CMB).
4.2. Assessment of Measurement Model
Table 3 shows that convergent validity and reliability are essential metrics for ensuring the measurement quality of constructs in SEM and other multivariate research methods [47]. Convergent validity is established when the factor loadings of items on their respective constructs are significant and sufficiently higher than 0.70, and the average variance extracted should be higher than 0.50 [45,47]. This study ran a series of algorithm techniques because some items were lower than 0.70, so they were deleted to meet the accepted criteria of factor loadings. The remaining factor loadings were above 0.7, indicating satisfactory convergent validity. Additionally, for convergent validity, the AVE for each construct should be greater than 0.5 [45,48]. This means that, on average, the construct explains more than half of the variance of its indicators. All constructs have AVE values greater than 0.5, meeting the standard for convergent validity.
Table 3.
Validity and reliability of the constructs.
On the other hand, reliability refers to the consistency of a measurement. Hair et al. [45] and Henseler et al. [49] suggest that a threshold value of 0.7 or above indicates good internal consistency. From the table, all constructs had Cronbach’s Alpha values above 0.7. Meanwhile, values for Composite Reliability should ideally exceed 0.7 for a construct to be considered reliable [45]. In the table, all constructs had a CR above 0.7, thus meeting the standard suggested by Ringle et al. [47] and Sharif et al. [48].
Finally, the study found that convergent validity is well established, as evidenced by the factor loadings of all items above the recommended threshold. This construct explains a significant amount of the variance for respective indicators, as indicated by AVE values greater than 0.5. The internal consistency and reliability of the constructs are robust, with all values of Cronbach’s Alpha and Composite Reliability above the recommended 0.7.
The cross-loadings in Table 4 evaluate how items load on their intended and other constructs [48]. A primary observation from the table is that most items predominantly load higher on their respective constructs [47], which is a promising indication of discriminant solid validity. Fortunately, there are not any items where cross-loadings exceed the loading on their designated construct, which is a testament to the robustness of these data. Overall, the cross-loadings were good.
Table 4.
Cross-loadings.
When assessing discriminant validity in variance-based structural equation modeling (such as PLS-SEM), the Fornell–Larcker criterion and the Heterotrait–Monotrait (HTMT) ratio are popular methods. Henseler et al. [49] argued that the HTMT ratio is superior because it directly compares the mean of the item cross-loadings (heterotrait) with the mean of the item loadings (monotrait), providing a more direct assessment of discriminant validity. Using Henseler et al.’s [49] criteria for discriminant validity in the PLS-SEM context, the Heterotrait–Monotrait (HTMT) ratio of correlations was assessed. According to threshold criteria, HTMT values should be below 0.90 for good discriminant validity. All constructs demonstrate correlations below this threshold from the provided matrix (Table 5), indicating acceptable discriminant validity. Finally, all constructs showed good discriminant validity.
Table 5.
Heterotrait–Monotrait (HTMT) ratio.
4.3. Assessment of Path Model
This study ran the SEM model in Smart PLS 4 by testing the direct, mediating, and moderating effects (Table 6). The study used a 5% significance level, so the study’s research hypotheses fell within the value of p, which should be less than 0.05, and t, which should be higher than +1.96 [45,47]. The study ran a bootstrapping technique with 5000 sub-samples in Smart PLS-SEM. The direct relationships between the constructs were discerned through beta values, indicating the strength and direction of the relationship. At the same time, the t-values and p-values provided statistical significance for these relationships. The direct impact of service quality on tourism sustainability (beta value = 0.179, t-value = 2.822, p-value = 0.005), tourist satisfaction (beta value = 0.440, t-value = 6.926, p-value = 0.000), and tourist delight (beta value = 0.422, t-value = 6.012, p-value = 0.000) were all statistically significant. Moreover, the direct influence of tourist satisfaction (beta value = 0.508, t-value = 7.861, p-value = 0.000) and tourist delight (beta value = 0.171, t-value = 2.959, p-value = 0.003) on tourism sustainability were significant. The impacts of trip experience on tourist satisfaction (beta value = 0.297, t-value = 4.142, p-value = 0.000) and tourist delight (beta value = 0.198, t-value = 2.417, p-value = 0.016) were also significant. However, the effect of trip value on tourist satisfaction (beta value = 0.068, t-value = 0.894, p-value = 0.371) was not statistically significant, though its impact on tourist delight (beta value = 0.201, t-value = 2.400, p-value = 0.016) was.
Table 6.
Direct effects.
Mediation indicates how or why specific effects occur, often representing an intermediate step in the causal pathway (Table 7). Service quality’s impact on tourism sustainability through tourist satisfaction (beta value = 0.223, t-value = 6.125, p-value = 0.000) and tourist delight (beta value = 0.072, t-value = 2.700, p-value = 0.007) were statistically significant. Given that the direct effects of service quality on tourist satisfaction and the sustainability of tourism are also significant, this suggests partial mediation by both tourist satisfaction and tourist delight in the relationship between service quality and the sustainability of tourism.
Table 7.
Mediating and moderating effects.
Moderation refers to the conditions a particular relationship holds (Table 7). Interaction effects, as observed here, depict this kind of moderation. The interaction of trip experience with service quality does not significantly affect tourist satisfaction (beta value = 0.091, t-value = 0.957, p-value = 0.339). However, it marginally and negatively influences tourist delight (beta value = −0.138, t-value = 1.860, p-value = 0.063), suggesting its possible moderation, though this is just at the brink of significance. On the other hand, the interaction of trip value with service quality does not significantly affect tourist satisfaction (beta value = −0.062, t-value = 0.765, p-value = 0.444). However, it has a significant positive impact on tourist delight (beta value = 0.192, t-value = 2.733, p-value = 0.006), indicating that trip value is a significant moderator in the relationship between service quality and tourist delight.
Therefore, service quality significantly and directly affects tourism sustainability, tourist satisfaction, and tourist delight. Tourist satisfaction and tourist delight partially mediate the relationship between service quality and tourism sustainability. While the trip experience’s moderation effect is marginal, trip value significantly moderates the relationship between service quality and tourist delight. These findings provide comprehensive insights into the intricate relationships between service quality and various tourism-related constructs.
Based on the provided p-values, hypotheses are typically accepted if the p-value is less than or equal to 0.05, indicating that the result is statistically significant at the 95% confidence level. Given this criterion, the hypotheses H1, H2, H3, H4, H5, H6, and H7 were all accepted since their p-values were less than 0.05 (see Figure 2). Furthermore, the relationship of trip experience to both tourist satisfaction and tourist delight was significant; therefore, these hypotheses (if formally stated) would also be accepted. On the other hand, the hypotheses associated with trip experience x service quality -> tourist satisfaction (H8a) and trip value x service quality -> tourist satisfaction (H9a) were rejected, as their p-values exceeded 0.05. However, H8b and H9b were accepted, with the latter showing significance slightly above 95% confidence. In conclusion, most of the presented hypotheses were accepted, with a few specific moderating effects being the exceptions.
Figure 2.
Structural equation modeling. Source: Prepared by the author.
The data accentuates that service quality significantly influences tourism’s sustainability, tourist satisfaction, and delight, with particularly strong links to the latter two (H1–H3). Both tourist satisfaction and delight play pivotal roles in fostering tourism sustainability (H4 and H5). The experience of this trip stands as a vital determinant for tourist satisfaction and delight. However, while trip value’s direct impact on satisfaction is weak, its interplay with service quality reveals complex interactions, emphasizing a nuanced relationship between perceived value, quality, and resultant tourist emotions (H8a–H9b).
5. Discussion
The results of our study in the context of Riyadh City’s festivals provide insights into the relationship between events-based service quality, tourist satisfaction and delight, and sustainable tourism. These findings resonate with the research by Ahrholdt et al. [9], who emphasized the roles of delight, satisfaction, and service quality in enhancing service loyalty, especially in the tourism sector. This is supported by the positive correlation identified in the study between service quality at events and the resulting satisfaction and delight experienced by tourists. Furthermore, the direct link between service quality and customer satisfaction highlighted by Afthanorhan et al. [28] was also evident in our findings. Tourists attending the festivals in Riyadh who perceived higher quality of service were more likely to express higher satisfaction levels. Alzoubi and Inairat [50] similarly echoed this in the telecommunication sector, demonstrating the universality of this relationship across industries. This research underscores the integral roles of delight, satisfaction, and service quality in bolstering service loyalty, particularly in tourism, mirroring findings from various sectors and emphasizing the direct effect of service quality on customer satisfaction.
This research also delves into the sustainable aspect of tourism. Asmelash and Kumar [8] highlighted the structural relationship between tourist satisfaction and sustainable heritage tourism, which is a theme prevalent in our study. Tourists who attended the environmentally focused Riyadh Spring Festival showed a higher inclination toward sustainable tourist practices, aligning with the significance of sustainable tourism noted by Font and Sallows [19] and Germanovich et al. [51]. Another dimension was the impact of local community attitudes on tourist satisfaction. This mirrors the findings of Chin et al. [52], who examined local communities’ roles in influencing tourists’ perceptions and satisfaction levels. The festivals in Riyadh, deeply entrenched in local culture and traditions, might have accentuated this dynamic, further emphasizing the importance of harmonious resident–tourist relations, as indicated by Alrwajfah et al. [53] in their study on Petra Region, Jordan. This research underscores the relationship between tourist satisfaction, sustainable heritage tourism, and the role of trip experiences in shaping tourist perceptions across diverse cultural events and regions.
The importance of service value and quality dimensions in shaping customer satisfaction and delight, as highlighted by Alzoubi and Inairat [50], also resonates with our findings. The perceived value of attending such cultural festivals and the experience derived from them play a pivotal role in determining overall tourist satisfaction. Lastly, this study also aligns with the perspectives of Hapsari et al. [54] and Bezerra and Gomes [11] on the impact of service quality on overall satisfaction in different settings. Both airline passengers and airport users, as different segments of the broader tourism industry, showed similar patterns of satisfaction based on service quality, akin to the festival attendees in our study.
The results demonstrate the significant mediating effects of tourist satisfaction and delight in the relationship between service quality and tourism sustainability. As evidenced by the coefficients, service quality has a stronger indirect effect on tourism sustainability through tourist satisfaction compared to tourist delight, reflecting the central role of satisfaction in sustainable tourism, as suggested by Ahrholdt et al. [9]. Furthermore, the direct relationship between trip experience and tourist satisfaction and delight underscores the importance of overall experience in influencing tourist reactions, aligning with Alzoubi and Inairat’s [50] emphasis on service quality and perceived value. However, while trip value had a statistically significant effect on tourist delight (β = 0.201, p = 0.016), its impact on satisfaction was insignificant (β = 0.068, p = 0.371), suggesting potential intricacies in how value perception affects varied outcomes.
Examining these moderating effects, while the interaction between trip experience and service quality did not significantly influence tourist satisfaction, it displayed a significantly negative effect on tourist delight. This implies that the combination of trip experience and service quality might have nuanced implications for generating delight. Conversely, the interaction between trip value and service quality significantly influenced tourist delight but not satisfaction, indicating the conditional nature of value perception’s role in shaping delight when coupled with service quality and resonating with Kasiri et al.’s [55] findings on perceived value mediating the relationship between service quality and satisfaction. Therefore, our study corroborates many findings from previous research while also adding depth to the understanding of event-based service quality in the unique setting of Riyadh’s culturally significant festivals. The amalgamation of traditional values, modern sustainable practices, and high-quality services all contribute to a comprehensive tourist experience, which results in heightened satisfaction and delight when executed correctly.
5.1. Theoretical and Policy Implications
These findings highlight service quality, tourist satisfaction, delight, and sustainability. Service quality directly affects tourism sustainability, satisfaction, and delight. This reinforces service quality’s centrality in tourist behavior and perceptions. Tourist satisfaction has a stronger relationship with tourism sustainability compared to delight. These findings emphasize the importance of satisfaction and delight in tourism sustainability. Tourist satisfaction and delight mediate the relationship between service quality and tourism’s sustainability, highlighting their complex, intertwined relationships. Trip experience also affects tourist satisfaction and delight, but its effect on service quality is mixed. Trip value does not predict tourist satisfaction but does predict delight. Trip value and service quality affect satisfaction and delight differently, highlighting their complex relationships.
These findings urge Saudi Arabia’s tourism policymakers and stakeholders to prioritize high service quality to ensure tourist satisfaction, delight, and sustainability. Given the strong direct and mediating effects of tourist satisfaction and delight on the sustainability of tourism, strategies should emphasize these experiences. Trip experience affects tourist satisfaction and delight, so initiatives should focus on cultural, recreational, and environmental elements and service offerings. The trip’s value may not directly affect satisfaction, but it does affect service quality and delight. Thus, policymakers should prioritize ensuring tourists perceive value in their experiences, aligning pricing strategies with service offerings, and maximizing value for their money. These nuanced findings suggest that more than one one-size-fits-all approach, especially regarding interaction, may be needed. Instead, tailored strategies considering service quality, trip experience, and trip value can likely improve tourism’s sustainability.
5.2. Managerial Implications
This study’s findings provide important insights for many stakeholders in the event-based tourism industry in Saudi Arabia. Sustainable development, a cornerstone in modern policy making, strives for a balance between socio-economic progress and environmental protection. Manioudis and Meramveliotakis [56] revisited the classical political economy to analyze its foundations, while Tomislav [57] traced its evolution and contemporary implications in the business sphere, particularly emphasizing its significance in tourism. Most importantly, there is a significant positive association between the quality of service provided and various desired outcomes, including the happiness and delight of tourists and the sustainability of the tourism industry. This highlights how important it is for service providers in the tourism industry to prioritize providing high-quality service and to keep those standards up to date. Given that this level of service quality significantly affects both the level of satisfaction (H2) and delight (H3) experienced by tourists, managers must guarantee that not only the expectations of tourists are satisfied but also that they are exceeded. Additionally, these findings suggest that pleased and contented visitors make a sizeable contribution to the long-term viability of the tourism industry (H4 and H5), highlighting the importance of considering the long-term advantages of investing in service quality. In addition, the mediating functions of tourist satisfaction and joy in the relationship between service quality and tourism sustainability (H6 and H7) offer a deeper understanding of how service quality indirectly affects sustainability through the sentiments and perceptions of tourists. This is because satisfaction and delight play a role in the relationship between service quality and sustainability.
In addition, although the direct impacts of trip experience on visitor satisfaction and delight are significant, the interaction effects of trip experience with service quality (H8a and H8b) reveal a more nuanced relationship between these two variables. This hints at combining distinctive, immersive offerings with a high-quality service to maximize tourist pleasure and delight. Interestingly, the interaction between trip value and service quality significantly impacts tourist joy (H9b), even though the trip value appears to have a limited direct effect on satisfaction. This implies that tourists may only sometimes detect a straight link between value for money and their level of contentment; nonetheless, the perception of value might magnify delight when combined with high-quality service. Therefore, managers should devise plans to discover the optimal balance between cost-effectiveness and service excellence. This ensures that tourists have visits that are of both high value and high quality during their vacations.
5.3. Limitations and Future Directions
Every study has limitations and future directions. For example, the sample may not represent a broader spectrum of tourists, with potential biases based on geography, socio-economic status, or travel motives. This cross-sectional approach captures only a snapshot in time and does not allow temporal changes to be observed or causative relationships to be established. This reliance on self-reported data introduces potential inaccuracies, as respondents might be influenced by memory lapses or the desire to respond in socially acceptable ways. These findings may be specific to the particular context or region of this study, limiting its generalizability to broader tourism contexts or different cultures. There may be latent variables not considered in this study, which significantly affect the investigated outcomes.
Therefore, adopting a longitudinal research design could enable = evolving tourist perceptions and behaviors to be tracked, providing insights into causative relationships and patterns over time. Engaging in a broader and more diverse tourist demographic in future studies could enhance the robustness and generalizability of these findings. Integrating qualitative research methods like interviews or ethnographic observations yields a more comprehensive understanding of tourists’ experiences and attitudes. Given the intriguing interactions observed, subsequent studies should consider introducing additional variables like cultural background, travel frequency, or digital engagement levels to gain deeper insights. With the pervasive influence of digital platforms to shape tourist experiences, future research should delve into the digital transformation of the tourism sector and its implications for service quality and tourist satisfaction.
5.4. Conclusions
This study highlights the importance of service quality in driving tourist satisfaction and the sustainability of tourism in Saudi Arabia. This study reveals that service quality is pivotal in influencing tourism sustainability, tourist satisfaction, and tourist delight. While tourist satisfaction and delight are instrumental in enhancing tourism sustainability, they also partially mediate between service quality and tourism sustainability. Although trip experience significantly influences tourist satisfaction and delight, the role of trip value is more nuanced. Its direct impact on Tourist Satisfaction could be stronger, but its interaction with service quality significantly affects tourist delight. In essence, service quality, coupled with factors like tourist satisfaction, delight, and trip experience, offers an understanding of the dynamics in the tourism industry, with most hypotheses being validated except for specific moderating effects.
Service quality has a significant positive effect on tourism’s sustainability, tourist satisfaction, and tourist delight. Furthermore, tourist satisfaction and tourist delight mediate the relationship between service quality and tourism sustainability, suggesting that the influence of service quality on tourism sustainability operates partly through these mediators. Trip experience significantly influences both tourist satisfaction and tourist delight directly. However, its interaction with service quality shows mixed results, influencing tourist delight but not tourist satisfaction. Conversely, while trip value’s direct influence on tourist satisfaction has not been pronounced, its direct effect on tourist delight and its interaction with service quality is significant. This points to the nuanced role of trip value in the model and underlines the importance of considering various influences when strategizing service quality and sustainability efforts within the tourism sector.
Funding
This research received no external funding.
Institutional Review Board Statement
The study was conducted in accordance with the Declaration of Helsinki, and approved by the Institutional Review Board of Department of Marketing, University of Tabuk, Tabuk, Saudi Arabia.
Informed Consent Statement
Informed consent was obtained from all the participants.
Data Availability Statement
The dataset is under university repository so I can provide on demand.
Conflicts of Interest
The author declares no conflict of interest.
References
- Shafiee, S.; Ghatari, A.R.; Hasanzadeh, A.; Jahanyan, S. Developing a Model for Sustainable Smart Tourism Destinations: A Systematic Review. Tour. Manag. Perspect. 2019, 31, 287–300. [Google Scholar] [CrossRef]
- Wang, X.; Li, X.R.; Zhen, F.; Zhang, J. How Smart is Your Tourist Attraction?: Measuring Tourist Preferences of Smart Tourism Attractions via a FCEM-AHP and IPA Approach. Tour. Manag. 2016, 54, 309–320. [Google Scholar] [CrossRef]
- Jasrotia, A.; Gangotia, A. Smart Cities to Smart Tourism Destinations: A Review Paper. J. Tour. Intell. Smartness 2018, 1, 47–56. [Google Scholar]
- Wu, H.C.; Li, T. An Empirical Study of the Effects of Service Quality, Visitor Satisfaction, and Emotions on Behavioral Intentions of Visitors to the Museums of Macau. J. Qual. Assur. Hosp. Tour. 2015, 16, 80–102. [Google Scholar] [CrossRef]
- Su, L.; Swanson, S.R.; Chen, X. The Effects of Perceived Service Quality on Repurchase Intentions and Subjective Well-being of Chinese Tourists: The Mediating Role of Relationship Quality. Tour. Manag. 2016, 52, 82–95. [Google Scholar] [CrossRef]
- Keshavarz, Y.; Jamshidi, D. Service Quality Evaluation and the Mediating Role of Perceived Value and Customer Satisfaction in Customer Loyalty. Int. J. Tour. Cities 2018, 4, 220–244. [Google Scholar] [CrossRef]
- Oh, H.; Kim, K. Customer Satisfaction, Service Quality, and Customer Value: Years 2000–2015. Int. J. Contemp. Hosp. Manag. 2017, 29, 2–29. [Google Scholar] [CrossRef]
- Asmelash, A.G.; Kumar, S. The Structural Relationship Between Tourist Satisfaction and Sustainable Heritage Tourism Development in Tigrai, Ethiopia. Heliyon 2019, 5, e01335. [Google Scholar] [CrossRef]
- Ahrholdt, D.C.; Gudergan, S.P.; Ringle, C.M. Enhancing Service Loyalty: The Roles of Delight, Satisfaction, and Service Quality. J. Travel Res. 2017, 56, 436–450. [Google Scholar] [CrossRef]
- Jarvis, D.; Stoeckl, N.; Liu, H.B. The Impact of Economic, Social and Environmental Factors on Trip Satisfaction and the Likelihood of Visitors Returning. Tour. Manag. 2016, 52, 1–18. [Google Scholar] [CrossRef]
- Bezerra, G.C.; Gomes, C.F. The Effects of Service Quality Dimensions and Passenger Characteristics on Passenger’s Overall Satisfaction with an Airport. J. Air Transp. Manag. 2015, 44, 77–81. [Google Scholar] [CrossRef]
- Farooq, M.S.; Salam, M.; Fayolle, A.; Jaafar, N.; Ayupp, K. Impact of Service Quality on Customer Satisfaction in Malaysia Airlines: A PLS-SEM Approach. J. Air Transp. Manag. 2018, 67, 169–180. [Google Scholar] [CrossRef]
- Kaewkitipong, L.; Chen, C.C.; Ractham, P. Using Social Media to Enrich Information Systems Field Trip Experiences: Students’ Satisfaction and Continuance Intentions. Comput. Hum. Behav. 2016, 63, 256–263. [Google Scholar] [CrossRef]
- Schillemans, T. Moving Beyond the Clash of Interests: On Stewardship Theory and the Relationships Between Central Government Departments and Public Agencies. Public Manag. Rev. 2013, 15, 541–562. [Google Scholar] [CrossRef]
- Dicke, L.A.; Ott, J.S. A Test: Can Stewardship Theory Serve as a Second Conceptual Foundation for Accountability Methods in Contracted Human Services? Int. J. Public Adm. 2002, 25, 463–487. [Google Scholar] [CrossRef]
- Song, S.; Van Hoof, H.B.; Park, S. The Impact of Board Composition on Firm Performance in the Restaurant Industry: A Stewardship Theory Perspective. Int. J. Contemp. Hosp. Manag. 2017, 29, 2121–2138. [Google Scholar] [CrossRef]
- Liburd, J.J.; Becken, S. Values in Nature Conservation, Tourism and UNESCO World Heritage Site Stewardship. J. Sustain. Tour. 2017, 25, 1719–1735. [Google Scholar] [CrossRef]
- Boon, J. Moving the Governance of Shared Service Centres (SSCs) Forward: Juxtaposing Agency Theory and Stewardship Theory. Public Money Manag. 2018, 38, 97–104. [Google Scholar] [CrossRef]
- Font, X.; Sallows, M. Setting Global Sustainability Standards: The Sustainable Tourism Stewardship Council. Tour. Recreat. Res. 2002, 27, 21–31. [Google Scholar] [CrossRef]
- Kallmuenzer, A.; Tajeddini, K.; Gamage, T.C.; Lorenzo, D.; Rojas, A.; Schallner, M.J.A. Family firm succession in tourism and hospitality: An ethnographic case study approach. J. Family Bus. Manag. 2022, 12, 393–413. [Google Scholar] [CrossRef]
- Snippert, T.; Witteveen, W.; Boes, H.; Voordijk, H. Barriers to realizing a stewardship relation between client and vendor: The Best Value approach. Construct. Manag. Econ. 2015, 33, 569–586. [Google Scholar] [CrossRef]
- Parasuraman, A.; Zeithaml, V.A.; Berry, L.L. SERVQUAL: A multiple-item scale for measuring consumer perceptions of service quality. J. Retail. 1988, 64, 12–40. [Google Scholar]
- Chua, B.L.; Lee, S.; Kim, H.C.; Han, H. Investigation of cruise vacationers’ behavioral intention formation in the fast-growing cruise industry: The moderating impact of gender and age. J. Vacat. Mark. 2019, 25, 51–70. [Google Scholar] [CrossRef]
- Lee, S.; Kim, D.Y. The effect of hedonic and utilitarian values on satisfaction and loyalty of Airbnb users. Int. J. Contemp. Hosp. Manag. 2018, 30, 1332–1351. [Google Scholar] [CrossRef]
- Lee, W.S.; Moon, J. Determinants of CEO strategic risk-taking in the airline industry. Tour. Manag. Perspect. 2016, 18, 111–117. [Google Scholar] [CrossRef]
- Koens, K.; Postma, A.; Papp, B. Is overtourism overused? Understanding the impact of tourism in a city context. Sustainability 2018, 10, 4384. [Google Scholar] [CrossRef]
- Kim, J.H.; Ritchie, J.B. Cross-cultural validation of a memorable tourism experience scale (MTES). J. Travel Res. 2014, 53, 323–335. [Google Scholar] [CrossRef]
- Afthanorhan, A.; Awang, Z.; Rashid, N.; Foziah, H.; Ghazali, P. Assessing the effects of service quality on customer satisfaction. Manag. Sci. Lett. 2019, 9, 13–24. [Google Scholar] [CrossRef]
- Cole, S.T.; Chancellor, H.C. Examining the festival attributes that impact visitor experience, satisfaction and re-visit intention. J. Vacat. Mark. 2009, 15, 323–333. [Google Scholar] [CrossRef]
- Berezina, K.; Bilgihan, A.; Cobanoglu, C.; Okumus, F. Understanding satisfied and dissatisfied hotel customers: Text mining of online hotel reviews. J. Hosp. Mark. Manag. 2016, 25, 1–24. [Google Scholar] [CrossRef]
- Buhalis, D.; Amaranggana, A. Smart tourism destinations enhancing tourism experience through personalisation of services. In Proceedings of the Information and Communication Technologies in Tourism 2015, Lugano, Switzerland, 3–6 February 2015; Springer International Publishing: Cham, Switzerland, 2015; pp. 377–389. [Google Scholar]
- Li, T.T.; Liu, F.; Soutar, G.N. Experiences, post-trip destination image, satisfaction and loyalty: A study in an ecotourism context. J. Destin. Mark. Manag. 2021, 19, 100547. [Google Scholar] [CrossRef]
- Su, L.; Huang, S.; Chen, X. Effects of service fairness and service quality on tourists’ behavioral intentions and subjective well-being. J. Travel Tour. Mark. 2015, 32, 290–307. [Google Scholar] [CrossRef]
- Chan, A.; Hsu, C.H.; Baum, T. The impact of tour service performance on tourist satisfaction and behavioral intentions: A study of Chinese tourists in Hong Kong. J. Travel Tour. Mark. 2015, 32, 18–33. [Google Scholar] [CrossRef]
- Kim, T.K.; Cho, C.H. An effect of SNS tourism information service quality on user satisfaction and reuse intention: Focusing on mediating effect of value. J. Korean Soc. Qual. Manag. 2015, 43, 185–200. [Google Scholar] [CrossRef]
- Prayag, G.; Hosany, S.; Odeh, K. The role of tourists’ emotional experiences and satisfaction in understanding behavioral intentions. J. Destin. Mark. Manag. 2013, 2, 118–127. [Google Scholar] [CrossRef]
- Lai, W.T.; Chen, C.F. Behavioral intentions of public transit passengers—The roles of service quality, perceived value, satisfaction and involvement. Transport. Policy 2011, 18, 318–325. [Google Scholar] [CrossRef]
- Lai, I.K.; Hitchcock, M.; Yang, T.; Lu, T.W. Literature review on service quality in hospitality and tourism (1984–2014): Future directions and trends. Int. J. Contemp. Hosp. Manag. 2018, 30, 114–159. [Google Scholar] [CrossRef]
- Paul, J.; Mittal, A.; Srivastav, G. Impact of service quality on customer satisfaction in private and public sector banks. Int. J. Bank Mark. 2016, 34, 606–622. [Google Scholar] [CrossRef]
- Comrey, A.L.; Lee, H.B. A First Course in Factor Analysis, Draft of Revised ed.; Routledge: Hillsdale, NJ, USA, 1991. [Google Scholar]
- Lu, Z.; Gozgor, G.; Lau, C.K.M.; Paramati, S.R. The dynamic impacts of renewable energy and tourism investments on international tourism: Evidence from the G20 countries. J. Bus. Econ. Manag. 2019, 20, 1102–1120. [Google Scholar] [CrossRef]
- Petrick, J.F. The roles of quality, value, and satisfaction in predicting cruise passengers’ behavioral intentions. J. Travel Res. 2004, 42, 397–407. [Google Scholar] [CrossRef]
- Knutson, B.; Stevens, P.; Wullaert, C.; Patton, M.; Yokoyama, F. LODGSERV: A service quality index for the lodging industry. J. Hosp. Tour. Res. 1990, 14, 277–284. [Google Scholar] [CrossRef]
- Rahman, M.; Moghavvemi, S.; Thirumoorthi, T.; Rahman, M.K. The impact of tourists’ perceptions on halal tourism destination: A structural model analysis. Tour. Rev. 2020, 75, 575–594. [Google Scholar] [CrossRef]
- Hair, J.F., Jr.; Hult, G.T.M.; Ringle, C.M.; Sarstedt, M.; Danks, N.P.; Ray, S. Partial Least Squares Structural Equation Modeling (PLS-SEM) Using R: A Workbook; Springer Nature: Berlin/Heidelberg, Germany, 2021; p. 197. [Google Scholar]
- Kock, N. Common method bias in PLS-SEM: A full collinearity assessment approach. Int. J. e-Collab. 2015, 11, 1–10. [Google Scholar] [CrossRef]
- Ringle, C.; Da Silva, D.; Bido, D. Structural equation modeling with the SmartPLS. Braz. J. Mark. 2015, 13, 2. [Google Scholar]
- Sharif, S.; Lodhi, R.N.; Jain, V.; Sharma, P. A dark side of land revenue management and counterproductive work behavior: Does organizational injustice add fuel to fire? J. Public Procure. 2022, 22, 265–288. [Google Scholar] [CrossRef]
- Henseler, J.; Ringle, C.M.; Sarstedt, M. A New Criterion for Assessing Discriminant Validity in Variance-Based Structural Equation Modeling. J. Acad. Mark. Sci. 2015, 43, 115–135. [Google Scholar] [CrossRef]
- Alzoubi, H.M.; Inairat, M. Do Perceived Service Value, Quality, Price Fairness and Service Recovery Shape Customer Satisfaction and Delight? A Practical Study in the Service Telecommunication Context. Uncertain Supply Chain Manag. 2020, 8, 579–588. [Google Scholar] [CrossRef]
- Germanovich, A.G.; Vasilieva, O.N.; Ordynskaya, M.E.; Allanina, L.M.; Gorokhova, A.E. Impact of Tourism on Sustainable Development of Rural Areas: International Experience. J. Environ. Manag. Tour. 2020, 11, 965–972. [Google Scholar] [CrossRef]
- Chin, C.H.; Law, F.Y.; Lo, M.C.; Ramayah, T. The Impact of Accessibility Quality and Accommodation Quality on Tourists’ Satisfaction and Revisit Intention to Rural Tourism Destination in Sarawak: The Moderating Role of Local Communities’ Attitude. Glob. Bus. Manag. Res. 2018, 10, 115–127. [Google Scholar]
- Alrwajfah, M.M.; Almeida-García, F.; Cortés-Macías, R. Residents’ Perceptions and Satisfaction Toward Tourism Development: A Case Study of Petra Region, Jordan. Sustainability 2019, 11, 1907. [Google Scholar] [CrossRef]
- Hapsari, R.; Clemes, M.D.; Dean, D. The Impact of Service Quality, Customer Engagement and Selected Marketing Constructs on Airline Passenger Loyalty. Int. J. Qual. Serv. Sci. 2017, 9, 21–40. [Google Scholar] [CrossRef]
- Kasiri, L.A.; Cheng, K.T.G.; Sambasivan, M.; Sidin, S.M. Integration of Standardization and Customization: Impact on Service Quality, Customer Satisfaction, and Loyalty. J. Retail. Consum. Serv. 2017, 35, 91–97. [Google Scholar] [CrossRef]
- Manioudis, M.; Meramveliotakis, G. Broad Strokes Towards a Grand Theory in the Analysis of Sustainable Development: A Return to the Classical Political Economy. New Political Econ. 2022, 27, 866–878. [Google Scholar] [CrossRef]
- Tomislav, K. The Concept of Sustainable Development: From its Beginning to the Contemporary Issues. Zagreb Int. Rev. Econ. Bus. 2018, 21, 67–94. [Google Scholar]
Disclaimer/Publisher’s Note: The statements, opinions and data contained in all publications are solely those of the individual author(s) and contributor(s) and not of MDPI and/or the editor(s). MDPI and/or the editor(s) disclaim responsibility for any injury to people or property resulting from any ideas, methods, instructions or products referred to in the content. |
© 2023 by the author. Licensee MDPI, Basel, Switzerland. This article is an open access article distributed under the terms and conditions of the Creative Commons Attribution (CC BY) license (https://creativecommons.org/licenses/by/4.0/).

