Next Article in Journal
Identification of Waterlogging-Prone Areas in Nanning from the Perspective of Urban Expansion
Previous Article in Journal
A Numerical Study on the Smoke Dispersion and Temperature Distribution of a Ship Engine Room Fire Based on OpenFOAM
 
 
Font Type:
Arial Georgia Verdana
Font Size:
Aa Aa Aa
Line Spacing:
Column Width:
Background:
Article

Optimization of the Relay Coil Compensation Capacitor for the Three-Coil Wireless Power Transmission System

1
Southern Power Grid Corporation Wireless Power Transmission Joint Laboratory, Guangxi Power Grid Co., Ltd., Nanning 530023, China
2
Electric Power Research Institute of Guangxi Power Grid Co., Ltd., Nanning 530023, China
3
School of Electrical Engineering, Guangxi University, Nanning 530004, China
*
Authors to whom correspondence should be addressed.
Sustainability 2023, 15(20), 15094; https://doi.org/10.3390/su152015094
Submission received: 24 August 2023 / Revised: 23 September 2023 / Accepted: 4 October 2023 / Published: 20 October 2023
(This article belongs to the Section Energy Sustainability)

Abstract

:
The wireless power transmission (WPT) system, which eliminates the limitation of physical connection and improves the convenience of power transmission, has gradually become a research focus in recent years. However, in the current three-coil WPT system, the power repeater is composed of a coupling coil and a compensation capacitor, and its tuning conditions will affect the power transmission ability of the WPT system. However, the exact impact of compensation capacitor is not clear, which leads to the design of power repeaters being based on experience or trial and error methods, making it difficult to achieve the optimization of the WPT system. Therefore, this paper takes transmission power and transmission efficiency as optimization objectives and obtains the optimal relay coil compensation capacitor model of the three-coil WPT system. The result found that the transmission efficiency of the three-coil WPT system after optimizing the compensation capacitor is 3% higher than before, and the anti-migration ability is enhanced. Meanwhile, in view of the dynamic changes in load and mutual inductance that may occur during the use of the three-coil WPT system, a compensation capacitor design and a relay coil compensation capacitor circuit are proposed, respectively, and the parameter setting scheme of the circuit is proposed. The innovative scheme proposed in this paper can effectively improve the transmission efficiency and stability of the three-coil WPT system.

1. Introduction

Traditional power transmission is achieved through the direct connection of wires, which may limit the movement of loads and create hazards in harsh environments. Therefore, people have proposed wireless power transmission (WPT) methods to provide power for loads that are difficult or impossible to directly contact [1,2,3,4,5]. However, due to the limitations of transmission distance and efficiency in the traditional two-coil WPT system, the transmit coil current is too large when the coil is in the weak coupling state with long distance and asymmetric size. Although WPT has been widely applied, its further development still faces challenges, and making WPT systems capable of long-distance power transmission is a problem that troubles many researchers.
To solve it, the magnetic field distribution of the system is optimized through using complex structured coils on the basis of simple circular and rectangular coils [6] and developing advanced control techniques and diverse compensation methods [7,8]. However, when a magnetic field propagates in space, it encounters various media obstacles, leading to attenuation. This is its physical characteristic and cannot be solved through optimizing the structure or improving control methods. Therefore, the concept of the three-coil WPT system was proposed. Through adding a relay coil to the magnetic field between the transmit coil and the receiver coil to enhance the magnetic field, the transmission distance of the system is increased. There are various forms of relay coils, which can be a single coil or multi-coils [9].
The relay coil is aligned with the transmit coil and the receiver coil coaxial, and the power repeater is embedded in the wall of the building, which can realize the transmission of power in the building. The relay coil is placed horizontally between the coaxially aligned main coil and the receiving coil. This layout can be used when there is no space for the power trunk coil between the transmit coil and receiver coil. For example, the relay coil is buried underground to transmit power from the transmit coil and the receiver coil, which are embedded in two adjacent walls of the energy storage unit [10].
Generally speaking, a relay coil is usually used with a compensation capacitor. However, due to the unclear relationship between the tuning conditions of the relay coil and the power transmission capability of the IPT system, the design of compensation capacitors has always been based on experience and trial-and-error methods. One of the main difficulties in determining this relationship is the mathematical modeling and analysis of high-order systems [11].
On the one hand, the relation between the input impedance and the mutual inductance M between the three coils of the three-coil WPT system before and after relay coil compensation capacitor switching is not clear, and it cannot be accurately identified. One of the most reliable methods for calculating M between three coils is the three-dimensional electromagnetic field solution [12]. However, simulating the complex geometry of radio energy links in 3D electromagnetic solvers requires a lot of computation and time, and a compact analytical model of mutual inductance is required in order to design and optimize WPT systems. On the other hand, a common power repeater is composed of a coupled coil and a compensation capacitor in series, and its tuning conditions will affect the power transmission ability of the WPT system. However, the exact impact of compensating capacitors is not known, which leads to the design of power repeaters being based on empirical or trial-and-error methods and the need for more accurate compensating capacitance design models.
In addition, although the addition of relay coils can greatly improve the power transmission capability of the IPT system, it is accompanied through an increase in electromagnetic radiation. Electromagnetic radiation is a physical phenomenon generated by an electric current that causes electromagnetic interference with surrounding electrical equipment and may also have biological effects on the human body. To ensure the safety of people and equipment, the International Commission on Non-Ionizing Radiation Protection (ICNIRP) and the Institute of Electrical and Electronic Engineers have formulated standards to specify exposure limits in different frequency ranges [13]. Therefore, it is necessary to study how to reduce the electromagnetic radiation of the system and find design optimization solutions for relay coil compensation capacitors.
Due to the complicated structure and relatively difficult electromagnetic analysis, there is less research on WPT systems containing relay coils than on two-coil systems. Most multi-coil research is concentrated on the design optimization and control methods of the coil structure. Due to the limit of receiver coil size, determining how to extend energy transmission distance is vital to biomedical applications. In order to solve this problem, the literature [14] proposed a new three-coil design, using a cultural gene algorithm for optimized design. This algorithm combines the characteristics of the artificial bee colony method and the coordinated differential matrix adaptive evolution strategy.
The results show that compared with the two-coil WPT system, the power receiver coil of the three-coil WPT system can be increased by about 48%. Han et al. designed the corresponding three-coil systems for the characteristics of endoscopic micro-robots, optimizing the parameter design [15]. The two methods above are to optimize performance with mutual coupling between coils, which limits the layout, geometric shapes and choices of the coil.
In the literature [16], it is proposed to optimize the coil using mutual coupling, capacitance and relative polarity, which reduces the restrictions on the layout of the coil. Dynamic wireless power transmission is an ideal solution to extend the battery life of electric vehicles, but the cost of laying a large-scale charging guide cannot be ignored. Therefore, some scholars have proposed a solution to achieve stable power transmission under a low-cost structure, replacing the transmit coil with a tone compound coil. This solution can greatly reduce the number of resonance capacitors and reduce costs.
Meanwhile, the decoupled relay coil can be automatically suppressed to a low-power state, reducing air load loss, which is conducive to system security [17]. In addition to above applications, the relay coil is also used in the charging of high-voltage transmission line sensors [18].
In the literature [19], the compound coils are placed in the same axial as the transmit coil and receiver coil. On the basis of analyzing the effects of the three-coil WPT system’s driving frequency of resonance on power transmission efficiency, the self-resonance of transmit coils, relay coils and receiver coils is optimized for load changes. Through the proposed optimization method of the resonant frequency of different coils, the power transmission efficiency under different load resistance RL can be effectively improved.
In order to improve the tolerance of the WPT system, a compound coil is connected to the transmit coil. The results show that after increasing the tested coil, the system efficiency and load power can be maintained at almost 40% misalignment [20]. The three-coil WPT system with a relay coil is derived from the two-coil WPT system. In the literature [21], three-coil structures are more efficient than two-coil structures. Studies have found that as long as the interoperability between the transmit coil and the relay coil is large enough, it can effectively improve power transmission efficiency compared to the two-coil WPT system with the same transmit coil and receiver coil. Therefore, it is recommended that the sub-coils can be placed with the transmit coil.
In addition, for three-coil WPT systems, compared with the coexistence structure, the co-axis structure of the source, load and relay coils also helps achieve maximum power tracking, output voltage or current control. For example, Abatti et al. study the maximum efficiency and power tracking of the three-coil WPT system [22]. According to the literature [22], for three-coil WPT systems, the interdependence between transmit coils and relay coils is a factor affecting the maximum transmission efficiency and transmission power of the system.
For typical multi-coil WPT systems, the system operating frequency and compensation capacitors are usually used as control variables to improve power transmission efficiency and capacity [23,24,25,26]. From the literature [23], it can be seen that when the transformation of the transmit coil and the compound coil changes, the working frequency of the maximum power transmission efficiency of the three-coil WPT system also changes. Therefore, the frequency of working can be adjusted to obtain the maximum power transmission efficiency.
Another existing way to improve transmission efficiency is the idea of the power transmission array. It is because the power transmitted in the center functions as a peak, and the power decreases around the animal behavior test environment or cage. In the coil array method, the movement of the receiver coil is followed through using several transmitters in an array. Power transmission has higher efficiency and is transferred to the receiver in a localized manner [12,27].
In the literature [24], it is proved that when the coil is too close, the mutual coupling between non-adjacent coils cannot be ignored. Through adjusting compensation capacitors, cross coupling can be eliminated and system performance can be improved. In the literature [25], a continuous adjustable capacitance array that matches the multi-coil WPT system impedance network is presented. When the operating frequency changes, the system performance can be effectively improved. In the literature [26], for four-coil WPT systems, a method of choosing a compensation capacitor is proposed. According to the operation of the system, four different compensation capacitors can be selected to improve the transmission efficiency at the time of incompetence. From the above studies, it can be found that the compensation capacitor of the multi-coil WPT system can be effectively used to improve system performance.
However, most of the existing studies ignore the interdependence between non-neighboring coils (transmit coils and receiver coils) to simplify the theoretical analysis of three-coil WPT systems. In order to obtain higher efficiency, the distance between the transmit coil and the relay coil should be as close as possible, which means that the interdependence between non-adjacent coils cannot be ignored.
In study [28], considering the sense of interdependence between non-neighboring coils, when the interdependence between non-neighboring coils changes, the efficiency and capacity of electrical transmission will be affected. Therefore, in order to eliminate the effects of the interoperability between the transmit coil and the receiver coil, a large amount of research has been conducted. For example, in the literature [29], an adjustable compensation capacitor is designed to completely eliminate the cross coupling between the two receiver coils in three-coil WPT systems, which greatly improves the performance of the multi-load WPT system.
Based on a normalized equivalent circuit model, Bin and others analyzed the impact of the transmission efficiency and capacity of the transmission coil and the cross-coupled transmit coil and receiver coil [30]. The method of inserting an anti-coupled series in the load circuit is proposed to eliminate cross coupling.
However, the design of the entire system is too complicated, resulting in a decrease in the overall efficiency of the system. Therefore, it is necessary to further analyze the impact of cross coupling on system performance and find optimization methods suitable for ordinary coaxial three-coil WPT systems. Through adjusting the compensation parameters, the differences in these studies are summarized in Table 1. Among them, C1, C2 and C3 are compensated capacitors for transmit coils, relative coils and receiver coils.
Therefore, in order to overcome the above challenges, this paper optimizes and designs the compensation capacitor of the relay coil in the three-coil WPT system to realize the optimization of the system. The main contributions and innovations are as follows:
(1)
A strongly coupled three-coil WPT system which cannot ignore mutual coupling is used for analysis to increase the universality of the optimization results. The effects of mutual coupling, relay coil position and the compensation capacitor on the transmission efficiency and transmission power of the system are respectively analyzed.
(2)
Based on the above analysis, a relay coil compensation capacitor model is proposed to achieve the optimal transmission efficiency and transmission power of the three-coil WPT system. It is found that the transmission efficiency of the optimized system is 3% higher than that of the pre-optimized system, and the anti-migration ability is enhanced.
(3)
In view of the dynamic load and the mutual inductance change that may occur during the use of the three-coil WPT system, a relay coil compensation capacitor design scheme and a relay coil variable compensation capacitor circuit are proposed, respectively, and the parameter setting scheme of the circuit is proposed.
This article is organized as follows. Section 2 analyzes the strongly coupled three-coil wireless power transmission system. Then, the optimization of the relay coil compensation capacitor in the three-coil wireless power transmission system is analyzed in Section 3 and designed in Section 4. The simulation analysis of the proposed method is shown in Section 5. Finally, the conclusion is given in Section 6.

2. Analysis of Strongly Coupled Three-Coil Wireless Power Transmission System

2.1. The Impact of Cross Coupling on System Transmission Capacity

In general, the direction of the magnetic field in a multiphase WPT system can be controlled to enhance the flux coupled to the receiver while minimizing leakage to the surrounding environment, thereby improving transmission performance and position tolerance. Furthermore, the polyphase topology has the feasibility of integrating multiple coils to improve power density. The main problem is the cross coupling between different phases, which tends to change the impedance of each phase, thereby increasing reactive power, causing the current stress to be unevenly distributed between phases, resulting in zero voltage switch failure, and these problems are exacerbated by the misaligned position of the receiver. Therefore, early research mostly aimed to eliminate or minimize cross coupling.
In previous research, it was found that cross coupling in the long-distance asymmetric three-coil wireless power transmission system can be ignored. However, in this paper, we will study the optimal setting of a compensation capacitor for relay coils. As not all three-coil wireless power transmission systems are long-distance asymmetric models, in many studies, the model used is a strong coupling system, and cross coupling cannot be ignored. Therefore, it is necessary to further analyze the influence of cross coupling on system performance and find an optimization method suitable for common coaxial three-coil WPT systems.
In order to increase the universality of the research, in this study, the three-coil system is a strongly coupled model. The model structure of the three-coil WPT system is shown in Figure 1. The parameters of the coils in this study are shown in Table 2. It can be seen from Figure 2 that the structural parameters of the coil generally include the inner radius r, the turn spacing s and the number of turns n. With the deepening of the research on magnetically coupled radio energy transmission, there are more and more turns in the system, so the coil spacing h has become one of the important variables affecting the performance of the system.
For the convenience of analysis, all three coils use the same parameters. Figure 2 shows the power transmission efficiency and capacity under different loads with and without considering cross coupling. The resonant frequency of the system is set at 200 kHz, the input voltage is 50 V, and different load conditions are provided using 5 Ω and 10 Ω loads. The distance (h2) from the relay coil to the receiver coil is set to 30 mm, while the distance (h1) between the transmit coil and the relay coil can be adjusted to provide different mutual inductance between transmission and relay coils M12 and mutual inductance between transmission and receiver coils M13, as shown in Figure 3.
As shown in Figure 2, when cross coupling is ignored, the mutual inductance between the transmission and receiver coils, M13, is set to zero, while when cross coupling is considered, M13 will not be equal to zero. From Figure 2, it can be seen that under various load conditions, the theoretical calculation system efficiency without considering M13 is always higher than that with considering M13, and the error of power transmission efficiency does not fluctuate significantly with the change in h1. When the load is 5 Ω, the absolute error is about 0.2–0.3%; when the load is 10 Ω, the absolute error is about 0.1–0.2%. As for power transmission capacity, especially when cross coupling is weak, the impact caused by M13 is more obvious. It can be seen that without considering M13, the larger the h1, the greater the error in power transmission capacity. The error in power transmission capacity increases with the increase of h1. When h1 = 60 mm and the load is 5 Ω, the maximum absolute error is about 42.4%.
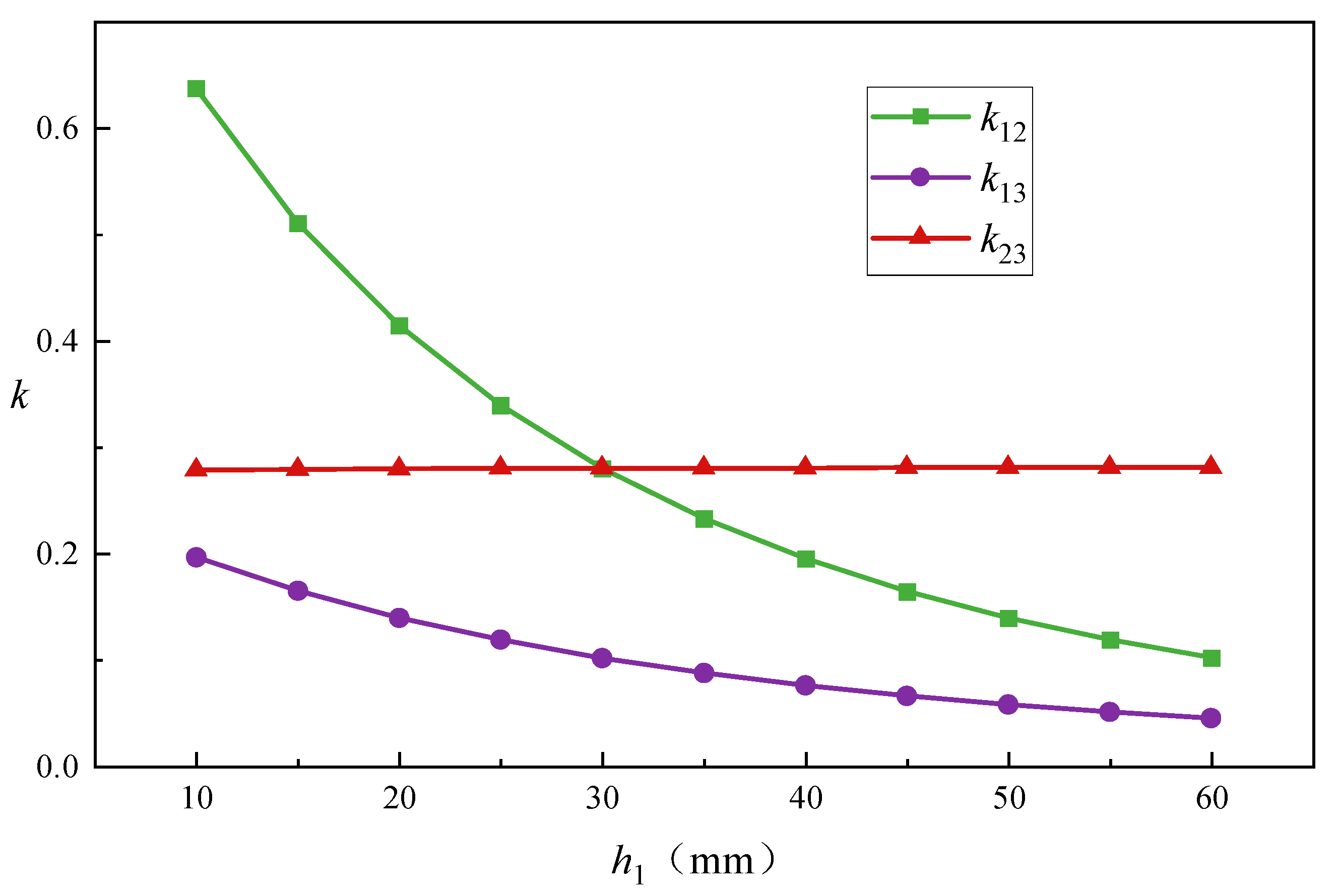
In addition, from Figure 3, it can be seen that when the distance h2 between the relay coil and the receiver coil is 30 mm, and the distance h1 between the transmit coil and the relay coil is 10 mm, the cross coupling M13 between the transmit coil and the receiver coil can reach as high as 0.2. Moreover, even when h1 reaches 60 mm, M13 can still be greater than 0.1, which means that the cross coupling M13 has reached the coupling coefficient ki,j range of the midrange system. Therefore, in the case where the distance h between the transmit coil and the receiver coil is not large enough, cross coupling cannot be ignored. The calculation of the mutual inductance Mi,j and the coupling coefficient ki,j between different coils is described in detail in Appendix A. That is, the system does not enter the critical coupling state from the over-coupling state.

2.2. Analysis of Position Characteristics of Relay Coils

In this section, both the two-coil and three-coil wireless power transmission systems adopt a series compensation topology, as the series compensation topology is the most basic and common topology in wireless power transmission systems. At the same time, the coils are fully aligned, and in this work, the power transmission distance will be adjusted to provide different mutual inductance values. In addition, resistive loads are used as loads, with load resistance RL ranging from 1 Ω to 50 Ω to simulate the battery, as the equivalent resistance of the battery will change with the charging process. If the distance between the transmit coil and the receiver coil is kept constant, compared to a two-coil wireless power transmission system, the actual power transmission distance is reduced through adding a relay coil between the transmit coil and the receiver coil. Therefore, we will increase the size of h, but keep the distance h2 from the relay coil to the receiver coil unchanged.
Similar to the mathematical analysis of the three-coil wireless power transfer system, the efficiency of the two-coil wireless power transmission system can also be obtained from its voltage and current matrix. For a two-coil wireless power transmission system, the position of the receiver coil is the same as that of the three-coil wireless power transmission system, and the position of the transmit coil used in the two-coil wireless power transmission system is the same as that of the relay coil used in the three-coil wireless power transmission system to provide the same power transmission distance. In addition, when the driving frequency is equal to the resonant frequency, for a fixed load, the efficiency of a specific two-coil wireless power transmission system is only related to the mutual inductance between the transmit coil and the receiver coil. Detailed analysis is in Appendix B:
η 2 = ω 2 M 13 2 R L ( R 3 + R L ) [ R 1 ( R 3 + R L ) + ω 2 M 13 2 ]
The addition of relay coils increases transmission distance while maintaining high transmission efficiency. Therefore, in order to make the efficiency of a three-coil wireless power transmission system higher than that of a two-coil wireless power transmission system, Equation (2) should be satisfied:
η 3 > η 2
Due to the complexity of the three-coil wireless power transmission system, it is too complex to calculate the optimal position of the relay coil through mathematical calculations, as the position of the relay coil not only affects M12 but also has an impact on M13 that cannot be ignored. Therefore, mathematical calculation tools can be used to derive the power transmission efficiency and power comparison of two-coil wireless power transmission systems and three-coil wireless power transmission systems under different conditions, as shown in Figure 4. From Figure 4, it can be seen that regardless of h1, the three-coil wireless power transmission system always has an optimal range of load resistance RL, which can achieve higher transmission efficiency or power. Moreover, the larger the h1, the greater the critical load resistance RL. In addition, as the load resistance RL increases, the transmission efficiency of the three-coil wireless power transmission system decreases much faster than that of the two-coil wireless power transmission system. This means that the three-coil wireless power transmission system is more suitable for devices with a larger load resistance RL range compared to the two-coil wireless power transmission system.

2.3. The Influence of Relay Coil Compensation Capacitor on Transmission Efficiency and Power

Analysis shows that for a two-coil wireless power transmission system, the maximum power transmission efficiency can be achieved when the system operates in a resonant state, and the output voltage of the inverter is in phase with the output current. For a three-coil wireless power transmission system, even if the system operates in a resonant state and the current and voltage in the transmit coil are different phases, the cross coupling M13 between the transmit coil and the receiver coil that cannot be ignored will also affect the system efficiency and transmission power. Therefore, this section will study the compensation capacitor of the relay coil to suppress the impact caused by M13. When studying the relationship between the transmission efficiency and power of a three-coil wireless power transmission system and the compensation capacitor of the relay coil, the power transmission efficiency and transmission power of the three-coil wireless power transmission system can be expressed as:
η 3 = ω 2 R L ( ω M 12 M 23 ( ω M 12 M 23 2 M 13 X 2 ) + M 13 2 ( R 2 2 + X 2 2 ) ) A + Z 3 X 2 2 ( ω 2 M 13 2 + Z 1 Z 3 ) 2 ω 3 M 12 M 13 M 23 X 2 Z 3
P 0 = U S 2 ω 2 M 13 2 R 2 2 R L + U S 2 ω 2 R L ( M 13 X 2 ω M 12 M 13 ) 2 B + ( ω 2 X 2 M 13 2 2 ω 3 M 12 M 13 M 23 + Z 1 X 2 Z 3 ) 2
where
A = ( ω 2 ( M 12 2 Z 3 + M 13 2 R 2 + M 23 2 Z 1 ) + Z 1 Z 3 R 2 ) ( ω 2 M 23 2 + Z 3 R 2 )
B = ( ω 2 M 12 2 Z 3 + ω 2 M 13 2 R 2 + ω 2 M 23 2 Z 1 + Z 1 R 2 Z 3 ) 2
According to the calculation, the transmission efficiency and power of the three-coil wireless power transmission system with different relay coil compensation capacitors are shown in Figure 5. In this section, the resonant frequency of all three coils is set to 200 kHz, and the self-inductance of the coils is 12.8 μH. The resonant capacitance corresponding to the coil is 49.5 nF. From Figure 5a, it can be seen that when the compensation capacitor of the relay coil is equal to the resonant capacitance, the transmission power of the system is not the maximum value, and the maximum value is taken when it is much smaller than the resonant capacitance. Near the resonant capacitor, as the capacitor increases, the output power shows a decreasing trend, and when the compensation capacitor C2 = 80 nF, the decrease in output power decreases. However, when the compensation capacitor C2 < 30 nF, the output power of the system changes greatly. In Figure 5b, we can see that the highest transmission efficiency of the system is not found at the resonant capacitor, but at a certain value less than the resonant capacitor to achieve the maximum transmission efficiency. Figure 5c shows that when the load resistance RL is different, reducing the compensation capacitor of the relay coil from the resonant capacitance can improve the output power. This means that according to the actual situation, we can adjust the compensation capacitor of the relay coil as needed to achieve the optimal output power. From Figure 5d, we can see that different loads correspond to different sizes of compensation capacitors that achieve maximum transmission efficiency, but the same thing is that they are all obtained when they are smaller than the resonant capacitor.

3. Optimization of Relay Coil Compensation Capacitor in Three-Coil Wireless Power Transmission System

3.1. Optimization of Compensation Capacitor for Relay Coils

In the previous study, we found that the maximum output power and maximum transmission efficiency of a three-coil wireless power transmission system are different from those of a two-coil wireless power transmission system. For a two-coil wireless power transmission system, when the compensation capacitor is a resonant capacitor, the maximum value will be obtained. However, for a three-coil wireless power transmission system, this is not the case. Therefore, in this section, we will explore how to choose the optimal compensation capacitor to achieve maximum output power and transmission efficiency in a three-coil wireless power transmission system. We will take the differential of Equations (3) and (4) once, respectively:
d η 3 d X 2 = 0
d P 0 d X 2 = 0
Obtain the reactance corresponding to transmission efficiency and transmission power through Equations (7) and (8), respectively:
X 2 _ o p 1 = A 1 A 1 2 + A 2 2 ω M 12 M 13 M 23 Z 1 Z 3 2 X 2 _ o p 2 = A 1 + A 1 2 + A 2 2 ω M 12 M 13 M 23 Z 1 Z 3 2
X 2 _ o p 3 = 3 ω M 12 M 23 2 M 13 2 ω 3 B 1 2 ω B 2 + B 3 2 B 4 X 2 _ o p 4 = 3 ω M 12 M 23 2 M 13 + 2 ω 3 B 1 2 ω B 2 + B 3 2 B 4
where
A 1 = ω 2 ( ω 2 M 13 4 M 23 2 R 2 M 12 2 M 23 2 Z 1 Z 3 2 + ω 2 M 13 2 M 23 4 Z 1 + M 12 2 M 13 2 R 2 Z 3 2 + 2 M 13 2 M 23 2 R 2 Z 1 Z 3 ) A 2 = 4 ω 2 M 12 2 M 13 2 M 23 2 Z 1 Z 3 2 ( ω 4 M 13 2 M 23 2 R 2 + 2 ω 2 M 23 2 R 2 Z 1 Z 3 + ω 2 M 12 2 R 2 Z 3 2 + ω 4 M 23 4 Z 1 + R 2 2 Z 1 Z 3 2 )
B 1 = M 13 4 ( M 12 2 R 2 Z 3 + M 23 2 R 2 Z 1 ) + 2 M 13 2 ( M 12 4 Z 3 2 + M 23 4 Z 1 2 ) B 2 = M 12 2 M 23 2 Z 1 2 Z 3 2 M 13 2 ( M 12 2 R 2 Z 1 Z 3 2 + M 23 2 Z 1 2 R 2 Z 3 ) B 3 = ( ω 2 M 12 2 M 13 2 + M 23 2 Z 1 2 ) ( M 12 2 Z 3 2 + ω 2 M 13 2 M 23 2 ) ( ( ω 4 M 12 4 M 13 2 + 4 ω 2 M 12 2 M 13 2 R 2 Z 1 + ω 2 M 12 2 M 23 2 Z 1 2 + 4 M 13 2 Z 1 2 R 2 2 ) Z 3 2 + ( 8 ω 2 M 13 4 Z 1 R 2 2 + 4 ω 2 M 13 2 M 23 2 Z 1 2 R 2 + 4 ω 4 M 12 2 M 13 4 R 2 ) Z 3 + ω 4 M 13 2 ( 2 M 13 2 R 2 + M 23 2 Z 1 ) 2 + ω 6 M 12 2 M 13 4 M 23 2 ) B 4 = M 12 M 13 M 23 ( Z 1 2 Z 3 2 ω 4 M 13 4 )
In order to test whether the four optimal resistances have reached the maximum output power and output efficiency, the derivative of Equations (7) and (8) is taken again for X2. Connect X2_op1, X2_op2, X2_op3 and X2_op4. Substitute them into the quadratic differential and find that the quadratic differential is not equal to zero, indicating X2_op1, X2_op2, X2_op3 and X2_op4 are not turning points. Therefore, two of the four resistances are the points where the maximum value is obtained, and the other two are the points where the minimum value is obtained. To determine the optimal capacitance for achieving maximum output power, substitute X2_op3 and X2_op4 into Equation (4) to obtain the output power PX2_op3 and PX2_op4, PX2_op3 minus PX2_op4, obtained as follows:
U S 2 ω 3 R L B 3 ( ( ω 2 M 13 2 + Z 1 Z 3 ) ( ω 2 M 12 2 Z 3 2 + ω 2 M 13 2 R 2 + ω 2 M 23 2 Z 1 + Z 1 R 2 Z 3 ) ) 2
According to Equation (13), the difference in PX2_op3 and PX2_op4 is positive, indicating X2_op3 is the reactance needed to obtain the maximum output power, and X2_op4 is the reactance needed to obtain the minimum output power. Similarly, we will add X2_op1 and X2_op3. Substituting them into Equation (3) and making a difference can result in a positive result, so X2_op1 and X2_op2 is the reactance corresponding to achieving maximum output efficiency and minimum output efficiency, respectively. R1, R2 and R3 are the parasitic resistances of the transmission coil, relay coil and receivier coil, respectively.
Through the relationship between inductance and capacitance, we can obtain Equation (14):
C 2 _ η max = 1 ω 2 L 2 A 1 + A 1 2 + A 2 2 M 12 M 13 M 23 Z 1 Z 3 2 C 2 _ η min = 1 ω 2 L 2 A 1 A 1 2 + A 2 2 M 12 M 13 M 23 Z 1 Z 3 2 C 2 _ P max = 1 ω 2 L 2 ( 3 ω 2 M 12 M 23 2 M 13 2 ω 4 B 1 2 ω 2 B 2 + ω B 3 2 B 4 ) C 2 _ P min = 1 ω 2 L 2 ( 3 ω 2 M 12 M 23 2 M 13 + 2 ω 4 B 1 2 ω 2 B 2 + ω B 3 2 B 4 )
Figure 6 shows the increase and decrease characteristics of the output power and transmission efficiency of a three-coil wireless power transmission system with different capacitor compensations. The output power and transmission efficiency correspond to the two capacitors that make the maximum and minimum values, respectively. In practical applications, different capacitance values can be selected based on their characteristic curves.

3.2. Analysis of the Anti-Offset and Sensitivity of the System after Capacitor Optimization

In wireless power transmission systems, the offset of the coil position is a possible factor that can lead to a decrease in system performance. The offset of the coil position may be caused by manufacturing errors, equipment aging, mechanical vibration, and improper user operation, resulting in a reduced coupling effect between coils or alignment errors. This phenomenon is common in wireless power transmission systems, especially when resonant coils are used for power coupling in wireless power transmission systems. The offset of the coil position may have a negative impact on the transmission efficiency, transmission distance, and stability of the system. Through in-depth analysis of coil position offset in wireless power transmission systems, it will help to understand the impact of this offset on system performance and provide strong reference and guidance for designing more stable and efficient wireless power transmission systems. In this section, the system’s h1 = h2 = 30 mm, and the other parameters are consistent with the previous section. The compensation capacitor is set to the optimized value.
Sensitivity refers to the ability of a WPT to respond to changes in compensation capacitance and load resistance. The variation in compensating capacitance and load resistance will affect the resonant frequency and power transmission efficiency of WPT system. When the compensation capacitance is increased, the resonant frequency of the system will decrease, and the power transmission efficiency may decrease. On the contrary, when the compensation capacitance is reduced, the resonant frequency of the system will increase, and the power transmission efficiency may be improved. When the load resistance increases, the match between the load and the transmission line may become worse, and the power transmission efficiency may decrease. On the contrary, when the load resistance is reduced, the match between the load and the transmission line may become better, and the power transmission efficiency may be improved. Therefore, the sensitive system can sense the change of compensation capacitance and load resistance in time and take corresponding control measures to keep the performance of the system stable.
In WPT systems, the anti-offset and the sensitivity of system are related. A system with strong offset is better able to adapt to changes in the position of the device and therefore better able to maintain the sensitivity of the system. However, even if the system has strong offset, if its sensitivity is low, there may still be a problem of decreased power transmission efficiency when compensating for changes in capacitance and load resistance. Therefore, the system design and control strategy should take the anti-offset and sensitivity of the system into account to achieve stable power transmission.
Figure 7 shows the change in coupling coefficient of the coaxial three-coil wireless power transmission system when the relay coil and receiver coil are offset, and the impact of coil offset on the transmission efficiency of the system before and after capacitor optimization. From Figure 7a, it can be seen that the coupling coefficient of the system does not change much when the relay coil is offset within a range of 10 mm. However, when the offset distance is greater than 10 mm, the coupling coefficient of the system shows a significant decrease, and the downward trend of k12 and k23 is the same, with a decrease of 76.9%. Although the decrease is significant, it is also foreseeable because we have set both h1 and h2 to 30 mm, which is already a relatively large transmission distance for this system. Compared to the coupling coefficient, the decrease in efficiency starts with a significant decrease from an offset distance of 25 mm. Interestingly, the difference in system transmission efficiency before and after optimization also shows a significant change from a coaxial offset distance of 25 mm, ranging from 0.8% of 0 mm to 3.6% of 50 mm. In Figure 7b, the changes in k23 are basically the same as those in Figure 7a, except that k13 is less affected by the offset of the receiver coil. This is reflected in the efficiency aspect, which is that the optimized system transmission efficiency has a slower decline trend than when the relay coil is offset, and the decrease is not significant. On the contrary, although the decrease in system efficiency before optimization is not as significant as when the relay coil is offset, its sensitivity to coil offset is much greater than after optimization. This is reflected in the data. Before optimization, the transmission efficiency of the system decreased from 89.5% to 33.5%, with a decrease of 62.6%. After optimization, the transmission efficiency of the system decreased from 90.3% to 59.9%, with a decrease of 33.7%. The efficiency difference before and after optimization increased from 0.8% at the beginning to 26.4% at an offset distance of 50 mm.
The above analysis shows that the coaxial three-coil wireless power transmission system is more sensitive to the position offset of the relay coil, and the system after optimizing the capacitor has stronger anti-offset performance compared to the system before optimizing the capacitor, especially when the position of the receiver coil shifts.

3.3. Frequency Characteristics of the System after Capacitor Optimization

In wireless power transmission systems, frequency is to a large extent a key parameter that affects system characteristics, mainly reflected in voltage gain and input phase angle. In terms of voltage gain, since the DC voltage hardly changes during operation, a relatively stable output voltage is related to the safety of the charging process and battery life. In addition, the implementation of zero voltage switching can reduce the switching loss of the inverter, ensure safe operation, and the input impedance angle can directly reflect the zero-voltage switching area. Detailed description is in Appendix C. According to Equation (17), the following Equations (15) and (16) can be obtained:
G V = | U O U S | = | ( j ω M 13 Z 2 + ω 2 M 12 M 23 ) Z 1 Z 2 Z 3 + ω 2 ( M 12 2 Z 3 + M 23 2 Z 1 + M 13 2 Z 2 ) 2 j ω 3 M 12 M 13 M 23 |
Z i n = ( Z 2 Z 3 + ω 2 M 23 2 ) Z 1 Z 2 Z 3 + ω 2 ( M 12 2 Z 3 + M 23 2 Z 1 + M 13 2 Z 2 ) 2 j ω 3 M 12 M 13 M 23
{ I ˙ 1 = ( Z 2 Z 3 + ω 2 M 23 2 ) U ˙ S Z 1 Z 2 Z 3 + ω 2 ( M 12 2 Z 3 + M 23 2 Z 1 + M 13 2 Z 2 ) 2 j ω 3 M 12 M 13 M 23 I ˙ 2 = ( j ω M 12 Z 3 + ω 2 M 13 M 23 ) U ˙ S Z 1 Z 2 Z 3 + ω 2 ( M 12 2 Z 3 + M 23 2 Z 1 + M 13 2 Z 2 ) 2 j ω 3 M 12 M 13 M 23 I ˙ 3 = ( j ω M 13 Z 2 + ω 2 M 12 M 23 ) U ˙ S Z 1 Z 2 Z 3 + ω 2 ( M 12 2 Z 3 + M 23 2 Z 1 + M 13 2 Z 2 ) 2 j ω 3 M 12 M 13 M 23
θ i n = 180 π tan 1 Im ( Z i n ) Re ( Z i n )
In the formula, GV is the voltage gain and θin is the input impedance angle of the three-coil wireless power transmission system. According to Equations (15), (16) and (18), we can obtain the voltage gain and input impedance angle of the three-coil wireless power transmission system under different load conditions, as shown in Figure 8.
According to the results shown in Figure 8a, it can be seen that the wireless power transmission system with three coils will have three frequency bifurcation points when the load resistance RL is small (load resistance RL = 1 Ω), while the two-coil system only has two. The common point of both systems is that there are two additional fL and fH frequency points. When the system operates at a frequency f < fL or f > fH, although the load resistance RL changes greatly, the voltage gain GV remains almost unchanged. However, unlike the two-coil system, even after the load resistance RL increases, the three-coil system still has two frequency bifurcation points, and a concave curve appears near the second bifurcation point when the load resistance RL is low. In addition, for the input impedance angle θin in Figure 8b, when the resistance value is low, θin is the value of fluctuations near the frequency bifurcation point. As the resistance increases, a concave parabolic curve appears near the first frequency bifurcation point, and a convex parabolic curve appears near the second frequency bifurcation point. In a three-coil wireless power transmission system, the distance and position relationship between coils has a significant impact on transmission efficiency and power transmission efficiency. Through analyzing the S-parameter, the optimal location and distance for the transmission efficiency and power transmission efficiency between coils can be identified, and the size and shape of the coils can be optimized during the design phase to achieve the best transmission efficiency.
The S-parameter refers to the scattering parameter, which is a parameter used to describe the transmission and reflection of signals in a circuit. It describes the relationship between the input and output, as well as the signal transmission and reflection between different locations in the circuit, usually using the S-parameter to evaluate the performance of the circuit, optimize the design of the circuit, perform circuit analysis, etc. The S-parameter plays a very important role in the two-coil radio energy transmission system. Because the radio energy transmission system is completed by the radiation and reception of electromagnetic waves, the transmission and reflection of electromagnetic waves must be fully understood and analyzed. The S-parameter can be used to describe the electromagnetic wave transmission efficiency and power transmission efficiency between coils, helping designers optimize system performance. In addition, the S-parameter can also be used to evaluate the stability and anti-interference ability of the system. Through analyzing S-parameters, we can identify the instability and interference sources that may exist in the system and take corresponding measures to solve these problems. According to Equations (17) and (21), we can obtain the S-parameters of the three-coil system:
S 21 = 2 U L U S R S R L
S 21 = R S R L 2 ( j c Z 2 R 2 ( R 1 + R S ) ( R 3 + R L ) + a b ( R 1 + R S ) ( R 3 + R L ) ) Z 2 R 2 + ( a 2 + b 2 + c 2 Z 2 R 2 ) 2 j a b c
a = k 12 Q 1 Q 2 , b = k 23 Q 2 Q 3 , c = k 13 Q 1 Q 3
where Q is the quality factor of the circuit where the corresponding inductance is located, where RS and load resistance RL are both set to 50 Ω, which is the general value of the power impedance in the high-frequency circuit. At the same time, we set a = b, so that the three-coil wireless power transmission system is a symmetrical system, which is also the choice of many researchers. The relationship between the amplitude of S21 in the three-coil wireless power transmission system and a and c is shown in Figure 9. From Figure 9, it can be seen that there are two peaks in the system, and between the two peaks, S21 shows a concave part. When a and c are greater than a certain value, S21 shows a decreasing trend with the increase in a and c.

4. Design of Relay Coil Compensation Capacitor for Three-Coil Wireless Power Transmission System

4.1. Design of Compensation Capacitor for Relay Coil Based on Dynamic Load

In order to reduce the increase in electromagnetic load brought by the relay coil in the three-coil WPT system and effectively improve the performance of the system using the compensation capacitor, this paper studies the exact design optimization method of the relay coil compensation capacitor in detail, so as to optimize the operation of the three-coil WPT system and effectively improve the transmission efficiency and stability of the WPT system.
In the use of wireless power transmission technology, many electrical devices are equipped with batteries, and the equivalent load resistance RL of the battery will change with the charging process. According to Figure 5, we can know that when the load resistance RL changes, the optimal relay coil compensation capacitor corresponding to the maximum power transfer efficiency and maximum output power will also change. For specific devices with fixed parameters, the load resistance RL usually varies within a certain range, so a relatively optimal capacitance can be obtained, which can meet the required power transmission efficiency and power. For example, when the load resistance RL changes from 5 to 10 Ω, the optimal relay coil compensation capacitor is 41 nF when the load resistance RL is 5 Ω, and 44 nF when the load resistance RL is 10 Ω. Although the compensation capacitor of the optimal relay coil corresponding to a load of 5 Ω and 10 Ω is different, near the resonant capacitor, when the capacitance decreases, the output power increases. From Figure 5, we can see that the smaller the load, the smaller the required optimal compensation capacitor. Therefore, when selecting 44 nF as the compensation capacitor for the relay coil, if the equivalent resistance of the load is 10 Ω at this time, we can achieve the highest transmission efficiency. However, if the equivalent resistance of the load becomes 5 Ω at this time, the output power of the system will increase by 129 W, and the transmission efficiency will increase by 0.4%. On the contrary, if we choose a compensation capacitor of 44 nF, when the equivalent resistance changes from 10 Ω to 5 Ω, the transmission power will decrease by 141 W and the transmission efficiency will decrease by 0.7%.
Based on the above analysis, the design process of the compensation capacitor C2 for the relay coil is shown in Figure 10, where the Rrang represents the optimization method for the compensation capacitor of the relay coil within the load variation range, which is summarized as follows:
Step 1: Determine the electrical parameters of the system, including coil mutual inductance (M12/M13/M23) and equivalent impedance (Z1/Z2/Z3).
Step 2: Determine the load range and select the smallest load value as the Rop.
Step 3: Calculate the optimal C2 based on the formula for the optimal compensation capacitor.
Step 4: Calculate the transmission power P0_op of the system under the compensation capacitor and transmission efficiency ηop. The transmission efficiency when the system load is maximum is ηR_max.
Step 5: Compare ηR_max and the given minimum transmission efficiency ηmin. If ηR_maxηmin, then select C2 above as the compensation capacitor for the relay coil; otherwise, increase Rop and reselect C2 until the constraint is met.

4.2. Relay Coil Variable Compensation Capacitor Circuit

In the previous section, we analyzed the optimal compensation capacitor of the relay coil in a three-coil wireless power transmission system, adjusted the capacitance parameters to achieve maximum transmission power or efficiency, and designed a compensation capacitor design process for battery type dynamic loads. However, in many applications, the changes in system parameters are not limited to the load. In the use of wireless power transmission systems, changes in mutual inductance parameters caused by changes in coil position are often inevitable. Through Equation (14), we can know that changes in mutual inductance cannot be ignored in the selection of capacitors. Therefore, we propose a variable compensation capacitor for relay coils to solve the problem of mutual inductance changes, as shown in Figure 11.
In Figure 11, two tuning capacitors C2a and C2b are placed in parallel, and capacitor C2b is connected in series with MOSFET S1. The driving signal of S1 is provided by an external circuit, and C2a and C2b are equivalent to C2 externally. We can control the conduction state of S1 to change the charging and discharging time of the compensation capacitor C2b and obtain the equivalent compensation capacitor of the relay coil. Considering that a switched capacitor may generate a destructive impulse current, zero voltage switching (ZVS) is used. The switching speed of the switch is designed to be faster than the charging speed of the parasitic capacitance between the drain and source terminals of the MOSFET, so ZVS can be obtained when the MOSFET is turned off. The following will propose a control method for delaying the switch drive signal to change the C2b charging and discharging time for the switch circuit and will provide a detailed description. Among them, the voltage waveform through MOSFET is assumed to be a sinusoidal waveform, and the harmonics generated due to switch operation are ignored.
Figure 12 shows a typical steady-state waveform of the proposed control method for the switching circuit. The waveform from top to bottom is as follows: (1) voltage VS1 on MOSFET S1; (2) the driving signal DS1 of MOSFET S1; (3) voltage UC2b through capacitor C2b. When the voltage at both ends of switch S1 is negative, switch S1 is triggered to obtain ZVS and delayed to change the sum of the charging and discharging times of compensation capacitor C2b. Taking the time interval [t1, t3] as an example, between t1 and t2, the resonant circuit between C2b and the relay coil is disconnected because S1 is disconnected due to the forward voltage, so the voltage at both ends of C2b is constant. At t = t2, D1 begins to conduct electricity and C2b begins to band. At this time, the voltage on S1 is equal to the negative value of the positive bias voltage of D1, triggering the driving signal of S1 and delaying it ΔT. At t2 + Δt, S1 is in a conductive state and C2b continues to charge. When S1 is conducting, US1 = 0, which causes the driving signal on S1 to decrease at t3 because the driving signal on S1 is only triggered when the voltage on S1 is negative. At t = t3, S1 is disconnected, so capacitor C2b is disconnected from the resonant circuit, and the voltage on it becomes constant. From Figure 12, it can be seen that the sum of the charging and discharging times of C2b in one cycle is twice the delay time Δt.

4.3. Variable Compensation Capacitor Circuit Component Parameter Relationships

According to Equation (22), the absolute charge flowing through the compensation capacitor C2b and the equivalent compensation capacitor Ce is equal:
| Q 2 b | = | Q e |
In the formula, Q2b and Qe are the total charges flowing through the compensation capacitor C2b and the equivalent compensation capacitor Ce, respectively. The total charge flowing through the capacitor can be calculated according to Equation (23):
Q = i d t = C d v d t d t
In the formula, C is the capacitor, i is the current passing through the capacitor, v is the voltage at both ends of the capacitor, and t is the time. Determine the relationship between the delay of the driving signal on the switch circuit C2b and the equivalent compensation capacitor based on Equations (22) and (23).
The compensation capacitor C2b switches to the relay coil circuit within the time intervals of [0, D/2] and [T-D/2, T], respectively, and switches out of the relay coil circuit within the time intervals of [D/2, T-D/2]. From Equations (22) and (23) and Figure 12:
0 T C e d V C e d t d t = 0 D 2 C 2 b V C 2 b _ o n d t d t + D 2 T D 2 C 2 b V C 2 b _ o f f d t d t + T D 2 T C 2 b V C 2 b _ o n d t d t
In the equation, UC2b_On and UC2b_Off are the voltage of the compensation capacitor C2b when C2b cuts out the relay coil circuit and enters the relay coil circuit, Ue is the voltage on the equivalent compensation capacitor Ce, and D is the sum of the charging and discharging time of C2b within a cycle. Simplifying (24) obtains the following:
4 C e U c e = 2 C 2 b [ U C 2 b _ o n ] 0 T 2 + 2 C e [ U C 2 b _ o f f ] D 2 T 2
In the formula, Uce is the amplitude of Ue, and the voltage UC2b_On can be calculated using Equation (26):
U C 2 b _ o n = I 2 b j ω C 2 b
In the formula, I2b is the current that C2b passes through C2b in the relay coil circuit, which can be expressed as:
I 2 b = I 2 b _ m a x sin ( ω t )
Substitute Equation (27) into Equation (26) and simplify it to obtain UC2b_on, as shown in Equation (28):
U C 2 b _ o n = I 2 b _ m a x ω C 2 b cos ( ω t )
Substituting Equation (28) into Equation (25) and solving it, the relationship between the sum of C2b charging and discharging times and the equivalent compensation capacitor Ce can be obtained as follows:
D = 4 ω arcsin ( ω C 2 U 2 I 2 b _ m a x )
Because the sum of charging and discharging times is twice the time delay of the switch drive signal, the resulting time delay is:
Δ t = 2 arcsin ( ω C e U e / I 2 b _ m a x ) / ω
where
C e = C 2 _ m a x C 2 a , U e = I 2 _ m a x ω C 2 _ m a x , I 2 b _ m a x = I 2 _ m a x C 2 b C 2 a + C 2 b
In the equation, C2_Max is the compensation capacitor when the relay coil achieves maximum power transmission or transmission efficiency, which can be calculated using Equation (14), I2_Max and I2b_Max are the currents flowing through equivalent compensation capacitors C2_max and the compensation capacitor C2b, respectively.

5. Simulation Analysis

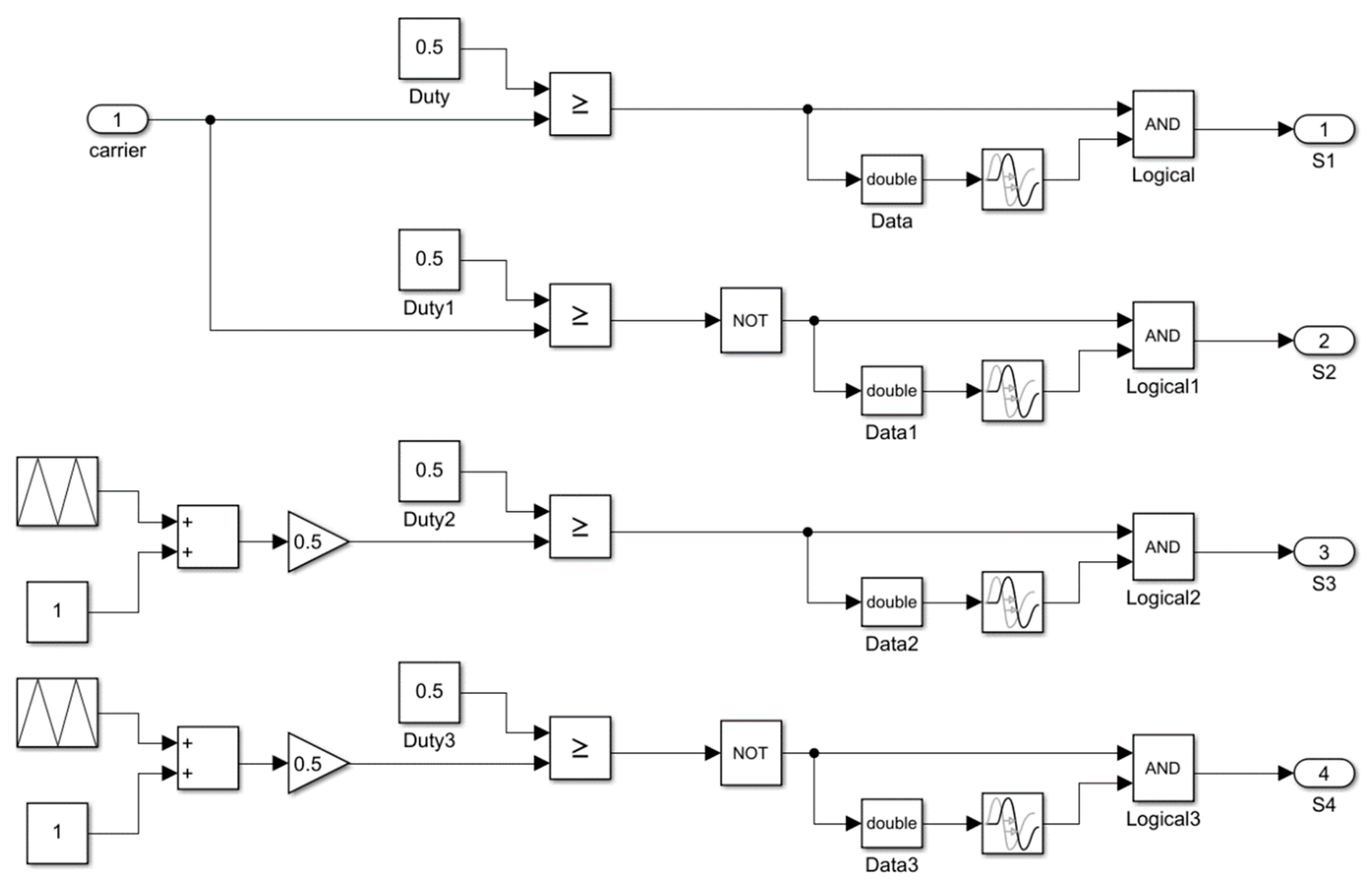
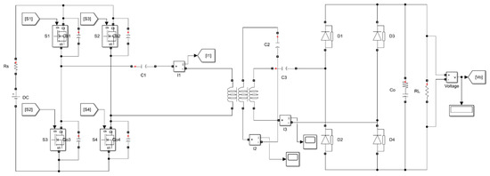
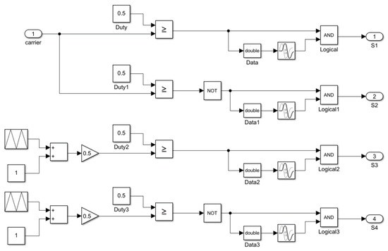
In order to verify the rationality of the system design, Simulink software was used to build a circuit of a three-coil wireless power transmission system and conduct circuit simulation analysis. This can help optimize circuit performance, accelerate the design process, reduce design costs and improve circuit reliability. The simulation setting is shown in Figure 13.
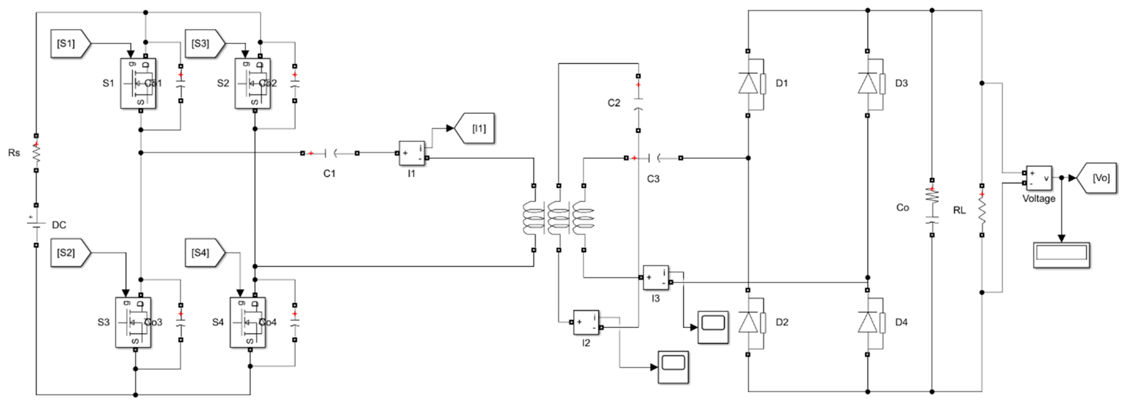
As shown in Figure 14, the Simulink simulation circuit diagram of a magnetic coupling wireless power transmission system based on a relay coil is shown.
The four power switches S1~S4 form a full bridge inverter circuit, and the driving signal of the full bridge inverter circuit is controlled in Figure 15. The transmit coil L1 and capacitor C1 form the transmit end of the system, the relay coil L2 and capacitor C2 form the relay coil compensation network, the transmit coil L3 and capacitor C3 form the receiving end, and D1~D4 form the rectifying circuit. Rectify the AC power obtained from the transmit coil into DC power to supply the load resistance RL.
In order to simulate the transmission between coils in the Simulink simulation, we used a coupled inductance model that considers the self-inductance and mutual inductance between coils, as well as the parasitic resistance of the inductance itself. In order to facilitate circuit simulation analysis of transmission situations at different distances, we first established a three-coil coupled transmission model using ANSYS Maxwell electromagnetic simulation software. Table 3 shows the simulation results of the coupling coefficient between coils when the transmission distance h1 between the transmit coil and the relay coil changes from 10 mm to 60 mm.
Firstly, in order to ensure the rationality of system simulation analysis, it is necessary to analyze and verify the working status of each key point in the circuit. Figure 15 shows two pulse drive signals, with PWM1 and PWM2 controlling the conduction states of S1, S3, S2 and S4, respectively. Figure 16 shows the waveform of key points in the system’s power transmission process. The coil coupling model parameters are based on Maxwell simulation results at h1 = 30 mm. Vin is the output voltage waveform of the full bridge inverter circuit, Vo is the output voltage waveform of the receiver coil compensation network, URL is the voltage waveform of both ends of the load, and I1, I2 and I3 are the current waveforms of the transmit coil, relay coil and receiver coil, respectively. The simulation results show that the waveforms of each key point are consistent with the theoretical results analyzed above, thus verifying the rationality of this circuit simulation model.
In the simulation, the circuits of the transmission and receiver coils are adjusted to the resonant frequency, and the compensation capacitor of the relay coil is manually changed. Each compensation capacitor’s output voltage is simulated, and the transmission efficiency under the compensation capacitor is calculated, which is shown in Figure 16.
In Figure 16, the simulated tuning capacitor with the maximum transmission efficiency is 44.4 nF, which is 0.4 nF higher than its theoretical value of 44 nF, and the transmission efficiency is 3% higher than the highest theoretical value. After optimizing the compensation capacitance, the efficiency difference increases from 0.8% at the beginning to 26.4% at a 50 mm offset distance, and the system reduces current by 86.9%, increases system efficiency by 10% and suppresses electromagnetic field (EMF) leakage by 18 dB. Meanwhile, the capacitor optimization further improves transmission efficiency.

6. Discussion

In order to design and optimize the compensation capacitor of the relay coil in the three-coil WPT system, the influence of cross inductance and relay coil position on the system are respectively studied in this paper. Based on this, the compensation capacitance of the relay coil is changed.
It is found that the maximum transmission power and the transmission power of relay coil are not the resonant capacitance, but the maximum transmission power and the transmission power are obtained when the resonant capacitance is smaller. Then, based on the above analysis results, a relay coil compensation capacitance model to realize the optimal transmission power and transmission efficiency is proposed.
Then, the anti-offset performance and frequency characteristics of the system after capacitor optimization are analyzed. It is found that the system after capacitor optimization has stronger anti-offset performance than the system before capacitor optimization, especially when the position of the receiver coil is offset. In addition, in order to solve the problem of resistance change of battery load and mutual inductance change caused by coil position change, a design method of relay coil compensation capacitor based on dynamic load and a variable compensation capacitor circuit are proposed, respectively.
However, there are a few potential drawbacks or disadvantages of the proposed approach.
Firstly, the compensation capacitance optimization of the relay coil of the three-coil WPT system proposed in this paper is only applicable to the three-coil WPT system. For the case of multiple devices charging at the same time or multiple devices supplying power at the same time, how to design effectively needs to be further studied.
Secondly, the optimization method proposed in this paper does not consider the parameter design of the transmission coil and receiver coil in the optimization process, and more variables can be added in future work.

7. Conclusions

Wireless power transmission (WPT) technology, as an innovative technology, has gradually become a research focus in recent years because it eliminates the limitation of physical connection and improves convenience. In the current three-coil WPT system, the common power repeater is composed of a coupling coil and a compensation capacitor in series, and its tuning condition will affect the power transmission ability of the WPT system. However, the exact impact of the compensation capacitors is not clear, which has led to the design of power repeaters based on empirical or trial-and-error methods. The relay coil is placed in coplanar and coaxial positions, and the coplanar placement of the relay coil can help increase the self-inductance of the transmission coil and the mutual inductance between the transmission coil and the receiver coil.
In order to solve the above problems, this paper mainly studies the design and optimization of the compensation capacitor value of relay coil in three-coil WPT system. Through theoretical derivation and experimental verification, the following conclusions can be obtained:
(1) Through analyzing the influence of mutual inductance and relay coil position on common coaxial strongly coupled three-coil WPT system, the compensation capacitor value of the relay coil in the three-coil WPT system is optimized. It is found that, unlike two-coil WPT systems, the maximum transmission power and transmission efficiency of three-coil WPT systems are obtained when the compensation capacitor is less than the resonant capacitor, but not equal to the resonant capacitor.
(2) On the basis of the above analysis results, the optimum compensation capacitor value of the relay coil to achieve the maximum transmission power and transmission efficiency in the three-coil WPT system is derived, and a method for designing the compensation capacitor value of the relay coil based on dynamic load is proposed. Then, the anti-migration performance and frequency characteristics of the optimized capacitors are studied.
(3) A variable compensation capacitor circuit is proposed to solve the problem that the coil displacement often occurs in the operation of the three-coil WPT system, which leads to the change of system parameters and the change in the optimal compensation capacitor of the system.

Author Contributions

Conceptualization, P.D.; Methodology, K.Z.; Software, J.X.; Data curation, H.Z.; Writing—original draft, Y.M.; Writing—review & editing, D.Z. All authors have read and agreed to the published version of the manuscript.

Funding

This work was supported by the Southern Power Grid Corporation Wireless Power Transmission Joint Laboratory funded by Opening Foundation Projects (GXKJXM20210149) and Guangxi Power Grid Science and Technology Project (GXKJXM20210055). This work was supported in part by the National Natural Science Foundation of China (52107083), the Guangxi Key Research and Development Program of China (2021AA11008) and the Guangxi Science and Technology Base and Talent Special Project of China (2021AC19120).

Institutional Review Board Statement

Not applicable.

Informed Consent Statement

Not applicable.

Data Availability Statement

The data that support the findings of this study are available from the corresponding author, [author initials], upon reasonable request.

Acknowledgments

We would like to thank the anonymous reviewers for their helpful remarks.

Conflicts of Interest

The authors declare no conflict of interest.

Nomenclature

MMutual inductance between different coils, μHGVVoltage gain
PTransmission power, WθinInput impedance Angle of a three-coil WPT system
SS-parameter of three-coil WPT systemZinInput impedance
RResistance, ΩωOperating frequency of the system
CCapacitance, nFnThe number of turns of the coil
hThe distance between different coils, mmkCoupling coefficient
rThe inner radius of the coil, mmsThe turn spacing of the coil, mm
ηTransmission efficiencyfFrequency, Hz
QThe quality factor of the circuit where the corresponding inductance is located

Appendix A

The method to calculate the mutual inductance in this paper is shown in Equations (A1) and (A2):
M = ρ × i = 1 i = n 1 j = 1 j = n 2 M i j
M i j = μ 0 π a i 2 b j 2 2 ( a i 2 + b j 2 + z 2 ) 3 / 2 ( 1 + 15 32 γ i j 2 + 315 1024 γ i j 4 )
where:
a i = r 1 + ( n i 1 ) ( w 1 + s 1 ) + w 1 / 2
b j = r 2 + ( n j 1 ) ( w 2 + s 2 ) + w 2 / 2
γ ij = 2 a i b j / ( a i 2 + b j 2 + z 2 )
ri, wi and si are the inner radius of the corresponding coil, the coil gap and the wire diameter of the coil, respectively. The equivalent resistance of the coil is calculated as shown in Equation (19), where ∑ri is the sum of the radii of each layer of the planar spiral coil; δs is the penetration depth of the skinning effect of the wire; a is the diameter of the wire; ξ is the empirical current congestion factor, which is generally taken as 2; σ is the electrical conductivity; μr is the magnetic permeability; and ω is the angular frequency of the system.
R o = π r i σ ξ a δ s   and   δ s = 2 ω μ r
The method to calculate the coupling coefficient in this paper is shown in Equation (A7):
k i ,   j = M i ,   j L i L j

Appendix B

Figure A1a,b show the equivalent model of a common three-coil WPT system and its simplified circuit, respectively. where, VS is the supply voltage. L1, L2 and L3 and R1, R2 and R3 are the inductance and equivalent internal resistance of the transmitter coil, relay coil and receiver coil, respectively. C1, C2 and C3 are the corresponding compensation capacitors of each coil. RL is the resistance of the load. ω0 is the resonant frequency corresponding to the circuit, and its magnitude is shown in Equation (A8).
ω 0 = 1 L 1 / C 1 = 1 L 2 / C 2 = 1 L 3 / C 3
Meanwhile, the reference directions of each voltage and current are shown in Figure A1b. For the circuit in Figure A1b, it is possible to obtain the matrix forms of the two-coil WPT system and the three-coil WPT system using Kirchhoff’s voltage law:
[ V S 0 ] = [ Z 1 j ω M 13 j ω M 13 Z 3 ] [ I 1 I 3 ]
[ V S 0 0 ] = [ Z 1 j ω M 12 j ω M 13 j ω M 12 Z 2 j ω M 23 j ω M 13 j ω M 23 Z 3 ] [ I 1 I 2 I 3 ]
where:
Z 1 = R 1 + j ( ω L 1 1 ω C 1 )
Z 2 = R 2 + j ( ω L 2 1 ω C 2 )
Z 3 = R 3 + j ( ω L 3 1 ω C 3 )
Using Equations (A9) and (A10), it is possible to obtain the current expressions for the two-coil system and the three-coil system, respectively. They are shown in Equations (A14) and (A15).
{ I 1 = Z 3 V S Z 1 Z 3 + ω 2 M 13 2 I 3 = j ω M 13 V S Z 1 Z 3 + ω 2 M 13 2
{ I 1 = ( Z 2 Z 3 + ω 2 M 23 2 ) V S A 2 j ω 3 M 12 M 13 M 23 I 2 = ( j ω M 12 Z 3 + ω 2 M 13 M 23 ) V S A 2 j ω 3 M 12 M 13 M 23 I 3 = ( j ω M 13 Z 2 + ω 2 M 12 M 23 ) V S A 2 j ω 3 M 12 M 13 M 23
where:
A = Z 1 Z 2 Z 3 + ω 2 ( M 12 2 Z 3 + M 23 2 Z 1 + M 13 2 Z 1 )
According to Equations (A14) and (A15), it is possible to obtain the effect of M13 on I1(I1′) and I3(I3′) in a three-coil system (two-coil system), as shown in Figure A2. In Figure A2, I1′ decreases from 66.95 A to 10.65 A when M13 increases from 0.1 μH to 50 μH, which is a decrease of 84%. The corresponding current of the three-coil system only dropped by 1.6%. Therefore, the effect of M13 on I1 can be neglected. The same is true for I2 and I3. Thus, Equation (A15) can be simplified as Equation (A17).
Figure A1. Three-coil power transmission system.
Figure A1. Three-coil power transmission system.
Sustainability 15 15094 g0a1aSustainability 15 15094 g0a1b
Figure A2. Effects of M13 on the current in two-coil and three-coil systems.
Figure A2. Effects of M13 on the current in two-coil and three-coil systems.
Sustainability 15 15094 g0a2
From the above analysis, it is possible to obtain the equations below. They are the transmission efficiency of two-coil and three-coil systems and the transmission efficiency of neglecting M13.
With Equations (A14)–(A17), the efficiency of a two-coil WPT system and a three-coil WPT system can be derived as Equation (A18) and Equation (A19), respectively. In addition, Equation (A20) is the efficiency of the three-coil system when M13 is neglected.
{ I 1 = ( Z 2 Z 3 + ω 2 M 23 2 ) V S Z 1 Z 2 Z 3 + ω 2 ( M 12 2 Z 3 + M 23 2 Z 1 ) I 2 = j ω M 12 Z 3 V S Z 1 Z 2 Z 3 + ω 2 ( M 12 2 Z 3 + M 23 2 Z 1 ) I 3 = ω 2 M 12 M 23 V S Z 1 Z 2 Z 3 + ω 2 ( M 12 2 Z 3 + M 23 2 Z 1 )
η 2 = ω 2 M 13 2 R L Z 3 ( Z 1 Z 3 + ω 2 M 13 2 )
η 3 = P o P i n = | I 3 | 2 R L V S I 1 *
η 3 = ( ω 2 M 12 M 23 ) 2 R L [ Z 1 Z 2 Z 3 + ω 2 ( M 12 2 Z 3 + M 23 2 Z 1 ) ] ( Z 2 Z 3 + ω 2 M 23 2 )
According to Equation (A9), it is possible to obtain the output power of the two-coil system, as shown in Equation (A21). Since there is no imaginary term in Equation (A21), the current of the transmitting coil and the current of the receiving coil are in phase in the two-coil system. However, in a three-coil system, the currents on the load side and the power side are in different phases because of cross coupling. Meanwhile, the effect of cross coupling is ignored for the convenience of calculation. However, in this section, the effect of the compensation capacitor is considered. At this point, cross coupling can no longer be ignored. According to Equation (A10), it is possible to obtain the output power Equation (A22) for the three-coil system considering cross coupling.
P 0 = M 13 2 R L V S 2 ω 2 ( ω 2 M 13 2 + R 1 R 3 + R 1 R L ) 2
P 0 = V s 2 ω 2 [ ( M 13 X 2 M 12 M 23 ω ) 2 + M 13 2 R 2 2 ] R L { [ 2 M 12 M 13 M 23 ω 3 + X 2 M 13 2 ω 2 + R 1 X 2 ( R 3 + R L ) ] 2 + [ M 12 2 ( R 3 + R L ) ω 2 + M 13 2 R 2 ω 2 + M 23 2 R 1 ω 2 + R 1 R 2 ( R 3 + R L ) ] 2 }

Appendix C

Due to the presence of multiple coils in a WPT system, resistance, inductance and capacitance matrices are useful for analyzing the system. In this summary, we will examine the methods for analyzing multi-coil WPT systems. First, the most accurate method is to use network theory, in which the impedance matrix of the whole WPT system is used to calculate the current and voltage of each loop. Secondly, there is the impedance inverter-based approach, which uses a simplified formula to solve the system efficiency, and the assumption behind this approach is to simplify the inductance matrix through eliminating mutual inductance between non-adjacent coils. The network theory is as follows:
A multi-coil WPT system can have a variety of transmission coils, relay coils and receiver coils, and an accurate and commonly used method for analyzing such systems is grid theory. In grid theory, the equivalent circuit of a WPT system is represented by the impedance, current and voltage matrix, and the resistance matrix R includes the AC resistance of its diagonal portion of the coil. The C matrix is usually diagonal, and the diagonal part is the compensating capacitor. In most systems, capacitive coupling between coils is usually ignored because inductive coupling plays a major role. The L matrix is a completely symmetric (linear system) matrix, including self-inductance and mutual inductance, and the inductance matrix of L is defined as:
L = [ L 1 M 12 M 1 , m 1 M 1 , m M 21 L 2 M 2 , m 1 M 2 , m M m 1 , 1 M m 1 , 2 L m 1 M m 1 , m M m , 1 M m , 2 M m , m 1 L m ]
The voltage matrix U includes the source voltage of the transmission coils, while the current matrix I contains the current value flowing in each coil loop. According to KVL and KCL, we can obtain the following system:
( R + j ω L + 1 j ω C ) I = U
Using the above formula to solve the current of each coil, further analysis of the system can be obtained. The coil-to-coil transfer efficiency of a WPT system ƞc-c includes the efficiency of all coils from the transmission coil to the receiver coil. This efficiency can be calculated according to the power transferred to the load PDL and the total power of the transmitting coil PTotal. With the current matrix, the efficiency of the system can be determined. As shown in Equation (A25), the load resistance RL is located in the last coil m in the equivalent circuit and is added to (m, m) of the resistance matrix R.
η c - c = P DL P Total = R L I m 2 i = 1 m R i I i 2 + R L I m 2
In WPT systems, there are two commonly used power gains, the system power gain GT and the operating power gain GP:
G T = P DL P in _ max G P = P DL P in = η c - c
The operating power gain is defined as the coil-to-coil rate ƞc-c, depending on the load resistance. On the other hand, the system power gain is representative of the overall system power gain because it depends on both the load and the internal resistance of the power supply. Using the complex conjugate maximum power transmission method, the maximum power of the input WPT is defined as:
P in - max = U AC 2 4 R S
where UAC is the output AC voltage and RS is its internal resistance, so the system power gain is in the form of:
G T = P DL P in _ max = 4 U L 2 U AC 2 R L R S
where UL is the voltage across the load resistance. It can be seen that the power gain is related to the scattering parameter (S-parameter) of the two-port system, with RS and RL matching as reference normalized impedances for the input and output ports, respectively. The power gain is expressed as:
G T = | S 21 | 2 , G P = | S 21 | 2 1 | S 11 | 2
In Formula (A29), S11 and S21 represent the reflection coefficient and transmission coefficient, respectively, and the importance of defining the S-parameters is that they can be experimentally measured with a vector network analyzer. Assume that the reference impedance of all ports is the same, such as the characteristic impedance of the system terminal cable Z0. Then, the condition that GT = |S21| is RS = RL = Z0. In this case, S21 is only a forward voltage gain. The multi-coil WPT is considered to be a two-port system in which the input is connected to the transmission channel of the vector network analyzer by a transmission line with a characteristic impedance of Z0 (usually 50 Ω), while the output port is connected to the receive channel of the vector network analyzer by a transmission line. Therefore, it is important to match the internal resistance of the load and power supply to the characteristic impedance of the transmission line.
In order to find the power gain of the system through the grid theory, the internal resistance of the power supply needs to be added to the resistance matrix in Equation (A24), and then the system power gain is determined according to the following formula:
G T = P DL P in _ max = 4 R S R L I m 2 U AC 2
There is also an efficiency corresponding to the entire system including the power amplifier. Thus:
η s - c = P DL P Total + soure = R L I m 2 R S I 1 2 + i = 1 n R i I i 2 + R L I m 2
For the impedance inverter method, we first assume that when power is transferred to the load, the magnetic coupling exists only between adjacent coils, and the inductance matrix is simplified to:
L = [ L 1 M 12 0 0 M 21 L 2 0 0 0 0 L m 1 M m 1 , m 0 0 M m , m 1 L m ]
From a filter perspective, an IPT system is a bandpass filter that allows power to be transmitted at a specific frequency (resonant frequency) and attenuates the rest of the frequency band. Figure A3 is the defined impedance inverter; in Figure A3, K is the characteristic impedance of the inverter, ZL is the impedance connected to its terminal and the impedance seen from the other terminals of the inverter is:
Z in = K 2 Z L = K 2 real ( Z L ) | Z L | 2 j K 2 imag ( Z L ) | Z L | 2
Figure A3. Impedance inverter.
Figure A3. Impedance inverter.
Sustainability 15 15094 g0a3
The real part of the impedance inverter K is shown as defined, and if the impedance connected to the inverter is inductive, then the impedance seen is capacitive. Therefore, after the n-order inversion, the reactive part of the reflection will be followed by the (−1)n symbol. For example, in a four-coil system, there is an inductive component on the load coil, and if the middle coils are all resonant, the reflected reactive part of the drive coil is the capacitor. An impedance inverter is not a physical component but a way to visualize the relationship between the two sides of its terminal, which can be defined between two magnetically coupled coils or inside one coil. The inclusion of an inverter between the power amplifier and the drive coil, or between the load coil and the load resistor, can be defined in this way to optimize power transfer and efficiency from the power supply to the load. The characteristic impedance of the inverter between two magnetically coupled coils i and i + 1 is defined as:
K i ,   i + 1 = ω M i ,   i + 1
where Mi, i+1 is the mutual inductance between coils, and the coupling coefficient is
Z in = K 2 Z L = K 2 real ( Z L ) | Z L | 2 j K 2 imag ( Z L ) | Z L | 2
Substituting Equation (A34) into Equation (A33), then the reflected impedance of coil i+1 to its adjacent coil i can be obtained as follows:
Z ref   i ,   i + 1 = R ref   i ,   i + 1 + j X ref   i ,   i + 1
Assuming that the middle RLC coils i and i + 1 resonate at a resonant frequency, the components of Equation (A36) are:
R ref   i ,   i + 1 = k i , i + 1 2 R i Q i Q ( i + 1 ) L 1 + Q ( i + 1 ) R 2 X ref   i ,   i + 1 = ( 1 ) i k i , i + 1 2 R i Q i Q ( i + 1 ) L Q ( i + 1 ) R 1 + Q ( i + 1 ) R 2
In Formula (A37), Qi is the mass factor of coil i, defined in resonance frequency ω0 as:
Q i = ω 0 L i R i
where Li is the self-inductance of coil i and Ri is the AC resistance of coil i. QiL is commonly referred to as the mass factor of coil i:
Q i L = ω 0 L i R i + R ref   i , i + 1
QiR is the reflection quality factor of coil i:
Q i R = | X ref   i , i + 1 | R i + R ref   i , i + 1
Through the reflected resistance and reactance of coil i, it uses a recursive relationship from the last load coil m (A27) to Equation (A40). Since we assume that all coils are resonant, the reactive power reflected through the coil to the power supply coil depends in part on the compensation of the load coil. For m-coil IPT systems, the various mass factors of m-coil are:
Q m = ω 0 L m R m Q m L = ω 0 L m R m + R L = Q m   Q L { Q m R = ω 0 L m R m + R L ,   Unresonance Q m R = 0 ,   Series   Resonance
In Formula (A41), QL is the load quality factor of the series (non-) resonant load coil:
Q L = ω 0 L R L
Therefore, if the load coil is resonant in series, there is no reactive component reflected through the coil to the drive coil, and the reflected resistance component from coil i + 1 to its adjacent coil i will be:
R ref   i ,   i + 1 = k i , i + 1 2 R i Q i Q ( i + 1 ) L
Thus, the coil-to-coil efficiency of an IPT system with m coils is:
Z in = K 2 Z L = K 2 real ( Z L ) | Z L | 2 j K 2 imag ( Z L ) | Z L | 2 η c - c = i = 1 m 1 η i , i + 1 × R L R m + R L η c - c = i = 1 m 1 R ref   i ,   i + 1 R i + R ref   i ,   i + 1 × R L R m + R L η c - c = i = 1 m 1 k i , i + 1 2 Q i Q ( i + 1 ) L 1 + Q ( i + 1 ) R 2 + k i , i + 1 2 Q i Q ( i + 1 ) L × Q m L Q L
The output voltage of the power supply UAC transmits the power to the load:
P DL = ( R 1 + R ref   1 , 2 ) V AC 2 ( R 1 + R ref   1 , 2 ) 2 + ( ω 0 L 1 + X ref   1 , 2 ) 2 η c - c
If the m-th coil is resonant in series, the reactive power component reflected by the drive coil is zero, and the power transmitted to the load is:
P D L = ( R 1 + R ref 1 ,   2 ) V AC 2 ( R 1 + R ref 1 ,   2 ) 2 + ( ω 0 L 1 ) 2 η c - c
However, the inductive part of the drive coil can still be seen by the amplifier, and the total reactive part in the drive coil can be compensated in order to increase the power transmitted to the load. It can be concluded that efficiency does not depend on the compensation of the drive coil, but on the power transmission, both of which depend on the resonance of the load coil.

References

  1. Nezamuddin, O.; Nicholas, C.; Santos, E. The problem of electric vehicle charging: State-of-the-art and an innovative solution. IEEE Trans. Intell. Transp. Syst. 2022, 23, 4663–4673. [Google Scholar] [CrossRef]
  2. Chen, T.; Cheng, C.; Cheng, H.; Wang, C.; Mi, C.C. Load-independent power-repeater capacitive power transfer system with multiple constant voltage outputs. IEEE J. Emerg. Sel. Top. Power Electron. 2022, 10, 6358–6370. [Google Scholar] [CrossRef]
  3. Leung, H.; Hu, A. Modeling the contact interface of ultrasonic power transfer system based on mechanical and electrical equivalence. IEEE J. Emerg. Sel. Top. Power Electron. 2017, 6, 800–811. [Google Scholar] [CrossRef]
  4. Yang, C.; Jin, K.; Mao, D.; Zhu, X. Precise configuration of transmission line class-E power amplifier operating at GHz frequency. IEEE J. Emerg. Sel. Top. Power Electron. 2022, 10, 6396–6404. [Google Scholar] [CrossRef]
  5. Xiao, H.; Zhang, H.; Su, D.; Chen, J.; Li, X.; Xiong, H.; Xiao, D. Design and implementation of a quasi nondiffraction beam for microwave power transmission application. IEEE Antennas Wirel. Propag. Lett. 2022, 21, 1693–1697. [Google Scholar] [CrossRef]
  6. Zaheer, A.; Hao, H.; Covic, G.A.; Kacprzak, D. Investigation of multiple decoupled coil primary pad topologies in lumped IPT systems for interoperable electric vehicle charging. IEEE Trans. Power Electron. 2015, 30, 1937–1955. [Google Scholar] [CrossRef]
  7. Luo, Z.; Zhao, Y.; Xiong, M.; Wei, X.; Dai, H. A self-tuning LCC/LCC system based on switch-controlled capacitors for constant-power wireless electric vehicle charging. IEEE Trans. Ind. Electron. 2023, 70, 709–720. [Google Scholar] [CrossRef]
  8. Zhang, Z.; Zheng, S.; Luo, S.; Xu, D.; Krein, P.T.; Ma, H. An inductive power transfer charging system with a multiband frequency tracking control for misalignment tolerance. IEEE Trans. Power Electron. 2022, 37, 11342–11355. [Google Scholar] [CrossRef]
  9. Nguyen, M.Q.; Dubey, S.; Rao, S.; Chiao, C. Wireless power transfer via air and building materials using multiple repeaters. In Proceedings of the 2014 Texas Symposium on Wireless and Microwave Circuits and Systems, Waco, TX, USA, 3–4 April 2014. [Google Scholar]
  10. Ye, Z.; Sun, Y.; Dai, X.; Tang, C.; Wang, Z.; Su, Y. Energy efficiency analysis of U-coil wireless power transfer system. IEEE Trans. Power Electron. 2016, 31, 4809–4817. [Google Scholar] [CrossRef]
  11. Zhong, W.; Lee, C.; Hui, S. Wireless power domino-resonator systems with noncoaxial axes and circular structures. IEEE Trans. Power Electron. 2012, 27, 4750–4762. [Google Scholar] [CrossRef]
  12. Zhang, X.; Lu, X.; Zhang, X.; Wang, L. A novel three-coil wireless power transfer system and its optimization for implantable biomedical applications. Neural Comput. Appl. 2020, 32, 7069–7078. [Google Scholar] [CrossRef]
  13. Han, D.; Yan, G.; Kuang, S.; Wang, W.; Zhao, K. Preliminary study on a three-coil wireless power transfer system for endoscope micro-robot of intestinal diagnosis: Design, optimization and validation. J. Electr. Eng. Technol. 2022, 17, 2213–2224. [Google Scholar] [CrossRef]
  14. Machnoor, M.; Rodríguez, E.S.G.; Kosta, P.; Stang, J.; Lazzi, G. Analysis and design of a 3-Coil wireless power transmission system for biomedical applications. IEEE Trans. Antennas Propag. 2019, 67, 5012–5024. [Google Scholar] [CrossRef]
  15. Xiong, W.; Yu, Q.; Liu, Z.; Zhao, L.; Zhu, Q.; Su, M. A detuning-repeater-based dynamic wireless charging system with quasi-constant output power and reduced inverter count. IEEE Trans. Power Electron. 2022, 38, 1336–1347. [Google Scholar] [CrossRef]
  16. Wang, W.; Yang, S.; Yang, J.; Wang, Q.; Hu, M. Optimization analysis of wireless charging system for monitoring sensors overhead the HVPLs based on impedance matching. IEEE Trans. Electromagn. Compat. 2019, 61, 1207–1216. [Google Scholar] [CrossRef]
  17. Jayathurathnage, P.; Alphones, A.; Vilathgamuwa, D. Optimization of a wireless power transfer system with a repeater against load variations. IEEE Trans. Ind. Electron. 2017, 64, 7800–7809. [Google Scholar] [CrossRef]
  18. Chen, Y.; Mai, R.; Zhang, Y.; Li, M.; He, Z. Improving misalignment tolerance for IPT system using a third-coil. IEEE Trans. Power Electron. 2019, 34, 3009–3013. [Google Scholar] [CrossRef]
  19. Seo, D. Comparative analysis of two- and three-coil WPT systems based on transmission efficiency. IEEE Access 2019, 7, 151962–151970. [Google Scholar] [CrossRef]
  20. Abatti, P.J.; Miranda, C.M.; Silva, M.A.; Pichorim, S.F.; de Miranda, C.M.; da Silva, M.A. Analysis and optimisation of three-coil wireless power transfer systems. IET Power Electron. 2018, 11, 68–72. [Google Scholar] [CrossRef]
  21. Lee, K.; Chae, S. Power transfer efficiency analysis of intermediate-resonator for wireless power transfer. IEEE Trans. Power Electron. 2018, 33, 2484–2493. [Google Scholar] [CrossRef]
  22. Fu, M.; Zhang, T.; Zhu, X.; Luk, P.C.-K.; Ma, C. Compensation of cross coupling in multiple-receiver wireless power transfer systems. IEEE Trans. Ind. Inform. 2016, 12, 474–482. [Google Scholar] [CrossRef]
  23. Zhang, Z.; Pang, H. Continuously adjustable capacitor for multiple-pickup wireless power transfer under single-power-induced power field. IEEE Trans. Ind. Electron. 2020, 67, 6418–6427. [Google Scholar] [CrossRef]
  24. Cota, K.A.; Gray, P.A.; Pathmanathan, M.; Lehn, P.W. An approach for selecting compensation capacitors in resonance-based EV wireless power transfer systems with switched capacitors. IEEE Trans. Transp. Electrif. 2019, 5, 1004–1014. [Google Scholar] [CrossRef]
  25. Fu, M.; Zhang, T.; Ma, C.; Zhu, X. Efficiency and optimal loads analysis for multiple-receiver wireless power transfer systems. IEEE Trans. Microw. Theory Tech. 2015, 63, 801–812. [Google Scholar] [CrossRef]
  26. Xie, X.; Xie, C.; Li, Y.; Wang, J.; Du, Y.; Li, L. Adaptive decoupling between receivers of multireceiver wireless power transfer system using variable switched capacitor. IEEE Trans. Transp. Electrif. 2021, 7, 2143–2155. [Google Scholar] [CrossRef]
  27. Zhang, Y.; Lu, T.; Zhao, Z.; He, F.; Chen, K.; Yuan, L. Employing load coils for multiple loads of resonant wireless power transfer. IEEE Trans. Power Electron. 2015, 30, 6174–6181. [Google Scholar] [CrossRef]
  28. Luo, B.; Liu, W.; Zhong, C.; Ning, F. Cross coupling effect and reactance compensation method for three-coil magnetic coupling resonant wireless power transsion system. Autom. Electr. Power Syst. 2015, 39, 105–112. [Google Scholar]
  29. Zhang, F.; Hackworth, S.A.; Fu, W.; Li, C.; Mao, Z.; Sun, M. Relay effect of wireless power transfer using strongly coupled magnetic resonances. IEEE Trans. Magn. 2011, 47, 1478–1481. [Google Scholar] [CrossRef]
  30. Pahlavan, S.; Shooshtari, M.; Jafarabadi Ashtiani, S. Star-Shaped Coils in the Transmitter Array for Receiver Rotation Tolerance in Free-Moving Wireless Power Transfer Applications. Energies 2022, 15, 8643. [Google Scholar] [CrossRef]
Figure 1. Three-coil WPT structure.
Figure 1. Three-coil WPT structure.
Sustainability 15 15094 g001
Figure 2. Transmission efficiency and power under various conditions.
Figure 2. Transmission efficiency and power under various conditions.
Sustainability 15 15094 g002
Figure 3. Coupling coefficient at different h1.
Figure 3. Coupling coefficient at different h1.
Sustainability 15 15094 g003
Figure 4. Power transmission efficiency of two-coil and three-coil wireless power transmission systems with different load resistance RL.
Figure 4. Power transmission efficiency of two-coil and three-coil wireless power transmission systems with different load resistance RL.
Sustainability 15 15094 g004
Figure 5. Transmission power and transmission efficiency with varied C2.
Figure 5. Transmission power and transmission efficiency with varied C2.
Sustainability 15 15094 g005
Figure 6. Transmission power and transmission efficiency as a function of C2.
Figure 6. Transmission power and transmission efficiency as a function of C2.
Sustainability 15 15094 g006
Figure 7. Effect of the offset of relay coil.
Figure 7. Effect of the offset of relay coil.
Sustainability 15 15094 g007
Figure 8. Bode diagram of a three-coil wireless power transmission system.
Figure 8. Bode diagram of a three-coil wireless power transmission system.
Sustainability 15 15094 g008
Figure 9. S-parameters of the three-coil system; the relationship between coupling coefficient and frequency.
Figure 9. S-parameters of the three-coil system; the relationship between coupling coefficient and frequency.
Sustainability 15 15094 g009
Figure 10. System optimal compensation capacitor design flow.
Figure 10. System optimal compensation capacitor design flow.
Sustainability 15 15094 g010
Figure 11. Variable compensation capacitor circuit.
Figure 11. Variable compensation capacitor circuit.
Sustainability 15 15094 g011
Figure 12. Typical waveform of phase control method.
Figure 12. Typical waveform of phase control method.
Sustainability 15 15094 g012
Figure 13. Simulation circuit of three-coil wireless power transmission system based on Simulink.
Figure 13. Simulation circuit of three-coil wireless power transmission system based on Simulink.
Sustainability 15 15094 g013
Figure 14. Inverter circuit FM drive signal control.
Figure 14. Inverter circuit FM drive signal control.
Sustainability 15 15094 g014
Figure 15. Inverter circuit FM drive signal waveform.
Figure 15. Inverter circuit FM drive signal waveform.
Sustainability 15 15094 g015
Figure 16. System critical point waveform at h1 = 30 mm.
Figure 16. System critical point waveform at h1 = 30 mm.
Sustainability 15 15094 g016
Table 1. Research comparison of different compensation capacitor optimization methods.
Table 1. Research comparison of different compensation capacitor optimization methods.
Literature[27][22][30]
Transmission power (W)N/AN/A<10
Transmission efficiency88.5%88%<70%
Frequency (MHz)13.4513.560.262
Change C1YesNoNo
Change C2YesYesYes
Change C3YesYesYes
Whether to compare with a two-coil WPT systemNoNoNo
Literature[27][22][30]
Table 2. Coil design of strongly coupled three-coil wireless power transmission system.
Table 2. Coil design of strongly coupled three-coil wireless power transmission system.
Coil ParametersNumerical Value
Wire diameter2 mm
Inner radius5 mm
Turn spacing1 mm
Number of turns17
Table 3. Simulated mutual inductance value of strongly coupled three-coil wireless power transmission system.
Table 3. Simulated mutual inductance value of strongly coupled three-coil wireless power transmission system.
h1 (mm)M12 (μH)M13 (μH)M23 (μH)
108.0411999772.4949438633.539914259
205.290854871.7842851113.577792121
303.5934049181.304964313.591351598
402.5068037550.974877193.599579822
501.7935985570.7421607853.603524442
601.3121598390.5742774723.603987562
Disclaimer/Publisher’s Note: The statements, opinions and data contained in all publications are solely those of the individual author(s) and contributor(s) and not of MDPI and/or the editor(s). MDPI and/or the editor(s) disclaim responsibility for any injury to people or property resulting from any ideas, methods, instructions or products referred to in the content.

Share and Cite

MDPI and ACS Style

Zhou, K.; Xiao, J.; Zhuo, H.; Mo, Y.; Zhang, D.; Du, P. Optimization of the Relay Coil Compensation Capacitor for the Three-Coil Wireless Power Transmission System. Sustainability 2023, 15, 15094. https://doi.org/10.3390/su152015094

AMA Style

Zhou K, Xiao J, Zhuo H, Mo Y, Zhang D, Du P. Optimization of the Relay Coil Compensation Capacitor for the Three-Coil Wireless Power Transmission System. Sustainability. 2023; 15(20):15094. https://doi.org/10.3390/su152015094

Chicago/Turabian Style

Zhou, Ke, Jing Xiao, Haoze Zhuo, Yuhong Mo, Dongdong Zhang, and Pengcheng Du. 2023. "Optimization of the Relay Coil Compensation Capacitor for the Three-Coil Wireless Power Transmission System" Sustainability 15, no. 20: 15094. https://doi.org/10.3390/su152015094

APA Style

Zhou, K., Xiao, J., Zhuo, H., Mo, Y., Zhang, D., & Du, P. (2023). Optimization of the Relay Coil Compensation Capacitor for the Three-Coil Wireless Power Transmission System. Sustainability, 15(20), 15094. https://doi.org/10.3390/su152015094

Note that from the first issue of 2016, this journal uses article numbers instead of page numbers. See further details here.

Article Metrics

Back to TopTop