Digital Transformation of Agricultural Products Purchasing: From the Perspective of Short Videos Live-Streaming
Abstract
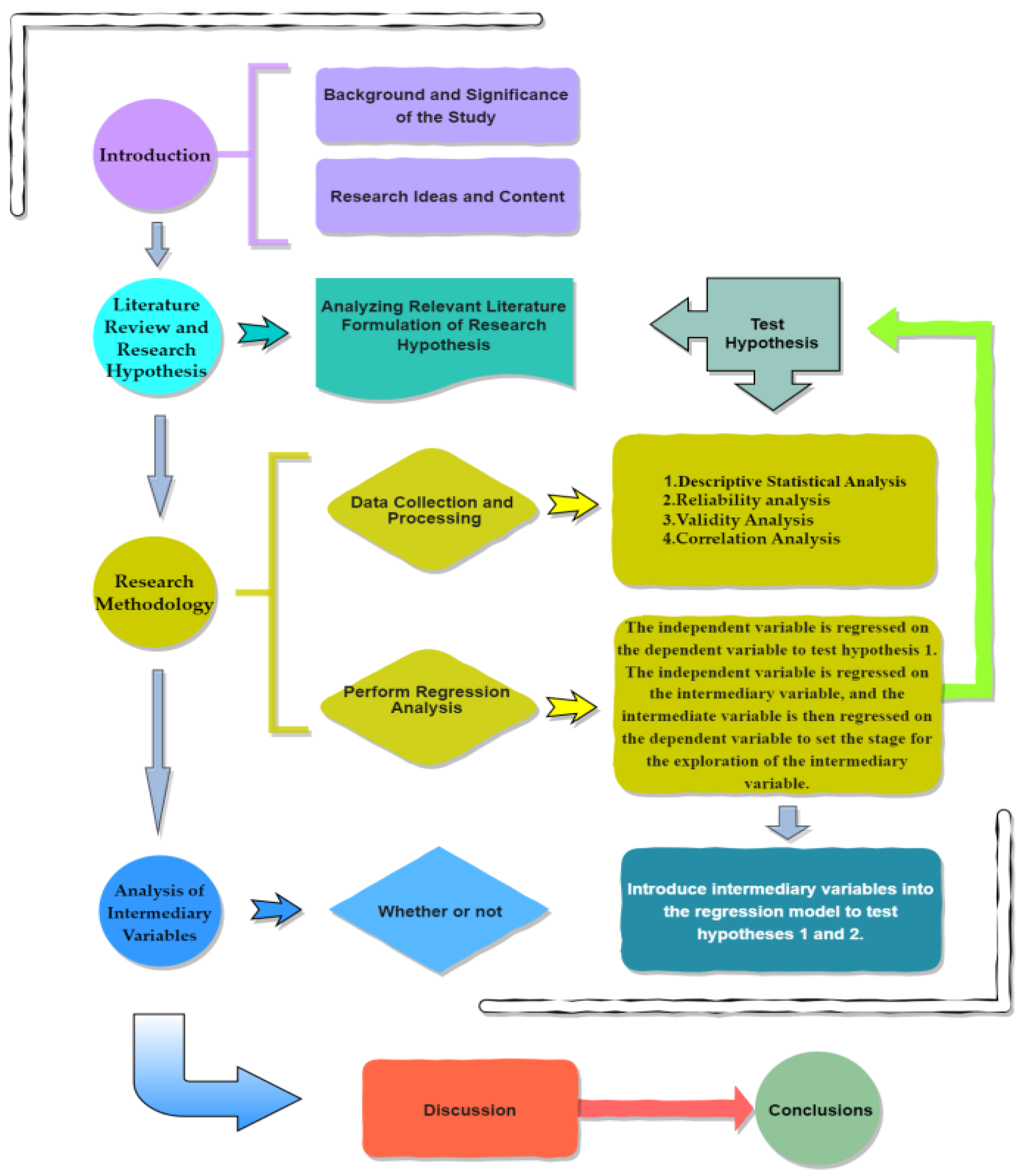
:1. Introduction
2. Literature Review and Research Hypotheses
2.1. Short Video Live-Streaming and Purchasing of Agricultural Products
2.2. The Mediation of Cognition and Emotion
3. Research Methodology
3.1. Research Framework
3.2. Data Collection and Description
3.2.1. Study Area
3.2.2. Data Sources
3.2.3. Descriptive Statistical Analysis
3.3. Reliability Analysis
3.4. Validity Analysis
3.4.1. Validity Analysis and Factor Analysis of Independent Variables
3.4.2. Validity Analysis and Factor Analysis of Intermediary Variables
3.4.3. Validity Analysis of Dependent Variables
3.5. Correlation Analysis
3.6. Regression Analysis
3.6.1. Regression Analysis of Short Video Live-Streaming on Purchasing of Agricultural Products
3.6.2. Regression Analysis of Short Video Live-Streaming on Consumer Cognition and Emotion
- (1)
- Short video live-streaming and consumer cognition
- (2)
- Short video live-streaming and consumer emotion
3.6.3. Regression Analysis of Consumer Cognition and Emotion on Purchasing of Agricultural Products
4. Analysis of Intermediary Variables
4.1. Consumer Cognition
4.2. Consumer Emotion
5. Discussion
5.1. Live-Streaming on Short Video Platforms
5.2. Model Analysis
6. Conclusions
Author Contributions
Funding
Institutional Review Board Statement
Informed Consent Statement
Data Availability Statement
Conflicts of Interest
References
- Tang, Y.; Dananjayan, S.; Hou, C.; Guo, Q.; Luo, S.; He, Y. A survey on the 5G network and its impact on agriculture: Challenges and opportunities. Comput. Electron. Agric. 2021, 180, 105895. [Google Scholar] [CrossRef]
- Wong, K.X.; Wang, Y.; Wang, R.; Wang, M.; Oh, Z.J.; Lok, Y.H. Shopee: How Does E-commerce Platforms Affect Consumer Behavior during the COVID-19 Pandemic in Malaysia? Int. J. Account. Financ. Asia Pasific. 2023, 6, 38–52. [Google Scholar] [CrossRef]
- Chen, T.; Tong, C.; Bai, Y.; Yang, J.; Cong, G.; Cong, T. Analysis of the Public Opinion Evolution on the Normative Policies for the Live Streaming E-Commerce Industry Based on Online Comment Mining under COVID-19 Epidemic in China. Mathematics 2022, 10, 3387. [Google Scholar] [CrossRef]
- Zhou, G.J. Research on the Development Countermeasures of “Agricultural Products + Live Broadcast” E-Commerce Model. Asian J. Econ. Bus. Account. 2022, 22, 75–85. [Google Scholar] [CrossRef]
- Zheng, S.; Lyu, X.; Wang, J.; Wachenheim, C. Enhancing Sales of Green Agricultural Products through Live Streaming in China: What Affects Purchase Intention? Sustainability 2023, 15, 5858. [Google Scholar] [CrossRef]
- Workie, E.; Mackolil, J.; Nyika, J.; Ramadas, S. Deciphering the impact of COVID-19 pandemic on food security, agriculture, and livelihoods: A review of the evidence from developing countries. Curr. Res. Environ. Sustain. 2020, 2, 100014. [Google Scholar] [CrossRef]
- Yu, Z.; Zhang, K. The Determinants of Purchase Intention on Agricultural Products via Public-Interest Live Streaming for Farmers during COVID-19 Pandemic. Sustainability 2022, 14, 13921. [Google Scholar] [CrossRef]
- Li, X.; Guo, M.; Huang, D. The role of scarcity promotion and cause-related events in impulse purchase in the agricultural product live stream. Sci. Rep. 2023, 13, 3800. [Google Scholar] [CrossRef]
- Wang, Z.; Li, J.; Chen, P. Factors influencing Chinese flower and seedling family farms’ intention to use live streaming as a sustainable marketing method: An application of extended theory of planned behavior. Environ. Dev. Sustain. 2022, 24, 4299–4322. [Google Scholar] [CrossRef]
- Jiang, S.; Wang, Z.; Sun, Z.; Ruan, J. Determinants of Buying Produce on Short-Video Platforms: The Impact of Social Network and Resource Endowment—Evidence from China. Agriculture 2022, 12, 1700. [Google Scholar] [CrossRef]
- Lv, X.; Zhang, R.; Su, Y.; Yang, Y. Exploring how live streaming affects immediate buying behavior and continuous watching intention: A multigroup analysis. J. Travel Tour. Mark. 2022, 39, 109–135. [Google Scholar] [CrossRef]
- Li, L.; Kang, K.; Feng, Y.; Zhao, A. Factors affecting online consumers’ cultural presence and cultural immersion experiences in live streaming shopping. J. Mark. Anal. 2022, 1–14. [Google Scholar] [CrossRef]
- Yang, J.; Zeng, Y.; Liu, X.; Li, Z. Nudging interactive cocreation behaviors in live-streaming travel commerce: The visualization of real-time danmaku. J. Hosp. Tour. Manag. 2022, 52, 184–197. [Google Scholar] [CrossRef]
- Wang, B.; Xie, F.; Kandampully, J.; Wang, J. Increase hedonic products purchase intention through livestreaming: The mediating effects of mental imagery quality and customer trust. J. Retail. Consum. Serv. 2022, 69, 103109. [Google Scholar] [CrossRef]
- Huang, T.Y.; Chen, W.K.; Chen, C.W.; Silalahi, A.D.K. Understanding how product reviews on YouTube affect consumers’ purchase behaviors in Indonesia: An exploration using the stimulus-organism-response paradigm. Hum. Behav. Emerg. Technol. 2022, 2022, 4976980. [Google Scholar] [CrossRef]
- Liu, Z. The impact of the legitimacy of livestream shopping on consumers’ willingness to buy. In Proceedings of the 2022 7th International Conference on Social Sciences and Economic Development (ICSSED 2022), Durham, UK, 29 April 2022; Atlantis Press: Amsterdam, The Netherlands, 2022; pp. 432–440. [Google Scholar] [CrossRef]
- Zheng, S.; Chen, J.; Liao, J.; Hu, H.L. What motivates users’ viewing and purchasing behavior motivations in live streaming: A stream-streamer-viewer perspective. J. Retail. Consum. Serv. 2023, 72, 103240. [Google Scholar] [CrossRef]
- Zhou, Y.; Huang, W. The influence of network anchor traits on shopping intentions in a live streaming marketing context: The mediating role of value perception and the moderating role of consumer involvement. Econ. Anal. Policy 2023, 78, 332–342. [Google Scholar] [CrossRef]
- Liu, L.; Aremu, E.O.; Yoo, D. Brand marketing strategy of live streaming in mobile era: A case study of Tmall platform. J. East Asia Manag. 2020, 1, 65–87. [Google Scholar] [CrossRef]
- Jiang, X.; Guangkuo, G.; Xuezheng, Y. Evolutionary game analysis on live streaming commerce considering brand awareness and anchor influence. Kybernetes, 2022; ahead-of-print. [Google Scholar] [CrossRef]
- Bründl, S.; Matt, C.; Hess, T.; Engert, S. How Synchronous Participation Affects the Willingness to Subscribe to Social Live Streaming Services: The Role of Co-Interactive Behavior on Twitch. Eur. J. Inf. Syst. 2022, 32, 1–18. [Google Scholar] [CrossRef]
- Ma, X.; Zou, X.; Lv, J. Why do consumers hesitate to purchase in live streaming? A perspective of interaction between participants. Electron. Commer. Res. Appl. 2022, 55, 101193. [Google Scholar] [CrossRef]
- Zheng, S.; Wu, M.; Liao, J. The impact of destination live streaming on viewers’ travel intention. Curr. Issues Tour. 2023, 26, 184–198. [Google Scholar] [CrossRef]
- Marchegiani, L. Digital Transformation and Knowledge Management; Routledge: Britain, UK, 2021; pp. 10–40. [Google Scholar]
- He, X. High Reputation Companies’ Social Media Performance in the Context of Chinese Digital Market: Based on Sina Weibo and WeChat Platforms. Doctoral Dissertation, Universitat Pompeu Fabra, Barcelona, Spain, 2017. Available online: http://hdl.handle.net/10803/458524 (accessed on 12 August 2023).
- Guo, H.; Sun, X.; Pan, C.; Xu, S.; Yan, N. The Sustainability of Fresh Agricultural Produce Live Broadcast Development: Influence on Consumer Purchase Intentions Based on Live Broadcast Characteristics. Sustainability 2022, 14, 7159. [Google Scholar] [CrossRef]
- Xiao, Q.; Wan, S.; Zhang, X.; Siponen, M.; Qu, L.; Li, X. How consumers’ perceptions differ towards the design features of mobile live streaming shopping platform: A mixed-method investigation of respondents from Taobao Live. J. Retail. Consum. Serv. 2022, 69, 103098. [Google Scholar] [CrossRef]
- Ho, C.I.; Liu, Y.; Chen, M.C. Antecedents and consequences of consumers’ attitudes toward live streaming shopping: An application of the stimulus–organism–response paradigm. Cogent Bus. Manag. 2022, 9, 2145673. [Google Scholar] [CrossRef]
- Zhu, B.; Xu, P.; Wang, K. A Multi-group Analysis of Gender Difference in Consumer Buying Intention of Agricultural Products via Live Streaming. Res. World Agric. Econ. 2023, 4, 25–35. [Google Scholar] [CrossRef]
- Dong, X.; Zhao, H.; Li, T. The Role of Live-Streaming E-Commerce on Consumers’ Purchasing Intention regarding Green Agricultural Products. Sustainability 2022, 14, 4374. [Google Scholar] [CrossRef]
- Li, S.; Dou, Q.; Yu, Z. The influence mechanism of quasi-site creativity stimulation on consumers’ impulse buying in e-commerce live streaming. Multimed. Tools Appl. 2023, 82, 37407–37430. [Google Scholar] [CrossRef]
- Wang, Y.; Lu, Z.; Cao, P.; Chu, J.; Wang, H.; Wattenhofer, R. How live streaming changes shopping decisions in E-commerce: A study of live streaming commerce. Comput. Support. Coop. Work. (CSCW) 2022, 31, 701–729. [Google Scholar] [CrossRef]
- Tong, X.; Chen, Y.; Zhou, S.; Yang, S. How background visual complexity influences purchase intention in live streaming: The mediating role of emotion and the moderating role of gender. J. Retail. Consum. Serv. 2022, 67, 103031. [Google Scholar] [CrossRef]
- Dang-Van, T.; Vo-Thanh, T.; Vu, T.T.; Wang, J.; Nguyen, N. Do consumers stick with good-looking broadcasters? The mediating and moderating mechanisms of motivation and emotion. J. Bus. Res. 2023, 156, 113483. [Google Scholar] [CrossRef]
- Steinert, S.; Dennis, M.J. Emotions and digital well-being: On social media’s emotional affordances. Philos. Technol. 2022, 35, 36. [Google Scholar] [CrossRef] [PubMed]
- Xu, X. A growing or depreciating love? Linking time with customer satisfaction through online reviews. Inf. Manag. 2022, 59, 103605. [Google Scholar] [CrossRef]
- Yan, M.; Kwok, A.P.K.; Chan, A.H.S.; Zhuang, Y.S.; Wen, K.; Zhang, K.C. An empirical investigation of the impact of influencer live-streaming ads in e-commerce platforms on consumers’ buying impulse. Internet Res. 2022; ahead-of-print. [Google Scholar] [CrossRef]
- Bawack, R.E.; Bonhoure, E.; Kamdjoug, J.R.K.; Giannakis, M. How social media live streams affect online buyers: A uses and gratifications perspective. Int. J. Inf. Manag. 2023, 70, 102621. [Google Scholar] [CrossRef]
- Lin, S.C.; Tseng, H.T.; Shirazi, F.; Hajli, N.; Tsai, P.T. Exploring factors influencing impulse buying in live streaming shopping: A stimulus-organism-response (SOR) perspective. Asia Pac. J. Mark. Logist. 2022; ahead-of-print. [Google Scholar] [CrossRef]
- Narisara, T. The Intention Purchase Toward Fashion Product from Live Streaming Channel. Doctoral Dissertation, Mahidol University, Salaya, Thailand, 2022. Available online: https://archive.cm.mahidol.ac.th/handle/123456789/4631 (accessed on 12 August 2023).
- Jing, G. Research on the Development Strategy of the Livestreaming E-commerce Industry under the Epidemic: Taking Taobao as an Example. Highlights Bus. Econ. Manag. 2023, 5, 48–54. [Google Scholar] [CrossRef]



| Number | Indicator | Abbreviation | Indicator Definition |
|---|---|---|---|
| Independent Variable | KOL Charisma | KC | The KOL includes celebrities, weblebrities, officials, and individual businesses (including farmers) in the short video live streaming. Customers will have varying tastes for the type and style of KOL. |
| Content Richness | CR | The marketing content created in the short video live streaming, such as any fun language around the product, etc. | |
| Interactive Evaluation | IE | Interaction between KOLs and customers, as well as the bullet screen of relevant comments on the product by consumers, both old and new. | |
| Intermediary variable | Consumer Cognition | CC | The degree of consumer cognition of products, services, etc. through short video live streaming. |
| Consumer Emotion | CE | The impact of short video live streaming on consumer emotions in the process with goods. | |
| Dependent variable | Purchasing of Agricultural Products | AP | Whether consumers will buy produce. |
| Population Basic Characteristics | Frequency | Frequency Rate | |
|---|---|---|---|
| Gender | Male | 296 | 49% |
| Female | 304 | 51% | |
| Age | 18–30 years old | 254 | 42.3% |
| 31–40 years old | 193 | 32.2% | |
| 41–50 years old | 116 | 19.3% | |
| Over 50 years old | 37 | 6.1% | |
| Education | High school/vocational school and below | 93 | 15.5% |
| Junior college | 170 | 28.3% | |
| Bachelor’s degree | 288 | 48% | |
| Master’s degree and above | 49 | 8.2% | |
| Occupation | Current students | 177 | 28.5% |
| Corporate employees | 241 | 40.2% | |
| Private professionals | 81 | 13.5% | |
| Government workers | 66 | 11% | |
| Other occupations | 35 | 5.8% | |
| Monthly Income | Less than 4000 yuan | 253 | 42.2% |
| 4001–6000 yuan | 88 | 14.7% | |
| 6001–8000 yuan | 88 | 14.7% | |
| 8001–10,000 yuan | 65 | 10.8% | |
| Above 10,000 yuan | 106 | 17.7% | |
| Favorite Short Video App | Tik Tok | 403 | 67.2% |
| Kuai Shou | 95 | 15.8% | |
| Wei Shi | 23 | 3.8% | |
| Huo Shan | 64 | 10.7% | |
| Other | 15 | 2.5% | |
| CRONBACH’S ALPHA | NUMBER OF ITEMS |
|---|---|
| 0.948 | 19 |
| KMO | 0.950 | |
| Bartlett Test of Sphericity | Approximate Cardinality | 2817.226521 |
| Degree of Freedom | 45 | |
| Significance | 0.000 | |
| Initial Eigenvalue | Extracted Load Sum of Squares | Rotated Load Sum of Squares | ||||||
|---|---|---|---|---|---|---|---|---|
| Total | Variance % Cumulative | Cumulative % | Total | Variance % Cumulative | Cumulative % | Total | Variance % Cumulative | Cumulative % |
| 5.434 | 54.336 | 54.336 | 5.434 | 54.336 | 54.336 | 2.463 | 24.626 | 24.626 |
| 0.677 | 6.771 | 61.108 | 0.677 | 6.771 | 61.108 | 2.301 | 23.008 | 47.634 |
| 0.614 | 6.140 | 67.247 | 0.614 | 6.140 | 67.247 | 1.961 | 19.614 | 67.247 |
| 0.576 | 5.758 | 73.005 | ||||||
| 0.546 | 5.455 | 78.461 | ||||||
| 0.510 | 5.104 | 83.565 | ||||||
| 0.479 | 4.792 | 88.357 | ||||||
| 0.472 | 4.719 | 93.076 | ||||||
| 0.459 | 4.591 | 97.667 | ||||||
| 0.233 | 2.333 | 100.000 | ||||||
| KMO | 0.894 | |
| Bartlett Test of Sphericity | Approximate Cardinality | 1315.715353 |
| Degree of Freedom | 15 | |
| Significance | 0.000 | |
| Initial Eigenvalue | Extracted Load Sum of Squares | Rotated Load Sum of Squares | ||||||
|---|---|---|---|---|---|---|---|---|
| Total | Variance % Cumulative | Cumulative % | Total | Variance % Cumulative | Cumulative % | Total | Variance % Cumulative | Cumulative % |
| 3.482 | 58.026 | 58.026 | 3.482 | 58.026 | 58.026 | 2.198 | 36.639 | 36.639 |
| 0.589 | 9.821 | 67.847 | 0.589 | 9.821 | 67.847 | 1.872 | 31.208 | 67.847 |
| 0.533 | 8.888 | 76.735 | ||||||
| 0.486 | 8.107 | 84.842 | ||||||
| 0.459 | 7.654 | 92.497 | ||||||
| 0.450 | 7.503 | 100.000 | ||||||
| KMO | 0.699 | |
| Bartlett Test of Sphericity | Approximate Cardinality | 466.530287 |
| Degree of Freedom | 3 | |
| Significance | 0.000 | |
| Variables | KC | CR | IE | CC | CE | AP | |
|---|---|---|---|---|---|---|---|
| KC | Pearson Correlation | 1 | |||||
| Significance (Two-Tailed) | |||||||
| CR | Pearson Correlation | 0.768 ** | 1 | ||||
| Significance (Two-Tailed) | 0.000 | ||||||
| IE | Pearson Correlation | 0.764 ** | 0.706 ** | 1 | |||
| Significance (Two-Tailed) | 0.000 | 0.000 | |||||
| CC | Pearson Correlation | 0.748 ** | 0.708 ** | 0.738 ** | 1 | ||
| Significance (Two-Tailed) | 0.000 | 0.000 | 0.000 | ||||
| CE | Pearson Correlation | 0.768 ** | 0.735 ** | 0.752 ** | 0.746 ** | 1 | |
| Significance (Two-Tailed) | 0.000 | 0.000 | 0.000 | 0.000 | |||
| AP | Pearson Correlation | 0.743 ** | 0.737 ** | 0.699 ** | 0.733 ** | 0.732 ** | 1 |
| Significance (Two-Tailed) | 0.000 | 0.000 | 0.000 | 0.000 | 0.000 | ||
| Panel 1. Regression analysis results. | |||||||||
| Models | R | R2 | Adjusted R2 | Error in Standard Estimation | R2 Amount of Change | F | Significance | DW | |
| 1 | 0.799 | 0.638 | 0.636 | 0.52214 | 0.638 | 349.541 | 0.000 | 2.030 | |
| Panel 2. Regression matrix. | |||||||||
| Model | Unstandardized Coefficients | Beta | t | Significance | Covariance Statistics | ||||
| B | Standard Error | Tolerance | VIF | ||||||
| 1 | (Constant) | 0.400 | 0.109 | 3.676 | 0.000 | ||||
| KC | 0.327 | 0.046 | 0.314 | 7.118 | 0.000 | 0.312 | 3.203 | ||
| CR | 0.357 | 0.042 | 0.342 | 8.493 | 0.000 | 0.376 | 2.660 | ||
| IE | 0.222 | 0.041 | 0.218 | 5.462 | 0.000 | 0.381 | 2.621 | ||
| Panel 1. Regression analysis results. | |||||||||
| Models | R | R2 | Adjusted R2 | Error in Standard Estimation | R2 Amount of Change | F | Significance | DW | |
| 2 | 0.803 | 0.645 | 0.644 | 0.51608 | 0.645 | 361.655 | 0.000 | 2.017 | |
| Panel 2. Regression matrix. | |||||||||
| Model | Unstandardized coefficients | Beta | t | Significance | Covariance statistics | ||||
| B | Standard error | Tolerance | VIF | ||||||
| 2 | (Constant) | 0.363 | 0.108 | 3.374 | 0.001 | ||||
| KC | 0.329 | 0.045 | 0.316 | 7.243 | 0.000 | 0.312 | 3.203 | ||
| CR | 0.238 | 0.042 | 0.228 | 5.726 | 0.000 | 0.376 | 2.660 | ||
| IE | 0.342 | 0.040 | 0.336 | 8.501 | 0.000 | 0.381 | 2.621 | ||
| Plan 1. Regression analysis results. | |||||||||
| Models | R | R2 | Adjusted R2 | Error in Standard Estimation | R2 Amount of Change | F | Significance | DW | |
| 2 | 0.825 | 0.680 | 0.679 | 0.48257 | 0.680 | 423.123 | 0.000 | 1.996 | |
| Plan 2. Regression matrix. | |||||||||
| Model | Unstandardized coefficients | Beta | t | Significance | Covariance statistics | ||||
| B | Standard error | Tolerance | VIF | ||||||
| 2 | (Constant) | 0.307 | 0.101 | 3.049 | 0.002 | ||||
| KC | 0.331 | 0.043 | 0.323 | 7.792 | 0.000 | 0.312 | 3.203 | ||
| CR | 0.267 | 0.039 | 0.260 | 6.882 | 0.000 | 0.376 | 2.660 | ||
| IE | 0.322 | 0.038 | 0.321 | 8.571 | 0.000 | 0.381 | 2.621 | ||
| Panel 1. Regression analysis results. | |||||||||
| Models | R | R2 | Adjusted R2 | Error in standard estimation | R2 Amount of change | F | Significance | DW | |
| 3 | 0.784 | 0.615 | 0.614 | 0.53774 | 0.615 | 476.787 | 0.000 | 1.829 | |
| Panel 2. Regression matrix. | |||||||||
| Model | Unstandardized coefficients | Beta | t | Significance | Covariance statistics | ||||
| B | Standard error | Tolerance | VIF | ||||||
| 3 | (Constant) | 0.625 | 0.107 | 5.846 | 0.000 | ||||
| CC | 0.422 | 0.038 | 0.421 | 11.052 | 0.000 | 0.444 | 2.255 | ||
| CE | 0.425 | 0.039 | 0.418 | 10.959 | 0.000 | 0.444 | 2.255 | ||
| Model | Unstandardized Coefficients | Beta | t | Significance | Covariance Statistics | ||
|---|---|---|---|---|---|---|---|
| B | Standard Error | Tolerance | VIF | ||||
| (Constant) | 0.400 | 0.109 | 3.676 | 0.000 | |||
| KC | 0.327 | 0.046 | 0.314 | 7.118 | 0.000 | 0.312 | 3.203 |
| CR | 0.357 | 0.042 | 0.342 | 8.493 | 0.000 | 0.376 | 2.660 |
| IE | 0.222 | 0.041 | 0.218 | 5.462 | 0.000 | 0.381 | 2.621 |
| (Constant) | 0.302 | 0.106 | 2.851 | 0.005 | |||
| KC | 0.239 | 0.046 | 0.229 | 5.155 | 0.000 | 0.287 | 3.485 |
| CR | 0.293 | 0.042 | 0.280 | 7.031 | 0.000 | 0.356 | 2.807 |
| IE | 0.130 | 0.042 | 0.128 | 3.128 | 0.002 | 0.340 | 2.939 |
| CC | 0.270 | 0.040 | 0.270 | 6.749 | 0.000 | 0.355 | 2.820 |
| Model | Unstandardized Coefficients | Beta | t | Significance | Covariance Statistics | ||
|---|---|---|---|---|---|---|---|
| B | Standard Error | Tolerance | VIF | ||||
| (Constant) | 0.400 | 0.109 | 3.676 | 0.000 | |||
| KC | 0.327 | 0.046 | 0.314 | 7.118 | 0.000 | 0.312 | 3.203 |
| CR | 0.357 | 0.042 | 0.342 | 8.493 | 0.000 | 0.376 | 2.660 |
| IE | 0.222 | 0.041 | 0.218 | 5.462 | 0.000 | 0.381 | 2.621 |
| (Constant) | 0.326 | 0.107 | 3.046 | 0.002 | |||
| KC | 0.247 | 0.047 | 0.237 | 5.249 | 0.000 | 0.283 | 3.530 |
| CR | 0.292 | 0.043 | 0.280 | 6.861 | 0.000 | 0.348 | 2.872 |
| IE | 0.144 | 0.042 | 0.142 | 3.428 | 0.001 | 0.340 | 2.944 |
| CE | 0.242 | 0.043 | 0.238 | 5.598 | 0.000 | 0.320 | 3.130 |
Disclaimer/Publisher’s Note: The statements, opinions and data contained in all publications are solely those of the individual author(s) and contributor(s) and not of MDPI and/or the editor(s). MDPI and/or the editor(s) disclaim responsibility for any injury to people or property resulting from any ideas, methods, instructions or products referred to in the content. |
© 2023 by the authors. Licensee MDPI, Basel, Switzerland. This article is an open access article distributed under the terms and conditions of the Creative Commons Attribution (CC BY) license (https://creativecommons.org/licenses/by/4.0/).
Share and Cite
Zeng, B.; Liu, X.; Zhang, W.; Wu, L.; Xu, D. Digital Transformation of Agricultural Products Purchasing: From the Perspective of Short Videos Live-Streaming. Sustainability 2023, 15, 14948. https://doi.org/10.3390/su152014948
Zeng B, Liu X, Zhang W, Wu L, Xu D. Digital Transformation of Agricultural Products Purchasing: From the Perspective of Short Videos Live-Streaming. Sustainability. 2023; 15(20):14948. https://doi.org/10.3390/su152014948
Chicago/Turabian StyleZeng, Bo, Xiao Liu, Weimin Zhang, Lianbei Wu, and Ding Xu. 2023. "Digital Transformation of Agricultural Products Purchasing: From the Perspective of Short Videos Live-Streaming" Sustainability 15, no. 20: 14948. https://doi.org/10.3390/su152014948
APA StyleZeng, B., Liu, X., Zhang, W., Wu, L., & Xu, D. (2023). Digital Transformation of Agricultural Products Purchasing: From the Perspective of Short Videos Live-Streaming. Sustainability, 15(20), 14948. https://doi.org/10.3390/su152014948

