Exploring the Critical Factors of Biomass Pyrolysis for Sustainable Fuel Production by Machine Learning
Abstract
:1. Introduction
2. Overview of Pyrolysis
3. Materials and Methods
3.1. Database
3.2. Computational Details
- Precision is a metric showing what percent of samples were classified correctly.
- Recall is a parameter measuring the ability of a classifier model to identify all samples of a certain class. It shows what percentage of samples belonging to a certain class were classified correctly.
- The f1 score is the weighted harmonic mean of precision and recall. The maximum value for an f1 score is 1, and the minimum is 0.
- Support is the actual number of samples belonging to a certain class in the given dataset.
4. Results and Discussion
4.1. SHAP Analysis
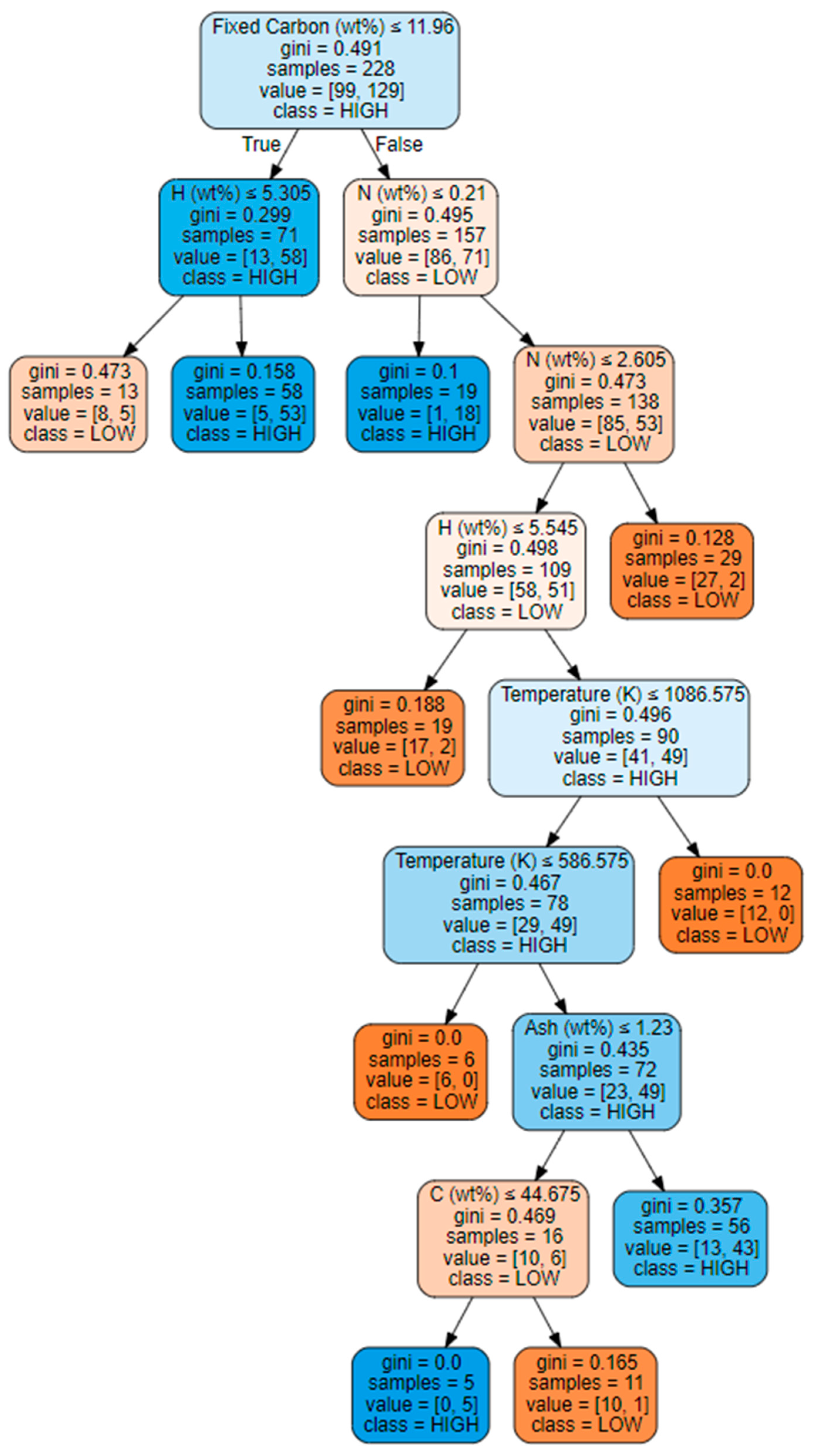
4.2. Decision Tree Classification
4.3. Association Rule Mining
5. Conclusions
Author Contributions
Funding
Institutional Review Board Statement
Informed Consent Statement
Data Availability Statement
Conflicts of Interest
Appendix A
| Reference Paper | Publication Year | Number of Data Extracted | Biomass Type | Range of Operating Temperature (K) | Maximum Biochar Yield (wt%) | Maximum Bio-Oil Yield (wt%) | Maximum Biogas Yield (wt%) |
|---|---|---|---|---|---|---|---|
| Pütün et al. [39] | 2002 | 8 | soybean—cake | 673–973 | 30.1 | 30.4 | 30.1 |
| Şensöz and Can [40] | 2002 | 10 | pine chips | 573–823 | 29.0 | 30.9 | 23.6 |
| Demirbas [41] | 2004 | 39 | olive husk, corncob, tea waste | 466–1204 | 43.5 | - | - |
| Onay and Koçkar [42] | 2004 | 10 | rapeseed | 673–973 | 24.6 | 49.6 | 30.5 |
| Pütün et al. [43] | 2005 | 7 | cotton stalk, | 673–973 | 30.3 | 23.8 | 32.0 |
| Demirbas [44] | 2006 | 32 | hazelnut, walnut, almond, sunflower seed shells | 500–1200 | 44.4 | 39.5 | 77.0 |
| Demiral and Şensöz [45] | 2006 | 13 | hazelnut bagasse | 623–773 | 35.0 | 33.2 | 32.0 |
| Şensöz et al. [46] | 2006 | 8 | olive bagasse | 623–823 | 38.1 | 37.7 | 30.3 |
| Asadullah et al. [47] | 2007 | 7 | sugarcane bagasse | 573–873 | 77.0 | 66.1 | 17.8 |
| Sánchez et al. [48] | 2009 | 2 | rape, sunflower | 823 | 36.0 | 34.0 | 41.0 |
| Abnisa et al. [49] | 2011 | 15 | palm shell, | 673–1073 | 34.8 | 46.0 | 47.5 |
| Fu et al. [50] | 2011 | 20 | maize stalk, rice straw, cotton straw, rice husk | 873–1273 | 32.1 | 51.4 | 61.6 |
| Duman et al. [51] | 2011 | 8 | cherry seed | 573–873 | 40.0 | 30.6 | 21.7 |
| Açıkalın et al. [52] | 2012 | 5 | pistachio shell, | 623–923 | 30.6 | 52.8 | 29.7 |
| Alper et al. [53] | 2014 | 12 | cornelian cherry stones, grape seeds | 573–1073 | 53.9 | 47.3 | 34.8 |
| Yorgun and Yıldız [54] | 2015 | 9 | Paulownia wood (Paulownia tomentosa) | 623–873 | 31.5 | 29.5 | 29.0 |
| Biswas et al. [55] | 2017 | 16 | corn cob, wheat straw, rice straw, rice husk | 573–723 | 43.3 | 47.3 | 39.8 |
| Sakthivel and Ramesh [56] | 2017 | 3 | calophyllum inophyllum | 723–823 | 38.3 | 47.5 | 22.6 |
| Yang et al. [57] | 2018 | 4 | municipal solid waste | 723–1123 | 33.6 | 47.1 | 24.7 |
| Mulimani and Navindgi [58] | 2018 | 10 | de-oiled seed cake of madhuca indica | 623–873 | 44.2 | 38.8 | 32.0 |
| Patel et al. [59] | 2019 | 3 | biosolids from a water recycling facility | 773–1173 | 44.7 | 36.8 | 40.8 |
| Sahoo et al. [60] | 2020 | 21 | rice straw, wheat straw, sugarcane bagasse | 623–923 | 39.7 | 52.6 | 37.7 |
| Vieira et al. [61] | 2020 | 3 | rice husk | 573–773 | 35.9 | 36.8 | 25.5 |
| Setter et al. [62] | 2020 | 3 | coffee husk briquettes | 623–723 | 39.8 | 31.9 | 33.6 |
| Setter et al. [63] | 2020 | 3 | sugarcane bagasse | 573–773 | 43.4 | 31.9 | 41.3 |
| Sakhiya et al. [64] | 2021 | 4 | rice straw | 573–873 | 57.9 | 39.5 | 26.0 |
| del Pozo et al. [65] | 2021 | 3 | coffee silverskin | 553–773 | 80.5 | 15.7 | 22.4 |
| Maniscalco et al. [66] | 2021 | 3 | low-density polyethylene/polypropylene mixture | 693–773 | 20.9 | 62.1 | 37.9 |
| Lampropoulos et al. [67] | 2021 | 3 | olive kernel | 573–1073 | 59.8 | 41.2 | 33.8 |
| Patra et al. [68] | 2021 | 4 | food waste | 573–873 | 52.8 | 42.8 | 22.7 |
| Selvarajoo et al. [69] | 2022 | 5 | citrus peel (lemon and orange peels) | 573–973 | 53.6 | 44.9 | 62.0 |
| Kaur et al. [70] | 2022 | 5 | citronella waste | 573–773 | 34.1 | 37.7 | 36.8 |
| Baghel et al. [71] | 2022 | 4 | prosopis juliflora | 573–873 | 63.6 | 38.5 | 32.1 |
| Mukhambet et al. [72] | 2022 | 3 | flax straw waste | 673–873 | 43.2 | 40.4 | 39.9 |
| Hosseinzaei et al. [73] | 2022 | 9 | pistachio shell, orange peel, saffron petals | 623–723 | 50.0 | 50.0 | 45.0 |
| de Almeida et al. [74] | 2022 | 5 | sugarcane (bagasse, straw), treated biomass | 723–923 | 36.8 | 50.3 | 28.5 |
| Abdullah et al. [75] | 2023 | 5 | banana pseudo-stem | 673–873 | 42.7 | 45.3 | 27.3 |
References
- Zhu, X.; Li, Y.; Wang, X. Machine learning prediction of biochar yield and carbon contents in biochar based on biomass characteristics and pyrolysis conditions. Bioresour. Technol. 2019, 288, 121527. [Google Scholar] [CrossRef] [PubMed]
- Rose, J.; Bensch, G.; Munyehirwe, A.; Peters, J. The forgotten coal: Charcoal demand in sub-Saharan Africa. World Dev. Perspect. 2022, 25, 100401. [Google Scholar] [CrossRef]
- Plavniece, A.; Dobele, G.; Volperts, A.; Zhurinsh, A. Hydrothermal Carbonization vs. Pyrolysis: Effect on the Porosity of the Activated Carbon Materials. Sustainability 2022, 14, 15982. [Google Scholar] [CrossRef]
- Venderbosch, R.H. Fast Pyrolysis. In Thermochemical Processing of Biomass; Wiley: Croydon, UK, 2019; pp. 175–206. [Google Scholar]
- Niaze, A.A.; Sahu, R.; Sunkara, M.K.; Upadhyayula, S. Model construction and optimization for raising the concentration of industrial bioethanol production by using a data-driven ANN model. Renew. Energy 2023, 216, 119031. [Google Scholar] [CrossRef]
- Alpaydın, E. Introduction to Machine Learning; The MIT Press: London, UK, 2004. [Google Scholar]
- Larose, D.T. Discovering Knowledge in Data: An Introduction to Data Mining; John Wiley & Sons, Inc.: Hoboken, NJ, USA, 2005. [Google Scholar]
- Tan, P.-N.; Steinbach, M.; Kumar, V. Introduction to Data Mining; Pearson: Boston, MA, USA, 2005. [Google Scholar]
- Forootan, M.M.; Larki, I.; Zahedi, R.; Ahmadi, A. Machine Learning and Deep Learning in Energy Systems: A Review. Sustainability 2022, 14, 4832. [Google Scholar] [CrossRef]
- Sohani, A.; Sayyaadi, H.; Cornaro, C.; Shahverdian, M.H.; Pierro, M.; Moser, D.; Karimi, N.; Doranehgard, M.H.; Li, L.K.B. Using machine learning in photovoltaics to create smarter and cleaner energy generation systems: A comprehensive review. J. Clean. Prod. 2022, 364, 132701. [Google Scholar] [CrossRef]
- Zhao, E.; Sun, S.; Wang, S. New developments in wind energy forecasting with artificial intelligence and big data: A scientometric insight. Data Sci. Manag. 2022, 5, 84–95. [Google Scholar] [CrossRef]
- Okoroafor, E.R.; Smith, C.M.; Ochie, K.I.; Nwosu, C.J.; Gudmundsdottir, H.; Aljubran, M. Machine learning in subsurface geothermal energy: Two decades in review. Geothermics 2022, 102, 102401. [Google Scholar] [CrossRef]
- Wang, Z.; Peng, X.; Xia, A.; Shah, A.A.; Huang, Y.; Zhu, X.; Zhu, X.; Liao, Q. The role of machine learning to boost the bioenergy and biofuels conversion. Bioresour. Technol. 2022, 343, 126099. [Google Scholar] [CrossRef]
- Faizollahzadeh Ardabili, S.; Najafi, B.; Shamshirband, S.; Minaei Bidgoli, B.; Deo, R.C.; Chau, K.-w. Computational intelligence approach for modeling hydrogen production: A review. Eng. Appl. Comput. Fluid. Mech. 2018, 12, 438–458. [Google Scholar] [CrossRef]
- Coşgun, A.; Günay, M.E.; Yıldırım, R. Machine learning for algal biofuels: A critical review and perspective for the future. Green Chem. 2023, 25, 3354–3373. [Google Scholar] [CrossRef]
- Coşgun, A.; Günay, M.E.; Yıldırım, R. A critical review of machine learning for lignocellulosic ethanol production via fermentation route. Biofuel Res. J. 2023, 10, 1859–1875. [Google Scholar] [CrossRef]
- Mari Selvam, S.; Balasubramanian, P. Influence of Biomass Composition and Microwave Pyrolysis Conditions on Biochar Yield and Its Properties: A Machine Learning Approach. BioEnergy Res. 2022, 16, 138–150. [Google Scholar] [CrossRef]
- Narde, S.R.; Remya, N. Biochar production from agricultural biomass through microwave-assisted pyrolysis: Predictive modelling and experimental validation of biochar yield. Environ. Dev. Sustain. 2021, 24, 11089–11102. [Google Scholar] [CrossRef]
- Mathur, J.; Baruah, B.; Tiwari, P. Prediction of bio-oil yield during pyrolysis of lignocellulosic biomass using machine learning algorithms. Can. J. Chem. Eng. 2022, 101, 2457–2471. [Google Scholar] [CrossRef]
- Cao, H.; Xin, Y.; Yuan, Q. Prediction of biochar yield from cattle manure pyrolysis via least squares support vector machine intelligent approach. Bioresour. Technol. 2016, 202, 158–164. [Google Scholar] [CrossRef] [PubMed]
- Chen, X.; Zhang, H.; Song, Y.; Xiao, R. Prediction of product distribution and bio-oil heating value of biomass fast pyrolysis. Chem. Eng. Process. Process Intensif. 2018, 130, 36–42. [Google Scholar] [CrossRef]
- Liu, X.; Yang, H.; Yang, J.; Liu, F. Application of Random Forest Model Integrated with Feature Reduction for Biomass Torrefaction. Sustainability 2022, 14, 16055. [Google Scholar] [CrossRef]
- Vuppaladadiyam, A.K.; Vuppaladadiyam, S.S.V.; Sikarwar, V.S.; Ahmad, E.; Pant, K.K.; Murugavelh, S.; Pandey, A.; Bhattacharya, S.; Sarmah, A.; Leu, S.Y. A critical review on biomass pyrolysis: Reaction mechanisms, process modeling and potential challenges. J. Energy Inst. 2023, 108, 101236. [Google Scholar] [CrossRef]
- Yogalakshmi, K.N.; Poornima, D.T.; Sivashanmugam, P.; Kavitha, S.; Yukesh, K.R.; Sunita, V.; AdishKumar, S.; Gopalakrishnan, K.; Rajesh, B.J. Lignocellulosic biomass-based pyrolysis: A comprehensive review. Chemosphere 2022, 286 Pt 2, 131824. [Google Scholar]
- Guedes, R.E.; Luna, A.S.; Torres, A.R. Operating parameters for bio-oil production in biomass pyrolysis: A review. J. Anal. Appl. Pyrolysis 2018, 129, 134–149. [Google Scholar] [CrossRef]
- Li, L.; Rowbotham, J.S.; Christopher Greenwell, H.; Dyer, P.W. An Introduction to Pyrolysis and Catalytic Pyrolysis: Versatile Techniques for Biomass Conversion. In New and Future Developments in Catalysis; Elsevier: Amsterdam, Netherlands, 2013; pp. 173–208. [Google Scholar]
- Tripathi, M.; Sahu, J.N.; Ganesan, P. Effect of process parameters on production of biochar from biomass waste through pyrolysis: A review. Renew. Sustain. Energy Rev. 2016, 55, 467–481. [Google Scholar] [CrossRef]
- Akhtar, J.; Saidina Amin, N. A review on operating parameters for optimum liquid oil yield in biomass pyrolysis. Renew. Sustain. Energy Rev. 2012, 16, 5101–5109. [Google Scholar] [CrossRef]
- Omar, R.; Idris, A.; Yunus, R.; Khalid, K.; Aida Isma, M.I. Characterization of empty fruit bunch for microwave-assisted pyrolysis. Fuel 2011, 90, 1536–1544. [Google Scholar] [CrossRef]
- Venderbosch, R.H.; Prins, W. Fast pyrolysis technology development. Biofuels Bioprod. Biorefining 2010, 4, 178–208. [Google Scholar] [CrossRef]
- Saffary, S.; Rafiee, M.; Varnoosfaderani, M.S.; Günay, M.E.; Zendehboudi, S. Smart paradigm to predict copper surface area of Cu/ZnO/Al2O3 catalyst based on synthesis parameters. Chem. Eng. Res. Des. 2023, 191, 604–616. [Google Scholar] [CrossRef]
- Tangirala, S. Evaluating the Impact of GINI Index and Information Gain on Classification using Decision Tree Classifier Algorithm. Int. J. Adv. Comput. Sci. Appl. 2020, 11, 612–619. [Google Scholar] [CrossRef]
- Coşgun, A.; Günay, M.E.; Yıldırım, R. Analysis of lipid production from Yarrowia lipolytica for renewable fuel production by machine learning. Fuel 2022, 315, 122817. [Google Scholar] [CrossRef]
- Singh, V.; Mishra, V. Analysing the effects of culture parameters on wastewater treatment capability of microalgae through association rule mining. J. Environ. Chem. Eng. 2022, 10, 108444. [Google Scholar] [CrossRef]
- Selvarajoo, A.; Oochit, D. Effect of pyrolysis temperature on product yields of palm fibre and its biochar characteristics. Mater. Sci. Energy Technol. 2020, 3, 575–583. [Google Scholar] [CrossRef]
- Shariff, A.; Aziz, N.S.M.; Abdullah, N. Slow Pyrolysis of Oil Palm Empty Fruit Bunches for Biochar Production and Characterisation. J. Phys. Sci. 2014, 25, 97–112. [Google Scholar]
- Sakhiya, A.K.; Baghel, P.; Pathak, S.; Vijay, V.K.; Kaushal, P. Effect of Process Parameters on Slow Pyrolysis of Rice Straw: Product Yield and Energy Analysis. In Proceedings of the 2020 International Conference and Utility Exhibition on Energy, Environment and Climate Change (ICUE), Pattaya City, Thailand, 20–22 October 2020; pp. 1–9. [Google Scholar]
- Shafiq, M.; Capareda, S.C. Effect of different temperatures on the properties of pyrolysis products of Parthenium hysterophorus. J. Saudi Chem. Soc. 2021, 25, 101197. [Google Scholar] [CrossRef]
- Pütün, A.E.; Apaydin, E.; Pütün, E. Bio-oil production from pyrolysis and steam pyrolysis of soybean-cake: Product yields and composition. Energy 2002, 27, 703–713. [Google Scholar] [CrossRef]
- Şensöz, S.; Can, M. Pyrolysis of Pine (Pinus brutia Ten.) Chips: 1. Effect of Pyrolysis Temperature and Heating Rate on the Product Yields. Energy Sources 2002, 24, 347–355. [Google Scholar] [CrossRef]
- Demirbas, A. Effects of temperature and particle size on bio-char yield from pyrolysis of agricultural residues. J. Anal. Appl. Pyrolysis 2004, 72, 243–248. [Google Scholar] [CrossRef]
- Onay, O.; Mete Koçkar, O. Fixed-bed pyrolysis of rapeseed (Brassica napus L.). Biomass Bioenergy 2004, 26, 289–299. [Google Scholar] [CrossRef]
- Pütün, A.E.; Özbay, N.; Önal, E.P.; Pütün, E. Fixed-bed pyrolysis of cotton stalk for liquid and solid products. Fuel Process. Technol. 2005, 86, 1207–1219. [Google Scholar] [CrossRef]
- Demirbas, A. Effect of temperature on pyrolysis products from four nut shells. J. Anal. Appl. Pyrolysis 2006, 76, 285–289. [Google Scholar] [CrossRef]
- Demiral, İ.; Şensöz, S. Fixed-Bed Pyrolysis of Hazelnut (Corylus Avellana L.) Bagasse: Influence of Pyrolysis Parameters on Product Yields. Energy Sources Part A Recovery Util. Environ. Eff. 2006, 28, 1149–1158. [Google Scholar] [CrossRef]
- Sensoz, S.; Demiral, I.; Ferdi Gercel, H. Olive bagasse (Olea europea L.) pyrolysis. Bioresour. Technol. 2006, 97, 429–436. [Google Scholar] [CrossRef] [PubMed]
- Asadullah, M.; Rahman, M.A.; Ali, M.M.; Rahman, M.S.; Motin, M.A.; Sultan, M.B.; Alam, M.R. Production of bio-oil from fixed bed pyrolysis of bagasse. Fuel 2007, 86, 2514–2520. [Google Scholar] [CrossRef]
- Sánchez, M.E.; Lindao, E.; Margaleff, D.; Martínez, O.; Morán, A. Pyrolysis of agricultural residues from rape and sunflowers: Production and characterization of bio-fuels and biochar soil management. J. Anal. Appl. Pyrolysis 2009, 85, 142–144. [Google Scholar] [CrossRef]
- Abnisa, F.; Daud, W.M.A.W.; Husin, W.N.W.; Sahu, J.N. Utilization possibilities of palm shell as a source of biomass energy in Malaysia by producing bio-oil in pyrolysis process. Biomass Bioenergy 2011, 35, 1863–1872. [Google Scholar] [CrossRef]
- Fu, P.; Yi, W.; Bai, X.; Li, Z.; Hu, S.; Xiang, J. Effect of temperature on gas composition and char structural features of pyrolyzed agricultural residues. Bioresour. Technol. 2011, 102, 8211–8219. [Google Scholar] [CrossRef] [PubMed]
- Duman, G.; Okutucu, C.; Ucar, S.; Stahl, R.; Yanik, J. The slow and fast pyrolysis of cherry seed. Bioresour. Technol. 2011, 102, 1869–1878. [Google Scholar] [CrossRef]
- Açıkalın, K.; Karaca, F.; Bolat, E. Pyrolysis of pistachio shell: Effects of pyrolysis conditions and analysis of products. Fuel 2012, 95, 169–177. [Google Scholar] [CrossRef]
- Alper, K.; Tekin, K.; Karagöz, S. Pyrolysis of agricultural residues for bio-oil production. Clean. Technol. Environ. Policy 2014, 17, 211–223. [Google Scholar] [CrossRef]
- Yorgun, S.; Yıldız, D. Slow pyrolysis of paulownia wood: Effects of pyrolysis parameters on product yields and bio-oil characterization. J. Anal. Appl. Pyrolysis 2015, 114, 68–78. [Google Scholar] [CrossRef]
- Biswas, B.; Pandey, N.; Bisht, Y.; Singh, R.; Kumar, J.; Bhaskar, T. Pyrolysis of agricultural biomass residues: Comparative study of corn cob, wheat straw, rice straw and rice husk. Bioresour. Technol. 2017, 237, 57–63. [Google Scholar] [CrossRef]
- Sakthivel, R.; Ramesh, K. Influence of temperature on yield, composition and properties of the sub-fractions derived from slow pyrolysis of Calophyllum inophyllum de-oiled cake. J. Anal. Appl. Pyrolysis 2017, 127, 159–169. [Google Scholar]
- Yang, Y.; Heaven, S.; Venetsaneas, N.; Banks, C.J.; Bridgwater, A.V. Slow pyrolysis of organic fraction of municipal solid waste (OFMSW): Characterisation of products and screening of the aqueous liquid product for anaerobic digestion. Appl. Energy 2018, 213, 158–168. [Google Scholar] [CrossRef]
- Mulimani, H.V.; Navindgi, M.C. Production and Characterization of Bio-Oil by Pyrolysis of Mahua De-Oiled Seed Cake. ChemistrySelect 2018, 3, 1102–1107. [Google Scholar] [CrossRef]
- Patel, S.; Kundu, S.; Halder, P.; Veluswamy, G.; Pramanik, B.; Paz-Ferreiro, J.; Surapaneni, A.; Shah, K. Slow pyrolysis of biosolids in a bubbling fluidised bed reactor using biochar, activated char and lime. J. Anal. Appl. Pyrolysis 2019, 144, 104697. [Google Scholar] [CrossRef]
- Sahoo, K.; Kumar, A.; Chakraborty, J.P. A comparative study on valuable products: Bio-oil, biochar, non-condensable gases from pyrolysis of agricultural residues. J. Mater. Cycles Waste Manag. 2020, 23, 186–204. [Google Scholar] [CrossRef]
- Vieira, F.R.; Romero Luna, C.M.; Arce, G.L.A.F.; Ávila, I. Optimization of slow pyrolysis process parameters using a fixed bed reactor for biochar yield from rice husk. Biomass Bioenergy 2020, 132, 105412. [Google Scholar] [CrossRef]
- Setter, C.; Silva, F.T.M.; Assis, M.R.; Ataíde, C.H.; Trugilho, P.F.; Oliveira, T.J.P. Slow pyrolysis of coffee husk briquettes: Characterization of the solid and liquid fractions. Fuel 2020, 261, 116420. [Google Scholar] [CrossRef]
- Setter, C.; Sanchez Costa, K.L.; Pires de Oliveira, T.J.; Farinassi Mendes, R. The effects of kraft lignin on the physicomechanical quality of briquettes produced with sugarcane bagasse and on the characteristics of the bio-oil obtained via slow pyrolysis. Fuel Process. Technol. 2020, 210, 106561. [Google Scholar] [CrossRef]
- Sakhiya, A.K.; Anand, A.; Aier, I.; Vijay, V.K.; Kaushal, P. Suitability of rice straw for biochar production through slow pyrolysis: Product characterization and thermodynamic analysis. Bioresour. Technol. Rep. 2021, 15, 100818. [Google Scholar] [CrossRef]
- Del Pozo, C.; Rego, F.; Yang, Y.; Puy, N.; Bartrolí, J.; Fàbregas, E.; Bridgwater, A.V. Converting coffee silverskin to value-added products by a slow pyrolysis-based biorefinery process. Fuel Process. Technol. 2021, 214, 106708. [Google Scholar] [CrossRef]
- Maniscalco, M.; La Paglia, F.; Iannotta, P.; Caputo, G.; Scargiali, F.; Grisafi, F.; Brucato, A. Slow pyrolysis of an LDPE/PP mixture: Kinetics and process performance. J. Energy Inst. 2021, 96, 234–241. [Google Scholar] [CrossRef]
- Lampropoulos, A.; Kaklidis, N.; Athanasiou, C.; Montes-Morán, M.A.; Arenillas, A.; Menéndez, J.A.; Binas, V.D.; Konsolakis, M.; Marnellos, G.E. Effect of Olive Kernel thermal treatment (torrefaction vs. slow pyrolysis) on the physicochemical characteristics and the CO2 or H2O gasification performance of as-prepared biochars. Int. J. Hydrogen Energy 2021, 46, 29126–29141. [Google Scholar] [CrossRef]
- Patra, B.R.; Nanda, S.; Dalai, A.K.; Meda, V. Slow pyrolysis of agro-food wastes and physicochemical characterization of biofuel products. Chemosphere 2021, 285, 131431. [Google Scholar] [CrossRef] [PubMed]
- Selvarajoo, A.; Wong, Y.L.; Khoo, K.S.; Chen, W.H.; Show, P.L. Biochar production via pyrolysis of citrus peel fruit waste as a potential usage as solid biofuel. Chemosphere 2022, 294, 133671. [Google Scholar] [CrossRef]
- Kaur, R.; Kumar, A.; Biswas, B.; Krishna, B.B.; Bhaskar, T. Investigations into pyrolytic behaviour of spent citronella waste: Slow and flash pyrolysis study. Bioresour. Technol. 2022, 366, 128202. [Google Scholar] [CrossRef]
- Baghel, P.; Sakhiya, A.K.; Kaushal, P. Influence of temperature on slow pyrolysis of Prosopis Juliflora: An experimental and thermodynamic approach. Renew. Energy 2022, 185, 538–551. [Google Scholar] [CrossRef]
- Mukhambet, Y.; Shah, D.; Tatkeyeva, G.; Sarbassov, Y. Slow pyrolysis of flax straw biomass produced in Kazakhstan: Characterization of enhanced tar and high-quality biochar. Fuel 2022, 324, 124676. [Google Scholar] [CrossRef]
- Hosseinzaei, B.; Hadianfard, M.J.; Aghabarari, B.; García-Rollán, M.; Ruiz-Rosas, R.; Rosas, J.M.; Rodríguez-Mirasol, J.; Cordero, T. Pyrolysis of pistachio shell, orange peel and saffron petals for bioenergy production. Bioresour. Technol. Rep. 2022, 19, 101209. [Google Scholar] [CrossRef]
- de Almeida, S.G.C.; Tarelho, L.A.C.; Hauschild, T.; Costa, M.A.M.; Dussán, K.J. Biochar production from sugarcane biomass using slow pyrolysis: Characterization of the solid fraction. Chem. Eng. Process. Process Intensif. 2022, 179, 109054. [Google Scholar] [CrossRef]
- Abdullah, N.; Mohd Taib, R.; Mohamad Aziz, N.S.; Omar, M.R.; Disa, N.M. Banana pseudo-stem biochar derived from slow and fast pyrolysis process. Heliyon 2023, 9, e12940. [Google Scholar] [CrossRef]










| Types of Variables | Names of Variables | Ranges of Variables |
|---|---|---|
| Proximate analysis | moisture (wt%) | [0.400, 45.8] |
| volatile matter (wt%) | [31.2, 97.6] | |
| fixed carbon (wt%) | [0.200, 58.2] | |
| ash (wt%) | [0.110, 42.6] | |
| Ultimate analysis | C (wt%) | [30.9, 88.7] |
| H (wt%) | [3.39, 13.5] | |
| O (wt%) | [5.71, 56.4] | |
| N (wt%) | [0.0800, 22.1] | |
| Operational variables | minimum particle diameter (mm) | [0.000100, 5.00] |
| maximum particle diameter (mm) | [0.00450, 10.0] | |
| pyrolysis temperature (K) | [466, 1273] | |
| Target variables | biochar yield (wt%) | [4.59, 80.5] |
| bio-oil yield (wt%) | [0, 66.1] | |
| biogas yield (wt%) | [0, 77.0] |
| Experimental Data | Predictions | Classification Accuracy (Recall) | ||
|---|---|---|---|---|
| Class | Number of Data (Support) | Low | High | |
| low | 40 | 33 | 7 | 33/40 = 0.83 |
| high | 25 | 1 | 24 | 24/25 = 0.96 |
| precision | 33/34 = 0.97 | 24/31 = 0.77 | ||
| F1 score | 0.89 | 0.86 | ||
| Experimental Data | Predictions | Classification Accuracy (Recall) | ||
|---|---|---|---|---|
| Class | Number of Data (Support) | Low | High | |
| low | 25 | 17 | 8 | 17/25 = 0.68 |
| high | 32 | 7 | 25 | 25/32 = 0.78 |
| precision | 17/24 = 0.71 | 25/33 = 0.76 | ||
| f1 score | 0.69 | 0.77 | ||
| Experimental Data | Predictions | Classification Accuracy (Recall) | ||
|---|---|---|---|---|
| Class | Number of Data (Support) | Low | High | |
| low | 27 | 21 | 6 | 21/27 = 0.78 |
| high | 30 | 3 | 27 | 27/30 = 0.90 |
| precision | 21/24 = 0.88 | 27/33 = 0.82 | ||
| f1 score | 0.82 | 0.86 | ||
| Support | Confidence | Lift | |
|---|---|---|---|
| ash (wt%) | 0.31 | 0.69 | 1.39 |
| moisture (wt%) | 0.28 | 0.61 | 1.22 |
| N (wt%) | 0.28 | 0.61 | 1.21 |
| H (wt%) | 0.30 | 0.58 | 1.16 |
| fixed carbon (wt%) | 0.30 | 0.57 | 1.14 |
| maximum particle diameter (mm) | 0.28 | 0.52 | 1.05 |
| O (wt%) | 0.20 | 0.48 | 0.96 |
| minimum particle diameter (mm) | 0.24 | 0.43 | 0.86 |
| C (wt%) | 0.23 | 0.41 | 0.83 |
| Support | Confidence | Lift | |
|---|---|---|---|
| volatile matter (wt%) | 0.34 | 0.59 | 1.18 |
| temperature | 0.22 | 0.55 | 1.11 |
| O (wt%) | 0.30 | 0.54 | 1.10 |
| H (wt%) | 0.21 | 0.54 | 1.08 |
| C (wt%) | 0.28 | 0.48 | 0.97 |
| maximum particle diameter (mm) | 0.21 | 0.43 | 0.88 |
| Support | Confidence | Lift | |
|---|---|---|---|
| temperature (K) | 0.29 | 0.77 | 1.57 |
| minimum particle diameter (mm) | 0.30 | 0.63 | 1.27 |
| O (wt%) | 0.24 | 0.57 | 1.15 |
| C (wt%) | 0.31 | 0.56 | 1.14 |
| volatile matter (wt%) | 0.27 | 0.53 | 1.07 |
| maximum particle diameter (mm) | 0.26 | 0.49 | 1.00 |
| moisture (wt%) | 0.21 | 0.48 | 0.97 |
| fixed carbon (wt%) | 0.25 | 0.47 | 0.95 |
Disclaimer/Publisher’s Note: The statements, opinions and data contained in all publications are solely those of the individual author(s) and contributor(s) and not of MDPI and/or the editor(s). MDPI and/or the editor(s) disclaim responsibility for any injury to people or property resulting from any ideas, methods, instructions or products referred to in the content. |
© 2023 by the authors. Licensee MDPI, Basel, Switzerland. This article is an open access article distributed under the terms and conditions of the Creative Commons Attribution (CC BY) license (https://creativecommons.org/licenses/by/4.0/).
Share and Cite
İşçen, A.; Öznacar, K.; Tunç, K.M.M.; Günay, M.E. Exploring the Critical Factors of Biomass Pyrolysis for Sustainable Fuel Production by Machine Learning. Sustainability 2023, 15, 14884. https://doi.org/10.3390/su152014884
İşçen A, Öznacar K, Tunç KMM, Günay ME. Exploring the Critical Factors of Biomass Pyrolysis for Sustainable Fuel Production by Machine Learning. Sustainability. 2023; 15(20):14884. https://doi.org/10.3390/su152014884
Chicago/Turabian Styleİşçen, Asya, Kerem Öznacar, K. M. Murat Tunç, and M. Erdem Günay. 2023. "Exploring the Critical Factors of Biomass Pyrolysis for Sustainable Fuel Production by Machine Learning" Sustainability 15, no. 20: 14884. https://doi.org/10.3390/su152014884
APA Styleİşçen, A., Öznacar, K., Tunç, K. M. M., & Günay, M. E. (2023). Exploring the Critical Factors of Biomass Pyrolysis for Sustainable Fuel Production by Machine Learning. Sustainability, 15(20), 14884. https://doi.org/10.3390/su152014884

