Hydrolysis Optimization of By-Products from the Potato Processing Industry and Biomethane Production from Starch Hydrolysates
Abstract
:1. Introduction
2. Materials and Methods
2.1. Materials
2.2. Hydrolysis of Starch
2.3. Experimental Design
2.4. Biomethane Production from Starch Hydrolysates
2.5. Analytical Procedures
2.6. Cost Analysis
2.6.1. Calculation of CAPEX
2.6.2. Calculation of OPEX
- CUT is the cost of utilities
- CWT is the cost of waste treatment
- COL is the cost of labor
2.6.3. Profitability Indicators
3. Results and Discussion
3.1. Hydrolysis Yield Results
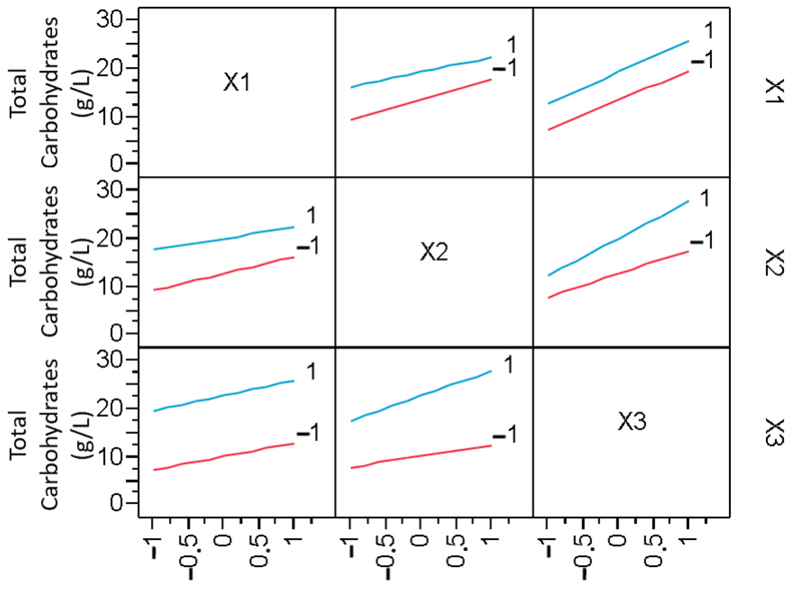
3.2. Production of Total Carbohydrates during the Hydrolysis Process
3.3. Kinetic Study on Starch Hydrolysis with Fenton Oxidation
3.4. Biodegradability Tests
3.5. Plain Cost Analysis of Starch Hydrolysis and Biomethane Production
4. Conclusions
Supplementary Materials
Author Contributions
Funding
Institutional Review Board Statement
Informed Consent Statement
Data Availability Statement
Conflicts of Interest
References
- Caldeira, C.; De Laurentiis, V.; Corrado, S.; van Holsteijn, F.; Sala, S. Quantification of food waste per product group along the food supply chain in the European Union: A mass flow analysis. Resour. Conserv. Recycl. 2019, 149, 479–488. [Google Scholar] [CrossRef] [PubMed]
- Chavan, S.; Yadav, B.; Atmakuri, A.; Tyagi, R.D.; Wong, J.W.C.; Drogui, P. Bioconversion of organic wastes into value-added products: A review. Bioresour. Technol. 2022, 344, 126398. [Google Scholar] [CrossRef] [PubMed]
- Pathak, P.D.; Mandavgane, S.A.; Puranik, N.M.; Jambhulkar, S.J.; Kulkarni, B.D. Valorization of potato peel: A biorefinery approach. Crit. Rev. Biotechnol. 2018, 38, 218–230. [Google Scholar] [CrossRef] [PubMed]
- Catarino, J.; Mendonça, E.; Picado, A.; Anselmo, A.N.; da Costa, J.N.; Partidário, P. Getting value from wastewater: By-products recovery in a potato chips industry. J. Clean. Prod. 2007, 15, 927–931. [Google Scholar] [CrossRef]
- Vlyssides, A.; Barampouti, E.M.; Mai, S.; Stamatoglou, E.; Rigaki, K. Hydrolysis of starch using Fenton’s reagents as a key for waste integrated management in a potato processing industry. Chem. Eng. Trans. 2009, 18, 165–170. [Google Scholar] [CrossRef]
- Srivichai, P.; Rodsrida, C. The application of wastes from modified tapioca starch plant to produce the renewable energy using one stage anaerobic digestion system. J. Appl. Sci. Emerg. Technol. 2020, 19, 124–138. [Google Scholar] [CrossRef]
- Akbay, H.E.G.; Deniz, F.; Mazmanci, M.A.; Deepanraj, B.; Dizge, N. Investigation of anaerobic degradability and biogas production of the starch and industrial sewage mixtures. Sustain. Energy Technol. Assess. 2022, 52, 102054. [Google Scholar] [CrossRef]
- Yokoi, H.; Maki, R.; Hirose, J.; Hayashi, S. Microbial production of hydrogen from starch-manufacturing wastes. Biomass Bioenergy 2002, 22, 389–395. [Google Scholar] [CrossRef]
- Khongkliang, P.; Kongjan, P.; O-Thong, S. Hydrogen and Methane Production from Starch Processing Wastewater by Thermophilic Two-Stage Anaerobic Digestion. Energy Procedia 2015, 79, 827–832. [Google Scholar] [CrossRef]
- Lu, X.; Zhen, G.; Estrada, A.L.; Chen, M.; Ni, J.; Hojo, T.; Kubota, K.; Li, Y.-Y. Operation performance and granule characterization of upflow anaerobic sludge blanket (UASB) reactor treating wastewater with starch as the sole carbon source. Bioresour. Technol. 2015, 180, 264–273. [Google Scholar] [CrossRef]
- Su, G.; Chan, C.; He, J. Enhanced biobutanol production from starch waste via orange peel doping. Renew. Energy 2022, 193, 576–583. [Google Scholar] [CrossRef]
- Drosg, B.; Neubauer, M.; Marzynski, M.; Meixner, K. Valorisation of Starch Wastewater by Anaerobic Fermentation. Appl. Sci. 2021, 11, 10482. [Google Scholar] [CrossRef]
- Vanier, N.L.; El Halal, S.L.M.; Dias, A.R.G.; da Rosa Zavareze, E. Molecular structure, functionality and applications of oxidized starches: A review. Food Chem. 2017, 221, 1546–1559. [Google Scholar] [CrossRef] [PubMed]
- Wang, S.; Copeland, L. Effect of Acid Hydrolysis on Starch Structure and Functionality: A Review. Crit. Rev. Food Sci. Nutr. 2015, 55, 1081–1097. [Google Scholar] [CrossRef]
- Wang, D.; Ma, X.; Yan, L.; Chantapakul, T.; Wang, W.; Ding, T.; Ye, X.; Liu, D. Ultrasound assisted enzymatic hydrolysis of starch catalyzed by glucoamylase: Investigation on starch properties and degradation kinetics. Carbohydr. Polym. 2017, 175, 47–54. [Google Scholar] [CrossRef]
- Tomasik, P. Specific Physical and Chemical Properties of Potato Starch. Food 2009, 3, 45–56. [Google Scholar]
- Dhital, S.; Shrestha, A.K.; Hasjim, J.; Gidley, M.J. Physicochemical and Structural Properties of Maize and Potato Starches as a Function of Granule Size. J. Agric. Food Chem. 2011, 59, 10151–10161. [Google Scholar] [CrossRef]
- Li, J.; Zhou, M.; Cheng, F.; Lin, Y.; Shi, L.; Zhu, P.-X. Preparation of oxidized corn starch with high degree of oxidation by fenton-like oxidation assisted with ball milling. Mater. Today Commun. 2020, 22, 100793. [Google Scholar] [CrossRef]
- Maniglia, B.C.; Castanha, N.; Le-Bail, P.; Le-Bail, A.; Augusto, P.E.D. Starch modification through environmentally friendly alternatives: A review. Crit. Rev. Food Sci. Nutr. 2021, 61, 2482–2505. [Google Scholar] [CrossRef]
- Chong, W.; Uthumporn, U.; Karim, A.; Cheng, L. The influence of ultrasound on the degree of oxidation of hypochlorite-oxidized corn starch. LWT Food Sci. Technol. 2013, 50, 439–443. [Google Scholar] [CrossRef]
- Sangseethong, K.; Termvejsayanon, N.; Sriroth, K. Characterization of physicochemical properties of hypochlorite- and peroxide-oxidized cassava starches. Carbohydr. Polym. 2010, 82, 446–453. [Google Scholar] [CrossRef]
- El-Sheikh, M.A.; Ramadan, M.A.; El-Shafie, A. Photo-oxidation of rice starch. Part I: Using hydrogen peroxide. Carbohydr. Polym. 2010, 80, 266–269. [Google Scholar] [CrossRef]
- Hoover, R.; Hughes, T.; Chung, H.J.; Liu, Q. Composition, molecular structure, properties, and modification of pulse starches: A review. Food Res. Int. 2010, 43, 399–413. [Google Scholar] [CrossRef]
- Pietrzyk, S.; Fortuna, T.; Raś, Ł. The influence of pH and Fe(II) ions on physicochemical properties of oxidized potato starch. Electron. J. Pol. Agric. Univ. 2007, 10, 16. [Google Scholar]
- Dang, X.; Chen, H.; Shan, Z.; Zhen, W.; Yang, M. The oxidation of potato starch by Electro-Fenton system in the presence of Fe(II) ions. Int. J. Biol. Macromol. 2019, 121, 113–119. [Google Scholar] [CrossRef]
- Erden, G.; Filibeli, A. Improving anaerobic biodegradability of biological sludges by Fenton pre-treatment: Effects on single stage and two-stage anaerobic digestion. Desalination 2010, 251, 58–63. [Google Scholar] [CrossRef]
- Kaviya, S. Progression in Fenton Process for the Wastewater Treatment. In Green Methods for Wastewater Treatment; Springer: Berlin/Heidelberg, Germany, 2020; Volume 35, pp. 87–120. [Google Scholar]
- Tsui, T.-H.; Zhang, L.; Zhang, J.; Dai, Y.; Tong, Y.W. Engineering interface between bioenergy recovery and biogas desulfurization: Sustainability interplays of biochar application. Renew. Sustain. Energy Rev. 2022, 157, 112053. [Google Scholar] [CrossRef]
- Jin, Z.; Zhao, Z.; Zhang, Y. Insight into ferrihydrite effects on methanogenesis in UASB reactors treating high sulfate wastewater: Reactor performance and microbial community. Environ. Sci. Water Res. Technol. 2020, 6, 1794–1803. [Google Scholar] [CrossRef]
- Yoda, M.; Nishimura, S. Controlling granular sludge floatation in UASB reactors. Water Sci. Technol. 1997, 36, 165–173. [Google Scholar] [CrossRef]
- Zhang, R.; Liu, X.; Chen, R.; Wang, Z.; Lin, W.; Ngo, H.H.; Nan, J.; Li, G.; Ma, J.; Ding, A. Environmental and economic performances of incorporating Fenton-based processes into traditional sludge management systems. J. Clean. Prod. 2022, 364, 132613. [Google Scholar] [CrossRef]
- Lamprou, G.K.; Vlysidis, A.; Tzathas, K.; Vlyssides, A.G. Statistical optimization and kinetic analysis of the extraction of phenolic compounds from olive leaves. J. Chem. Technol. Biotechnol. 2020, 95, 457–465. [Google Scholar] [CrossRef]
- Soto, M.; Méndez, R.; Lema, J.M. Methanogenic and non-methanogenic activity tests. Theoretical basis and experimental set up. Water Res. 1993, 27, 1361–1376. [Google Scholar] [CrossRef]
- Hussain, A.; Dubey, S.K. Specific methanogenic activity test for anaerobic degradation of influents. Appl. Water Sci. 2017, 7, 535–542. [Google Scholar] [CrossRef]
- Baird, R.; Eaton, A.D.; Rice, E.W.; Bridgewater, L.; American Public Health Association; American Water Works Association; Water Environment Federation. Standard Methods For the Examination of Water and Wastewater, 23rd ed.; American Public Health Association: Washington, DC, USA, 2017. [Google Scholar]
- Tuller, E.F.; Keiding, N.R. Determination of Protein-Bound Carbohydrates by Anthrone Reaction. Anal. Chem. 2002, 26, 875–878. [Google Scholar] [CrossRef]
- Arapoglou, D.; Varzakas, T.; Vlyssides, A.; Israilides, C. Ethanol production from potato peel waste (PPW). Waste Manag. 2010, 30, 1898–1902. [Google Scholar] [CrossRef]
- Perry, R.H.; Green, D.W.; Maloney, J.O. Perry’s Chemical Engineers’ Handbook, 7th ed.; The McGraw-Hill Companies, Inc.: New York, NY, USA, 1997; Volume 38. [Google Scholar]
- Psaki, O.; Maina, S.; Vlysidis, A.; Papanikolaou, S.; Machado, A.; Freire, D.M.G.; Dheskali, E.; Kookos, I.; Koutinas, A. Optimisation of 2,3-butanediol production by Enterobacter ludwigii using sugarcane molasses. Biochem. Eng. J. 2019, 152, 107–370. [Google Scholar] [CrossRef]
- Vlysidis, A.; Binns, M.; Webb, C.; Theodoropoulos, C. A techno-economic analysis of biodiesel biorefineries: Assessment of integrated designs for the co-production of fuels and chemicals. Energy 2011, 36, 4671–4683. [Google Scholar] [CrossRef]
- Suhartini, S.; Lestari, Y.P.; Nurika, I. Estimation of methane and electricity potential from canteen food waste. IOP Conf. Ser. Earth Environ. Sci. 2019, 230, 012075. [Google Scholar] [CrossRef]
- Personal Communication with Tasty Foods, SA. Available online: www.pepsico.com.gr (accessed on 18 January 2023).
- Vasquez-Medrano, R.; Prato-Garcia, D.; Vedrenne, M. Ferrioxalate-Mediated Processes. In Advanced Oxidation Processes for Waste Water Treatment; Academic Press: Cambridge, MA, USA, 2018; Volume 1, pp. 89–113. [Google Scholar] [CrossRef]
- Mahtab, M.S.; Islam, D.T.; Farooqi, I.H. Optimization of the process variables for landfill leachate treatment using Fenton based advanced oxidation technique. Eng. Sci. Technol. Int. J. 2020, 24, 428–435. [Google Scholar] [CrossRef]
- Li, Z.; Cai, L.; Gu, Z.; Shi, Y.-C. Effects of Granule Swelling on Starch Saccharification by Granular Starch Hydrolyzing Enzyme. J. Agric. Food Chem. 2014, 62, 8114–8119. [Google Scholar] [CrossRef]
- Kong, H.; Yang, X.; Gu, Z.; Li, Z.; Cheng, L.; Hong, Y.; Li, C. Heat pretreatment improves the enzymatic hydrolysis of granular corn starch at high concentration. Process Biochem. 2018, 64, 193–199. [Google Scholar] [CrossRef]
- Pietrzyk, S.; Juszczak, L.; Fortuna, T.; Łabanowska, M.; Bidzińska, E.; Błoniarczyk, K. The influence of Cu(II) ions on physicochemical properties of potato starch oxidised by hydrogen peroxide. Starch 2012, 64, 272–280. [Google Scholar] [CrossRef]
- Tsui, T.-H.; van Loosdrecht, M.C.; Dai, Y.; Tong, Y.W. Machine learning and circular bioeconomy: Building new resource efficiency from diverse waste streams. Bioresour. Technol. 2023, 369, 128445. [Google Scholar] [CrossRef]
- Łabanowska, M.; Kurdziel, M.; Bidzińska, E.; Fortuna, T.; Pietrzyk, S.; Przetaczek-Rożnowska, I.; Rożnowski, J. Influence of metal ions on thermal generation of carbohydrate radicals in native and modified starch studied by EPR. Starch 2013, 65, 469–482. [Google Scholar] [CrossRef]
- Scaglione, D.; Caffaz, S.; Ficara, E.; Malpei, F.; Lubello, C. A simple method to evaluate the short-term biogas yield in anaerobic codigestion of WAS and organic wastes. Water Sci. Technol. 2008, 58, 1615–1622. [Google Scholar] [CrossRef] [PubMed]
- Park, J.; Oh, J.H.; Ellis, T.G. Evaluation of an on-site pilot static granular bed reactor (SGBR) for the treatment of slaughterhouse wastewater. Bioprocess Biosyst. Eng. 2012, 35, 459–468. [Google Scholar] [CrossRef] [PubMed]
- Yu, D.; Li, C.; Wang, L.; Zhang, J.; Liu, J.; Wei, Y. Multiple effects of trace elements on methanogenesis in a two-phase anaerobic membrane bioreactor treating starch wastewater. Appl. Microbiol. Biotechnol. 2016, 100, 6631–6642. [Google Scholar] [CrossRef]
- Sun, Y.; Wang, M.; Liang, L.; Sun, C.; Wang, X.; Wang, Z.; Zhang, Y. Continuously feeding fenton sludge into anaerobic digesters: Iron species change and operating stability. Water Res. 2022, 226, 119283. [Google Scholar] [CrossRef] [PubMed]
- Oliveira, J.V.; Costa, J.C.; Cavaleiro, A.J.; Pereira, M.A.; Alves, M.M. Effect of Endogenous Methane Production: A Step Forward in the Validation of Biochemical Methane Potential (BMP) Tests. Energies 2022, 15, 4696. [Google Scholar] [CrossRef]
- Ince, B.K.; Selcuk, A.; Ince, O. Effect of a chemical synthesis-based pharmaceutical wastewater on performance, acetoclastic methanogenic activity and microbial population in an upflow anaerobic filter. J. Chem. Technol. Biotechnol. 2002, 77, 711–719. [Google Scholar] [CrossRef]
- Promnuan, K.; O-Thong, S. Biological Hydrogen Sulfide and Sulfate Removal from Rubber Smoked Sheet Wastewater for Enhanced Biogas Production. Energy Procedia 2017, 138, 569–574. [Google Scholar] [CrossRef]
- Personal Communication with ENBIO. Available online: www.enbio.gr (accessed on 6 March 2023).
- Eurostat. Available online: https://ec.europa.eu/eurostat/statistics-explained/index.php?title=Natural_gas_price_statistics (accessed on 12 April 2023).
- Eurostat. Available online: https://ec.europa.eu/eurostat/statistics-explained/index.php?title=Electricity_price_statistics (accessed on 20 April 2023).
- Dimou, C.; Vlysidis, A.; Kopsahelis, N.; Papanikolaou, S.; Koutinas, A.A.; Kookos, I.K. Techno-economic evaluation of wine lees refining for the production of value-added products. Biochem. Eng. J. 2016, 116, 157–165. [Google Scholar] [CrossRef]
- Exchange Rates. Available online: https://www.exchangerates.org.uk/USD-EUR-spot-exchange-rates-history-2021.html#:~:text=This%20is%20the%20US%20Dollar,rate%20in%202021%3A%200.8458%20EUR (accessed on 22 October 2022).
- George, R.; Sugunan, S. Kinetic and thermodynamic parameters of immobilized glucoamylase on different mesoporous silica for starch hydrolysis: A comparative study. J. Mol. Catal. B Enzym. 2014, 106, 81–89. [Google Scholar] [CrossRef]
Disclaimer/Publisher’s Note: The statements, opinions and data contained in all publications are solely those of the individual authors and contributors and not of MDPI and/or the editors. MDPI and/or the editors disclaim responsibility for any injury to people or property resulting from any ideas, methods, instructions or products referred to in the content. |










| Level | FeSO4·7H2O (g/L) | H2O2 (g/L) | Temperature (°C) |
|---|---|---|---|
| −1 | 0.60 | 0.329 | 60 |
| 0 | 0.80 | 0.419 | 65 |
| 1 | 1.00 | 0.509 | 70 |
| Run | X1 | X2 | X3 | pH after Oxidation | Experimental Hydrolysis Yield % | Predicted Hydrolysis Yield % | Experimental Total Carbohydrates (g/L) | Predicted Total Carbohydrates (g/L) |
|---|---|---|---|---|---|---|---|---|
| 1 | −1 | −1 | −1 | 2.82 ± 0.02 | 27.19 ± 0.61 | 28.55 | 4.30 ± 0.12 | 5.34 |
| 2 | −1 | −1 | 1 | 3.02 ± 0.02 | 71.32 ± 0.73 | 72.68 | 12.23 ± 0.41 | 13.27 |
| 3 | −1 | 1 | −1 | 2.90 ± 0.05 | 58.86 ± 0.38 | 60.22 | 8.36 ± 0.32 | 9.40 |
| 4 | −1 | 1 | 1 | 2.66 ± 0.03 | 89.46 ± 0.87 | 90.82 | 24.96 ± 0.31 | 26.00 |
| 5 | 1 | −1 | −1 | 2.83 ± 0.01 | 30.43 ± 0.25 | 31.79 | 9.46 ± 0.27 | 10.50 |
| 6 | 1 | −1 | 1 | 2.68 ± 0.02 | 80.90 ± 0.53 | 82.26 | 20.87 ± 0.48 | 21.91 |
| 7 | 1 | 1 | −1 | 2.99 ± 0.06 | 45.81 ± 0.26 | 47.17 | 14.12 ± 0.11 | 15.16 |
| 8 | 1 | 1 | 1 | 2.59 ± 0.02 | 99.50 ± 0.77 | 100.86 | 28.65 ± 0.47 | 29.69 |
| 9 | 0 | 0 | 0 | 2.75 ± 0.03 | 65.84 ± 0.34 | 64.29 | 17.83 ± 0.21 | 16.41 |
| 10 | 0 | 0 | 0 | 2.98 ± 0.02 | 67.92 ± 0.48 | 64.29 | 18.99 ± 0.34 | 16.41 |
| 11 | 0 | 0 | 0 | 2.78 ± 0.01 | 66.56 ± 0.31 | 64.29 | 18.72 ± 0.29 | 16.41 |
| 12 | 0 | 0 | 0 | 2.76 ± 0.01 | 67.73 ± 0.28 | 64.29 | 18.45 ± 0.46 | 16.41 |
| Source | DF | Sum of Squares | Mean Square | F Ratio | p > F |
|---|---|---|---|---|---|
| Model | 7 | 5077.776 | 725.397 | 61.369 | <0.0007 |
| Error | 4 | 47.281 | 11.820 | ||
| Lack Of Fit | 1 | 44.362 | 14.415 | 45.612 | 0.0066 |
| Pure Error | 3 | 2.918 | 2.624 | ||
| Total Error | 4 | 47.281 | 0.973 | ||
| Parameter Estimates | Estimate | Std Error | t Ratio | Prob>|t| | |
| β0 | 64.292 | 0.992 | 64.78 | <0.0001 | |
| β1 | 1.226 | 1.216 | 1.01 | 0.3701 | |
| β2 | 10.474 | 1.216 | 8.62 | 0.0010 | |
| β3 | 22.361 | 1.216 | 18.40 | <0.0001 | |
| β1β2 | −1.979 | 1.216 | −1.63 | 0.1789 | |
| β1β3 | 3.679 | 1.216 | 3.03 | 0.0389 | |
| β2β3 | −1.289 | 1.216 | −1.06 | 0.3488 | |
| β1β2β3 | 2.094 | 1.216 | 1.72 | 0.1601 |
| Source | DF | Sum of Squares | Mean Square | F Ratio | p > F |
|---|---|---|---|---|---|
| Model | 7 | 516.611 | 73.802 | 10.997 | 0.018 |
| Error | 4 | 26.844 | 6.711 | ||
| Lack of Fit | 1 | 26.104 | 26.104 | 105.846 | 0.002 |
| Pure Error | 3 | 0.740 | 0.247 | ||
| Total Error | 4 | 26.844 | |||
| Parameter Estimates | Estimate | Std Error | t Ratio | Prob>|t| | |
| β0 | 16.4120 | 0.748 | 21.950 | <0.0001 | |
| β1 | 2.9063 | 0.916 | 3.170 | 0.0338 | |
| β2 | 3.6538 | 0.916 | 3.990 | 0.0163 | |
| β3 | 6.3088 | 0.916 | 6.890 | 0.0023 | |
| β1β2 | −0.5440 | 0.916 | −0.590 | 0.5847 | |
| β1β3 | 0.1760 | 0.916 | 0.190 | 0.8568 | |
| β2β3 | 1.4738 | 0.916 | 1.610 | 0.1829 | |
| β1β2β3 | −0.6940 | 0.916 | −0.760 | 0.4910 |
| Runs | Ce (g/L) | k (L/g min) | R2 |
|---|---|---|---|
| 1 | 4.246 | 9.162 10−3 | 0.974 |
| 2 | 10.040 | 8.621 10−3 | 0.991 |
| 3 | 7.831 | 9.719 10−3 | 0.991 |
| 4 | 12.804 | 9.298 10−3 | 0.997 |
| 5 | 4.721 | 4.197 10−3 | 0.894 |
| 6 | 12.531 | 2.757 10−3 | 0.961 |
| 7 | 7.179 | 3.583 10−3 | 0.944 |
| 8 | 14.993 | 2.856 10−3 | 0.978 |
| Center point | 9.597 | 4.831 10−3 | 0.967 |
| Substrate | Maximum Specific Rate (mL CH4/min) | SMA (g CH4-COD g−1 VSS Day−1) | mL CH4 | mL CH4 (Acetic Acid as Feed) | Normalization % |
|---|---|---|---|---|---|
| Run 5th | 0.375 ± 0.061 | 0.388 ± 0.063 | 16.3 ± 0.81 | 18.95 | 86.02 |
| Run 8th | 0.650 ± 0.139 | 0.669 ± 0.014 | 18.4 ± 1.21 | 19.80 | 92.93 |
| Run 9th | 0.416 ± 0.074 | 0.428 ± 0.076 | 17.7 ± 1.04 | 20.10 | 88.06 |
| Run 1st | 0.078 ± 0.016 | 0.080 ± 0.016 | 13.4 ± 0.53 | 18.80 | 71.28 |
| Native starch | 0.075 ± 0.004 | 0.077 ± 0.004 | 9.2 ± 0.40 | 19.05 | 48.29 |
Disclaimer/Publisher’s Note: The statements, opinions and data contained in all publications are solely those of the individual author(s) and contributor(s) and not of MDPI and/or the editor(s). MDPI and/or the editor(s) disclaim responsibility for any injury to people or property resulting from any ideas, methods, instructions or products referred to in the content. |
© 2023 by the authors. Licensee MDPI, Basel, Switzerland. This article is an open access article distributed under the terms and conditions of the Creative Commons Attribution (CC BY) license (https://creativecommons.org/licenses/by/4.0/).
Share and Cite
Theodosi Palimeri, D.; Papadopoulou, K.; Vlyssides, A.G.; Vlysidis, A.A. Hydrolysis Optimization of By-Products from the Potato Processing Industry and Biomethane Production from Starch Hydrolysates. Sustainability 2023, 15, 14860. https://doi.org/10.3390/su152014860
Theodosi Palimeri D, Papadopoulou K, Vlyssides AG, Vlysidis AA. Hydrolysis Optimization of By-Products from the Potato Processing Industry and Biomethane Production from Starch Hydrolysates. Sustainability. 2023; 15(20):14860. https://doi.org/10.3390/su152014860
Chicago/Turabian StyleTheodosi Palimeri, Dimitra, Konstantina Papadopoulou, Apostolos G. Vlyssides, and Anestis A. Vlysidis. 2023. "Hydrolysis Optimization of By-Products from the Potato Processing Industry and Biomethane Production from Starch Hydrolysates" Sustainability 15, no. 20: 14860. https://doi.org/10.3390/su152014860
APA StyleTheodosi Palimeri, D., Papadopoulou, K., Vlyssides, A. G., & Vlysidis, A. A. (2023). Hydrolysis Optimization of By-Products from the Potato Processing Industry and Biomethane Production from Starch Hydrolysates. Sustainability, 15(20), 14860. https://doi.org/10.3390/su152014860

