Abstract
The fundamental model for dynamically predicting surface subsidence is the time influence function. However, current research and the application of time functions often neglect the comprehensive characteristics of the entire surface deformation process, leading to a less systematic representation of the actual deformation law. To rectify this, we explore ground point deformation along the strike line from two perspectives: dynamic subsidence and dynamic horizontal movement. Moreover, we develop prediction models for dynamic subsidence and dynamic horizontal movement at any point along the strike line, utilizing the probability integral method (PIM) and considering the surface deformation features. We then use characteristic constraints based on the prediction models to constrain the time influence function. For this purpose, we employ the Richards time function which has strong universality to establish the time functions for dynamic subsidence and horizontal movement under these constraints. We provide an illustrative example of its application in the 12,401 working face. Additionally, we explore the suitability of interferometric synthetic aperture radar (InSAR) technology for acquiring dynamic subsidence data on the surface. The experimental findings reveal the following key observations: the Richards model, when applied for dynamic subsidence prediction under constraints, exhibits high accuracy with an R-squared (R2) value of 0.997 and a root mean squared error (RMSE) of 94.6 mm, along with a relative mean square error of 1.9%. Meanwhile, the dynamic horizontal movement prediction model exhibits an accuracy in fully mined areas with an R2 of 0.986, an RMSE of 46.2 mm, and a relative mean square error of 2.6%.
1. Introduction
Natural and human activities such as earthquakes, landslides, and underground mining can give rise to geological hazards and environmental challenges, thereby jeopardizing the safety of individuals and property [1,2,3]. Moreover, many coal seams are situated beneath villages, resulting in particularly severe damage caused by underground mining. After the extraction of underground coal seams, the goaf disrupts the original stress balance of the overlying rock layer. This disruption leads to movement and deformation of the overlying rock and surface, resulting in varying degrees of damage to surface buildings and structures located above the goaf. Long-wall mining is a dynamic process that induces changes in surface movement and deformation over time [4]. The factors affecting the intensity of surface movement include the nature and structure of overlying rock, mining depth ratio, mining size, and advancing speed of working face [5]. Lian et al. [6] used mechanical methods to analyze the mechanism of coal mining damage and studied the laws of discontinuous movement and deformation of overlying rock and surface under different rock–soil ratio conditions. Yan et al. [7] analyzed the difference in surface damage induced by deep and shallow mining and its mechanism by field measurement and similar material simulation experiments. Wei et al. [8] analyzed the deformation of the old goaf in a coal mine and its influence on the surrounding rock and soil layer. Jia et al. [9] studied the influence of the advancing speed of the working face on the surface dynamic deformation to provide a basis for the effective protection of the surface structures. Mining subsidence prediction in China currently relies primarily on empirical methods, such as the PIM and the time influence function. The utilization of subsidence prediction based on mechanical methods is comparatively limited. Ma et al. [10,11,12] studied the mechanical and fracture response of heterogeneous rock and soil materials and the damage models of concrete under dynamic loads, whose theories have some similarities with mechanical methods of mining subsidence prediction, which may be helpful to the application of such methods in mining subsidence prediction in the future.
Surface deformation, resulting from underground mining, constitutes a complex and ongoing dynamic process that unfolds over time and space [13,14,15,16,17]. Figure 1 illustrates the subsidence w(x) and horizontal deformation u(x) of surface points on the strike main section at various times as the working face progresses. Researchers worldwide have extensively investigated this phenomenon, proposing various time functions and theories to predict surface dynamic subsidence. These functions encompass the Knothe time function, the Richards time function (which generalizes numerous well-known growth equations, including Knothe [18,19]), the generalized time function, and the normal distribution time function. In China, the Knothe time function is widely utilized for dynamic mining subsidence prediction and has been extensively examined and improved upon by numerous scholars. For example, Cui et al. [20] developed a method for determining the influence coefficient of the time function and derived a probability integral dynamic prediction formula based on the Knothe time function. Wang et al. [21] introduced a time parameter into the Knothe time function model, enabling the modeling of surface subsidence during mining with overburden grout injection. Hu et al. [22] proposed a dynamic subsidence prediction model based on Knothe’s dynamic subsidence hypothesis and Litwiniszyn’s stochastic medium theory for constant advancing speed mining and post-mining conditions. Zhang et al. [23] improved the Knothe time function to enhance prediction accuracy. However, despite the accurate fitting of the Knothe series models, they have limitations in describing the complete process of surface point subsidence. Chang et al. [24] proposed a segmented Knothe time function to address these limitations and validated its application. Subsequently, Zhang et al. [17] further enhanced the segmented Knothe time function to improve prediction accuracy. Nevertheless, an ideal time function should have high accuracy and reflect the spatiotemporal distribution characteristics of surface subsidence, such as the symmetry or asymmetry of subsidence velocity and acceleration, and the consistency of the turning point time in dynamic processes. The time functions proposed by these scholars have all demonstrated excellent validation accuracy. However, they do not take into account the time nodes when calculating model parameters. This can lead to potential discrepancies between the model-calculated time nodes for maximum speed and maximum acceleration and the actual observations. Moreover, most of the time functions employed in previous studies primarily focus on the dynamic subsidence of individual points on the surface of the mining area, thereby overlooking the comprehensive characteristics of the entire surface deformation process. This approach results in a less systematic representation of the actual deformation law and fails to establish a connection between horizontal movement and subsidence. Furthermore, there has been relatively limited research on horizontal movement, especially dynamic horizontal movement, which is also a critical aspect of surface damage.
Figure 1.
Subsidence and horizontal movement of points on the strike main section caused by coal mining.
Access to deformation monitoring data spanning a specific frequency and timeframe is crucial for investigating dynamic subsidence processes in mining areas. Initially, traditional measurement techniques, such as leveling and global navigation satellite systems (GNSS) were the primary methods employed for early surface deformation monitoring. Although these methods offered high accuracy, they were characterized by being time-consuming, labor-intensive, expensive, and yielded low spatiotemporal resolution of monitoring results. Due to InSAR’s efficiency in obtaining a wide range of surface deformation information, many researchers have turned to InSAR to capture surface subsidence in mining zones [25,26,27,28]. However, InSAR only provides line of sight (LOS) deformation, making it challenging to determine the actual surface deformation. When the surface deformation direction is perpendicular to LOS it remains undetected. Using the multi-orbit InSAR observation method, it is possible to obtain deformation observations from various directions [29,30] which can help determine the three-dimensional deformation field of the mining area. However, acquiring such data is often challenging in real-world scenarios. An alternative approach is merging prior models with single-orbit InSAR to determine this three-dimensional field [29,31], yet the accuracy heavily depends on the reliability of these prior models [29]. In the realm of dynamic deformation acquisition, InSAR monitoring techniques encounter significant challenges. Some researchers suggest that vertical subsidence from coal mining far outweighs horizontal movement. Therefore, when deducing vertical deformation from LOS deformation, if one disregards the influence of horizontal deformation, dynamic surface subsidence can be ascertained via time-series InSAR [27,28]. However, real-life scenarios exhibit significant differences in horizontal movement across subsidence basin areas. Furthermore, fully mined areas experience dynamic horizontal movements; relying solely on LOS time series deformations that ignore the effects of horizontal movement might result in inaccuracies.
The author examined the correlation between subsidence, subsidence velocity, and subsidence acceleration in the dynamic subsidence process in mining areas and chose the non-segmented time function model for a more detailed analysis. The Richards equation was chosen because of its wide-ranging applicability, encompassing various well-recognized growth equations such as the Mitscherlich Brody equation, Knothe equation, Von Bertalanffy equation, Gompertz equation, and Logistic equation. Subsequently, this equation was then utilized to predict surface deformation in the mining area. After analyzing the dynamic movements of surface points, a predictive model for dynamic subsidence and horizontal movement along any point of the strike line was developed using PIM. With these prediction models in place, characteristic constraints were established to limit the time influence function. The study also investigated how horizontal movement affects LOS deformation, aiming to understand the feasibility of using temporal InSAR technology and provide suggestions for its application. In conclusion, the Richards time function with constraints was employed for dynamic subsidence prediction in mining areas. This approach exhibited remarkable accuracy and effectively captured the complete process of dynamic surface subsidence. The dynamic horizontal movement model created proved highly effective in predicting dynamic horizontal movements, representing a significant advancement in the field.
The systematic study of the surface dynamic deformation process in mining areas in this paper is conducive to exploring more objective deformation laws, providing a theoretical basis for the optimization design of underground working face, mining damage assessment, land reclamation, ecological reconstruction, surface stability, and suitability evaluation of subsidence areas as well as providing a security guarantee for the sustainable use of post-mining land and economic construction. This has profound practical and societal implications for the sustainable development of China’s coal industry, the harmony and stability of society, and the preservation of the ecological environment.
2. The Time Function Model of Mining Subsidence
In 1952, the Polish scholar Knothe proposed the mathematical model for the sequential subsidence of surface points in mining areas [32] as follows:
where represents the final subsidence of surface points; c is the time influence coefficient related to lithology which is a fixed value; and denotes the subsidence value of the surface point at time t. which is the time influence function of surface point subsidence.
Numerous studies have shown that the actual subsidence time curve of surface points generally follows an “S” shape, with a subsidence velocity variation process of 0 → → 0 and a subsidence acceleration variation process of 0 → → 0 → → 0 where represents the maximum subsidence velocity and represents the maximum subsidence acceleration. The Knothe time function model portrays surface subsidence as a progressive decay process, a description that only partially aligns with the actual surface movement trajectory [13,21,22]. Consequently, numerous researchers have advocated for enhancements to the Knothe time functions to offer a more precise representation of surface point dynamic subsidence [17,21,22,23,24,33]. In 1959, Richards synthesized the Logistic equation, Spillman equation, Bertalanffy equation, and Gompertz equation, leading to the development of what is now known as the Richards model [33,34]. This model finds application in predicting dynamic surface subsidence within mining terrains [34]. Time function models can generally be categorized as either segmented or non-segmented time functions. Table 1 outlines these time function categories’ basic forms and the first and second derivatives.
Table 1.
Comparisons of time influence functions.
An ideal time function typically exhibits an ”S” shape, with subsidence velocity being nearly zero at both the initial and final stages and reaching its maximum at a mid-point in time. Similarly, subsidence acceleration is approximately zero at the initial and final times. However, when the subsidence velocity reaches its peak, acceleration becomes zero, with maximum positive and negative acceleration phases occurring before and after this point, respectively [35,36]. While both types of time functions presented in Table 1 generally follow this “S” shape, nuances arise in their velocity and acceleration curves. The segmented time function, in particular, experiences abrupt shifts and discontinuities in subsidence velocity and acceleration which do not perfectly align with the mining subsidence progression. In contrast, the non-segmented time function presents a more favorable subsidence velocity curve and its acceleration curve exhibits peak positive and negative accelerations, thus providing a more comprehensive spatiotemporal representation.
3. The Non-Segmented Time Function Model with Characteristic Constraints
Our investigation focuses on the deformation of ground points on the strike main section from two perspectives: dynamic subsidence and dynamic horizontal movement. We have developed prediction models for dynamic subsidence and dynamic horizontal movement at any point on the strike main section. These models leverage the PIM and take into account the features of surface deformation. Characteristic constraints derived from these prediction models are subsequently used to govern the time influence function. The experimental process outlined in this article is illustrated in Figure 2.
Figure 2.
The experimental process.
3.1. Construction of Characteristic Constraints
The segmented time function typically employs the halfway point (0.5 T) as its segmentation criterion. Inspired by this approach, our study delves into the connection between surface subsidence at the moment of peak subsidence velocity and the overall subsidence. This relationship is incorporated into the model as a constraint. We particularly concentrate on surface points located along the main section aligned with the subsidence basin’s strike direction. The open-off cut is taken as the coordinate origin, with the mining direction designated as the positive direction. Here, the working face starts its progression at t = 0. However, the initiation time for point x does not synchronize with the mining advancement time t as its distance from the coordinate origin influences it. During the time span t < , x is not affected by mining. When assuming a constant mining speed, the subsidence at surface point x due to mining activities at time t can be expressed by the subsequent Equation (2) [4]:
where r is the main influence radius.
Upon analysis, it becomes apparent that is the non-fully mined area and that the subsidence curve w(x) belongs to the limited mining situation. Since the construction of this time function is based on the semi-infinite mining situation, when the influence function of the subsidence time function is similar to that of x = r. Consequently, depending on the position of x, the dynamic subsidence time function for point x on the strike main section can be articulated as follows [13,36]:
when (D is the starting distance, usually the distance that the working face advances when the surface starts to move (subsiding to 10 mm) is called the starting distance and its value is (1/4~1/2)H0 (H0 average mining depth)). The farther away the point on one side of the coal wall from x = D, the later the starting time will be. As the working face advances to x = D, surface deformation commences, with the starting time at this position being D/. When the working face moves forward to 1.3 r, it is assumed that the mining has impacted the furthest point at –1.3 r on one side of the coal wall (corresponding to a starting time of 1.3 r/). The starting times for the points in between are determined through interpolation. Considering that the surface remains unaffected by mining when the mining distance is less than D, the starting time for the surface point in the early mining phase subtly changes as the mining distance extends. The quadratic function, which exhibits a minimal gradient near its peak value point and a progressively steeper gradient as it moves away from this point, corresponds well with the variation pattern of starting times. It proves more effective than linear interpolation hence its adoption as the interpolation function. The formula is described as follows:
where is the mining speed of the working face. . The mining position x0 corresponding to the time is .
When , let the dynamic advanced influence distance be . When the mining is not sufficient, continuously increases with the advancement of the working face and reaches its maximum value when the mining reaches a sufficient distance of 1.3 r, after which it tends to stabilize. If the mining distance x0 is between D and 1.3 r, the dynamic advanced influence distance ranges from 0 to L. The most distant point, x, that can be influenced equals 1.3 r + L, with its associated starting time being 1.3 r/. By employing the interpolation method to determine the starting time of the midpoint, the formula reads as follows:
where . The mining distance x0 corresponding to time is .
When , the advanced influence distance is a constant value and the starting time of the surface point in this region is expressed as:
Substituting into Equation (3) yields:
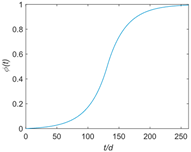
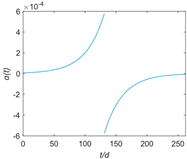
where represents the maximum subsidence and x0 is the advance distance of the working face at the starting time of surface point x. Equation (7) functions as the dynamic subsidence prediction model for any points along the strike line, providing a comprehensive description of the temporal evolution of subsidence at these specific locations. The fundamental curves of subsidence, velocity, and acceleration are depicted in Figure 3.
Figure 3.
The curves for subsidence (a), subsidence velocity (b), and subsidence acceleration (c) of points along the strike line.
Taking the second derivative of Equation (7) yields:
Letting , the maximum settlement velocity can be calculated as follows:
By substituting Equation (9) into Equation (7), the subsidence at the moment of peak velocity can be determined as:
By consulting the probability integral table, it can be seen that when , the surface subsidence is , such that it can be considered that the surface has reached full mining. At this time, it can be considered that . When comparing the subsidence at the peak subsidence velocity of a surface point with its maximum subsidence, it can be deduced that:
The probability integral function, denoted as erf(x), demonstrates a monotonic increase over the range (0, +∞) where erf (+∞) = 1. In Equation (11), at x = 1.3 r, the subsidence occurring at peak velocity is 0.4994 times that of the total subsidence. Therefore, the subsidence at the maximum velocity can be estimated to be roughly half of the total subsidence. Based on multiple sets of measured data, in the case of near-horizontal coal seam mining with a constant mining speed, when the subsidence velocity at a surface point reaches its peak, the corresponding subsidence is approximately 50% of that point’s maximum subsidence value [13,17,24,37]. This observation aligns with the results deduced from the PIM.
Under the conditions of semi-infinite mining, when x ≤ D the surface point’s horizontal movement of surface points consistently converges toward the basin’s center, transitioning in speed from 0 → → 0. For D < x < 1.3 r, surface points initially move in the reverse direction before aligning positively, concluding in the direction of the working face’s advance (with the advancing direction considered positive). When x ≥ 1.3 r, the direction change in horizontal movement for surface points remains consistent with the previous but the cumulative movement becomes theoretically zero. Given these described horizontal movements on the surface and referring to Equations (3) and (7), dynamic horizontal motion for any point on the strike main section, during semi-infinite mining, can be formulated for conditions x ≤ D, D < x < 1.3 r, 1.3 r ≤ x< (1.3 r + L), and x ≥ (1.3 r + L).
The fundamental patterns of horizontal movement for x ≤ D, D < x < 1.3r, and x ≥ 1.3r are derived from Equation (12) and illustrated in Figure 4a–c, respectively.
Figure 4.
Dynamic horizontal motion of surface points at varying positions ((a) x ≤ D, (b) D < x < 1.3r, (c) x ≥ 1.3r) along the strike line.
We compute the first or second derivative of Equation (12) to derive the horizontal movement velocity and acceleration. This computation allows us to determine the subsequent time points (Equation (13)).
Due to the complexity of the first and second derivatives of u(x, t) when x < 1.3 r, the time t obtained by or is a complex function with x as the variable. The time interval between times when both velocity and acceleration are zero is associated with x and is not constrained; hence, it is not included in Equation (13). In the region where 1.3 r ≤ x < (1.3 r + L), the surface point initially moves in the opposite direction of the working face. When it reaches the peak horizontal movement distance in the opposite direction, the horizontal movement velocity becomes zero, coinciding with the moment with maximum subsidence velocity. Essentially, when the surface point attains its maximum subsidence speed, it simultaneously reaches its farthest horizontal movement against the mining direction. The two share the same lag distance (lag time) and the time difference between the two maximum movement speeds is ; when x ≥ 1.3 r + L, there are similar characteristics, with the difference being that the inflection point positions of the dynamic curve are different and the difference in the two maximum moving speeds is .
3.2. Non-Segmented Time Function Model with Characteristic Constraints
In cases of uniform mining, the subsidence at the moment of peak subsidence velocity is approximately half of the maximum subsidence value [13,17,24]. This trait can aid in identifying the time of maximum subsidence velocity and can also be applied to analyze and refine non-segmented time function models.
The Richards equation possesses strong universality so it is selected as the time function utilized in this article. The expression for the Richards time function is
where b1, b2, and d are model parameters. By calculating the second derivative of the Richards model, we can determine the maximum time of surface subsidence velocity as follows:
At this point, the surface subsidence is
By simplifying Equation (16) with constraints, d = 2 can be obtained and the time influence function becomes , which is transformed into the logistic equation. The parameters b1 and b2 are determined using the least squares method, relying on the measured values.
For horizontal movements, when x < D there is not a clear constraint relationship between the time nodes of dynamic horizontal movement and dynamic subsidence. The Logistic time function, having fewer parameters than the Richards function, is employed for simplicity to represent this movement process. When x is greater than or equal to D, surface points initially move in the direction opposite to advancement and later in the direction of advancement. This can be depicted using two logistic time functions. In regions where x ≥ 1.3 r, along with the horizontal movement characteristics observed in areas where x ≥ D, there is a notable feature: the time at which the maximum subsidence velocity occurs aligns with the time when the horizontal movement speed reaches zero. This alignment can serve as a constraining factor for model parameters. The time function for horizontal movement when x ≥ D can be articulated as follows:
In this equation, the first term on the right describes the second-stage movement curve while the second term represents the first-stage curve. Here, uc and u0 denote the horizontal movements for their respective stages. The variable c indicates the time lag between the peak movement speeds of the second and first stages. For areas where x ≥ 1.3 r, the value of c can be ascertained based on the temporal characteristic constraints.
4. Applicability of InSAR Surface Dynamic Subsidence Monitoring
4.1. Analysis of the Effect of Horizontal Movement on LOS Deformation
When estimating vertical deformation using the LOS deformation derived from InSAR, several researchers argue that the vertical deformation resulting from coal mining significantly surpasses the horizontal movement [27,28]. Consequently, they often overlook the influence of horizontal movement on LOS deformation. The subsidence is directly obtained by dividing the LOS deformation by () where is the radar incidence angle. The coefficient of horizontal movement in mining regions under typical geological conditions in China typically lies between 0.1 and 0.4 [37]. While the central portion of the subsidence basin, when the surface is stable, is generally assumed to experience negligible horizontal movement, other areas affected by subsidence exhibit varying degrees of horizontal movement. Furthermore, since surface deformation is a dynamic process, notable horizontal movements can occur in the central region of the basin at during specific time periods. Hence, relying on LOS directional time series deformation data that neglects the influence of horizontal movement when estimating the parameters of the time influence function can introduce inaccuracies. Consequently, an analysis of the horizontal movement within the subsidence area is crucial. The 12,401 working face of the Shangwan Coal Mine features an almost horizontal coal seam. We have set up two observation lines with 81 monitoring points on the main sections. The strike main section, also referred to as the strike line, represents the central line of the rectangular working face, extending in the direction of advancement, as shown in Figure 5. Using monitoring points 16, 31, and 33 as representative examples, we analyzed the horizontal movement of the points on the strike main section. Figure 5 displays the historical movement traces of the three monitoring points.
Figure 5.
Horizontal movement traces of point 16 (a), point 31 (b), and point 33 (c).
Point 16 is situated 20 m from the open-off cut on the coal wall’s side. Points 31 and 33, on the other hand, are positioned 300 m from the open-off cut in the fully mined area. As illustrated in Figure 5, point 16 has consistently moved in the advancing direction since early April, accumulating a total movement of 3.82 m by July 2019. Point 31 commenced noticeable movement around 1 June, lasting for approximately 8 days. It achieved a max horizontal movement of 0.88 m opposite to the working face’s direction before aligning with the advance direction. The point took nearly 9 days to revert to its original distance from the open-off cut, subsequently maintaining a decelerated pace in the advance direction. Roughly 6 days later, its movement pace further reduced, registering only about 0.09 m of movement in the ensuing year. Point 33′s movement mirrored that of point 31 and by July 2019 it had shifted approximately 0.45 m in the direction of advancement from its original position. Due to the coal seam’s slope, ground points tend to drift toward the downhill side. Furthermore, mining activities on an adjacent working face started in September 2019. Observations recorded on 21 July 2021, as depicted in Figure 5, reveal that the ground point has shifted in the direction of the goaf of the adjacent working face.
Point 16 exhibits a cumulative subsidence of 2.65 m and a horizontal shift of 3.98 m. At the point when the horizontal displacement of point 31 peaks at 0.88 m, it aligns with subsidence measuring 1.42 m. Using the ascending orbit data with a 40° incident angle for illustration, if the LOS direction aligns with the strike line’s direction, the horizontal motion exerts the most substantial influence on the LOS deformation. Based on Equation (18), the LOS projection indicates that point 31 can experience maximum vertical deformation of 1.09 m and maximum horizontal movement of 0.57 m, corresponding to and , respectively. Likewise, it can be inferred that the vertical deformation and horizontal movement of point 16 can peak at values of 2.03 m and 2.56 m in the LOS projection. The horizontal movements at both monitoring points contribute 34.3% and 55.8% to the deformation in the LOS direction, respectively. This analysis indicates that in mining regions experiencing subsidence of several meters, during the active phase of surface subsidence, the contribution of horizontal movement to LOS deformation can, at times, exceed 50%. At this time, using to calculate the subsidence during this period will also bring an error of over 50%. In different scenarios, the influence of horizontal movement warrants additional examination.
4.2. Method for Obtaining Surface Dynamic Subsidence
Based on the PIM theory, when fully mined, the surface point subsidence achieves 98% of the subsidence observed when stability is attained [37]. For the 12,401 working face, the surface achieved full mining by July 2018. In the subsequent year, the vertical movement of point 16 was 0.068 m and its horizontal movement was 0.07 m. In comparison, point 31 exhibited vertical and horizontal deformations of 0.141 m and 0.02 m, respectively, while for point 33 these values were 0.141 m and 0.021 m, as detailed in Table 2. The spatial relationship among the horizontal displacement vector (i.e., the deformation along the strike line), the vertical deformation vector , and the LOS of the Sentinel-1 are shown in Figure 6 and can also be represented by Equation (18) [38].
where θ represents the radar incidence angle. Using the area near the open-off cut of the 12401 working face as an instance, the azimuth angle of the strike line, αZ, is 151.1°. Under conditions of a horizontal coal seam, the direction of horizontal movement for a point on the strike line aligns with the direction of the strike line. The LOS azimuth angle, αLOS, is 83.9°. The incidence angle, θ, ranges between 40.56° and 41.14°. Using its average value of 40.85° for calculations, we can determine β to be 75.3°. We can calculate the LOS deformation by integrating the observed subsidence and horizontal movement data from points 16, 31, and 33 in the year following July 2018 into Equation (18). The obtained results are presented in Table 2.
Table 2.
Observed deformation and its projection in the LOS direction.
Figure 6.
Spatial relationships between horizontal and vertical deformations of points on the strike line.
The table shows that the projected horizontal movement values for points 31 and 33 within the fully mined area in the LOS direction remain constant at 0.005 m. Their contribution rate is approximately 4% and the magnitude is minimal, suggesting that their impact can be disregarded. Point 16, located 20 m away from the coal wall adjacent to the open-off cut, experiences its maximum horizontal deformation directed towards the goaf. During its stability phase, both horizontal and vertical deformations remain relatively limited. The contribution from horizontal deformation to the LOS direction is estimated to be approximately 25%. Figure 7 illustrates the deformation monitoring outcomes from SBAS InSAR, derived from 30 Sentinel-1 datasets, for the year post-5 July 2018.
Figure 7.
Distribution of monitoring points and SBAS InSAR deformation monitoring results.
In Figure 7, the LOS deformation observed at points 16, 31, and 33 along the strike line amounts to 0.065 m, 0.113 m, and 0.114 m, respectively. These values closely align with the LOS deformation calculated by plugging the measured values into Equation (18). The differences are only 0.004 m, 0.001 m, and 0.002 m for the three points. If horizontal displacement is not considered according to references [27,28], the surface subsidence values obtained directly from InSAR using the LOS deformation by are 0.085 m, 0.149 m, and 0.151 m. These values differ from the measured values by 0.017 m, 0.008 m, and 0.01 m, with relative deviations of 25%, 5.6%, and 7.1%, respectively. The discrepancy at point 16 is more pronounced whereas the deviations at points 31 and 33 are relatively minor. Therefore, when calculating dynamic subsidence based on InSAR using , avoiding areas with large horizontal displacement is necessary.
The progression of surface deformation can be categorized into the initial, active, and decline phases [23]. During the active phase of caving mining, the duration is brief and rock displacement is rapid. Field monitoring of surface deformation primarily focuses on the active phase, which spans only a few months. As the decline phase extends over a more extended period with a gradual pace of surface deformation, InSAR technology proves useful for observation. Combining leveling data with InSAR data can discern the dynamic subsidence of surface points throughout the entire duration.
5. Application Analysis of Dynamic Deformation Prediction
5.1. Application Analysis of Dynamic Subsidence Prediction
The study concentrates on the vicinity of the open-off cut of the 12,401 working face at Shangwan Coal Mine. This working face has a ground elevation ranging from 1188 m to 1300 m and a floor elevation between 1043 m and 1066 m. The dimensions of the working face are approximately 5000 m × 300 m. The depth at which mining takes place varies from 150 m to 250 m. The coal seam has an average thickness of 9 m with a planned mining height of 8.6 m and a dip angle of 1–5° [39]. The 12,401 working face is designed to progress at a rate of approximately 13 m/day. Points situated along the dip line consistently experience the effects of this advancing speed. Consequently, measured data from points L21, L22, and L23, which are in proximity to the fully mined region of the strike line (with surface subsidence during the decline phase monitored using InSAR technology), are employed to determine the parameters of the Richards model with additional constraints. As illustrated in Figure 8, the average values for parameters b1 and b2 are –24,420 and 0.3774, respectively. The model demonstrates an impressive average accuracy (R2) of 0.997, a root mean square error (RMSE) of 94.6 mm, and a relative mean square error of 1.9%. It is essential to highlight that parameter b2, as a power exponent, primarily dictates the trajectory of surface points along the time axis. In contrast, parameter b1 does not substantially alter the curve’s shape but mainly establishes its position on the time axis. The dynamic subsidence of points on the dip line is uniformly influenced by the mining advancement speed. Both the start and finish times should be consistent, with the commencement time anchored to the starting time of the dip line’s midpoint.
Figure 8.
Fitting results of points L21, L22, and L23.
The parameters derived from fitting points L21, L22, and L23 are subsequently integrated into Equation (15). The resulting times with peak subsidence speeds are 26.9 d, 26.6 d, and 26.7 d, closely aligning with the observed time of 27 d. The accompanying subsidence amounts to half of the subsidence at these junctures. In parallel, the time the Richards model forecasts for the peak subsidence speed is 23 d. This is linked with a subsidence of 1.805 m, marking a difference of 0.649 m when compared to the actual subsidence of 2.451 m at that moment. Figure 9 illustrates the comparison between the predicted subsidence velocity and the actual subsidence velocity, as calculated by the Richards model for point L22, both before and after the incorporation of constraints.
Figure 9.
Comparison of subsidence speed.
The parameters b1 and b2 are used to predict the dynamic subsidence process at point L25. The coefficient of determination (R2) for this prediction is 0.9969 with an RMSE of 104.6 mm. Additionally, the time when the subsidence speed reaches its maximum is 26.8 days. The outcomes of this analysis are visually represented in Figure 10.
Figure 10.
Predicted result of dynamic subsidence of point L25.
5.2. Application Analysis of Dynamic Horizontal Displacement Prediction
The horizontal displacement of surface points is a complex process that exhibits variations over both time and space. Within the region where x ≤ D, the surface points situated on the strike line consistently face the goaf, with their movement speed transitioning from 0 → → 0. Point K16, situated close to the open-off cut, experiences the highest horizontal movement among all monitored points. The dynamic horizontal movement of this particular point is modeled using the logistic function and the corresponding graph is depicted in Figure 11.
Figure 11.
The dynamic horizontal movement of point k16.
In Figure 11, the parameters b1 = –86.7 and b2 = 0.2392 have a fitting accuracy R2 of 0.9956, RMSE of 96.1 mm, and a relative mean square error of 2.6%.
Within the region where x > D, the dynamic horizontal movement is represented using model (17) and the parameters are determined by fitting the measured values through the least squares method. In the fully mined area, as the working face progresses, the surface points on the strike line initially move in the opposite direction and subsequently change their direction of movement towards the advance. The changing process of moving speed is 0 → → 0 → → 0 (with the advance direction being positive). During mining operations directly beneath a surface point and its subsequent advancement, the subsidence speed of that point reaches its highest value, while the horizontal movement speed gradually diminishes until it reaches 0. At this juncture, the surface point reaches its maximum horizontal displacement in the opposite direction of the mining advance. As the mining face continues to progress, the movement of the surface point aligns with the direction of advancement [37]. Once the surface stabilizes, the surface points are generally not positioned directly below their initial location and there remains a horizontal movement termed “Uresidue” [37,40]. To illustrate, Figure 12 displays the dynamic horizontal movement in the advancing direction for point K31 in the fully mined area.
Figure 12.
Dynamic horizontal displacement and subsidence of point K31.
Based on the measured horizontal movement values, it can be inferred that at approximately t = 27 days (corresponding to 11 June, with the mining face having already advanced past this point on 7 June, which corresponds to a lag distance of about 50 m for maximum subsidence velocity), k31 reaches its maximum horizontal movement distance in the opposite direction of the mining advance. This is basically consistent with the theoretical situation where k31 reaches the maximum subsidence velocity at the same time ( d). At this moment, neglecting “Uresidue”, the horizontal displacement amounts to exactly half of the total cumulative horizontal displacement. The dynamic horizontal movement has three characteristic times, corresponding to the t1 and t2 times of and (the interval time is c) and the t0 time corresponds to the movement speed of 0. T0 divides the movement process into two stages. If t0 is consistent with the time with maximum subsidence velocity and it can be considered that t1 and t2 are symmetrical with t0, then and ; thus, the time of maximum horizontal displacement velocity is obtained.
In Equation (17), we can determine u0 either from t0 using Equation (12) or from the measured values. Additionally, uc can be represented as u0 + Uresidue. Based on the dynamic process of surface movement, taking the second derivative of the first and second terms of Equation (17) and making , the parameters b1 and b2 can be obtained from the measured values using the least squares method. Substituting the basic parameters of 12,401 working face into the equation yields c = 10.8; the predicted results are shown in Figure 13.
Figure 13.
Fitted curve and dynamic horizontal displacement of point K31.
The model’s parameters, b1 = −1 × 106, and b2 = 0.647, exhibit a fitting accuracy of R2 at 0.986, with an RMSE of 46.2 mm and a relative mean square error of 5.8%. When taking the first derivative of Equation (17) to obtain the horizontal movement velocity curve, a crest and trough are discernible in Figure 14, aligning with the time of the velocity inflection point. The RMSE accuracy of the velocity curve, verified by the horizontal movement velocity calculated from the measured values, is 11.68 mm/d, with a time difference of approximately 10 days which is roughly consistent with the theoretical value. It is assumed that in cases involving the same mining area with similar geological conditions, the point on the strike main section of the fully mined area exhibits identical maximum horizontal movement in the opposite direction of mining, as determined through actual measurements. The “Uresidue” duration can be extended and estimated using Equation (19) [40], allowing us to determine the positive horizontal movement from both measurements.
Figure 14.
Horizontal displacement velocity of point K31.
In Equation (19), p represents the comprehensive evaluation coefficient and can be calculated using the method outlined in Reference 42, while m signifies the mining thickness. In accordance with Equation (19), a shallower depth-to-thickness ratio results in a larger “Uresidue” value. In the case of the 12,401 working face, characterized by a shallow mining depth and a significant mining height, a noticeable “Uresidue” effect is evident, as illustrated in Figure 5, and cannot be disregarded. Conversely, a higher depth-to-thickness ratio leads to a smaller “Uresidue”, resulting in a closer alignment between the first and second terms of Equation (17), thereby enhancing the model’s accuracy.
The preceding analysis pertains to the horizontal movement of surface points on the strike main section in the advance direction. While each point within the surface moving basin follows a unique trajectory due to varying relative positions with respect to the goaf, all movement vectors eventually stabilize and align toward the center of the goaf [37].
6. Discussion
The dynamic process of mining subsidence is highly intricate and relevant research is still in its nascent stages, with limited practical application. The selection or development of a prediction model that accurately mirrors reality is vital for providing an accurate depiction of the dynamic surface deformation process. Numerous scholars have put forth multiple dynamic subsidence prediction models [41], each possessing its own advantages and drawbacks. Building upon an examination of the dynamic movement process of surface points, this study formulates dynamic subsidence and horizontal movement prediction models for any point on the strike main section, incorporating the PIM. These models consider the movement characteristics of different surface points during the advancement of the working face and introduce characteristic constraints to limit the time influence function, thereby ensuring that the function better captures the overall dynamic surface movement process.
This article employs the prediction model established by PIM to derive relationships between subsidence and total subsidence, subsidence and horizontal movement, and the timing of movement events at the dynamic movement time nodes. These relationships serve as constraints for the time influence function and are applied to mining areas. The models exhibit high accuracy in fitting measured data and effectively match the timing of events. The relative mean square errors of Zhang et al. [23], Zhang et al. [17], and Huang et al. [34] are 4.5%, 6%, and 2.15%, respectively, which are slightly lower than the relative error accuracy of 1.9% in this article, indicating that the accuracy is not affected by characteristic constraints. On the other hand, the time determined by the maximum subsidence speed is also more accurate than that determined by half of the total time.
While numerous studies have explored dynamic subsidence in mining areas, few have focused on dynamic horizontal movement. In the context of horizontal coal seam mining, the horizontal movement direction of surface points on the strike line aligns with the main section direction, enhancing the feasibility of dynamic horizontal movement prediction. The relative mean square error of the horizontal movement model employed for point k31 in this article is 5.8% and the time difference between the two maximum movement speeds is also consistent with the measured value, with a difference of less than 1 day. However, the horizontal movement direction of other surface points within the basin constantly changes, heavily influenced by terrain, making their prediction challenging. Moreover, monitoring points are predominantly positioned along the main section, with limited attention given to monitoring the dynamic changes in horizontal movement elsewhere.
Currently, PIM stands as the most widely used mining subsidence prediction method. Nevertheless, the predicted static horizontal movement of surface points on the fully mined area’s strike line is 0, while numerous measured values indicate the presence of a horizontal movement termed “Uresidue”. In this study’s research area, the magnitude of “Uresidue” surpasses 400 mm, further highlighting the complexity of dynamic horizontal movement prediction.
While the Richards model used in this study exhibits good generality, it is essential to recognize that other time functions may also be suitable for dynamic deformation prediction under characteristic constraints. This research represents an active exploration of dynamic deformation prediction, providing a reference for future studies on the dynamic deformation of entire basins. In addition, research on hazard assessment and building protection caused by mining subsidence is a field that needs to be studied in the future [1,3].
7. Conclusions
- (1)
- The non-segmented time function model demonstrates superior performance compared to the segmented time function model regarding subsidence, subsidence velocity, and subsidence acceleration;
- (2)
- The accuracy of subsidence calculated directly from LOS deformation may be greatly affected by horizontal movement. To mitigate its impact when calculating surface subsidence from LOS deformation, it is advisable to select the central area of the basin with minimal horizontal movement influence during the recession period of surface deformation;
- (3)
- After incorporating constraints, the Richards model exhibits notable performance in the study area, with an accuracy R2 of 0.997 and RMSE of 94.6 mm. The relative mean square error is 1.9% and the time at the inflection point of subsidence velocity aligns with the measured value. The dynamic horizontal movement prediction model, when applied to fully mined areas, achieves an accuracy with an R2 of 0.986, an RMSE of 46.2 mm, and a relative mean square error of 2.6%. The time difference between the two maximum movement speeds is also consistent with the measured value, with a difference of less than 1 day.
Author Contributions
Conceptualization, Z.W. and H.D.; methodology, Z.W.; software, Z.W. and J.R.; formal analysis, Z.W. and J.L.; investigation, Z.W. and Y.Y.; resources, H.D.; writing—original draft preparation, Z.W.; writing—review and editing, Z.W. and Y.Z.; visualization, Z.W.; supervision, Y.Z.; project administration, H.D.; funding acquisition, G.X. All authors have read and agreed to the published version of the manuscript.
Funding
This research was funded by the Innovation Team of Universities in Guizhou Province for Mine Water Disaster Prevention and Control in Southwest Karst Area (Grant No. [2023] 092), Bijie Science and Technology Project (Grant No. BKH [2035] 51), Smart Geospatial Information Application Engineering Center (Grant No. BKH [2023] 8).
Data Availability Statement
Not applicable.
Acknowledgments
Thanks to all the field surveyors of Shangwan Mine.
Conflicts of Interest
The authors declare no conflict of interest.
References
- Güllü, H.; Özel, F. Microtremor measurements and 3D dynamic soil–structure interaction analysis for a historical masonry arch bridge under the effects of near- and far-fault earthquakes. Environ. Earth Sci. 2020, 79, 338. [Google Scholar] [CrossRef]
- Rabus, B.; Engelbrecht, J.; Clague, J.J.; Donati, D.; Stead, D.; Francioni, M. Response of a large deep-seated gravitational slope deformation to meteorological, seismic, and deglaciation drivers as measured by InSAR. Front. Earth Sci. 2022, 10, 918901. [Google Scholar] [CrossRef]
- Güllü, H.; Ansal, A.M.; Özbay, A. Seismic hazard studies for Gaziantep city in South Anatolia of Turkey. Nat. Hazards 2007, 44, 19–50. [Google Scholar] [CrossRef]
- Lian, X.G.; Guo, B.T.; Hu, H.F. Influences of working face advancing rate on surface movement and deformation. Coal Eng. 2016, 48, 74–77. [Google Scholar]
- Guo, J.T.; Li, Q.S. Surface damage characteristics in shallow-buried coal seam with strong disturbance mining: Taking Shendong coal mine district as an example. China Min. Mag. 2018, 27, 106–112. [Google Scholar]
- Lian, X.; Zhang, Y.; Yuan, H.; Wang, C.; Guo, J.; Liu, J. Law of Movement of Discontinuous Deformation of Strata and Ground with a Thick Loess Layer and Thin Bedrock in Long Wall Mining. Appl. Sci. 2020, 10, 2874. [Google Scholar] [CrossRef]
- Yan, W.; Guo, J.; Yan, S. Difference in Surface Damage between Deep and Shallow Mining of Underground Coal Resources in China. Sustainability 2023, 15, 7296. [Google Scholar] [CrossRef]
- Wei, Z.X.; Zhao, M.; Xie, F.H.; Cao, S.H.; Dong, J.H.; Dong, Y.D. Detection of former goaf and analysis of deformation characteristics of overburden in Dameidong coal mine. Front. Earth Sci. 2023, 11, 1111745. [Google Scholar] [CrossRef]
- Jia, X.G.; Song, G.J.; Chen, K. Study on influence of mining face advancing velocity on progressive surface subsidence and deformation. Coal Sci. Technol. 2019, 47, 208–214. [Google Scholar]
- Ma, J.; Zhao, J.; Lin, Y.; Liang, J.; Chen, J.; Chen, W.; Huang, L. Study on Tamped Spherical Detonation-Induced Dynamic Responses of Rock and PMMA Through Mini-chemical Explosion Tests and a Four-Dimensional Lattice Spring Model. Rock Mech. Rock Eng. 2023, 56, 7357–7375. [Google Scholar] [CrossRef]
- Ma, J.; Chen, J.; Chen, W.; Huang, L. A coupled thermal-elastic-plastic-damage model for concrete subjected to dynamic loading. Int. J. Plast. 2022, 153, 103279. [Google Scholar] [CrossRef]
- Lin, Y.; Ma, J.; Lai, Z.; Huang, L.; Lei, M. A FDEM approach to study mechanical and fracturing responses of geo-materials with high inclusion contents using a novel reconstruction strategy. Eng. Fract. Mech. 2023, 282, 109171. [Google Scholar] [CrossRef]
- Guo, X.W.; Yang, X.Q.; Chai, S.W. Optimization of segmented Knothe function and its dynamic parameter calculation. Rock Soil Mech. 2020, 41, 2091–2097+2109. [Google Scholar]
- Cai, Y.; Jin, Y.; Wang, Z.; Chen, T.; Wang, Y.; Kong, W.; Xiao, W.; Li, X.; Lian, X.; Hu, H. A review of monitoring, calculation, and simulation methods for ground subsidence induced by coal mining. Int. J. Coal Sci. Technol. 2023, 10, 32. [Google Scholar] [CrossRef]
- Perżyło, D. A new model for forecasting of land surface subsidence caused by underground extraction of deposits. Int. J. Environ. Sci. Technol. 2022, 20, 3733–3748. [Google Scholar] [CrossRef]
- Cai, Y.; Li, X.; Xiao, W.; Zhang, W. Simulation of Mining-Induced Ground Damage Using Orthogonal Experiments to Determine Key Parameters of Super-Large Coalface: A Case Study in Shendong Coalfield in China. Appl. Sci. 2020, 10, 2258. [Google Scholar] [CrossRef]
- Zhang, B.; Cui, X.M.; Zhao, Y.L. Parameter calculation method for optimized segmented Knothe time function. J. China Coal Soc. 2018, 43, 3379–3386. [Google Scholar]
- Wang, Z.S.; Deng, K.Z. Richards model of surface dynamic subsidence prediction in mining area. Rock Soil Mech. 2011, 32, 1664–1668. [Google Scholar]
- Nie, L.; Wang, H.; Xu, Y. Application of the arctangent function model in the prediction of ground mining subsidence deformation: A case study from Fushun City, Liaoning Province, China. Bull. Eng. Geol. Environ. 2017, 76, 1383–1398. [Google Scholar] [CrossRef]
- Cui, X.M.; Miao, X.X.; Zhao, Y.L. Discussion on the time function of time dependent surface movement. J. China Coal Soc. 1999, 24, 453–456. [Google Scholar]
- Wang, B.L.; Xu, J.L.; Xuan, D.Y. Time function model of dynamic surface subsidence assessment of grout-injected overburden of a coal mine. Int. J. Rock Mech. Min. Sci. 2018, 104, 1–8. [Google Scholar] [CrossRef]
- Hu, H.F.; Lian, X.G.; Li, Y. Application Study on the Dynamic Prediction Model for Determining the Mining Subsidence. J. Eng. Sci. Technol. Rev. 2016, 9, 80–85. [Google Scholar] [CrossRef]
- Zhang, L.; Cheng, H.; Yao, Z.; Wang, X. Application of the Improved Knothe Time Function Model in the Prediction of Ground Mining Subsidence: A Case Study from Heze City, Shandong Province, China. Appl. Sci. 2020, 10, 3147. [Google Scholar] [CrossRef]
- Chang, Z.Q.; Wang, J.Z. Study on time function of surface subsidence―The improved knothe time function. Chin. J. Rock Mech. Eng. 2003, 22, 1496–1499. [Google Scholar]
- Sun, D.; Deng, W.; Yang, T.; Li, J.; Zhao, Y. A Case Study Integrating Numerical Simulation and InSAR Monitoring to Analyze Bedding-Controlled Landslide in Nanfen Open-Pit Mine. Sustainability. 2023, 15, 11158. [Google Scholar] [CrossRef]
- Peng, M.; Zhao, C.; Zhang, Q.; Lu, Z.; Bai, L.; Bai, W. Multi-Scale and Multi-Dimensional Time Series InSAR Characterizing of Surface Deformation over Shandong Peninsula, China. Appl. Sci. 2020, 10, 2294. [Google Scholar] [CrossRef]
- Chen, L.; Zhang, L.; Tang, Y.; Zhang, H. Analysis of mining-induced subsidence prediction by exponent knothe model combined with insar and leveling. Remote Sens. Spat. Inf. Sci. 2018, IV-3, 53–59. [Google Scholar] [CrossRef]
- Zhao, C.Y.; Lu, Z.; Zhang, Q. Time-series deformation monitoring over mining regions with SAR intensity-based offset measurements. Remote Sens. Lett. 2013, 4, 436–445. [Google Scholar] [CrossRef]
- Zhu, J.J.; Yang, Z.F.; Li, Z.W. Recent progress in retrieving and predicting mining-induced 3D displacements using InSAR. Acta Geod. Cartogr. Sin. 2019, 48, 135–144. [Google Scholar] [CrossRef]
- Ng, A.H.M.; Ge, L.L.; Zhang, K.; Chang, H.C.; Li, X.J. Deformation mapping in three dimensions for underground mining using InSAR- Southern highland coal field in New South Wales. Australia. Int. J. Remote Sens. 2011, 32, 7227–7256. [Google Scholar] [CrossRef]
- Li, Z.W.; Yang, Z.F.; Zhu, J.J.; Hu, J.; Wang, Y.J.; Li, P.X.; Chen, G.L. Retrieving three-dimensional displacement fields of mining areas from a single InSAR pair. J. Geod. 2015, 89, 17–32. [Google Scholar] [CrossRef]
- Chi, S.; Wang, L.; Yu, X.; Lv, W.; Fang, X. Research on dynamic prediction model of surface subsidence in mining areas with thick unconsolidated layers. Energy Explor. Exploit. 2021, 39, 927–943. [Google Scholar] [CrossRef]
- Richards, F.J. A flexible growth function for empirical use. J. Exp. Bot. 1959, 10, 290–300. [Google Scholar] [CrossRef]
- Huang, C.F.; Li, Q.; Wu, S.C.; Li, J.Y.; Xu, X.L. Application of the Richards Model for Settlement Prediction Based on a Bidirectional Difference-Weighted Least-Squares Method. Arab. J. Geosci. 2018, 43, 5057–5065. [Google Scholar] [CrossRef]
- Rošer, J.; Potočnik, D.; Vulić, M. Analysis of Dynamic Surface Subsidence at the Underground Coal Mining Site in Velenje, Slovenia through Modified Sigmoidal Function. Minerals 2018, 8, 74. [Google Scholar] [CrossRef]
- Ning, Y.X. Research on the Characteristics and Dynamic Prediction of Coal Mining Subsidence under Hilly Terrain; China University of Mining and Technology Press: Xuzhou, China, 2020. [Google Scholar]
- He, G.Q. Mining Subsidence; China University of Mining and Technology Press: Xuzhou, China, 1991. [Google Scholar]
- Wang, Z.H.; Dai, H.Y.; Yan, Y.G.; Ren, J.T.; Zhang, Y.J.; Liu, J.B. An InSAR Deformation Phase Retrieval Method Combined with Reference Phase in Mining Areas. Remote Sens. 2023, 15, 4573. [Google Scholar] [CrossRef]
- Wang, F.Q.; Zheng, J.Y.; Cui, S.L. Excavation and support technology of cutting hole for the 8.8m mining height working face. Coal Eng. 2017, 49, 56–60. [Google Scholar]
- He, G.Q. The displacements in full subsidence area and distribution laws of horizontal displacements and deformations along main profile of mining basin. J. Univ. Min. Technol. 1986, 15, 65–76. [Google Scholar]
- Cui, X.M.; Che, Y.H.; Malinowska, A.; Zhao, Y.L.; Li, P.X.; Hu, Q.F.; Kang, X.L.; Bai, Z.H. Method and problems for subsidence prediction in entire process induced by underground mining. J. China Coal Soc. 2022, 47, 2170–2181. [Google Scholar]
Disclaimer/Publisher’s Note: The statements, opinions and data contained in all publications are solely those of the individual author(s) and contributor(s) and not of MDPI and/or the editor(s). MDPI and/or the editor(s) disclaim responsibility for any injury to people or property resulting from any ideas, methods, instructions or products referred to in the content. |
© 2023 by the authors. Licensee MDPI, Basel, Switzerland. This article is an open access article distributed under the terms and conditions of the Creative Commons Attribution (CC BY) license (https://creativecommons.org/licenses/by/4.0/).



















