Abstract
This research presents a comparative study of different bio-sourced and recycled insulation materials and their impact on energy consumption of office buildings located in Ouagadougou, a city with a dry hot climate. A thorough assessment of the country’s meteorological and urban development data from 2004 to 2018 was conducted for climatic data. EnergyPlus was used for thermal comfort based on the American Society of Heating, Refrigerating, and Air-conditioning Engineers Standard (ASHRAE) 55 adaptive comfort model and energy analysis by calculating and comparing the yearly energy consumption, heat transfer through the building envelope, and discomfort degree hours. A four-story “H”-shaped office building made of cement blocks with a fixed north–south orientation and a 30% window-to-wall ratio served as the base case for this study to perform two rounds of multiple simulations and evaluate the most effective insulation material. First, exterior walls were insulated, and then the roof and inner floors were insulated using the best material from the first round. The findings confirmed hemp wool as the best performing bio-sourced insulation material, which reduces by 25.8% and 17.7% the annual cooling energy demand at 114,495 kWh and the annual energy consumption at 203,598 kWh, respectively, contributing to saving up to 43,852 kWh in annual energy consumption. Hemp wool impacted wall, roof, and internal floor heat transfer by reducing them by 90.86% at 12,583 kWh, 85.1% at 6666 kWh, and 88.1% at −2664 kWh, respectively, while the discomfort degree hours were reduced by 17.6% at 9720.12. The outcomes provide patterns, explanations, and inferences that may be generalized to other projects in Burkina Faso, especially, and sub-Saharan African countries, in general, where most buildings are not well insulated. The availability of these bio-based and recycled insulation materials may also serve as proof to foster a circular economy in the Burkina Faso construction industry.
1. Introduction
Due to industrialization, urbanization, and population expansion, the construction industry’s need for energy supplied from fossil fuels has expanded globally over the last few decades [1]. This industry is resource-intensive, wasteful, and energy-intensive. The combustion of non-renewable resources and the landfilling of waste have accelerated the accumulation of vast amounts of greenhouse gases, hence exacerbating global warming and climate change [2]. Modern constructions have decreased their thermal mass to save on resources, time, and transportation [3]. Ultimately, due to this new development, lightweight structures experience significant temperature fluctuations, resulting in limited thermal storage and excessive internal cooling and heating loads [4,5].
In developing countries such as sub-Saharan countries, modern buildings were developed without regard for their energy efficiency. This leads to high cooling loads for owners who are unfamiliar with energy conservation due to the large energy requirements of maintaining interior thermal comfort in contemporary buildings [6,7]. Rapid population expansion and a high urbanization rate in this part of the world raise the requirement for appropriate housing and office buildings with adequate comfort conditions for inhabitants and users [8].
In Burkina Faso, the average annual energy usage of public buildings including the operation of air conditioning equipment is 30 GWh. This equates to an anticipated annual spending of XOF 3.4 billion or USD 5.2 million [9], which is extensive. In the hot temperature of Burkina Faso, air conditioning is a significant component of a building’s energy use. If nothing is done to alleviate it, this financial burden will increase owing to the anticipated expansion of the air conditioning industry and the rise in temperature resulting from climate change. Despite various apparent advancements in building technology, concrete continues to be the dominant building material for a variety of construction projects. However, it has been calculated that external concrete walls can account for at least 34% of the energy consumption of buildings [10]. Therefore, one of the most efficient strategies to boost building energy efficiency and decrease energy consumption is to raise the thermal performance of outer building walls to prevent heat gain/loss [11]. The effect of the thermal inertia of the building envelope is to provide passive thermoregulation cooling [12]. This improves the temperature conditions within the building without increasing energy consumption.
In Burkina Faso, clay, stone, and straw are frequently used as inexpensive, eco-friendly construction materials. However, the potential for these materials to time-shift and reduce the peak thermal demands has not been well studied in Burkina Faso, especially for bio-sourced materials such as straw bales, hemp wool, or reed and recycled materials such as glass wool and extruded (XPS) polystyrene. There are several studies related to compressed earth blocks or adobe for well-insulated buildings in Burkina Faso. However, earth- and stone-based building materials are not very sustainable as they are not renewable. Nevertheless, bio-based products or some recycled materials have the advantage of being sustainable and renewable resources with low densities, high thermal qualities, and inexpensive prices. Their disadvantages include hygroscopic characteristics and limited anti-fungal and fire resistance, which may be mitigated by chemical treatments [13]. Internationally, the trend of reintroducing ecologically friendly materials into building construction is gaining momentum. Greenery systems are regarded as passive techniques for energy savings and acoustic insulation in buildings with insulation results usually better than the earth- and stone-based building materials [14,15,16]. Architects and engineers from Burkina Faso must pay more attention to studying bio-sourced products or recycled materials as insulation materials.
This research aims to identify the most appropriate building insulation materials that may be utilized to reduce solar heat gain/loss in the office buildings of Ouagadougou, the capital city of Burkina Faso, and significantly decrease energy consumption by investigating the impact of appropriate and available bio-sourced products or recycled materials as insulation materials for the thermal comfort and energy consumption in buildings. To optimize the rate of adoption of energy-efficient practices, the offered solutions must require minimum deviations from current habits. Therefore, the emphasis of this study is on technological solutions that might be implemented as a simple adjustment of current office building processes and as viable retrofit solutions for the existing ones. This study could potentially aid professionals in incorporating building insulation throughout the entire design and development process, thereby assisting with the building industry’s new goals of creating a more energy-efficient built environment by suggesting insulation materials suited to Burkina Faso and other sub-Saharan countries. Moreover, this study could also be potentially used as a resource for educating and training professionals in the field of energy-efficient building, therefore benefiting the whole construction industry. It is meant to encourage creative and eco-friendly design solutions among building design professionals. Finally, this research will also promote a new circular economy by using these suitable locally produced materials for building insulation.
2. Literature Review
Previous studies [17,18,19,20,21] have underlined the advantages of employing straw in construction. These materials offer appealing alternatives to concrete and traditional insulators, which are often costlier and less environmentally friendly. Tiskatine et al. [22] studied the thermal performance of cement-stabilized red clays including insulators such as sawdust, petiole, straw, argan shells, and palm fibers. They discovered that straw provides the highest thermal insulation performance. Pritchard and Pitts [18] offered straw as a plentiful, environmentally friendly, economical, and effective thermal and acoustic insulation, even though, like other materials, it has significant disadvantages. Researchers in [23] studied the effect of straw as a natural binder on ancient Roman adobe bricks and determined that straw affects the flexibility, brittleness, and shrinkage age of adobe blocks. According to the findings in [24], the use of wheat straw in burnt clay bricks reduces their thermal conductivity by 35%.
One of the most significant benefits of natural materials, such as fibers derived from plant sources or animal fibers such as wool, is that their production and distribution require less carbon dioxide and energy. Additionally, they may act as a humidity buffer, reduce moisture, and enhance interior air quality, enabling the structure to “breathe” [25]. Environmental and health impacts of natural materials are similarly negligible, provided they can be bound into thermal insulation boards without the use of chemical adhesives, as in the case of agro-waste [26,27,28] and other unconventional resources [29]. Paper waste and recycled paper are potentially viable alternatives for a sustainable thermal insulation board market [30].
Tree bark was explored in [31] as an insulating filling material in exterior wood frame wall structures, resulting in a possible thermal insulator, while pine tree bark and cannabis residues combined with two different adhesives created boards with excellent insulating qualities [32]. Due to its low density, extremely strong thermal insulation qualities, a large percentage of cork cells, high chemical extractives content protecting against microbes, and low flammability [13,33], tree bark is appropriate for thermal insulation material. Scholars in [34] showed that wood fiber and straw fiber are some of the best natural insulant construction materials with excellent properties. They are derived from low-quality wood, which is used to produce wood fiber and straw fiber insulation boards through a variety of processes, such as incubating with a laccase–mediator system and then hardening with a steam–air mixture or employing the wet process for the low-density bark fiber boards without the use of additives or adhesive [35]. Sheep’s wool is another natural item, a biodegradable substance that is the alternative construction material for green structures but is inadequately integrated into the economy [36,37]. According to researchers in [38], wool is an effective thermal insulation material owing to its unusual ability to entirely absorb moisture in its core while keeping the hydrophobic surface shelves dry, thus providing surfaces with excellent thermal resistance that are both dry and warm. The findings in [39] demonstrated the great capacity of wool to absorb moisture up to 35% and recommended its use as an insulating material for both walls and roofs.
Cuce et al. [40] examined the optimal thermal insulation thickness and environmental consequences of aerogel for the climate in Nottingham, England. For five distinct energy sources, the dependence of yearly energy cost and energy savings on insulation thickness was established. The impacts of degree-day and present value parameters on the optimal thickness of aerogel were studied. In the investigation, hollow walls with air gaps and aerogel were used. Using the degree-day approach and life cycle in [41], the scholars established the optimal insulating thickness for the composite pre-fabricated wall block. They conducted cost evaluations for Iran’s Ardabil, Tehran, and Khuzestan provinces. The optimal thickness of insulation was determined for heating-only, cooling-only, and combined heating and cooling periods. As an insulating material, extruded polystyrene was employed. In the research of Yamankaradeniz [42], thermal insulation thickness was minimized by taking into account condensation on the outside walls. It is explained that the required thickness of the thermal insulation material will increase as the temperature, relative humidity of the indoor environment, and the relative humidity of the outdoor environment increase, while the required thickness will decrease as the outdoor temperature increases. The quantity of water vapor that passes through the wall layers depends on the internal and exterior circumstances as well as the thickness of the insulation.
In their research, Kaya and O’guz [43] provided extensive information on the selection of acceptable materials for insulation installation. Ibrahim et al. [44] explored the use of silica aerogels in new construction and renovations of existing structures. They constructed an experimental home in Chambery, France, with an application on its outside surface. In addition to actual observations, EnergyPlus simulations were performed for the numerical model in their work. For the depiction of structural components with silica aerogel insulating, the optimal thickness was employed. Cost optimization was performed. There was a 1.2–1.5 °C temperature disparity between the simulation and measurement data. Utilizing a life cycle cost study, the optimal hemp wool insulation thickness was determined. Using the sol-air temperature, degree-day calculations were conducted. The optimal thickness of insulation was determined for both heating and cooling times.
Huang et al. [45] studied a new aerogel superinsulation material for the use of energy saving in buildings. Using a typical office structure in a humid sub-tropical region as a model, they determined that its economic thickness was optimal. In addition, they compared aerogel to commonly used expanded polystyrene, extruded polystyrene, foamed polyurethane, and fiberglass. The optimal thickness of insulation was determined for both heating and cooling times. As exterior wall construction materials, shale hollow brick, aerated concrete, and reinforced concrete were permitted. Kurekci [46] calculated the optimal insulating thickness requirements for 81 Turkish regions. Four distinct energy sources and five insulating materials (extruded polystyrene, expanded polystyrene, glass wool, rock wool, and polyurethane) were modeled. Bricks were employed as a construction material. There were optimal insulation thicknesses for just the heating period, just the cooling period, and for both the heating and cooling periods. The optimal insulation thickness was calculated using a life cycle cost analysis and degree-day.
Dlimi et al. [47] evaluated the use of hemp as an insulating material for exterior building walls in Meknes for the use of cannabis produced for millennia in Morocco in the construction sector. Based on the life cycle cost study, the optimal thickness, energy savings, and payback time were calculated. They examined several thermal characteristics, including the optimal air gap thickness and heat transmission rates. The dynamic thermal behavior of hemp wool-insulated outside walls was explored. In terms of thermal comfort, Kon et al. [48] explored the use of hemp as an insulating material in envelopes such as exterior walls, ceilings, and floors. In their work, Mirsadeghi et al. [49] provided a detailed assessment of a wide variety of models used to calculate the convection heat transfer coefficient in building energy modeling programs under different assumptions. Various models were used by building energy modeling systems to determine the convective heat transfer coefficient on the structure’s outside surfaces. They demonstrated that the convective heat transfer coefficient may considerably alter the building’s energy usage by altering the internal temperatures, thermal comfort status, and relative humidity. In Libya, Alghoul et al. [50] investigated the impact of power price on home heating and cooling energy usage and insulation thickness. In the project, research was undertaken to forecast possible savings and address the issue of space cooling and heating energy losses.
Further research has shown that compressed earth blocks are more durable than adobe materials [51,52] and provide the same or greater thermal response than concrete in warm locations [51,53,54,55]. Toure et al. [56] studied the effect of envelope thickness and solar absorption on time lag and decrement factor. They discovered that a thicker wall improves thermal inertia effects such as decrement factor and time lag. The experiment was conducted in a 1 m3 test chamber constructed of compressed earth bricks stabilized with cement. The compact size of the cell minimized the impact of complicated physical heat exchange processes, such as conduction and radiation heat gain via windows. Researchers in [57] assessed the impact of insulation and thermal mass on the envelope of a compressed stabilized earth block test cell in the hot and dry Burkina Faso climate. They pointed out the fact that, without insulation, compressed stabilized earth block wall thicknesses of 22 and 35 cm demonstrated the optimum thermal performance. They also found that the thermal performance of insulation with a thickness of 10 cm glass wool and 15 cm straw blended with 2 cm of lime was the same. In conclusion, they revealed that an insulated wall thickness of 14 cm was the best option since it reduced the exterior temperature amplitude by 22% and was more resource efficient.
To achieve resource and energy sustainability in this sector, the examination of insulating materials for building construction included a substantial quantity of natural resources and recycled waste. Thus, this research investigates the thermal insulation properties of bio-sourced insulating materials such as straw bale, hemp wool, and reed and recycled insulating materials such as recycled glass wool in office building walls in Burkina Faso. Different scenarios were simulated and compared to determine the most effective insulation technique to reduce energy consumption and solar heat gain/loss and then promote thermal comfort in concrete-based office buildings in Burkina Faso.
3. Materials and Methods
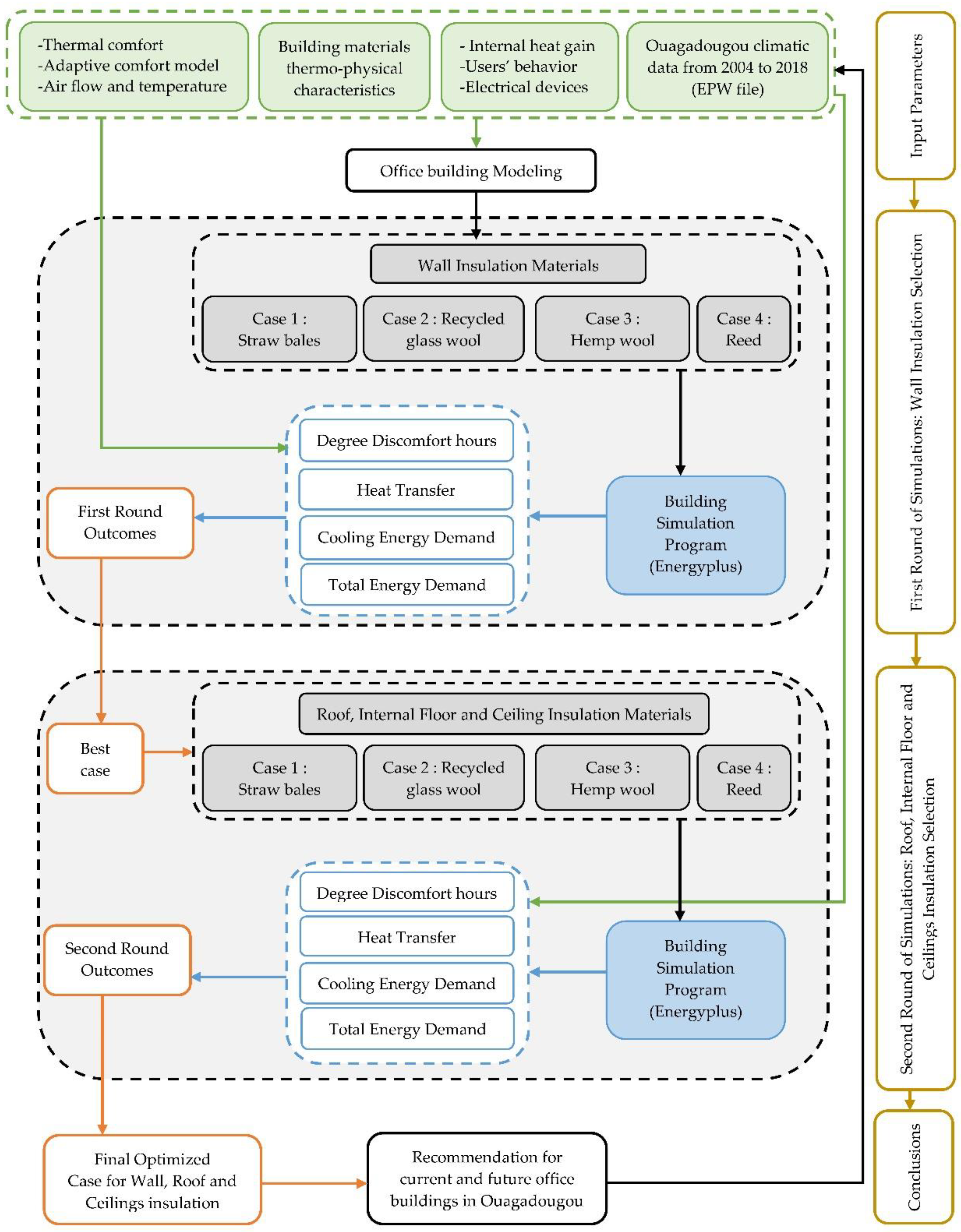
Identifying the optimal building insulating material in Burkina Faso that complies with green building principles as a study subject demands a comprehensive evaluation of the strategies to be implemented. Four building insulating materials (straw bales, glass wool, hemp wool, and reed) were studied through different computational scenarios performed with EnergyPlus with parameters such as climate data, building materials thermophysical characteristics, daily occupancy patterns, internal and exterior heat gains generated by users, air flow, and temperature detailed and considered as input data. A multi-story office building served as the base model. The method was two consecutive stages of simulations performed to determine the optimal building insulating materials, as seen in Figure 1.
Figure 1.
Logic map of this study’s methodology. Source: This study.
- First Round: It focused on walls. The base case wall was used as the first case to simulate, with the following cases representing each building insulating material used in this research. Based on the results, the material which performed the best was kept for the second stage of the simulations.
- Second round: Using the best wall insulation material from the previous stage of simulations, other cases were added, representing the use of the bio-sourced and recycled insulating materials studied in this research to focus on the roof, ceilings, and internal floors.
3.1. Computational Simulation Base Case
Architecturally and physically, local office buildings vary. The average energy performance of Ouagadougou’s office buildings may be comprehended using simulations of a typical office structure functioning under real-world conditions. Offerle et al. discovered that urban public buildings in Burkina Faso are increasingly constructed of concrete with large glass windows [58]. Instead of energy efficiency, emphasis is placed on esthetics and outside design. Burkina Faso’s main city, Ouagadougou, features three major structural types: modern cement block buildings, low-rise structures made of molded earth blocks, and compressed earth block structures. Contemporary one- to four-story buildings made of cement block dominate this architectural style [59]. This study focuses on modern and four-story “H”-shaped office buildings made of cement blocks, including the ground floor. The base case is located in Ouagadougou (12.353° N, 1.512° W, and 316 m above sea level) with a north–south fixed orientation. With 16 m of height (4 m per floor) and 12 m of width, each floor of the base case office building has 1000 m2 of surface for a total of 4000 m2 with a 30% windows-to-wall ratio (wwr). The window glazing type is single RAL blue-tinted 6 mm with horizontal louvers used as the window shading device. The horizontal louvers have a depth of 0.25 m, and the spacing between two louvers is 0.5 m. The horizontal louvers’ angle was kept at 0° as a standard, making them horizontal with the window as seen in Figure 2.
Figure 2.
Base case.
3.2. Insulation Materials and Thermophysical Properties
The bio-sourced materials, which are mostly used for construction insulation and finishing, come from residues from agriculture and plant fibers such as reed, hemp [60], and cereal straws [61]; forestry wastes such as cork [62] and wood chips/shavings/fibers [63]; animal by-products such as sheep wool and duck feathers; and recycled materials indirectly coming from forestry and agriculture [64]. Table 1 illustrates the different thermophysical properties of the different building parts; the insulation materials in this study were chosen based on their availability in Burkina Faso.
Table 1.
Building materials thermophysical properties and different structure layers compositions.
Straw bales: Straw bales have been used for decades as a rapid and cost-effective method of constructing, especially in vernacular architecture in Burkina Faso due to their availability [65]. As its name suggests, Burkina Faso-produced cereal stalks are used to create a straw bale. Straw has little to no use as animal feed since it is devoid of nutrients.
Hemp wool: Industrial hemp is non-intoxicating (less than 0.3% THC) and a renewable resource. It requires a very small amount of water and no herbicides or insecticides to grow [66]. Hemp wool insulation may include up to 92% hemp fibers and around 8% polyester fibers. The remainder of the composite is composed of non-toxic bonding chemicals and fire treatment [60].
Reed: It is an old, ecological, and sustainable insulating material. Numerous factors, including the availability of reeds even in sub-Saharan countries, contribute to the widespread appreciation of reeds in green construction [67].
In addition to these materials, this paper points out the possibility of using recycling-based materials for building insulation. The recycled insulation materials in this study are:
Recycled glass wool: Glass wool is an insulating material composed of glass fibers organized with a binder to resemble wool. Glass wool may be manufactured as rolls, slabs, or as a substance that can be sprayed or applied directly to the surface to be insulated. It is recycled material from waste printed circuit boards (WPCB) used as sound absorption and thermal insulation material. Glass wool was obtained through a fluidized-bed recycling process [68].
Recycled XPS polystyrene: This material was used in small quantities as an addition insulation material to the four previous insulating materials previously cited in this paper [69].
3.3. Ouagadougou Climate Data
To simulate the long-term average or usual performance of buildings, it is essential to simulate the system’s behavior utilizing many years or a normal year’s worth of real-world weather data. As modeling inputs, meteorological factors such as dry bulb and wet bulb temperatures, atmospheric pressure, global solar irradiance, wind velocity, and wind direction were considered. Dynamic thermal modeling has been used for estimating building performance for decades [59]. As a result of the necessity for precise meteorological data, test reference years (TRYs) were developed. All months or seasons of these “years” must be warm/cold, sunny/rainy, and dry/wet. This study applied the reliable TRY approach. The building simulation program can only read a certain weather file format. EnergyPlus weather (epw) utilizes a file format that permits sub-hourly weather data. Older weather files are less versatile than epw files. The majority of modeling programs can read epw weather files. In this experiment, TRY data were translated into epw sub-hourly data. Meteorological data from 2004 to 2018 were obtained from the UCLA Energy Design Tools Group, Regents of the University of California.
3.4. Thermal Comfort and Occupancy
This study employed the American Society of Heating, Refrigerating, and Air-Conditioning Engineers Standard 55 [70]: one for 0.5 clo (summer clothing) and one for 1.0 clo (winter clothes). These amounts of insulation are common for warm and cool clothing. Electrical equipment and lighting loads were not taken into account. The operative temperature range for each zone was set to attain 80% occupant approval. This is based on the PMV-PPD index’s determination of a 10% dissatisfaction threshold for overall thermal comfort [71,72]. Accessibility to environmental controls and prior thermal experience may affect the thermal preferences of building occupants [73]. This research applied the adaptive comfort model to occupant-controlled, naturally ventilated spaces where the outside environment may alter interior conditions and comfort zone. The maximum relative humidity was 0.012 kg/m3, which corresponds to 1.91 kPa at normal pressure or a dew point of 16.8 degrees Celsius. For the office structures, one person per 10 m2 was projected. Each 1000 square meter office floor has 100 employees. Met was used to determine the heat loads of humans. Electrical equipment and lighting did not induce internal tension. The typical Monday–Saturday (7:00 a.m.–7:00 p.m.) work schedule was considered.
3.5. EnergyPlus Simulations and Input Parameters
Energy simulation was used to evaluate the energy performance of a structure. There are several certification methods for the energy performance of buildings, including EnergyPlus, Equest, and Ecotect. EnergyPlus 9.5 was used to simulate the energy consumption of a building. EnergyPlus was selected as a simulation program due to its precision and usability [74]. After being used and tested to simulate constructed settings, this software’s ability to simulate microclimate temperature conditions was verified. All cases were given 3D EnergyPlus models. The software was used to determine operative temperature, discomfort degree hours, heat gain/loss, and energy consumption. Using ASHRAE’s adaptive comfort model, all the features in this section were included in the comfort limit simulation model. Eight distinct scenarios with more than 40 different simulations were conducted. Table 2 depicts the input parameters for each case scenario.
Table 2.
Input parameters for simulations.
4. Results
4.1. First Round: Wall Insulation
The first set of outcomes was acquired by simulating different cases of the building model where each case representing a different material was used to insulate the walls. The rest of the structure was kept identical for all the cases. The different outcomes were based on heat transfer through walls, discomfort degree hours, and energy consumption to identify the influence of these insulating materials on these parameters when they were used on the wall. The best case was chosen to pursue the second round of simulations, where additional input parameters were used to target other parts of the building.
4.1.1. Heat Transfer through Walls
This section focused exclusively on the walls to understand the impact of the different insulation materials on heat transfer through walls.
Figure 3a,b illustrate, respectively, the heat transfer through walls in the hot season (19 April) and in the cold season (6 January) during the working hours based on the climatic data of Ouagadougou. On the hottest day, the base case (without any insulation) had the highest heat transfer through walls with an overall of 509.6 kWh during working hours. The base case graph did not fall into the negative values from 7 a.m. to 7 p.m., meaning the walls keep gaining heat from the surrounding environment. During the working hours, case 1, case 2, case 3, and case 4 had an overall heat transfer through walls of 75.8 kWh, 57.5 kWh, 49.8 kWh, and 68 kWh, respectively. From 7 a.m. to 9 a.m. and from 6 p.m. to 7 p.m., all the insulated wall cases had negative heat transfer, meaning the building lost some heat through the walls to the surrounding environment.
Figure 3.
Average heat transfer through walls comparison of the different insulation materials: (a) heat transfer through walls on April 19th (kWh) (hot season); (b) heat transfer through walls on January 6th (kWh) (cold season); (c) monthly heat transfer through walls (kWh); (d) annual heat transfer through walls (kWh).
When it comes to analyzing Figure 3b for the coldest day, the base case had an overall 17.9 kWh with a period of the working hours falling into the negative values (from 8 a.m. to 2 p.m.) and the rest of the time being in the positive values. During the same time on the coldest day, case 1, case 2, case 3, and case 4 had an overall heat transfer through walls of −15.8 kWh, −18.2 kWh, −20.2 kWh, and −16.2 kWh, respectively. Throughout the working time, the building lost some heat through the insulated walls to the exterior environment regardless of the materials used except from 7 a.m. to 10 a.m.
As seen in Figure 3c, the base case monthly heat transfer had strong variations, with the lowest value being observed in August (2524 kWh) and the highest value being observed in March (18,407 kWh). For case 1 (straw bales), case 2 (recycled glass wool), case 3 (hemp wool), and case 4 (reed), the lowest monthly heat transfer through walls was observed in September, at 335 kWh, 157 kWh, 91 kWh, and 261 kWh, respectively, meanwhile the highest monthly heat transfer through walls for the same cases was, respectively, observed in May at 2472 kWh, 1989 kWh, 1771 kWh, and 2268 kWh. The discrepancies are far reduced when the walls are insulated compared to the base case.
In Figure 3d, the annual heat transfer through the walls of the base case of 137,637 kWh is reduced by 86.2% in case 1 at 18,982 kWh; 89.4% in case 2 at 14,568 kWh; 90.86% in case 3 at 12,583 kWh, and 87.6% in case 4 at 17,125 kWh. Case 3 (hemp wool) has less heat gain from the exterior to the building through the walls.
4.1.2. Discomfort Degree Hours
Several “discomfort indices” have been suggested and formalized into building standards, and such indices often indicate several demands. Among other requirements, they should represent the level of discomfort in time steps while combining all environmental and personal elements and be useable with any comfort model (and so satisfy a wide range of interests, such as classic thermal comfort and sleep comfort). This study used the discomfort degree hours (DDH) to compare the impact of the bio-sourced and recycled insulation materials previously cited in thermal comfort. As seen in Figure 4, this section focused on wall insulation. The base case had DDH of 11,794.95, while straw bales in case 1 and recycled glass wool in case 2 contributed to reducing this metric, respectively, by 12.3% and 12.5%, with DDH of 10,345.67 for case 1 and 10,317.39 for case 2. In another scenario, using hemp wool to insulate walls reduced the base case DDH by 12.6% with 10,317.39. Finally, in case 4, the results showed DDH of 10,333.67, corresponding to a reduction of 12.4%. The results obtained displayed a very short range from the less-performing insulation materials to the best ones, with hemp wool being the best.
Figure 4.
Annual discomfort degrees hours’ comparison of the different types of insulation materials on walls.
4.1.3. Energy Consumption
Figure 5 depicts the annual cooling energy demand and annual energy consumption based on the impact of the different insulating materials used on the walls. The base case (without insulation) had an annual energy consumption of 247,450 kWh and an annual cooling energy requirement of 154,392 kWh. Using straw bales to insulate the walls in case 1 reduced its yearly energy consumption and cooling energy demand by 10.9% and 14.9%, or 220,538 kWh and 131,434 kWh, compared to the base case. When it comes to case 2 with 219,888 kWh of annual energy consumption and 130,785 kWh of annual cooling energy demand, a respective 11.2% and 15.3% decrease from the base case was observed, showing the impact of recycled glass wool in reducing energy consumption. The use of hemp wool in case 3 gave results similar to case 2. Using hemp wool contributed to reducing the annual energy consumption by 11.3% at 219,564 kWh and also reduced the annual cooling energy demand from the base case by 15.3% at 130,461 kWh. Finally, in case 4, reed as an insulation wall material reduced its annual energy consumption and cooling energy demand by 11% and 15%, or 220,269 kWh and 131,166 kWh, compared to the base case. Hemp wool is the insulation material that optimized the energy consumption the most, although glass wool also showed satisfactory results close to those obtained by using hemp wool, with all the insulation materials having close results overall.
Figure 5.
Annual energy consumption (kWh) comparison from the different types of insulation materials on walls.
4.2. Second Round: Roof and Internal Floors Insulation
The results of the first round depicted hemp wool as the best insulation material for the wall. The second round considered hemp wool as wall-insulating material and then focused the study on the roof and internal floors to find the best scenarios based on the same insulation cited in this study.
4.2.1. Heat Transfer through Roof and Internal Floors
Based on the climate data of Ouagadougou, Figure 6a,b depict the heat transmission through the roof on the warmest day (19 April) and the coldest day (6 January) during working hours. During working hours on the warmest day, the basic case (without roof insulation) had the maximum heat transfer via the roof with a total of 146.5 kWh. The base case graph did not reach negative values between 7 a.m. and 7 p.m., indicating that the roof continued to absorb heat from the surrounding environment. During working hours, the total heat transfer via the roof of cases 5, 6, 7, and 8 was 45 kWh, 37.4 kWh, 31.2 kWh, and 41.8 kWh, respectively. From 6:00 p.m. to 7:00 p.m., all insulated roof cases exhibited negative heat transfer, indicating that the building lost heat to the surrounding environment via the roof.

Figure 6.
Average heat transfer through the roof comparison of the different insulation materials: (a) heat transfer through roof on 19 April (kWh) (hot season); (b) heat transfer through roof on 6 January (kWh) (cold season); (c) monthly heat transfer through roof (kWh); (d) annual heat transfer through roof (kWh).
When analyzing Figure 6b for the coldest day, the base case had a total of −12.7 kWh, with the working hours having negative values, except from 7 a.m. to 8 a.m. and from 3 p.m. to 7 p.m., when the building received heat via the roof. On the coldest day, the total heat transfer via the roof of cases 5, 6, 7, and 8 was −10.3 kWh, −11.4 kWh, 13.3 kWh, and −10.8 kWh, respectively. Regardless of the materials utilized between 7 a.m. and 8 a.m., the insulated roof allowed the building to receive heat from the outer environment during the full working day.
As seen in Figure 6c, the base case monthly heat transfer varied significantly, with the lowest value recorded in August (1840 kWh) and the greatest value observed in March (6267 kWh). For case 5 (straw bales), case 6 (recycled glass wool), case 7 (hemp wool), and case 8 (reed), the lowest monthly heat transfer through the roof was observed in August at 405 kWh, 315 kWh, 267 kWh, and 3 kWh, respectively, whereas the highest monthly heat transfer through the roof for the same cases was observed in March at 1342 kWh, 1039 kWh, 890 kWh, and 1214 kWh. When the roof was insulated, the discrepancies were drastically decreased compared to the basic scenario.
Figure 6d demonstrates that the annual heat transfer through the roof of the basic case (44,818 kWh) is reduced by 77.8% in case 5 (9970 kWh), 82.7% in case 6 (7731 kWh), 85.1% in case 7 (6666 kWh), and 79.8% in case 8 (9029 kWh). Case 7 (hemp wool) has the least amount of heat transfer from the outside to the inside through the roof.
Figure 7a,b illustrate, respectively, the heat transfer through the internal floors during the hot period (19 April) and during the cold period (6 January) during the working hours based on the climatic data of Ouagadougou. On the hottest day, the base case (without internal floor insulation) had the highest heat transfer through the internal floors with an overall of 53.4 kWh during the working hours. From 7 a.m. to 9 a.m. and from 6 p.m. to 7 p.m., the base case graph fell into negative values, meaning the internal floors kept losing heat. During the working hours, case 5, case 6, case 7, and case 8 had an overall heat transfer through the internal floors of 20.6 kWh, 19.7 kWh, 17.8 kWh, and 20.6 kWh, respectively. From 7 a.m. to 9 a.m. and from 6 p.m. to 7 p.m., all the insulated internal floor cases had negative heat transfer, meaning the building lost some heat through internal floors.
Figure 7.
Average heat transfer through internal floors comparison of the different insulation materials: (a) heat transfer through internal floors on 19 April (kWh) (hot season); (b) heat transfer through internal floors on 6 January (kWh) (cold season); (c) monthly heat transfer through internal floors (kWh); (d) annual heat transfer through internal floors (kWh).
When it comes to analyzing Figure 7b for the coldest day, the base case had an overall −20.15 kWh, with a period of the working hours falling into negative values (from 10 a.m. to 11 a.m. and from 1 p.m. to 7 p.m.) and the rest of the time being in the positive values. During the same time on the coldest day, case 5, case 6, case 7 and case 8 had an overall heat transfer through walls of −39.4 kWh, −38.4 kWh, −36 kWh, and −38.9 kWh, respectively. During the entire working time, the building lost some heat through the insulated internal floors to the exterior environment regardless of the materials used except from 7 a.m. to 8 a.m.
As seen in Figure 7c, the base case monthly heat transfer had strong variations, with the lowest value being observed in March (−2616 kWh) and the highest value observed in August (−1059 kWh). For case 5 (straw bales), case 6 (recycled glass wool), case 7 (hemp wool), and case 8 (reed) the lowest monthly heat transfer through the internal floors was observed in April at −470 kWh, −363 kWh, −305 kWh, and −423 kWh, respectively; meanwhile, the highest monthly heat transfer through internal floors for the same cases was, respectively, observed in July at −198 kWh, −135 kWh, −127 kWh, and −172 kWh. The discrepancies are far reduced when the walls are insulated compared to the base case, but all the cases including the base case had their internal floors losing some heat.
In Figure 7d, the annual heat loss through internal floors of the base case of −22,455 kWh is reduced by 81.9% in case 5 at −4053 kWh; 86.5% in case 6 at −3037 kWh; 88.1% in case 7 at −2664 kWh, and 84% in case 8 at −3619 kWh. Case 7 (hemp wool) has the least heat loss through the internal floors of the building.
4.2.2. Discomfort Degree Hours
As seen in Figure 8, this section focused on the roof and internal floor insulation, which, of course, includes the ceilings. The base case had DDH of 11,794.95, while straw bales in case 5 and recycled glass wool in case 6 contributed to reducing this metric, respectively, by 16.5% and 16.9%, with DDH of 9849.69 for case 5 and 9803.53 for case 6. In another scenario (case 7), using hemp wool to insulate the walls reduced the base case DDH by 17.6% with 9720.12. Finally, in case 8, the results showed DDH of 9786.34, corresponding to a reduction of 17%. When hemp wool was used as insulation material for walls in all cases, the simulations performed with the different insulation materials on the roof and internal floors pointed to hemp wool as the best material to use on the roof and internal floors to insulate to have the lowest discomfort degree hours.
Figure 8.
Annual discomfort degrees hours’ comparison of the different types of insulation materials on the roof and internal floors.
4.2.3. Energy Consumption
In this round, the goal was to compare the effect of the different insulation materials when they were used on the roof and internal floors in combination with hemp wool being used on the walls except for the base case, which was still uninsulated. Annual cooling energy demand and annual energy consumption based on the impact of the different insulating materials used on the roof and different internal floors are illustrated in Figure 9. Using straw bales to insulate the roof and internal floors in case 5 reduced its annual energy consumption and cooling energy demand by 17.3% and 25.2%, or 204,577 kWh and 115,474 kWh, compared to the base case. When it comes to case 6 with 204,186 kWh of annual energy consumption and 115,083 kWh of annual cooling energy demand, a respective 17.5% and 25.5% decrease from the base case was observed, showing the impact of recycled glass wool in reducing energy consumption. Using hemp wool in case 7 on the roof and internal floors contributed to reducing the annual energy consumption by 17.7% at 203,598 kWh and also reducing the annual cooling energy demand from the base case by 25.8% at 114,495 kWh. Finally, in case 8, reed as an insulation roof and internal floor material reduced its annual energy consumption and cooling energy demand by 17.4% and 25.3%, or 204,399 kWh and 115,296 kWh, compared to the base case. Hemp wool was again the most effective insulation material for roofs and internal floors to reduce energy consumption, but the difference between the cases is not very significant.
Figure 9.
Annual energy consumption (kWh) comparison from the different types of insulation materials on roof and internal floors.
5. Discussions
5.1. Importance of Office Building Insulation
One of the essential goals of sustainable design is to prevent the structure from overheating using the simplest passive methods. The protective solutions should be fitted to the present demands and the specific structure of the building’s heat balance. A distinguishing characteristic of office buildings is the normally high thermal load caused by energy gains from humans, technological equipment, and solar radiation on building envelopes [10]. To minimize the interior’s overall energy consumption and thermal load, it is essential that, during the original design phase, all possible means of limiting these gains be thoroughly studied particularly on building envelope insulation, which can contribute to reducing energy consumption and heat gain/loss [11]. Several scholars validated the applicability of high inertia to lower the heating and cooling demand [12]. These research findings confirm the importance of building insulation in sub-Saharan African countries and should be widely used in these countries to improve their thermal comfort and reduce their energy consumption. According to scholars in [56], strong thermal resistance and thermal capacity seem to be an effective means of achieving this objective. The outcomes of this study noted that excellent thermal insulation prevents excessive energy conduction into the space on very hot days and on cold days, making the insulated building envelope keep heat gain/loss very stable by limiting the discrepancies.
There is a strong relation between insulation and heat transfer through building envelopes. As seen in [49,50], an uninsulated building tends to have vast discrepancies in heat gain/loss, while an insulated building minimizes it and then reduces the total thermal load and energy consumption. The results in this study are in phase with these previous studies, as it can be seen in the results part how stable the different curbs of the insulated scenarios are compared to the uninsulated ones.
These research outcomes pointed out the impact of insulation on energy consumption reduction. Insulation was seen as a passive strategy to reduce the energy consumption on a building, with findings revealing at least a 25.2% (straw bales) and at most a 25.8% (hemp wool) reduction in annual energy consumption. Recent studies [13,32,33,34,40,41,42,43] also showed the correlation between energy consumption reduction and the use of the appropriate insulation material, confirming our findings, which reveal that the energy reduction depends first on the type of insulation material used. However, other parameters can affect this reduction such as the thickness of the insulation layer used.
In this study, using hemp wool allowed the office building that served as the case study to reduce its annual energy consumption by 43,852 kWh. In 2022, the kWh price for an office building is USD 0.417 [75]. Using hemp wool as insulation material can help to save up to USD 18,286.3 annually, which is costly for a developing country such as Burkina Faso.
Dlimi et al. [47] assessed the usage of hemp as an insulating material for external building walls in Meknes. Kon et al. [48] studied hemp as an insulating material in external walls, ceilings, and floors. The findings of this paper are identical to their previous findings, putting hemp wool as one of the best bio-sourced insulation materials. Hemp wool should be widely recommended for existing and future construction, especially in sub-Saharan African countries.
5.2. Bio-Sourced and Recycled Insulation Materials as Renewable Materials
One of the greatest advantages of natural materials such as plant-based fibers and animal fibers such as wool, is that their manufacturing and transportation need less carbon dioxide and energy, just as previously mentioned in [25,26,27,28,29]. Bio-sourced or recycled materials are renewable, sustainable, low-density, and economical resources [13], and the findings in this study confirmed that. Internationally, eco-friendly building materials are regaining popularity. Greenery systems are considered passive approaches for energy savings and acoustic insulation in buildings [14,15,16]. Regardless of the insulation material chosen, they are all renewable and sustainable:
- Straw bales: Even though they may (and should) be pushed back into the soil to promote soil fertility, many farmers burn their excess straw. Instead of burning straw to prepare fields for later harvests, straw bales may play a crucial role in the shift to ecological construction options.
- Reed: The common reed is an invasive plant that grows naturally in wetlands, such as ponds or along the sides of lakes or rivers; it does not need any treatment, merely good climatic and environmental circumstances.
- Hemp wool: Industrial hemp is non-intoxicating (0.3% tetrahydrocannabinol or THC) and renewable. It does not need herbicides or pesticides to grow [66].
- Recycled glass wool: It is recycled material from waste printed circuit boards (WPCB) used as sound absorption and thermal insulation material. Glass wool was obtained through a fluidized-bed recycling process [68].
Another advantage of these materials is the fact that they can be reused or recycled. Recycling reduces overall environmental effects, including resource consumption and waste production. Reuse and recycling are considered the optimum waste treatment operation, permitting subsequent usage of waste among waste management strategies [17,18,19,20]. By using straw bales, glass wool from recycled materials, hemp wool, and reeds as insulation materials to study and compare their performance in the reduction of energy consumption and improving thermal comfort in an office building in Burkina Faso, the authors of this paper pointed out the importance of using renewable resources and those accessible for building insulation a part of their methodology to contribute to preserving the environment.
5.3. Supportive Policies to Promote Bio-Based and Recycled Insulation Materials to Invigorate a Circular Economy in Burkina Faso
Effective adoption and diffusion of bio-based and recycled insulating materials in Burkina Faso demands decisive action to transform the building industry into one that is more suitable. To stimulate Burkina Faso’s circular economy, construction industry regulations should translate into the application of insulation standards to all building systems, including installation and management systems, and the use of locally produced bio-based and recycled insulating materials. Table 3 summarizes the strategies and different supportive policies for an effective implementation.
Table 3.
Strategies for implementing bio-based and recycled insulation materials in Burkina Faso office buildings.
5.4. Future Research
This research found that bio-sourced insulating materials (straw bales, hemp wool, and reed) are renewable, and Burkina Faso’s environment is suitable for growing and harvesting them, while recycled materials encourage recycling and reuse. However, this study also has some limitations, which open some room for further studies. Typically, passive solutions do not need a major increase in investment costs; however, establishing a good construction industry with these insulation materials need further investigations and research which can be mentioned as future research.
- Firstly, additional experimental investigations are needed to confirm whether or not the insulation materials perform well for the outer walls and for the interior parts of buildings.
- Secondly, the choice of the overall best bio-sourced and recycled insulation materials also needs to consider the initial cost. Future research should focus on comparing the initial cost of implementing these locally insulation materials with the cost savings from the energy reduction they would provide to see when and which insulation is the most profitable.
- In addition, it is recommended that the same approach be employed in other places with similar weather patterns and that benchmarking be undertaken among the sub-Saharan regions.
- Finally, future studies should also investigate how mathematics may be utilized to construct algorithms that determine the optimal insulating material thickness based on life cost analysis and performance in sub-Saharan nations.
6. Conclusions
This article intends to enhance the energy efficiency of office buildings in Burkina Faso by assisting architects and policymakers in selecting the optimal design early in the building design process or even in existing buildings. In this study, simulations of bio-sourced and recycled insulating materials were conducted in two rounds to determine the optimal insulation material for thermal comfort enhancement and energy consumption decrease in a multi-story office building in Ouagadougou. The first round concentrated on the insulation of external walls, and the highest-performing insulation material was retained for the second phase, which focused on the insulation of the roof and interior floors. From the investigation’s findings and analysis, the following conclusions may be drawn:
- Located in Ouagadougou (12.353° N, 1.512° W, and 316 m above sea level), a four-story “H”-shaped office building made of cement blocks with a fixed north–south orientation, a 30% wwr with single RAL blue-tinted 6 mm windows with standard horizontal louvers used as the shading device and was used as a base case to conduct the research.
- In the first round, hemp wool was the best performing bio-sourced insulation material to use on walls, providing 11.3% and 15.3% of annual energy demand and cooling energy demand, respectively.
- Hemp wool had the least annual heat transfer on the wall, 12,583 kWh, which represents a 90.86% reduction and contributes to reducing the DDH by 12.6%.
- The outcomes of the second round of simulations also confirmed hemp wool as the best-performing bio-sourced insulation material for roof and internal floors, helping to reduce 17.7% and 25.8% annual energy consumption and annual cooling energy demand, respectively.
- Hemp wool impacted the heat transfer of the roof and internal floors by an 85.1% and 88.1% reduction, respectively, while the DDH was reduced by 17.6%.
- Overall, all the insulation materials studied in this paper had some performances that were more or less within the same range without any vast differences.
- The availability of these bio-based and recycled insulation materials may also serve as proof to foster a circular economy in Burkina Faso’s construction industry.
Based on the collected data, it can be stated that excellent insulation and hot climates such as those in sub-Saharan countries are not mutually opposed. Additionally, there is no conflict between energy conservation and human comfort. When sensibly planned and managed, low-energy buildings with high-insulation layers and a tight outside envelope will provide thermal comfort for occupants. This approach brings modern architecture closer to the concept of sustainable development. Instead of heavily relying on HVAC, especially in an energy-poor developing nation such as Burkina Faso, the experts and promoters should concentrate on integrating insulation during building construction or on an existing building. Furthermore, this research demonstrated the possibility to foster a circular economy in Burkina Faso’s construction industry and opened different paths for future research.
This study faced several limitations. Choosing to perform comparative studies on office building insulation materials in a developing country where there are few digital databases and researchers have little expertise with this kind of research results in the following constraints. Access to online databases was restricted and only possible via the deployment of gatekeepers. When attempting to gain access to the databases or to use information gained from design and construction professionals in the research, the researcher was often met with suspicion from organizations and stakeholders. This was especially true for government-employed design and construction professionals. Consequently, the researcher was restricted to studying just a limited set of bio-based and recycled insulating choices. This article’s fundamental analysis included several restrictions and still leaves many specific problems to be answered in the future. The dependency of the stated findings on the size of the space, its geometry, or the local environment is a significant consideration. This essay focused on a building on a south–north axis orientation. A similar study should be conducted for buildings with other orientations. Keeping this in mind, the issue of employing external components with differing attributes based on the orientation of the partition may also be raised. Another new perspective is the thickness of the bio-sourced and recycled materials, which requires further studies.
Author Contributions
Conceptualization, A.N.Z.; methodology, A.N.Z.; software, A.N.Z.; validation, P.V.G.; formal analysis, A.N.Z.; investigation, A.N.Z.; data curation, A.N.Z.; writing—original draft preparation, A.N.Z.; writing—review and editing, A.N.Z.; supervision P.V.G.; funding acquisition, P.V.G. All authors have read and agreed to the published version of the manuscript.
Funding
This research was funded by Zhejiang University: 876—211 Class Project, funding project code: 113000*1942221R1/007, the scientific research start-up fund of Qiushi Distinguished Professor of Zhejiang University School of Construction Engineering and China scholarship council number 2018TPJ026972.
Acknowledgments
The authors would like to express sincere thanks to everyone who contributed to this work.
Conflicts of Interest
The authors declare no conflict of interest.
Nomenclature
| XPS | extruded polystyrene |
| THC | tetrahydrocannabinol |
| DDH | discomfort degree hours |
| KWh | kilowatt-hour |
| WPCB | waste printed circuit boards |
| SHGC | solar heat gain coefficient |
| TRY | test reference year |
| HVAC | heating ventilation and air conditioning |
| PMV | predicted mean vote |
| WWR | windows-to-wall ratio |
| VLT | visible light transmittance |
| EPW | EnergyPlus weather |
| PPD | predicted percentage of dissatisfied |
| ASHRAE | American Society of Heating, Refrigerating, and Air-Conditioning Engineers |
References
- Byadgi, S.A.; Kalburgi, P.B. Production of bioethanol from waste newspaper. Procedia Environ. Sci. 2016, 35, 555–562. [Google Scholar] [CrossRef]
- IPCC. Global Warming of 1.5 °C. An IPCC Special Report on the Impacts of Global Warming of 1.5 °C Above Pre-Industrial Levels and Related Global Greenhouse Gas Emission Pathways, in the Context of Strengthening the Global Response to the Threat of Climate Change, Sustainable Development, and Efforts to Eradicate Poverty. Press: 2018. Available online: https://www.ipcc.ch/sr15/ (accessed on 9 August 2022).
- Tyagi, V.; Kaushik, S.; Tyagi, S.; Akiyama, T. Development of phase change materials based microencapsulated technology for buildings: A review. Renew. Sustain. Energy Rev. 2011, 15, 1373–1391. [Google Scholar] [CrossRef]
- Ramakrishnan, S.; Wang, X.; Sanjayan, J.; Wilson, J. Thermal performance of buildings integrated with phase change materials to reduce heat stress risks during extreme heatwave events. Appl. Energy 2017, 194, 410–421. [Google Scholar] [CrossRef]
- Niemann, P.; Schmitz, G. Impacts of occupancy on energy demand and thermal comfort for a large-sized administration building. Build. Environ. 2020, 182, 107027. [Google Scholar] [CrossRef]
- Waqas, A.; Din, Z.U. Phase change material (PCM) storage for free cooling of buildings—A review. Renew. Sustain. Energy Rev. 2013, 18, 607–625. [Google Scholar]
- ASivanathan, A.; Dou, Q.; Wang, Y.; Li, Y.; Corker, J.; Zhou, Y.; Fan, M. Phase change materials for building construction: An overview of nano-/micro-encapsulation. Nanotechnol. Rev. 2020, 9, 896–921. [Google Scholar] [CrossRef]
- (International Energy Agency) IEA. Africa Energy Outlook: World Energy Outlook Special Report; IEA: Paris, France, 2019. [Google Scholar]
- Toguyeni, D.; Coulibaly, O.; Ouedraogo, A.; Koulidiati, J.; Dutil, Y.; Rousse, D. Study of the influence of roof insulation involving local materials on cooling loads of houses built of clay and straw. Energy Build. 2012, 50, 74–80. [Google Scholar] [CrossRef]
- Zhang, Y.; He, C.-Q.; Tang, B.-J.; Wei, Y.-M. China’s energy consumption in the building sector: A life cycle approach. Energy Build. 2015, 94, 240–251. [Google Scholar] [CrossRef]
- Ye, Z. The Development Status and Trend of Prefabricated Composite Wallboard of Industrialization of Construction Industry. Fujian Constr. Sci. Technol. 2016, 1, 28–30. [Google Scholar]
- Guglielmini, G.; Magrini, U.; Nannei, E. The influence of the thermal inertia of building structures on comfort and energy consumption. J. Therm. Insul. 1981, 5, 59–72. [Google Scholar] [CrossRef]
- Kristak, L.; Ruziak, I.; Tudor, E.M.; Barbu, M.C.; Kain, G.; Reh, R. Thermophysical Properties of Larch Bark Composite Panels. Polymers 2021, 13, 2287. [Google Scholar] [CrossRef] [PubMed]
- Pérez, G.; Coma, J.; Martorell, I.; Cabeza, L.F. Vertical Greenery systems (VGS) for energy saving. Renew. Sust. Energy Rev. 2014, 39, 139–165. [Google Scholar] [CrossRef]
- Sheweka, S.M.; Mohamed, N.M. Green Facades as a New Sustainable Approach Towards Climate Change. Energy Procedia 2012, 18, 507–520. [Google Scholar] [CrossRef][Green Version]
- Azkorra, Z.; Pérez, G.; Coma, J.; Cabeza, L.F.; Bures, S.; Álvaro, J.E.; Erkoreka, A.; Urrestarazu, M. Evaluation of green walls as a passive acoustic insulation system for buildings. Appl. Acoust. 2015, 89, 46–56. [Google Scholar] [CrossRef]
- Rabbat, C.; Awad, S.; Villot, A.; Rollet, D.; Andrès, Y. Sustainability of biomass-based insulation materials in buildings, Current status in France, end-of-life projections and energy recovery potentials. Renew. Sustain. Energy Rev. 2022, 156, 111962. [Google Scholar] [CrossRef]
- Pritchard, M.; Pitts, A. Evaluation of strawbale building: Benefits and risks. Architect. Sci. Rev. 2006, 49, 372–384. [Google Scholar] [CrossRef]
- Samuel, D.; Arnaud, E.; Christophe, B.; Frédéric, L. Temperature and moisture storage in crop-based materials: Modelling a straw bale wall subject to a thermal shock. J. Build. Phys. 2016, 39, 421–439. [Google Scholar] [CrossRef]
- Douzane, O.; Promis, G.; Roucoult, J.-M.; Le, A.-D.T.; Langlet, T. Hygrothermal performance of a straw bale building: In situ and laboratory investigations. J. Build. Eng. 2016, 8, 91–98. [Google Scholar] [CrossRef]
- D’Alessandro, F.; Bianchi, F.; Baldinelli, G.; Rotili, A.; Schiavoni, S. Straw bale constructions: Laboratory, in field and numerical assessment of energy and environmental performance. J. Build. Eng. 2017, 11, 56–68. [Google Scholar] [CrossRef]
- Tiskatine, R.; Bougdour, N.; Oaddi, R.; Gourdo, L.; Rahib, Y.; Bouzit, S.; Bazgaou, A.; Bouirden, L.; Ihlal, A.; Aharoune, A. Thermo-physical analysis of low-cost ecological composites for building construction. J. Build. Eng. 2018, 20, 762–775. [Google Scholar] [CrossRef]
- Quagliarini, E.; Lenci, S. The influence of natural stabilizers and natural fibres on the mechanical properties of ancient Roman adobe bricks. J. Cult. Herit. 2010, 11, 309–314. [Google Scholar] [CrossRef]
- Aouba, L.; Coutand, M.; Perrin, B.; Lemercier, H. Predicting thermal performance of fired clay bricks lightened by adding organic matter: Improvement of brick geometry. J. Build. Phys. 2015, 38, 531–547. [Google Scholar] [CrossRef]
- Moreno-Rangel, A.; Tsekleves, E.; Vazquez, J.M.; Schmetterer, T. The Little Book of Bio-Based Fibre Materials in Passivhaus Construction in Latin America; Lancaster University: Lancaster, UK, 2021; pp. 15–16. [Google Scholar]
- Panyakaev, S.; Fotios, S. 321: Agricultural Waste Materials as Thermal insulation Dwellings in Thailand: Preliminary Results. In Proceedings of the 25th Conference on Passive and Low Energy Architecture, Dublin, Ireland, 22–24 October 2008. [Google Scholar]
- Korjenic, A.; Petranek, V.; Zach, J.; Hroudova, J. Development and performance evaluation of natural thermal-insulation materials composed of renewable resources. Energy Build. 2011, 43, 2518–2523. [Google Scholar] [CrossRef]
- Ninikas, K.; Mitani, A.; Koutsianitis, D.; Ntalos, G.; Taghiyari, H.R.; Papadopoulos, A.N. Thermal and Mechanical Properties of Green Insulation Composites Made from Cannabis and Bark Residues. J. Compos. Sci. 2021, 5, 132. [Google Scholar] [CrossRef]
- Asdrubali, F.; D’Alessandro, F.; Schiavoni, S. A review of unconventional sustainable building insulation materials. SMT 2015, 4, 1–17. [Google Scholar] [CrossRef]
- Zhang, S.Y.; Li, Y.Y.; Wang, C.G.; Wang, X. Thermal Insulation Boards from Bamboo Paper Sludge. Bioresources 2017, 12, 56–67. [Google Scholar] [CrossRef][Green Version]
- Kain, G.; Barbu, M.C.; Hinterreiter, S.; Richter, K.; Petutschnigg, A. Using Bark as a Heat Insulation Material. Bioresources 2013, 8, 3718–3731. [Google Scholar] [CrossRef]
- Ninikas, K.; Ntalos, G.; Hytiris, N.; Skarvelis, M. Thermal Properties of Insulation Boards Made of Tree Bark & Hemp Residues. J. Sustain. Archit. Civ. Eng. 2019, 24, 71–77. [Google Scholar]
- Kain, G.; Tudor, E.M.; Barbu, M.C. Bark Thermal Insulation Panels: An Explorative Study on the Effects of Bark Species. Polymers 2020, 12, 2140. [Google Scholar] [CrossRef]
- Euring, M.; Kirsch, A.; Kharazipour, A. Hot-Air/Hot-Steam Process for the Production of Laccase-Mediator-System Bound Wood Fiber Insulation Boards. Bioresources 2015, 10, 3541–3552. [Google Scholar] [CrossRef]
- Gößwald, J.; Barbu, M.C.; Petutschnigg, A.; Tudor, E.M. Binderless Thermal Insulation Panels Made of Spruce Bark Fibres. Polymers 2021, 13, 1779. [Google Scholar] [CrossRef] [PubMed]
- Patnaik, A.; Mvubu, M.; Muniyasamy, S.; Botha, A. Thermal and sound insulation materials from waste wool and recycled polyester fibers and their biodegradation studies. Energy Build. 2015, 92, 161–169. [Google Scholar] [CrossRef]
- Pennacchio, R.; Savio, L.; Bosia, D.; Thiebat, F.; Piccablotto, G.; Patrucco, A.; Fantucci, S. Fitness: Sheep-wool and hemp sustainable insulation panels. Energy Procedia 2017, 111, 287–297. [Google Scholar] [CrossRef]
- Akcagun, E.; Boguslawska-Baczek, M.; Hes, L. Thermal insulation and thermal contact properties of wool and wool/PES fabrics in wet state. J. Nat. Fibers 2019, 16, 199–208. [Google Scholar] [CrossRef]
- Zach, J.; Korjenic, A.; Petranek, V.; Hroudova, J.; Bednar, T. Performance evaluation and research of alternative thermal insulation based on sheep wool. Energy Build. 2012, 49, 246–253. [Google Scholar] [CrossRef]
- Cuce, E.; Cuce, P.M.; Wood, C.J.; Riffat, S.B. Optimizing insulation thickness and analysing environmental impactsof aerogel-based thermal superinsulation in buildings. Energy Build. 2014, 77, 28–39. [Google Scholar] [CrossRef]
- Ziapour, B.M.; Rahimi, M.; Gendeshmin, M.Y. Thermoeconomic analysis for determining optimal insulation thickness for new composite prefabricated wall block as an external wall member in buildings. J. Build. Eng. 2020, 31, 101354. [Google Scholar] [CrossRef]
- Yamankaradeniz, N. Minimization of thermal insulation thickness taking into account condensation on external walls. Adv. Mech. Eng. 2015, 7, 1687814015604803. [Google Scholar] [CrossRef]
- Kaya, S.; Oguz, M.E. Tesisat yalıtımında uygun malzeme seçimi. In Proceedings of the Ulusal Tesisat Kongresi Ve Sergisi (TESKON), Yalıtım Semineri, Izmir, Turkey, 8–11 April 2015; pp. 2483–2496. [Google Scholar]
- Ibrahim, M.; Biwole, P.H.; Achard, P.; Wurtz, E.; Ansart, G. Building envelope with a new aerogel-based insulating rendering: Experimental and numerical study, cost analysis, and thickness optimization. Appl. Energy 2015, 159, 490–501. [Google Scholar] [CrossRef]
- Huang, H.; Zhou, Y.; Huang, R.; Wu, H.; Sun, Y.; Huang, G.; Xu, T. Optimum insulation thicknesses and energy conservation of building thermal insulation materials in Chinese zone of humid subtropical climate. Sustain. Cities Soc. 2020, 52, 101840. [Google Scholar] [CrossRef]
- Kurekci, N.A. Determination of optimum insulation thickness for building walls by using heating and cooling degree-day values of all Turkey’s provincial centers. Energy Build. 2016, 118, 197–213. [Google Scholar] [CrossRef]
- Dlimi, M.; Iken, O.; Agounoun, R.; Zoubir, A.; Kadiri, I.; Sbai, K. Energy performance and thickness optimization of hemp wool insulation and air cavity layers integrated in Moroccan building walls. Sustain. Prod. Consum. 2019, 20, 273–288. [Google Scholar] [CrossRef]
- Kon, O.; Caner, I.; Arda, S. Investigation of using hemp as a thermal insulation material in the building envelope in terms of thermal comfort. In Proceedings of the 12th International Exergy, Energy and Environment Symposium (IEEES-12), Doha, Qatar, 20–24 December 2020; pp. 1–4. [Google Scholar]
- Mirsadeghi, M.; Cóstola, D.; Blocken, B.; Hensen, J.L.M. Review of external convective heat transfer coefficient models in building energy simulation programs: Implementation and uncertainty. Appl. Therm. Eng. 2013, 56, 134–151. [Google Scholar] [CrossRef]
- Alghoul, S.K.; Gwesha, A.O.; Naas, A.M. The Effect of Electricity Price on Saving Energy Transmitted from External Building Walls. Int. J. Energy Res. 2016, 7, 1–9. [Google Scholar] [CrossRef]
- Adegun, B.; Adedeji, Y. Review of economic and environmental benefits of earthen materials for housing in Africa. Front. Archit. Res. 2017, 6, 519–528. [Google Scholar] [CrossRef]
- Sore, S.O.; Messan, A.; Prud’homme, E.; Escadeillas, G.; Tsobnang, F. Stabilization of compressed earth blocks (CEBs) by geopolymer binder based on local materials from Burkina-Faso. Construct. Build. Mater. 2018, 165, 333–345. [Google Scholar] [CrossRef]
- Yézouma, C.; Godefroy, T.; Yves, T.M. Climat et confort thermique. Sud. Sci. Technol. 1998, 2, 6. [Google Scholar]
- Jannot, Y.; Djiako, T. Economie d’énergie et confort thermique dans l’habitat en Zone tropicale. Rev. Int. Froid 1994, 17, 166–173. [Google Scholar] [CrossRef]
- Hema, C.; Van Moeseke, G.; Evrad, A.; Courard, L.; Messan, A. Vernacular housing practices in Burkina Faso: Representative models of construction in Ouagadougou and walls hygrothermal efficiency. Energy Procedia 2017, 122, 535–540. [Google Scholar] [CrossRef]
- Toure, P.; Dieye, Y.; Gueye, P.M.; Faye, M.; Sambou, V. Influence of envelope thickness and solar absorptivity of a test cell on time lag and decrement factor. J. Build. Phys. 2019, 43, 338–350. [Google Scholar] [CrossRef]
- Neya, I.; Yamegueu, D.; Coulibaly, Y.; Messan, A.; Ouedraogo, A.L.S.-N. Impact of insulation and wall thickness in compressed earth buildings in hot and dry tropical regions. J. Build. Eng. 2021, 33, 101612. [Google Scholar] [CrossRef]
- Offerle, B.; Jonsson, P.; Eliasson, I.; Grimmond, C.S.B. Urban modification of the surface energy balance in the West African Sahel: Ouagadougou, Burkina Faso. J. Clim. 2005, 18, 3983–3995. [Google Scholar] [CrossRef]
- Zoure, A.N.; Genovese, P.V. Development of Bioclimatic Passive Designs for Office Building in Burkina Faso. Sustainability 2022, 14, 4332. [Google Scholar] [CrossRef]
- Sassoni, E.; Manzi, S.; Motori, A.; Montecchi, M.; Canti, M. Experimental study on the physical–mechanical durability of innovative hemp-based composites for the building industry. Energy Build. 2015, 104, 316–322. [Google Scholar] [CrossRef]
- Binici, H.; Aksogan, O.; Demirhan, C. Mechanical, thermal and acoustical characterizations of an insulation composite made of bio-based materials. Sustain. Cities Soc. 2016, 20, 17–26. [Google Scholar] [CrossRef]
- La Rosa, A.D.; Recca, A.; Gagliano, A.; Summerscales, J.; Latteri, A.; Cozzo, G.; Cicala, G. Environmental impacts and thermal insulation performance of innovative composite solutions for building applications. Construct. Build. Mater. 2014, 55, 406–414. [Google Scholar] [CrossRef]
- Cetiner, I.; Shea, A.D. Wood waste as an alternative thermal insulation for buildings. Energy Build. 2018, 168, 374–384. [Google Scholar] [CrossRef]
- Lopez Hurtado, P.; Rouilly, A.; Vandenbossche, V.; Raynaud, C. A review on the properties of cellulose fibre insulation. Build. Environ. 2016, 96, 170–177. [Google Scholar] [CrossRef]
- Khir, R.; Pan, Z. Chapter 2—Rice. In Integrated Processing Technologies for Food and Agricultural By-Products; Academic Press: Cambridge, MA, USA, 2019; pp. 21–58. ISBN 9780128141380. Available online: https://www.sciencedirect.com/science/article/pii/B9780128141380000022 (accessed on 14 August 2022). [CrossRef]
- InterChanvre Fichaux, N.; Briffaud, D. Dossier de Presse de L’interprofession du Chanvre au SIA. 2018. Available online: https://www.interchanvre.org/documents/5.actu_presse/communiques_de_presse/201802_Dossier_Press_InterChanvre.pdf (accessed on 14 August 2022).
- Miljan, M.; Miljan, M.-J.; Miljan, J.; Akermann, K.; Karja, K. Thermal transmittance of reed-insulated walls in a purpose-built test house. Mires Peat 2013, 13, 1–12. [Google Scholar]
- Sun, Z.; Shen, Z.; Ma, S.; Zhang, X. Novel Application of Glass Fibers Recovered From Waste Printed Circuit Boards as Sound and Thermal Insulation Material. J. Mater. Eng. Perform. 2013, 22, 3140–3146. [Google Scholar] [CrossRef][Green Version]
- Turku, I.; Kasala, S.; Kärki, T. Characterization of Polystyrene Wastes as Potential Extruded Feedstock Filament for 3D Printing. Recycling 2018, 3, 57. [Google Scholar] [CrossRef]
- ANSI/ASHRAE Standard 55-2017; Thermal Environmental Conditions for Human Occupancy. ASHRAE: Peachtree Corners, GA, USA, 2020. Available online: https://www.ashrae.org/file%20library/technical%20resources/standards%20and%20guidelines/standards%20addenda/55_2017_d_20200731.pdf (accessed on 17 August 2022).
- Papparelli, A.; Cdnsulo, M. Strategies for bioclimatic design in an urban area of an arid zone: San Juan (Argentina). Landsc. Urban Plan. 1996, 34, 19–25. [Google Scholar] [CrossRef]
- Al-Zuhair, M.; Sayigh, A.A.M. Designing for comfort in Iraq. Sol. Wind Technol. 1989, 4, 369–382. [Google Scholar] [CrossRef]
- De Dear, R.; Brager, G.S. Developing an adaptive model of thermal comfort and preference. ASHRAE Trans. 1998, 104, 145–167. [Google Scholar]
- Elshafei, G.; Vilcekova, S.; Zelenakova, M.; Negm, A.M. Towards an Adaptation of Efficient Passive Design for Thermal Comfort Buildings. Sustainability 2021, 13, 9570. [Google Scholar] [CrossRef]
- Burkina-Faso Electricity Prices. 2022. Available online: https://fr.globalpetrolprices.com/Burkina-Faso/electricity_prices (accessed on 29 August 2022).
Disclaimer/Publisher’s Note: The statements, opinions and data contained in all publications are solely those of the individual author(s) and contributor(s) and not of MDPI and/or the editor(s). MDPI and/or the editor(s) disclaim responsibility for any injury to people or property resulting from any ideas, methods, instructions or products referred to in the content. |
© 2023 by the authors. Licensee MDPI, Basel, Switzerland. This article is an open access article distributed under the terms and conditions of the Creative Commons Attribution (CC BY) license (https://creativecommons.org/licenses/by/4.0/).









