Including Sustainability Criteria in the Front End of Innovation in Technology Ventures
Abstract
:1. Introduction
2. Theoretical Background
2.1. Sustainable Development and Innovation
2.2. Front End of Innovation (FEI)
| Characteristic | Company View | Startups |
|---|---|---|
| Organization | Known and validated business models with organizational and technological capacity. | Operate in a research mode in search of a repeatable and scalable business model [17,74] |
| Activities | Opportunity identification, analysis, idea generation process, product concept creation, market potential and risk analysis, and customer needs analysis. | Opportunity identification or discovery, learning, validation, efficiency and scale-seeking, implementation, and profit maximization. |
| Risk Type | Economic, political, environmental, social, technological, ethical, strategic operational, financial risks [75]. | Technical, market, user, and additional risks. |
| Risk Management | Quantified and managed with known tools and approaches associated with known outcomes [76,77]. | Different or adapted roadmap, skills, and proactive management tools [78]. |
| Uncertainties | Client uncertainties portfolio, life cycle, technological, organizational, and market uncertainties. | Client, product, process, and market uncertainties. |
| Analyses | Market size estimation, segmentation, and competitive analysis | Client discovery, customer validation, and demand creation. |
| Technical Requirements | Design requirements based on technical and economic feasibility, product specifications, preliminary technological evaluation of the product, and planning for technical contingencies. | Consolidation of requirements through MVP and modified tools [13,14]. |
| Customers Established | Customers who trust the brand and product development | Market search (research), customer acquisition for product testing, and feedback (execution) [17]. |
- (a)
- Entrepreneurs must lead it.
- (b)
- The leaders must have a long-term commitment to the development of the ecosystem.
- (c)
- The ecosystem must be inclusive, allowing new individuals to join and participate.
- (d)
- The ecosystem needs continuous activities to encourage the local entrepreneurial community.
3. Proposed Method
- Phase 1:
- Phase 2:
- Phase 3:
- Phase 4:
- (a)
- Float reading of the material. In this stage, contact with the material is established, seeking an initial perception of its messages;
- (b)
- Choosing the documents to analyze (a priori) or selecting the collected documents for analysis (a posteriori);
- (c)
- Constructing the corpus of documents based on exhaustiveness, representativeness, homogeneity, and relevance.
- (d)
- Formulation of objectives and material preparation are steps aimed at assessing whether, with the available documentary corpus, it is possible to analyze the research question and make inferences that can be supported based on the theoretical foundation.
- Creation of programs managed by chambers of commerce and regional autonomous corporations to integrate research groups in environmental sciences from recognized universities and local companies in the development of strategies to minimize the environmental impact of their production activities.
- Implementation of an international alliance program for sustainable innovations aimed at supporting international associations in the areas of climate, environment, and energy within the framework of the triple helix.
- Training programs for companies to obtain certification in the ISO 14001 standard [109] with the contribution of chambers of commerce.
- Strengthening policies and regulations for coverage, access, and quality of sanitation, ensuring the presence of wastewater treatment plants in the territory.
- Creation of programs against deforestation, illegal mining, and non-renewable exploitation of water resources.
- Consolidation of the STRL Tool
- Phase 5:
4. Results
4.1. Validation Results of the STRL Tool
Short-, Medium-, and Long-Term Strategies Based on Results
- Short-term strategies:
- Prioritizing the end-of-life approach for the product or service, focusing on features like reuse, recycling, or material restoration;
- Determining the criteria to clarify your product or service processes through sustainability reports, recognitions, labels, or environmental commitments;
- Determining the formation of multidisciplinary, accessible, diverse teams with gender equity;
- Establishing clear criteria for user/customer logistics, maintenance, restoration, and re-empowerment of the product or service.
- Medium-term strategies:
- Selecting local suppliers, small businesses, cooperatives, and associations with a social and environmental focus;
- The ethical sourcing of food and supplies;
- Generating indicators related to the destination of waste (recycling, reuse, landfill);
- Asking if, in their area of influence, there are products and services with novel characteristics that consider environmental and social aspects? Do they have a larger market? Would you have more market opportunities by including them?
- Creating a checklist for your users/customers to have the experience you programmed or designed. Determining the completeness of your product or service;
- Creating assessment and verification points for processes at the functional and social and environmental implication levels.
- Long-term strategies:
- Periodically reviewing the product or service to verify the usability of the selected criteria when initially designed;
- Considering inputs with low environmental impact that contribute to social sustainability;
- Creating commercial alliances that seek proximity to the customer and minimize CO2 emissions and energy expenditure;
- Entering new markets through commercial alliances and communication strategies with stakeholders;
- Generating and publishing sustainability actions in reports, entering new markets that value sustainability;
- Valuing a materials and industrial ecology strategy, verifying creation of a new spin-off.
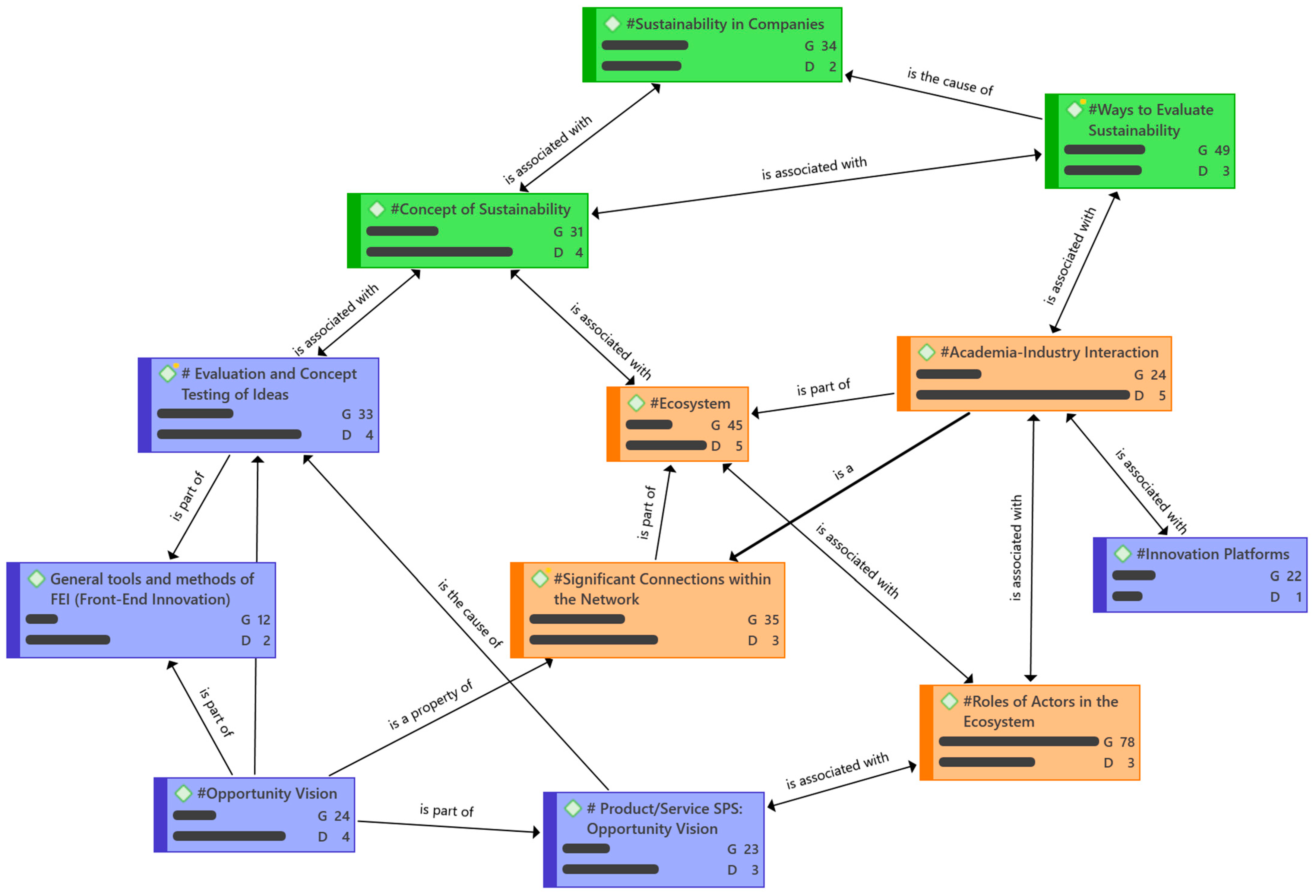
4.2. Validation of the Triple Helix of the Innovation Ecosystem in FESDI
4.2.1. In the Human Capital Axis
4.2.2. In the Government and Regulatory Environment Axis
Network Density Axis
4.3. Intrinsic Characteristics of Innovation Ecosystems
5. Discussion
- (a)
- Integration of the consumer in the sustainability chain: In this approach, startups aim to involve the consumer in the sustainability chain of the product or service. This requires consumer awareness to close the reuse and use loop and minimize waste. Startups work to raise awareness in their community and explore opportunities to interact positively with the marketplace.
- (b)
- Focus on durability and recyclability: Some startups do not see opportunities to influence the community in which they operate. In these cases, they focus on the product’s durability throughout its useful life and its recyclability after use. These startups focus on the product’s original purpose.
6. Conclusions
Author Contributions
Funding
Institutional Review Board Statement
Informed Consent Statement
Data Availability Statement
Acknowledgments
Conflicts of Interest
References
- Vasseur, E. United Nations Conference on the Human Environment. Stockholm, 5–16 June 1972. Water Res. 1973, 7, 1227–1233. [Google Scholar] [CrossRef]
- Silva, E.R.A.d.C. Agenda 2030: SDGs—National Targets of the Sustainable Development Goals. 2018. Available online: http://repositorio.ipea.gov.br/handle/11058/8855 (accessed on 28 July 2020). (In Portuguese)
- Ali, S.M.; Appolloni, A.; Cavallaro, F.; D’Adamo, I.; Di Vaio, A.; Ferella, F.; Gastaldi, M.; Ikram, M.; Kumar, N.M.; Martin, M.A.; et al. Development goals towards sustainability. Sustainability 2023, 15, 9443. [Google Scholar] [CrossRef]
- Braungart, M.; McDonough, W.; Bollinger, A. Cradle-to-cradle design: Creating healthy emissions—A strategy for eco-effective product and system design. J. Clean. Prod. 2007, 15, 1337–1348. [Google Scholar] [CrossRef]
- Rozenfeld, H.; Forcellini, F.A.; Amaral, D.C.; de Toledo, J.C.; da Silva, S.L.; Alliprandini, D.H.; Scalice, R.K. Product Development Management: A Reference for Process Improvement; Saraiva: São Paulo, Brazil, 2006. (In Portuguese) [Google Scholar]
- Pigosso, D.C.; Rozenfeld, H.; McAloone, T.C. Ecodesign maturity model: A management framework to support ecodesign implementation into manufacturing companies. J. Clean. Prod. 2013, 59, 160–173. [Google Scholar] [CrossRef]
- Reid, S.E.; De Brentani, U. The fuzzy front end of new product development for discontinuous innovations: A theoretical model. J. Prod. Innov. Manag. 2004, 21, 170–184. [Google Scholar] [CrossRef]
- Akbar, H.; Tzokas, N. An exploration of new product development’s front-end knowledge conceptualization process in discontinuous innovations. Br. J. Manag. 2013, 24, 245–263. [Google Scholar] [CrossRef]
- O’Brien, K. Innovation types and the search for new ideas at the fuzzy front end: Where to look and how often? J. Busin. Res. 2020, 107, 13–24. [Google Scholar] [CrossRef]
- Koen, P.; Ajamian, G.; Burkart, R.; Clamen, A.; Davidson, J.; D’Amore, R.; Elkins, C.; Herald, K.; Incorvia, M.; Johnson, A.; et al. Providing clarity and a common language to the “fuzzy front end”. Res. Technol. Manag. 2001, 44, 46–55. [Google Scholar] [CrossRef]
- Bovea, M.D.; Wang, B. Redesign methodology for developing environmentally conscious products. Int. J. Prod. Res. 2007, 45, 4057–4072. [Google Scholar] [CrossRef]
- Bovea, M.D.; Pérez-Belis, V. A taxonomy of ecodesign tools for integrating environmental requirements into the product design process. J. Clean. Prod. 2012, 20, 61–71. [Google Scholar] [CrossRef]
- Christensen, C.M. The Innovator’s Dilemma: When New Technologies Cause Great Firms to Fail; Harvard Business School Press: Boston, MA, USA, 1997. [Google Scholar]
- Lin, C.P.; Zhang, Z.G.; Yu, C.P. Measurement and empirical research on low-end and new market disruptive innovation. J. Interdisc. Math. 2015, 18, 827–839. [Google Scholar] [CrossRef]
- O’Connor, G.C.; Rice, M.P. A comprehensive model of uncertainty associated with radical innovation. J. Product Innov. Manag. 2013, 30, 2–18. [Google Scholar] [CrossRef]
- Nathan, A.J.; Scobell, A. How China sees America: The sum of Beijing’s fears. Foreign Aff. 2012, 91, 32. [Google Scholar]
- Ries, E. The Lean Startup; Crown Business: New York, NY, USA, 2011. [Google Scholar]
- Helleno, A.L.; de Moraes, A.J.I.; Simon, A.T. Integrating sustainability indicators and lean manufacturing to assess manufacturing processes: Application case studies in Brazilian industry. J. Clean. Prod. 2017, 153, 405–416. [Google Scholar] [CrossRef]
- UNISANGIL. Tecnoparque, Terms of Reference Call for MuEBTe Santander for the Creation and Maturity of Technology-Based Companies; Fundación Universitaria de San Gil: San Gil, Colombia, 2023; pp. 1–23. (In Spanish) [Google Scholar]
- Lacasa, E.; Santolaya, J.L.; Biedermann, A. Obtaining sustainable production from the product design analysis. J. Clean. Prod. 2016, 139, 706–716. [Google Scholar] [CrossRef]
- Elkington, J. Accounting for the triple bottom line. Meas. Bus. Excell. 1998, 2, 18–22. [Google Scholar] [CrossRef]
- Sarkis, J. Manufacturing’s role in corporate environmental sustainability concerns for the new millennium. Int. J. Oper. Prod. Manag. 2001, 21, 666–686. [Google Scholar] [CrossRef]
- McDonough, W.; Braungart, M.; Anastas, P.T.; Zimmerman, J.B. Applying the principles of green engineering to cradle-to-cradle design. Environ. Sci. Technol. 2003, 37, 434A–441A. [Google Scholar] [CrossRef]
- Mearns, E.; Hinze, D. Re-designing a more circular Scottish economy. Fraser Allander Econ. Comment 2015, 39, 122–136. [Google Scholar]
- Barquet, A.P.B.; de Oliveira, M.G.; Amigo, C.R.; Cunha, V.P.; Rozenfeld, H. Employing the business model concept to support the adoption of product-service systems (PSS). Ind. Mark. Manag. 2013, 42, 693–704. [Google Scholar] [CrossRef]
- Elkington, J. Towards the sustainable corporation: Win-win-win business strategies for sustainable development. Calif. Manag. Rev. 1994, 36, 90–100. [Google Scholar] [CrossRef]
- Manzini, E.; Vezzoli, C. The Development of Sustainable Products; Editora da Universidade de São Paulo: São Paulo, Brazil, 2011. (In Portuguese) [Google Scholar]
- McDonough, M.; Braungart, W. Cradle to Cradle: Remaking the Way We Make Things; North Point Press: San Francisco, CA, USA, 2010. [Google Scholar]
- Cluzel, F.; Yannou, B.; Millet, D.; Leroy, Y. Eco-ideation and eco-selection of R&D projects portfolio in complex systems industries. J. Clean. Prod. 2016, 112, 4329–4343. [Google Scholar]
- Jugend, D.; Pinheiro, M.A.P.; Luiz, J.V.R.; Junior, A.V.; Cauchick-Miguel, P.A. Achieving Environmental Sustainability with Ecodesign Practices and Tools for New Product Development. In Innovation Strategies in Environmental Science; Elsevier: Amsterdam, The Netherlands, 2020; pp. 179–207. [Google Scholar]
- Villamil, C.; Hallstedt, S.I. Sustainability product portfolio: A review. Eur. J. Sustain. Dev. 2018, 7, 146. [Google Scholar] [CrossRef]
- Villamil, C.; Schulte, J.; Hallstedt, S. Sustainability risk and portfolio management—A strategic scenario method for sustainable product development. Busin. Strat. Envir. 2022, 31, 1042–1057. [Google Scholar] [CrossRef]
- Fiksel, J. Designing Resilient, Sustainable Systems. Environ. Sci. Technol. 2003, 37, 5330–5339. [Google Scholar] [CrossRef]
- Hart, S.L. Beyond greening: Strategies for a sustainable world. Harv. Bus. Rev. 1997, 75, 66–77. [Google Scholar]
- Hart, S.L.; Milstein, M.B. Creating sustainable value. Acad. Manag. Perspect. 2003, 17, 56–67. [Google Scholar] [CrossRef]
- Hardi, P.; Zdan, T. The Bellagio Principles for Assessment. In Assessing Sustainable Development: Principles in Practice; International Institute for Sustainable Development (IISD): Geneva, Switzerland, 1997; pp. 1–6. [Google Scholar]
- Daly, H. Toward a Steady-State Economy, 2nd ed.; WH Freeman: San Francisco, CA, USA, 1973. [Google Scholar]
- Meadows, D. Indicators and Information Systems for Sustainable Development: A Report to the Balaton Group; The Sustainability Institute: Stellenbosch, South Africa, 1998. [Google Scholar]
- Organization for Economic Cooperation and Development (OECD). OECD Core set of Indicators for Environmental Performance Reviews; Environment Monographs: Paris, France, 1993. [Google Scholar]
- Valentin, A.; Spangenberg, J.H. A guide to community sustainability indicators. Environ. Impact Assess. Rev. 2000, 20, 381–392. [Google Scholar] [CrossRef]
- Goedkoop, M.J.; Spriensma, R. The Eco-Indicator 99 a Damage Oriented Method for Life Cycle Impact Assessment Methodology Report; Pré Consultants: Amersfoort, The Netherlands, 1999. [Google Scholar]
- Instituto Ethos. Ethos Indicators for Sustainable and Responsible Business. 2013. Available online: https://www.ethos.org.br/?post_type=conteudo&p=8680 (accessed on 21 July 2020). (In Portuguese).
- Levy, D.L.; Szejnwald Brown, H.; De Jong, M. The contested politics of corporate governance: The case of the global reporting initiative. Bus. Soc. 2010, 49, 88–115. [Google Scholar] [CrossRef]
- Souza, P.F.A. Sustainability and Social Responsibility in Product Design: Towards the Definition of Indicators. Ph.D. Thesis, University of São Paulo, São Paulo, Brazil, 2007. (In Portuguese). [Google Scholar]
- Bocken, N.M.P.; Rana, P.; Short, S.W. Value mapping for sustainable business thinking. J. Ind. Prod. Eng. 2015, 32, 67–81. [Google Scholar] [CrossRef]
- Geibler, J.V.; Piwowar, J.; Greven, A. The SDG-check: Guiding open innovation towards sustainable development goals. Technol. Innov. Manag. Rev. 2019, 9, 20–37. [Google Scholar] [CrossRef]
- Teza, P.; Dandolini, G.; Souza, J.A.D.; Miguez, V.B.; Fernandes, R.F.; Miguel, P.A.C. Front end of innovation models: Similarities, differences and research perspectives. Production 2015, 25, 851–863. [Google Scholar] [CrossRef]
- Eisenbeiss, S.A.; Van Knippenberg, D.; Boerner, S. Transformational leadership and team innovation: Integrating team climate principles. J. Appl. Psychol. 2008, 93, 1438–1446. [Google Scholar] [CrossRef] [PubMed]
- Nonaka, I.; Takeuchi, H. The knowledge-Creating Company: How Japanese Companies Create the Dynamics of Innovation; Oxford University Press: Oxford, UK, 1995. [Google Scholar]
- Buchele, G.T.; Teza, P.; de Souza, J.A.; Dandolini, G.A. Methods, techniques and tools for innovation: The use of brainstorming in the design process contributing to innovation. Pensamento Real. 2017, 32, 61–81. (In Portuguese) [Google Scholar]
- León-Trujillo, I.N. Understanding the Front End of Innovation in MSMEs: A Product Design View. Ph.D. Thesis, Federal University of Rio de Janeiro, Rio de Janeiro, Brazil, 2016. (In Portuguese). [Google Scholar]
- de Oliveira, M.G.; Mendes, G.H.D.S.; Mendes Serrano, K. Front-end of innovation: A systematic review and lifecycle analysis. Eur. J. Innov. Manag. 2022. [Google Scholar] [CrossRef]
- Cooper, R.G. The new product process: A decision guide for management. J. Mark. Manag. 1988, 3, 238–255. [Google Scholar] [CrossRef]
- Khurana, A.; Rosenthal, S.R. Towards holistic “Front Ends” in new product development. J. Prod. Innov. Manag. 1998, 15, 57–74. [Google Scholar] [CrossRef]
- Zhang, Q.; Doll, W.J. The fuzzy front end and success of new product development: A causal model. Eur. J. Innov. Manag. 2001, 4, 95–112. [Google Scholar] [CrossRef]
- Boeddrich, H.-J. Ideas in the workplace: A new approach towards organizing the fuzzy front end of the innovation process. Creat. Innov. Manag. 2004, 13, 274–285. [Google Scholar] [CrossRef]
- Crawford, M.; Benedetto, A.D. New Products Management; McGraw-Hill Publishing: London, UK, 2006. [Google Scholar]
- Whitney, D.E. Assemble a technology development toolkit. Res. Technol. Manag. 2007, 50, 52–58. [Google Scholar] [CrossRef]
- Verworn, B.; Herstatt, C.; Nagahira, A. The fuzzy front end of Japanese new product development projects: Impact on success and differences between incremental and radical projects. R D Manag. 2008, 38, 1–19. [Google Scholar] [CrossRef]
- Brem, A.; Voigt, K.I. Integration of market pull and technology push in the corporate front end and innovation management—Insights from the German software industry. Technovation 2009, 29, 351–367. [Google Scholar] [CrossRef]
- Kurkkio, M.; Frishammar, J.; Lichtenthaler, U. Where process development begins: A multiple case study of front end activities in process firms. Technovation 2011, 31, 490–504. [Google Scholar] [CrossRef]
- Oliva, F.L. A maturity model for enterprise risk management. Int. J. Prod. Econ. 2016, 173, 66–79. [Google Scholar] [CrossRef]
- Blank, S. Why the Lean Start-Up Changes Everything. Harv. Busin. Rev. 2013, 91, 63–72. [Google Scholar]
- Blank, S.; Dorf, B. The Startup Owner’s Manual: The Step-By-Step Guide For building a Great Company; John Wiley & Sons: Hoboken, NJ, USA, 2020. [Google Scholar]
- Chesbrough, H.W. Open innovation: The New Imperative for Creating and Profiting from Technology; Harvard Business Press: Boston, MA, USA, 2003. [Google Scholar]
- Markides, C. Disruptive innovation: In need of better theory. J. Prod. Innov. Manag. 2006, 23, 19–25. [Google Scholar] [CrossRef]
- Dan, Y.; Chieh, H.C. A Reflective Review of Disruptive Innovation Theory. In Proceedings of the PICMET’08—2008 Portland International Conference on Management of Engineering & Technology, Cape Town, South Africa, 27–31 July 2008; IEEE: New York, NY, USA, 2008; pp. 402–414. [Google Scholar]
- Traitler, H.; Watzke, H.J.; Saguy, I.S. Reinventing R&D in an open innovation ecosystem. J. Food Sci. 2011, 76, R62–R68. [Google Scholar]
- Christensen, C.M.; Horn, M.B. How disruption can help colleges thrive. Chron. High. Educ. 2013, 60, B30. [Google Scholar]
- Cheng, Y.; Huang, L.; Ramlogan, R.; Li, X. Forecasting of potential impacts of disruptive technology in promising technological areas: Elaborating the SIRS epidemic model in RFID technology. Technol. Forec. Soc. Chang. 2017, 117, 170–183. [Google Scholar] [CrossRef]
- Si, S.; Chen, H. A literature review of disruptive innovation: What it is, how it works and where it goes. J. Eng. Techn. Manag. 2020, 56, 101568. [Google Scholar] [CrossRef]
- Walsh, S.; Kirchhoff, B. Disruptive Technologies: Innovators’ Problem and Entrepreneurs’ Opportunity. In Proceedings of the 2000 IEEE Engineering Management Society. EMS-2000 (Cat. No. 00CH37139), Albuquerque, NM, USA, 15 August 2000; pp. 319–324. [Google Scholar]
- O’Connor, G.C.; Ravichandran, T.; Robeson, D. Risk management through learning: Management practices for radical innovation success. J. High Technol. Manag. Res. 2008, 19, 70–82. [Google Scholar] [CrossRef]
- Oliva, F.L.; Semensato, B.I.; Prioste, D.B.; Winandy, E.J.L.; Bution, J.L.; Couto, M.H.G.; Bottacin, M.A.; Mac Lennan, M.L.F.; Teberga, P.M.F.; Santos, R.F.; et al. Innovation in the main Brazilian business sectors: Characteristics, types and comparison of innovation. J. Knowl. Manag. 2018, 23, 135–175. [Google Scholar] [CrossRef]
- Hasani, M.A. Understanding risk and uncertainty in project management. Eur. J. Econ. Law Polit. 2018, 5, 30–40. [Google Scholar] [CrossRef]
- Teece, D.; Peteraf, M.; Leih, S. Dynamic capabilities and organizational agility: Risk, uncertainty, and strategy in the innovation economy. Calif. Manag. Rev. 2016, 58, 13–35. [Google Scholar] [CrossRef]
- Picken, J.C. From startup to scalable enterprise: Laying the foundation. Bus. Horiz. 2017, 60, 587–595. [Google Scholar] [CrossRef]
- Adikari, S.; Keighran, H.; Sarbazhosseini, H. Embed design thinking in co-design for rapid innovation of design solutions. In Proceedings of the Design, User Experience, and Usability: Design Thinking and Methods: 5th International Conference, DUXU 2016, Held as Part of HCI International 2016, Toronto, ON, Canada, 17–22 July 2016; Proceedings, Part I 5. Springer International Publishing: New York, NY, USA, 2016; pp. 3–14. [Google Scholar]
- Miller, R.; Côté, M. The Faces of Innovation; Elsevier: Rochester, NY, USA, 2008; Available online: https://ssrn.com/abstract=1106740 (accessed on 27 June 2023).
- Kon, F.; Cukier, D.; Melo, C.; Hazzan, O.; Yuklea, H. A Panorama of the Israeli Software Startup Ecosystem; Elsevier: Rochester, NY, USA, 2014; Available online: https://ssrn.com/abstract=2441157 (accessed on 27 June 2023).
- dos Santos, M.C.F.R. The Ecosystem of Software Startups in the City of São Paulo. Master’s Thesis, University of São Paulo, São Paulo, Brazil, 2016. (In Portuguese). [Google Scholar]
- Cukier, D.; Kon, F.; Lyons, T.S. Software Startup Ecosystems Evolution: The New York City Case Study. In Proceedings of the 2016 International Conference on Engineering, Technology and Innovation/IEEE International Technology Management Conference (ICE/ITMC), Trondheim, Norway, 13–15 June 2016; pp. 1–8. [Google Scholar]
- Castro, E.O. Ecosystem of Startups in the Federal District and Its Maturity. Bachelor’s Thesis, University of Brasilia, Brasilia, Brazil, 2016. (In Portuguese). [Google Scholar]
- Tidd, J.; Bessant, J.R. Managing Innovation: Integrating Technological, Market and Organizational Change; John Wiley & Sons: Hoboken, NJ, USA, 2020. [Google Scholar]
- Feld, B. Startup Communities: Building an Entrepreneurial Ecosystem in Your City; Wiley: Hoboken, NJ, USA, 2012. [Google Scholar]
- Shou, Y.; Shi, Y.; Ren, G.J. Guest editorial: Deconstructing business ecosystems: Complementarity, capabilities, co-creation and co-evolution. Ind. Manag. Data Syst. 2022, 122, 1977–1986. [Google Scholar] [CrossRef]
- Grebski, M.E.; Czerwinska, K.; Pacana, A. SWOT analysis of individual components within the innovativeness ecosystem. Mod. Manag. Rev. 2022, 27, 57–66. [Google Scholar] [CrossRef]
- Endeavor Brasil. Index of Entrepreneurial Cities—2015. 2016. Available online: https://endeavor.org.br/ambiente/indice-cidades-empreendedoras-2015/ (accessed on 18 April 2022). (In Portuguese).
- Herrmann, B.L.; Gauthier, J.; Holtschke, D.; Bermann, R.D.; Marmer, M. The Global Startup Ecosystem Ranking. 2015. Available online: https://startupgenome.com/reports/global-startup-ecosystem-report-2015 (accessed on 27 June 2023).
- Hou, H.; Shi, Y. Ecosystem-as-structure and ecosystem-as-coevolution: A constructive examination. Technovation 2021, 100, 102193. [Google Scholar] [CrossRef]
- Ferenhof, H.A.; Fernandes, R.F. Demystifying the literature review as basis for scientific writing: SSF method. Rev. ACB Bibliotecon. Santa Catarina 2016, 21, 550–563. (In Portuguese) [Google Scholar]
- Laszlo, C. Sustainable Value; Qualitymark Ed.: São Paulo, Brazil, 2008. (In Portuguese) [Google Scholar]
- Edison, H.; Smørsgård, N.M.; Wang, X.; Abrahamsson, P. Lean internal startups for software product innovation in large companies: Enablers and inhibitors. J. Syst. Softw. 2018, 135, 69–87. [Google Scholar] [CrossRef]
- Waage, S.A. Re-considering product design: A practical “road-map“ for integration of sustainability issues. J. Clean. Prod. 2007, 15, 638–649. [Google Scholar] [CrossRef]
- Schules, M.V. Diagnosis Proposal for Adopting Industry 4.0 Technologies in a Production Process Based on Sustainability Indicators: A Case Study. Master’s Thesis, Federal University of Paraná, Curitiba, Brazil, 2018. (In Portuguese). [Google Scholar]
- Kennedy, E.B.; Marting, T.A. Biomimicry: Streamlining the front end of innovation for environmentally sustainable products: Biomimicry can be a powerful design tool to support sustainability-driven product development in the front end of innovation. Res. Technol. Manag. 2016, 59, 40–48. [Google Scholar] [CrossRef]
- Kennedy, E.; Fecheyr-Lippens, D.; Hsiung, B.K.; Niewiarowski, P.H.; Kolodziej, M. Biomimicry: A path to sustainable innovation. Des. Issues 2015, 31, 66–73. [Google Scholar] [CrossRef]
- Rosen, M.A. Sustainable development: A vital quest. Eur. J. Sust. Devel. Res. 2017, 1, 2. [Google Scholar] [CrossRef]
- Allenby, B.R. Industrial Ecology—Policy Framework and Implementation; Prenctice Hall: Englewood Cliffs, NJ, USA, 1999. [Google Scholar]
- Elkington, J. Partnerships from cannibals with forks: The triple bottom line of 21st-century business. Environ. Qual. Manag. 1998, 8, 37–51. [Google Scholar] [CrossRef]
- Etzkowitz, H.; Leydesdorff, L. The triple helix-university-industry-government relations: A laboratory for knowledge based economic development. EASST Rev. 1995, 14, 14–19. [Google Scholar]
- Ranga, M.; Etzkowitz, H. Triple Helix systems: An analytical framework for innovation policy and practice in the Knowledge Society. Ind. Higher Educ. 2013, 27, 237–262. [Google Scholar] [CrossRef]
- Dubini, P. The influence of motivations and environment on business start-ups: Some hints for public policies. J. Busin. Ventur. 1989, 4, 11–26. [Google Scholar] [CrossRef]
- Isenberg, D. Introducing the entrepreneurship ecosystem: Four defining characteristics. Forbes 2011, 14, 1–8. [Google Scholar]
- Bardin, L. Analysis of Content, 1st ed.; Edições 70: São Paulo, Brazil, 2016. (In Portuguese) [Google Scholar]
- Friese, S. Atlas. ti 8 Mac-User Manual Updated for Program Version 8.4; ATLAS. ti: Berlin, Germany, 2019. [Google Scholar]
- Latam. IMPACT 2021: The Largest Impact Mapping of Startups in Latin America, Latam Positive Impact Startup. Available online: https://innovationlatam.com/ch/iimpact (accessed on 16 February 2023). (In Portuguese).
- Departamento Nacional de Planeación (DNP), IDIC 2021 Índice Departamental de Innovación para Colombia. 2021. Available online: https://colaboracion.dnp.gov.co/CDT/Desarrollo%20Empresarial/IDIC/2021/IDIC_2021_Principales_Resultados.pdf (accessed on 27 June 2023). (In Spanish)
- ISO 14001; Environmental Management System: Requirements with Guidance for Use; International Organization for Standardization: Geneva, Switzerland, 2015.
- Frey, D.F. Economic growth, full employment and decent work: The means and ends in SDG 8. In The Sustainable Development Goals and Human Rights; Routledge: London, UK, 2018; pp. 122–142. [Google Scholar]
- Sarasvathy, S.D. Entrepreneurship as a science of the artificial. J. Econ. Psych. 2003, 24, 203–220. [Google Scholar] [CrossRef]
- Rissola, G.; Sörvik, J. Digital Innovation Hubs in Smart Specialisation Strategies; Publications Office of the European Union: Luxembourg, 2018. [Google Scholar]








| Methodology | Characteristics | Limitations | Research Works |
|---|---|---|---|
| Bellagio Principles | Establishes initial analysis parameters for defining sustainability indicators, comprehensive institutional sustainability vision. | Presents principles and guidelines in a cross-sectional manner without delving into their implementation. | [36] |
| Daly and Meadows Model | Sets parameters for measuring the sustainability tripod in a hierarchical and pyramidal manner, relating all sectors and interactions of society with nature. | The model provides an interpretation of the structure of life and its hierarchies in the pursuit of sustainability, but does not provide implementation means. | Fundamentals [37] Extensions [38] |
| Pressure-State-Impact-Response Model | Consists of four fundamental aspects: (A) problem identification, (B) quantification, (C) individual impact detailing, (D) response. | Individualizing pressures do not consider the global aspect or direct and indirect influences on the system. | OECD [39] |
| Sustainability Prism | It is based on the principle of sustainability through four dimensions: social, economic, environmental, and institutional. It includes the voice of the community. | Although objectives are broken down into indicators, the article does not describe or indicate the path to follow. | [40] |
| Indicator 95/99 | Establishes actions through a product-oriented environmental management system, using an understanding of eco-indicators. | Covers raw materials, processes, and transportation. | [41] |
| Ethos indicators for Sustainable and Responsible Businesses | Diagnostic self-assessment to contribute to responsible business management. It includes dimensions that address vision and strategy, social aspects, governance and management, and environmental criteria. | Does not address or encourage companies in terms of effective improvement practices and actions. | [42] |
| Global Reporting Initiative (GRI) | Guides organizations in understanding and disclosing their contributions to achieving sustainable development. It consists of dimensions subdivided into categories that assess human rights, labor practices, community, and society. | The information disclosed by the company focuses on criteria in which the company has performed well and disregards aspects and criteria the company does not consider important for disclosure. | GRI [43] |
| Indicators of Design, Sustainability, and Social Responsibility | Presents a model of indicators to evaluate environmental and social criteria, facilitating appropriate decision-making from the design phase. | The model presents indicator results but does not indicate how to improve these results. | [44] |
| Sustainable Value Mapping | Modeling sustainable business to consider the value lost or destroyed for its key stakeholders. | The model consists of stages: the purpose of the business and the value it captures for its stakeholders, the value destroyed, and where resources or capabilities are being wasted. The model considers new opportunities for creating shared value. | [45] |
| SGD-Check | The model uses an online tool called “SDG-Check” that assesses sustainability in the front end of innovation (FEI), considering the 17 Sustainable Development Goals (SDGs). | The model consists of four stages to structure the innovation process but it does not consider possible paths to translate it into concrete activities. | [46] |
| Research Works | Model | Characteristics | Activities |
|---|---|---|---|
| Cooper [53] | Up Front Model in NPD—linear process flow | Highlights the front end as the activity preceding NPD. The model consists of three preliminary stages before the development stage. | Stage I: market activities: multidisciplinary creative sessions. |
| Stage II: preliminary evaluation: technological and market aspects (ideas) are assessed. | |||
| Stage III: product concept. | |||
| Khurana and Rosenthal [54] | Front end Model in NPD—linear process flow | The model connects different approaches to NPD: rational planning, stakeholder integration, and problem-solving. It focuses on organizational aspects. | Pre-phase zero: This phase involves identifying opportunities and analyzing the market and technology. Inputs to this phase include product strategy and portfolio, inherent product development parameters, incentives, norms, and structure. |
| Phase zero: defining the product concept. | |||
| Phase one: evaluating the feasibility of activities, establishing a product definition, and project planning. | |||
| Koen et al. [10] | New Concept Development (NCD)—Theoretical and circular model—interactive flow | Proposes non-linear interaction of ideas and emphasizes the need for connection between actors and FEI execution activities. | Center: executive level where FEI activities take place. |
| Fundamental radial elements for FEI: opportunity identification, opportunity analysis, idea genesis, idea selection, concept, and technological development. | |||
| Outer ring: highlights influencing factors such as organizational capability, business strategy, and other stakeholders. | |||
| Zhang and Doll [55] | Causal Model of FEI—Conceptual model | The model addresses how uncertainties and their management causally influence company decisions, affecting project team practices. Uncertainties related to radical innovations were addressed by [48]. | Stage 1: identifying customer uncertainties: portfolio, life cycle, and volume. Technological uncertainties: supply, specification, and materials. Competition: technology adoption. This stage considers foundational elements: concurrent engineering, customer and stakeholder involvement, and strategic orientation. |
| Stage 2: team’s business view and action plan are defined based on strategy, priorities, and project goals. | |||
| Stage 3: detailed design and prototyping success depends on process, product, and financial outcomes. | |||
| Boeddrich [56] | Linear model flow | The author compared FEIs of European companies and proposed differentiation between general and specific company requirements. | Develops a model of idea types defining four different employee types within an organizational context and how they solve problems. Presents a set of requirements for idea management and the use of software for its management. |
| Reid and De Brentani [7] | Conceptual Model | It describes a process that runs counter to traditional models for addressing radical or discontinuous innovations, in which the probability of involvement and information sharing starts at the individual level and progresses to the entire organizational pyramid. | Interface 1: boundary or frontier: individuals at this interface bring external information to the organization, identifying environmental patterns and opportunities. The output of passing through this interface is frontier keys or opportunity identification. |
| Interface 2: gatekeeping: evaluating external information and how it will be shared. | |||
| Design: decisions occur at the organizational level. | |||
| Crawford and Benedetto [57] | Linear flow model. Theoretical model | The model addresses the ability to reduce technological and market uncertainties in planning | Strategy: speed to market. Idea generation Project management |
| Whitney [58] | Interactive flow model. Theoretical model | The model describes the importance of feedback as a strategy for analyzing and controlling the process. It emphasizes the mechanisms, techniques, and tools used to operationalize the process. | Input interface: factors that stimulate the process, customer needs, business goals, or insights. |
| System interface: comprises five elements: identification and selection of opportunities, idea generation and selection, research and development, concept synthesis, and analysis and control. | |||
| Output interface: concept synthesis ready for development | |||
| Verworn et al. [59] | The conceptual model tested 497 NPD projects in Japanese companies | The model focuses on reducing technical and market uncertainties through planning. | They describe that the initial planning before development and analysis of technical and market uncertainties to reduce them positively impacted NPD. It is highlighted that, in the case of disruptive or radical innovations, there is greater difficulty in estimating market size and price sensitivity. |
| Rozenfeld et al. [5] | GDP Product Development Management Reference Model. Linear flow | The model establishes three points in the process: pre-development, development, and post-development. | Strategic product planning (SPP): outputs include product portfolio and design draft. |
| Process planning (PP). | |||
| Brem and Voigt [60] | Interactive flow. Empirical model | The model includes elements such as an idea bank. It emphasizes the integration of the market and technologies. | Idea creation: after the initial review, ideas are classified and may be rejected or postponed. Ideas that remain undergo a process of classification, improvement, and preparation for implementation. |
| Kurkkio et al. [61] | Interactive flow. Empirical model | Front end of innovation approach, conducting a multiple case study focusing on developing new processes. | It differs in activities related to product development and process development. Proposes process development as a trial-and-error process. Activities include idea generation and refinement, literature reviews, and experiments. |
| Research Works | Assessed Factors |
|---|---|
| Endeavor [88] | Regulatory environment, entrepreneurial culture, market, access to capital, innovation, human capital, and infrastructure |
| Castro [83] | Determinants: regulatory environment, research, development and technology, access to financing, entrepreneurial training, market conditions, and culture. |
| Entrepreneurial performance: indicators based on regional companies and employment. | |
| Impact: job creation, economic growth, and poverty reduction | |
| Kon et al. [80] dos Santos [81] Cukier et al. [82] | Events, ecosystem generations, cultural values for entrepreneurship, quality of human capital, entrepreneurship in university incubators and technology parks, access to angel investment, number of startups, presence of high-tech companies, knowledge of methodologies, technology transfer processes, quantity of mentors, bureaucracy, tax expenses, accelerator quality. |
| Herrmann et al. [89] | The global ecosystem ranking: performance, financing, market reach, talent, startup experience, and growth index. |
| Criteria of completeness and non-selectivity | Covers all documents, excluding what is justifiable in terms of accuracy. |
| Criteria of representativeness | The analysis can be carried out on a sample of the material (if possible). The exhibition is a representative part of the initial universe. Not all material is susceptible to sampling (the universe must be reduced). |
| Criteria of homogeneity | Documents must comply with precise selection criteria and not present too much uniqueness (when possible). |
| Criteria of relevance | Adequate documents as a source of information to correspond to the objective of the analysis. |
|
(1) STR Level |
(2) T—Technology Readiness Level TRL |
(3) S—Sustainable Technology Readiness Level FEI Concept: |
(4) Criterion to Be Met at the Maturity Level |
(5) STRL Parameter |
(6) STRL Parameter STRL Scope Documented Work of STRL |
|---|---|---|---|---|---|
| 1 | Observed Principles | Identification of opportunities | Context and Sustainability vision. | Overall idea of the product/service or PSS. |
|
| 2 | Concept and applied technology | Idea Generation Process: | Raw material selection. | Preliminary conceptual design of the product/service or PSS. |
|
| 3 | Analytical concept with critical functions and features | Technological innovation of production processes. | Preliminary conceptual design of the product/service or PSS. |
| |
| 4 | Functional prototype in a laboratory environment | Market validation: | Possibilities of including environmentally consistent and socially responsible options. | The preliminary conceptual design of the product/service or PSS was validated in the intended context. |
|
| 5 | Prototype with critical functions in a relevant environment | Risk and uncertainty analysis: | Inventory analysis of materials and input/output criteria flow. | Preliminary conceptual design of the product/service or PSS.Technology validated in its critical function in relevant environments. |
|
| 6 | Model in a relevant environment | Management: | Leadership and verification of sustainable criteria. Possibility of generating network processes with other EBTs. | Preliminary conceptual design of the product/service or PSS in a relevant environment. |
|
| 7 | Model in an operational environment | Product/service/PSS Concept: | Application of modularity and energy efficiency criteria. | The product/service or PSS is validated in an actual situation, identifying its adverse effects of use/purpose or function. |
|
| 8 | Complete real system | Efficiency and scalability pursuit: | Application of eco-indicators: cost/purpose vs. efficiency. | Product/service or PSS in production or stable execution.Complete and qualified system. |
|
| 9 | Real system demonstrated in the operating environment | Manufacture, use, and reuse at the end of life in a sustainable way. | Preliminary conceptual design of the product/service.Current system in an operational environment. Mature technology. |
|
| Description | EBT Sector | EBT Focus |
|---|---|---|
| EBT 1 | Agribusiness | Its PSS is an innovation in the virtualization of agro-industrial processes. |
| EBT 2 | Energy | Its PSS is a breakthrough in outdoor lightning protection systems. |
| EBT 3 | Agribusiness | Its PSS is the intelligent monitoring of warehouses aimed at automating resources. |
| EBT 4 | Manufacturing | Its product is aimed at teaching centers to enhance the Robotics Learning Experience. |
Disclaimer/Publisher’s Note: The statements, opinions and data contained in all publications are solely those of the individual author(s) and contributor(s) and not of MDPI and/or the editor(s). MDPI and/or the editor(s) disclaim responsibility for any injury to people or property resulting from any ideas, methods, instructions or products referred to in the content. |
© 2023 by the authors. Licensee MDPI, Basel, Switzerland. This article is an open access article distributed under the terms and conditions of the Creative Commons Attribution (CC BY) license (https://creativecommons.org/licenses/by/4.0/).
Share and Cite
de Antonio Boada, P.A.; Durán, J.F.O.; Gómez Ávila, F.L.; Ferreira, J.C.E. Including Sustainability Criteria in the Front End of Innovation in Technology Ventures. Sustainability 2023, 15, 14330. https://doi.org/10.3390/su151914330
de Antonio Boada PA, Durán JFO, Gómez Ávila FL, Ferreira JCE. Including Sustainability Criteria in the Front End of Innovation in Technology Ventures. Sustainability. 2023; 15(19):14330. https://doi.org/10.3390/su151914330
Chicago/Turabian Stylede Antonio Boada, Paola Andrea, Julian Fernando Ordoñez Durán, Fabio Leonardo Gómez Ávila, and João Carlos Espindola Ferreira. 2023. "Including Sustainability Criteria in the Front End of Innovation in Technology Ventures" Sustainability 15, no. 19: 14330. https://doi.org/10.3390/su151914330
APA Stylede Antonio Boada, P. A., Durán, J. F. O., Gómez Ávila, F. L., & Ferreira, J. C. E. (2023). Including Sustainability Criteria in the Front End of Innovation in Technology Ventures. Sustainability, 15(19), 14330. https://doi.org/10.3390/su151914330

