Exploring a Conceptual Framework of Koreans’ Residential Satisfaction Based on Maslow’s Human Needs: A Qualitative and Quantitative Integrated Study
Abstract
:1. Introduction
2. Related Works
2.1. Maslow’s Hierarchy of Human Needs
2.2. Residential Satisfaction Factors
2.2.1. Household Characteristics
2.2.2. House Characteristics
2.2.3. Residential Environment Characteristics
3. Proposed Methodology
3.1. Problem Definition
3.2. Identification of Residents’ Satisfaction Factors for Housing
3.3. Qualitative and Quantitative Integrated Analysis to Link Residential Satisfaction Factors and Maslow’s Hierarchy of Human Needs
3.3.1. Analytic Hierarchy Process
3.3.2. Focus Group Interview
3.3.3. Classification and Regression Tree (CART)
4. Implementation and Results
4.1. Result of Analytic Hierarchy Process
4.2. Result of Focus Group Interview
4.3. Result of the Second Analytic Hierarchy Process
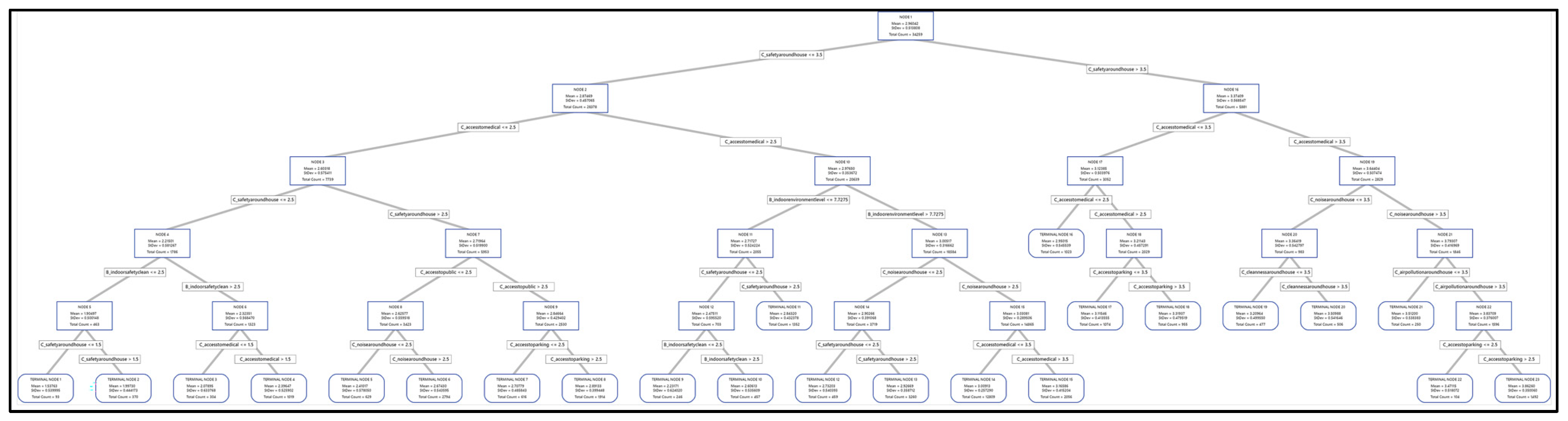
4.4. CART Analysis Results of the Nationwide Data
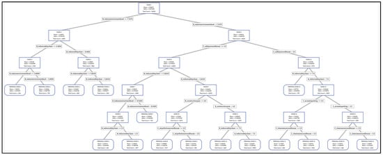
4.4.1. CART Analysis Results on Residential Satisfaction in the Conventional Model
4.4.2. CART Analysis Results on Residential Environment Satisfaction in the Conventional Model
4.4.3. CART Analysis Results on Residential Satisfaction in the MMHN-Based Model
4.4.4. CART Analysis Results on Residential Environment Satisfaction in the MMHN-Based Model
4.5. Regional CART Analysis Results
4.5.1. Residential Satisfaction Analysis Results of Capital and Non-Capital Regions in the Conventional Model
4.5.2. Residential Environment Satisfaction Analysis Results of Capital and Non-Capital Regions in the Conventional Model
4.5.3. Residential Satisfaction Analysis Results of Capital and Non-Capital Regions in the MMHN-Based Model
- ⓐ
- Regarding safety needs, indoor safety and cleanness, indoor environment level, cleanness around the house, pedestrian safety, accessibility of public facilities, and construction year were significant in order of decreasing importance.
- ⓑ
- Regarding love and belonging needs, availability of neighborhood relationships and accessibility of public transportation were significant in order of decreasing importance.
- ⓒ
- Regarding esteem needs, natural environment and housing prices were significant in order of decreasing importance.
- ⓓ
- Regarding self-actualization needs, accessibility of cultural facilities, accessibility of commercial facilities, school district, dwelling area, and monthly income were significant in order of decreasing importance.
- ⓐ
- Regarding physiological needs, beneficiaries of the national basic livelihood security was a significant factor.
- ⓑ
- Regarding safety needs, indoor environment level, indoor safety and cleanness, cleanness around the house, pedestrian safety, safety around the house, air pollution around the house, and construction year were significant in order of decreasing importance.
- ⓒ
- Regarding love and belonging needs, accessibility of public transportation, availability of neighborhood relationships, and marital status were significant in order of decreasing importance.
- ⓓ
- Regarding esteem needs, housing prices, natural environment, interior quality, and age were significant in order of decreasing importance.
- ⓔ
- Regarding self-actualization needs, school district, accessibility of commercial facilities, accessibility of cultural facilities, dwelling area, and monthly income were significant in order of decreasing importance.
4.5.4. Residential Environment Satisfaction Analysis Results of Capital and Non-Capital Regions in the MMHN-Based Model
- ⓐ
- Regarding safety needs, accessibility of parking areas, safety around the house, accessibility of public facilities, pedestrian safety, air pollution around the house, noise around the house, indoor safety and cleanness, and indoor environment level were significant in order of decreasing importance.
- ⓑ
- Regarding love and belonging needs, availability of neighborhood relationships and accessibility of public transportation were significant in order of decreasing importance.
- ⓒ
- Regarding esteem needs, natural environment and housing prices were significant in order of decreasing importance.
- ⓓ
- Regarding self-actualization needs, accessibility of commercial facilities, accessibility of cultural facilities, and school district were significant in order of decreasing importance.
- ⓐ
- Regarding physiological needs, beneficiaries of the national basic livelihood security was significant.
- ⓑ
- Regarding safety needs, accessibility of parking areas, accessibility of medical facilities, safety around the house, cleanness around the house, noise around the house, accessibility of public facilities, air pollution around the house, indoor environment level, and indoor safety and cleanness were significant in order of decreasing importance.
- ⓒ
- Regarding love and belonging needs, accessibility of public transportation and availability of neighborhood relationships were significant in order of decreasing importance.
- ⓓ
- Regarding esteem needs, natural environment and housing prices were significant in order of decreasing importance.
- ⓔ
- Regarding self-actualization needs, school district, accessibility of commercial facilities, accessibility of cultural facilities, and dwelling area were significant in order of decreasing importance.
4.5.5. Residential Satisfaction Analysis Results of Metropolitan and Non-Metropolitan Regions in the Conventional Model
4.5.6. Residential Environment Satisfaction Analysis Results of Metropolitan and Non-Metropolitan Regions in the Conventional Model
4.5.7. Residential Satisfaction Analysis Results of Metropolitan and Non-Metropolitan Regions in the MMHN-Based Model
- ⓐ
- Regarding physiological needs, the factor related to beneficiaries of the national basic livelihood security was significant.
- ⓑ
- Regarding safety needs, indoor environment level, indoor safety and cleanness, cleanness around the house, safety around the house, construction year, and air pollution around the house were significant in order of decreasing importance.
- ⓒ
- Regarding love and belonging needs, availability of neighborhood relationships and accessibility of public transportation were significant in order of decreasing importance.
- ⓓ
- Regarding esteem needs, natural environment and housing prices were significant in order of decreasing importance.
- ⓔ
- Regarding self-actualization needs, school district, accessibility of cultural facilities, accessibility of commercial facilities, dwelling area, and monthly income were significant in order of decreasing importance.
- ⓐ
- Regarding physiological needs, beneficiaries of the national basic livelihood security was significant.
- ⓑ
- Regarding safety needs, indoor environment level, indoor safety and cleanness, cleanness around the house, safety around the house, air pollution around the house, and construction year were significant in order of decreasing importance.
- ⓒ
- Regarding love and belonging needs, accessibility of public transportation, availability of neighborhood relationships, and marital status were significant in order of decreasing importance.
- ⓓ
- Regarding esteem needs, natural environment and housing prices were significant in order of decreasing importance.
- ⓔ
- Regarding self-actualization needs, school district, accessibility of commercial facilities, dwelling area, and monthly income were significant in order of decreasing importance.
4.5.8. Residential Environment Satisfaction Analysis Results of Metropolitan and Non-Metropolitan Regions in the MMHN-Based Model
- ⓐ
- Regarding safety needs, accessibility of parking area, accessibility of medical facilities, accessibility of parking area, cleanness around the house, pedestrian safety, indoor environment level, indoor safety and cleanness, and noise around the house were significant in order of decreasing importance.
- ⓑ
- Regarding love and belonging needs, availability of neighborhood relationships and accessibility of public transportation were significant in order of decreasing importance.
- ⓒ
- Regarding esteem needs, natural environment was significant.
- ⓓ
- Regarding self-actualization needs, accessibility of commercial facilities, school district, and accessibility of cultural facilities were significant in order of decreasing importance.
- ⓐ
- Regarding safety needs, safety around the house, accessibility of medical facilities, accessibility of parking area, cleanness around the house, pedestrian safety, indoor environment level, indoor safety and cleanness, and noise around the house were significant in order of decreasing importance.
- ⓑ
- Regarding love and belonging needs, availability of neighborhood relationships and accessibility of public transportation were significant in order of decreasing importance.
- ⓒ
- Regarding esteem needs, natural environment and housing prices were significant in order of decreasing importance.
- ⓓ
- Regarding self-actualization needs, accessibility of commercial facilities, school district, and dwelling area were significant in order of decreasing importance.
4.6. Commonalities and Differences in the Results of CART Analysis
4.6.1. Commonalities of the Conventional and MMHN-Based Model in the Nationwide Residential Satisfaction Analysis Results
4.6.2. Commonalities of the Conventional and MMHN-Based Models in the Nationwide Residential Environment Satisfaction Analysis Results
4.6.3. Commonalities across the Capital and Non-Capital Regions in the Residential Satisfaction Analysis Results
4.6.4. Commonalities across the Capital and Non-Capital Regions in the Residential Environment Satisfaction Analysis Results
4.6.5. Commonalities across the Metropolitan and Non-Metropolitan Regions in the Residential Satisfaction Analysis Results
4.6.6. Commonalities across the Metropolitan and Non-Metropolitan Regions in the Residential Environment Satisfaction Analysis Results
4.6.7. Differences across the Conventional and MMHN-Based Models in the Nationwide Housing Satisfaction Analysis Results
4.6.8. Differences across the Conventional and MMHN-Based Models in the Nationwide Residential Environment Satisfaction Analysis Results
4.6.9. Differences across the Capital and Non-Capital Regions in the Housing Satisfaction Analysis Results
4.6.10. Differences across the Capital and Non-Capital Regions in the Residential Environment Satisfaction Analysis Results
4.6.11. Differences across the Metropolitan and Non-Metropolitan Regions in the Housing Satisfaction Analysis Results
4.6.12. Differences across the Metropolitan and Non-Metropolitan Regions in the Residential Environment Satisfaction Analysis Results
5. Discussion
6. Conclusions
Author Contributions
Funding
Institutional Review Board Statement
Informed Consent Statement
Data Availability Statement
Conflicts of Interest
Appendix A

Appendix B
| Residential Satisfaction Factors | Inconsistency Rate | Scores Linking the RSFs with the MMHN | Result | ||||||
| Physiological Needs (Ph) | Safety Needs (S) | Love and Belonging Needs (LB) | Esteem Needs (E) | Self- Actualization Needs (SA) | 100% | ||||
| Household Characteristics | Household Demographic Characteristics | Age | 0.00887 | 0.21537 | 0.16899 | 0.20063 | 0.2126 | 0.20242 | Ph |
| Gender | 0.00248 | 0.20021 | 0.28514 | 0.20954 | 0.15318 | 0.15193 | S | ||
| Married | 0.00542 | 0.19386 | 0.22881 | 0.2601 | 0.19412 | 0.12312 | LB | ||
| Household Socioeconomic Characteristics | Children | 0.00795 | 0.19037 | 0.27052 | 0.24457 | 0.16269 | 0.13185 | S | |
| Family size | 0.00364 | 0.19735 | 0.27895 | 0.23955 | 0.17336 | 0.1108 | S | ||
| Beneficiaries of national basic livelihood security | 0.00682 | 0.2631 | 0.23418 | 0.17709 | 0.19797 | 0.12766 | Ph | ||
| Educational background | 0.01438 | 0.13661 | 0.12577 | 0.22298 | 0.2089 | 0.30574 | SA | ||
| Monthly income | 0.00739 | 0.13127 | 0.12632 | 0.18293 | 0.23806 | 0.32143 | SA | ||
| Debt | 0.00351 | 0.18614 | 0.20782 | 0.16401 | 0.2195 | 0.22253 | SA | ||
| House Condition | Economic Value | House management expenses | 0.00225 | 0.17796 | 0.22442 | 0.22644 | 0.17837 | 0.19281 | LB |
| Housing prices | 0.00590 | 0.13107 | 0.16459 | 0.25526 | 0.19345 | 0.25563 | SA | ||
| Construction year | 0.00181 | 0.15705 | 0.30448 | 0.17703 | 0.18106 | 0.18038 | S | ||
| Tenure type (owner/rent) | 0.01174 | 0.12167 | 0.1667 | 0.21732 | 0.21215 | 0.28216 | SA | ||
| House Size | Dwelling area | 0.00132 | 0.16252 | 0.13903 | 0.21299 | 0.23193 | 0.25353 | SA | |
| House Indoor Environment | Interior quality | 0.00822 | 0.13468 | 0.14203 | 0.20223 | 0.27442 | 0.24664 | E | |
| Indoor environment level | 0.00543 | 0.23395 | 0.32061 | 0.13638 | 0.18667 | 0.12239 | S | ||
| Indoor safety and cleanness | 0.00779 | 0.20289 | 0.41063 | 0.12761 | 0.1594 | 0.9947 | SA | ||
| Residential Environment Characteristics | Social Characteristics of Environment | Availability of neighbourhood relations | 0.00561 | 0.11324 | 0.13433 | 0.36214 | 0.18632 | 0.20398 | LB |
| School district | 0.02399 | 0.10169 | 0.13172 | 0.23296 | 0.23069 | 0.30295 | SA | ||
| Safety of Environment | Safety from accidents and incidents, security control | 0.00345 | 0.17298 | 0.43539 | 0.12613 | 0.1671 | 0.0984 | S | |
| Pedestrian safety | 0.00804 | 0.15849 | 0.44761 | 0.14757 | 0.14531 | 0.10101 | S | ||
| Amenities in the Environment | Noise around the apartment complex | 0.00443 | 0.19452 | 0.33759 | 0.17058 | 0.18022 | 0.11708 | S | |
| Cleanness around the apartment complex | 0.00296 | 0.23087 | 0.31712 | 0.14258 | 0.19787 | 0.11156 | S | ||
| Air pollution around the apartment complex | 0.00331 | 0.25704 | 0.31498 | 0.15178 | 0.15993 | 0.11626 | S | ||
| Natural environment | 0.00811 | 0.17371 | 0.18575 | 0.20463 | 0.24361 | 0.19229 | E | ||
| Convenience of Environment | Accessibility of commercial facilities | 0.00239 | 0.16795 | 0.1243 | 0.22098 | 0.22669 | 0.26008 | SA | |
| Accessibility of medical facilities | 0.00209 | 0.21315 | 0.3106 | 0.13487 | 0.21876 | 0.12261 | S | ||
| Accessibility of public facilities | 0.00114 | 0.14709 | 0.30579 | 0.22221 | 0.14883 | 0.17609 | S | ||
| Accessibility of cultural facilities | 0.01505 | 0.10586 | 0.09864 | 0.18825 | 0.28814 | 0.31912 | SA | ||
| Accessibility of public transportation | 0.00292 | 0.17927 | 0.23482 | 0.23892 | 0.1928 | 0.1542 | LB | ||
| Accessibility of parking areas | 0.00199 | 0.20605 | 0.25468 | 0.23462 | 0.17235 | 0.13231 | S | ||
| The darkest shade of gray represents the stage of needs most relevant to a residential satisfaction factor. Lighter shades of gray represent less relevant stages. | |||||||||
Appendix C
| Classification | Residential Satisfaction Factors | Suggested Needs Stage | Reason for Suggestion |
| Household Characteristics | Age | Esteem | Age can be seen as related to social recognition and esteem, reflecting the situation in Korea where house represents a kind of social status beyond mere residence. |
| Gender | Safety | Women often feel more insecure than men, and this is reflected in the demand of female consumers in the housing sector. | |
| Married | Love and belonging | It can be seen as a social characteristic because social status and roles vary greatly depending on whether one is married. | |
| Children | Love and belonging/Safety | Like marital status and number of family members, the number of children greatly affects social relationships, while having children can also raise concerns on child safety. | |
| Family size | Safety/ Love and belonging | Anxiety about crime changes depending on whether you are single, married, or have children, which is directly related to the need for safety. On the one hand, since social relationships vary depending on the composition of the family, it can also be viewed as a social characteristic. | |
| Beneficiaries of the national basic livelihood security | Physiological | The basic livelihood security system is related to the most basic human need for food, clothing, and shelter. | |
| Educational background | Self-actualization | The higher the level of education, the closer one is to self-actualization. | |
| Monthly income | Self-actualization | Income can be seen as a kind of indicator of success, and it also has a positive effect on self-satisfaction. Capital can be used to obtain one’s own satisfaction in the housing sector. | |
| Debt | Self-actualization | Since the limit of the debt depends on the person’s ability, the debt status may indicate the person’s ability. Also, utilizing debt as a means to achieve what one wants can be seen as similar to self-realization. | |
| House Characteristics | House management expenses | Esteem | Like housing prices, house management expenses are related to the social status of the resident. |
| Housing prices | Esteem | House price can be an indicator of social status and esteem, as expensive housing is related to preferable infrastructure. | |
| Construction year | Safety | Old housing may raise safety concerns. | |
| Tenure type (own/rent) | Self-actualization | Owning the home a resident wants can be seen as an ultimate form of self-actualization. In addition, self-owning can relieve tenants’ anxiety caused by rental housing. | |
| Dwelling area | Self-actualization | The area of the house is closely related to one’s success as expansive housing is expensive and relatively scarce. Therefore, it can be seen as related to self-realization. | |
| Interior quality | Esteem | Interior quality is closely related to differentiation from, and recognition from others. | |
| Indoor environment level | Safety | The level of the indoor environment is closely related to ensuring basic safety. Inferior indoor environment raises concern on health and accident. | |
| Indoor safety and cleanliness | Safety | Indoor safety and hygiene levels are closely related to ensuring basic safety. A hygienic appearance also has the effect of creating a sense of safety. | |
| Residential Environment Characteristics | Availability of neighbourhood relations | Love and belonging | Relationships with neighbours have a strong aspect of social needs in themselves. |
| School district | Self-actualization/Love and belonging | Education can be seen as realizing what one wants in terms of vicarious satisfaction through children and self-development through learning. On the other hand, it can be seen as a social need in terms of affection for children. | |
| Safety from accidents and incidents and security control | Safety | It is closely related to the satisfaction of safety needs. | |
| Pedestrian safety | Safety | It is closely related to the satisfaction of safety needs. | |
| Noise around apartment complexes | Safety | Excessive noise near homes can create anxiety about crime and raise safety concerns. | |
| Cleanness around apartment complexes | Safety | An unsanitary environment outside the home can cause anxiety about safety threats caused by crime. | |
| Air pollution around apartment complexes | Safety | Odor and air pollution are factors that threaten safety. | |
| Natural environment | Esteem/Self-actualization | Well-established parks and green spaces near residential areas are closely related to personal stability or social recognition. Convenience in using greens is related to increasing social status through differentiation from other houses and is somewhat far from self-realization purely for one’s own satisfaction. | |
| Accessibility of commercial facilities | Self-actualization/Esteem | The convenience of access to commercial facilities may have a positive effect on the desire for self-realization to realize one’s ideals, and since housing close to commercial facilities is socially recognized as a good housing, it is also related to the desire for social esteem. | |
| Accessibility of medical facilities | Safety | The proximity of hospital facilities provides protection in situations where safety is threatened by accidents and illness. | |
| Accessibility of public facilities | Safety/Love and belonging | Access to public administration is inclusively related to personal safety and social connectivity. | |
| Accessibility of cultural facilities | Self-actualization | Cultural facilities have a strong character of self-realization that enables them to achieve the cultural life they want to do. | |
| Accessibility of public transportation | Love and belonging | Being accessible via transport can strengthen social connections. | |
| Accessibility of parking areas | Safety | When parking facilities are sufficiently equipped, residents can be free from causes of safety problems such as unauthorized parking. |
Appendix D
| Residential Satisfaction Factors | Inconsistency Rate | Scores Linking the RSFs with the MMHN | ||||||
| Physiological Needs (Ph) | Safety Needs (S) | Love and Belonging Needs (LB) | Esteem Needs (E) | Self-Actualization Needs (SA) | ||||
| Household Characteristics | Household Demographic Characteristics | Age | 0.02043 | 0.17647 | 0.09399 | 0.22524 | 0.27444 | 0.22987 |
| Gender | 0.05148 | 0.15641 | 0.50458 | 0.18484 | 0.08807 | 0.06611 | ||
| Married | 0.00755 | 0.10394 | 0.1625 | 0.45901 | 0.1572 | 0.11735 | ||
| Household Socioeconomic Characteristics | Children | 0.01042 | 0.13958 | 0.33019 | 0.33234 | 0.11102 | 0.08687 | |
| Family size | 0.00360 | 0.12561 | 0.42423 | 0.23501 | 0.12449 | 0.09067 | ||
| Beneficiaries of the national basic livelihood security | 0.00644 | 0.38918 | 0.2888 | 0.11474 | 0.12166 | 0.08642 | ||
| Educational background | 0.02659 | 0.06381 | 0.07777 | 0.17186 | 0.2275 | 0.45906 | ||
| Monthly income | 0.01296 | 0.11562 | 0.08589 | 0.14386 | 0.24807 | 0.40656 | ||
| Debt | 0.01881 | 0.06936 | 0.10841 | 0.17956 | 0.30639 | 0.33629 | ||
| House Condition | Economic Value | House management expenses | 0.00652 | 0.07821 | 0.22782 | 0.34697 | 0.15205 | 0.19495 |
| Housing prices | 0.00446 | 0.08086 | 0.09274 | 0.17368 | 0.3316 | 0.32112 | ||
| Construction year | 0.00462 | 0.08031 | 0.49017 | 0.13948 | 0.17146 | 0.11859 | ||
| Tenure type (own/rent) | 0.02605 | 0.05921 | 0.0927 | 0.14239 | 0.23457 | 0.47113 | ||
| House Size | Dwelling area | 0.01385 | 0.065 | 0.09153 | 0.17659 | 0.2291 | 0.43777 | |
| Indoor House Environment | Interior quality | 0.01222 | 0.07278 | 0.11587 | 0.18597 | 0.39806 | 0.22733 | |
| Indoor environment level | 0.01026 | 0.18355 | 0.48726 | 0.09261 | 0.14309 | 0.09348 | ||
| Indoor safety and cleanliness | 0.01541 | 0.19696 | 0.51618 | 0.0986 | 0.11665 | 0.07161 | ||
| Residential Environment Characteristics | Social Characteristics of the Environment | Availability of neighborhood relationships | 0.02980 | 0.06791 | 0.13101 | 0.41614 | 0.17643 | 0.20852 |
| School district | 0.00798 | 0.06216 | 0.08982 | 0.20751 | 0.216 | 0.4245 | ||
| Safety of the Environment | Safety from accidents and incidents and security control | 0.01795 | 0.16794 | 0.52262 | 0.10723 | 0.12812 | 0.07409 | |
| Pedestrian safety | 0.01611 | 0.14666 | 0.5186 | 0.14564 | 0.11224 | 0.07685 | ||
| Amenities in the Environment | Noise around apartment complexes | 0.01749 | 0.25961 | 0.44078 | 0.11337 | 0.1137 | 0.07254 | |
| Cleanliness around apartment complexes | 0.01737 | 0.23813 | 0.46224 | 0.11217 | 0.1191 | 0.06836 | ||
| Air pollution around apartment complexes | 0.02009 | 0.21226 | 0.51369 | 0.10732 | 0.09334 | 0.07338 | ||
| Natural environment | 0.01004 | 0.0982 | 0.1386 | 0.2091 | 0.37064 | 0.18346 | ||
| Convenience of the Environment | Accessibility of commercial facilities | 0.00617 | 0.09187 | 0.09614 | 0.22497 | 0.28243 | 0.30459 | |
| Accessibility of medical facilities | 0.01018 | 0.11402 | 0.37027 | 0.19264 | 0.20893 | 0.11314 | ||
| Accessibility of public facilities | 0.00620 | 0.11414 | 0.32114 | 0.23621 | 0.19515 | 0.13336 | ||
| Accessibility of cultural facilities | 0.00970 | 0.08479 | 0.08132 | 0.17034 | 0.26611 | 0.39745 | ||
| Accessibility of public transportation | 0.00979 | 0.09524 | 0.20704 | 0.27698 | 0.25404 | 0.1667 | ||
| Accessibility of parking areas | 0.01503 | 0.11995 | 0.41066 | 0.24684 | 0.13756 | 0.08498 | ||
| The darkest shade of gray represents the stage of needs most relevant to a residential satisfaction factor. Lighter shades of gray represent less relevant stages. | ||||||||
Appendix E
| 2020 (Year) | |
| Age | entered as is (years) |
| Gender | 0: Female/1: male |
| Married | 0: No/1: yes |
| Children | 1: Less than elementary school/2: middle school graduate /3: high school graduate/4: college graduate or higher |
| Family size | 0: Single/1: married |
| Beneficiaries of the national basic livelihood security | 0: None/1: presence |
| Educational background | 0: Not applicable/1: applicable |
| Monthly income | entered as is (₩) |
| Debt | 0: Not applicable/1: applicable |
| Housing prices | entered as is (₩) |
| Construction year | 1: less than 3 y/2: 3~5 y/3: 6~10 y/4: 11~15 y 5: 16~20 y/6: 21~25 y/7: 26~30 y/8: more than 30 y |
| House management expenses | entered as is (₩) |
| Dwelling area | entered as is (m2) |
| Interior quality | Flush toilet = 1, squat toilet = 0 Private bath facility = 1, public bath facilities or none = 0 Private kitchen = 1, public kitchen or none = 0 Modern kitchen = 1, traditional kitchen = 0 |
| Indoor environment level | inter-floor noise/solar/ventilation/heating/waterproof: poor = 0, good = 1/ heating installed = 1, not installed = 0 |
| Indoor safety and cleanliness | Disaster safety/fire safety/crime prevention /sanitation/solidity: poor = 0, good = 1/ bathing: hot water = 1, cold water = 0/ water: installed = 1, not installed = 0 |
| Availability of neighborhood relations | 1-to-4-point scale (higher score means higher satisfaction) |
| School district | |
| Safety from accidents and incidents and security control | |
| Pedestrian safety | |
| Noise around the house | |
| Cleanness around the house | |
| Air pollution around the house | |
| Natural environment | |
| Accessibility of commercial facilities | |
| Accessibility of medical facilities | |
| Accessibility of public facilities | |
| Accessibility of cultural facilities | |
| Accessibility of public transportation | |
| Accessibility of parking areas | |
| Residential satisfaction | Dependent variables 1-to-4-point scale (higher score means higher satisfaction) |
| Residential environment satisfaction | |
| Variables marked in gray are dependent variables. | |
Appendix F

Appendix G

Appendix H
| Residential Satisfaction | Residential Environment Satisfaction | ||||
| Conventional | Maslow | Conventional | Maslow | ||
| Self-actualization needs | Educational background | 0.5 | 12.6 | 0.0 | 0.5 |
| Monthly income | 0.7 | 13.7 | 0.5 | 0.9 | |
| Debt | 0.3 | 6.2 | - | 0.4 | |
| Dwelling area | 1.3 | 32.9 | 1.4 | 5.0 | |
| School district | 26.9 | 100.0 | 71.0 | 94.8 | |
| Accessibility of commercial facilities | 21.4 | 77.9 | 77.7 | 100.0 | |
| Accessibility of cultural facilities | 17.3 | 80.8 | 56.2 | 75.1 | |
| Esteem needs | Age | 0.2 | 3.9 | 0.1 | 0.4 |
| Housing prices | 5.5 | 39.0 | 4.4 | 11.5 | |
| Interior quality | 5.7 | 22.2 | 0.8 | 3.9 | |
| Natural environment | 4.1 | 100.0 | 23.3 | 100.0 | |
| Love and belonging needs | Married | - | 7.0 | - | - |
| Children | - | 6.3 | - | - | |
| Housing management expense | 0.1 | 1.8 | 0.0 | - | |
| Availability of neighborhood relationships | 19.2 | 100.0 | 21.1 | 46.8 | |
| Accessibility of public transportation | 2.7 | 51.7 | 31.6 | 100.0 | |
| Safety needs | Gender | - | - | - | - |
| Family size | 0.0 | 0.0 | 0.0 | 0.2 | |
| Construction year | 4.2 | 3.8 | 0.4 | 0.2 | |
| Indoor environment level | 94.9 | 96.3 | 25.5 | 38.1 | |
| Indoor safety and cleanness | 100.0 | 100.0 | 14.2 | 21.9 | |
| Safety around the house | 37.5 | 37.9 | 100.0 | 100.0 | |
| Pedestrian safety | 36.2 | 35.3 | 71.1 | 81.1 | |
| Noise around the house | 32.1 | 30.4 | 12.9 | 58.5 | |
| Cleanness around the house | 42.1 | 42.6 | 26.6 | 79.7 | |
| Air pollution around the house | 29.7 | 29.9 | 22.2 | 55.4 | |
| Accessibility of medical facilities | 3.0 | 14.3 | 75.4 | 52.2 | |
| Accessibility of public facilities | 18.5 | 15.1 | 73.9 | 98.6 | |
| Accessibility of parking areas | 26.9 | 29.1 | 12.5 | 55.4 | |
| Physiological needs | Beneficiaries of the national basic livelihood secruity | - | 100.0 | - | 100.0 |
| Colored variables are important variables extracted from the CART structure. The three shades of gray represent relative importance under 60%, relative importance from 60% to 100%, and relative importance of 100% (most important variable), in order of increasing darkness. | |||||
Appendix I
| Dependent Variable | Significant Factors | ||||
| Conventional Model | MMHN Model | ||||
| Nationwide | Residential Satisfaction | construction year | HC | construction year | SN |
| indoor environment level | HC | indoor environment level | SN | ||
| indoor safety and cleanness | HC | indoor safety and cleanness | SN | ||
| cleanness around the house | REC | cleanness around the house | SN | ||
| air pollution around the house | REC | air pollution around the house | SN | ||
| accessibility to parking area | REC | accessibility of parking areas | SN | ||
| school district | REC | school district | SAN | ||
| Residential Environment Satisfaction | indoor safety and cleanness | HC | indoor safety and cleanness | SN | |
| safety around the house | REC | safety around the house | SN | ||
| noise around the house | REC | noise around the house | SN | ||
| air pollution around the house | REC | air pollution around the house | SN | ||
| accessibility of medical facilities | REC | accessibility of medical facilities | SN | ||
| accessibility of public facilities | REC | accessibility of public facilities | SN | ||
| accessibility of parking area | REC | accessibility of parking areas | SN | ||
| school district | REC | school district | SAN | ||
| accessibility of commercial facilities | REC | accessibility of commercial facilities | SAN | ||
| accessibility of cultural facilities | REC | accessibility of cultural facilities | SAN | ||
| Capital and non-capital regions | Residential Satisfaction | indoor environment level | HC | construction year | SN |
| indoor safety and cleanness | HC | indoor environment level | SN | ||
| indoor safety and cleanness | SN | ||||
| pedestrian safety | SN | ||||
| cleanness around the house | SN | ||||
| availability of neighborhood relationships | LBN | ||||
| accessibility of public transportation | LBN | ||||
| housing prices | EN | ||||
| natural environment | EN | ||||
| monthly income | SAN | ||||
| dwelling area | SAN | ||||
| school district | SAN | ||||
| accessibility of commercial facilities | SAN | ||||
| accessibility of cultural facilities | SAN | ||||
| Residential Environment Satisfaction | indoor safety and cleanness | HC | construction year | SN | |
| safety around the house | REC | indoor environment level | SN | ||
| accessibility of public facilities | REC | indoor safety and cleanness | SN | ||
| neighborhood relation | REC | noise around the house | SN | ||
| accessibility of public transportation | REC | air pollution around the house | SN | ||
| school district | REC | accessibility of public facilities | SN | ||
| accessibility of parking areas | SN | ||||
| availability of neighborhood relationships | LBN | ||||
| accessibility of public transportation | LBN | ||||
| housing prices | EN | ||||
| natural environment | EN | ||||
| school district | SAN | ||||
| accessibility of commercial facilities | SAN | ||||
| accessibility of cultural facilities | SAN | ||||
| Metropolitan and non-metropolitan areas | Residential Satisfaction | construction year | HC | beneficiaries of the national basic livelihood security | PhN |
| indoor environment level | HC | construction year | SN | ||
| indoor safety and cleanness | HC | indoor environment level | SN | ||
| natural environment | REC | indoor safety and cleanness | SN | ||
| cleanness around the house | REC | cleanness around the house | SN | ||
| neighborhood relationships | LBN | ||||
| accessibility of public transportation | LBN | ||||
| housing prices | EN | ||||
| natural environment | EN | ||||
| monthly income | SAN | ||||
| dwelling area | SAN | ||||
| school district | SAN | ||||
| accessibility of commercial facilities | SAN | ||||
| Residential Environment Satisfaction | indoor environment level | HC | construction year | SN | |
| air pollution around the house | REC | indoor environment level | SN | ||
| indoor safety and cleanness | SN | ||||
| noise around the house | SN | ||||
| accessibility of medical facilities | SN | ||||
| accessibility of parking area | SN | ||||
| neighborhood relationship | LBN | ||||
| accessibility of public transportation | LBN | ||||
| natural environment | EN | ||||
| accessibility of commercial facilities | SAN | ||||
| HC and REC refer to house characteristics and residential environment characteristics, respectively. PhN, SN, LBN, EN, and SAN refer to physiological needs, safety needs, love and belonging needs, esteem needs, and self-actualization needs, respectively. | |||||
References
- Fang, Z.; Chuanyong, Z.; John, H. Housing conditions and life satisfaction in urban China. Cities 2018, 81, 35–44. [Google Scholar]
- Mohit, M.A.; Raja, A.M.M.A.K. Residential satisfaction-concept, theories and empirical studies. Plan. Malays. 2014, 12, 47–66. [Google Scholar]
- Mohamad, I.A.; Nurzafira, Z.A.; Noraliza, B.; Muhammad, N.A. Conceptual Framework of Residential Satisfaction. Environ. Behav. Proc. J. 2020, 5, 229–235. [Google Scholar]
- U.S. Department of Housing and Urban Development. Strategic Plan 2014–2018; U.S. Department of Housing and Urban Development Office of Strategic Planning and Management: Washington, DC, USA, 2014; pp. 8–9.
- OECD. The Better Life Index. Available online: https://www.oecdbetterlifeindex.org/topics/life-satisfaction/ (accessed on 4 June 2020).
- Paul, J. How the impact of HR practices on employee well-being and performance changes with age. Hum. Resour. Manag. J. 2013, 23, 18–35. [Google Scholar]
- Borthwick-Duffy, S.A. Quality of Life and Quality of Care in Mental Retardation. In Mental Retardation in the Year 2000, 1st ed.; Louis, R., Ed.; Springer: New York, NY, USA, 1992; pp. 52–66. [Google Scholar]
- David, F.; Jonathan, P. Quality of Life: Its Definition and Measurement. Res. Dev. Disabil. 1995, 16, 51–74. [Google Scholar]
- Campbell, A.C.; Converse, P.; Rogers, W.L. The Quality of American Life: Perceptions, Evaluations and Satisfactions; Russell Sage Foundation: New York, NY, USA, 1976. [Google Scholar]
- Rollero, C.; De Piccoli, N. Place attachment, identification, and environment perception: An empirical study. J. Environ. Psychol. 2010, 30, 198–200. [Google Scholar] [CrossRef]
- Hossein, M.; Amir, G.; Hossein, A.; Farahnaz, A.A.; Hasan, M.; Kai, Z.; Lóránt, D.D. Sense of Place Attitudes on Quality of Life during the COVID-19 Pandemic: The Case of Iranian Residents in Hungary. Sustainability 2023, 15, 6608. [Google Scholar]
- Maslow, A. A Theory of Human Motivation. Psychol. Rev. 1943, 50, 370–396. [Google Scholar] [CrossRef]
- Andrew, J.H.; Daniel, N.R.; Jason, F.; Christopher, C.S.; Grace, C.H. Adapting Maslow’s Hierarchy of Needs as a Framework for Resident Wellness. Teach. Learn. Med. 2019, 31, 109–118. [Google Scholar]
- MOLIT. Korea Housing Survey: 2020 year. Available online: https://mdis.kostat.go.kr/mypage/extract/viewMyExtractDetailNew.do (accessed on 6 August 2021).
- Heylighen, F. A cognitive-systemic reconstruction of Maslow’s theory of self-actualization. Behav. Sci. 1992, 37, 39–58. [Google Scholar] [CrossRef]
- Kiel, J.M. Reshaping Maslow’s hierarchy of needs to reflect today’s educational and managerial philosophies. J. Instr. Psychol. 1999, 26, 167. [Google Scholar]
- Kenrick, D.T.; Griskevicius, V.; Neuberg, S.L.; Schaller, M. Renovating the pyramid of needs: Contemporary extensions built upon ancient foundations. Perspect Psychol. Sci. 2010, 5, 292–314. [Google Scholar] [CrossRef] [PubMed]
- Lu, M. Determinants of residential satisfaction: Ordered logit vs. regression models. Growth Chang. J. Urban Reg. Policy 1999, 30, 264–287. [Google Scholar] [CrossRef]
- Pinquart, M.; Burmedi, D. Correlates of residential satisfaction in adulthood and old age: A meta-analysis. Annu. Rev. Gerontol. Geriatr. 2004, 23, 195–222. [Google Scholar]
- Mohit, M.A.; Rashid, Y.R. Assessment of residential satisfaction in newly designed public low-cost housing in Kuala Lumpur, Malaysia. Habitat Int. 2010, 34, 18–27. [Google Scholar] [CrossRef]
- Mohit, M.A.; Azim, M. Assessment of residential satisfaction with public housing in Hulhumale’, Maldives. Procedia Soc. Behav. Sci. 2012, 50, 756–770. [Google Scholar] [CrossRef]
- Vera-Toscano, E.; Ateca-Amestoy, V. The relevance of social interactions on residential satisfaction. Soc. Indic. Res. 2008, 86, 257–274. [Google Scholar] [CrossRef]
- Ibem, E.O.; Aduwo, E.B. Assessment of residential satisfaction in public housing in Ogun State, Nigeria. Habitat Int. 2013, 40, 163–175. [Google Scholar] [CrossRef]
- Kaitilla, S. Satisfaction with public housing in Papua New Guinea: The case of West Taraka housing scheme. Environ. Behav. 1993, 25, 514–545. [Google Scholar] [CrossRef]
- Kim, J.H. A Study on residential satisfaction by income class and housing tenure status. Rev. Real Estate Urban Stud. 2016, 9, 95–111. [Google Scholar] [CrossRef]
- Kang, E.T.; Kwon, D.J. The Effects of Housing Tenure and Motives for Residential Moving on Residential Satisfaction. J. Korea Real Estate Soc. 2015, 33, 215–230. [Google Scholar]
- Roh, Y.J.; Yang, Y.K. The Study on the determinants of residential satisfaction of apartment. J. Korea Real Estate Soc. 2016, 34, 157–174. [Google Scholar]
- Jaafar, M.; Hasan, N.L. The determinants of residential satisfaction level: A study on residential development project by Penang Development Corporation (PDC). J. Kemanus. 2005, 3, 1–20. [Google Scholar]
- Lane, S.; Kinsey, J. Housing tenure status and residential satisfaction. J. Consum. Aff. 1980, 14, 341–365. [Google Scholar] [CrossRef]
- Tao, L.; Lydia, B.C. Challenges and Opportunities for the Design of Smart Speakers. arXiv 2023, arXiv:2306.05741. [Google Scholar]
- Morris, E.W.; Crull, S.R.; Winter, M. Housing norms, residential satisfaction and the propensity to move. J. Marriage Fam. 1976, 38, 309–320. [Google Scholar] [CrossRef]
- Noriza, R.; Khairi, R.; Nadarajah, S. Residential satisfaction in private low-cost housing in the urban area of the Klang Valley, Malaysia. In Proceedings of the Trabajo Presentado en Urban Dynamics and Housing Change, 22nd International Housing Research Conference, Estambul, Turkey, 4–7 July 2010. [Google Scholar]
- Parkes, A.; Kearns, A.; Atkinson, R. What makes people dissatisfied with their neighbourhoods? Urban Stud. 2002, 39, 2413–2438. [Google Scholar] [CrossRef]
- Jeong, B.H.; Chung, J.H. A Research on the Effect of Residential Property on Residential Satisfaction and Values. Korea Real Estate Acad. Rev. 2015, 63, 256–267. [Google Scholar]
- Robinson, J.B.; Lawton, B.A.; Taylor, R.B.; Perkins, D.D. Multilevel longitudinal impacts of incivilities: Fear of crime, expected safety, and block satisfaction. J. Quant. Criminol. 2003, 19, 237–274. [Google Scholar] [CrossRef]
- Kim, Y.O.; Pack, B.N.; Kim, G.Y. Impact Analysis of Residential Environmental Factors on the Residential Residential satisfaction. Korea Real Estate Acad. Rev. 2016, 64, 227–240. [Google Scholar]
- Yoon, H. A Study on the residential environment and residential satisfaction of public rent housing tenants in Incheon. Korea Real Estate Acad. Rev. 2010, 41, 184–200. [Google Scholar]
- Cohousing Research Network 2015 Presentation. Available online: https://www.cohousingresearchnetwork.org/wp-content/uploads/2015/06/Cohousing-Research-Network-2015-Presentation-2.pdf (accessed on 28 July 2021).
- Lee, H.B.; Kim, W.P. A study on the Improvements and the Residential Satisfaction with the Small-size Urban Life-type Housing through Public Opinion Survey. J. Archit. Inst. Korea Plan. Des. 2013, 29, 159–166. [Google Scholar]
- Ibem, E.O.; Amole, D. Residential Satisfaction in Public Core Housing in Abeokuta, Ogun State, Nigeria. Soc. Indic. Res. 2013, 113, 563–581. [Google Scholar] [CrossRef]
- Oh, J.S. A Study on the Determinants of Residential Satisfaction of Long Term Public Rental Housing: Focused on SHift in Seoul. Soc. Sci. Rev. 2010, 41, 41–60. [Google Scholar]
- Chun, H.S.; Oh, M.J. A Study on Factors Influencing Residential Satisfaction by Elderly Household Types. J. Korean Hous. Assoc. 2013, 24, 27–37. [Google Scholar] [CrossRef]
- Jang, Y.J.; Yoo, S.Y. An Analysis of Residents Satisfaction on Government-Initiated Community Housing-Focusing on the Seoul Government Cases. J. Archit. Inst. Korea Plan. Des. 2017, 33, 67–76. [Google Scholar]
- Davidoff, T. Labor income, housing prices, and homeownership. J. Urban Econ. 2006, 59, 209–235. [Google Scholar] [CrossRef]
- Park, J.H. Analysis on the Residential Satisfaction in Downtown of Seoul. Master’s Thesis, University of Seoul, Seoul, Republic of Korea, 2012. [Google Scholar]
- Bae, W.K.; Yun, Y.W.; Jeong, D.S.; Joo, D.K. An Analysis of Residential Environment and Satisfaction by Rural Area Types. J. Korean Soc. Rural. Plan. 2014, 20, 165–177. [Google Scholar] [CrossRef]
- NSW Federation of Housing Associations. Community Housing Tenant Satisfaction Benchmarking; NSW Federation of Housing Associations: St Redfern, Australia, 2014; pp. 1–12.
- Kim, G.S.; Shin, J.H. A Study on the Correlation of Residential Satisfaction of Dwellers and the Size of Housing Unit in Apartment Housing. KIEAE J. 2013, 13, 101–108. [Google Scholar]
- Clement, O.I.; Kayode, O. Public housing provision and user satisfaction in Ondo State, Nigeria. Br. J. Arts Soc. Sci. 2012, 8, 103–111. [Google Scholar]
- Saaty, T.L. The Analytic Hierarchy Process: Planning, Priority Setting, Resource Allocation; McGraw-Hill: New York, NY, USA, 1979. [Google Scholar]
- Canco, I.; Kruja, D.; Iancu, T. AHP, a Reliable Method for Quality Decision Making: A Case Study in Business. Sustainability 2021, 13, 13932. [Google Scholar] [CrossRef]
- Jung, C.; Al Qassimi, N.; Abdelaziz Mahmoud, N.S.; Lee, S.Y. Analyzing the Housing Consumer Preferences via Analytic Hierarchy Process (AHP) in Dubai, United Arab Emirates. Behav. Sci. 2022, 12, 327. [Google Scholar] [CrossRef] [PubMed]
- Özsubaşı, B.; Ertaş, M. The spatial evaluation of the real estates in the Konya-Hacıkaymak Neighborhood with the analytical hierarchy process method. Adv. Land Manag. 2022, 2, 51–59. [Google Scholar]
- Aldossary, N.A.; Alghamdi, J.K.; Alzahrani, A.A.; Alqahtany, A.; Alyami, S.H. Evaluation of Planned Sustainable Urban Development Projects in Al-Baha Region Using Analytical Hierarchy Process. Sustainability 2023, 15, 6020. [Google Scholar] [CrossRef]
- Canesi, R. A multicriteria approach to prioritize urban sustainable development projects. Approccio Multicriteri Per Rank. Progett. Urbani Sostenibili 2023, 33, 117–132. [Google Scholar] [CrossRef]
- Debora, A.; Tajani, F.; Roma, A. The Real Estate Risk Assessment: An Innovative Methodology for Supporting Public and Private Subjects Involved into Sustainable Urban Interventions. In Computational Science and Its Applications-ICCSA; Springer: Berlin/Heidelberg, Germany, 2023. [Google Scholar]
- Salo, A.; Hamalainen, R.P. On the Measurement of Preferences in the Analytic Hierarchy Process. J. Multi-Criteria Decis. Anal. 1997, 6, 309–319. [Google Scholar] [CrossRef]
- Jeong, D.Y.; Choi, Y.E.; Chon, J.H. Analysis of Importance in Available Space for Creating Urban Forests to Reduce Particulate Matter Using the Analytic Hierarchy Process. J. Korean Inst. Landsc. Archit. 2019, 47, 103–114. [Google Scholar] [CrossRef]
- Creswell, J.W. Qualitative Inquiry & Research Design—Choosing Among Five Approaches, 2nd ed.; Sage Publications: Thousand Oaks, CA, USA, 2007. [Google Scholar]
- De Ville, B. Decision Trees. WIREs Comput. Stat. 2013, 5, 448–455. [Google Scholar] [CrossRef]
- James, G.; Witten, D.; Hastie, T.; Tibshirani, R. An Introduction to Statistical Learning: With Applications in R, 2nd ed.; Springer: Berlin/Heidelberg, Germany, 2008; pp. 327–339. [Google Scholar]
- Patel, H.; Prajapati, P. Study and Analysis of Decision Tree Based Classification Algorithms. Int. J. Comput. Sci. Eng. 2018, 6, 74–78. [Google Scholar] [CrossRef]
- Breiman, L. Classification and Regression Trees, 1st ed.; Routledge: London, UK, 1984. [Google Scholar] [CrossRef]
- Timofeev, R. Classification and Regression Trees (CART) Theory and Applications. Master’s Thesis, Humbolt University, Berlin, Germany, 2004. [Google Scholar]
- Maceika, A.; Bugajev, A.; Šostak, O.R.; Vilutienė, T. Decision Tree and AHP Methods Application for Projects Assessment: A Case Study. Sustainability 2021, 13, 5502. [Google Scholar] [CrossRef]
- Balfaqih, M.; Alharbi, S.A.; Alzain, M.; Alqurashi, F.; Almilad, S. An Accident Detection and Classification System Using Internet of Things and Machine Learning towards Smart City. Sustainability 2022, 14, 210. [Google Scholar] [CrossRef]








| Classification | Residential Satisfaction Factors | Related Work | |
|---|---|---|---|
| Household Characteristics | Household Demographic Characteristics | Age | Lu (1999) [18], Pinquart and Burmedi (2004) [19], Mohit et al. (2010) [20], Mohit and Al-Khanbashi Raja (2014) [21], and CRN (2015) [38] |
| Gender | Lee and Kim (2013) [39], Ibem and Amole (2013) [40], and Lu (1999) [18] | ||
| Marital status | Mohit and Al-Khanbashi Raja (2014) [21] | ||
| Household Socioeconomic Characteristics | Children | Lu (1999) [18] | |
| Family size | Vera-Toscano and Ateca-Amestoy (2008) [22] and Ibem and Aduwo (2013) [23] | ||
| Beneficiaries of the national basic livelihood security | Oh (2010) [41] and Chun et al. (2013) [42] | ||
| Educational background | Vera-Toscano and Ateca-Amestoy (2008) [22], Ibem and Aduwo (2013) [23], and CRN (2015) [38] | ||
| Monthly household income | Lu (1999) [18], Mohit and Al-Khanbashi Raja (2014) [21], Chun et al. (2013) [42], and CRN (2015) [38] | ||
| Debt | Chun et al. (2013) [42] | ||
| House Characteristics | Economic Value | House management expenses | Jang and Yoo (2017) [43] and CRN (2015) [38] |
| Housing prices | Thomas Davidoff (2006) [44] and Ibem and Aduwo (2013) [23] | ||
| Construction year | Park (2012) [45] and Chun et al. (2013) [42] | ||
| Tenure type (own/rent) | Mohit and Al-Khanbashi Raja (2014) [21], Kaitilla (1993) [24], Kim (2016) [25], Kang et al. (2015) [26], and Thomas Davidoff (2006) [44] | ||
| House Size | Dwelling area | Noriza et al. (2010) [32] and Mohit and Al-Khanbashi Raja (2014) [21] | |
| Indoor House Environment | Interior quality: flooring, wall finishing material, ceiling material, and lighting | Noriza et al. (2010) [32] and Bae et al. (2014) [46] | |
| Indoor environment level: noise, ventilation, natural light, heating and insulation, and waterproofing | Mohit and Al-Khanbashi Raja (2014) [21], Ibem and Aduwo (2013) [23], Bae et al. (2014) [46], and NSW (2014) [47] | ||
| Indoor safety and cleanliness: structure, disaster safety, fire safety, security, and sanitation | Parkes et al. (2002) [33], Ibem and Aduwo (2013) [23], and Bae et al. (2014) [46] | ||
| Residential Environment Characteristics | Social Characteristics of the Environment | Availability of neighborhood relationships (community relations) | Morris et al. (1976) [31], Mohit and Al-Khanbashi Raja (2014) [21], Jang et al. (2017) [43], NSW (2014) [47], and CRN (2015) [38] |
| School district | Jeong et al. (2015) [34] and Mohit and Al-Khanbashi Raja (2014) [21] | ||
| Safety of the Environment | Safety from accidents and incidents and security control | Robinson et al. (2003) [35], Kim et al. (2016) [36], Mohit and Al-Khanbashi Raja (2014) [21], and NSW (2014) [47] | |
| Pedestrian safety | Kim et al. (2016) [36] | ||
| Amenities in the Environment | Noise around apartment complexes | Jang et al. (2017) [43], NSW (2014) [47], and Ibem and Aduwo (2013) [23] | |
| Cleanliness around apartment complexes | Jang et al. (2017) [43] and NSW (2014) [47] | ||
| Air pollution around apartment complexes | NSW (2014) [47] | ||
| Natural environment (accessibility of parks and green areas) | Kim et al. (2013) [48] | ||
| Convenience of the Environment | Accessibility of commercial facilities | Mohit and Al-Khanbashi Raja (2014) [21], Ibem and Aduwo (2013) [23], and Kim et al. (2013) [48] | |
| Accessibility of medical facilities | Mohit and Al-Khanbashi Raja (2014) [21], Clement and Kayode (2012) [49], and Ibem and Aduwo (2013) [23] | ||
| Accessibility of public facilities | Clement and Kayode (2012) [49] and Kim et al. (2013) [48] | ||
| Accessibility of cultural facilities | Ibem and Aduwo (2013) [23] and Kim et al. (2013) [48] | ||
| Accessibility of public transportation | Yoon (2010) [37] and Ibem and Aduwo (2013) [23] | ||
| Accessibility of parking areas | Bae et al. (2014) [46] | ||
| Intensity of Importance | Definition |
|---|---|
| 1 | Equal importance of both elements |
| 3 | Weak importance of one element over another |
| 5 | Essential or strong importance of one element over another |
| 7 | Demonstrated importance of one element over another |
| 9 | Absolute importance of one element over another |
| 2, 4, 6, 8 | Intermediate values between two adjacent judgments |
| Classification | Number | Gender | Years of Work Experience | Number | Percent |
|---|---|---|---|---|---|
| Korea Research Institute for Human Settlements | 7 | Male: 3 | More than 3 years and less than 5 years | 2 | 53.8% |
| Female: 4 | More than 5 years | 5 | |||
| Korea Land & Housing Institute | 6 | Male: 2 | More than 3 years and less than 5 years | 1 | 46.2% |
| Female: 4 | More than 5 years | 5 |
| Classification | Number | Gender | Years of Work Experience | Education Degree |
|---|---|---|---|---|
| Architect | 2 | Male: 1 | More than 10 years | ABD |
| Female: 1 | MD | |||
| Interior Architect | 1 | Female: 4 | More than 10 years | MD |
| Research Professor, Department of Interior Architecture & Built Environment | 1 | Male: 1 | More than 10 years | Ph.D. |
| Research Fellow, Ulsan Research Institute | 1 | Female: 1 | More than 10 years | Ph.D. |
| Public Officer of Architecture, City Hall | 1 | Male: 1 | More than 10 years | MD |
| Region | Administrative Division | Households | Regional Category | Administrative Division | Households |
|---|---|---|---|---|---|
| Capitol Region (A) | Seoul Metropolitan City (A1) | 2877 | Gyeong-sang Region (C) | Daegu Metropolitan City (C1) | 1800 |
| Incheon Metropolitan City (A2) | 1505 | Ulsan Metropolitan City (C2) | 1148 | ||
| Gyeonggi Province (A3) | 3669 | Busan Metropolitan City (C3) | 2056 | ||
| Chungcheong Region (B) | Daejeon Metropolitan City (B1) | 1165 | North Gyeong-sang Province (C4) | 1801 | |
| Sejong Self-governing City (B2) | 499 | South Gyeong-sang Province (C5) | 1877 | ||
| North Chungcheong Province (B3) | 1360 | Jeol-la Region (D) | Gwangju Metropolitan City (D1) | 1396 | |
| South Chungcheong Province (B4) | 1549 | North Jeol-la Province (D2) | 1565 | ||
| Gangwon Region (E) | Gangwon Province (E1) | 1366 | South Jeol-la Province (D3) | 1698 | |
| Jeju Region (F) | Jeju Island (F1) | 666 |
| Dependent Variable | Significant Factors | ||||
|---|---|---|---|---|---|
| Conventional Model | MMHN-Based Model | ||||
| Nationwide | Residential Satisfaction | safety around the house | HC | beneficiaries of the national basic livelihood security | PhN |
| marital status | SN | ||||
| children | LBN | ||||
| house management expenses | LBN | ||||
| availability of neighborhood relationships | LBN | ||||
| accessibility of public transportation | LBN | ||||
| age | EN | ||||
| housing prices | EN | ||||
| interior quality | EN | ||||
| accessibility of natural environment | EN | ||||
| educational background | SAN | ||||
| monthly income | SAN | ||||
| dwelling area | SAN | ||||
| accessibility of commercial facilities | SAN | ||||
| accessibility of cultural facilities | SAN | ||||
| Residential Environment Satisfaction | pedestrian safety | REC | beneficiaries of the national basic livelihood security | PhN | |
| indoor environment level | SN | ||||
| cleanness around the house | SN | ||||
| accessibility of public transportation | LBN | ||||
| housing prices | EN | ||||
| interior quality | EN | ||||
| accessibility of natural environment | EN | ||||
| dwelling area | SAN | ||||
| Capital region | Residential Satisfaction | accessibility of public facilities | REC | accessibility of public facilities | SN |
| availability of neighborhood relationships | REC | ||||
| Residential Environment Satisfaction | indoor environment level | HC | |||
| pedestrian safety | REC | pedestrian safety | SN | ||
| accessibility to cultural facilities | REC | ||||
| accessibility to parking area | REC | ||||
| Non-capital regions | Residential Satisfaction | construction year | HC | beneficiaries of national basic livelihood security | PhN |
| natural environment | REC | air pollution around the house | SN | ||
| safety around the house | REC | safety around the house | SN | ||
| noise around the house | REC | marital status | LBN | ||
| cleanness around the house | REC | age | EN | ||
| interior quality | EN | ||||
| Residential Environment Satisfaction | accessibility to commercial facilities | REC | beneficiaries of national basic livelihood security | PhN | |
| natural environment | REC | cleanness around the house | SN | ||
| noise around the house | REC | accessibility of medical facilities | SN | ||
| cleanness around the house | REC | dwelling area | SAN | ||
| air pollution around the house | REC | ||||
| Metropolitan cities | Residential Satisfaction | noise around the house | REC | noise around the house | SN |
| accessibility to parking area | REC | accessibility of parking areas | SN | ||
| accessibility of public facilities | SN | ||||
| accessibility of cultural facilities | SAN | ||||
| Residential Environment Satisfaction | school district | REC | |||
| accessibility of parking areas | REC | ||||
| availability of neighborhood relationships | REC | ||||
| noise around the house | REC | ||||
| accessibility of public facilities | REC | accessibility of public facilities | SN | ||
| accessibility of cultural facilities | REC | accessibility of cultural facilities | SAN | ||
| Non-metropolitan cities | Residential Satisfaction | safety around the house | REC | safety around the house | SN |
| air pollution around the house | REC | air pollution around the house | SN | ||
| marital status | LBN | ||||
| Residential Environment Satisfaction | pedestrian safety | REC | pedestrian safety | SN | |
| natural environment | REC | cleanness around the house | SN | ||
| accessibility of public transportation | REC | housing prices | EN | ||
| safety around the house | REC | dwelling area | SAN | ||
| accessibility of commercial facilities | REC | ||||
Disclaimer/Publisher’s Note: The statements, opinions and data contained in all publications are solely those of the individual author(s) and contributor(s) and not of MDPI and/or the editor(s). MDPI and/or the editor(s) disclaim responsibility for any injury to people or property resulting from any ideas, methods, instructions or products referred to in the content. |
© 2023 by the authors. Licensee MDPI, Basel, Switzerland. This article is an open access article distributed under the terms and conditions of the Creative Commons Attribution (CC BY) license (https://creativecommons.org/licenses/by/4.0/).
Share and Cite
Jung, S.; Lee, J. Exploring a Conceptual Framework of Koreans’ Residential Satisfaction Based on Maslow’s Human Needs: A Qualitative and Quantitative Integrated Study. Sustainability 2023, 15, 14312. https://doi.org/10.3390/su151914312
Jung S, Lee J. Exploring a Conceptual Framework of Koreans’ Residential Satisfaction Based on Maslow’s Human Needs: A Qualitative and Quantitative Integrated Study. Sustainability. 2023; 15(19):14312. https://doi.org/10.3390/su151914312
Chicago/Turabian StyleJung, Sueun, and Jihyun Lee. 2023. "Exploring a Conceptual Framework of Koreans’ Residential Satisfaction Based on Maslow’s Human Needs: A Qualitative and Quantitative Integrated Study" Sustainability 15, no. 19: 14312. https://doi.org/10.3390/su151914312
APA StyleJung, S., & Lee, J. (2023). Exploring a Conceptual Framework of Koreans’ Residential Satisfaction Based on Maslow’s Human Needs: A Qualitative and Quantitative Integrated Study. Sustainability, 15(19), 14312. https://doi.org/10.3390/su151914312

