Effects of Service Quality and Service Convenience on Customer Satisfaction and Loyalty in Self-Service Fitness Centers: Differences between Staffed and Unstaffed Services
Abstract
:1. Introduction
2. Theoretical Foundation and Hypothesis Development
2.1. Self-Service Technology and Self-Service Fitness Centers
2.2. The Relationship between Service Quality, Customer Satisfaction, and Behavior Intentions
2.3. The Relationship between Service Convenience, Service Quality, Customer Satisfaction, and Behavioral Intentions
2.4. Relationship between Customer Satisfaction and Behavioral Intentions
2.5. The Mediating Role of Service Quality and Customer Satisfaction between Service Convenience and Behavioral Intentions
2.6. The Moderating Role of with Staff versus without Staff Presence
2.7. Conceptual Model
3. Methods
3.1. Measures
3.2. Pre-Testing
3.3. Sample Size Estimation
3.4. Data Collection and Respondents
3.5. Common Method Bias
3.6. Data Analysis
4. Results
4.1. Assessment of the Measurement Model
4.2. Assessment of the Structural Model
4.3. Assessment of the Mediation Effect
4.4. Multi-Group Analysis
5. Discussion
5.1. Theoretical Implications
5.1.1. Discussion Based on Total Sample Groups
5.1.2. Comparison of Groups without and with Staff
- Significant Impact Differences
- 2.
- General Impact Differences
5.2. Practical Implications
5.2.1. Implications from Total Sample
5.2.2. Implications of Groups without and with staff
- Service Quality Management
- 2.
- Service Convenience Management
6. Conclusions and Limitations
Author Contributions
Funding
Institutional Review Board Statement
Informed Consent Statement
Data Availability Statement
Acknowledgments
Conflicts of Interest
Appendix A
| SC | SQ | Sat | RI | WOM | |
|---|---|---|---|---|---|
| Service Convenience (SC) | |||||
| Service Quality (SQ) | 0.442 | ||||
| Satisfaction (Sat) | 0.524 | 0.614 | |||
| Repatronage intentions (RI) | 0.515 | 0.431 | 0.655 | ||
| Word-of-Mouth intentions (WOM) | 0.481 | 0.508 | 0.639 | 0.557 |
| SC | SQ | Sat | RI | WOM | |
|---|---|---|---|---|---|
| Service Convenience (SC) | |||||
| Service Quality (SQ) | 0.473 | ||||
| Satisfaction (Sat) | 0.601 | 0.368 | |||
| Repatronage intentions (RI) | 0.563 | 0.546 | 0.799 | ||
| Word-of-Mouth intentions (WOM) | 0.685 | 0.595 | 0.812 | 0.734 |
| SC | SQ | Sat | RI | WOM | |
|---|---|---|---|---|---|
| Service Convenience (SC) | 0.759 | ||||
| Service Quality (SQ) | 0.398 | 0.751 | |||
| Satisfaction (Sat) | 0.447 | 0.547 | 0.818 | ||
| Repatronage intentions (RI) | 0.432 | 0.381 | 0.541 | 0.795 | |
| Word-of-Mouth intentions (WOM) | 0.411 | 0.456 | 0.541 | 0.467 | 0.877 |
| SC | SQ | Sat | RI | WOM | |
|---|---|---|---|---|---|
| Service Convenience (SC) | 0.751 | ||||
| Service Quality (SQ) | 0.426 | 0.744 | |||
| Satisfaction (Sat) | 0.491 | 0.315 | 0.761 | ||
| Repatronage intentions (RI) | 0.490 | 0.493 | 0.658 | 0.848 | |
| Word-of-Mouth intentions (WOM) | 0.481 | 0.429 | 0.551 | 0.518 | 0.727 |
| Original Correlation | Correlation Permutation Mean | 5.00% | Permutation p-Value | |
|---|---|---|---|---|
| SQ | 1.000 | 1.000 | 0.999 | 0.649 |
| SC | 1.000 | 0.999 | 0.998 | 0.901 |
| Sat | 0.999 | 0.999 | 0.998 | 0.068 |
| WOM | 0.999 | 0.999 | 0.997 | 0.523 |
| RI | 0.999 | 0.999 | 0.998 | 0.096 |
| Sta | 0.999 | 1.000 | 0.999 | 0.055 |
| Pro | 1.000 | 1.000 | 0.999 | 0.366 |
| LR | 0.999 | 0.999 | 0.998 | 0.151 |
| PF | 0.999 | 1.000 | 0.999 | 0.056 |
| WF | 1.000 | 1.000 | 1.000 | 0.205 |
| Ss | 1.000 | 1.000 | 0.999 | 0.466 |
| Acc | 1.000 | 1.000 | 0.999 | 0.467 |
| Tra | 1.000 | 1.000 | 0.999 | 0.755 |
| Ben | 0.999 | 0.999 | 0.998 | 0.337 |
| Pb | 1.000 | 1.000 | 0.999 | 0.702 |
References
- Abu-Omar, K.; Gelius, P.; Messing, S. The Evolution of Physical Activity Promotion. Are We Entering a Liquid Age? Glob. Health Promot. 2020, 27, 15–23. [Google Scholar] [CrossRef]
- Ong, A.K.S.; Prasetyo, Y.T.; Picazo, K.L.; Salvador, K.A.; Miraja, B.A.; Kurata, Y.B.; Chuenyindee, T.; Nadlifatin, R.; Redi, A.A.N.P.; Young, M.N. Gym-Goers Preference Analysis of Fitness Centers during the COVID-19 Pan-demic: A Conjoint Analysis Approach for Business Sustainability. Sustainability 2021, 13, 10481. [Google Scholar] [CrossRef]
- García-Fernández, J.; Gálvez-Ruíz, P.; Fernández-Gavira, J.; Vélez-Colón, L.; Pitts, B.; Bernal-García, A. The Effects of Service Convenience and Perceived Quality on Perceived Value, Satisfaction and Loyalty in Low-Cost Fitness Centers. Sport Manag. Rev. 2018, 21, 250–262. [Google Scholar] [CrossRef]
- Liao, W.; Cao, X.; Liu, Y.; Huang, Y. Investigating Differential Effects of Airport Service Quality on Behavioral Intention in the Multi-Airport Regions. Res. Transp. Bus. Manag. 2022, 45, 100877. [Google Scholar] [CrossRef]
- Zeithaml, V.A.; Bitner, M.J.; Gremler, D.D. Services Marketing: Integrating Customer Focus across the Firm; McGraw-Hill/Irwin: New York, NY, USA, 2006. [Google Scholar]
- Zeithaml, V.A.; Berry, L.L.; Parasuraman, A. The Behavioral Consequences of Service Quality. J. Mark. 1996, 60, 31–46. [Google Scholar] [CrossRef]
- Montes, F.J.L.; Fuentes, M.d.M.F. Gestión de La Calidad Empresarial: Fundamentos e Implantación; Pirámide: Paris, France, 2005. [Google Scholar]
- Bhatt, K. Service Convenience: Review and Directions. Int. J. Serv. Econ. Manag. 2017, 8, 208–226. [Google Scholar] [CrossRef]
- Roy, S.K.; Shekhar, V.; Quazi, A.; Quaddus, M. Consumer Engagement Behaviors: Do Service Convenience and Organizational Characteristics Matter? J. Serv. Theory Pract. 2020, 30, 195–232. [Google Scholar] [CrossRef]
- Wong, A. Consumer Perceptions of Service Convenience in Hedonic and Utilitarian Retail Settings in China. J. Int. Consum. Mark. 2021, 33, 452–470. [Google Scholar] [CrossRef]
- Tseng, H.-T.; Lo, C.-L.; Chen, C.-C. The Moderation Role of AI-Enabled Service Quality on the Attitude Toward Fitness Apps. J. Glob. Inf. Manag. 2023, 31, 1–20. [Google Scholar] [CrossRef]
- Baena-Arroyo, M.J.; García-Fernández, J.; Gálvez-Ruiz, P.; Grimaldi-Puyana, M. Analyzing Consumer Loyalty through Service Experience and Service Convenience: Differences between Instructor Fitness Classes and Virtual Fitness Classes. Sustainability 2020, 12, 828. [Google Scholar] [CrossRef]
- Barbosa, H.F.; García-Fernández, J.; Pedragosa, V.; Cepeda-Carrion, G. The Use of Fitness Centre Apps and Its Relation to Customer Satisfaction: A UTAUT2 Perspective. Int. J. Sports Mark. Spons. 2021, 23, 966–985. [Google Scholar]
- Xu, K.K.; Chen, K.K.; Kim, E.; García-Fernández, J.; Nauright, J.; Zhang, J.J. Dimensions of Service Quality in Health-Fitness Clubs in China. Int. J. Environ. Res. Public Health 2021, 18, 10567. [Google Scholar] [CrossRef]
- Ganguli, S.; Roy, S.K. Generic Technology-Based Service Quality Dimensions in Banking: Impact on Customer Satisfaction and Loyalty. Int. J. Bank Mark. 2011, 29, 168–189. [Google Scholar] [CrossRef]
- Orel, F.D.; Kara, A. Supermarket Self-Checkout Service Quality, Customer Satisfaction, and Loyalty: Empirical Evidence from an Emerging Market. J. Retail. Consum. Serv. 2014, 21, 118–129. [Google Scholar] [CrossRef]
- Söderlund, M. Measuring Customer Loyalty with Multi-item Scales: A Case for Caution. Int. J. Serv. Ind. Manag. 2006, 17, 76–98. [Google Scholar] [CrossRef]
- Meuter, M.L.; Ostrom, A.L.; Roundtree, R.I.; Bitner, M.J. Self-Service Technologies: Understanding Customer Satisfaction with Technology-Based Service Encounters. J. Mark. 2000, 64, 50–64. [Google Scholar] [CrossRef]
- Dabholkar, P.A. Technology-Based Service Delivery: A Classification Scheme for Developing Marketing Strategies. Adv. Serv. Mark. Manag. 1994, 3, 241–271. [Google Scholar]
- Shiwen, L.; Kwon, J.; Ahn, J. Self-Service Technology in the Hospitality and Tourism Settings: A Critical Review of the Literature. J. Hosp. Tour. Res. 2022, 46, 1220–1236. [Google Scholar] [CrossRef]
- Gounaris, S.; Dimitriadis, S.; Stathakopoulos, V. An Examination of the Effects of Service Quality and Satisfaction on Customers’ Behavioral Intentions in e-Shopping. J. Serv. Mark. 2010, 24, 142–156. [Google Scholar] [CrossRef]
- Taillon, B.J.; Huhmann, B.A. Strategic Consequences of Self-Service Technology Evaluations. J. Strateg. Mark. 2019, 27, 268–279. [Google Scholar] [CrossRef]
- Kelly, P.; Lawlor, J.; Mulvey, M. Customer Roles in Self-Service Technology Encounters in a Tourism Context. J. Travel Tour. Mark. 2017, 34, 222–238. [Google Scholar] [CrossRef]
- Castillo-Manzano, J.I.; López-Valpuesta, L. Check-in Services and Passenger Behaviour: Self Service Technologies in Airport Systems. Comput. Hum. Behav. 2013, 29, 2431–2437. [Google Scholar] [CrossRef]
- Wei, W.; Torres, E.N.; Hua, N. The Power of Self-Service Technologies in Creating Transcendent Service Experiences: The Paradox of Extrinsic Attributes. Int. J. Contemp. Hosp. Manag. 2017, 29, 1599–1618. [Google Scholar] [CrossRef]
- Collier, J.E.; Kimes, S.E. Only If It Is Convenient: Understanding How Convenience Influences Self-Service Technology Evaluation. J. Serv. Res. 2013, 16, 39–51. [Google Scholar] [CrossRef]
- Shahid Iqbal, M.; Ul Hassan, M.; Habibah, U. Impact of Self-Service Technology (SST) Service Quality on Customer Loyalty and Behavioral Intention: The Mediating Role of Customer Satisfaction. Cogent Bus. Manag. 2018, 5, 1. [Google Scholar] [CrossRef]
- Na, T.-K.; Lee, S.-H.; Yang, J.-Y. Moderating Effect of Gender on the Relationship between Technology Readiness Index and Consumers’ Continuous Use Intention of Self-Service Restaurant Kiosks. Information 2021, 12, 280. [Google Scholar] [CrossRef]
- Yoon, C.; Choi, B. Role of Situational Dependence in the Use of Self-Service Technology. Sustainability 2020, 12, 4653. [Google Scholar] [CrossRef]
- Shim, H.-S.; Han, S.-L.; Ha, J. The Effects of Consumer Readiness on the Adoption of Self-Service Technology: Moderating Effects of Consumer Traits and Situational Factors. Sustainability 2020, 13, 95. [Google Scholar] [CrossRef]
- Ding, D.X.; Hu, P.J.-H.; Sheng, O.R.L. E-SELFQUAL: A Scale for Measuring Online Self-Service Quality. J. Bus. Res. 2011, 64, 508–515. [Google Scholar] [CrossRef]
- Isa, S.M.; Kiumarsi, S. The Impact of Service Quality in Postal Services: The Mediating Role of Self-Service Technology. Int. J. Serv. Oper. Manag. 2019, 33, 395–419. [Google Scholar]
- Collier, J.E.; Moore, R.S.; Horky, A.; Moore, M.L. Why the Little Things Matter: Exploring Situational Influences on Customers’ Self-Service Technology Decisions. J. Bus. Res. 2015, 68, 703–710. [Google Scholar] [CrossRef]
- Introduction of SUPERMONKEY Stores. Available online: https://www.supermonkey.com.cn/pc/about_us/ (accessed on 1 August 2023).
- Demirel, D. The Effect of Service Quality on Customer Satisfaction in Digital Age: Customer Satisfaction Based Examination of Digital CRM. J. Bus. Econ. Manag. 2022, 23, 507–531. [Google Scholar] [CrossRef]
- Álvarez-García, J.; González-Vázquez, E.; Del Río-Rama, M.d.l.C.; Durán-Sánchez, A. Quality in Customer Service and Its Rela-tionship with Satisfaction: An Innovation and Competitiveness Tool in Sport and Health Centers. Int. J. Environ. Res. Public Health 2019, 16, 3942. [Google Scholar] [CrossRef] [PubMed]
- Zeithaml, V.A.; Parasuraman, A.; Berry, L.L. Delivering Quality Service: Balancing Customer Perceptions and Expectations; Simon and Schuster: New York, NY, USA, 1990. [Google Scholar]
- Parasuraman, A.; Zeithaml, V.A.; Berry, L.L. A Conceptual Model of Service Quality and Its Implications for Future Research. J. Mark. 1985, 49, 41–50. [Google Scholar] [CrossRef]
- Parasuraman, A.; Zeithaml, V.A.; Berry, L. SERVQUAL: A Multiple-Item Scale for Measuring Consumer Perceptions of Service Quality. J. Retail. 1988, 64, 12–40. [Google Scholar]
- Cronin, J.J., Jr.; Taylor, S.A. Measuring Service Quality: A Reexamination and Extension. J. Mark. 1992, 56, 55–68. [Google Scholar] [CrossRef]
- Bitner, M.J.; Hubbert, A.R. Encounter Satisfaction versus Overall Satisfaction versus Quality. Serv. Qual. New Dir. Theory Pract. 1994, 34, 72–94. [Google Scholar]
- Carman, J.M. Consumer Perceptions of Service Quality: An Assessment of T. J. Retail. 1990, 66, 33. [Google Scholar]
- Kim, D.; Kim, S.Y. QUESC: An Instrument for Assessing the Service Quality of Sport Centers in Korea. J. Sport Manag. 1995, 9, 208–220. [Google Scholar] [CrossRef]
- Ko, Y.J.; Pastore, D.L. A Hierarchial Model of Service Quality for the Recreational Sport Industry. Sport Mark. Q. 2005, 14, 84–97. [Google Scholar]
- Lam, E.T.C.; Zhang, J.J.; Jensen, B.E. Service Quality Assessment Scale (SQAS): An Instrument for Evaluating Service Quality of Health-Fitness Clubs. Meas. Phys. Educ. Exerc. Sci. 2005, 9, 79–111. [Google Scholar] [CrossRef]
- Koay, K.Y.; Cheah, C.W.; Chang, Y.X. A Model of Online Food Delivery Service Quality, Customer Satisfaction and Customer Loyalty: A Combination of PLS-SEM and NCA Approaches. Br. Food J. 2022, 124, 4516–4532. [Google Scholar] [CrossRef]
- Choi, H.; Joung, H.-W.; Choi, E.-K.; Kim, H.-S. Understanding Vegetarian Customers: The Effects of Restaurant Attributes on Customer Satisfaction and Behavioral Intentions. J. Foodserv. Bus. Res. 2022, 25, 353–376. [Google Scholar] [CrossRef]
- Veloso, C.M.; Sousa, B.B. Drivers of Customer Behavioral Intentions and the Relationship with Service Quality in Specific Industry Contexts. Int. Rev. Retail. Distrib. Consum. Res. 2022, 32, 43–58. [Google Scholar] [CrossRef]
- PJ, S.; Singh, K.; Kokkranikal, J.; Bharadwaj, R.; Rai, S.; Antony, J. Service Quality and Customer Satisfaction in Hospitality, Leisure, Sport and Tourism: An Assessment of Research in Web of Science. J. Qual. Assur. Hosp. Tour. 2023, 24, 24–50. [Google Scholar]
- Oliver, R.L. A Cognitive Model of the Antecedents and Consequences of Satisfaction Decisions. J. Mark. Res. 1980, 17, 460–469. [Google Scholar] [CrossRef]
- Westbrook, R.A.; Reilly, M.D. Value-Percept Disparity: An Alternative to the Disconfirmation of Expectations Theory of Consumer Satisfaction; ACR North American Advances: Denver, CO, USA, 1983. [Google Scholar]
- Richard, L.O. Satisfaction: A Behavioral Perspective on the Consumer; McGraw Hill: New York, NY, USA, 1997. [Google Scholar]
- Olsen, L.L.; Johnson, M.D. Service Equity, Satisfaction, and Loyalty: From Transaction-Specific to Cumulative Evaluations. J. Serv. Res. 2003, 5, 184–195. [Google Scholar] [CrossRef]
- Parasuraman, A.; Zeithaml, V.A.; Berry, L.L. Reassessment of Expectations as a Comparison Standard in Measuring Service Quality: Implications for Further Research. J. Mark. 1994, 58, 111–124. [Google Scholar] [CrossRef]
- Oliver, R.L. Whence Consumer Loyalty? J. Mark. 1999, 63, 33–44. [Google Scholar] [CrossRef]
- Sevilmiş, A.; Özdemir, İ.; García-Fernández, J.; Zhang, J.J. Examining the Relationships Among Perceived Quality, Perceived Value, Customer Satisfaction, and Behavioral Intention in Turkish Fitness Centers. Phys. Cult. Sport Stud. Res. 2022, 96, 40–54. [Google Scholar] [CrossRef]
- Li, X.; Petrick, J.F. Towards an Integrative Model of Loyalty Formation: The Role of Quality and Value. Leis. Sci. 2010, 32, 201–221. [Google Scholar] [CrossRef]
- Bagozzi, R.P. The Self-Regulation of Attitudes, Intentions, and Behavior. Soc. Psychol. Q. 1992, 55, 178–204. [Google Scholar] [CrossRef]
- Rust, R.T.; Oliver, R.L. Service Quality: Insights and Managerial Implications from the Frontier. In Service Quality: New Directions in Theory and Practice; SAGE Publications: New York, NY, USA, 1994; Volume 7, pp. 1–19. [Google Scholar]
- Taylor, S.A.; Baker, T.L. An Assessment of the Relationship between Service Quality and Customer Satisfaction in the Formation of Consumers’ Purchase Intentions. J. Retail. 1994, 70, 163–178. [Google Scholar] [CrossRef]
- Foroughi, B.; Iranmanesh, M.; Gholipour, H.F.; Hyun, S.S. Examining Relationships among Process Quality, Outcome Quality, Delight, Satisfaction and Behavioural Intentions in Fitness Centres in Malaysia. Int. J. Sports Mark. Spons. 2019, 20, 374–389. [Google Scholar] [CrossRef]
- Ferreira, H. Determinants of Service Quality Influencing Customer Satisfaction in Fitness Centers: A Systematic Review. Eur. J. Hum. Mov. 2023, 49, 29–45. [Google Scholar] [CrossRef]
- Bolton, R.N.; Kannan, P.K.; Bramlett, M.D. Implications of Loyalty Program Membership and Service Experiences for Customer Retention and Value. J. Acad. Mark. Sci. 2000, 28, 95–108. [Google Scholar] [CrossRef]
- Webb, T.L.; Sheeran, P. Does Changing Behavioral Intentions Engender Behavior Change? A Meta-Analysis of the Experimental Evidence. Psychol. Bull. 2006, 132, 249–268. [Google Scholar] [CrossRef]
- García-Pascual, F.; Prado-Gascó, V.; Alguacil, M.; Valantine, I.; Calabuig-Moreno, F. Future Intentions of Fitness Center Customers: Effect of Emotions, Perceived Well-Being and Management Variables. Front. Psychol. 2020, 11, 547846. [Google Scholar] [CrossRef]
- García-Fernández, J.; Gálvez-Ruiz, P.; Vélez-Colon, L.; Ortega-Gutiérrez, J.; Fernández-Gavira, J. Exploring Fit-ness Centre Consumer Loyalty: Differences of Non-Profit and Low-Cost Business Models in Spain. Econ. Res. Ekon. Istraživanja 2018, 31, 1042–1058. [Google Scholar] [CrossRef]
- El-Manstrly, D.; Harrison, T. A Critical Examination of Service Loyalty Measures. J. Mark. Manag. 2013, 29, 1834–1861. [Google Scholar] [CrossRef]
- Bitner, M.J. Evaluating Service Encounters: The Effects of Physical Surroundings and Employee Responses. J. Mark. 1990, 54, 69–82. [Google Scholar] [CrossRef]
- De Ruyter, K.; Wetzels, M.; Bloemer, J. On the Relationship between Perceived Service Quality, Service Loyalty and Switching Costs. Int. J. Serv. Ind. Manag. 1998, 9, 436–453. [Google Scholar] [CrossRef]
- Ahmad, W.; Zhang, Q. Green Purchase Intention: Effects of Electronic Service Quality and Customer Green Psychology. J. Clean. Prod. 2020, 267, 122053. [Google Scholar] [CrossRef]
- Zopiatis, A.; Theocharous, A.L.; Constanti, P.; Tjiapouras, L. Quality, Satisfaction and Customers’ Future Intention: The Case of Hotels’ Fitness Centers in Cyprus. J. Qual. Assur. Hosp. Tour. 2017, 18, 1–24. [Google Scholar] [CrossRef]
- Marquis, M. Exploring Convenience Orientation as a Food Motivation for College Students Living in Residence Halls. Int. J. Consum. Stud. 2005, 29, 55–63. [Google Scholar] [CrossRef]
- Berry, L.L.; Seiders, K.; Grewal, D. Understanding Service Convenience. J. Mark. 2002, 66, 1–17. [Google Scholar] [CrossRef]
- Farquhar, J.D.; Rowley, J. Convenience: A Services Perspective. Mark. Theory 2009, 9, 425–438. [Google Scholar] [CrossRef]
- Kumar, R.; Sachan, A.; Dutta, T. Examining the Impact of E-Retailing Convenience Dimensions on Behavioral Intention: The Mediating Role of Satisfaction. J. Internet Commer. 2020, 19, 466–494. [Google Scholar] [CrossRef]
- Jebarajakirthy, C.; Shankar, A. Impact of Online Convenience on Mobile Banking Adoption Intention: A Moderated Mediation Approach. J. Retail. Consum. Serv. 2021, 58, 102323. [Google Scholar] [CrossRef]
- Roy, S.K.; Lassar, W.M.; Shekhar, V. Convenience and Satisfaction: Mediation of Fairness and Quality. Serv. Ind. J. 2016, 36, 239–260. [Google Scholar] [CrossRef]
- Reynaldo, R.; Suprapto, W.; Jani, Y. Service Convenience and Service Quality to Customer Satisfaction among the Shipping Expeditions. In Proceedings of the SHS Web of Conferences; EDP Sciences: Les Ulis, France, 2020; Volume 76, p. 01043. [Google Scholar]
- Zeithaml, V.A. Consumer Perceptions of Price, Quality, and Value: A Means-End Model and Synthesis of Evidence. J. Mark. 1988, 52, 2–22. [Google Scholar] [CrossRef]
- Reimers, V.; Chao, F. The Role of Convenience in a Recreational Shopping Trip. Eur. J. Mark. 2014, 48, 2213–2236. [Google Scholar] [CrossRef]
- Saha, S.K.; Duarte, P.; Silva, S.C.; Zhuang, G. The Role of Online Experience in the Relationship Between Service Convenience and Future Purchase Intentions. J. Internet Commer. 2023, 22, 244–271. [Google Scholar] [CrossRef]
- Benoit, S.; Klose, S.; Ettinger, A. Linking Service Convenience to Satisfaction: Dimensions and Key Moderators. J. Serv. Mark. 2017, 31, 527–538. [Google Scholar] [CrossRef]
- Bi, Y.; Kim, I. Older Travelers’ E-Loyalty: The Roles of Service Convenience and Social Presence in Travel Web-sites. Sustainability 2020, 12, 410. [Google Scholar] [CrossRef]
- Eryiğit, C.; Fan, Y. The Effects of Convenience and Risk on E-Loyalty through the Mediating Role of E-Service Quality: A Comparison for China and Turkey. J. Int. Consum. Mark. 2021, 33, 613–626. [Google Scholar] [CrossRef]
- Ozturk, A.B.; Bilgihan, A.; Nusair, K.; Okumus, F. What Keeps the Mobile Hotel Booking Users Loyal? Investigating the Roles of Self-Efficacy, Compatibility, Perceived Ease of Use, and Perceived Convenience. Int. J. Inf. Manag. 2016, 36, 1350–1359. [Google Scholar] [CrossRef]
- Supriyanto, A.; Wiyono, B.B.; Burhanuddin, B. Effects of Service Quality and Customer Satisfaction on Loyalty of Bank Customers. Cogent Bus. Manag. 2021, 8, 1937847. [Google Scholar] [CrossRef]
- Borishade, T.T.; Ogunnaike, O.O.; Salau, O.; Motilewa, B.D.; Dirisu, J.I. Assessing the Relationship among Service Quality, Student Satisfaction and Loyalty: The NIGERIAN Higher Education Experience. Heliyon 2021, 7, e07590. [Google Scholar] [CrossRef]
- Slack, N.; Singh, G.; Sharma, S. The Effect of Supermarket Service Quality Dimensions and Customer Satisfaction on Customer Loyalty and Disloyalty Dimensions. Int. J. Qual. Serv. Sci. 2020, 12, 297–318. [Google Scholar] [CrossRef]
- Lin, H.-F. The Mediating Role of Passenger Satisfaction on the Relationship between Service Quality and Behavioral Intentions of Low-Cost Carriers. TQM J. 2022, 34, 1691–1712. [Google Scholar] [CrossRef]
- Kim, M. How Can I Be as Attractive as a Fitness YouTuber in the Era of COVID-19? The Impact of Digital At-tributes on Flow Experience, Satisfaction, and Behavioral Intention. J. Retail. Consum. Serv. 2022, 64, 102778. [Google Scholar] [CrossRef]
- Moreira, A.C.; Silva, P.M.F.D. Complaint Behaviour by Third Parties: Exploring Service Quality, Customer Satisfaction and Word-of-Mouth in Health Clubs. Int. J. Sport Manag. Mark. 2016, 16, 152. [Google Scholar] [CrossRef]
- Anabila, P.; Ameyibor, L.E.K.; Allan, M.M.; Alomenu, C. Service Quality and Customer Loyalty in Ghana’s Hotel Industry: The Mediation Effects of Satisfaction and Delight. J. Qual. Assur. Hosp. Tour. 2022, 23, 748–770. [Google Scholar] [CrossRef]
- Law, C.C.; Zhang, Y.; Gow, J. Airline Service Quality, Customer Satisfaction, and Repurchase Intention: Laotian Air Passengers’ Perspective. Case Stud. Transp. Policy 2022, 10, 741–750. [Google Scholar] [CrossRef]
- Yang, Y.; Qin, Y.; Wang, Z.; Sun, A. The Influence of Emotional Labor of Service Employees on Customer Service Misbehavior and Repurchase Intention: The Role of Face. Psychol. Res. Behav. Manag. 2023, 16, 1109–1124. [Google Scholar] [CrossRef]
- Wu, X.; Gursoy, D.; Zhang, M. Effects of Social Interaction Flow on Experiential Quality, Service Quality and Satisfaction: Moderating Effects of Self-Service Technologies to Reduce Employee Interruptions. J. Hosp. Mark. Manag. 2021, 30, 571–591. [Google Scholar] [CrossRef]
- Sharma, P.; Ueno, A.; Kingshott, R. Self-Service Technology in Supermarkets–Do Frontline Staff Still Matter? J. Retail. Consum. Serv. 2021, 59, 102356. [Google Scholar] [CrossRef]
- Liu, C.; Hung, K. A Comparative Study of Self-Service Technology with Service Employees: A Qualitative Analysis of Hotels in China. Inf. Technol. Tour. 2020, 22, 33–52. [Google Scholar] [CrossRef]
- Söderlund, M. Employee Mere Presence and Its Impact on Customer Satisfaction. Psychol. Mark. 2016, 33, 449–464. [Google Scholar] [CrossRef]
- Glaveli, N.; Papadimitriou, D.; Karagiorgos, T.; Alexandris, K. Exploring the Role of Fitness Instructors’ Interaction Quality Skills in Building Customer Trust in the Service Provider and Customer Satisfaction. Eur. Sport Manag. Q. 2021, 13, 767–788. [Google Scholar] [CrossRef]
- Brady, M.K.; Robertson, C.J. Searching for a Consensus on the Antecedent Role of Service Quality and Satisfaction: An Exploratory Cross-National Study. J. Bus. Res. 2001, 51, 53–60. [Google Scholar] [CrossRef]
- De Oña, J. Service Quality, Satisfaction and Behavioral Intentions towards Public Transport from the Point of View of Private Vehicle Users. Transportation 2022, 49, 237–269. [Google Scholar] [CrossRef]
- Eskiler, E.; Altunışık, R. The Moderating Effect of Involvement in the Relationship between Customer Behavioral Intentions and Its Antecedents. Sage Open 2021, 11, 21582440211014496. [Google Scholar] [CrossRef]
- AbouRokbah, S.; Salam, M.A. Quality and Satisfaction in Female Fitness Centers and the Moderating Roles of Age and Income: Empirical Evidence from Saudi Arabia. Int. J. Sports Mark. Spons. 2023. [Google Scholar] [CrossRef]
- Lin, J.-S.C.; Hsieh, P.-L. Assessing the Self-Service Technology Encounters: Development and Validation of SSTQUAL Scale. J. Retail. 2011, 87, 194–206. [Google Scholar] [CrossRef]
- Park, S.; Lehto, X.; Lehto, M. Self-Service Technology Kiosk Design for Restaurants: An QFD Application. Int. J. Hosp. Manag. 2021, 92, 102757. [Google Scholar] [CrossRef]
- Chang, Y.-W.; Polonsky, M.J. The Influence of Multiple Types of Service Convenience on Behavioral Intentions: The Mediating Role of Consumer Satisfaction in a Taiwanese Leisure Setting. Int. J. Hosp. Manag. 2012, 31, 107–118. [Google Scholar] [CrossRef]
- Cronin, J.J.; Brady, M.K.; Hult, G.T.M. Assessing the Effects of Quality, Value, and Customer Satisfaction on Consumer Behavioral Intentions in Service Environments. J. Retail. 2000, 76, 193–218. [Google Scholar] [CrossRef]
- Tsourela, M. Sports Consumers Conformity Behavior: Expectations from Online vs. Offline Personal Training Studios Sessions. Manag. Sport Leis. 2022, 1–16. [Google Scholar] [CrossRef]
- Oliver, R.L.; Swan, J.E. Consumer Perceptions of Interpersonal Equity and Satisfaction in Transactions: A Field Survey Approach. J. Mark. 1989, 53, 21–35. [Google Scholar] [CrossRef]
- Maxham, J.G., III; Netemeyer, R.G. Modeling Customer Perceptions of Complaint Handling over Time: The Effects of Perceived Justice on Satisfaction and Intent. J. Retail. 2002, 78, 239–252. [Google Scholar] [CrossRef]
- Grace, D.; O’cass, A. An Examination of the Antecedents of Repatronage Intentions across Different Retail Store Formats. J. Retail. Consum. Serv. 2005, 12, 227–243. [Google Scholar] [CrossRef]
- Fornell, C.; Larcker, D.F. Evaluating Structural Equation Models with Unobservable Variables and Measurement Error. J. Mark. Res. 1981, 18, 39–50. [Google Scholar] [CrossRef]
- Zijlmans, E.A.; Tijmstra, J.; Van der Ark, L.A.; Sijtsma, K. Item-Score Reliability as a Selection Tool in Test Construction. Front. Psychol. 2019, 9, 2298. [Google Scholar] [CrossRef]
- Kenny, D.A. MedPower: An Interactive Tool for the Estimation of Power in Tests of Mediation. 2017. Available online: http://davidakenny.net/cm/mediate.htm (accessed on 1 August 2023).
- Kinoshita, K.; MacIntosh, E.; Sato, S. Thriving in Youth Sport: The Antecedents and Consequences. Int. J. Sport Exerc. Psychol. 2022, 20, 356–376. [Google Scholar] [CrossRef]
- Kelley, N.J.; Davis, W.E.; Dang, J.; Liu, L.; Wildschut, T.; Sedikides, C. Nostalgia Confers Psychological Wellbeing by Increasing Authenticity. J. Exp. Soc. Psychol. 2022, 102, 104379. [Google Scholar] [CrossRef]
- Podsakoff, P.M.; MacKenzie, S.B.; Lee, J.-Y.; Podsakoff, N.P. Common Method Biases in Behavioral Research: A Critical Review of the Literature and Recommended Remedies. J. Appl. Psychol. 2003, 88, 879. [Google Scholar] [CrossRef]
- Chin, W.W. How to Write up and Report PLS Analyses. In Handbook of Partial Least Squares: Concepts, Methods and Applications; Springer: Berlin/Heidelberg, Germany, 2009; pp. 655–690. [Google Scholar]
- Hair, J.F., Jr.; Hult, G.T.M.; Ringle, C.M.; Sarstedt, M. A Primer on Partial Least Squares Structural Equation Modeling (PLS-SEM); Sage publications: New York, NY, USA, 2021. [Google Scholar]
- Klarner, P.; Sarstedt, M.; Hoeck, M.; Ringle, C.M. Disentangling the Effects of Team Competences, Team Adaptability, and Client Communication on the Performance of Management Consulting Teams. Long Range Plan. 2013, 46, 258–286. [Google Scholar] [CrossRef]
- Hair, J.F.; Risher, J.J.; Sarstedt, M.; Ringle, C.M. When to Use and How to Report the Results of PLS-SEM. Eur. Bus. Rev. 2019, 31, 2–24. [Google Scholar] [CrossRef]
- Shmueli, G.; Sarstedt, M.; Hair, J.F.; Cheah, J.-H.; Ting, H.; Vaithilingam, S.; Ringle, C.M. Predictive Model Assessment in PLS-SEM: Guidelines for Using PLSpredict. Eur. J. Mark. 2019, 53, 2322–2347. [Google Scholar] [CrossRef]
- MacKinnon, D.P.; Lockwood, C.M.; Williams, J. Confidence Limits for the Indirect Effect: Distribution of the Product and Resampling Methods. Multivar. Behav. Res. 2004, 39, 99–128. [Google Scholar] [CrossRef]
- Henseler, J.; Ringle, C.M.; Sinkovics, R.R. The Use of Partial Least Squares Path Modeling in International Marketing. In New Challenges to International Marketing; Emerald Group Publishing Limited: Leeds, UK, 2009; Volume 20, pp. 277–319. [Google Scholar]
- Blut, M.; Wang, C.; Schoefer, K. Factors Influencing the Acceptance of Self-Service Technologies: A Meta-Analysis. J. Serv. Res. 2016, 19, 396–416. [Google Scholar] [CrossRef]
- Patterson, P.G.; Johnson, L.W. Disconfirmation of Expectations and the Gap Model of Service Quality: An Integrated Paradigm. J. Consum. Satisf. Dissatisfaction Complain. Behav. 1993, 6, 90–99. [Google Scholar]
- Brady, M.K.; Cronin, J.J., Jr. Some New Thoughts on Conceptualizing Perceived Service Quality: A Hierarchical Approach. J. Mark. 2001, 65, 34–49. [Google Scholar] [CrossRef]
- León-Quismondo, J.; García-Unanue, J.; Burillo, P. Best Practices for Fitness Center Business Sustainability: A Qualitative Vision. Sustainability 2020, 12, 5067. [Google Scholar] [CrossRef]
- Freitas, A.L.P.; Lacerda, T.S. Fitness Centers: What Are the Most Important Attributes in This Sector? Int. J. Qual. Res. 2019, 13, 177. [Google Scholar] [CrossRef]
- Vieira, E.; Ferreira, J.J.; São João, R. Creation of Value for Business from the Importance-Performance Analysis: The Case of Health Clubs. Meas. Bus. Excell. 2019, 23, 199–215. [Google Scholar] [CrossRef]
- Safaeimanesh, F.; Kılıç, H.; Alipour, H.; Safaeimanesh, S. Self-Service Technologies (SSTs)—The Next Frontier in Service Excellence: Implications for Tourism Industry. Sustainability 2021, 13, 2604. [Google Scholar] [CrossRef]
- Howat, G.; Absher, J.; Crilley, G.; Milne, I. Measuring Customer Service Quality in Sports and Leisure Centres. Manag. Leis. 1996, 1, 77–89. [Google Scholar] [CrossRef]
- Zhang, X.; Tavitiyaman, P.; Tsang, W.Y. Preferences of Technology Amenities, Satisfaction and Behavioral Intention: The Perspective of Hotel Guests in Hong Kong. J. Qual. Assur. Hosp. Tour. 2023, 24, 545–575. [Google Scholar] [CrossRef]


| Variable | Category | Total Sample | Grp1 (without Staff) | Grp2 (with Staff) | X2 | p | |||
|---|---|---|---|---|---|---|---|---|---|
| n | % | n | % | n | % | ||||
| Gender | Male | 315 | 57.1 | 144 | 53.5% | 171 | 60.4% | 2.674 | 0.102 |
| Female | 237 | 42.9 | 125 | 46.5% | 112 | 39.6% | |||
| Age | 18–29 | 204 | 37.0 | 100 | 37.2% | 104 | 36.7% | 3.335 | 0.343 |
| 30–39 | 270 | 48.9 | 132 | 49.1% | 138 | 48.8% | |||
| 40–49 | 58 | 10.5 | 31 | 11.5% | 27 | 9.5% | |||
| 50 and above | 20 | 3.6 | 6 | 2.2% | 14 | 4.9% | |||
| Education level | Elementary School | 3 | 0.5 | 2 | 0.7% | 1 | 0.4% | 1.594 | 0.661 |
| Middle School | 95 | 17.2 | 48 | 17.8% | 47 | 16.6% | |||
| High School | 204 | 37.0 | 93 | 34.6% | 111 | 39.2% | |||
| College and Above | 250 | 45.3 | 126 | 46.8% | 124 | 43.8% | |||
| Constructs | Items | Loadings | CA | CR | AVE | ||
|---|---|---|---|---|---|---|---|
| 1st Order | |||||||
| Service Convenience | Access | Acc1 | It was easy to contact my FC | 0.815 | 0.797 | 0.881 | 0.711 |
| Acc2 | It did not take much time to reach this FC | 0.845 | |||||
| Acc3 | I can easily figure out the location of this FC | 0.868 | |||||
| Transaction | Tra1 | This FC allows diversified methods of payment | 0.842 | 0.816 | 0.891 | 0.732 | |
| Tra2 | The method of payment provided by this FC is convenient | 0.860 | |||||
| Tra3 | I was able to complete my purchase quickly in this FC | 0.863 | |||||
| Benefit | Ben1 | I could easily obtain benefits from the services provided by this FC | 0.818 | 0.705 | 0.836 | 0.629 | |
| Ben2 | The services in this FC were easy to use | 0.772 | |||||
| Ben3 | The speed of providing services in this FC met my requirements | 0.788 | |||||
| Post-benefit | Pb1 | When I had a problem, this FC resolved my problem quickly | 0.818 | 0.804 | 0.885 | 0.719 | |
| Pb2 | This FC enabled me to arrange my next exercise programs/plans with minimal effort | 0.877 | |||||
| Pb3 | This FC has a good channel to handle complaints and recommendations | 0.848 | |||||
| Service Quality | Staff | Sta1 | Possession of required knowledge/skills | 0.774 | 0.859 | 0.899 | 0.641 |
| Sta2 | Willingness to help | 0.809 | |||||
| Sta3 | Responsiveness to complaints | 0.801 | |||||
| Sta4 | Courtesy | 0.727 | |||||
| Sta5 | Provision of consistency of service | 0.886 | |||||
| Program | Pro1 | Variety of programs | 0.839 | 0.866 | 0.904 | 0.653 | |
| Pro2 | Availability of programs at appropriate level | 0.830 | |||||
| Pro3 | Convenience of program time/schedule | 0.744 | |||||
| Pro4 | Quality/content of programmers | 0.866 | |||||
| Pro5 | Adequacy of space | 0.754 | |||||
| Locker Room | LR1 | Availability of lockers | 0.862 | 0.761 | 0.863 | 0.678 | |
| LR2 | Overall maintenance | 0.848 | |||||
| LR3 | Safety | 0.756 | |||||
| Physical Facility | PF1 | Convenience of location | 0.836 | 0.853 | 0.896 | 0.634 | |
| PF2 | Hours of operation | 0.794 | |||||
| PF3 | Parking lot safety | 0.715 | |||||
| PF4 | Temperature control | 0.737 | |||||
| PF5 | Lighting control | 0.885 | |||||
| Workout Facility | WF1 | Pleasantness of environment | 0.860 | 0.910 | 0.930 | 0.690 | |
| WF2 | Modern-looking equipment | 0.850 | |||||
| WF3 | Adequacy of signs and directions | 0.840 | |||||
| WF4 | Variety of equipment | 0.790 | |||||
| WF5 | Availability of workout facility/equipment | 0.806 | |||||
| WF6 | Overall maintenance | 0.833 | |||||
| Self-service | Ss1 | SST provides efficient services | 0.827 | 0.812 | 0.877 | 0.640 | |
| Ss2 | SST can be used effortlessly | 0.773 | |||||
| Ss3 | Smooth service completion through SST | 0.826 | |||||
| Ss4 | SST service items/functions are error-free | 0.772 | |||||
| Satisfaction | Sat1 | I am satisfied with the programs and services of this FC | 0.770 | 0.825 | 0.884 | 0.656 | |
| Sat2 | I am happy with the programs and services of this FC | 0.846 | |||||
| Sat3 | I am pleased to have taken the decision to become a member of this FC | 0.796 | |||||
| Sat4 | My decision to be a member of this FC was successful | 0.826 | |||||
| Word-of-Mouth Intentions | WOM1 | Say positive things about this FC to other people | 0.841 | 0.759 | 0.861 | 0.674 | |
| WOM2 | Recommend this FC to someone who seeks my advice | 0.828 | |||||
| WOM3 | Encourage friends and relatives to do business with my FC | 0.793 | |||||
| Repatronage Intentions | RI1 | Given the opportunity, I intend to exercise at this FC | 0.865 | 0.843 | 0.895 | 0.680 | |
| RI2 | I am likely to exercise at this FC | 0.805 | |||||
| RI3 | It is likely that I will actually exercise at this FC in the near future | 0.847 | |||||
| RI4 | Given the opportunity, I would consider exercising at this FC in the future. | 0.779 | |||||
| 2nd Order | |||||||
| Service Convenience | Acc | Access convenience | 0.729 | 0.873 | 0.857 | 0.601 | |
| Tra | Transaction convenience | 0.770 | |||||
| Ben | Benefit convenience | 0.825 | |||||
| Pb | Post-benefit convenience | 0.773 | |||||
| Service Quality | Sta | Staff | 0.751 | 0.937 | 0.882 | 0.555 | |
| Pro | Program | 0.789 | |||||
| LR | Locker Room | 0.638 | |||||
| PF | Physical Facility | 0.723 | |||||
| WF | Workout Facility | 0.812 | |||||
| Ss | Self-service | 0.745 | |||||
| SC | SQ | Sat | RI | WOM | |
|---|---|---|---|---|---|
| Service Convenience (SC) | |||||
| Service Quality (SQ) | 0.466 | ||||
| Satisfaction (Sat) | 0.603 | 0.523 | |||
| Repatronage intentions (RI) | 0.534 | 0.494 | 0.688 | ||
| Word-of-Mouth intentions (WOM) | 0.512 | 0.524 | 0.662 | 0.581 |
| SC | SQ | Sat | RI | WOM | |
|---|---|---|---|---|---|
| Service Convenience (SC) | 0.775 | ||||
| Service Quality (SQ) | 0.423 | 0.744 | |||
| Satisfaction (Sat) | 0.513 | 0.462 | 0.81 | ||
| Repatronage intentions (RI) | 0.46 | 0.44 | 0.574 | 0.825 | |
| Word-of-Mouth intentions (WOM) | 0.421 | 0.444 | 0.533 | 0.473 | 0.821 |
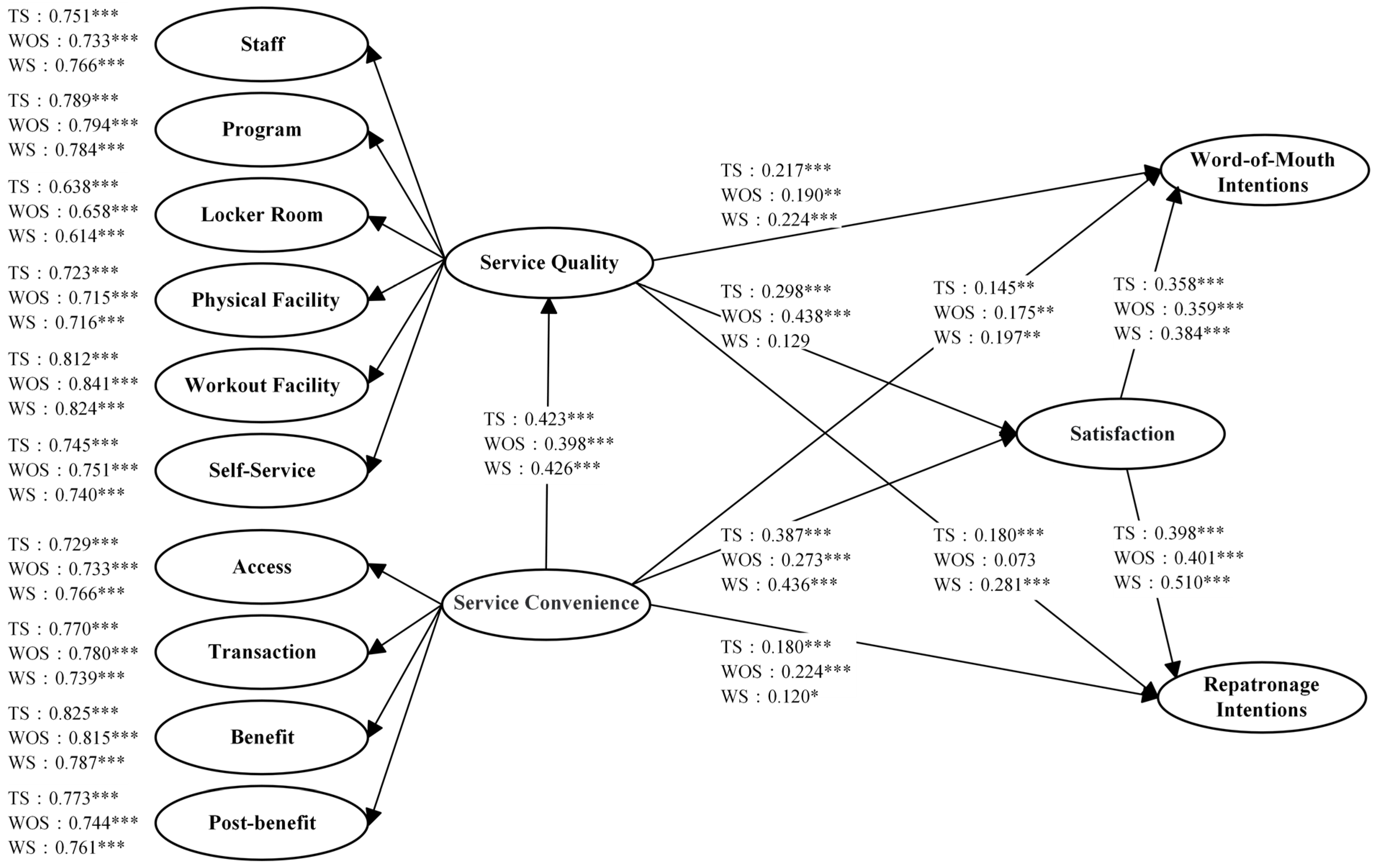
| Hypothesis | Path | β | S.E. | t | p | f2 | VIF | R2 | Q2 | Result |
|---|---|---|---|---|---|---|---|---|---|---|
| H1 | SQ→Sat | 0.298 | 0.044 | 6.742 | 0.000 | 0.110 | 1.219 | 0.336 | 0.217 | Supported |
| H2a | SQ→WOM | 0.217 | 0.047 | 4.653 | 0.000 | 0.054 | 1.353 | 0.348 | 0.226 | Supported |
| H2b | SQ→RI | 0.180 | 0.040 | 4.453 | 0.000 | 0.039 | 1.353 | 0.390 | 0.261 | Supported |
| H3 | SC→SQ | 0.423 | 0.047 | 8.983 | 0.000 | 0.219 | 1.000 | 0.179 | 0.066 | Supported |
| H4 | SC→Sat | 0.387 | 0.045 | 8.659 | 0.000 | 0.185 | 1.219 | Supported | ||
| H5a | SC→WOM | 0.145 | 0.050 | 2.932 | 0.003 | 0.022 | 1.444 | Supported | ||
| H5b | SC→RI | 0.180 | 0.039 | 4.645 | 0.000 | 0.037 | 1.444 | Supported | ||
| H6a | Sat→WOM | 0.358 | 0.045 | 7.966 | 0.000 | 0.130 | 1.507 | Supported | ||
| H6b | Sat→RI | 0.398 | 0.040 | 10.054 | 0.000 | 0.173 | 1.507 | Supported |
| Hypothesis | Mediation Path | β | S.E. | 95%CI | Result | |
|---|---|---|---|---|---|---|
| 2.50% | 97.50% | |||||
| H7a | SC → SQ → WOM | 0.092 | 0.024 | 0.052 | 0.144 | Supported |
| H7b | SC → Sat → WOM | 0.138 | 0.026 | 0.096 | 0.195 | Supported |
| H7c | SC → SQ → Sat → WOM | 0.045 | 0.009 | 0.029 | 0.067 | Supported |
| H8a | SC → SQ → RI | 0.076 | 0.018 | 0.045 | 0.113 | Supported |
| H8b | SC → Sat → RI | 0.154 | 0.025 | 0.111 | 0.207 | Supported |
| H8c | SC → SQ → Sat → RI | 0.050 | 0.010 | 0.033 | 0.071 | Supported |
| Path | Total Sample (TS) | without Staff (WOS) | with Staff (WS) | Difference | ||||||
|---|---|---|---|---|---|---|---|---|---|---|
| β | 95%CI | β | 95%CI | β | 95%CI | |||||
| Lower | Upper | Lower | Upper | Lower | Upper | |||||
| SC → WOM | 0.145 ** | 0.047 | 0.241 | 0.175 ** | 0.045 | 0.300 | 0.197 ** | 0.074 | 0.313 | −0.022 |
| SC → RI | 0.180 *** | 0.101 | 0.252 | 0.224 *** | 0.097 | 0.345 | 0.120 * | 0.026 | 0.220 | 0.104 |
| SC → SQ | 0.423 *** | 0.326 | 0.512 | 0.398 *** | 0.240 | 0.540 | 0.426 *** | 0.281 | 0.543 | −0.028 |
| SC → Sat | 0.387 *** | 0.306 | 0.479 | 0.273 *** | 0.180 | 0.357 | 0.436 *** | 0.263 | 0.606 | −0.164 |
| SQ → WOM | 0.217 *** | 0.127 | 0.311 | 0.190 ** | 0.045 | 0.326 | 0.224 *** | 0.113 | 0.345 | −0.034 |
| SQ → RI | 0.180 *** | 0.102 | 0.259 | 0.073 | −0.061 | 0.215 | 0.281 *** | 0.189 | 0.363 | −0.208* |
| SQ → Sat | 0.298 *** | 0.202 | 0.379 | 0.438 *** | 0.340 | 0.518 | 0.129 | −0.027 | 0.281 | 0.310** |
| Sat → WOM | 0.358 *** | 0.268 | 0.444 | 0.359 *** | 0.235 | 0.478 | 0.384 *** | 0.259 | 0.495 | −0.025 |
| Sat → RI | 0.398 *** | 0.320 | 0.475 | 0.401 *** | 0.283 | 0.511 | 0.510 *** | 0.416 | 0.591 | −0.109 |
Disclaimer/Publisher’s Note: The statements, opinions and data contained in all publications are solely those of the individual author(s) and contributor(s) and not of MDPI and/or the editor(s). MDPI and/or the editor(s) disclaim responsibility for any injury to people or property resulting from any ideas, methods, instructions or products referred to in the content. |
© 2023 by the authors. Licensee MDPI, Basel, Switzerland. This article is an open access article distributed under the terms and conditions of the Creative Commons Attribution (CC BY) license (https://creativecommons.org/licenses/by/4.0/).
Share and Cite
Sun, S.; Pan, Y. Effects of Service Quality and Service Convenience on Customer Satisfaction and Loyalty in Self-Service Fitness Centers: Differences between Staffed and Unstaffed Services. Sustainability 2023, 15, 14099. https://doi.org/10.3390/su151914099
Sun S, Pan Y. Effects of Service Quality and Service Convenience on Customer Satisfaction and Loyalty in Self-Service Fitness Centers: Differences between Staffed and Unstaffed Services. Sustainability. 2023; 15(19):14099. https://doi.org/10.3390/su151914099
Chicago/Turabian StyleSun, Shan, and Younghwan Pan. 2023. "Effects of Service Quality and Service Convenience on Customer Satisfaction and Loyalty in Self-Service Fitness Centers: Differences between Staffed and Unstaffed Services" Sustainability 15, no. 19: 14099. https://doi.org/10.3390/su151914099
APA StyleSun, S., & Pan, Y. (2023). Effects of Service Quality and Service Convenience on Customer Satisfaction and Loyalty in Self-Service Fitness Centers: Differences between Staffed and Unstaffed Services. Sustainability, 15(19), 14099. https://doi.org/10.3390/su151914099

