Analysis of Storage Capacity Change and Dam Failure Risk for Tailings Ponds Using WebGIS-Based UAV 3D Image
Abstract
:1. Introduction
2. Materials and Methods
2.1. Study Area
2.2. Three-Dimensional (3D) Modeling with Oblique Photography and WebGIS Visualization
2.2.1. Five-Angle Oblique Photography
2.2.2. Three-Dimensional Modeling
2.2.3. Method of Accuracy Verification
2.2.4. WebGIS-Based 3D Visualization
2.3. Analysis Method of Storage Capacity Change
2.4. Analysis Method of Dam Failure Risk
3. Results and Discussion
3.1. Accuracy Verification of 3D Images
3.2. Analysis of Storage Capacity Change
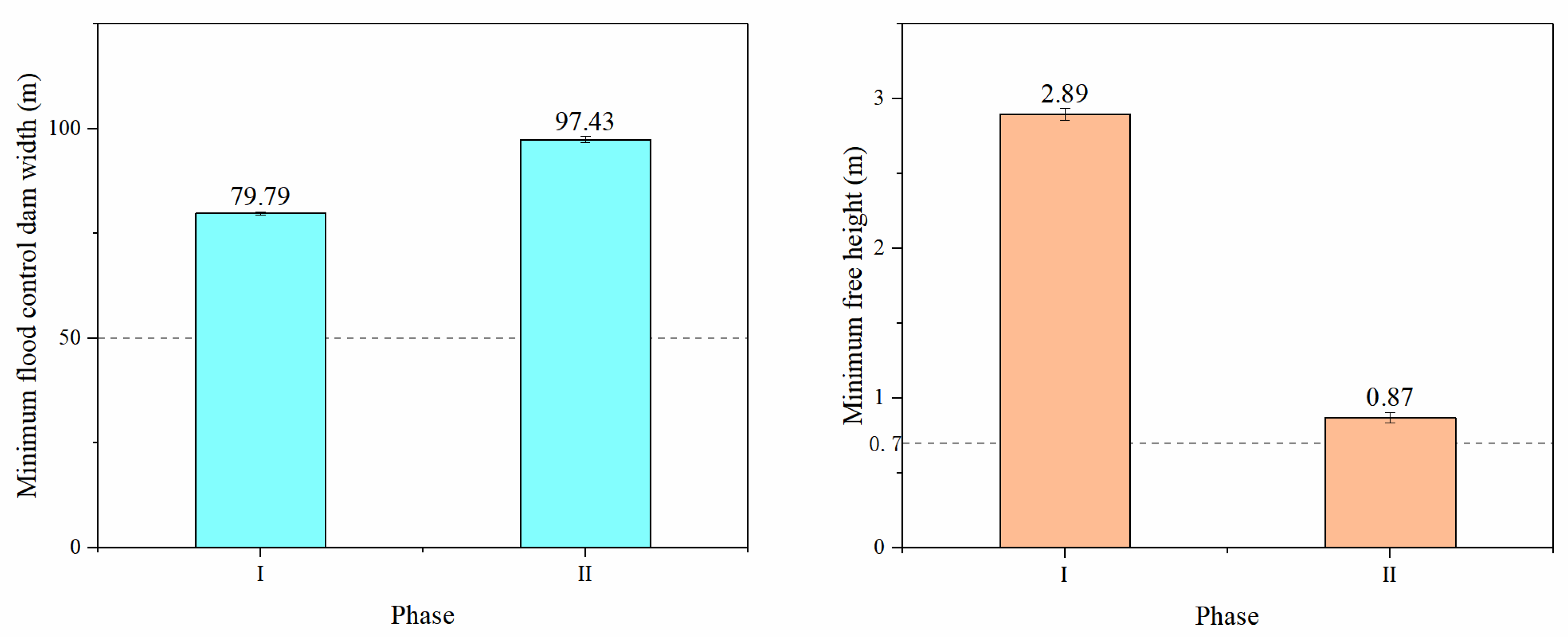
3.3. Analysis of Dam Failure Risk
4. Conclusions
Supplementary Materials
Author Contributions
Funding
Institutional Review Board Statement
Informed Consent Statement
Data Availability Statement
Conflicts of Interest
References
- Dong, L.J.; Deng, S.J.; Wang, F.Y. Some developments and new insights for environmental sustainability and disaster control of tailings dam. J. Clean. Prod. 2020, 269, 122270. [Google Scholar] [CrossRef]
- Wan, Y.T.; Zhong, Y.F.; Ma, A.L.; Hu, X.; Wei, L.F. Satellite-air-ground integrated multi-source earth observation and machine learning processing brain for tailings reservoir monitoring and rapid emergency response. Land. Degrad. Dev. 2023, 34, 1941–1959. [Google Scholar] [CrossRef]
- Du, Z.Y.; Ge, L.L.; Ng, A.H.M.; Zhu, Q.G.Z.; Horgan, F.G.; Zhang, Q. Risk assessment for tailings dams in Brumadinho of Brazil using InSAR time series approach. Sci. Total Environ. 2020, 717, 137125. [Google Scholar] [CrossRef] [PubMed]
- Lyu, J.; Hu, Y.; Ren, S.; Yao, Y.; Ding, D.; Guan, Q.; Tao, L. Extracting the Tailings Ponds from High Spatial Resolution Remote Sensing Images by Integrating a Deep Learning-Based Model. Remote Sens. 2021, 13, 743. [Google Scholar] [CrossRef]
- Cacciuttolo, C.; Cano, D. Spatial and Temporal Study of Supernatant Process Water Pond in Tailings Storage Facilities: Use of Remote Sensing Techniques for Preventing Mine Tailings Dam Failures. Sustainability 2023, 15, 4984. [Google Scholar] [CrossRef]
- Burritt, R.L.; Christ, K.L. Full cost accounting: A missing consideration in global tailings dam management. J. Clean. Prod. 2021, 321, 129016. [Google Scholar] [CrossRef]
- Owen, J.R.; Kemp, D.; Lebre, E.; Svobodova, K.; Murillo, G.P. Catastrophic tailings dam failures and disaster risk disclosure. Int. J. Disaster Risk Reduct. 2020, 42, 101361. [Google Scholar] [CrossRef]
- Lumbroso, D.; McElroy, C.; Goff, C.; Collell, M.R.; Petkovsek, G.; Wetton, M. The potential to reduce the risks posed by tailings dams using satellite-based information. Int. J. Disaster Risk Reduct. 2019, 38, 101209. [Google Scholar] [CrossRef]
- Liu, J.; Liu, R.; Zhang, Z.; Cai, Y.; Zhang, L. A Bayesian Network-based risk dynamic simulation model for accidental water pollution discharge of mine tailings ponds at watershed-scale. J. Environ. Manag. 2019, 246, 821–831. [Google Scholar] [CrossRef]
- Lin, S.-Q.; Wang, G.-J.; Liu, W.-L.; Zhao, B.; Shen, Y.-M.; Wang, M.-L.; Li, X.-S. Regional Distribution and Causes of Global Mine Tailings Dam Failures. Metals 2022, 12, 905. [Google Scholar] [CrossRef]
- Hancock, G.R.; Coulthard, T.J. Tailings dams: Assessing the long-term erosional stability of valley fill designs. Sci. Total Environ. 2022, 849, 157692. [Google Scholar] [CrossRef] [PubMed]
- Guimaraes, R.N.; Moreira, V.R.; Marciano de Oliveira, L.V.; Amaral, M.C.S. A conceptual model to establish preventive and corrective actions to guarantee water safety following scenarios of tailing dam failure. J. Environ. Manag. 2023, 344, 118506. [Google Scholar] [CrossRef] [PubMed]
- Cacciuttolo, C.; Cano, D. Environmental Impact Assessment of Mine Tailings Spill Considering Metallurgical Processes of Gold and Copper Mining: Case Studies in the Andean Countries of Chile and Peru. Water 2022, 14, 3057. [Google Scholar] [CrossRef]
- Petkovsek, G.; Hassan, M.; Lumbroso, D.; Collell, M.R. A Two-Fluid Simulation of Tailings Dam Breaching. Mine Water Environ. 2021, 40, 151–165. [Google Scholar] [CrossRef]
- Piciullo, L.; Storrosten, E.B.; Liu, Z.Q.; Nadim, F.; Lacasse, S. A new look at the statistics of tailings dam failures. Eng. Geol. 2022, 303, 106657. [Google Scholar] [CrossRef]
- Wu, P.; Liang, B.; Jin, J.; Zhou, K.; Guo, B.; Yang, Z. Solution and Stability Analysis of Sliding Surface of Tailings Pond under Rainstorm. Sustainability 2022, 14, 3081. [Google Scholar] [CrossRef]
- Wang, G.J.; Zhao, B.; Lan, R.; Liu, D.W.; Wu, B.S.; Li, Y.J.; Li, Q.M.; Zhou, H.M.; Liu, M.S.; Liu, W.L.; et al. Experimental Study on Failure Model of Tailing Dam Overtopping under Heavy Rainfall. Lithosphere 2022, 2022, 5922501. [Google Scholar] [CrossRef]
- Filkin, T.; Sliusar, N.; Huber-Humer, M.; Ritzkowski, M.; Korotaev, V. Estimation of dump and landfill waste volumes using unmanned aerial systems. Waste Manag. 2022, 139, 301–308. [Google Scholar] [CrossRef]
- Yan, D.; Li, G.; Li, X.; Zhang, H.; Lei, H.; Lu, K.; Cheng, M.; Zhu, F. An Improved Faster R-CNN Method to Detect Tailings Ponds from High-Resolution Remote Sensing Images. Remote Sens. 2021, 13, 2052. [Google Scholar] [CrossRef]
- Martinez-Segura, M.A.; Vasconez-Maza, M.D.; Garcia-Nieto, M.C. Volumetric characterisation of waste deposits generated during the production of fertiliser derived from phosphoric rock by using LiDAR and electrical resistivity tomography. Sci. Total Environ. 2020, 716, 137076. [Google Scholar] [CrossRef]
- Martin-Velazquez, S.; Rodriguez-Santalla, I.; Ropero-Szymanska, N.; Gomez-Ortiz, D.; Martin-Crespo, T.; de Ignacio-San Jose, C. Geomorphological Mapping and Erosion of Abandoned Tailings in the Hiendelaencina Mining District (Spain) from Aerial Imagery and LiDAR Data. Remote Sens. 2022, 14, 4617. [Google Scholar] [CrossRef]
- Martin-Crespo, T.; Gomez-Ortiz, D.; Pryimak, V.; Martin-Velazquez, S.; Rodriguez-Santalla, I.; Ropero-Szymanska, N.; de Ignacio-San Jose, C. Quantification of Pollutants in Mining Ponds Using a Combination of LiDAR and Geochemical Methods-Mining District of Hiendelaencina, Guadalajara (Spain). Remote Sens. 2023, 15, 1423. [Google Scholar] [CrossRef]
- Ren, H.; Zhao, Y.; Xiao, W.; Wang, X.; Sui, T. An Improved Ground Control Point Configuration for Digital Surface Model Construction in a Coal Waste Dump Using an Unmanned Aerial Vehicle System. Remote Sens. 2020, 12, 1623. [Google Scholar] [CrossRef]
- Gong, C.; Lei, S.; Bian, Z.; Liu, Y.; Zhang, Z.; Cheng, W. Analysis of the Development of an Erosion Gully in an Open-Pit Coal Mine Dump During a Winter Freeze-Thaw Cycle by Using Low-Cost UAVs. Remote Sens. 2019, 11, 1356. [Google Scholar] [CrossRef]
- Sliusar, N.; Filkin, T.; Huber-Humer, M.; Ritzkowski, M. Drone technology in municipal solid waste management and landfilling: A comprehensive review. Waste Manag. 2022, 139, 1–16. [Google Scholar] [CrossRef] [PubMed]
- Torok, A.; Bogoly, G.; Somogyi, A.; Lovas, T. Application of UAV in Topographic Modelling and Structural Geological Mapping of Quarries and Their Surroundings-Delineation of Fault-Bordered Raw Material Reserves. Sensors 2020, 20, 489. [Google Scholar] [CrossRef] [PubMed]
- Mello, C.C.S.; Salim, D.H.C.; Simoes, G.F. UAV-based landfill operation monitoring: A year of volume and topographic measurements. Waste Manag. 2022, 137, 253–263. [Google Scholar] [CrossRef]
- Johansen, K.; Erskine, P.D.; McCabe, M.F. Using Unmanned Aerial Vehicles to assess the rehabilitation performance of open cut coal mines. J. Clean. Prod. 2019, 209, 819–833. [Google Scholar] [CrossRef]
- Wong, L.; Vien, B.S.; Ma, Y.; Kuen, T.; Courtney, F.; Kodikara, J.; Chiu, W.K. Remote Monitoring of Floating Covers Using UAV Photogrammetry. Remote Sens. 2020, 12, 1118. [Google Scholar] [CrossRef]
- Kim, D.-P.; Kim, S.-B.; Back, K.-S. Analysis of Mine Change Using 3D Spatial Information Based on Drone Image. Sustainability 2022, 14, 3433. [Google Scholar] [CrossRef]
- Wang, K.; Yang, P.; Yu, G.M.; Yang, C.; Zhu, L.Y. 3D Numerical Modelling of Tailings Dam Breach Run Out Flow over Complex Terrain: A Multidisciplinary Procedure. Water 2020, 12, 2538. [Google Scholar] [CrossRef]
- Zhou, D.W.; Wang, L.; An, S.K.; Wang, X.P.; An, Y.F. Integration of unmanned aerial vehicle (UAV)-based photogrammetry and InSAR for mining subsidence and parameters inversion: A case study of the Wangjiata Mine, China. Bull. Eng. Geol. Environ. 2022, 81, 343. [Google Scholar] [CrossRef]
- Cao, D.G.; Zhang, B.L.; Zhang, X.B.; Yin, L.; Man, X.C. Optimization methods on dynamic monitoring of mineral reserves for open pit mine based on UAV oblique photogrammetry. Measurement 2023, 207, 112364. [Google Scholar] [CrossRef]
- Melton, C.A.; Hughes, D.C.; Page, D.L.; Phillips, M.S. Temporal multispectral and 3D analysis of Cerro de Pasco, Peru. Sci. Total Environ. 2020, 706, 135640. [Google Scholar] [CrossRef] [PubMed]
- Luo, W.D.; Gan, S.; Yuan, X.P.; Gao, S.; Bi, R.; Hu, L. Test and Analysis of Vegetation Coverage in Open-Pit Phosphate Mining Area around Dianchi Lake Using UAV-VDVI. Sensors 2022, 22, 6388. [Google Scholar] [CrossRef]
- Zhang, H.; Li, Q.M.; Wang, J.C.; Fu, B.T.; Duan, Z.J.; Zhao, Z.Y. Application of Space-Sky-Earth Integration Technology with UAVs in Risk Identification of Tailings Ponds. Drones 2023, 7, 222. [Google Scholar] [CrossRef]
- Lastilla, L.; Belloni, V.; Ravanelli, R.; Crespi, M. DSM Generation from Single and Cross-Sensor Multi-View Satellite Images Using the New Agisoft Metashape: The Case Studies of Trento and Matera (Italy). Remote Sens. 2021, 13, 593. [Google Scholar] [CrossRef]
- Agisoft. Metashape. Available online: https://www.agisoft.com/ (accessed on 1 May 2023).
- Lewinska, P.; Glowacki, O.; Moskalik, M.; Smith, W.A.P. Evaluation of structure-from-motion for analysis of small-scale glacier dynamics. Measurement 2021, 168, 108327. [Google Scholar] [CrossRef]
- Bentley. ContextCapture. Available online: https://www.bentley.com/software/contextcapture/ (accessed on 1 May 2023).
- Mazzei, M.; Quaroni, D. Development of a 3D WebGIS Application for the Visualization of Seismic Risk on Infrastructural Work. ISPRS Int. J. Geo-Inf. 2022, 11, 22. [Google Scholar] [CrossRef]
- Liu, J.; Wang, J.; Chen, Y.; Lippold, H.; Xiao, T.; Li, H.; Shen, C.-C.; Xie, L.; Xie, X.; Yang, H. Geochemical transfer and preliminary health risk assessment of thallium in a riverine system in the Pearl River Basin, South China. J. Geochem. Explor. 2017, 176, 64–75. [Google Scholar] [CrossRef]
- People’s Government of Yunfu Yunan District. Physical Geography. Available online: https://www.yunan.gov.cn/yaqrmzf/zjya/zrdl/content/post_1274105.html (accessed on 9 February 2021).
- Yao, C.; Wu, L.G.; Yang, J.H.; Xiao, L.X.; Liu, X.F.; Jiang, Q.H.; Zhou, C.B. Influences of Tailings Particle Size on Overtopping Tailings Dam Failures. Mine Water Environ. 2021, 40, 174–188. [Google Scholar] [CrossRef]
- Lai, H.; Liu, L.; Liu, X.; Zhang, Y.; Xuan, X. Unmanned aerial vehicle oblique photography-based superposed fold analysis of outcrops in the Xuhuai region, North China. Geol. J. 2020, 56, 2212–2222. [Google Scholar] [CrossRef]
- Tucci, G.; Gebbia, A.; Conti, A.; Fiorini, L.; Lubello, C. Monitoring and Computation of the Volumes of Stockpiles of Bulk Material by Means of UAV Photogrammetric Surveying. Remote Sens. 2019, 11, 1471. [Google Scholar] [CrossRef]
- Yang, C.-J.; Yeh, L.-W.; Cheng, Y.-C.; Jen, C.-H.; Lin, J.-C. Badland Erosion and Its Morphometric Features in the Tropical Monsoon Area. Remote Sens. 2019, 11, 3051. [Google Scholar] [CrossRef]
- Che, Y.; Wang, Q.; Xie, Z.; Zhou, L.; Li, S.; Hui, F.; Wang, X.; Li, B.; Ma, Y. Estimation of maize plant height and leaf area index dynamics using an unmanned aerial vehicle with oblique and nadir photography. Ann. Bot. 2020, 126, 765–773. [Google Scholar] [CrossRef]
- Incekara, A.; Delen, A.; Seker, D.; Goksel, C. Investigating the Utility Potential of Low-Cost Unmanned Aerial Vehicles in the Temporal Monitoring of a Landfill. ISPRS Int. J. Geo-Inf. 2019, 8, 22. [Google Scholar] [CrossRef]
- Esri. ArcGIS Enterprise. Available online: https://enterprise.arcgis.com/en/ (accessed on 1 May 2023).
- Savini, L.; Tora, S.; Di Lorenzo, A.; Cioci, D.; Monaco, F.; Polci, A.; Orsini, M.; Calistri, P.; Conte, A. A Web Geographic Information System to share data and explorative analysis tools: The application to West Nile disease in the Mediterranean basin. PLoS ONE 2018, 13, e0196429. [Google Scholar] [CrossRef]
- Wei, L.; Hong, L.; Wenjie, X.; Xiaolin, K. A WebGIS-Based Platform for Sewage Treatment Facilities in Villages and Small Towns Near the Lake Dian. J. Phys. Conf. Ser. 2021, 1961, 012066. [Google Scholar] [CrossRef]
- Ding, H.; Cai, M.; Lin, X.; Chen, T.; Li, L.; Liu, Y. RTVEMVS: Real-time modeling and visualization system for vehicle emissions on an urban road network. J. Clean. Prod. 2021, 309, 127166. [Google Scholar] [CrossRef]
- Fys, M.; Yurkiv, M.; Lozynskyi, V. Modeling of 3-D objects using geodetic and cartographic data and determining their volumes with an accuracy assessment. Remote Sens. Appl. Soc. Environ. 2021, 22, 100506. [Google Scholar] [CrossRef]
- Park, H.C.; Rachmawati, T.S.N.; Kim, S. UAV-Based High-Rise Buildings Earthwork Monitoring-A Case Study. Sustainability 2022, 14, 10179. [Google Scholar] [CrossRef]
- Labant, S.; Gergelova, M.B.; Kuzevicova, Z.; Kuzevic, S.; Fedorko, G.; Molnar, V. Utilization of Geodetic Methods Results in Small Open-Pit Mine Conditions: A Case Study from Slovakia. Minerals 2020, 10, 489. [Google Scholar] [CrossRef]
- Daspatial. DasViewer. Available online: https://www.daspatial.com/cn/dasviewer (accessed on 1 May 2023).
- GB 39496-2020; Safety Regulation for Tailings Pond. State Administration for Market Regulation. Standardization Administration: Beijing, China, 2020.
- CH/T 9015-2012; Specifications for the Digital Products of Three-dimensional Model on Geographic Information. State Bureau of Surveying and Mapping: Beijing, China, 2012.
- CJJ/T 8-2011; Code for Urban Survey. Ministry of Housing and Urban-Rural Development of the People’s Republic of China: Beijing, China, 2011.
- Guangdong Hydrological Station. Guangdong Storm Runoff Check Calculation Chart; Guangdong Hydrological Station: Guangzhou, China, 1991. [Google Scholar]









| Square Type | Illustrations | Calculation Formulas |
|---|---|---|
| Four-point all-cut (or four-point all-fill) | ![]() | |
| Two-fill and two-cut | ![]() | |
| One-fill and three-cut (or one-cut and three-fill) | ![]() | (Exchange the formulas of and when one-cut and three-fill) |
| Research | Plane Error (m) | Elevation Error |
|---|---|---|
| Kim et al. [30] | 0.085–0.091 | 0.121–0.128 |
| Mello et al. [27] | 0.073–0.100 | 0.086–0.128 |
| Phase | Storage Capacity by WebGIS Measurement (m3) | Storage Capacity by Both Software (m3) | Percentage Error (%) | ||
|---|---|---|---|---|---|
| ContextCapture Viewer | DasViewer | Average | |||
| I | 204,798.63 | 203,144.91 | 203,417.05 | 203,280.98 | 0.75 |
| II | 148,767.12 | 148,182.43 | 148,400.10 | 148,291.27 | 0.32 |
| Change | 56,031.51 | 54,962.48 | 55,016.95 | 54,989.71 | 1.89 |
| Phase | Flood Regulation Water Level (m) | Fill Volume by WebGIS Measurement (m3) | Fill Volume by Both Software (m3) | Percentage Error (%) | ||
|---|---|---|---|---|---|---|
| ContextCapture Viewer | DasViewer | Average | ||||
| I | 185.24 | 37,889.80 | 38,060.67 | 38,095.34 | 38,078.01 | −0.49 |
| II | 188.79 | 37,878.31 | 37,786.00 | 37,800.36 | 37,793.18 | 0.23 |
| Number | Phase I | Phase II | ||||
|---|---|---|---|---|---|---|
| H | L | Dam Slope Ratio | H | L | Dam Slope Ratio | |
| 1 | 38.39 | 156.24 | 1:4.07 | 39.69 | 164.25 | 1:4.14 |
| 2 | 37.80 | 153.58 | 1:4.06 | 39.52 | 164.34 | 1:4.16 |
| 3 | 32.46 | 131.19 | 1:4.04 | 34.03 | 140.61 | 1:4.13 |
| 4 | 24.02 | 97.74 | 1:4.07 | 24.62 | 102.45 | 1:4.16 |
| 5 | 18.66 | 75.06 | 1:4.02 | 19.68 | 80.8 | 1:4.11 |
| Average | / | / | 1:4.05 | / | / | 1:4.14 |
Disclaimer/Publisher’s Note: The statements, opinions and data contained in all publications are solely those of the individual author(s) and contributor(s) and not of MDPI and/or the editor(s). MDPI and/or the editor(s) disclaim responsibility for any injury to people or property resulting from any ideas, methods, instructions or products referred to in the content. |
© 2023 by the authors. Licensee MDPI, Basel, Switzerland. This article is an open access article distributed under the terms and conditions of the Creative Commons Attribution (CC BY) license (https://creativecommons.org/licenses/by/4.0/).
Share and Cite
Zhi, M.; Zhu, Y.; Jang, J.-C.; Wang, S.; Chiang, P.-C.; Su, C.; Liang, S.; Li, Y.; Yuan, Y. Analysis of Storage Capacity Change and Dam Failure Risk for Tailings Ponds Using WebGIS-Based UAV 3D Image. Sustainability 2023, 15, 14062. https://doi.org/10.3390/su151914062
Zhi M, Zhu Y, Jang J-C, Wang S, Chiang P-C, Su C, Liang S, Li Y, Yuan Y. Analysis of Storage Capacity Change and Dam Failure Risk for Tailings Ponds Using WebGIS-Based UAV 3D Image. Sustainability. 2023; 15(19):14062. https://doi.org/10.3390/su151914062
Chicago/Turabian StyleZhi, Meihong, Yun Zhu, Ji-Cheng Jang, Shuxiao Wang, Pen-Chi Chiang, Chuang Su, Shenglun Liang, Ying Li, and Yingzhi Yuan. 2023. "Analysis of Storage Capacity Change and Dam Failure Risk for Tailings Ponds Using WebGIS-Based UAV 3D Image" Sustainability 15, no. 19: 14062. https://doi.org/10.3390/su151914062
APA StyleZhi, M., Zhu, Y., Jang, J.-C., Wang, S., Chiang, P.-C., Su, C., Liang, S., Li, Y., & Yuan, Y. (2023). Analysis of Storage Capacity Change and Dam Failure Risk for Tailings Ponds Using WebGIS-Based UAV 3D Image. Sustainability, 15(19), 14062. https://doi.org/10.3390/su151914062



