Next Article in Journal
Analysis of the Accessibility Improvement Index in Urban Areas through Heritage Buildings Used as Museums—Case Studies in the Region of Murcia (Spain)
Previous Article in Journal
Digital Economy, Factor Allocation Efficiency of Dual-Economy and Urban-Rural Income Gap
 
 
Font Type:
Arial Georgia Verdana
Font Size:
Aa Aa Aa
Line Spacing:
Column Width:
Background:
Article

Sustainable Ergonomic Workplace: Fostering Job Satisfaction and Productivity among Business Process Outsourcing (BPO) Workers

by
Ma. Janice J. Gumasing
*,
Emil Renfred A. Rendon
and
Josephine D. German
School of Industrial Engineering and Engineering Management, Mapúa University, 658 Muralla St., Intramuros, Manila 1002, Philippines
*
Author to whom correspondence should be addressed.
Sustainability 2023, 15(18), 13516; https://doi.org/10.3390/su151813516
Submission received: 8 August 2023 / Revised: 6 September 2023 / Accepted: 7 September 2023 / Published: 9 September 2023

Abstract

:
The business process outsourcing (BPO) sector is important in managing business especially in a developing country like the Philippines. Call centers are one of the most common type of industries within the BPO sector as they generate 75.1% of its revenues. Given the lack of studies regarding the ergonomic factors in the BPO industry, the goal of this research is to examine the relationships of different ergonomic domains on the job satisfaction and overall productivity of the BPO agents in a customer service or call center industry. The data were gathered through an online survey and the approach used for this study was a variance-based partial least squares structural equation modeling (PLS-SEM) with maximum likelihood estimation. Through analysis, it was proven that macro-ergonomics and physical ergonomics have significant effects on the overall productivity of BPO workers, while cognitive and macro-ergonomics have a significant influence on job satisfaction. In addition to this, it was also proven in the study that overall productivity and job satisfaction were significantly associated. This is one of the first studies to investigate and examine the relationship between ergonomic domains and the productivity and job satisfaction of a Filipino BPO or call center worker. The results of this study could be used as a reference for further investigations by future researchers, especially on more ergonomic factors as well as the extrinsic variables that were not covered by the researchers of this paper. In addition to this, the proposed framework might also be adapted and used as a reference for further studies to produce more accurate and updated results.

1. Introduction

Business process outsourcing (BPO) is one of the largest and fastest-growing sectors of industries worldwide. BPO service providers, particularly call centers, have been given importance by companies worldwide, especially when it comes to formulating goals and managing operations [1]. According to Zhang et al. [2], BPO integration and implementation could affect companies positively as costs are reduced while the overall level of competitiveness rises. As defined by the Philippine Department of Trade and Industry [3], business process outsourcing is a third-party service provided by an external company to conduct service-type business processes such as human resources, financial management, information technology specialists, and call centers.
Call or contact centers are the biggest branch of the existing BPO companies in the Philippines. In a study conducted by Magtibay-Ramos et al. [4], these centers contributed at least 75.1% of the revenues generated within the process outsourcing industry as they provide services to multiple and various markets worldwide, especially in the United Kingdom and the United States of America. In addition, Magtibay-Ramos et al. [4] also stated that around 68.6% of workers in the BPO industry work in call or contact centers. Given the out-of-date nature of the study referenced, however, it is expected that this number has grown systematically as it has also been proven that the BPO industry has developed within the following years [5]. Since the beginning of the COVID-19 pandemic, large BPO companies switched to a fully online, work-from-home setting, minimizing the financial, logistical, and health benefits being provided to the BPO or call center agents [6]. This reduced workers’ overall productivity and job satisfaction [6] as the calls rarely go through. Given this, as the world began to adapt to the new normal, call centers worldwide, especially in the Philippines, reopened and reverted to the physical, office setting [7]. Thus, the overall design of the workplace within a contact center can be deemed relevant as it can affect the overall fatigue and competitiveness of a particular agent, impacting overall productivity and job satisfaction [8].
When it comes to job satisfaction, ergonomics can play a significant role in creating a comfortable and safe work environment for employees [9]. Ikkone [10] defined ergonomics as the interaction between a worker and the other factors within the work environment. Ergonomics aims to examine the behavioral, physiological, and psychological factors and capabilities that could be accomplished in the workplace. Such factors are studied extensively in the multiple branches of ergonomics. Thus, ergonomics is deemed relevant in the overall design of the workplace [10]. There are several domains of ergonomics, including physical, cognitive, and macro-ergonomics [11].
Physical ergonomics deals with the overall design of the work environment. It is concerned with different factors such as lighting, noise levels, and the design of the workstations as they can be used to identify the interaction of human movements to productivity and the addressing of such interactions [12]. In a related study conducted in European Union countries, it was found that at least 17% to 22% of the overall population, particularly in workplace facilities from both industrial and occupational aspects, experience higher noise levels than those recommended by the World Health Organization (WHO) [13]. This results in hearing loss and reduced efficiency in outputs within the workplace, as stated in a similar study conducted for Swedish call center agents, as the noise levels they experienced during and after phone calls exceeded the recommended levels of 65 dB [14]. Other factors, such as the lighting, temperature, and the design of the workstation, are also deemed relevant to the issue of job satisfaction in BPOs [15]. Duplakova et al. [16] stated that illumination and the design of lighting within the workplace should be considered as one of the major factors that generally affect the performance output, including the rate of errors committed. In a related study conducted, Juslen and Tenner [17] stated that the lighting aspect within the workplace brings ambiance, comfort, and satisfaction to the workers inside the facility. In addition to lighting and noise levels, temperature and thermal comfort are also found relevant to job satisfaction and efficiency. In a study conducted by Lee et al. [18], which aimed to identify the effects and relationship of indoor workplace design to personal factors in South Korea, it was revealed that thermal comfort is a major source of environmental quality and job satisfaction. Lastly, the design of the workstation is also found to be significant to job satisfaction. According to Garrett et al. [19], adults working in call centers in the United States spend 90% of their shift hours in a seated position which results to back pain and reduced productivity due to dissatisfaction and discomfort. Thus, implementing improvements to the factors that affect physical ergonomics negatively can reduce the risk factors, which could then result in improved efficiency and job satisfaction as well as reduced injuries or sick leave [20].
Macro-ergonomics is another branch of ergonomics that should be taken note of when it comes to job satisfaction. Kleiner [21] defined macro-ergonomics as the overall design of systems or processes within a given organization or workplace. Commonly used in supply chain aspects, macro-ergonomics can improve optimization [22] and overall job satisfaction through employee engagement [23]. Christy [24] also stated that heightened employee engagement, as well as improved worker–supervisor relationships within organizations, can affect the output of the organization. We can relate this to Castanheira and Chambel’s [25] statement that job satisfaction, particularly in call centers, is directly affected by the job involvement experienced, which then, in turn, causes or lessens the mental fatigue of a call center agent.
Mental fatigue, in general, is within the scope of cognitive ergonomics, which is the third and last branch of ergonomics that is deemed relevant for this study. Wu et al. [26] defined cognitive ergonomics as studies wherein mental mechanisms and processes such as perceptions, visualizations, memory, fatigue, and decision-making are covered. The amount of workload and overall mental fatigue affects job satisfaction, especially in call center agents [25]. Given the nature of call center work wherein an agent is tasked to handle a communication device while organizing data and information seen on a computer, this exposes the workers to increased workload and mental fatigue, particularly on longer shifts [27]. If left unresolved, these work hazards can affect overall productivity and cause job dissatisfaction which can result in turnover and losses to the organization or client [27,28]. In addition to this, prolonged work-related stress or mental fatigue can also cause health problems for the workers, which also cause even greater job dissatisfaction and burnout [29].
While there are an abundant number of available, related studies in the literature, there is still an obvious lack of studies determining the overall causes of job satisfaction of BPO workers based on ergonomic factors, especially within the Philippines where the BPO and/or call center industry is on the rise. In addition, such studies can be beneficial as the level of employee turnover in BPOs, and call centers can directly affect the economy as more and more countries and international organizations apply for BPO services from the Philippine BPO companies.

1.1. Review of Related Literature

In recent years, the business process outsourcing (BPO) sector has grown significantly, with millions of people globally engaging in different BPO operations [30]. These employees’ job satisfaction and productivity are essential to the success of BPO firms. This literature review aims to investigate the link between ergonomic factors and BPO employees’ job satisfaction and productivity. Workplace design, equipment, physical ergonomics, and psychosocial characteristics are all examples of ergonomic areas that substantially influence employee well-being and performance [31].
Ergonomics, or the design of workplaces, jobs, equipment, and systems to accommodate workers’ skills and limits, significantly influence employee well-being and a company’s overall success [32]. Numerous studies have established a clear link between various ergonomic factors, including physical, cognitive, and macro-ergonomics, and their impact on job satisfaction and productivity.
In this research [33], Chinedu et al. evaluate the association between ergonomic interventions and musculoskeletal disorders in office employees. They discover a clear correlation between ergonomic workplace design changes and decreased musculoskeletal illnesses. Furthermore, the research found that workers who are less physically uncomfortable report better levels of job satisfaction, emphasizing the relevance of ergonomics in improving workplace satisfaction. A study by Hendrick [34] investigating the relationship between ergonomics and productivity across several sectors found that ergonomic adjustments, such as workstation and equipment design, may significantly boost productivity. The study also stresses that worker comfort, as a result of ergonomic considerations, is a fundamental driver of increased job satisfaction.
Moreover, Bridger and Brasher [35] investigate the effect of ergonomic variables on employee well-being and work performance. The results show a substantial link between ergonomically planned work settings and better physical and psychological well-being. This, in turn, leads to enhanced work satisfaction and performance, with consequences for total productivity. Kolgiri et al. [36] also conducted a literature review on the association between ergonomics and organizational stress. It examines how ergonomic changes, including psychological components, might reduce employee stress levels. Lower stress levels are related to improved job satisfaction and productivity, illustrating ergonomics’ broad impact on the workplace.
Sohrabi and Babamiri [37] also perform a comprehensive assessment of research assessing the effectiveness of ergonomic training on office employees. According to the review, such training improves work ergonomics, reduces pain, and increases job satisfaction. Employees’ productivity levels tend to grow as they become more at ease in their work settings. According to a study by Gumasing and Ilo [38], macro-ergonomic domains such as job design, job characteristics, and job involvement could affect employees’ psychological states, which in turn drive their motivation and performance. Jobs with these traits are more likely to result in increased motivation and productivity.
In the BPO work sector, Sprigg and Jackson [39] conducted empirical research. It investigates the impact of ergonomics on employee retention. According to the study, BPO businesses that focus on ergonomic considerations in their office design have reduced turnover rates due to improved job satisfaction, leading to increased productivity. The importance of ergonomics in the BPO industry is also highlighted in the study by d’Enrico et al. [40], which emphasizes the prevalence of musculoskeletal problems among BPO personnel as a result of extended sitting and repeated duties. It emphasizes the importance of ergonomic initiatives in improving employee health and well-being. Research performed by Gupta and Sekher [41] also investigates the link between ergonomic workstations and worker satisfaction. It discovers that BPO employees who work in ergonomically designed spaces are better satisfied with their jobs because they suffer less physical pain and are more driven to perform effectively.
In conclusion, the examined literature emphasizes the relevance of ergonomics in influencing job satisfaction and productivity. Ergonomics is concerned with physical comfort, psychological well-being, and occupational stress [42]. Organizations may create settings where workers are happier, healthier, and more productive by enhancing ergonomics, eventually benefitting the workforce and the organization as a whole [43].

1.2. Research Objectives

This study aims to examine the relationships of the ergonomic domains on the job satisfaction and overall productivity of the BPO agents in a customer service or call center. Through the study, multiple factors and branches of ergonomics, namely macro-ergonomics, physical ergonomics, and cognitive ergonomics, are studied and are given relevance. Such factors are to be analyzed using the structural equation modeling (SEM) approach. However, it should be noted that this study’s scope did not cover extrinsic factors affecting job satisfaction, such as salary, job security, and job benefits, as it only focused on ergonomic and intrinsic variables that could affect the perception of a BPO worker’s job satisfaction.

1.3. Significance of the Study

This is one of the first studies to investigate and examine the relationship between ergonomic domains, productivity and job satisfaction, and Filipino BPO service providers or call center workers. The results of the study could be used as a reference for further investigations by future researchers, especially on more ergonomic factors as well as the extrinsic variables that were not covered by the researchers of this paper. In addition to this, the proposed framework might also be adapted and used as a reference for further studies to produce more accurate and updated results.
The business process outsourcing (BPO) industry is one of the biggest contributors to the Philippine economy. In addition to this, it also provides job opportunities to millions of Filipinos both locally and internationally in the thousands of BPO companies worldwide. Job satisfaction plays an important role in determining the overall productivity of the workers within the BPO sector [44]. However, there are multiple branches of ergonomics that affect job satisfaction, namely physical ergonomics, cognitive ergonomics, and macro-ergonomics. In a study conducted by Alarcon et al. [45], it was found that BPO employees, particularly those that work in BPO companies within Quezon City, work more productively and efficiently in a more favorable work environment. Such environments include factors such as the design of the workstations, occupational safety, as well as the level of technology being implemented [45]. The overall workload, fatigue, and stress were also found as major factors for job dissatisfaction. In a study conducted by Smith, A. and Smith [46], it was stated that the mental workload being faced by BPO workers usually affects the mental well-being of a particular employee as stress, mental fatigue, and other mental health issues or disorders become prevalent which could then lead to lower productivity and motivation to work. Lastly, Akbari et al. [47] state that proper macro-ergonomic implementation at work increases the overall efficiency in a workplace by at least 50–90%. In addition to this, they also stated that improved job involvement and employer–employee interactions increase job satisfaction and productivity by at least 200% as employees are given more control and are rewarded for their work [47]. These factors are given relevance and are considered in this study. Figure 1 below shows the proposed conceptual framework for this research.

2. Conceptual Framework

The job satisfaction and overall productivity of BPO employees could be affected by factors that exist within the work environment. Physical ergonomics refers to the interaction of workers in the workplace environment including the physical layout or arrangement of an individual’s workstation [48]. In a study conducted by Alarcon et al. [45], it was found that physical ergonomics plays a big role in developing and improving the productivity of a certain employee in a BPO company as productivity increases by at least 5–10% when the environment is improved, further contributing to job satisfaction. Having a proper workstation design can also lead to the lessening of time off due to work-related injuries and disorders. Campo et al. [49] stated that neck, shoulder, wrist, and back pain were the most common complaints of BPO workers in Metro Manila due to the poor design of workstations. Joint and other musculoskeletal disorders are also deemed common due to the present work environment leading to job dissatisfaction [49].
In a study by Tint et al. [50], it was proved that the physical work environment can have a significant impact on job dissatisfaction and productivity. Furthermore, they found that poor lighting, noise levels, temperature, and air quality were all significant predictors of job dissatisfaction among office workers [50]. This study highlights the importance of a comfortable physical work environment in promoting job satisfaction. A review by Robertson and Cooper [51] also found that poor physical work environments can lead to decreased productivity, increased absenteeism, and increased turnover rates, all of which can contribute to job dissatisfaction. Their review underscores the importance of creating a comfortable physical work environment to promote employee well-being and job satisfaction. Overall, the factors of physical ergonomics such as noise, illumination, temperature, and workstation design contribute to overall job satisfaction and productivity. Given this, it was hypothesized that:
H1. 
Physical Ergonomics has a significant and direct effect on job satisfaction.
H2. 
Physical Ergonomics has a significant and direct effect on overall productivity.
Cognitive ergonomics refers to the interaction of aspects of a worker’s psychological or mental state with the work environment, including the work that is performed [48]. Cognitive ergonomics, particularly the psychosocial aspects such as job stress and workload due to prolonged computer and telephone tasks, causes concerns such as mental fatigue and other health issues to BPO agents [52]. Orjuela and Brijaldo [53] stated that the overwhelming job-related stress due to the workload being faced by BPO workers can lead to the prevalence of mental fatigue which can cause lessened job satisfaction, performance, and productivity. Further studies, particularly those that cover the BPO industry, also state that the overwhelming workload, combined with the factor of the constant changing of shifts of BPO workers could result in job dissatisfaction and mental health problems [53,54]. Studies also found a connection between stress, burnout, and job dissatisfaction. A study by Shirom and Melamed [55] found that job stress and burnout were strongly associated with job dissatisfaction. They found that workers who reported high levels of stress and burnout were more likely to be dissatisfied with their job, even after controlling for other factors such as pay and working conditions. Another study by Maslach et al. [56] found that burnout was a significant predictor of job dissatisfaction. They found that workers who experienced burnout were more likely to be dissatisfied with their job, and that this effect was particularly strong for workers who felt emotionally exhausted and depersonalized. A study by Leitao et al. [57] also found that job stress was a significant moderator to overall productivity, with higher levels of stress predicting lower levels of productivity. According to Ziaei et al. [58], job stress, mental fatigue, workload, and burnout are all factors of cognitive ergonomics. Cognitive ergonomics is concerned with designing work systems and environments that promote cognitive processes, such as perception, attention, memory, and decision-making, while reducing mental workload and fatigue. Thus, it was hypothesized that:
H3. 
Cognitive Ergonomics has a significant and direct effect on job satisfaction.
H4. 
Cognitive Ergonomics has a significant and direct effect on overall productivity.
Macro-ergonomics refers to the overall policies, systems, and processes that an employee can potentially experience in the social aspects of a workplace [48]. In a study conducted by Christy [24], it was stated that employee engagement is one of the most relevant topics or aspects in an ergonomic workplace as it can help in improving the overall job satisfaction and “passion for work” of a particular employee within the company. In addition to this, Christy [24] also stated that healthy workplace environments lead to productivity and can only be achieved through interactive relationship and engagements between the employees and the organization. Researchers have found that well-designed jobs lead to higher levels of job satisfaction and productivity. Specifically, jobs that are challenging, provide opportunities for skills development, offer autonomy and decision-making authority, and provide feedback and recognition for a job well done are more likely to result in job satisfaction [59]. Studies have also shown that employees who feel a strong sense of job involvement are more likely to be satisfied with their job. Job characteristics such as autonomy, complexity, and feedback have also been found to be positively related to job satisfaction [60]. Research has also shown that employees who feel a strong sense of organizational commitment are more likely to be satisfied with their job [61,62]. Overall, the literature suggests that job design, job involvement, job characteristics, and organizational commitment can all have significant effects on productivity and job satisfaction, which are all factors related to macro-ergonomics. Further studies also confirm that increased importance on macro-ergonomics and “quality-of-life” at a workplace increases productivity and the maximization of a worker’s ability as mental fatigue is lessened, and job satisfaction is increased [47]. Given this, it was hypothesized that:
H5. 
Macro-ergonomics has a significant and direct effect on job satisfaction.
H6. 
Macro-ergonomics has a significant and direct effect on overall productivity.
Job satisfaction is one of the most important and most useful factors in a particular workplace as it can help in increasing overall organizational effectiveness and productivity [63]. According to studies, companies and organizations around the world place an emphasis on job satisfaction as a factor due to its general nature wherein it can influence the motivation and productivity of a particular employee [64,65]. In addition, Rose et al. [66] also stated that the level of job satisfaction an employee experiences within a particular workplace, including the overall sense of achievement and successfulness, is perceived to be linked to productivity as intrinsic motivation; therefore, deeming it as one of the major factors in determining the efficacy and efficiency of a particular workplace. Several studies have found a positive relationship between job satisfaction and job performance, which includes productivity. The studies provide strong evidence for a positive relationship between job satisfaction and productivity, and found that job satisfaction is related to motivation, engagement, job performance, and employee retention, all of which contribute to productivity in the workplace [67,68,69]. Thus, it was hypothesized that:
H7. 
Job satisfaction has a significant and direct effect on overall productivity.

3. Materials and Methods

3.1. Participants

Our study’s population comprises BPO professionals in the Philippines. Individuals from diverse BPO fields, such as inbound and outbound customer service, technical support, sales and marketing, and helpdesk support, are included. Our primary goal is to understand the work satisfaction levels of this diversified set of experts who contribute to the country’s BPO industry’s growth and development.
Due to realistic time, funding, and resource constraints, we cannot investigate every BPO professional in the country. We instead chose a representative sample from this population. A random sample of BPO agents from various geographies, sectors, and job positions was used in our sampling technique. This ensures that our sample represents the variety of the wider population. By surveying this sample, we want to draw inferences and generalize regarding work satisfaction trends and issues impacting BPO professionals throughout the Philippines. We used statistical approaches to guarantee that the sample is representative and that our results are reliable.
In this study, an online survey was conducted using purposive sampling to select participants from employees of the BPO industry. The survey was distributed through Google forms and was shared with the target respondents for a period of three months, from May 2023 to July 2023 using different social media platforms such as Instagram, Facebook, Twitter, WeChat, and Viber. Cross-sectional designs were utilized to distribute the questionnaires. The total number of target participants in the survey is 333, which followed the guidelines set by Kosar et al. [70] where a margin of error of 5% was deemed acceptable for the chosen sample size.

3.2. Instruments

The survey consisted of a 65-item questionnaire. The respondents’ demographics were determined in the first section of the questionnaire using 6-item questions, including age, gender, civil status, work position, and work duration. The second part of the questionnaire consists of the indicators based on the proposed framework. This measured workers’ job satisfaction and overall productivity. The survey consists of item questions where all answers were on a 5-point Likert scale ranging from “strongly disagree” to “strongly agree”. Five (5) latent variables were used in the survey which include (1) physical ergonomics, (2) cognitive ergonomics, (3) macro-ergonomics, (4) job satisfaction, and (5) overall productivity. The items for the constructs were adopted from multiple existing studies [71,72,73,74] as shown in Appendix A.

3.3. Structural Equation Modeling

The data that were collected from the survey were analyzed using multivariate analysis. In this study, the structural equation model (SEM) that was used is a variance-based partial least squares SEM (PLS-SEM) with maximum likelihood estimation. Partial least squares structural equation modeling (PLS-SEM) is a statistical method used to analyze the relationships between latent variables [75]. It is a hybrid of two other statistical methods, partial least squares regression and structural equation modeling [76].
PLS-SEM is often used in fields such as business, marketing, and social sciences to analyze complex models and relationships between variables. It is particularly useful when the sample size is relatively small, or the data are non-normal or highly skewed. The main advantage of PLS-SEM is its ability to handle highly complex models and non-normal data. It can also be used for exploratory data analysis, model development, and hypothesis testing [77].

3.4. Higher-Order Construct Analysis

The model in this study was presented using formative–reflective higher-order constructs. Sarstedt et al. [78] suggest that higher-order constructs make use of both higher-order and lower-order components to minimize the number of path model relationships [79]. According to Hooper et al. [80], higher order SEM can be used in ergonomic studies to explore the complex relationships between various ergonomic factors and human performance or well-being. For example, a study may use higher order SEM to model the relationships between several different ergonomic factors (e.g., lighting, temperature, noise levels, etc.) and their impact on employee productivity. The study may also examine how other factors, such as job satisfaction or individual characteristics, influence these relationships [81].
In the study analyzing factors affecting job satisfaction and overall productivity of workers in the BPO industry, the following latent variables were considered: physical ergonomics, cognitive ergonomics, and macro-ergonomics. These variables make up the reflective constructs, which are the higher-order components. The physical ergonomics variable is an example of a higher-order construct, which is analyzed using formative constructs including workstation design, noise, illumination, and temperature. For cognitive ergonomics, the formative constructs include mental workload, fatigue, stress, and burnout. On the other hand, for macro-ergonomics, the formative constructs include job design, job involvement, job characteristics, and organizational commitment. These dimensions have been previously established by prior research and have been employed in numerous studies. The integrated model using ergonomic domains consists of 5 latent variables and 12 constructs.

4. Results

4.1. Demographic Profile

Table 1 below provides a summary of the overall demographic profile of the survey’s respondents. The profile takes note of their age, gender, civil status, work position, and daily work duration. It was observed that at least 53.2% of the respondents are female, 36% were male, and the remaining 10.8% are LGBTQ+. This statistic suggests that the BPO industry in the Philippines recognizes and respects the rights and identities of LGBTQ+ employees, which can contribute to a more positive workplace culture and attract talent from a wide range of backgrounds. This may also indicate that the industry is relatively gender-inclusive and provides opportunities for women to participate in various roles.
Most of the respondents came from the 26–30-year-old age group as they represented 22.5% of the sample, followed by the 21–25 and 31–35-year-old age groups with a percentage of 19.8%. A total of 16.2% of the respondents came from the 41–45-year-old age group, while 11.7% came from the 36–40-year-old group. Lastly, the 18–20-year-old group comprised 5.4% of the respondents while the remaining 2% and 1% came from the 46–50 and above 50 age groups, respectively. The respondents’ age distribution shows a wide variety of ages, showing diversity in terms of career phases and experience levels among the studied population. These data may be useful for analyzing workforce composition and designing strategies or interventions to meet the requirements of various age groups within the context of the research or survey.
Most of the respondents are single as they represent 67.6% of the sample, followed by the married and the separated with percentages of 28.8% and 3.6%, respectively. None of the respondents are widowed. According to the distribution of marital statuses among respondents, a substantial component of the sample is single, with a smaller proportion married and an even smaller percentage separated. The lack of widowed respondents may correspond to the sample’s lower age groups. This information may be useful for understanding the questioned population’s personal and family dynamics.
For work positions, 77.5% of the respondents are team members while the remaining 22.5% are managers, supervisors, or team leaders. Lastly, 88.3% of the respondents revealed that they work at least 8 h per day, followed by the respondents who work 10 h daily with the percentage of 5.4%. The remaining percentages fall on the respondents who work part-time for at least 4 h per day, more than 12 h per day, and at least 12 h per day which accumulated the percentages of 3.6%, 1.8%, and 0.9%, respectively. The distribution of positions reveals that the vast majority of respondents are team members, with a considerable minority holding management or supervisory positions. The distribution of work hours shows that the typical full-time work schedule is the most common among the studied population, although there are also persons with extended or part-time work arrangements. These results give insights into the surveyed group’s task roles and work hours, which might be useful in understanding their work-related experiences and needs.

4.2. Results of SEM

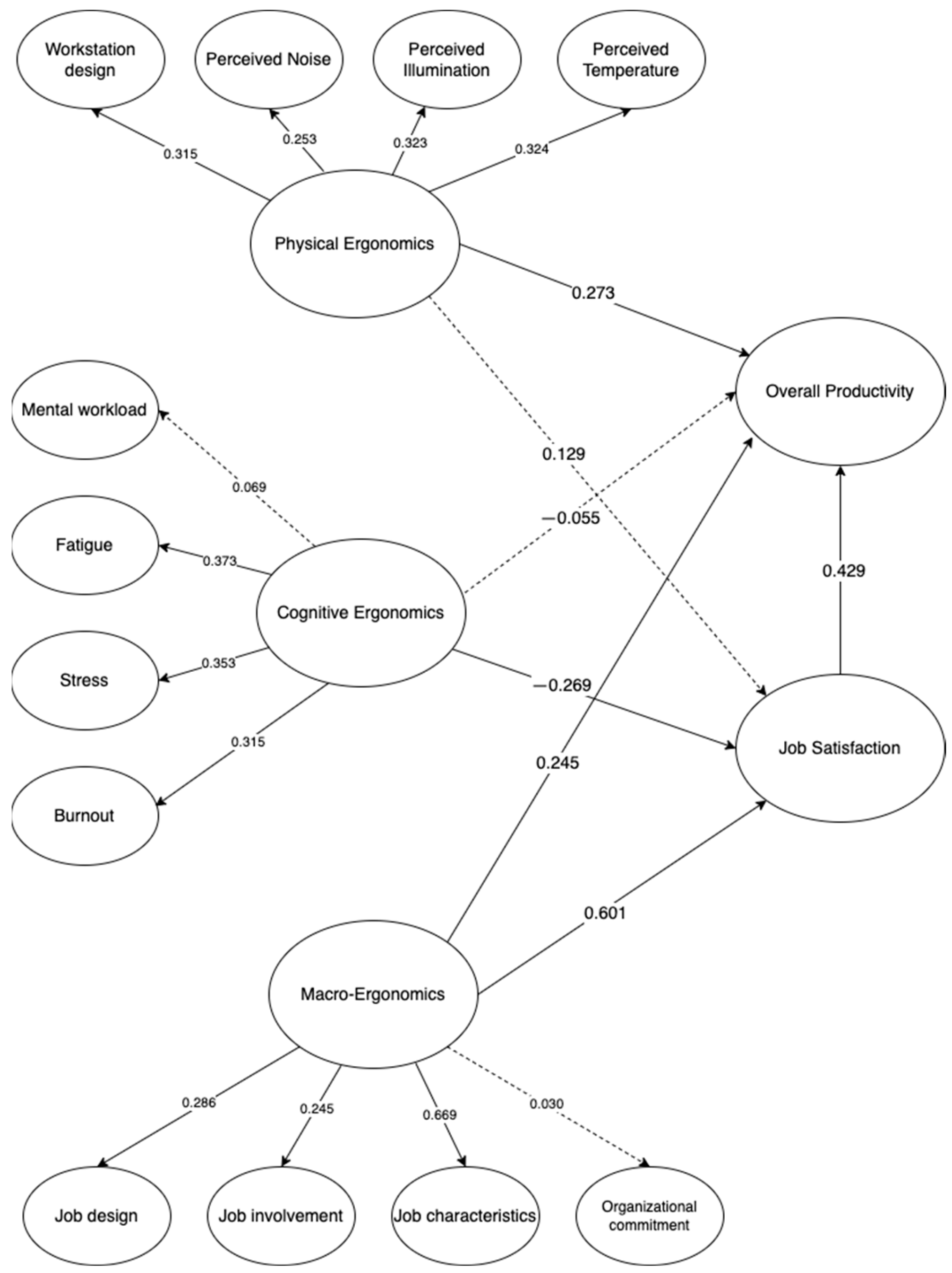
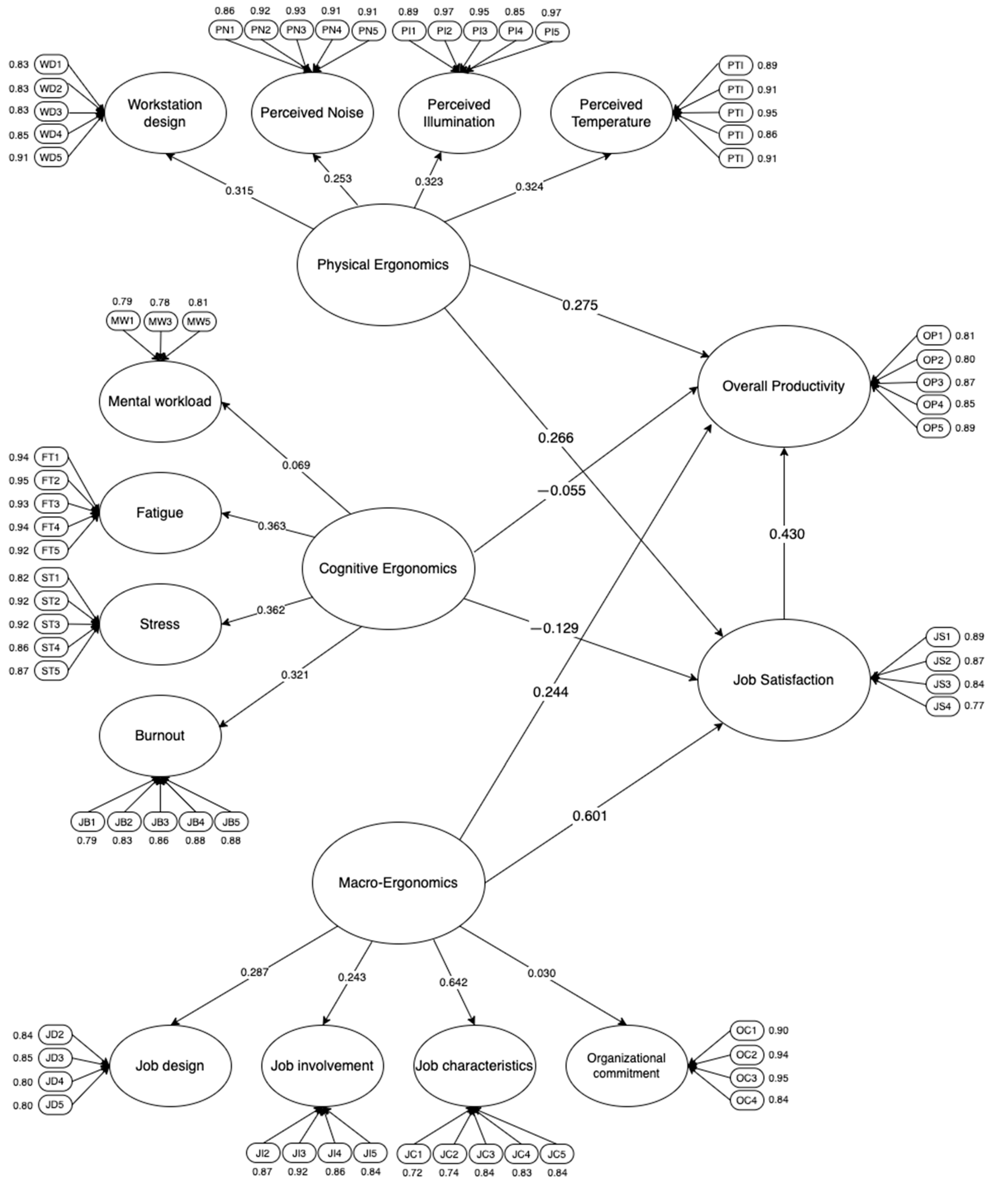
Figure 2 shows the initial working framework model of the SEM regarding the factors that affect the overall productivity and job satisfaction of BPO agents and the overall relationships as supported by multiple previous studies. Through the survey questionnaire, the researchers were able to determine the measuring factor for each construct or branch of ergonomics as well as its connection and relationship to job satisfaction and productivity. Given this, Figure 2 below reveals the observed values for each presented factor. This SEM model was used by the researchers as guide to the analysis and discussion of results as it also corresponds to the accuracy of the hypothesis presented in the previous section.
Table 2 and Table 3 below show the reliability and convergent validity of the gathered data for both the lower and higher order constructs using the SEM model. The reliability and validity of the observed data were tested using Cronbach’s alpha (α) as well as the composite reliability (CR) and the average variance extracted (AVE) [38]. The AVE was computed and calculated using the grand mean value of the outer variables to its relationship or connection to the corresponding constructs. Items, such as MW2, MW4, JD1, and JI1, within a construct that had generated values of less than 0.7 were disregarded in the final model as it was deemed that there were no internal consistencies to other measures within the construct. This is due to the items’ validity being unable to match the given variable’s overall variability. In addition, the researchers considered the convergent validity threshold value of greater than 0.5 for the AVE as recommended by Hair et al. (2011) [77]. Given this, the researchers had observed that the values accumulated are higher than the requirement therefore showing consistency, validity, and dependability to the items in the sample [82].
Table 4 and Table 5 demonstrate the tests conducted to determine the overall validity of the discriminants of the study. Prior to investigating correlations between latent variables, it became important to consider discriminant validity [38]. Some of the most common methods used to evaluate the discriminant validity in studies are the Fornell–Larcker criterion and the cross-loading investigation [83,84]. The overall validity and accuracy of the discriminants are proven when two reflective constructs’ values fall below 0.85 using variance-based SEM for the Heterotrait–Monotrait ratio and the assigned constructs have a higher value than all other loadings of other constructs for Fornell–Larcker [81,82]. The results, as demonstrated in Table 4 and Table 5, show reliability and convergent validity as the observed or accumulated values are within the accepted threshold set by the tests. Given this, the researchers can conclude that the values accumulated for each construct were valid, accurate, and accepted. The model’s shared constructs should be lesser than their corresponding squared AVEs [83]. According to Yusoff et al. [83], this method of the comparison of the squared AVEs to the given latent variables were formulated and referenced by Fornell and Larcker. Thus, the researchers determined that the model is deemed accurate and reliable as there are valid convergences and discriminants present, as shown in the results shown in Table 4 and Table 5.
The study performed higher order SEM through the PLS-SEM method. According to Ullman et al. [84], PLS-SEM is one of the most common multi-variance analytical and modeling methods in determining the correlations of variables and/or constructs. Table 6 below provides an overall tabulated summary of the multiple hypotheses given in the study. It can be observed that macro-ergonomics and its constructs have the highest significant relationship with or effects on overall productivity and job satisfaction, as they produced the highest beta coefficients of 0.504 and 0.411, respectively (p value < 0.001; p value < 0.001). On the other hand, the hypothesis test revealed that cognitive ergonomics has a negative but significant relationship with job satisfaction (β = −0.110; p-value = 0.042) and an insignificant relationship with or effects on the overall productivity (β = −0.051; p-value = 0.387). On the contrary, physical ergonomics was revealed to have a positive and significant effect on the overall productivity of a BPO worker (β = 0.386; p-value < 0.001). However, physical ergonomics was deemed insignificant to job satisfaction (β = 0.118; p-value = 0.145). The study was also able to prove the significant relationship of job satisfaction to the overall productivity of the worker (β = 0.378; p-value < 0.001). Overall, only H1 and H4 are to be rejected as these constructs were deemed to have insignificant relationships with or effects on job satisfaction and overall productivity, respectively, as they accumulated p-values greater than 0.05.
A model fit analysis was conducted to determine the validity of the overall SEM model. The SRMR, adjusted Chi-square (dF), and the normal fit index (NFI) were used and taken note of for the model fit analysis as these were recommended by previous studies by Henseler et al. [85], Hu [86], and Baumgartner and Homburg [87]. Given this, Table 7 provides an overall summary of the model fit analysis. As observed, the resulting parameter estimates are above the proposed minimum cut-off values. Thus, the researchers deemed the SEM model valid.
Figure 3 displays the final SEM of the study. This model was constructed based on the initial testing and analysis. In addition to this, the SEM model was also evaluated through the computed R2, and the beta coefficient values from the hypothesis test. Given the results, the computed job satisfaction is 77.3% while for overall productivity it is 63.7%. This proves that the model is valid and is adequate to explain the relationships between the variables.

5. Discussion

The study aimed to examine the overall impact or effects of different ergonomic factors to job satisfaction and overall productivity of workers within the business process outsourcing (BPO) industry in the Philippines, attempting to close the research gap on the lack of studies regarding the subject of BPO or call center worker’s job satisfaction and overall productivity. Ergonomic domains such as physical, cognitive, and macro-ergonomics were used as constructs in measuring the effects as well as the relationship of the factors to job satisfaction and overall productivity.
In this study, the macro-ergonomic factors were found to have the highest positive significant effect and relationship with both overall productivity (β = 0.245; p-value < 0.001) and job satisfaction (β = 0.601; p-value < 0.001) of the BPO workers, thereby accepting H5 and H6. This means that the overall engagement as well as the job design within a BPO company or call center is proven crucial as it can significantly impact the job satisfaction and productivity of the workers. We found a strong positive correlation between the macro-ergonomic domain and productivity, which is consistent with the findings of Gumasing and Ilo [38], wherein job involvement, a construct of macro-ergonomics, was found to have a significant effect on a person’s job satisfaction. In a similar study, Holtom et al. [88] stated that when work is designed to match employees’ skills and preferences, it can lead to increased job satisfaction as individuals feel more engaged, motivated, and fulfilled in their roles. Oldham and Hackman [89] also suggest that organizations may foster a positive and encouraging environment that improves job satisfaction and productivity by considering job design elements, job involvement, and organizational commitment.
Furthermore, our findings also highlighted the role of macro-ergonomic factor, particularly job design and characteristics, in shaping overall productivity. Consistent with Christy and Duraisamy’s study [42], employees are more likely to be motivated when their job tasks align with their skills and interests. This aligns with the research conducted by Saks [60] emphasizing that jobs with positive characteristics can enhance productivity because employees are more likely to invest effort and attention when they find their work intrinsically rewarding.
Macro-ergonomics focuses on creating work environments that encourage employee engagement and job satisfaction. Since BPO operations heavily rely on a large workforce handling repetitive and sometimes monotonous tasks, macro-ergonomics could create a more dynamic and satisfying work environment by including job rotation, task diversity, autonomy, and chances for decision-making. Thus, the BPO sector benefits from increased work satisfaction, lower turnover rates, and better staff retention.
Another interesting finding in the study is the insignificant influence of organizational commitment to the macro-ergonomic domain, leading to job satisfaction and productivity. Job satisfaction is often seen as an antecedent or precursor to organizational commitment since several studies worldwide have shown that satisfied employees are more likely to display organizational commitment [90,91]. However, the causal link is reversed in our suggested model given in this paper, indicating that organizational commitment is a prerequisite for work satisfaction.
Meyer and Allen’s foundational work on organizational commitment defines five core job dimensions that affect specific personal- and work-related outcomes, including job satisfaction [92]. The five core job dimensions identified are autonomy, feedback, skill variety, task identity, and task significance. Affective commitment is strongly related to job satisfaction and is primarily connected with an emotional connection to the company. According to research, employees who are more content with their employment are more likely to demonstrate more significant levels of emotional attachment to the firm. This is anticipated to strengthen their connection to and dedication to the company. The focus on work design and intrinsic motivation in the job characteristic model (JCM) accords with the assumption that job satisfaction is a precursor to organizational commitment.
Porter and Lawler also presented a model in which job satisfaction leads to higher work effort and performance, which results in reward and recognition. As a result, organizational commitment improves. Job satisfaction is emphasized in their concept as a precursor to organizational commitment. An opposing opinion contends that organizational commitment may also contribute to work satisfaction, resulting in a bidirectional connection [93,94].
According to Herzberg’s theory, job satisfaction is caused by distinct variables [95]. Job satisfaction is determined by characteristics connected to the intrinsic qualities of the job, such as accomplishment, acknowledgement, work itself, responsibility, and advancement. These elements are also helpful in building a feeling of commitment to the organization. Employees may become more dedicated to the company as they experience job satisfaction, and as they grow more committed, they may obtain more pleasure from their work [96]. Several longitudinal studies have demonstrated that increased levels of work satisfaction are followed by increases in organizational commitment over time. This supports the notion that work satisfaction precedes and influences the development of organizational commitment.
The connection between job satisfaction and organizational commitment is complicated and dynamic. While the job characteristics model stresses satisfaction with work as a prerequisite for commitment [92], another viewpoint contends that strong organizational commitment may also create job satisfaction. Understanding this bidirectional link is critical for organizations looking to improve employee engagement, satisfaction, and performance. Researchers and practitioners should incorporate both views to thoroughly understand this essential interaction in varied organizational situations.
The study also revealed that physical ergonomic factors have a significant effect on overall productivity (β = 0.273; p-value < 0.001). This means that factors such as the design of the workstation, perceived illumination, perceived noise, and workplace temperature impacts the job productivity in the BPO company, thereby accepting H2. A similar finding was observed in a study conducted by Hendrick [34], which proves that proper workstation design can significantly enhance productivity. In a BPO setting, ergonomic factors such as adjustable chairs, desks, and computer monitors help employees maintain a comfortable and healthy posture, reducing the risk of musculoskeletal disorders and fatigue, which improves focus and work efficiency [97]. In addition, multiple studies have revealed that work environment design, such as noise [98], temperature [79], and illumination [99], affects the overall workplace or office productivity. According to Katabaro and Yan [100], appropriate lighting levels, both natural and artificial, can reduce eye strain and increase the alertness of BPO employees. Similarly, controlling noise levels through sound-absorbing materials, strategic office layouts, or noise-cancelling technologies can improve focus and concentration, enhancing call center agents’ productivity [101]. In general, prioritizing physical ergonomics in BPO work environments is essential for ensuring employees’ well-being, productivity, and satisfaction. By designing workstations and work environments that promote comfort, safety, and efficiency, BPO companies can create a supportive environment that benefits both the workers and the organization. While our findings confirm the positive relationship between ergonomic improvements and job motivation, they also unveil novel insights regarding the influence of ergonomic factors on specific aspects of productivity, extending the work of Hendik [34].
It was also proved in this study that cognitive ergonomic factors have a significant effect on job satisfaction (β = −0.055; p-value = 0.042). This means that high workload, stress, fatigue, and job burnout have detrimental effects on job satisfaction and productivity. These factors can contribute to feelings of dissatisfaction, disengagement, and reduced motivation among employees in the BPO sector, thereby accepting H3. As discussed in the previous section, our findings shed light on the pivotal role of cognitive ergonomic factors in enhancing job satisfaction. A similar finding was found by Walker et al. [102], wherein cognitive risk factors were proved to reduce cognitive ability, decision-making skills, and general job performance, resulting in lower levels of work motivation and productivity. Kolgiri et al. [36], also found that people under stress have an increased risk of burnout and motivation loss, resulting in job dissatisfaction and lesser productivity levels. This was also proven in a study by Hoboubi et al. [103], where job stress and mental workload were observed to have effects on the job satisfaction of workers in the Iranian petrochemical industry. According to a study, it is crucial for organizations to address these factors by implementing strategies that promote work–life balance, stress management, adequate rest, and supportive work environments [104]. This study contributes to the literature by addressing the limited research on the specific effects of cognitive ergonomic factors on job satisfaction within the BPO sector, thereby bridging a critical research gap.
In addition, the study also proved that job satisfaction has a positive influence on overall productivity (β = 0.429; p-value < 0.001), thereby accepting H7. This means that when BPO workers feel satisfied, thus providing a sense of fulfillment and competence, it can contribute to a sense of accomplishment and boost their productivity and ability to achieve their goals. This belief was evident in the findings of Behravesh [64], which examine the relationship between job satisfaction and performance. It suggests a positive correlation between job satisfaction and job performance, indicating that individuals who are more satisfied with their jobs tend to perform better. A study by Hayati and Caniago [105], which highlighted the role of intrinsic motivation in job satisfaction, suggested that intrinsically motivated individuals, driven by their own interests and satisfaction derived from the work itself, experience higher levels of work productivity. As Park [106] suggests, it is essential to consider overall work environment, employee well-being, and fairness in recognizing and rewarding productivity to ensure a positive and sustainable relationship between job satisfaction and productivity among BPO workers.
On the other hand, it was found that physical ergonomics has no significant effect on job satisfaction (β = 0.129; p-value = 0.145), thereby rejecting H1. This implies that when it comes to the working environment of BPO workers, different people have different preferences and requirements. While some workers may find more job satisfaction due to specific workstation and work environment design features, others may have different preferences or place a higher value on other aspects. For instance, a study by Fahr [107] proved that some employees might choose an open workplace design that encourages cooperation and communication, while others value seclusion and quiet workstations. As a result, individual variations may affect how the workstation design affects job satisfaction. Therefore, to effectively foster job satisfaction, a holistic approach that addresses multiple aspects of the work environment is necessary. This includes factors beyond workstation design, such as organizational policies, communication, job design, reward systems, and recognition.
The study also revealed that cognitive ergonomic factors have a negative and insignificant effect on the overall productivity (β = −0.055; p-value = 0.387) of BPO workers, thereby rejecting H4. This shows that cognitive risk factors such as workload, fatigue, or burnout could not affect the overall productivity of BPO workers. This finding contradicts the existing body of research demonstrating the effect of workload, fatigue, and burnout on work productivity [108,109,110]. According to Smith et al. [108], excessive workload, particularly when it results in an effort–reward imbalance, is associated with adverse health impacts and decreased productivity. Lockley et al. [109] also conducted research on the critical problem of fatigue in firms employing shift employees. It explains how weariness may lead to decreased performance, mistakes, and accidents, reducing total productivity. In addition, research by Molino et al. [110] in the organizational setting underlines that excessive job expectations, especially workload, may lead to burnout, which therefore reduces work productivity. It is widely recognized that these factors can impair cognitive functioning, decrease motivation, and hinder performance, ultimately leading to reduced productivity. However, some individuals may have a higher level of resilience and maintain their productivity levels despite experiencing fatigue, increased workload, or burnout. These individuals may possess effective coping mechanisms, exceptional time management skills, or a natural ability to sustain performance under challenging circumstances. This was also confirmed in a study by Hoboubi et al. [103], wherein it was found that the overall productivity and job stress of workers in the Iranian petrochemical industry proved to be insignificant.
In this study, it was proven that there are several factors and constructs that influence both job satisfaction and the overall productivity of workers within the BPO industry. Thus, improving the overall design of the workplace (physical ergonomics) as well as the work culture and job involvement (macro-ergonomics) could also impact and improve the overall productivity of the agents. The same could be deemed as true for job satisfaction as improving factors such as, but not limited to, overall workload (cognitive ergonomics) and organizational commitment (macro-ergonomics) may lead to increased job satisfaction giving BPO companies the chance to retain and hire talented professionals.
Ergonomics, the science of designing work environments and tools to fit the capabilities and needs of the workforce, play a pivotal role in creating sustainable workplaces. Employee health and well-being is a critical part of workplace sustainability. Ergonomics prioritize the design of workstations that decrease the risk of musculoskeletal illnesses, repetitive strain injuries, and psychological stress. Ergonomics reduce health-related absenteeism by emphasizing worker comfort and safety, so contributing to a sustainable, productive workforce. The present study discovered that workers who feel less pain and stress are more likely to stay healthy and motivated over time, lessening the strain on healthcare resources, and benefitting both people and companies. In a sustainable workplace, enhanced productivity is not merely a short-term gain; it is a fundamental component of long-term viability. As ergonomically designed workstations and tools support employees in achieving their full potential, organizations can maintain high levels of productivity over time.

6. Conclusions

This study examined the effects of different ergonomic factors on the job satisfaction and overall productivity of BPO workers in the Philippines. The data were gathered through purposive sampling using an e-survey with 333 participants. The study utilized the variance-based partial least squares SEM (PLS-SEM) with maximum likelihood estimation in testing the relationships of the factors or constructs with both job satisfaction and overall productivity.
Results of the study showed that the macro-ergonomic domain has the highest significant relationship to job satisfaction. This implies that overall involvement and job design inside a BPO firm or call center have been critical as they may greatly affect worker job satisfaction and productivity. Since macro-ergonomics focuses on establishing a work environment favorable to employee comfort and productivity, it may substantially influence job satisfaction. For instance, a well-designed job can significantly impact job satisfaction as it directly affects the nature of the work, the workload, and the level of autonomy that employees have. Jobs that offer a variety of tasks and responsibilities also tend to be more satisfying because they reduce monotony and boredom. Employees are less likely to experience burnout in roles that provide opportunities for diverse activities. In addition, highly involved employees tend to identify strongly with their work, which can lead to higher job satisfaction. They may derive a sense of purpose and personal fulfilment from their roles.
On the other hand, it was proven that physical ergonomics has the highest significant influence on the overall productivity of BPO workers. Since BPO employees generally work long hours at their workstations, sometimes in front of computers, poorly designed workstations or poor ergonomics may cause physical discomfort. Employees become distracted by physical pain when uncomfortable, resulting in lower attention and productivity. Physical ergonomics, such as ergonomic seats, adjustable workstations, and optimum monitor positioning, ease these discomforts, enabling employees to focus on their activities more effectively. Long-term exposure to uncomfortable postures and repetitive movements, frequent in BPO duties, may result in musculoskeletal disorders (MSDs). Workers who suffer from MSDs may need to take time off work, resulting in lower productivity. Thus, physical ergonomics may aid in the prevention of these illnesses by ensuring that workstations and equipment are designed to reduce physical strain and encourage neutral postures, lowering the incidence of work-related accidents.
In conclusion, it was proved that ergonomics is critical for work satisfaction and productivity because it addresses physical and psychological well-being, lowers the risk of MSDs and health concerns, and improves task efficiency and employee engagement. A well-designed ergonomic work environment produces a positive feedback loop in which happy and healthy workers are more productive, eventually contributing to the sustainable workplace.

6.1. Practical and Managerial Applications

The BPO industry is one of the largest industries in the Philippines. Thus, it is important for BPO companies to improve on the factors that affect both job satisfaction and productivity. Understanding these factors could help guide managerial decisions in improving job satisfaction levels. As stated in the previous sections, the overall productivity may be impacted and improved by enhancing the physical ergonomics of the workplace as well as the work culture and job engagement. The same could be said to apply to job satisfaction, as improving on known stress-inducing elements such as workload and organizational commitment may result in increased job satisfaction, giving BPO companies increased opportunities to retain professionals, prevent losses, and gain more clients as productivity is increased which results in more calls being answered or services provided. The results of the study on the job satisfaction and productivity of BPO employees could also provide valuable insights to managers, enabling them to make informed decisions and implement interventions that improve job satisfaction, engagement, and productivity. By focusing on these aspects, organizations can create a positive work environment that fosters employee satisfaction, which in turn leads to enhanced productivity and better customer service delivery.

6.2. Limitations and Future Use

The study is only limited to the intrinsic factors experienced by Filipino workers employed in the BPO industry. Thus, it is recommended for future researchers to cover and include the more difficult elements relating to job satisfaction such as job security, job benefits, career development opportunities, and performance recognition and rewards. Such factors could be deemed relevant as they offer extrinsic rewards to the worker which could then affect their perceptions of their work especially on the macro-ergonomic factors. It is also important to note that the specific difficult elements that will have the most significant impact on job satisfaction and productivity can vary by industry, organization, and individual preferences. Therefore, it is valuable for employers to tailor their approach to the unique needs and circumstances of their workforce.
Furthermore, it is also recommended for future researchers to conduct a longer survey for more respondents as it can also affect the results. Lastly, more outer variables or lower order constructs should be considered, if possible, as this study is only limited to the sub-factors presented.

Author Contributions

Conceptualization, M.J.J.G. and E.R.A.R.; Methodology, E.R.A.R.; Software, E.R.A.R.; Validation, J.D.G.; Formal analysis, M.J.J.G.; Investigation, M.J.J.G.; Resources, E.R.A.R. and J.D.G.; Data curation, E.R.A.R.; Writing—original draft, E.R.A.R.; Writing—review & editing, E.R.A.R. and J.D.G.; Visualization, M.J.J.G.; Supervision, M.J.J.G.; Project administration, M.J.J.G.; Funding acquisition, M.J.J.G. and J.D.G. All authors have read and agreed to the published version of the manuscript.

Funding

This research received no external funding.

Institutional Review Board Statement

This study was approved by Mapua University Research Ethics Committees.

Informed Consent Statement

Informed consent was obtained from all subjects involved in the study.

Data Availability Statement

The data presented in this study are available on request from the corresponding author.

Conflicts of Interest

The authors declare no conflict of interest.

Appendix A. Constructs and Measurement Items

ItemsMeasureSupporting References
Workstation Design
WD1  I have an adjustable work chair that is suitable for my workstation[71,111,112]
WD2  I have a working table that is suitable for my workstation
WD3  I have adequate space available in my workstation
WD4  I am satisfied with my workspace layout
WD5  I am comfortable with my workstation design
Perceived Noise
PS1  My background noise does not interfere with my concentration during the work shift[71,113,114]
PS2  My background noise does not interfere with my communication with the clients
PS3  My background noise does not interfere with my understanding of what is being discussed by the client
PS4  My background noise from other employees on calls does not affect my ability to respond
PS5  My background noise does not affect the overall quality of my work experience
Perceived Illumination
PI1  I have proper lighting distribution in my workstation[71,111,115]
PI2  I have proper lighting when working with my computer and writing/reading paper
PI3  The lighting fixtures in my work area provide steady illumination
PI4  The lighting fixtures in my work area are positioned to reduce glare from various sources
PI5  The reflection from the lighting in my work area does not hinder my work
Temperature Levels
TM1  I have a sufficient source of ventilation in my workstation[71,116,117]
TM2  I feel comfortable with the air quality in my workstation
TM3  I feel comfortable with the temperature level in my workstation
TM4  The temperature level in my work area does not interfere with my concentration during the work shift
TM5  The temperature level in my work area does not affect the overall quality of my work experience
Mental Workload
MW1  My work requires a lot of technical knowledge[118,119]
MW2  I usually experience scenarios that require quick thinking and complex decision making
MW3  My work involves a lot of responsibilities and accountabilities with little to no guidance from colleagues and/or leaders
MW4  My work requires exact and accurate responses particularly in finding different alternatives
MW5  I lack the necessary resources which leads me to use other inefficient methods
Mental Fatigue
FT1  The use of tools and equipment in my workplace causes mental fatigue[72,73,120,121,122]
FT2  The user interface design of the equipment I use in my workplace causes mental fatigue
FT3  The design of displays, controls, and feedback mechanisms of the communication in my workplace causes mental fatigue
FT4  The use of software applications in my workplace causes mental fatigue
FT5  The design of visual aids in my workplace causes mental fatigue
Work Stress
WS1  I feel stressed due to the high work load assigned to me[123,124,125]
WS2  I feel stressed due the poor design of tasks in my workplace
WS3  I feel stressed due to the lack of control in my workplace
WS4  I feel stressed due the too much information I receive in my workplace
WS5  I feel stressed due to the poor work environment design in my workplace
Job Burnout
JB1  I feel burnout out because of the highly repetitive task assigned to me[126,127]
JB2  I feel burnout out because of the excessive workload assigned to me
JB3  I feel burnout because of the poor communication in my workplace
JB4  I feel burnout out because of the lack of support from my supervisor and colleagues
JB5  I feel burnout out because of the lack of control from my supervisor and colleagues
Job Design
JD1  My work does not feel repetitive as there are a variety of different steps and process every time giving me the sense of achievement[128,129,130]
JD2  I have complete autonomy and control for the necessary steps for my work’s processes
JD3  I feel like my work is significant in the development of myself and my organization
JD4  I feel valued and recognized for the work I do within the organization
JD5  My job utilizes my skills and abilities to the fullest
Job Involvement
JI1  I am very much involved personally in my job[131,132,133]
JI2  I am completely devoted to my job, and it is not just something I do, it is a part of who I am.
JI3  Most of my interests are centered around my job
JI4  Most of my personal life goals are job-oriented
JI5  I consider my job to be very central to my existence
Job Characteristics
JC1  I experience stimulating and challenging work[134,135,136]
JC2  I have great chances to exercise independent thought and action
JC3  I have opportunities to learn new things in my work
JC4  I have opportunities for personal growth and development
JC5  I have a sense of worthwhile accomplishment in my work
Organizational Commitment
OC1  I talk up about this organization to my friends as a great organization to work for[74,137]
OC2  I am proud to tell others that I am part of this organization
OC3  I am extremely glad that I chose this organization to work
OC4  I will choose to stay in this organization despite having opportunities to work in another
Overall Productivity
OP1  I feel productive on my work.[56,138,139]
OP2  I am able to complete my tasks efficiently
OP3  I feel like my work contributes to the success of my organization
OP4  I have the necessary tools and resources to be productive
OP5  I am able to manage my work to accomplish more tasks
Job Satisfaction
JS1  The company clearly conveys its mission to me[74,140,141]
JS2  I have the tools and resources I need to do my job.
JS3  The amount of work expected of me is reasonable.
JS4  It is easy to get along with my colleagues and the overall morale in the department is high

References

  1. Liu, S.; Wang, L.; Huang, W. Effects of process and outcome controls on business process outsourcing performance: Moderating roles of vendor and client capability risks. Eur. J. Oper. Res. 2017, 260, 1115–1128. [Google Scholar] [CrossRef]
  2. Zhang, Y.; Liu, S.; Tan, J.; Jiang, G.; Zhu, Q. Effects of risks on the performance of Business Process Outsourcing Projects: The moderating roles of Knowledge Management Capabilities. Int. J. Proj. Manag. 2018, 36, 627–639. [Google Scholar] [CrossRef]
  3. Javalgi, R.R.G.; Dixit, A.; Scherer, R.F. Outsourcing to emerging markets: Theoretical perspectives and policy implications. J. Int. Manag. 2009, 15, 156–168. [Google Scholar] [CrossRef]
  4. Magtibay-Ramos, N.; Estrada, G.B.; Felipe, J. An Analysis of the Philippine Business Process Outsourcing Industry; ERD Working Paper Ed.; Ser. 93; National Capital Region Asian Development Bank: Manila, Philippines, 2007. [Google Scholar]
  5. Blackwood, M. The Philippines: The New Call-Centre Capital of the World? 2017. Available online: https://democracylab.uwo.ca/Archives/2016__2017_research_/technology_in_the_phillippines/the_philippines_the_new_callcentre_capital_of_the_world.html (accessed on 12 March 2023).
  6. Taussig, E. COVID-19’s Impact on Call Centers. 1 October 2020. Available online: https://magazine.wharton.upenn.edu/digital/covid-19s-impact-on-call-centers/ (accessed on 12 March 2023).
  7. Royandoyan, R. Gov’t Says No Extension of Work-from-Home Setup for Call Centers. 10 March 2022. Available online: https://www.philstar.com/business/2022/03/09/2166049/govt-says-no-extension-work-home-setup-call-centers (accessed on 13 March 2023).
  8. Memon, M.A.; Ting, H.; Salleh, R.; Ali, J.K.; Yacob, Y. Level of stress and job satisfaction among call operators: A case of Malaysian telecommunication sector. Int. Rev. Manag. Mark. 2016, 6, 442–447. [Google Scholar]
  9. Robertson, M.M. The role of ergonomics in improving job satisfaction and productivity. Workplace Health Saf. 2015, 63, 94–97. [Google Scholar]
  10. Ikonne, C.N. Influence of workstation and work posture ergonomics on job satisfaction of librarians in the federal and State University Libraries in Southern Nigeria. IOSR J. Humanit. Soc. Sci. 2014, 19, 84. [Google Scholar] [CrossRef]
  11. Jaffar, N.; Abdul-Tharim, A.; Mohd-Kamar, I.; Lop, N. A literature review of Ergonomics risk factors in construction industry. Procedia Eng. 2011, 20, 89–97. [Google Scholar] [CrossRef]
  12. Occupational Safety and Health Administration (OSHA) Ergonomics. Available online: https://www.osha.gov/ergonomics (accessed on 5 May 2023).
  13. Mehta, R.K. Integrating physical and cognitive ergonomics. IIE Trans. Occup. Ergon. Hum. Factors 2016, 4, 83–87. [Google Scholar] [CrossRef]
  14. Barrero, J.P.; García-Herrero, S.; Mariscal, M.A. Influence of noise level and seniority in the workplace on the Sal, Eli and percentage of hearing loss indices in the diagnosis and prevention of hearing loss in the working population. J. Saf. Res. 2022, 80, 440. [Google Scholar] [CrossRef]
  15. Smagowska, B. Noise at workplaces in the call center. Arch. Acoust. 2010, 35, 253–264. [Google Scholar] [CrossRef]
  16. Dupláková, D.; Hatala, M.; Duplák, J.; Knapčíková, L.; Radchenko, S. Illumination simulation of working environment during the testing of cutting materials durability. Ain Shams Eng. J. 2019, 10, 161–169. [Google Scholar] [CrossRef]
  17. Juslén, H.; Tenner, A. Mechanisms involved in enhancing human performance by changing the lighting in the industrial workplace. Int. J. Ind. Ergon. 2005, 35, 843–855. [Google Scholar] [CrossRef]
  18. Lee, S.; Kim, J.; Kim, S.; Song, H.; Ryu, J. An online survey on self-reported workplace design and personal factors concerning speech privacy satisfaction in open-plan office environment. Appl. Acoust. 2023, 202, 109179. [Google Scholar] [CrossRef]
  19. Garrett, G.; Benden, M.; Mehta, R.; Pickens, A.; Peres, S.; Zhao, H. Call center productivity over 6 months following a standing desk intervention. IIE Trans. Occup. Ergon. Hum. Factors 2016, 4, 188–195. [Google Scholar] [CrossRef]
  20. State of Oregon—OSHA. The Advantages of Ergonomics. Available online: https://osha.oregon.gov/OSHAPubs/ergo/ergoadvantages.pdf (accessed on 20 March 2023).
  21. Kleiner, B.M. Macroergonomics: Analysis and design of Work Systems. Appl. Ergon. 2006, 37, 81–89. [Google Scholar] [CrossRef]
  22. Azadeh, A.; Motevali Haghighi, S.; Gaeini, Z.; Shabanpour, N. Optimization of healthcare supply chain in context of macro-ergonomics factors by a unique mathematical programming approach. Appl. Ergon. 2016, 55, 46–55. [Google Scholar] [CrossRef] [PubMed]
  23. Azadeh, A.; Roudi, E.; Salehi, V. Optimum design approach based on integrated macro-ergonomics and Resilience Engineering in a tile and ceramic factory. Saf. Sci. 2017, 96, 62–74. [Google Scholar] [CrossRef]
  24. Christy, V. Ergonomics and Employee Engagement. Int. J. Mech. Eng. Technol. 2019, 10, 105–109. [Google Scholar]
  25. Castanheira, F.; Chambel, M.J. Reducing burnout in call centers through HR practices. Hum. Resour. Manag. 2010, 49, 1047–1065. [Google Scholar] [CrossRef]
  26. Wu, S.; Hou, L.; Chen, H.; Zhang, G.; Zou, Y.; Tushar, Q. Cognitive ergonomics-based augmented reality application for construction performance. Autom. Constr. 2023, 149, 104802. [Google Scholar] [CrossRef]
  27. Sharifi, A.S.; Danesh, M.K.; Gholamnia, R. Improvements in musculoskeletal symptoms, mental workload and mental fatigue: Effects of a multicomponent ergonomic intervention among call center workers. Work 2022, 72, 765–774. [Google Scholar] [CrossRef] [PubMed]
  28. Scanlan, J.N.; Still, M. Job satisfaction, Burnout and turnover intention in occupational therapists working in Mental Health. Aust. Occup. Ther. J. 2013, 60, 310–318. [Google Scholar] [CrossRef]
  29. Hünefeld, L.; Gerstenberg, S.; Hüffmeier, J. Job satisfaction and mental health of Temporary Agency Workers in Europe: A systematic review and Research Agenda. Work. Stress 2019, 34, 82–110. [Google Scholar] [CrossRef]
  30. Mann, L.; Graham, M. The domestic turn: Business process outsourcing and the growing automation of Kenyan organisations. In Globalization, Economic Inclusion and African Workers; Routledge: Oxfordshire, UK, 2018; pp. 68–86. [Google Scholar]
  31. Zare, M.; Croq, M.; Hossein-Arabi, F.; Brunet, R.; Roquelaure, Y. Does ergonomics improve product quality and reduce costs? A review article. Hum. Factors Ergon. Manuf. Serv. Ind. 2016, 26, 205–223. [Google Scholar] [CrossRef]
  32. Tamers, S.L.; Streit, J.; Pana-Cryan, R.; Ray, T.; Syron, L.; Flynn, M.A.; Howard, J. Envisioning the future of work to safeguard the safety, health, and well-being of the workforce: A perspective from the CDC’s National Institute for Occupational Safety and Health. Am. J. Ind. Med. 2020, 63, 1065–1084. [Google Scholar] [CrossRef]
  33. Chinedu, O.O.; Henry, A.T.; Nene, J.J.; Okwudili, J.D. Work-related musculoskeletal disorders among office workers in higher education institutions: A cross-sectional study. Ethiop. J. Health Sci. 2020, 30, 715–724. [Google Scholar]
  34. Hendrick, H.W. Determining the cost–benefits of ergonomics projects and factors that lead to their success. Appl. Ergon. 2003, 34, 419–427. [Google Scholar] [CrossRef] [PubMed]
  35. Bridger, R.S.; Brasher, K. Cognitive task demands, self-control demands and the mental well-being of office workers. Ergonomics 2011, 54, 830–839. [Google Scholar] [CrossRef]
  36. Kolgiri, S.; Hiremath, R.; Bansode, S. Literature review on ergonomics risk aspects association to the power loom industry. IOSR J. Mech. Civ. Eng. 2016, 13, 56–64. [Google Scholar]
  37. Sohrabi, M.S.; Babamiri, M. Effectiveness of an ergonomics training program on musculoskeletal disorders, job stress, quality of work-life and productivity in office workers: A quasi-randomized control trial study. Int. J. Occup. Saf. Ergon. 2022, 28, 1664–1671. [Google Scholar] [CrossRef]
  38. Gumasing, M.J.; Ilo, C.K. The Impact of Job Satisfaction on Creating a Sustainable Workplace: An Empirical Analysis of Organizational Commitment and Lifestyle Behavior. Sustainability 2023, 15, 10283. [Google Scholar] [CrossRef]
  39. Sprigg, C.A.; Jackson, P.R. Call centers as lean service environments: Job-related strain and the mediating role of work design. J. Occup. Health Psychol. 2006, 11, 197. [Google Scholar] [CrossRef] [PubMed]
  40. d’Errico, A.; Caputo, P.; Falcone, U.; Fubini, L.; Gilardi, L.; Mamo, C.; Migliardi, A.; Quarta, D.; Coffano, E. Risk factors for upper extremity musculoskeletal symptoms among call center employees. J. Occup. Health 2010, 52, 115–124. [Google Scholar] [CrossRef] [PubMed]
  41. Gupta, A.; Sekher, T.V. Call Centers and Associated Health Hazard for Women Employees: A Review of Health Implications for Women Employees of Transnational Call Centers in India. SAGE Open 2023, 13, 21582440231192152. [Google Scholar] [CrossRef]
  42. Christy, D.V.; Duraisamy, D.S. Ergonomics and employee psychological well being. Int. J. Manag. 2020, 11, 435–438. [Google Scholar]
  43. Kocakulah, M.; Powers, J. Saving money through wellness programs: If companies can help keep their employees healthy, they can stem rising healthcare costs and create a happier, more productive workplace. Strateg. Financ. 2015, 97, 22–34. [Google Scholar]
  44. Judge, T.A.; Zhang, S.; Glerum, D.R. Job Satisfaction. In Essentials of Job Attitudes and Other Workplace Psychological Constructs; Sessa, V.I., Bowling, N.A., Eds.; Routledge: New York, NY, USA, 2021. [Google Scholar]
  45. Alarcon, A.L.; Arzaga, L.O.; Baguio, L.B.; Sanvictores, M.O.; Platon, J.R. The Impact of Work Environment on the Productivity and Job Satisfaction of the Employees in BPO Companies in Quezon City. Int. J. Inf. Bus. Manag. 2021, 13, 125–143. [Google Scholar]
  46. Smith, A.; Smith, H. An international survey of the wellbeing of employees in the business process outsourcing industry. Psychology 2017, 8, 160–167. [Google Scholar] [CrossRef]
  47. Akbari, J.; Kazemi, M.; Safari, S.; Mououdi, M.; Mahaki, B. Macro-ergonomics and human ability indices at work: Assessment of job groups and workers by using of Relative Stress Index (RSI) and Work Ability Index (WAI). J. Bas. Res. Med. Sci. 2014, 1, 43–47. [Google Scholar]
  48. Gumasing, M.; Prasetyo, Y.; Ong, A.; Nadlifatin, R.; Persada, S. Determining factors affecting the perceived preparedness of super typhoon: Three broad domains of Ergonomics Approach. Sustainability 2022, 14, 12202. [Google Scholar] [CrossRef]
  49. Campo, A.; Garcia, L.; Hernandez, P.; Chua, R. Assessment of the Occupational Health and Safety Conditions and Short-Term Project Implementation in a Business Process Outsourcing Company in Metro Manila. 2018. Available online: https://www.national-u.edu.ph/wp-content/uploads/2018/07/JSTAR3-7_Assessment-of-the-Occupational-Health-and-Safety-Conditions-and-Short-Term-Project-Implementation-in-a-Business-Process-Outsourcing-Company-in-Metro-Manila.pdf (accessed on 21 March 2023).
  50. Tint, P.; Schneider, S.; Lenz, M. The Influence of Physical Work Environment on Job Satisfaction: The Mediating Role of Well-being. Int. J. Environ. Res. Public Health 2020, 17, 3691. [Google Scholar]
  51. Robertson, I.; Cooper, C. Well-Being: Productivity and Happiness at Work; Palgrave Macmillan: London, UK, 2013. [Google Scholar]
  52. Lin, Y.; Chen, C.; Lu, S. Physical discomfort and psychosocial job stress among male and female operators at telecommunication call centers in Taiwan. Appl. Ergon. 2009, 40, 561–568. [Google Scholar] [CrossRef]
  53. Orjuela, E.A.; Brijaldo, M.A. Ergonomía cognitiva en trabajadores de call centers (Cognitive Ergonomics in Call Center Workers). Gac. Ergon. 2016, 39–44. [Google Scholar]
  54. Shwetha, B.L.; Sudhakar, H.H. Cognitive speed, attention & working memory in female BPO employees exposed to regular shifts. Int. J. Physiol. 2013, 1, 140. [Google Scholar] [CrossRef]
  55. Shirom, A.; Melamed, S. A comparison of the construct validity of two burnout measures in two groups of professionals. Int. J. Stress Manag. 2006, 13, 176–200. [Google Scholar] [CrossRef]
  56. Maslach, C.; Schaufeli, W.B.; Leiter, M.P. Job burnout. Annu. Rev. Psychol. 2001, 52, 397–422. [Google Scholar] [CrossRef]
  57. Leitão, J.; Pereira, D.; Gonçalves, Â. Quality of work life and contribution to productivity: Assessing the moderator effects of burnout syndrome. Int. J. Environ. Res. Public Health 2021, 18, 2425. [Google Scholar] [CrossRef]
  58. Ziaei, M.; Yarmohammadi, H.; Moradi, M.; Khandan, M. Level of workload and its relationship with job burnout among administrative staff. Int. J. Occup. Hyg. 2015, 7, 53–60. [Google Scholar]
  59. Sankar, M. Impact of hygiene factors on employee retention: Experimental study on paper industry. Indian J. Manag. Sci. 2015, 5, 58–61. [Google Scholar]
  60. Saks, A.M. Antecedents and consequences of employee engagement. J. Manag. Psychol. 2006, 21, 600–619. [Google Scholar] [CrossRef]
  61. Meyer, J.P.; Allen, N.J. Commitment in the Workplace: Theory, Research, and Application; Sage Publications: Thousand Oaks, CA, USA, 1997. [Google Scholar]
  62. Markovits, Y.; Davis, A.J.; Van Dick, R. Organizational commitment profiles and job satisfaction among Greek private and public sector employees. Int. J. Cross Cult. Manag. 2007, 7, 77–99. [Google Scholar] [CrossRef]
  63. Pritchard, R.D.; Jones, S.D.; Roth, P.L.; Stuebing, K.K.; Ekeberg, S.E. Effects of group feedback, goal setting, and incentives on organizational productivity. J. Appl. Psychol. 1988, 73, 337. [Google Scholar] [CrossRef]
  64. Behravesh, E.; Tanova, C.; Abubakar, A.M. Do high-performance work systems always help to retain employees or is there a dark side? Serv. Ind. J. 2020, 40, 825–845. [Google Scholar] [CrossRef]
  65. Khamisa, N.; Oldenburg, B.; Peltzer, K.; Ilic, D. Work related stress, burnout, job satisfaction and general health of nurses. Int. J. Environ. Res. Public Health 2015, 12, 652–666. [Google Scholar] [CrossRef] [PubMed]
  66. Rose, R.C.; Kumar, N.; Pak, O.G. The effect of organizational learning on organizational commitment, job satisfaction and work performance. J. Appl. Bus. Res. 2009, 25, 55–66. [Google Scholar] [CrossRef]
  67. Albrecht, S.L.; Andreetta, M. The effects of job satisfaction on employee turnover, absenteeism, and workplace deviance: A study using an Australian national sample. Int. J. Hum. Resour. Manag. 2011, 22, 3679–3693. [Google Scholar]
  68. Kristof-Brown, A.L.; Zimmerman, R.D.; Johnson, E.C. Consequences of individuals’ fit at work: A meta-analysis of person–job, person–organization, person–group, and person–supervisor fit. Pers. Psychol. 2005, 58, 281–342. [Google Scholar] [CrossRef]
  69. Bakotić, D. Relationship between employee satisfaction and performance. Econ. Res.-Ekon. Istraživanja 2017, 30, 782–796. [Google Scholar]
  70. Kosar, T.; Bohra, S.; Mernik, M. A systematic mapping study driven by the margin of error. J. Syst. Softw. 2018, 144, 439–449. [Google Scholar] [CrossRef]
  71. Gumasing, M.; Castro, F. Determining ergonomic appraisal factors affecting the learning motivation and academic performance of students during online classes. Sustainability 2023, 15, 1970. [Google Scholar] [CrossRef]
  72. Boksem, M.A.; Meijman, T.F.; Lorist, M.M. Effects of mental fatigue on attention: An ERP study. Cogn. Brain Res. 2005, 25, 107–116. [Google Scholar] [CrossRef] [PubMed]
  73. Boksem, M.A.; Meijman, T.F.; Lorist, M.M. Mental fatigue, motivation and action monitoring. Biol. Psychol. 2006, 72, 123–132. [Google Scholar] [CrossRef]
  74. Ćulibrk, J.; Delić, M.; Mitrović, S.; Ćulibrk, D. Job satisfaction, organizational commitment and job involvement: The mediating role of job involvement. Front. Psychol. 2018, 9, 132. [Google Scholar] [CrossRef]
  75. Hair, J.F.; Risher, J.J.; Sarstedt, M.; Ringle, C.M. When to use and how to report the results of PLS-SEM. Eur. Bus. Rev. 2019, 31, 2–24. [Google Scholar] [CrossRef]
  76. Wold, H. Soft modeling: The basic design some extensions. In Systems under Indirect Observation: Causality, Structure, Prediction; Jöreskog, K.G., Wold, H., Eds.; North-Holland: Amsterdam, The Netherlands, 1982. [Google Scholar]
  77. Hair, J.F.; Ringle, C.M.; Sarstedt, M. PLS-SEM: Indeed a silver bullet. J. Mark. Theory Pract. 2011, 19, 139–152. [Google Scholar] [CrossRef]
  78. Sarstedt, M.; Hair, J.F., Jr.; Cheah, J.H.; Becker, J.M.; Ringle, C.M. How to specify, estimate, and validate higher-order constructs in PLS-SEM. Australas. Mark. J. 2019, 27, 197–211. [Google Scholar] [CrossRef]
  79. Seppanen, O.; Fisk, W.J.; Faulkner, D. Control of Temperature for Health and Productivity in Offices; California Digital Library: Oakland, CA, USA, 2004. [Google Scholar]
  80. Hooper, D.; Coughlan, J.; Mullen, M.R. Structural equation modelling: Guidelines for determining model fit. Electron. J. Bus. Res. Methods 2008, 6, 53–60. [Google Scholar]
  81. Kline, R.B. Principles and Practice for Structural Equation Modelling, 3rd ed.; Guilford Press: New York, NY, USA, 2011. [Google Scholar]
  82. German, J.D.; Redi, A.A.N.P.; Prasetyo, Y.T.; Persada, S.F.; Ong, A.K.S.; Young, M.N.; Nadlifatin, R. Choosing a package carrier during COVID-19 pandemic: An integration of pro-environmental planned behavior (PEPB) theory and Service Quality (SERVQUAL). J. Clean. Prod. 2022, 346, 131123. [Google Scholar] [CrossRef] [PubMed]
  83. Yusoff, A.S.; Peng, F.S.; Razak, F.Z.; Mustafa, W.A. Discriminant validity assessment of religious teacher acceptance: The use of HTMT Criterion. J. Phys. Conf. Ser. 2020, 1529, 042045. [Google Scholar] [CrossRef]
  84. Ullman, J.B.; Bentler, P.M. Structural equation modeling. In Handbook of Psychology, 2nd ed.; John Wiley & Sons, Inc.: Hoboken, NJ, USA, 2012; p. 2. [Google Scholar]
  85. Henseler, J.; Ringle, C.M.; Sarstedt, M. A new criterion for assessing discriminant validity in variance-based structural equation modeling. J. Acad. Mark. Sci. 2014, 43, 115–135. [Google Scholar] [CrossRef]
  86. Hu, L.T.; Bentler, P.M. Cutoff criteria for fit indexes in covariance structure analysis: Conventional criteria versus new alternatives. Struct. Equ. Model. Multidiscip. J. 1999, 6, 1–55. [Google Scholar] [CrossRef]
  87. Baumgartner, H.; Homburg, C. Applications of structural equation modeling in marketing and consumer research: A review. Int. J. Res. Mark. 1996, 13, 139–161. [Google Scholar] [CrossRef]
  88. Holtom, B.C.; Lee, T.W.; Tidd, S.T. The relationship between work status congruence and work-related attitudes and behaviors. J. Appl. Psychol. 2002, 87, 903. [Google Scholar] [CrossRef] [PubMed]
  89. Oldham, G.R.; Hackman, J.R. Not what it was and not what it will be: The future of job design research. J. Organ. Behav. 2010, 31, 463–479. [Google Scholar] [CrossRef]
  90. Lumley, E.J.; Coetzee, M.; Tladinyane, R.; Ferreira, N. Exploring the job satisfaction and organisational commitment of employees in the information technology environment. S. Afr. Bus. Rev. 2011, 15, 100–118. [Google Scholar]
  91. Aydogdu, S.; Asikgil, B. An empirical study of the relationship among job satisfaction, organizational commitment and turnover intention. Int. Rev. Manag. Mark. 2011, 1, 43–53. [Google Scholar]
  92. Ali, S.A.M.; Said, N.A.; Abd Kader, S.F.; Ab Latif, D.S.; Munap, R. Hackman and Oldham’s job characteristics model to job satisfaction. Procedia-Soc. Behav. Sci. 2014, 129, 46–52. [Google Scholar] [CrossRef]
  93. Schuler, R.S. A role perception transactional process model for organizational communication-outcome relationships. Organ. Behav. Hum. Perform. 1979, 23, 268–291. [Google Scholar] [CrossRef]
  94. Ziegler, R.; Schlett, C. An attitude strength and self-perception framework regarding the bi-directional relationship of job satisfaction with extra-role and in-role behavior: The doubly moderating role of work centrality. Front. Psychol. 2016, 7, 235. [Google Scholar] [CrossRef]
  95. Bitsch, V.; Hogberg, M. Exploring horticultural employees’ attitudes toward their jobs: A qualitative analysis based on Herzberg’s theory of job satisfaction. J. Agric. Appl. Econ. 2005, 37, 659–671. [Google Scholar] [CrossRef]
  96. Atmojo, M. The influence of transformational leadership on job satisfaction, organizational commitment, and employee performance. Int. Res. J. Bus. Stud. 2015, 5, 113–128. [Google Scholar] [CrossRef]
  97. Toomingas, A.; Gavhed, D. Workstation layout and work postures at call centres in Sweden in relation to national law, EU-directives and ISO-standards, and to operators’ comfort and symptoms. Int. J. Ind. Ergon. 2008, 38, 1051–1061. [Google Scholar] [CrossRef]
  98. Errett, J.; Bowden, E.E.; Choiniere, M.; Wang, L.M. Effects of noise on productivity: Does performance decrease over time? In Building Integration Solutions; American Society of Civil Engineers: Reston, VA, USA, 2006; pp. 1–8. [Google Scholar]
  99. Vimalanathan, K.; Ramesh Babu, T. The effect of indoor office environment on the work performance, health and well-being of office workers. J. Environ. Health Sci. Eng. 2014, 12, 113. [Google Scholar] [CrossRef] [PubMed]
  100. Katabaro, J.M.; Yan, Y. Effects of lighting quality on working efficiency of workers in office building in Tanzania. J. Environ. Public Health 2019, 2019, 3476490. [Google Scholar] [CrossRef] [PubMed]
  101. Gumasing, M.J.; Ilagan, J.G. A cross-sectional study on occupational risk factors of BPO agents in the Philippines. In Proceedings of the International Conference on Industrial Engineering and Operations Management, Bangkok, Thailand, 5–7 March 2019; pp. 827–836. [Google Scholar]
  102. Walker, C.O.; Greene, B.A.; Mansell, R.A. Identification with academics, intrinsic/extrinsic motivation, and self-efficacy as predictors of cognitive engagement. Learn. Individ. Differ. 2006, 16, 1–12. [Google Scholar] [CrossRef]
  103. Hoboubi, N.; Choobineh, A.; Kamari Ghanavati, F.; Keshavarzi, S.; Akbar Hosseini, A. The impact of job stress and job satisfaction on workforce productivity in an Iranian petrochemical industry. Saf. Health Work 2017, 8, 67–71. [Google Scholar] [CrossRef] [PubMed]
  104. Holman, D.; Chissick, C.; Totterdell, P. The effects of performance monitoring on emotional labor and well-being in call centers. Motiv. Emot. 2002, 26, 57–81. [Google Scholar] [CrossRef]
  105. Hayati, K.; Caniago, I. Islamic work ethic: The role of intrinsic motivation, job satisfaction, organizational commitment and job performance. Procedia-Soc. Behav. Sci. 2012, 65, 1102–1106. [Google Scholar] [CrossRef]
  106. Park, D. A Study on the relationship of job satisfaction factors, job satisfaction, organizational commitment and turnover intention of call center agent. J. Korea Soc. Comput. Inf. 2011, 16, 209–218. [Google Scholar] [CrossRef]
  107. Fahr, R. Job design and job satisfaction—Empirical evidence for Germany? Manag. Rev. 2011, 22, 28–46. [Google Scholar] [CrossRef]
  108. Smith, L.A.; Roman, A.; Dollard, M.F.; Winefield, A.H.; Siegrist, J. Effort–reward imbalance at work: The effects of work stress on anger and cardiovascular disease symptoms in a community sample. Stress Health J. Int. Soc. Investig. Stress 2005, 21, 113–128. [Google Scholar] [CrossRef]
  109. Lockley, S.W.; Barger, L.K.; Ayas, N.T.; Rothschild, J.M.; Czeisler, C.A.; Landrigan, C.P. Effects of health care provider work hours and sleep deprivation on safety and performance. Jt. Comm. J. Qual. Patient Saf. 2007, 33, 7–18. [Google Scholar] [CrossRef] [PubMed]
  110. Molino, M.; Cortese, C.G.; Ghislieri, C. Unsustainable working conditions: The association of destructive leadership, use of technology, and workload with workaholism and exhaustion. Sustainability 2019, 11, 446. [Google Scholar] [CrossRef]
  111. Larrea-Araujo, C.; Ayala-Granja, J.; Vinueza-Cabezas, A.; Acosta-Vargas, P. Ergonomic risk factors of teleworking in Ecuador during the COVID-19 pandemic: A cross-sectional study. Int. J. Environ. Res. Public Health 2021, 18, 5063. [Google Scholar] [CrossRef] [PubMed]
  112. Ehrensberger-Dow, M. Ergonomics and translation workplaces. Handb. Transl. Stud. 2021, 5, 68–73. [Google Scholar] [CrossRef]
  113. Diaco, S.B. Effects of noise pollution in the learning environment on cognitive performances. Liceo J. High. Educ. Res. 2014, 10, 83. [Google Scholar] [CrossRef]
  114. Chere, B.; Kirkham, N. The negative impact of noise on adolescents’ Executive Function: An online study in the context of home-learning during a pandemic. Front. Psychol. 2021, 12, 715301. [Google Scholar] [CrossRef] [PubMed]
  115. Fakhari, M.; Fayaz, R.; Asadi, S. Lighting preferences in office spaces concerning the Indoor Thermal Environment. Front. Archit. Res. 2021, 10, 639–651. [Google Scholar] [CrossRef]
  116. Ma, Y.; Zhao, Y.; Liu, J.; He, X.; Wang, B.; Fu, S.; Luo, B. Effects of temperature variation and humidity on the death of COVID-19 in Wuhan, China. Sci. Total Environ. 2020, 724, 138226. [Google Scholar] [CrossRef]
  117. Vilčeková, S.; Apostoloski, I.Z.; Mečiarová, Ľ.; Burdová, E.K.; Kiseľák, J. Investigation of indoor air quality in houses of Macedonia. Int. J. Environ. Res. Public Health 2017, 14, 37. [Google Scholar] [CrossRef]
  118. Malapascua, J.R.M.; Manazanilla, C.J.M.; Mendoza, C.L.; Terrones, M.M.; Mendoza, A.C.; Curbano, R.J.P. Ergonomics risk factor model in business process outsourcing industry. AIP Conf. Proc. 2020, 2233, 050011. [Google Scholar]
  119. Ballad, C.H.; Dasmariñas, S.F.; Otalla, J.M.A.; Perez, R.A.G.; Valenzuela, M.L.C.; Reyes, J.E.A. Comparative Mental Workload Assessment of Work Arrangements for Call Center Agents. In Proceedings of the First Australian International Conference on Industrial Engineering and Operations Management, Sydney, Australia, 19–22 December 2022. [Google Scholar]
  120. Boksem, M.A.; Tops, M. Mental fatigue: Costs and benefits. Brain Res. Rev. 2008, 59, 125–139. [Google Scholar] [CrossRef] [PubMed]
  121. Marcora, S.M.; Staiano, W.; Manning, V. Mental fatigue impairs physical performance in humans. J. Appl. Physiol. 2009, 106, 857–864. [Google Scholar] [CrossRef] [PubMed]
  122. Åkerstedt, T.; Knutsson, A.; Westerholm, P.; Theorell, T.; Alfredsson, L.; Kecklund, G. Mental fatigue, work and sleep. J. Psychosom. Res. 2004, 57, 427–433. [Google Scholar] [CrossRef] [PubMed]
  123. Mucci, N.; Giorgi, G.; Cupelli, V.; Gioffrè, P.A.; Rosati, M.V.; Tomei, F.; Tomei, G.; Breso-Esteve, E.; Arcangeli, G. Work-related stress assessment in a population of Italian workers. The Stress Questionnaire. Sci. Total Environ. 2015, 502, 673–679. [Google Scholar] [CrossRef] [PubMed]
  124. Harris, J.A.; Saltstone, R.; Fraboni, M. An evaluation of the job stress questionnaire with a sample of entrepreneurs. J. Bus. Psychol. 1999, 13, 447–455. [Google Scholar] [CrossRef]
  125. Hsu, H.C.; Kung, Y.W.; Huang, H.C.; Ho, P.Y.; Lin, Y.Y.; Chen, W.S. Work stress among nursing home care attendants in Taiwan: A questionnaire survey. Int. J. Nurs. Stud. 2007, 44, 736–746. [Google Scholar] [CrossRef]
  126. Piko, B.F. Burnout, role conflict, job satisfaction and psychosocial health among Hungarian health care staff: A questionnaire survey. Int. J. Nurs. Stud. 2006, 43, 311–318. [Google Scholar] [CrossRef]
  127. Kristensen, T.S.; Borritz, M.; Villadsen, E.; Christensen, K.B. The Copenhagen Burnout Inventory: A new tool for the assessment of burnout. Work Stress 2005, 19, 192–207. [Google Scholar] [CrossRef]
  128. Shantz, A.; Alfes, K.; Truss, C.; Soane, E. The role of employee engagement in the relationship between Job Design and task performance, citizenship and deviant behaviours. Int. J. Hum. Resour. Manag. 2013, 24, 2608–2627. [Google Scholar] [CrossRef]
  129. Truss, K.; Baron, A.; Crawford, D.; Debenham, T.; Emmott, M.; Harding, S.; Longman, M.; Murray, E.; Totterdill, P. Job Design and Employee Engagement. An ‘Engage for Success’ White Paper. 2014. Available online: http://engageforsuccess.org/wp-content/uploads/2015/10/Job-Design-and-Employee-Engagement-Katie-Truss-et-al-11.pdf (accessed on 7 August 2023).
  130. Tims, M.; Bakker, A.B. Job design and employee engagement. In Employee Engagement in Theory and Practice; Routledge: Oxfordshire, UK, 2013. [Google Scholar]
  131. Kanungo, R.N. Measurement of job and work involvement. J. Appl. Psychol. 1982, 67, 341. [Google Scholar] [CrossRef]
  132. O’Driscoll, M.P.; Randall, D.M. Perceived organisational support, satisfaction with rewards, and employee job involvement and organisational commitment. Appl. Psychol. 1999, 48, 197–209. [Google Scholar] [CrossRef]
  133. Kühnel, J.; Sonnentag, S.; Westman, M. Does work engagement increase after a short respite? The role of job involvement as a double-edged sword. J. Occup. Organ. Psychol. 2009, 82, 575–594. [Google Scholar] [CrossRef]
  134. Karasek, R.; Brisson, C.; Kawakami, N.; Houtman, I.; Bongers, P.; Amick, B. The Job Content Questionnaire (JCQ): An instrument for internationally comparative assessments of psychosocial job characteristics. J. Occup. Health Psychol. 1998, 3, 322. [Google Scholar] [CrossRef] [PubMed]
  135. De Jonge, J.; Dormann, C.; Janssen, P.P.; Dollard, M.F.; Landeweerd, J.A.; Nijhuis, F.J. Testing reciprocal relationships between job characteristics and psychological well-being: A cross-lagged structural equation model. J. Occup. Organ. Psychol. 2001, 74, 29–46. [Google Scholar] [CrossRef]
  136. Morgeson, F.P.; Humphrey, S.E. The Work Design Questionnaire (WDQ): Developing and Validating a Comprehensive Measure for Assessing Job Design and the Nature of Work. J. Appl. Psychol. 2006, 91, 1321–1339. [Google Scholar] [CrossRef]
  137. Kanning, U.P.; Hill, A. Validation of the Organizational Commitment Questionnaire (OCQ) in six languages. J. Bus. Media Psychol. 2013, 4, 11–20. [Google Scholar]
  138. Hafeez, I.; Yingjun, Z.; Hafeez, S.; Mansoor, R.; Rehman, K.U. Impact of workplace environment on employee performance: Mediating role of employee health. Bus. Manag. Econ. Eng. 2019, 17, 173–193. [Google Scholar]
  139. Afsharian, M.; Ahn, H. The overall Malmquist index: A new approach for measuring productivity changes over time. Ann. Oper. Res. 2015, 226, 1–27. [Google Scholar] [CrossRef]
  140. Al-Rubaish, A.M.; Rahim SI, A.; Abumadini, M.S.; Wosornu, L. Academic job satisfaction questionnaire: Construction and validation in Saudi Arabia. J. Fam. Community Med. 2011, 18, 1. [Google Scholar]
  141. Abugre, J.B. Job satisfaction of public sector employees in sub-Saharan Africa: Testing the Minnesota satisfaction questionnaire in Ghana. Int. J. Public Adm. 2014, 37, 655–665. [Google Scholar] [CrossRef]
Figure 1. Proposed conceptual framework.
Figure 1. Proposed conceptual framework.
Sustainability 15 13516 g001
Figure 2. Initial SEM Model.
Figure 2. Initial SEM Model.
Sustainability 15 13516 g002
Figure 3. Final SEM.
Figure 3. Final SEM.
Sustainability 15 13516 g003
Table 1. Demographic Profile.
Table 1. Demographic Profile.
Respondents’ ProfilesCategoryN%
Age18–20185.4%
21–256619.8%
26–307522.5%
31–356619.8%
36–403911.7%
41–455416.2%
46–5092.7%
Above 5061.8%
GenderFemale17753.2%
Male12036%
LGBTQ+3610.9%
Civil Status Single22567.6%
Married9628.8%
Separated123.6%
Widowed00%
Work PositionTeam Member25877.5%
Team Leader/Supervisor/Manager7522.5%
Work Duration4 h/day123.6%
8 h/day29488.3%
10 h/day185.4%
12 h/day30.9%
More than 12 h/day61.8%
Table 2. Reliability and convergent validity results of lower order constructs.
Table 2. Reliability and convergent validity results of lower order constructs.
ConstructItemsMeanS.D.FL (≥0.7)α (≥0.7)CR (≥0.7)AVE (≥0.5)
Workstation Design (WD)WD14.330.980.8340.9050.9050.725
WD24.430.830.834
WD34.400.780.833
WD44.130.930.848
WD54.080.990.905
Perceived Noise (PS)PS13.681.180.8570.9440.9500.818
PS23.711.180.921
PS33.841.060.928
PS43.951.110.910
PS54.051.070.905
Perceived illumination (PI)PI14.530.780.8920.9580.9610.860
PI24.530.700.966
PI34.500.720.950
PI44.410.830.852
PI54.490.690.969
Perceived temperature (PT)PT14.350.960.8850.9420.9430.813
PT24.400.870.905
PT34.250.970.945
PT44.310.940.860
PT54.380.920.911
Mental workload (MW)MW14.320.830.7910.7090.7460.679
MW24.480.800.606
MW34.131.140.776
MW44.470.830.628
MW52.811.400.808
Fatigue (FT)FT12.841.320.9420.9650.9660.878
FT22.701.340.954
FT32.681.310.934
FT42.591.350.935
FT52.521.320.919
Job stress (ST)ST13.081.270.8150.9250.9280.770
ST22.611.350.920
ST32.641.300.916
ST43.021.440.863
ST52.621.380.869
Job burnout (JB)JB12.921.400.7860.9020.9040.719
JB22.881.430.833
JB32.571.380.862
JB42.321.270.877
JB52.281.150.878
Job design (JD)JD13.471.090.6920.8570.8700.637
JD23.690.890.838
JD34.010.880.852
JD43.921.050.802
JD54.080.990.796
Job involvement (JI)JI14.021.060.6770.8900.8990.701
JI23.511.270.868
JI33.131.220.924
JI43.251.160.856
JI53.021.330.841
Job characteristic (JC)JC14.130.850.7230.9270.9280.632
JC24.060.870.744
JC34.210.900.840
JC44.210.920.833
JC54.090.960.839
Organizational commitment (OC)OC13.881.070.8960.9280.9290.824
OC24.151.060.942
OC34.101.030.945
OC43.651.050.843
Table 3. Reliability and convergent validity results of higher order constructs.
Table 3. Reliability and convergent validity results of higher order constructs.
ConstructItemsMeanS.D.FL (≥0.7)α (≥0.7)CR (≥0.7)AVE (≥0.5)
Job satisfaction (JS)JS14.080.920.8890.8660.8700.714
JS24.300.820.873
JS34.100.980.843
JS44.170.900.772
Overall productivity (OP)OP14.190.900.8110.8990.9080.713
OP24.330.720.796
OP34.320.810.870
OP44.310.810.847
OP54.360.720.892
Table 4. Discriminant validity: Fornell–Larcker criterion.
Table 4. Discriminant validity: Fornell–Larcker criterion.
JBFTJCJDJIJSMWOCOPPIPNPTSTWD
JB0.848
FT0.8050.937
JC0.7060.8370.795
JD0.4570.8120.7110.798
JI0.6830.7520.6880.6990.838
JS0.5450.4620.7020.4040.7110.845
MW0.7550.5410.7410.3840.7140.7510.657
OC0.5810.6550.6220.7170.6870.5870.2540.908
OP0.6350.7120.4120.4830.5780.6870.3450.8770.844
PI0.7510.4210.5410.6380.7810.7510.2780.8170.7480.927
PN0.5210.5620.6110.6420.5110.7140.3450.7410.7570.8710.905
PT0.6210.4440.5890.3480.6980.6540.5770.5740.8140.6710.4780.902
ST0.7110.6780.4520.2750.5780.4870.4110.7840.2570.5170.8100.8900.722
WD0.6980.7140.3420.3470.7540.5870.4750.4780.6540.7120.4570.7510.7110.851
Table 5. Discriminant validity: Heterotrait-Monotrait ratio.
Table 5. Discriminant validity: Heterotrait-Monotrait ratio.
JBFTJCJDJIJSMWOCOPPIPNPTSTWD
JB
FT0.755
JC0.3760.776
JD0.3220.2150.820
JI0.0090.1240.5400.249
JS0.4470.3210.8360.6570.454
MW0.3540.2100.7880.8050.7360.740
OC0.4180.4770.4550.3060.3440.2500.141
OP0.4020.2160.8370.5030.5300.8370.3000.677
PI0.3160.2440.7370.6340.3820.7890.2840.3310.560
PN0.3000.2330.3750.4830.2200.5470.2150.3720.4630.365
PT0.2810.3280.3430.2700.1450.4340.3240.3460.6130.7060.445
ST0.5440.2670.4910.4310.2860.5890.3260.4710.7080.6450.7640.787
WD0.3820.3490.5370.5080.2580.6520.2070.5070.4120.3810.4630.7390.443
Table 6. Hypothesis test.
Table 6. Hypothesis test.
NoRelationshipBeta Coefficientp-ValueResultSignificanceHypothesis
1PE → JS0.1290.145PositiveNot SignificantReject
2PE → OP0.273<0.001PositiveSignificantAccept
3CE → JS−0.2690.041NegativeSignificantAccept
4CE → OP−0.0550.387NegativeNot SignificantReject
5ME → JS0.601<0.001PositiveSignificantAccept
6ME → OP0.2450.002PositiveSignificantAccept
7OP → JS0.429<0.001PositiveSignificantAccept
Table 7. Model fit.
Table 7. Model fit.
Model Fit for SEMParameter EstimatesMinimum
Cut-Off
Recommended by
SRMR0.069<0.08[85,86,87]
(Adjusted) Chi-square/dF4.17<5.0[85,86,87]
Normal Fit Index (NFI)0.919>0.90[85,86,87]
Disclaimer/Publisher’s Note: The statements, opinions and data contained in all publications are solely those of the individual author(s) and contributor(s) and not of MDPI and/or the editor(s). MDPI and/or the editor(s) disclaim responsibility for any injury to people or property resulting from any ideas, methods, instructions or products referred to in the content.

Share and Cite

MDPI and ACS Style

Gumasing, M.J.J.; Rendon, E.R.A.; German, J.D. Sustainable Ergonomic Workplace: Fostering Job Satisfaction and Productivity among Business Process Outsourcing (BPO) Workers. Sustainability 2023, 15, 13516. https://doi.org/10.3390/su151813516

AMA Style

Gumasing MJJ, Rendon ERA, German JD. Sustainable Ergonomic Workplace: Fostering Job Satisfaction and Productivity among Business Process Outsourcing (BPO) Workers. Sustainability. 2023; 15(18):13516. https://doi.org/10.3390/su151813516

Chicago/Turabian Style

Gumasing, Ma. Janice J., Emil Renfred A. Rendon, and Josephine D. German. 2023. "Sustainable Ergonomic Workplace: Fostering Job Satisfaction and Productivity among Business Process Outsourcing (BPO) Workers" Sustainability 15, no. 18: 13516. https://doi.org/10.3390/su151813516

APA Style

Gumasing, M. J. J., Rendon, E. R. A., & German, J. D. (2023). Sustainable Ergonomic Workplace: Fostering Job Satisfaction and Productivity among Business Process Outsourcing (BPO) Workers. Sustainability, 15(18), 13516. https://doi.org/10.3390/su151813516

Note that from the first issue of 2016, this journal uses article numbers instead of page numbers. See further details here.

Article Metrics

Back to TopTop