Designing a Flexible and Adaptive Municipal Waste Management Organisation Using the Viable System Model
Abstract
:1. Introduction
2. Integrated Solid Waste Management Systems and the Need for Adaptation
3. The Viable System Model
4. Methodological Design of a Viable Organization
5. The Context of the Application Case: The Municipality of Patras WMS
6. Research Methodology
- Phase 1:
- The aim was to arrive at a structured, basic definition of the system/organization of the specific operational units/divisions of the municipality. The transformation/system definition for the organisational unit was developed according to the TASCOI framework.
- Phase 2:
- The aim of Phase 2 was the unfolding of the complexity of the organisation and determination of VSM systems’ functionalities. More specifically:
- Phase 2.1:
- The primary activities of the MWMS were identified using information about the waste supply chain and the spatial distribution of the reference case system. Potential sources of change that impact specific activities and propagate through the system were also identified.
- -
- The identification of operational units (divisions and departments) of the formal organisation of the reference case on the basis of its organogram and spatial distribution within the boundaries of the municipality,
- -
- The mapping of different waste streams activities in their entirety (collection, sorting, transport, recycling, recovery, repair, dispose) [51].
- Phase 2.2:
- VSM System 1 units/functions were identified. The distribution of System 1 functions to the operational units defined in 2.1 was carried out.
- Phase 2.3:
- The structures, interdependencies, and functionality of VSM systems 2, 3, 4, and 5 were defined.
- Phase 3:
- Reflection on, and testing of, organisational design were carried out by revisiting design questions and by developing three brief test/demonstrative scenarios of environmental/niche change to see how the viable organisation would respond through the structure of the five VSM systems.
7. Design of a Viable and Resilient Waste Management System
7.1. Identification of the System
“A system that transforms legislation, operational policy, consumption, and public health and hygiene related information, supplied by central government, local authorities, citizens and other stakeholders through formal and informal channels, into roles, organisational structures, plans and operational procedures for keeping the metropolitan area of Patras free of disposed urban waste in an efficient and effective way, while making the best possible recycling and recovery of materials”.
7.2. Structural Underpinning of Flexible and Adaptive MWM Organization
7.3. Development of a Viable MWM Organization Using VSM
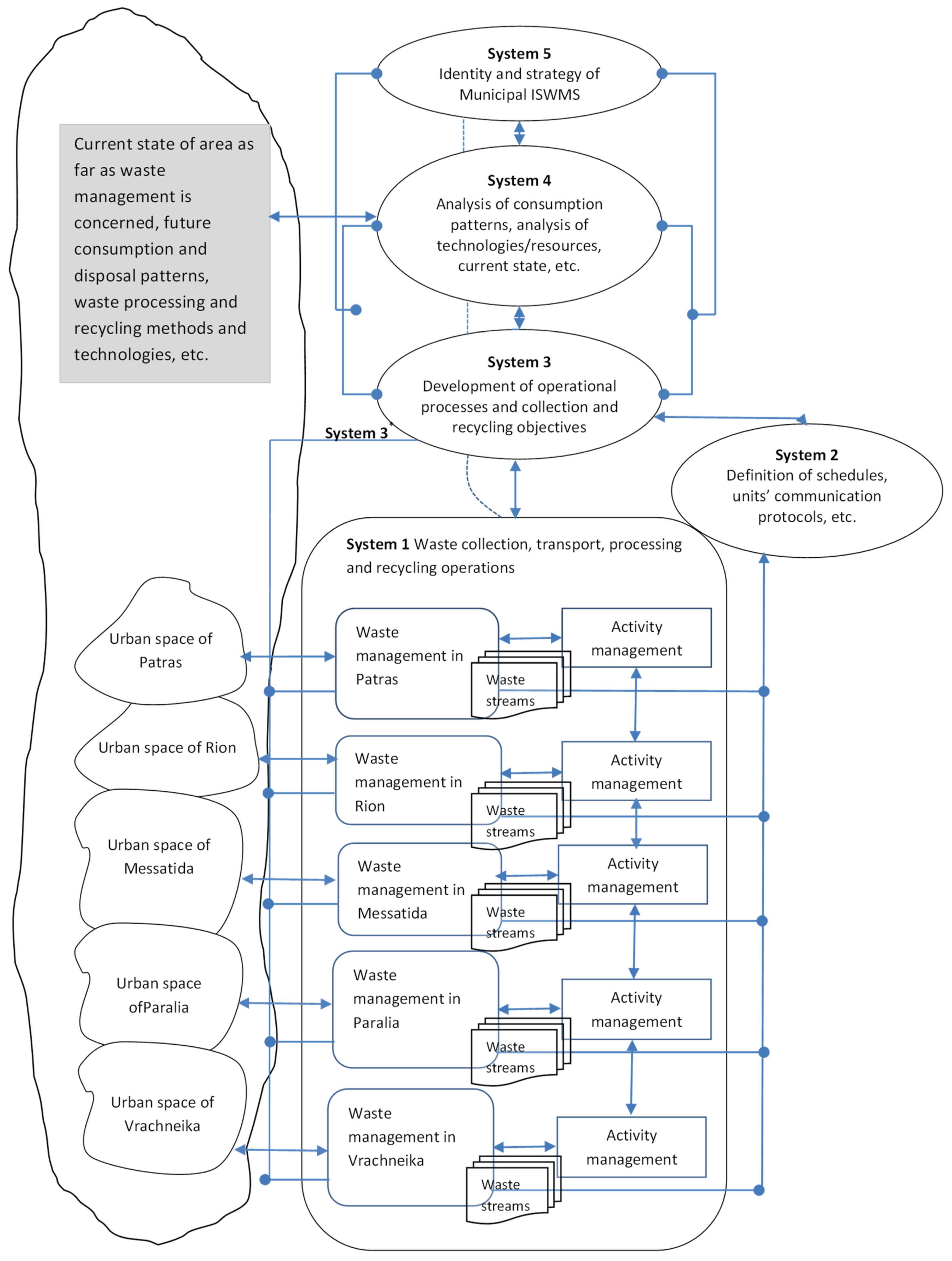
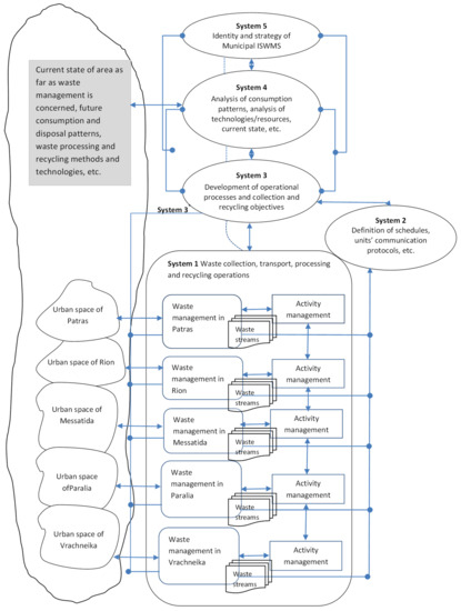
7.4. The MWMS Viable Systems Model
- System 1
- System 2
- System 3
- System 4
- System 5
7.5. VSM-Based Integrated Waste Management Organizational Structure Brief Test Scenarios
- SCENARIO A: Increased volume of waste in a specific district
- SCENARIO B: Development of a new entertainment district
- SCENARIO C: Spread of a pandemic
8. Conclusions
Author Contributions
Funding
Institutional Review Board Statement
Informed Consent Statement
Data Availability Statement
Conflicts of Interest
References
- Mahyari, K.F.; Sun, Q.; Klemeš, J.J.; Aghbashlo, M.; Tabatabaei, M.; Khoshnevisan, B.; Birkved, M. To what extent do waste management strategies need adaptation to post-COVID-19? Sci. Total Environ. 2022, 837, 155829. [Google Scholar] [CrossRef] [PubMed]
- Pinto, A.D.; Choi, J.; Abichou, T.; Sanusi, F.; Aninat, E. Adaptations of Municipal Solid Waste Management Systems in Response to the Coronavirus Pandemic. In Proceedings of the Canadian Society of Civil Engineering Annual Conference, Niagara Falls, ON, Canada, 26–29 May 2021; Springer Nature: Singapore; pp. 163–176. [Google Scholar]
- Wakabayashi, Y.; Peii, T.; Tabata, T.; Saeki, T. Life cycle assessment and life cycle costs for pre-disaster waste management systems. Waste Manag. 2017, 68, 688–700. [Google Scholar] [CrossRef]
- Vyas, S.; Prajapati, P.; Shah, A.V.; Varjani, S. Municipal solid waste management: Dynamics, risk assessment, ecological influence, advancements, constraints and perspectives. Sci. Total Environ. 2022, 814, 152802. [Google Scholar] [CrossRef] [PubMed]
- Nicolli, F.; Mazzanti, M.; Iafolla, V. Waste dynamics, country heterogeneity and European environmental policy effectiveness. J. Environ. Policy Plan. 2012, 14, 371–393. [Google Scholar] [CrossRef]
- Fleurbaey, M.; Bouin, O.; Salles-Djelic, M.L.; Kanbur, R.; Nowotny, H.; Reis, E. A Manifesto for Social Progress: Ideas for a Better Society; Cambridge University Press: Cambridge, UK, 2018. [Google Scholar]
- Raab, K.; Tolotti, G.; Wagner, R. Challenges in solid waste management: Insights into the disposal behavior of suburban consumers in Guatemala City. Front. Sustain. Cities 2021, 3, 683576. [Google Scholar] [CrossRef]
- Verma, S.; Khan, R.; Mili, M.; Hashmi, S.A.R.; Srivastava, A.K. (Eds.) Advanced Materials from Recycled Waste; Elsevier: Amsterdam, The Netherlands, 2022. [Google Scholar]
- Pires, A.; Martinho, G.; Rodrigues, S. Sustainable Solid Waste Collection and Management; Springer International Publishing AG: Cham, Switzerland, 2018. [Google Scholar]
- Guerrero, L.A.; Maas, G.; Hogland, W. Solid waste management challenges for cities in developing countries. Waste Manag. 2013, 33, 220–232. [Google Scholar] [CrossRef] [PubMed]
- Kaza, S.; Yao, L.; Bhada-Tata, P.; Van Woerden, F. What a Waste 2.0: A Global Snapshot of Solid Waste Management to 2050; World Bank Publications: Herndon, VA, USA, 2018. [Google Scholar]
- Weghmann, V. Waste Management in Europe. European Public Services Union (EPSU). Available online: https://www.epsu.org/sites/default/files/article/files/Waste%20Management%20in%20Europe_EN_1.pdf (accessed on 1 February 2023).
- Adamides, E.D.; Mitropoulos, P.; Giannikos, I.; Mitropoulos, I. A multi-methodological approach to the development of a regional solid waste management system. J. Oper. Res. Soc. 2009, 60, 758–770. [Google Scholar] [CrossRef]
- Nanda, S.; Berruti, F. Municipal solid waste management and landfilling technologies: A review. Environ. Chem. Lett. 2021, 19, 1433–1456. [Google Scholar] [CrossRef]
- Hoareau, C.E.; Ahmad, N.; Nuid, M.; Khoi, D.N.; Kristanti, R.A. Sustainable technology in developed countries: Waste municipal management. Ind. Domest. Waste Manag. 2021, 1, 48–55. [Google Scholar] [CrossRef]
- Prajapati, P.; Varjani, S.; Singhania, R.R.; Patel, A.K.; Awasthi, M.K.; Sindhu, R.; Zhang, Z.; Binod, P.; Awasthi, S.K.; Chaturvedi, P. Critical review on technological advancements for effective waste management of municipal solid waste—Updates and way forward. Environ. Technol. Innov. 2021, 23, 101749. [Google Scholar] [CrossRef]
- Sliusar, N.; Filkin, T.; Huber-Humer, M.; Ritzkowski, M. Drone technology in municipal solid waste management and landfilling: A comprehensive review. Waste Manag. 2022, 139, 1–16. [Google Scholar] [CrossRef] [PubMed]
- Awino, F.B.; Apitz, S.E. Solid waste management in the context of waste hierarchy and circular economy frameworks: An international critical review. Integr. Environ. Assess. Manag. 2023, 1–27. [Google Scholar] [CrossRef] [PubMed]
- Daskalopoulos, E.; Badr, O.; Probert, S.D. An integrated approach to municipal solid waste management. Resour. Conserv. Recycl. 1998, 24, 33–50. [Google Scholar] [CrossRef]
- Anschütz, J.; IJgosse, J.; Scheinberg, A. Putting Integrated Sustainable Waste Management into Practice. 2004. Available online: https://www.eawag.ch/fileadmin/Domain1/Abteilungen/sandec/schwerpunkte/sesp/CLUES/Toolbox/t12/D12_1_Anschuetz_et_al_2004.pdf (accessed on 1 September 2023).
- Elsaid, S.; Aghezzaf, E.H. A framework for sustainable waste management: Challenges and opportunities. Manag. Res. Rev. 2015, 38, 1086–1097. [Google Scholar] [CrossRef]
- Huber, J. Towards industrial ecology: Sustainable development as a concept of ecological modernization. J. Environ. Policy Plan. 2000, 2, 269–285. [Google Scholar] [CrossRef]
- Beer, S. The viable system model: Its provenance, development, methodology and pathology. In The Viable System Model: Interpretations and Applications of Stafford Beer’s VSM; Espejo, R., Harnden, R.J., Eds.; Wiley: Chichester, UK, 1989; pp. 11–37. [Google Scholar]
- Espejo, R.; Reyes, A. Organizational Systems: Managing Complexity with the Viable System Model; Springer Science & Business Media: Berlin/Heidelberg, Germany, 2011. [Google Scholar]
- Perez-Rios, P.J. Design and Diagnosis for Sustainable Organizations. The Viable Systems Method; Springer: Heidelberg, Germany, 2012. [Google Scholar]
- Jackson, M.C. Critical Systems Thinking and the Management of Complexity; John Wiley & Sons: Hoboken, NJ, USA, 2019. [Google Scholar]
- ISO 9001:2015; Quality Management Systems—Requirements. ISO: Geneva, Switzerland, 2015.
- ISO 26000:2010; Guidance on Social Responsibility. ISO: Geneva, Switzerland, 2010.
- ISO 14001:20004; Environmental Management Systems—Requirements with Guidance for Use. ISO: Geneva, Switzerland, 2004.
- Panagiotakopoulos, P.D.; Espinosa, A.; Walker, J. Sustainability management: Insights from the Viable System Model. J. Clean. Prod. 2016, 113, 792–806. [Google Scholar] [CrossRef]
- Chintapalli, P.; Vakharia, A.J. The waste management supply chain: A decision framework. Decis. Sci. 2023, 1–15. [Google Scholar]
- Badran, M.F.; El-Haggar, S.M. Optimization of municipal solid waste management in Port Said–Egypt. Waste Manag. 2006, 26, 534–545. [Google Scholar] [CrossRef]
- Malinauskaite, J.; Jouhara, H.; Czajczyńska, D.; Stanchev, P.; Katsou, E.; Rostkowski, P.; Thorne, R.J.; Colon, J.; Ponsá, S.; Al-Mansour, F.; et al. Municipal solid waste management and waste-to-energy in the context of a circular economy and energy recycling in Europe. Energy 2017, 141, 2013–2044. [Google Scholar] [CrossRef]
- Sharif, N.; Pishvaee, M.; Aliahmadi, A.; Jabbarzadeh, A. A bi-level programming approach to joint network design and pricing problem in the municipal solid waste management system: A case study. Resoures Conserv. Recycl. 2018, 131, 17–40. [Google Scholar] [CrossRef]
- Oyebode, O.J. Evaluation of municipal solid waste management for improved public health and environment in Nigeria. Eur. J. Adv. Eng. Technol. 2018, 5, 525–534. [Google Scholar]
- Wang, S.; Wang, J.; Yang, S.; Li, J.; Zhou, K. From intention to behavior: Comprehending residents’ waste sorting intention and behavior formation process. Waste Manag. 2020, 113, 41–50. [Google Scholar] [CrossRef] [PubMed]
- Pires, A.; Martinho, G.; Chang, N.-B. Solid waste management in European countries: A review of systems analysis techniques. J. Environ. Manag. 2011, 92, 1033–1050. [Google Scholar] [CrossRef]
- Zaman, U.A. Comparative study of municipal solid waste treatment technologies using life cycle assessment method. Int. J. Environ. Sci. Technol. 2010, 7, 225–234. [Google Scholar] [CrossRef]
- Lombardi, L.; Carnevale, E.; Corti, A. A review of technologies and performances of thermal treatment systems for energy recovery from waste. Waste Manag. 2015, 37, 26–44. [Google Scholar] [CrossRef]
- Abad, F.; Naeni, L.M. A hybrid framework to assess the risk of change in construction projects using fuzzy fault tree and fuzzy event tree analysis. Int. J. Constr. Manag. 2022, 22, 2385–2397. [Google Scholar] [CrossRef]
- Espinosa, A. Sustainable Self-Governance in Businesses and Society: The Viable System Model in Action; Taylor & Francis: Oxfordshire, UK, 2022. [Google Scholar]
- Beer, S. The Heart of the Enterprise; John Wiley & Sons: Chichester, UK, 1979. [Google Scholar]
- Beer, S. Brain of the Firm; John Wiley & Sons: Chichester, UK, 1981. [Google Scholar]
- Hoverstadt, P. The Fractal Organization: Creating Sustainable Organizations with the Viable System Model; John Wiley & Sons: Hoboken, NJ, USA, 2009. [Google Scholar]
- Espinosa, A.; Walker, J. Complexity management in practice: A Viable System Model intervention in an Irish eco-community. Eur. J. Oper. Res. 2013, 225, 118–129. [Google Scholar] [CrossRef]
- Arghand, A.A.; Alborzi, M.; Ghatari, A.R. A methodology for IT governance by viable system modeling (VSM): An action research in designing a data center. Syst. Pract. Action Res. 2022, 35, 131–152. [Google Scholar] [CrossRef]
- Harwood, S. Introducing the VIPLAN methodology (with VSM) for handling messy situations–Nine lessons. Syst. Pract. Action Res. 2021, 34, 635–668. [Google Scholar] [CrossRef]
- Vik, M.B.; Finnestrand, H.; Flood, R.L. Systemic problem structuring in a complex hospital environment using viable system diagnosis–keeping the blood flowing. Syst. Pract. Action Res. 2022, 35, 203–226. [Google Scholar] [CrossRef]
- Adamides, E.D.; Katopodis, T.; Mountouris, A.; Sfetsos, A. Organising for Resilience to Climate Change in Critical Infrastructures: The Application of Viable System Model in an Oil Refinery. Syst. Pract. Action Res. 2023, 36, 609–640. [Google Scholar] [CrossRef]
- Municipality of Patras (MoP). Decision No 30/12-04-2023 of the «Quality of Life» Committee for the Approval of the Updated Local Waste Management Plan. Available online: https://e-patras.gr/el/04i-synedriasi-12-04-2023 (accessed on 24 April 2023). (In Greek).
- Reike, D.; Vermeulen, W.J.V.; Witjes, S. The circular economy: New or refurbished as CE 3.0?—Exploring controversies in the conceptualization of the circular economy through a focus on history and resource value retention options. Resour. Conserv. Recycl. 2018, 135, 246–264. [Google Scholar] [CrossRef]






| Year | T.Q.C. 1 (tn) | Mixed MSW (%) | M.P.W.2 (%) | Green Waste (%) | Bulky (%) | Glass 3 (%) | Paper 4 (%) | W.E.E.E.5 (%) | Sent to Landfill (%) |
|---|---|---|---|---|---|---|---|---|---|
| a | b | c | =a + b + c | ||||||
| 2017 | 94.87372 | 85.62 | 8.97 | 4.95 | - | 0.45 | - | 0.01 | 90.57 |
| 2018 | 98.04958 | 83.05 | 9.67 | 6.38 | 0.41 | 0.49 | - | 0 | 89.84 |
| 2019 | 102.37593 | 80.22 | 10.21 | 8.56 | 0.47 | 0.54 | - | 0.00 | 89.25 |
| 2020 | 99.99696 | 80.42 | 10.51 | 7.96 | 0.62 | 0.47 | 0.01 | 0.01 | 89.00 |
| Primary Activity | Division | Department |
|---|---|---|
| PA1: Preventive and corrective maintenance of collection bins | CRRMD | DVEM |
| PA2: Collection and transport of mixed waste to the landfill | CRRMD | DLP DWRMC |
| PA3: Collection and transportation of recyclable waste (of each peripheral Local District/Borough) to the treatment plant | CRRMD | DLP DWRMC |
| PA4: Collection and transportation of recyclable materials (Borough of Patras) to the processing plant | CRRMD Contract | |
| PA5: Collection and transport of bulky waste for shredding, compacting and final disposal at the landfill | CRRMD | DLP DCCAST |
| PA6: Collection and transport of (large) pruning waste for shredding and final disposal at the landfill | CRRMD | DLP DWRMC |
| PA7: Weighing of waste and recyclable materials | EEGD | |
| PA8: Processing of recyclable materials (different technologies) | Contract | |
| PA9: Preventive and corrective maintenance of the treatment plant in the Selection of Recyclable Materials Unit (SRMU) | Contract | |
| PA10: Final waste disposal after recovery | Contract | |
| PA11: Cleaning of common areas without using technological means | CRRMD | DCCAST |
| PA12: Cleaning of streets, squares, etc. using technological means | CRRMD | DLP DCCAST |
| PA13: Cleaning farmers’ open markets | CRRMD | DLP DCCAST |
| PA14: Fuel supply of vehicles and machinery | CRRMD | DLP |
| PA15: Preventive and corrective maintenance of vehicles and equipment | CRRMD | DLP DVEM |
| Regulatory Function | Division | Department |
|---|---|---|
| RF1: Planning and monitoring programs for collection routes as well as positioning of collection bins | CRRMD POISD | DDPC DWRMC |
| RF2: Implementation of planning projects, regulations, licensing | CRRMD POISD EEGD | DDPC |
| RF3: Planning and organization of the optimal operation of the municipal waste collection and transport system | CRRMD | DDPC |
| PF4: Planning, search for new advanced, optimal programs, and schedules for the management of recycled materials, targeting new technologies. | CRRMD EEGD | DDPC |
| RF5: Development of programs to improve the operations of cleaning of the common areas of the Municipality. Monitoring the proper execution of relevant schedules. | CRRMD EEGD | DDPC |
| RF6: Collection, processing, and storage of data related to the operation of the municipal solid waste management system for compiling statistical data, as well as for the development and monitoring of relevant efficiency, etc., indicators. | CRRMD EEGD | DDPC |
| RF7: Monitoring the implementation of programs for the collection of end-of-life vehicles, as well as of recycling programs for old tires, electrical appliances, etc. | CRRMD | DDPC |
| RF8: Implementation of programs to raise public awareness and inform citizens about MSW management (recycling, sorting at source, etc.). | CRRMD | DDPC |
| RF9: Implementation of procurement programs and services in relation to the operational needs of CRRMD, the operational needs of the Municipality of Patras for technological resources, and in relation to the health and safety of employees | CRRMD | DDPC |
| RF10: Implementation of programs for updating and monitoring the register of vehicles and machinery, periodic technical inspections, updating their status data, etc. | CRRMD | DDPC |
| RF11: Implementation of monitoring programs for: (a) repair works, (b) scheduled maintenance, (c) fuel and lubricant consumption, (d) use and cost of spare parts and perishables. | CRRMD | DDPC |
| RF12: Training of personnel | CRRMD HRD OSHD | DDPC |
| RF13: Risk management | MCU OSHD CPD | |
| RF14: Coordination of different waste stream operations | CRRMD | DWRMC |
| RF15: External contractors’ selection | FinD | IDT DPA |
| RF16: External contractors’ monitoring and evaluation | FinD | DPA |
| RF17: Safety and Occupational Health of personnel involved in cleaning and recycling operations | CRRMD OSHD |
| Regulatory Functions | RF1: Route Planning | RF2: Plan Implementation | RF3: Planning Transport | RF4: Technology Scanning | RF5: Planning for Open Common Spaces | RF6: Data Management | RF7: Monitoring Recycling | RF8: Public Awareness | RF9: Procurement Programs | RF10: Resources registry Management | RF11: Resources Maintenance | RF12: Training | RF13: Risk Management | RF14: Coordination of Waste Streams | RF15: External Contractors’ Selection | RF16: External Contractor Monitoring | RF17: Safety and Occupational Health | |
|---|---|---|---|---|---|---|---|---|---|---|---|---|---|---|---|---|---|---|
| Primary Activities | ||||||||||||||||||
| DISTRICT PATRAS | ||||||||||||||||||
| PA1: Bins maintenance | ● | ● | ● | ● | ● | ● | ● | |||||||||||
| PA2: Waste to landfill | ● | ● | ● | ● | ● | ● | ● | ● | ● | ● | ● | |||||||
| PA3: Recyclable waste to treatment | ● | ● | ● | ● | ● | ● | ● | ● | ● | ● | ● | ● | ● | ● | ● | ● | ||
| PA4: Recyclable materials to process | ● | ● | ● | ● | ● | ● | ● | ● | ● | ● | ● | ● | ● | |||||
| PA5: Process and disposal | ● | ● | ● | ● | ● | ● | ● | ● | ● | ● | ● | |||||||
| PA6: Disposal of large materials waste | ● | ● | ● | ● | ● | ● | ● | ● | ● | ● | ||||||||
| PA7: Weighing of recyclable waste | ● | ● | ● | ● | ● | ● | ● | |||||||||||
| PA8: Processing of recyclable | ● | ● | ● | ● | ● | ● | ● | ● | ● | ● | ● | |||||||
| PA9: Plant(s) maintenance | ● | ● | ● | ● | ● | ● | ||||||||||||
| PA10: Final disposal after recovery | ● | ● | ● | ● | ● | ● | ● | ● | ● | ● | ||||||||
| PA11: Cleaning (no technology use) | ● | ● | ● | ● | ● | ● | ● | ● | ||||||||||
| PA12: Cleaning (technology use) | ● | ● | ● | ● | ● | ● | ● | ● | ● | ● | ||||||||
| PA13: Cleaning farmers’ open markets | ● | ● | ● | ● | ● | |||||||||||||
| PA14: Fuel supply of resources | ● | ● | ● | ● | ● | ● | ● | ● | ||||||||||
| PA15: Maintenance of resources | ● | ● | ● | ● | ● | ● | ● | |||||||||||
| VSM | Integrated Waste Management System Activities |
|---|---|
| System 5 (Governance of the resilience provision activity) | Defining the importance of integrated waste management for the city and maintaining the identity of the CRRM Department (CRRMD) by answering the following questions: What are the priorities of the municipality regarding integrated waste management? What are the priorities of each borough/district regarding integrated waste management? How can we integrate integrated waste management to the services provision strategy of the municipality? How can we assure that investments in integrated waste management are worth making? How can we maintain the identity of the distributed CRRMD? What are the signs, rituals, norms, etc. of the CRRMD that form its identity? How the identity of distributed CRRMD is maintained through formal and informal communication channels? How the city’s CRRMD contributes to the wellbeing of the surrounding communities? Do the operations of CRRMD conform to the environmental, labour, etc. legislation? What is the cost of the entire integrated waste management system (for the city)? |
| System 4 (Intelligence for demand patterns and technological and organisational resources) | Scanning the internal and external organisational environments for information about the state of operations, as welll as (future) consumption patterns, waste collection, and processing technologies, technologies for recycling, energy production, etc., related methods, best practices, legislation changes, etc. by answering the following questions: Which consumption and disposal behavioural models to choose for building future waste production scenarios? How can we associate future waste production scenarios to the resource capacity and processing capabilities of the municipality’s waste management system? How can we associate future waste production scenarios to potential hazards and their impacts for the municipality’s assets? Which technologies can increase the coping capacity and efficiency of the municipality’s collection and recycling processes? Are there technologies that can increase the effectiveness of materials’ recovery processes and waste use for energy production? Which innovative organizational schemes can increase the speed and effectiveness of collection and recovery processes? What is the current state of the resources used in integrated waste management primary activities? What is the current state of the resources used in integrated waste management monitoring functions? How is sense-making accomplished by the CRRM Department? Is the personnel appropriately trained to make sense of exceptional events, internal and external problematic conditions in the waste management chain of activities? |
| System 3 (operational management of CRRMD) | Responsible for the integrity of CRRMD through resource negotiation and performance management by answering the following questions: How are resources supplied to the primary activities of CRRMD carried out in different areas? How is the performance of the overall waste management system measured and analysed? How knowledge is produced from the CRRMD’s operations and by any unforeseen climate events experienced? How changes at the level of operational processes are managed, and how the overall waste management and recycling strategy is maintained? How external environment scenarios and any specific events they assume are “translated” into resources’ specifications? How planned waste management and materials’ recovery processes are constrained by the characteristics of certain resources? How performance metrics and targets in collection and disposal are set? Which are these targets? How performance targets in recycling and materials’ recovery are set? Which are these targets? How economic viability is measured and guaranteed? What are the threshold values for human safety, structures and operations? |
| System 3* (audit of CRRMD) | Audit channel to help System 3 evaluate the performance of System 1 by answering the question: Do the resources assigned the task of integrated waste management accomplish their objectives well? |
| System 2 (coordination of primary activities of CRRMD) | Coordination between, and within, the activities of integrated management system by answering the following questions: How coordination among System 1 activities is achieved? How conflicts are resolved? How CRRD processes are coordinated across different districts (boroughs) and time periods? How assets shared by different activities are maintained/prepared? How the priorities of districts in common activities are determined? Which interfacing-among-units protocols are implemented? |
| System 1 (operations of distributed integrated waste management system) | Proactive and reactive activities for achieving the operational objectives of the integrated waste management system by answering the following questions: What are the specific activities of collection for each waste stream in each district (borough)? How collection and transport routes are planned for each stream in every district? How collection and transport routes are staffed for each stream in every district? How waste recycling and material recovery are interfaced to collection and transport for each stream in every district? How unforeseen events in the entire waste management process are dealt with? How micro-activities in CRRMD operations (e.g., routes of collection vehicles) are monitored in real time? How the CRRMD operations are interfaced with other municipality departments/units’ operations (e.g., equipment maintenance, greens and parks’ maintenance)? How different waste streams operations management activities are interfaced for using common resources? What health and safety measures are taken for the personnel involved in the entire waste management and recycling process? |
| Regulatory function | Implementation (S1) | Coordination (S2) | Cohesion Monitoring Resource Bargaining (S3) | Intelligence (S4) | Policy (S5) |
|---|---|---|---|---|---|
| RF1: Route planning | ● CRRMD/DDPC, POISD/DWRMC | ||||
| RF2: Plan Implementation | ● CRRMD/DDPC, POISD, EEGD | ● CRRMD/DDPC, POISD, EEGD | ● CRRMD/DDPC, POISD, EEGD | ||
| RF3: Planning transport | ● CRRMD/DDPC | ● CRRMD/DDPC | |||
| RF4: Technology scanning | ● CRRMD/DDPC | ||||
| RF5: Planning for open common spaces | ● CRRMD/DDPC | ● CRRMD/DDPC | ● CRRMD/DDPC | ||
| RF6: Data management | ● CRRMD/DDPC | ● CRRMD/DDPC | |||
| RF7: Monitoring recycling | ● CRRMD/DDPC | ||||
| RF8: Public awareness | ● CRRMD/DDPC | ● CRRMD/DDPC | ● CRRMD/DDPC | ● CRRMD/ DDPC | |
| RF9: Procurement programs | ● CRRMD/DDPC | ● CRRMD/DDPC | |||
| RF10: Resources registry management | ● CRRMD/DDPC | ||||
| RF11: Resources maintenance | ● CRRMD/DDPC | ||||
| RF12: Training | ● CRRMD/DDPC,HRD,OSHD | ● CRRMD/DDPC,HRD,OSHD | ● CRRMD/DDPC,HRD,OSHD | ● CRRMD/DDPC,HRD,OSHD | |
| RF13: Risk management | ● MCU,OSHD,CPD | ● MCU,OSHD,CPD | ● MCU,OSHD,CPD | ● MCU,OSHD,CPD | |
| RF14: Coordination of waste streams | ● CRRMD/DWRMC | ● CRRMD/DWRMC | |||
| RF15: External contractors’ selection | ● FinD/DPA | ● FinD/DPA | ● FinD/DPA | ||
| RF16: External contractor monitoring | ● FinD/DPA | ● FinD/DPA | ● FinD/DPA | ||
| RF17: Safety and Occupational Health | ● CRRMD,OSHD | ● CRRMD,OSHD | ● CRRMD,OSHD | ● CRRMD,OSHD |
Disclaimer/Publisher’s Note: The statements, opinions and data contained in all publications are solely those of the individual author(s) and contributor(s) and not of MDPI and/or the editor(s). MDPI and/or the editor(s) disclaim responsibility for any injury to people or property resulting from any ideas, methods, instructions or products referred to in the content. |
© 2023 by the authors. Licensee MDPI, Basel, Switzerland. This article is an open access article distributed under the terms and conditions of the Creative Commons Attribution (CC BY) license (https://creativecommons.org/licenses/by/4.0/).
Share and Cite
Adamides, E.D.; Georgousoglou, K.; Mouzakitis, Y. Designing a Flexible and Adaptive Municipal Waste Management Organisation Using the Viable System Model. Sustainability 2023, 15, 13323. https://doi.org/10.3390/su151813323
Adamides ED, Georgousoglou K, Mouzakitis Y. Designing a Flexible and Adaptive Municipal Waste Management Organisation Using the Viable System Model. Sustainability. 2023; 15(18):13323. https://doi.org/10.3390/su151813323
Chicago/Turabian StyleAdamides, Emmanuel D., Konstantinos Georgousoglou, and Yannis Mouzakitis. 2023. "Designing a Flexible and Adaptive Municipal Waste Management Organisation Using the Viable System Model" Sustainability 15, no. 18: 13323. https://doi.org/10.3390/su151813323
APA StyleAdamides, E. D., Georgousoglou, K., & Mouzakitis, Y. (2023). Designing a Flexible and Adaptive Municipal Waste Management Organisation Using the Viable System Model. Sustainability, 15(18), 13323. https://doi.org/10.3390/su151813323

