Loyalty to World Heritage Cities: A Case Study of the Historic Ibn Ṭūlūn Mosque in Cairo (Egypt)
Abstract
:1. Introduction
2. Literature Review
2.1. Heritage in Cairo
2.2. Expectations in World Heritage Cities
2.3. Satisfaction and Loyalty When Visiting World Heritage Cities
3. Materials and Methods
4. Methodology
4.1. Overview of Cairo from the Tourist Point
4.2. Ibn Ṭūlūn Mosque “Architecture and History”
4.3. Tourist Details
4.4. Questionnaire and Scales
5. Results
5.1. Assessment of the Reliability and Validity of the Model
5.2. Composite Reliability (CR)
5.3. Convergent Validity
5.4. Discriminant Validity
5.5. Hypothesis Contrast
5.5.1. Explained Variance (R2)
5.5.2. Bootstrapping
6. Discussion
7. Conclusions and Limitations
Author Contributions
Funding
Institutional Review Board Statement
Informed Consent Statement
Data Availability Statement
Conflicts of Interest
References
- Antoniou, J. Historic Cairo: A Walk through the Islamic City; AUC Press: Cairo, Egypt, 1998; ISBN 977-424-497-4. [Google Scholar]
- Poole, L.S. The Story of Cairo; Nabu Press: London, UK, 1906. [Google Scholar]
- Abouseif, B.D. Cairo of the Mamluks. A History of Architecture and Its Culture; IB Tauris: London, UK, 2007; ISBN 1-84511-549-X. [Google Scholar]
- Williams, C. Islamic Monuments in Cairo: The Practical Guide; American Univ in Cairo Press: Cairo, Egypt, 2008; ISBN 977-416-205-6. [Google Scholar]
- Abouseif, B.D. Islamic Architecture in Cairo, an Introduction, American University in Cairo; Brill: Leiden, The Netherlands, 1998; pp. 10–19. [Google Scholar]
- Creswell, K.A. The Muslim Architecture of Egypt 1959; Clarendon Press: New York, NY, USA, 1978; Volume II. [Google Scholar]
- Silberberg, T. Cultural Tourism and Business Opportunities for Museums and Heritage Sites. Tour. Manag. 1995, 16, 361–365. [Google Scholar] [CrossRef]
- Dibb, S.; Simkin, L. Targeting, Segments and Positioning. Int. J. Retail. Distrib. Manag. 1991, 19. [Google Scholar] [CrossRef]
- Dibb, S.; Simkin, L. The Strength of Branding and Positioning in Services. Int. J. Serv. Ind. Manag. 1993, 4. [Google Scholar] [CrossRef]
- Hidalgo-Fernández, A.; Hernández-Rojas, R.; Jimber del Río, J.A.; Casas-Rosal, J.C. Tourist Motivations and Satisfaction in the Archaeological Ensemble of Madinat Al-Zahra. Sustainability 2019, 11, 1380. [Google Scholar] [CrossRef]
- Wang, S.; Abbas, J.; Al-Sulati, K.I.; Shah, S.A.R. The Impact of Economic Corridor and Tourism on Local Community’s Quality of Life under One Belt One Road Context. Eval. Rev. 2023. [Google Scholar] [CrossRef]
- Fornell, C.; Johnson, M.D.; Anderson, E.W.; Cha, J.; Bryant, B.E. The American Customer Satisfaction Index: Nature, Purpose, and Findings. J. Mark. 1996, 60, 7–18. [Google Scholar] [CrossRef]
- Bezerra, G.C.; Gomes, C.F. Determinants of Passenger Loyalty in Multi-Airport Regions: Implications for Tourism Destination. Tour. Manag. Perspect. 2019, 31, 145–158. [Google Scholar] [CrossRef]
- Navajas-Romero, V.; Hernández-Rojas, R.D.; Hidalgo-Fernández, A.; Jimber del Rio, J.A. Tourist Loyalty and Mosque Tourism: The Case of the Mosque-Cathedral in Córdoba (Spain). PLoS ONE 2020, 15, e0242866. [Google Scholar] [CrossRef]
- Eklöf, J. European Customer Satisfaction Index. Pan-European telecommunication sector report based on the pilot studies. Total Qual. Manag. 1999, 13, 1099–1106. [Google Scholar] [CrossRef]
- Robinson, M.; Picard, D. Culture, Tourism and Development, the Division of Cultural Policies and Intercultural Dialogue; Unesco: Paris, France, 2006. [Google Scholar]
- Tassie, G.; De Trafford, A.; van Wetering, J. Egypt’s Heritage in Times of Conflict and Crisis. Manag. Egypt’s Cult. Herit. 2015, 2, 14–47. [Google Scholar]
- Sci-Tech. Egypt Unveils Ancient Funerary Temple South of Cairo. 2021. Available online: https://apnews.com/article/egypt-cairo-zahi-hawass-0808a72257c752b00fb193951752bda8 (accessed on 11 July 2023).
- Eraqi, M.I. Egypt as a Macro-Tourist Destination: Tourism Services Quality and Positioning. Int. J. Serv. Oper. Manag. 2007, 3, 297–315. [Google Scholar] [CrossRef]
- Swelam, T. Ibn Tulun Mosque; The American University in Cairo Press: Cairo, Egypt, 2015. [Google Scholar]
- Yeomans, R. Art and Architecture of Islamic Cairo; American University in Cairo Press: Cairo, Egypt, 2003. [Google Scholar]
- Shah, S.A.R.; Zhang, Q.; Abbas, J.; Tang, H.; Al-Sulaiti, K.I. Waste Management, Quality of Life and Natural Resources Utilization Matter for Renewable Electricity Generation: The Main and Moderate Role of Environmental Policy. Util. Policy 2023, 82, 101584. [Google Scholar] [CrossRef]
- Przybytniowski, J.W.; Michalski, M. An Original Approach to the Gap Model with Regard to the Business Insurance Sector. Zesz. Nauk. Małopolskiej Wyższej Szkoły Ekon. W Tarnowie 2020, 47, 87–104. [Google Scholar]
- Suhartanto, D.; Brien, A.; Primiana, I.; Wibisono, N.; Triyuni, N.N. Tourist Loyalty in Creative Tourism: The Role of Experience Quality, Value, Satisfaction, and Motivation. Curr. Issues Tour. 2020, 23, 867–879. [Google Scholar] [CrossRef]
- Mohseni, S.; Jayashree, S.; Rezaei, S.; Kasim, A.; Okumus, F. Attracting Tourists to Travel Companies’ Websites: The Structural Relationship between Website Brand, Personal Value, Shopping Experience, Perceived Risk and Purchase Intention. Curr. Issues Tour. 2018, 21, 616–645. [Google Scholar] [CrossRef]
- Alrawadieh, Z.; Alrawadieh, Z.; Kozak, M. Exploring the Impact of Tourist Harassment on Destination Image, Tourist Expenditure, and Destination Loyalty. Tour. Manag. 2019, 73, 13–20. [Google Scholar] [CrossRef]
- Kim, J.-J.; Lee, C.-J. A Tourist’s Gaze on Local Tourism Governance: The Relationship among Local Tourism Governance and Brand Equity, Tourism Attachment for Sustainable Tourism. Sustainability 2022, 14, 16477. [Google Scholar] [CrossRef]
- Cuesta-Valiño, P.; Bolifa, F.; Núñez-Barriopedro, E. Sustainable, Smart and Muslim-Friendly Tourist Destinations. Sustainability 2020, 12, 1778. [Google Scholar] [CrossRef]
- Jimber del Rio, J.A.; Hernández-Rojas, R.D.; Vergara-Romero, A.; Dancausa Millán, M.G.D. Loyalty in Heritage Tourism: The Case of Córdoba and Its Four World Heritage Sites. Int. J. Environ. Res. Public Health 2020, 17, 8950. [Google Scholar] [CrossRef]
- Palau-Saumell, R.; Forgas-Coll, S.; Sánchez-García, J.; Prats-Planagumà, L. Tourist Behavior Intentions and the Moderator Effect of Knowledge of UNESCO World Heritage Sites: The Case of La Sagrada Família. J. Travel Res. 2013, 52, 364–376. [Google Scholar] [CrossRef]
- Chang, L.-L.; Backman, K.; Chih Huang, Y. Creative Tourism: A Preliminary Examination of Creative Tourists’ Motivation, Experience, Perceived Value and Revisit Intention. Int. J. Cult. Tour. Hosp. Res. 2014, 8, 401–419. [Google Scholar] [CrossRef]
- Ibrahim, A.; Agreda, I.C.; Koh, C.Y.; Brillantes, S.M.A.; Kawari, G.M. Destination Loyalty in Relation to Tourists’ Perceived Value and Destination Trust. J. Tour. Q. 2022, 4, 55–61. [Google Scholar]
- Chen, H.; Rahman, I. Cultural Tourism: An Analysis of Engagement, Cultural Contact, Memorable Tourism Experience and Destination Loyalty. Tour. Manag. Perspect. 2018, 26, 153–163. [Google Scholar] [CrossRef]
- Wu, H.-C. What Drives Experiential Loyalty? A Case Study of Starbucks Coffee Chain in Taiwan. Br. Food J. 2017, 119, 468–496. [Google Scholar] [CrossRef]
- Hosany, S.; Prayag, G.; Van Der Veen, R.; Huang, S.; Deesilatham, S. Mediating Effects of Place Attachment and Satisfaction on the Relationship between Tourists’ Emotions and Intention to Recommend. J. Travel Res. 2017, 56, 1079–1093. [Google Scholar] [CrossRef]
- Bak, S.; Min, C.-K.; Roh, T.-S. Impacts of UNESCO-Listed Tangible and Intangible Heritages on Tourism. J. Travel Tour. Mark. 2019, 36, 917–927. [Google Scholar] [CrossRef]
- Hiriart Pardo, C.A. La Gestión del Turismo Cultural en Michoacán y sus Impactos en el Patrimonio Monumental de Morelia y Pátzcuaro. 2006. Available online: http://bibliotecavirtual.dgb.umich.mx:8083/xmlui/handle/DGB_UMICH/2561 (accessed on 11 July 2023).
- Weijs-Perrée, M.; Dane, G.; van den Berg, P. Analyzing the Relationships between Citizens’ Emotions and Their Momentary Satisfaction in Urban Public Spaces. Sustainability 2020, 12, 7921. [Google Scholar] [CrossRef]
- Yamashita, R.; Takata, K. Relationship between Prior Knowledge, Destination Reputation, and Loyalty among Sport Tourists. J. Sport Tour. 2020, 24, 143–153. [Google Scholar] [CrossRef]
- Chi, C.G.-Q.; Qu, H. Examining the Structural Relationships of Destination Image, Tourist Satisfaction and Destination Loyalty: An Integrated Approach. Tour. Manag. 2008, 29, 624–636. [Google Scholar] [CrossRef]
- Kozak, M. Repeaters’ Behavior at Two Distinct Destinations. Ann. Tour. Res. 2001, 28, 784–807. [Google Scholar] [CrossRef]
- Kozak, M.; Rimmington, M. Tourist Satisfaction with Mallorca, Spain, as an off-Season Holiday Destination. J. Travel Res. 2000, 38, 260–269. [Google Scholar] [CrossRef]
- Li, H.; Meng, F.; Zhang, X. Are You Happy for Me? How Sharing Positive Tourism Experiences through Social Media Affects Posttrip Evaluations. J. Travel Res. 2022, 61, 477–492. [Google Scholar] [CrossRef]
- Yoon, Y.; Uysal, M. An Examination of the Effects of Motivation and Satisfaction on Destination Loyalty: A Structural Model. Tour. Manag. 2005, 26, 45–56. [Google Scholar] [CrossRef]
- Chen, Y.-S.; Lin, C.-Y.; Weng, C.-S. The Influence of Environmental Friendliness on Green Trust: The Mediation Effects of Green Satisfaction and Green Perceived Quality. Sustainability 2015, 7, 10135–10152. [Google Scholar] [CrossRef]
- Bigne, J.E.; Sanchez, M.I.; Sanchez, J. Tourism Image, Evaluation Variables and after Purchase Behaviour: Inter-Relationship. Tour. Manag. 2001, 22, 607–616. [Google Scholar] [CrossRef]
- Chew, E.Y.T.; Jahari, S.A. Destination Image as a Mediator between Perceived Risks and Revisit Intention: A Case of Post-Disaster Japan. Tour. Manag. 2014, 40, 382–393. [Google Scholar] [CrossRef]
- Poria, Y.; Butler, R.; Airey, D. Links between Tourists, Heritage, and Reasons for Visiting Heritage Sites. J. Travel Res. 2004, 43, 19–28. [Google Scholar] [CrossRef]
- Utaberta, N.; Chen, L.Y.; Tahir, M. Evaluating the Potentials of Mosque as a Tourist Attraction Place in Malaysian Urban Context. J. Des. Built 2021, 14, 25–35. [Google Scholar]
- Jeong, Y.; Kim, S. A Study of Event Quality, Destination Image, Perceived Value, Tourist Satisfaction, and Destination Loyalty among Sport Tourists. Asia Pac. J. Mark. Logist. 2020, 32, 940–960. [Google Scholar] [CrossRef]
- Mittal, V.; Han, K.; Frennea, C.; Blut, M.; Shaik, M.; Bosukonda, N.; Sridhar, S. Customer Satisfaction, Loyalty Behaviors, and Firm Financial Performance: What 40 Years of Research Tells Us. Mark. Lett. 2023, 34, 171–187. [Google Scholar] [CrossRef]
- UNCTAD. COVID-19 and Tourism. Geneva: United Nations Conference on Trade and Development; UNCTAD: Geneva, Switzerland, 2020. [Google Scholar]
- Brendon, P. Thomas Cook: 150 Years of Popular Tourism; Secker (Martin) & Warburg Ltd.: London, UK, 1991; ISBN 0-436-19993-9. [Google Scholar]
- UNWTO. International Tourism Highlights, 2019; United Nations World Tourism Organization: Madrid, Spain, 2019. [Google Scholar]
- World Bank. International Tourism, Receipts (Current US$)—Egypt, Arab Rep; The World Bank: Washington, DC, USA, 2020. [Google Scholar]
- Amara, D. Re-Branding Tourism Hotspots after Crisis: The Case of Sharm El Sheikh, Egypt. Int. J. Adv. Sci. Res. Manag. 2016, 11, 35–44. [Google Scholar]
- Atlas, R.; Hanan, H.; Mohd Wasilan, N. Islamic Monuments as Tourism Destination Image. In Islamic Tourism: Discovery of Values and Knowledge; Universal Cresent Standard Center Sdn Bhd: Kuala Lumpur, Malaysia, 2015; pp. 21–32. [Google Scholar]
- Behrens-Abouseif, D. Islamic Architcture in Cairo an Introduction; The American University in Cairo Press: Cairo, Egypt, 2012. [Google Scholar]
- Al-Maqrīzī, T. Al-Mawa’iz wal-I’tibar fi Dhikr al-Khitat wal-Athar; Al-Furqan Islamic Heritage Foundation: Beriut, Lebanon, 2002; Volume II. [Google Scholar]
- Ibn Duqmaq, S. Kitab Al-Intisar Li-Wasitat ᷾aqd al-Amsar; K. Vollers: Beirut, Lebanon, 1893. [Google Scholar]
- Al Balawi, A.M.A.A.I.M. Sirat Ahmed Ibn Tulun; Muhammad Kurd ᷾Ali: Cairo, Egypt, 1939. [Google Scholar]
- Mustafa, M.H. Cultural Heritage: A Tourism Product of Egypt under Risk. J. Environ. Manag. Tour. (JEMT) 2021, 12, 243–257. [Google Scholar] [CrossRef]
- Deb, M. An Empirical Investigation on Heritage Destination Positioning and Loyalty. Curr. Issues Tour. 2021, 24, 1735–1748. [Google Scholar] [CrossRef]
- Hernandez-Rojas, R.D.; del Río, J.A.J.; Fernández, A.I.; Vergara-Romero, A. The Cultural and Heritage Tourist, SEM Analysis: The Case of The Citadel of the Catholic King. Herit. Sci. 2021, 9, 1–19. [Google Scholar] [CrossRef]
- Rasoolimanesh, S.M.; Seyfi, S.; Rather, R.A.; Hall, C.M. Investigating the Mediating Role of Visitor Satisfaction in the Relationship between Memorable Tourism Experiences and Behavioral Intentions in Heritage Tourism Context. Tour. Rev. 2022, 77, 687–709. [Google Scholar] [CrossRef]
- Agag, G. E-Commerce Ethics and Its Impact on Buyer Repurchase Intentions and Loyalty: An Empirical Study of Small and Medium Egyptian Businesses. J. Bus. Ethics 2019, 154, 389–410. [Google Scholar] [CrossRef]
- Azhar, M.E.; Jufrizen, J.; Prayogi, M.A.; Sari, M. The Role of Marketing Mix and Service Quality on Tourist Satisfaction and Loyalty at Samosir. Indep. J. Manag. Prod. 2019, 10, 1662–1678. [Google Scholar] [CrossRef]
- Koay, K.Y.; Cheah, C.W.; Chang, Y.X. A Model of Online Food Delivery Service Quality, Customer Satisfaction and Customer Loyalty: A Combination of PLS-SEM and NCA Approaches. Br. Food J. 2022, 124, 4516–4532. [Google Scholar] [CrossRef]
- Radwan, H.R.I. A Study on the Factors Contributing to Customer Loyalty in Budget Hotels in Cairo and Alexandria, Egypt. Afr. J. Hosp. Tour. Leis. 2022. [Google Scholar] [CrossRef]
- Davras, Ö.; Özperçin, İ. The Relationships of Motivation, Service Quality, and Behavioral Intentions for Gastronomy Festival: The Mediating Role of Destination Image. J. Policy Res. Tour. Leis. Events 2021, 1–14. [Google Scholar] [CrossRef]
- Lee, S.S.; Kim, Y.; Roh, T. Modified Pyramid of CSR for Corporate Image and Customer Loyalty: Focusing on the Moderating Role of the CSR Experience. Sustainability 2019, 11, 4745. [Google Scholar] [CrossRef]
- Aboulfotouh, A.K.; Tolba, O.; Ezzeldin, S. The Impact of Workspace Location and Indoor Environmental Quality on Employees’ Satisfaction within Office Buildings: A Case Study in Cairo. Indoor Built Environ. 2022, 31, 2094–2114. [Google Scholar] [CrossRef]
- Elgarhy, S.D.; Mohamed, L.M. The Influences of Services Marketing Mix (7ps) on Loyalty, Intentions, and Profitability in the Egyptian Travel Agencies: The Mediating Role of Customer Satisfaction. J. Qual. Assur. Hosp. Tour. 2022, 1–24. [Google Scholar] [CrossRef]
- Rahman, M.; Moghavvemi, S.; Thirumoorthi, T.; Rahman, M.K. The Impact of Tourists’ Perceptions on Halal Tourism Destination: A Structural Model Analysis. Tour. Rev. 2020, 75, 575–594. [Google Scholar] [CrossRef]
- Bentler, P.M. EQS Structural Equations Program Manual; Multivariate Software: Encino, CA, USA, 1995; Volume 6. [Google Scholar]
- Becker, J.-M.; Cheah, J.-H.; Gholamzade, R.; Ringle, C.M.; Sarstedt, M. PLS-SEM’s Most Wanted Guidance. Int. J. Contemp. Hosp. Manag. 2023, 35, 321–346. [Google Scholar] [CrossRef]
- Assaker, G.; O’Connor, P. Using PLS-SEM to Test for the Moderation Effects of Continuous Variables in Hospitality and Tourism Studies. Cut. Edge Res. Methods Hosp. Tour. 2023, 29–51. [Google Scholar] [CrossRef]
- Abaalzamat, K.H.; Al-Sulaiti, K.I.; Alzboun, N.M.; Khawaldah, H.A. The Role of Katara Cultural Village in Enhancing and Marketing the Image of Qatar: Evidence from TripAdvisor. Sage Open 2021, 11. [Google Scholar] [CrossRef]
- Hair, J.F.; Anderson, R.E.; Tatham, R.L.; Black, W. Análisis Multivariante; Prentice Hall: Madrid, Spain, 2011. [Google Scholar]
- Tompson, R.; Barclay, D.; Higgins, C. The Partial Least Squares Approach to Causal Modeling: Personal Computer Adoption and Uses as an Illustration. Technol. Stud. Spec. Issue Res. Methodol. 1995, 2, 284–324. [Google Scholar]
- Sarstedt, M.; Ringle, C.M.; Cheah, J.-H.; Ting, H.; Moisescu, O.I.; Radomir, L. Structural Model Robustness Checks in PLS-SEM. Tour. Econ. 2020, 26, 531–554. [Google Scholar] [CrossRef]
- Henseler, J. Partial Least Squares Path Modeling. Adv. Methods Model. Mark. 2017, 361–381. [Google Scholar] [CrossRef]
- Mathieson, K.; Peacock, E.; Chin, W.W. Extending the Technology Acceptance Model: The Influence of Perceived User Resources. ACM SIGMIS Database Adv. Inf. Syst. 2001, 32, 86–112. [Google Scholar] [CrossRef]
- Diamantopoulos, A.; Winklhofer, H.M. Index Construction with Formative Indicators: An Alternative to Scale Development. J. Mark. Res. 2001, 38, 269–277. [Google Scholar] [CrossRef]
- Sarstedt, M.; Ringle, C.M.; Henseler, J.; Hair, J.F. On the Emancipation of PLS-SEM: A Commentary on Rigdon (2012). Long Range Plan. 2014, 47, 154–160. [Google Scholar] [CrossRef]
- Belsley, D.A. A Guide to Using the Collinearity Diagnostics. Comput. Sci. Econ. Manag. 1991, 4, 33–50. [Google Scholar] [CrossRef]
- Henseler, J.; Ringle, C.M.; Sarstedt, M. A New Criterion for Assessing Discriminant Validity in Variance-Based Structural Equation Modeling. J. Acad. Mark. Sci. 2015, 43, 115–135. [Google Scholar] [CrossRef]
- Belkaïd, A.; Hassoumi, I.; Zghab, R. An Intelligent Generator of Personalized Tours for a Better Heritage Site Visit. In Proceedings of the 2nd International Conference on Digital Tools & Uses Congress, Virtual, 15–17 October 2020. [Google Scholar]
- Mlozi, S.; Pesämaa, O.; Haahti, A. Testing a Model of Destination Attachment—Insights from Tourism in Tanzania. Tour. Hosp. Manag. 2013, 19, 165–181. [Google Scholar] [CrossRef]
- Abdel Fattah, A.; Eddy-U, M. The Unique Twin Approaches of Sufi Sheikhs and Host-Guest Relationships at El Sayed Ahmed El-Badawy Mosque in Egypt. Qual. Quant. 2022, 56, 2723–2750. [Google Scholar] [CrossRef]
- Koch, N. The “Personality Cult” Problematic: Personalism and Mosques Memorializing the “Father of the Nation” in Turkmenistan and the UAE. Cent. Asian Aff. 2016, 3, 330–359. [Google Scholar] [CrossRef]
- Yehia, E.F.; Alzahrani, H.J.M.; Reid, D.M.; Ali, M.A. Tourism, National Identity, and the Images on Postage Stamps: The Case of Saudi Arabia. J. Tour. Hist. 2022, 14, 70–102. [Google Scholar] [CrossRef]
- Fernández, J.A.F.; Sánchez, P.R.P.; Cerro, A.M.C.; Mogollón, J.M.H. Productos Gastronómicos Con Identidad y Desarrollo Del Destino Turístico. Un Estudio Sobre Rutas Del Queso En España. Int. J. Sci. Manag. Tour. 2017, 3, 93–109. [Google Scholar]
- Huete-Alcocer, N.; Hernandez-Rojas, R.D. Do SARS-CoV-2 Safety Measures Affect Visitors Experience of Traditional Gastronomy, Destination Image and Loyalty to a World Heritage City? J. Retail. Consum. Serv. 2022, 69, 103095. [Google Scholar] [CrossRef]
- Al Sulaiti, K.; Al Khulaifi, A.; Al Khatib, F. Banking Services and Customer’s Satisfaction in Qatar: A Statistical Analysis. Stud. Bus. Econ. 2005, 11, 130–154. [Google Scholar] [CrossRef]


| Autors | Dimension | Indicator |
|---|---|---|
| [14,63,64,65] | Expectations (EspectCairo;Espectmosq) | (EXPECCAIRO 1) Notoriety, (EXPECCAIRO 2) Tradition and roots, (EXPECCAIRO 3) Liking, (EXPECCAIRO 4) The atmosphere of the establishments you visited was to your liking, (EXPECCAIRO 5) cultural richness, (EXPECCAIRO 6) hospitality, EXPECCAIRO 7) Conservation, (EXPECCAIRO 8) Cleanliness, (EXPECTMOSQ 1) Notoriety, (EXPECTMOSQ 2) Tradition, (EXPECTMOSQ 3) Liking, (EXPECTMOSQ 4) Conservation |
| [66,67,68,69] | Loyalty (LOYCAIRO) | (LOYCAIRO 1) I will recommend to family and friends, (LOYCAIRO 2) I will visit Cairo—Egypt again, (LOYCAIRO 3) I will recommend visiting Cairo—Egypt, (LOYCAIRO 4) My next trip will probably be some of the tourist sites in Cairo |
| [69,70,71] | LoyM (LOYM) | (LOYM 1) Global image of Cairo is positive, (LOYM 2) It was worth visiting Cairo, (LOYM 3) Egypt is a good place to visit, (LOYM 4) Egypt is recognized/appreciated for its gastronomy. |
| [64,72,73] | Satisfaction (SATISCAIRO) | (SATISCAIRO 1) The visit to Cairo was satisfactory, (SATISCAIRO 2) Satisfied with the quality and price ratio, (SATISCAIRO 3) Satisfaction with the environment, (SATISCAIRO 4) Good place to visit with family |
| [14,64,74] | Satisfaction (SATISFMOSQ_) | (SATISFMOSQ 1) The view to the mosque was satisfactory, (SATISFMOSQ 2) Satisfied with the visit in general, (SATISFMOSQ 3) Its inhabitants are friendly and hospitable, (SATISFMOSQ 4) Good place to visit with family, (SATISFMOSQ 5) It has good and useful tourist information offices. (SATISFMOSQ 6) The experience is worth it, (SATISFMOSQ 7) The guide services at the mosque are satisfactory. |
| EXTERNAL WEIGHTS | VIF | |
|---|---|---|
| EXPECAIRO1 | 0.146 | 3.669 |
| EXPECAIRO2 | 0.177 | 2.195 |
| EXPECAIRO3 | 0.130 | 1.384 |
| EXPECAIRO4 | 0.092 | 2.298 |
| EXPECAIRO5 | 0.187 | 2.055 |
| EXPECAIRO6 | 0.186 | 2.146 |
| EXPECAIRO7 | 0.172 | 2.726 |
| EXPECAIRO8 | 0.233 | 2.250 |
| EXPECTM1 | 0.347 | 2.951 |
| EXPECTM2 | 0.270 | 1.897 |
| EXPECTM3 | 0.308 | 2.333 |
| EXPECTM4 | 0.269 | 1.569 |
| LOYCAIRO1 | 0.274 | 4.461 |
| LOYCAIRO2 | 0.272 | 4.346 |
| LOYCAIRO3 | 0.264 | 4.347 |
| LOYCAIRO4 | 0.282 | 3.288 |
| LOYM1 | 0.302 | 1.959 |
| LOYM2 | 0.232 | 2.414 |
| LOYM3 | 0.300 | 4.497 |
| LOYM4 | 0.293 | 4.888 |
| SATISCAIRO1 | 0.247 | 4.820 |
| SATISCAIRO2 | 0.274 | 4.408 |
| SATISCAIRO3 | 0.224 | 3.491 |
| SATISCAIRO4 | 0.206 | 2.903 |
| SATISCAIRO5 | 0.213 | 1.900 |
| SATISFMOSQ1 | 0.180 | 4.491 |
| SATISFMOSQ2 | 0.186 | 3.203 |
| SATISFMOSQ3 | 0.168 | 3.270 |
| SATISFMOSQ4 | 0.184 | 2.971 |
| SATISFMOSQ5 | 0.135 | 2.093 |
| SATISFMOSQ6 | 0.189 | 3.445 |
| SATISFMOSQ7 | 0.153 | 2.225 |
| Dimensions | Compound Reliability | |
|---|---|---|
| EXPECCAIRO | Expectations of Cairo | 0.878 |
| EXPECTMOSQ | Expectations of Mosque | 0.855 |
| LOYCAIRO | Loyalty to Cairo | 0.946 |
| LOYM | Loyalty to Mosque | 0.908 |
| SATISCAIRO | Satisfaction with Cairo | 0.909 |
| SATISFMOSQ_ | Satisfaction with Mosque | 0.927 |
| Factor | Average Variance Extracted (AVE) |
|---|---|
| EXPECCAIRO | 0.556 |
| EXPECTMOSQ | 0.695 |
| LOYCAIRO | 0.838 |
| LOYM | 0.784 |
| SATISCAIRO | 0.726 |
| SATISFMOSQ_ | 0.696 |
| EXPECCAIRO | EXPECTMOSQ | LOYALTYCAIRO | LOYM | SATISCAIRO | |
|---|---|---|---|---|---|
| EXPECTMOSQ | 0.763 | ||||
| LOYALTYCAIRO | 0.803 | 0.706 | |||
| LOYM | 0.722 | 0.595 | 0.882 | ||
| SATISCAIRO | 0.913 | 0.805 | 0.825 | 0.737 | |
| SATISMOSQUE | 0.910 | 0.821 | 0.829 | 0.734 | 1.077 |
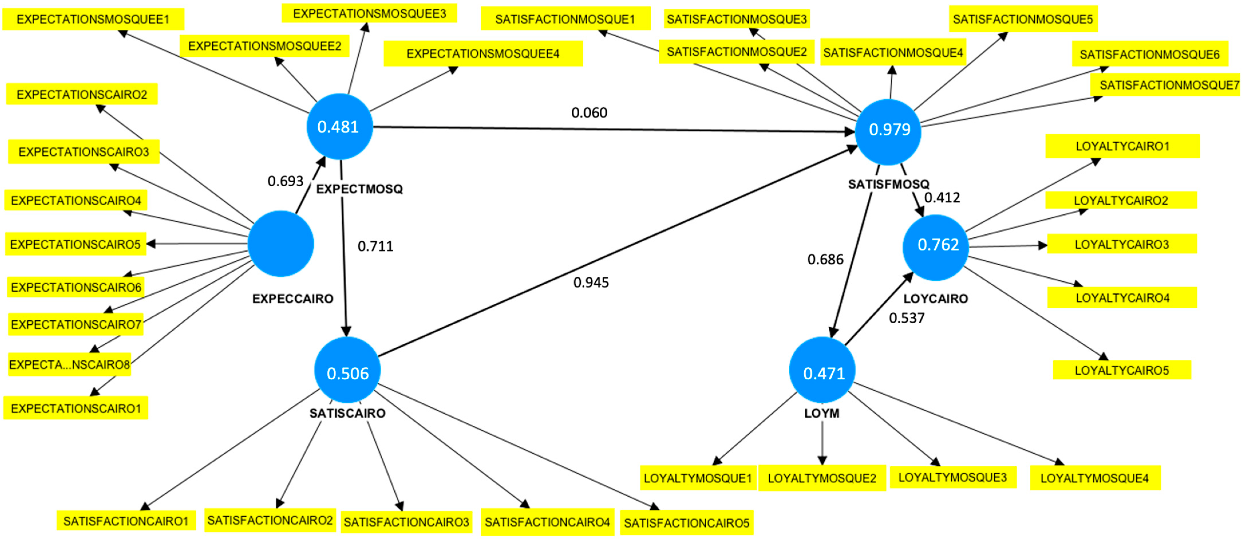
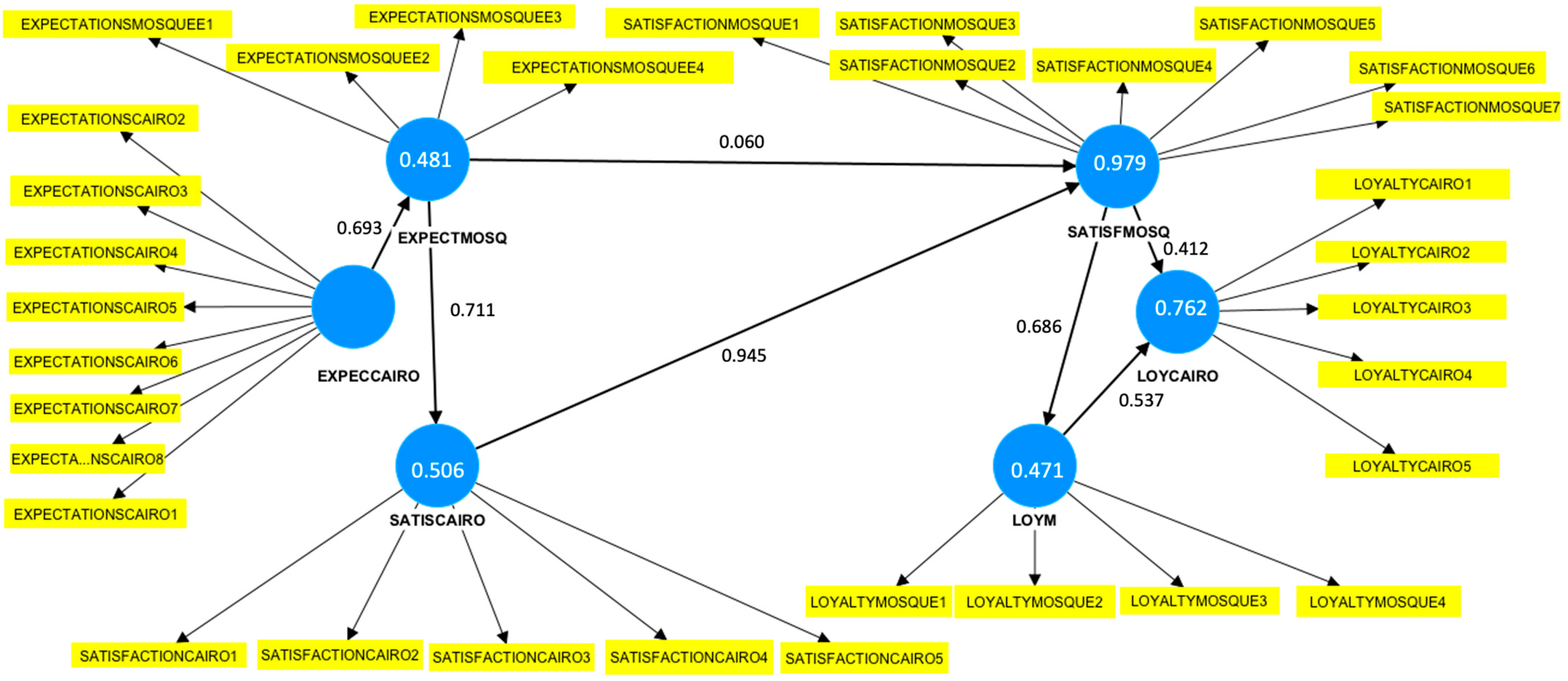
| H | Name | Effect | Path Coefficient | t Value | p-Valor | Supported? |
|---|---|---|---|---|---|---|
| H1 | EXPECCAIRO EXPECTMOSQ | + | 0.693 | 10.089 | 0.000 | Yes |
| H2 | EXPECTMOSQ SATISCAIRO | + | 0.711 | 7.731 | 0.000 | Yes |
| H3 | EXPECTMOSQ SATISFMOSQ_ | + | 0.060 | 2.849 | 0.004 | Yes |
| H4 | LOYM LOYCAIRO | + | 0.537 | 6.308 | 0.000 | Yes |
| H5 | SATISCAIRO SATISFMOSQ_ | + | 0.945 | 54.965 | 0.000 | Yes |
| H6 | SATISFMOSQ_ LOYCAIRO | + | 0.412 | 4.322 | 0.000 | Yes |
| H7 | SATISFMOSQ_ LOYM | + | 0.686 | 8.303 | 0.000 | Yes |
= relationship between variables; + = prove positive effect on the relationship. Source: own elaboration.Disclaimer/Publisher’s Note: The statements, opinions and data contained in all publications are solely those of the individual author(s) and contributor(s) and not of MDPI and/or the editor(s). MDPI and/or the editor(s) disclaim responsibility for any injury to people or property resulting from any ideas, methods, instructions or products referred to in the content. |
© 2023 by the authors. Licensee MDPI, Basel, Switzerland. This article is an open access article distributed under the terms and conditions of the Creative Commons Attribution (CC BY) license (https://creativecommons.org/licenses/by/4.0/).
Share and Cite
Elassal, I.M.I.; Hernandez-Rojas, R.D.; Moreno Quispe, L.A. Loyalty to World Heritage Cities: A Case Study of the Historic Ibn Ṭūlūn Mosque in Cairo (Egypt). Sustainability 2023, 15, 13154. https://doi.org/10.3390/su151713154
Elassal IMI, Hernandez-Rojas RD, Moreno Quispe LA. Loyalty to World Heritage Cities: A Case Study of the Historic Ibn Ṭūlūn Mosque in Cairo (Egypt). Sustainability. 2023; 15(17):13154. https://doi.org/10.3390/su151713154
Chicago/Turabian StyleElassal, Ibrahim Mohamed Ibrahim, Ricardo David Hernandez-Rojas, and Luz Arelis Moreno Quispe. 2023. "Loyalty to World Heritage Cities: A Case Study of the Historic Ibn Ṭūlūn Mosque in Cairo (Egypt)" Sustainability 15, no. 17: 13154. https://doi.org/10.3390/su151713154
APA StyleElassal, I. M. I., Hernandez-Rojas, R. D., & Moreno Quispe, L. A. (2023). Loyalty to World Heritage Cities: A Case Study of the Historic Ibn Ṭūlūn Mosque in Cairo (Egypt). Sustainability, 15(17), 13154. https://doi.org/10.3390/su151713154

