Energy Consumption Forecasting in Commercial Buildings during the COVID-19 Pandemic: A Multivariate Multilayered Long-Short Term Memory Time-Series Model with Knowledge Injection
Abstract
:1. Introduction
1.1. Background
1.2. Related Work
1.3. Contribution
1.4. Paper Organization
2. Data Used in This Study
2.1. Daily COVID-19 Cases in Victoria
2.2. Impact of COVID-19 on Australian Higher Education
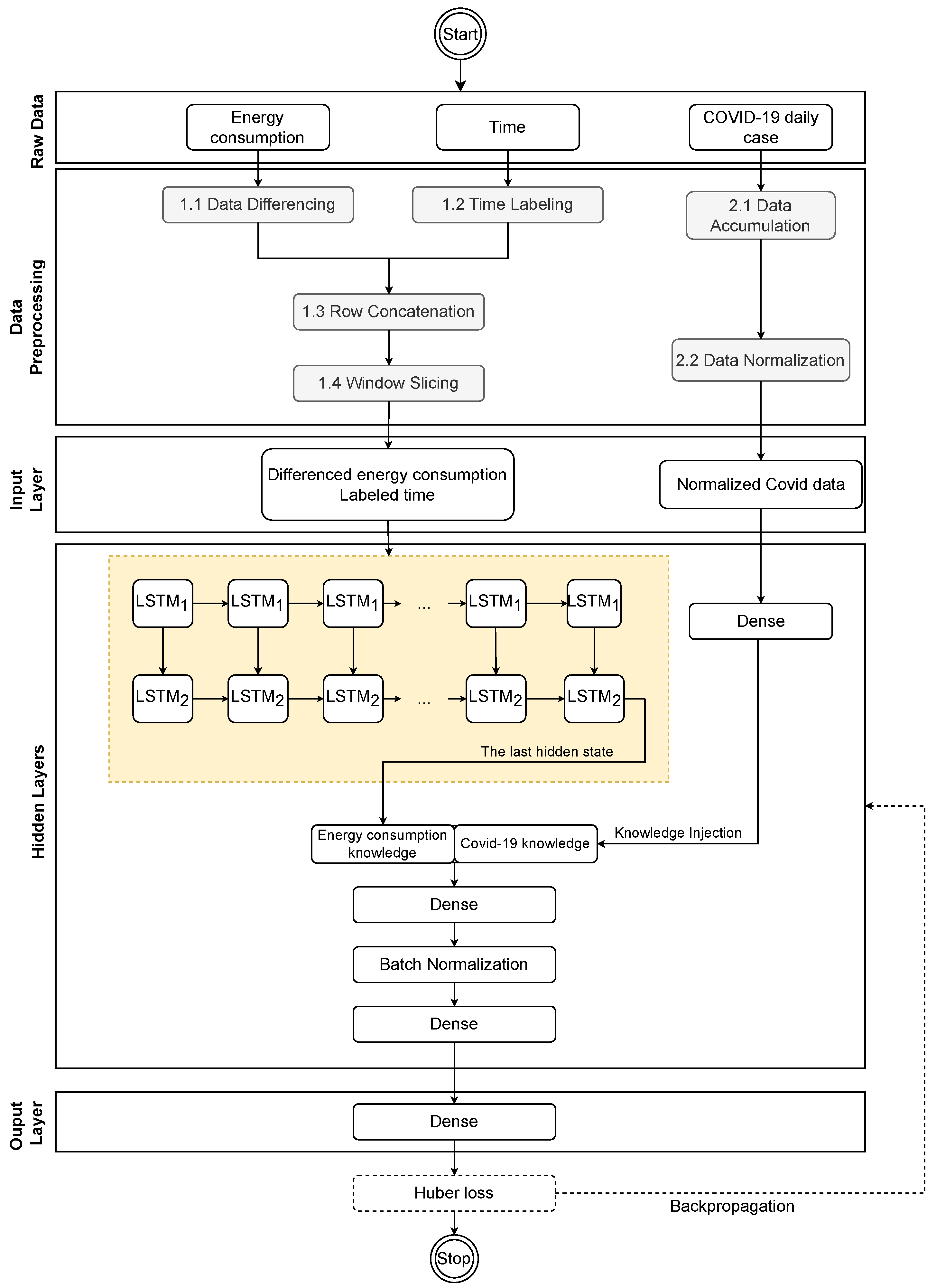
3. Methodology
3.1. Data Preprocessing
3.2. Forecasting Model
4. Experiments
4.1. Data
4.2. Baseline Model
4.3. Metrics
4.3.1. MAPE
4.3.2. NRMSE
4.3.3. Coefficient of Determination- Score
4.4. Results
4.4.1. Performance of the Proposed Model on the Training and Test Sets
4.4.2. Comparison
5. Conclusions
Author Contributions
Funding
Institutional Review Board Statement
Informed Consent Statement
Data Availability Statement
Conflicts of Interest
References
- Year-on-Year Change in Weekly Electricity Demand, Weather Corrected, in Selected Countries, January–December 2020—Charts—Data Statistics—IEA—iea.org. Available online: https://www.iea.org/data-and-statistics/charts/year-on-year-change-in-weekly-electricity-demand-weather-corrected-in-selected-countries-january-december-2020?fbclid=IwAR0dN3dOAKFw85WuJr0bFJyTeOseC6U9kWfVSSuWZZT8I3sQUAkVdC2tQ (accessed on 3 July 2023).
- Panhwar, I.H.; Ahmed, K.; Seyedmahmoudian, M.; Stojcevski, A.; Horan, B.; Mekhilef, S.; Aslam, A.; Asghar, M. Mitigating power fluctuations for energy storage in wind energy conversion system using supercapacitors. IEEE Access 2020, 8, 189747–189760. [Google Scholar] [CrossRef]
- Thirunavukkarasu, G.S.; Seyedmahmoudian, M.; Jamei, E.; Horan, B.; Mekhilef, S.; Stojcevski, A. Role of optimization techniques in microgrid energy management systems—A review. Energy Strategy Rev. 2022, 43, 100899. [Google Scholar] [CrossRef]
- Australian Bureau of Statistics 2023, Energy Account, Australia. Available online: https://www.aer.gov.au/wholesale-markets/wholesale-statistics/annual-generation-capacity-and-peak-demand-nem (accessed on 17 May 2023).
- Santiago, I.; Moreno-Munoz, A.; Quintero-Jiménez, P.; Garcia-Torres, F.; Gonzalez-Redondo, M. Electricity demand during pandemic times: The case of the COVID-19 in Spain. Energy Policy 2021, 148, 111964. [Google Scholar] [CrossRef]
- Alasali, F.; Nusair, K.; Alhmoud, L.; Zarour, E. Impact of the COVID-19 Pandemic on Electricity Demand and Load Forecasting. Sustainability 2021, 13, 1435. [Google Scholar] [CrossRef]
- Zhong, H.; Tan, Z.; He, Y.; Xie, L.; Kang, C. Implications of COVID-19 for the electricity industry: A comprehensive review. CSEE J. Power Energy Syst. 2020, 6, 489–495. [Google Scholar]
- Sinden, G. Characteristics of the UK wind resource: Long-term patterns and relationship to electricity demand. Energy Policy 2007, 35, 112–127. [Google Scholar] [CrossRef]
- Rosenberg, E.; Lind, A.; Espegren, K. The impact of future energy demand on renewable energy production—Case of Norway. Energy 2013, 61, 419–431. [Google Scholar] [CrossRef]
- Klemeš, J.; Fan, Y.; Jiang, P. The energy and environmental footprints of COVID-19 fighting measures—PPE, disinfection, supply chains. Energy 2020, 211, 118701. [Google Scholar] [CrossRef]
- Norouzi, N.; Zarazua de Rubens, G.; Choupanpiesheh, S.; Enevoldsen, P. When pandemics impact economies and climate change: Exploring the impacts of COVID-19 on oil and electricity demand in China. Energy Res. Soc. Sci. 2020, 68, 101654. [Google Scholar] [CrossRef]
- Bedi, J.; Toshniwal, D. Deep learning framework to forecast electricity demand. Appl. Energy 2019, 238, 1312–1326. [Google Scholar] [CrossRef]
- Lu, H.; Ma, X.; Ma, M. A hybrid multi-objective optimizer-based model for daily electricity demand prediction considering COVID-19. Energy 2021, 219, 119568. [Google Scholar] [CrossRef]
- Haque, A.; Rahman, S. Short-term electrical load forecasting through heuristic configuration of regularized deep neural network. Appl. Soft Comput. 2022, 122, 108877. [Google Scholar] [CrossRef]
- Gómez-Omella, M.; Esnaola-Gonzalez, I.; Ferreiro, S.; Sierra, B. k-Nearest patterns for electrical demand forecasting in residential and small commercial buildings. Energy Build. 2021, 253, 111396. [Google Scholar] [CrossRef]
- Brucke, K.; Arens, S.; Telle, J.; Steens, T.; Hanke, B.; Maydell, K.; Agert, C. A non-intrusive load monitoring approach for very short-term power predictions in commercial buildings. Appl. Energy 2021, 292, 116860. [Google Scholar] [CrossRef]
- Zhou, D.; Ma, S.; Hao, J.; Han, D.; Huang, D.; Yan, S.; Li, T. An electricity load forecasting model for Integrated Energy System based on BiGAN and transfer learning. Energy Rep. 2020, 6, 3446–3461. [Google Scholar] [CrossRef]
- Ngo, N.; Truong, T.; Truong, N.; Pham, A.; Huynh, N.; Pham, T.; Pham, V. Proposing a hybrid metaheuristic optimization algorithm and machine learning model for energy use forecast in non-residential buildings. Sci. Rep. 2022, 12, 1065. [Google Scholar] [CrossRef]
- Ibrahim, B.; Rabelo, L. A deep learning approach for peak load forecasting: A case study on panama. Energies 2021, 14, 3039. [Google Scholar] [CrossRef]
- Huang, Y.; Hasan, N.; Deng, C.; Bao, Y. Multivariate empirical mode decomposition based hybrid model for day-ahead peak load forecasting. Energy 2022, 239, 122245. [Google Scholar] [CrossRef]
- Yin, L.; Xie, J. Multi-temporal-spatial-scale temporal convolution network for short-term load forecasting of power systems. Appl. Energy 2021, 283, 116328. [Google Scholar] [CrossRef]
- Wu, D.; Hur, K.; Xiao, Z. A GAN-enhanced ensemble model for energy consumption forecasting in large commercial buildings. IEEE Access 2021, 9, 158820–158830. [Google Scholar] [CrossRef]
- Ishaq, M.; Kwon, S. Others Short-term energy forecasting framework using an ensemble deep learning approach. IEEE Access 2021, 9, 94262–94271. [Google Scholar]
- Timeline of Every Victoria Lockdown (Dates & Restrictions), Bigaustraliabucketlist. 2021. Available online: https://bigaustraliabucketlist.com/victoria-lockdowns-dates-restrictions/ (accessed on 17 May 2023).
- State of Emergency Declared in Victoria Over COVID-19, Premier of Victoria. 2020. Available online: https://www.premier.vic.gov.au/state-emergency-declared-victoria-over-covid-19 (accessed on 17 May 2023).
- COVID-19 Update. 7 July 2020, National Retail Association. 2020. Available online: https://www.nra.net.au/covid-19-update-7-july-2020 (accessed on 17 May 2023).
- Coronavirus: What Changes under Melbourne’s Stage 4 Restrictions, 9NEWS. 2020. Available online: https://www.9news.com.au/national/coronavirus-melbourne-stage-4-restrictions-explained-curfews-lockdown-what-is-open-closed-changes-covid19/652ee0f9-cc22-41df-b465-9a765a45c496 (accessed on 17 May 2023).
- Statement from the Premier, Premier of Victoria. 2021. Available online: https://www.premier.vic.gov.au/statement-premier-92 (accessed on 17 May 2023).
- COVID Lockdown: Victoria Announces Major Restrictions to Combat Coronavirus Outbreak, 7NEWS. 2021. Available online: https://7news.com.au/lifestyle/health-wellbeing/covid-lockdown-victoria-announces-major-restrictions-to-combat-coronavirus-outbreak-c-2148043 (accessed on 17 May 2023).
- Extended Lockdown and Stronger Borders to Keep Us Safe, Premier of Victoria. 2021. Available online: https://www.premier.vic.gov.au/extended-lockdown-and-stronger-borders-keep-us-safe (accessed on 17 May 2023).
- Seven Day Lockdown to Keep Victorians Safe, Premier of Victoria. 2021. Available online: https://www.premier.vic.gov.au/seven-day-lockdown-keep-victorians-safe (accessed on 17 May 2023).
- International Student Numbers by Country, by State and Territory. Available online: https://www.education.gov.au/international-education-data-and-research/international-student-numbers-country-state-and-territory (accessed on 7 February 2023).
- More than 17,000 Jobs Lost at Australian Universities during Covid Pandemic. Available online: https://www.theguardian.com/australia-news/2021/feb/03/more-than-17000-jobs-lost-at-australian-universities-during-covid-pandemic (accessed on 7 February 2023).
- WA Universities Lose Millions as COVID’s Bite Continues to Be Felt. Available online: https://www.watoday.com.au/national/western-australia/wa-universities-lose-millions-as-covid-s-bite-continues-to-be-felt-20230329-p5cwe5.html (accessed on 7 February 2023).
- Swinburne Staff Warned of Job Cuts as Universities’ COVID-19 Woes Grow. Available online: https://www.theage.com.au/national/victoria/swinburne-staff-warned-of-job-cuts-as-universities-covid-19-woes-grow-20200603-p54z6s.html (accessed on 7 February 2023).
- Swinburne University Staff Condemn Leadership over ’Excessive’ Cuts to Courses, Jobs. Available online: https://www.theage.com.au/national/victoria/swinburne-university-staff-condemn-leadership-over-excessive-cuts-to-courses-jobs-20201112-p56dyy.html (accessed on 7 February 2023).
- RMIT, Swinburne, La Trobe Post Hefty Deficits but Not All Unis in the Red. Available online: https://www.theage.com.au/national/victoria/rmit-swinburne-la-trobe-post-hefty-deficits-but-not-all-unis-in-the-red-20210504-p57ova.html (accessed on 7 February 2023).
- Swinburne Welcomes International Students Back to Campus. Available online: https://www.swinburne.edu.au/news/2021/11/swinburne-welcomes-international-students-back-to-campus/ (accessed on 7 February 2023).
- Swinburne’s Strategic Focus Delivers Financial Turnaround—2021 Annual Report Released. Available online: https://www.swinburne.edu.au/news/2022/05/swinburnes-strategic-focus-delivers-financial-turnaround-2021-annual-report-released/ (accessed on 7 February 2023).
- Dinh, T.; Thirunavukkarasu, G.; Seyedmahmoudian, M.; Mekhilef, S.; Stojcevski, A. Predicting Commercial Building Energy Consumption Using a Multivariate Multilayered Long-Short Term Memory Time-Series Model. Appl. Sci. 2023, 13, 7775. [Google Scholar] [CrossRef]
- Hochreiter, S.; Schmidhuber, J. Long short-term memory. Neural Comput. 1997, 9, 1735–1780. [Google Scholar] [CrossRef]
- Huang, S. Robust learning of Huber loss under weak conditional moment. Neurocomputing 2022, 507, 191–198. [Google Scholar] [CrossRef]
- Schuster, M.; Paliwal, K. Bidirectional recurrent neural networks. Signal Process. IEEE Trans. 1997, 45, 2673–2681. [Google Scholar] [CrossRef]
- Liu, Z.; Wu, D.; Liu, Y.; Han, Z.; Lun, L.; Gao, J.; Jin, G.; Cao, G. Accuracy analyses and model comparison of machine learning adopted in building energy consumption prediction. Energy Explor. Exploit. 2019, 37, 1426–1451. [Google Scholar] [CrossRef]









| ID | Forecasting Model | Year | Country | Forecast Horizon | Ref. | RMSE | MAE | MAPE | |
|---|---|---|---|---|---|---|---|---|---|
| 1 | Long Short-Term Memory Recurrent Neural Network (LSTM-RNN) | 2022 | USA | day ahead | [14] | 48.29 kW | 11.6% | ||
| 2 | K-Nearest Patterns in Time Series (KNPTS) | 2021 | Spain | day ahead | [15] | 277.94 kW | |||
| 3 | Particle Swarm Optimization and Artificial Neural Network | 2021 | Germany | 15 min ahead | [16] | 1565 ± 150 kW | |||
| 4 | Transfer Learning + LSTM + BiGAN | 2020 | China | 15 min ahead | [17] | 0.003985 kW | 5.09% | 0.942 | |
| 5 | Wolf-inspired optimization support vector regression (WIO-SVR) | 2022 | Vietnam | day ahead | [18] | 2.49 kWh | 6.25 kWh | 6.96% | 0.98 |
| 6 | Multivariate CNN | 2021 | USA | month ahead | [19] | 1271.65 MW | 27.86 MW | 1.62% | 0.92 |
| 7 | Multivariate Empirical Mode Decomposition (MEMD) and Support Vector Regression (SVR) with parameters optimized by Particle Swarm Optimization (PSO) | 2022 | China | day ahead | [20] | 113.9876 MW | 0.7866% | 0.9542 | |
| 8 | Multi-temporal-spatial-scale Temporal Convolution Network (MTCN) | 2021 | China | day ahead | [21] | 119.2 kW | 79.4 kW | 1.89% | 0.988 |
| 9 | A GAN-Enhanced Ensemble Model for Energy Consumption Forecasting in Large Commercial Buildings | 2021 | Korea | 10 min ahead | [22] | 1.39 | 0.81 | 0.98 | |
| 10 | CNN + Stacked + BiLSTM | 2021 | Korea | day ahead | [23] | 0.35 Wh | 0.31 Wh | 0.78% |
| Dataset | Model | Metric | ||
|---|---|---|---|---|
| MPAE | NRMSE | |||
| 1 | 0.061 | 0.047 | 0.931 | |
| LSTM | 0.366 | 0.100 | 0.690 | |
| M-LSTM | 0.103 | 0.094 | 0.784 | |
| Bi-LSTM | 0.365 | 0.088 | 0.760 | |
| LR | 0.396 | 0.143 | 0.365 | |
| SVM | 0.179 | 0.108 | 0.638 | |
| 2 | 0.093 | 0.062 | 0.729 | |
| LSTM | 0.204 | 0.098 | 0.323 | |
| M-LSTM | 0.098 | 0.123 | 0.391 | |
| Bi-LSTM | 0.211 | 0.077 | 0.588 | |
| LR | 0.270 | 0.196 | −0.699 | |
| SVM | 0.131 | 0.101 | 0.286 | |
| 3 | 0.158 | 0.033 | 0.895 | |
| LSTM | 0.802 | 0.085 | 0.298 | |
| M-LSTM | 0.711 | 0.105 | 0.676 | |
| Bi-LSTM | 0.946 | 0.064 | 0.603 | |
| LR | 0.926 | 0.110 | −0.169 | |
| SVM | 0.389 | 0.068 | 0.550 | |
Disclaimer/Publisher’s Note: The statements, opinions and data contained in all publications are solely those of the individual author(s) and contributor(s) and not of MDPI and/or the editor(s). MDPI and/or the editor(s) disclaim responsibility for any injury to people or property resulting from any ideas, methods, instructions or products referred to in the content. |
© 2023 by the authors. Licensee MDPI, Basel, Switzerland. This article is an open access article distributed under the terms and conditions of the Creative Commons Attribution (CC BY) license (https://creativecommons.org/licenses/by/4.0/).
Share and Cite
Dinh, T.N.; Thirunavukkarasu, G.S.; Seyedmahmoudian, M.; Mekhilef, S.; Stojcevski, A. Energy Consumption Forecasting in Commercial Buildings during the COVID-19 Pandemic: A Multivariate Multilayered Long-Short Term Memory Time-Series Model with Knowledge Injection. Sustainability 2023, 15, 12951. https://doi.org/10.3390/su151712951
Dinh TN, Thirunavukkarasu GS, Seyedmahmoudian M, Mekhilef S, Stojcevski A. Energy Consumption Forecasting in Commercial Buildings during the COVID-19 Pandemic: A Multivariate Multilayered Long-Short Term Memory Time-Series Model with Knowledge Injection. Sustainability. 2023; 15(17):12951. https://doi.org/10.3390/su151712951
Chicago/Turabian StyleDinh, Tan Ngoc, Gokul Sidarth Thirunavukkarasu, Mehdi Seyedmahmoudian, Saad Mekhilef, and Alex Stojcevski. 2023. "Energy Consumption Forecasting in Commercial Buildings during the COVID-19 Pandemic: A Multivariate Multilayered Long-Short Term Memory Time-Series Model with Knowledge Injection" Sustainability 15, no. 17: 12951. https://doi.org/10.3390/su151712951
APA StyleDinh, T. N., Thirunavukkarasu, G. S., Seyedmahmoudian, M., Mekhilef, S., & Stojcevski, A. (2023). Energy Consumption Forecasting in Commercial Buildings during the COVID-19 Pandemic: A Multivariate Multilayered Long-Short Term Memory Time-Series Model with Knowledge Injection. Sustainability, 15(17), 12951. https://doi.org/10.3390/su151712951

