Next Article in Journal
Proposing a Framework for the Digital Transformation Maturity of Electronic Sports Businesses in Developing Countries
Next Article in Special Issue
Circular Economy and Solid Waste Management: Connections from a Bibliometric Analysis
Previous Article in Journal
Plant Breeding to Mitigate Climate Change—Present Status and Opportunities with an Assessment of Winter Wheat Cultivation in Northern Europe as an Example
Previous Article in Special Issue
Life Cycle Assessment of Concrete Production within a Circular Economy Perspective
 
 
Font Type:
Arial Georgia Verdana
Font Size:
Aa Aa Aa
Line Spacing:
Column Width:
Background:
Article

An Evaluation of the Alignment of Surplus Food Recovery and Redistribution Technologies with the Circular Economy

Policy Department, Social and Economic Survey Research Institute (SESRI), Qatar University, Doha P.O. Box 2713, Qatar
*
Author to whom correspondence should be addressed.
Sustainability 2023, 15(16), 12355; https://doi.org/10.3390/su151612355
Submission received: 20 June 2023 / Revised: 8 August 2023 / Accepted: 9 August 2023 / Published: 14 August 2023
(This article belongs to the Collection Waste Management towards a Circular Economy Transition)

Abstract

In Qatar, food security is a top research priority. The National Food Security Strategy (2018–2023) and the Qatar National Vision 2030 show evidence of policy support regarding food security. The United Nations Sustainable Development Goal (S.D.G.) 12.3 frames the basis of food waste reduction efforts. Our study aims to provide basic information for innovative mobile application development that addressed food insecurity and waste in Qatar. Furthermore, we discuss how such a technology and the proposed features align with the circular economy concept. The circular economy aims to prolong the useful life of materials and products to maximize resource value and reduce waste. In addition, we highlight the main potential benefits that various stakeholders in the Qatar economy could derive from the innovative surplus food recovery mobile application. The scope of this work is necessary given the diverse nature of the stakeholders involved in the surplus food recovery and redistribution industry. The innovation demonstrated significant solutions to many problems, and using them in the food sector could provide optimal solutions to manage/reduce food surplus waste and loss. The suggested platform differs from the existing food services application, as it closes the food circle and achieves the sustainable goals for a better environment and society for future generations. We conclude with suggestions concerning how public–private collaboration could help recover surplus food and reduce food loss.

1. Introduction

The circular economy is a concept that aims to prolong the useful life of materials and products to maximize resource value and reduce waste [1]. This suggests that economies that actively exercise recycling, repairing, refurbishing, and reusing goods, components, and materials to create a closed-loop system to minimize waste and preserve resources align with the concept of the circular economy. In other words, the cornerstone of the circular economy concept is that there must be no correlation between resource use, environmental deterioration, and economic growth [2]. Emerging evidence of the importance of the circular economy concept includes passing new laws that support an economy-wide paradigm shift toward the practical enforcement of this concept. China is a notable example of a nation that now provides for the concept of the circular economy in its laws, i.e., promoting the reuse and recycling activities during the goods supply chains. However, China is transitioning towards a circular economy in the food sector by addressing and understanding the barriers to food loss and waste management [3,4]. Overall, the circular economy concept highlights the necessity of fostering a long-term sustainable economic structure that respects the planet’s biophysical boundaries.
Previous studies suggest that, in Qatar, as in other parts of the world, several factors influence waste generation, including rapid economic expansion, population growth, and high living standards. Other studies also highlighted that, on average, an aggregate amount of waste in the range of 7000 to 8000 tons is generated daily in Qatar. Alternatively, each resident produces an average of 1.6 to 1.8 kg of waste daily [5]. Yet, currently, while it is acknowledged that food waste constitutes a significant part of the above estimates, more strategies that limit the negative externalities affecting the environment, animal and human health, economy, and society are urgently required. The circular economy is a concept with the potential to limit the pollution of valuable resources, such as quality soil, water, and air. Evidence suggests that the lack of applying mitigation strategies such as the circular economy can support the prevalence of respiratory illnesses and other health problems [6]. Moreover, the lack of plans to limit food waste leads to a significant opportunity cost in terms of labor, food security, waste management and aesthetics, and areas of cultural significance. Water conservation is another area where applying the circular economy concept can have a positive impact. Since Qatar ranks among the top water-scarce nations globally, previous authors have identified potential environmental gains from using circular economy strategies, such as wastewater reuse and lower water use [7].
Finding sustainable solutions that help in limiting food wastage is an urgent demand. The past couple of decades have witnessed the launch of several international and regional initiatives to address the challenge of minimizing food waste and loss while minimizing food insecurity. Moreover, the United Nations Sustainable Development Goal (S.D.G.) 12.3 frames the basis of food wastage reduction efforts. The Food and Agricultural Organization (F.A.O.) estimates suggest that about 14% of the world’s food is lost annually between harvest and retail markets [8]. Additionally, in the Gulf Cooperation Council countries (G.C.C.), current evidence indicates that food waste is a prominent phenomenon [4], and by failing to address food wastage adequately, these countries are missing an opportunity to minimize their food imports and maximize the benefits from the limited arable land available for food production. Food waste is one of the critical challenges and an issue of concern in the G.C.C. countries [4].
In Qatar, 1.4 million metric tons of food waste were estimated to be generated [9]. Thus, food waste is considered a significant problem in Qatar [4,10,11].
Technology can play a crucial role in reducing food waste and loss in the food sector to achieve a circular economy. Ciccullo et al. [12], in their study, investigated the wide range of technologies for preventing food loss and waste to implement a circular economy paradigm in the agrifood supply chain. The findings showed that achieving a positive impact on food loss and waste could be done through collaboration with technology providers by providing continuous technical assistance, consulting for data elaboration and analysis, codesign, and complete data sharing. Another study looked at understanding the potential role of emerging digital technologies in supermarket chains, focusing on fruits and vegetables within a circular economy. The study found that understanding the fruits and vegetables’ deterioration stages would help use the appropriate technologies to reduce the negative effect of food deterioration [13]. Censoring technologies can also support the circular economy in different ways. For instance, it predicts the fruits and vegetables’ lifecycle and helps food management before it reaches its deterioration stage, reducing food loss [13].
The technology and innovation sector in the State of Qatar has witnessed remarkable progress, and scientific research, especially related to food security, the environment, and natural resources, has peaked. Cooperation between the two sectors, each in its specialization, may lead to better results. Similarly, Ciccullo et al. [12] argue that collaboration with multiple stakeholders drives technological innovations that impact various sustainability dimensions.
This study aims to evaluate the alignment of a mobile application that incorporates surplus food recovery and redistribution and food waste management with the circular economy in Qatar’s context. To achieve our aim, we present a conceptual framework that guides the initial stages of the mobile application’s software development lifecycle.

2. Context

2.1. Why Is Circular Economy Needed in Qatar?

Due to its rapid economic growth, Qatar’s small size and limited natural resources are now under stress. Proponents of the circular economy argue that, by encouraging resource-saving and waste-reduction sustainable manufacturing and consumption methods, the circular economy limits the externalities associated with the production and consumption of natural resources [14]. Furthermore, implementing the circular economy can assist Qatar in achieving its sustainability objectives. For instance, the Qatar National Vision 2030 aims to establish a sustainable and diverse economy that balances economic development and social and environmental advancement. Qatar used to import more than 90% of its food production from several countries; however, after the blockade in 2017, Qatar shifted its attention to reach 100% self-sufficiency in perishable food [15]. In 2019, Qatar reached 106% self-sufficiency in fresh dairy products and 124% self-sufficiency in poultry [15]. The growth in the food sector resulted in food waste. Overall, the circular economy sustainable economic model can facilitate Qatar to reduce the effect of its natural resource constraints and meet its sustainability goals.

2.2. Sources of Food Waste Production-Side Drivers of Waste Generation

2.2.1. Overproduction

In Qatar, farmers are putting tremendous effort into improving their agricultural production. They have recently started using modern production methods, such as greenhouse structures, efficient water-conserving irrigation techniques, and advanced cooling technologies, to increase the shelf-life of perishable products. As a result, they have achieved high yields and met food security goals in perishable food [16,17]. In 2022, Qatar was ranked 30th out of 113 [18] countries in food security and 3rd in the Middle Eastern and North African countries [18]. Several Qatari farms now produce vegetables and fruits at affordable prices [19]. In 2020, Qatar’s packaged food and beverage market was estimated at 14.4 million riyals.
Furthermore, the number of farms and farmers is increasing in the county [20]. The government encourages Qataris to invest in the agriculture sector. As part of this initiative, the government provides many facilities to ease entry into farming and the sustainable development of agroenterprises. As part of Qatar’s farmers’ support program, farmers benefit from the centralized procurement of inputs, access to crop-production advisory services, marketing and trading, warehousing, financing, and product traceability. It also focuses on increasing the productivity of local farms, providing an efficient go-to-market channel for local farmers, and reforming market price regulation [17]. Accordingly, the favorable agricultural development environment supports food security: the Qatar National Food Program strategy focuses on increasing local production, subsidies of perishable goods, implementing measures for sustaining a reliable local strategic reserve, diversifying sources of food imports, and maintaining sufficient supply in the local market. This increased the arable lands, agricultural production, and overproduction of perishable food [17]. Yet, in contrast, the same overproduction contributes to more food wastage. Consequently, this paradox demands strategies for sustainable production and rational consumption.

2.2.2. Harvest Stage Food Waste and Loss

The preharvest stage is one of the main contributors to food loss. Before harvesting their crops, farmers lose potential harvest due to pests, diseases, and insufficient rainfall, particularly among dryland farmers. Additionally, unharvested crops left rotten on the field contribute significantly to food loss. There are several reasons why some farmers are unable to harvest their crops. In some cases, an unexpected increase in labor cost can limit the number of crops the farmer can harvest. Moreover, labor laws restricting hiring migrant labor can contribute to labor shortages [16]. In addition, there are several contributors to postharvest food losses. A recent study notes that farm workers, especially during harvesting, packing, and sorting, cause damage to crops. Using temporary labor without training and experience contributes significantly to these food losses [21,22].
Additionally, mostly among smallholder farmers, poor storage damages food crops [23]. Given that Qatar is a hot and humid country, the government adopted certain strategies and precautionary measures to mitigate food loss and waste at the farm level. The most prominent steps taken in this regard are the tendency to adopt greenhouses and improve the packaging techniques to avoid food decay. Modern storage facilities and warehouses are also built in several areas to prolong the shelf-life of food [17].

2.3. Sources of Food Waste Consumer-Side Drivers of Food Waste

2.3.1. Sociocultural Factors

Regarding traditions and customs around the food system, Qatari culture revolves around hospitality, and Qataris are known for their generosity. Edelstein [24] notes that the culture of generosity is broadly felt across Qatari and supports the sentiments. Food plays a central role when hosting gatherings such as weddings or any other form of communal dining, demonstrating generosity and hospitality. Also, hospitality and generosity extend beyond private settings and into restaurants and cafes. As with other nations and cultures, family life influences the food consumption pattern in Qatar. These behaviors and practices are responsible for the food surplus created by misunderstanding generosity. However, there is a non-organizational initiative called Hifz AlNeama Center (preservation of grace), which is Qatar’s leading food donating system that aims to reduce food surplus. The center was established in 2008, and it has food bank, mainly concerned with preserving surplus, cooked, and dry food and redistributing them to needy individuals and families according to their database.

2.3.2. Income

Income influences the generation of food waste. For high-income countries [8], researchers observed that approximately 40% of losses in the food value chain occur between the retail sector and household food consumption. Research shows that households with high incomes face fewer resource constraints, and unlike low-income families, the budget share for food is lower, making food loss and waste less of a concern. In addition, wealthy households have a higher opportunity cost of time, and although they can afford to buy more food, these households discard surplus food due to the limited time available for meal preparation [25].

2.3.3. Consumer Tastes and Preferences

Consumer tastes and preferences also contribute globally to the food waste and food loss challenge. For instance, consumer tastes and preferences of high standards imply that edible food products with minimal cosmetic defects end up in landfills. Also, consumer tastes and preferences influence the menus at restaurants. Efforts to meet these consumer tastes and preferences contribute to the overpreparation of food, resulting in a surplus of which some excess food is discarded [26].

2.3.4. Consumer Shopping Habits and Food Consumption Habits

Consumer shopping habits and food consumption habits have a significant role in food waste and food loss. Notably, purchase planning or the inability of households to forecast meal demand over a set planning period, inadequate food storage facilities, and uncertainty of the availability of household labor time or other ingredients necessary for meal production increase challenges in managing and processing food stocks [25]. In the most affluent societies, there is an exaggerated concern over “best-before dates”. As for actors in the supply chain, quality standards that are too restrictive, according to size or aesthetics, are responsible for a large amount of the food wasted at the end of the chain. The conceptual framework below explains the current food system with different attempts toward achieving a circular economy.
All the drivers mentioned above (income disparity, consumer preferences, and food habits) are relevant to Qatar. Several studies have elaborated on the strong impact of such drivers and how they have contributed to augmented food waste and food loss in Qatar [9,10,27].

2.4. Food Wastage Management (Status Quo)

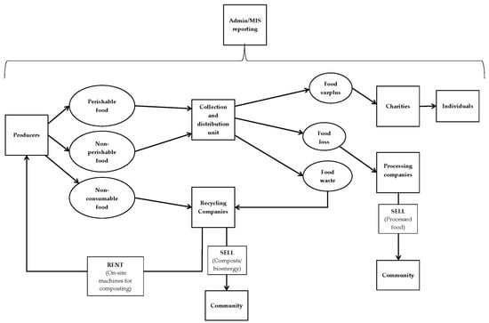
Currently, surplus food (valid for human consumption) donated from different sources is either transported to charities to distribute it according to their database of those in need, or charities send their cars to collect food after they receive alerts from donators. The Ministry of Municipality trucks collect food waste, often mixed with other types of waste, and deliver the waste to the Domestic Solid Waste Management Centre (DSWMC) in Mesaieed. The Domestic Solid Waste Management Centre is Qatar’s largest waste processing facility. The collected food waste is segregated and turned into organic compost. Some initiatives exist to redistribute food to reduce waste or loss and recover surplus food. Nongovernmental organizations (N.G.O.s), such as Hifz Al Neama and Wahab, collect surplus food from hotels, supermarkets, and restaurants and deliver it to people in need for humanitarian purposes. The current methods of managing food waste or loss in Qatar are shown in Figure 1.

3. Emerging Technological Innovations and Food Waste Management

Information and Communication Technologies (I.C.T.s) have helped present the convergence of e-services with broadband network infrastructure, wireless technologies, and mobile devices [28]. Innovation and technology, such as mobile applications, could solve many problems, including environmental and food waste. Furthermore, e-mobile innovation could help solve environmental issues to ensure sustainable environmental management [28]. Additionally, collaborating with various institutions and different sectors typically aids the process of protecting the environment. To demonstrate, the effective communication and collaboration of stakeholders’ participation could result in the success of environmental projects’ prerequisites by innovative green informatics tools and services [28]. Moreover, initiatives to improve waste management services and overall environmental sustainability require the contribution of all parties in a society, such as local community organizations, leaders, governments, private sectors, and civil society organizations [29]. Research shows that emerging technological innovations could help engage and bring all parties related to food surplus or food loss together in one platform to minimize food wastage. Moreover, Information and Communication Technology (I.C.T.) usage has increased dramatically worldwide, and typically, e-services have become one of the essential tools that companies use to serve their customers. Below are some examples from the recent literature of current mobile applications used in food recovery, redistribution, and waste.

3.1. Too Good to Go (TGTG)

TGTG has been a leading platform in surplus food recovery and redistribution activities for the past five years, with an estimated 8.3 million meals reaching those in need instead of being wasted. Furthermore, TGTG engages broadly among retailers and consumers and helps businesses in France donate surplus food supplies to charity organizations that feed homeless people. With the TGTG app, one can donate to an association and participate in marauding with volunteers and TGTG members. The donated money allows charities to offer food, clothing, and necessities to those in need [30]. TGTG is a platform established in Denmark and expanded to 14 European countries. The platform focuses on surplus food recovery and redistribution. In Qatar, due to its small area (only 11,490 km2), such an application could also be practical despite the hot temperature of the country. However, this application is concerned only with surplus food, while the application subject of this study is designed for both waste food and surplus food.

3.2. ShareWaste Approach to Surplus Food Recovery and Redistribution

The ShareWaste mobile application pairs people who require food with donors willing to share surplus food. In addition, the application also aims to promote the transformation of food waste to create valuable agricultural inputs such as organic compost or feed for animals. The receivers can specify what kind of waste they are willing to accept from the donors so excessive and unusable scraps are not delivered. The application allows the donors to drop off the surplus food at the receiver’s location at an arranged time and date, even if the receiver is not there at the delivery time. The application also has built-in messaging functionality for the users to ease the process of communication between the end users. Even though this application promotes transforming organic food waste into compost, donors must be responsible for delivering the food, which might only be efficient for some parties, especially if they are institutions.
Such an application may be more effective in surplus food sharing than waste sharing. This is due to several constraints, including difficulties associated with the transportation of waste and the absence of the humanitarian drive.

3.3. Food Rescue

The 412 Food Rescue approach involves developing partnerships with nonprofit organizations, volunteer drivers, and food retailers to connect surplus food with people going through shortages in food supplies. The program’s donors range from wholesalers, grocery shops, caterers, and more. The nonprofit partners working with the 412 Food Rescue program are housing authorities, community centers, and daycare centers. Food rescue ‘heroes’ get information on where to pick up the food and drop it off [31].
This organization has the closest strategy to this paper’s proposal, focusing on connecting institutional organizations and charities in one platform that provides the needed information. Nevertheless, the organization is focusing on food surplus rather than dealing with food waste that might occur during the process of saving and distributing the food, which is one of the main features of the application subject of this study.

3.4. Food Cloud

Food Cloud is an organization that aims to transform surplus food into opportunities to make the world a kinder place. The organization is based in Ireland, and it was established in 2013 by two men who aimed to tackle food waste. Currently, it offers three solutions, retail, hubs, and technology, for food banks. The retail solution is where retailers have surplus food listed on the app. A local charity receives a notification to collect it, obtained through self-pick-up. The Hub is a warehouse where FoodCloud stores food collected from various donors, such as farms, manufacturers, and distributors, nationwide. Charity organizations receive an invitation to view and order food in alignment with the beneficiaries’ requests [32].

3.5. Applications Currently Available in Qatar

There are some emerging mobile applications in Qatar, such as the global Qatar charity application, a nongovernmental and nonprofit organization that addresses humanitarian issues worldwide. The application allows users to donate to multiple projects, including providing meals for families, building shelters, and providing medical care. Users can choose which countries to contribute the specified amount to or donate to fixed packages set by Qatar Charity. Additionally, the national mobile applications Rafeeq, Talabat, or Snoonu are online platforms that connect businesses to consumers by providing delivery options for various products and services, such as food from restaurants, groceries, pharmacies, and more. These applications can donate fixed or variable amounts to food projects aimed at donating food packages to those in need. However, all mentioned applications work separately without collaboration with other stakeholders to achieve sustainable management of food surplus or waste, and their work’s capacity is limited.

4. Suggested Conceptual Framework for Efficient Food Management at the National Level

Based on the successful experiences of the applications mentioned above, the following section presents a conceptual framework that shows the workflow of a surplus food recovery and redistribution platform from the beginning to the end. Although the applications reviewed in the previous section actively contribute towards promoting sustainable food systems, their workflows still need to meet the concept of circular economy fully. We aim to provide I.C.T. companies basic information to develop an application that adapts the concept of a circular economy or zero wastage and optimal management of the food sector.
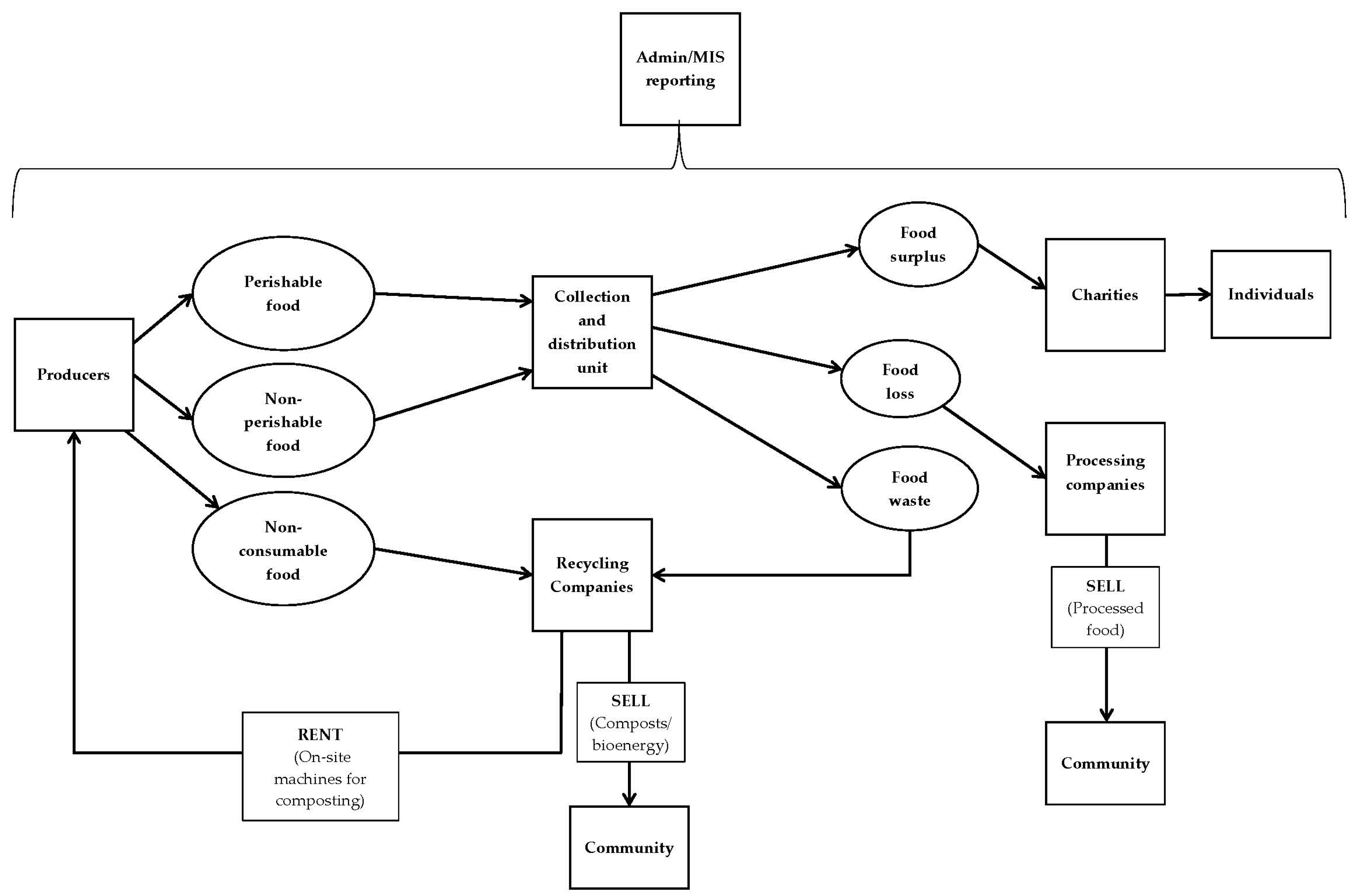
This research aims to facilitate the creation of innovative prototypes, technologies, and platforms toward a roadmap for commercialization. Qatar’s innovation ecosystem is a fast-growing context, but there needs to be more prototypes and knowledge of research priority areas such as food security. This research aims to contribute to bridging such a gap. Therefore, the researchers can provide the essential information and explain the main ideas and workflow of the suggested system, and I.C.T., based on the information provided, can develop a mobile application to manage the food waste/surplus in Qatar in collaboration with academics. This collaboration will raise the creation of potential products and systems and motivate the young generation to innovate and design through multidisciplinary teams. Compared to the initiatives mentioned above, the application proposed in this study can be more comprehensive, cost-efficient, easier to use, widely accessible, and promote more connection and communications. It also allows daily statistics for the redistributed and recycled food in tons per day. Such data will help policymakers and researchers control overproduction and avoid food loss. The application is also very flexible, since it is possible to implement and expand into different phases in the future, as explained in detail in the following sections. One of the main constraints of the application lies with the abundance of surplus food in Qatar and the limited storage capacity of the charities. Figure 2 shows a conceptual framework the authors suggest as an extension for the current food waste management strategy in Qatar that aligns with the circular economy.
The conceptual framework aims to provide explanation and information as the bases for the suggested joint platform acting as an intermediary to connect all parties involved in the food sector. While it is beyond the scope of our current work to include all application functionality, we will concentrate on showing the workflow of our surplus food recovery and redistribution platform together with information on how public–private collaboration could help in surplus food recovery and redistribution at the national level.

4.1. Application Legal and Heath Aspects

The collection and distribution unit in the food system is critical. This unit aims to divide the food based on health and safety quality standards. This is based on collaboration between health departments, law departments, and customer protection policy to enforce food safety standards, especially for consumable food. The unit will examine the food surplus validity and quality to prepare for packaging. For food loss, although people can consume it, the framework focuses on increasing investments in the processing market. Thus, the food loss will be stored in specific conditions to transport it to processing companies to transfer it to byproducts such as fruit jam or tomato paste during the segregation stage (distribution points). Implementing optimal health and safety rules on cooling, packing, and transporting goods will increase the opportunity to prolong or keep the food healthy and valid for human consumption for a longer time, reducing food waste [33].
Nonetheless, completely eradicating food waste and loss might be challenging. Thus, stakeholders in the food value chain will keep nonconsumable food in specific conditions suitable for transferring it to recycling companies. Some particular needs to manage food waste odor include keeping the organic waste in specific waste bins, applying an appropriate cooling system, and sound ventilation before sending them, as quickly as possible, to the Ministry of Municipality or the composting companies. We suggest that implementing food management at the national level with the help of innovative technology is possible.

4.2. Reimagining Garbage Collection

The Ministry of Municipality oversees the waste management process in Qatar, including waste collection, recycling, and categorization. The recycling process involves the conversion of various waste streams into recycled materials, such as biological waste (food waste), into valuable goods, such as bioenergy and fertilizers.
The circular economy approach, which includes Qatar’s recycling program, aims to reduce waste and maximize resource utilization. The circular economy approach includes designing products with circularity, encouraging reuse, repair, and recycling, and investing in cutting-edge waste-to-energy technologies.

4.3. Generating Fertilizer and Bioenergy

The food waste management application is not meant only to facilitate the redistribution of consumable food to others; instead, its primary goal is to get food scraps and waste to individuals or organizations that wish to use them for various purposes, such as making compost or for people who grow plants at home. It also allows daily statistics for the redistributed and recycled food in tons per day. Such data will help policymakers and researchers control overproduction and avoid food loss. From an environmental perspective, farmers could convert food waste into organic compost, use it as fertilizers in food production, or process it into animal feed.
Waste management in Qatar can produce bioenergy using several techniques, including anaerobic digestion, gasification, and incineration. Without oxygen, organic waste is broken down during anaerobic digestion to create biogas, which can produce energy and heat. Another method for transforming solid waste into a synthetic gas (syngas) that can be utilized as fuel for energy production is gasification. In incinerating garbage, waste is burned at high temperatures to create heat or power. There are already several projects to produce bioenergy from garbage in Qatar. For instance, the Barzan Gas project, a partnership between ExxonMobil and Qatar Energy, seeks to transform landfill gas into helpful energy [34]. The Qatar Environment and Energy Research Institute is researching waste-to-energy technology, while the Qatar Green Building Council is pushing biogas in buildings.
Qatar can fulfill its rising energy needs, lessen its reliance on fossil fuels, and minimize its carbon impact using bioenergy from the garbage. Bioenergy can provide electricity for domestic, industrial, and commercial purposes. Moreover, it may be used to power cars, reducing the need for conventional fossil fuels. Also, by expanding Qatar’s energy mix and lowering its reliance on foreign energy sources, bioenergy can be used to improve energy security. Overall, Qatar has a chance to promote sustainable growth, cut waste, and tackle the problems caused by climate change through bioenergy.

4.4. Charities’ Role in the Framework

One of the prominent roles of charities is to provide people in need with healthy and good quality surplus food, whether they are families or individuals. Thus, being part of this framework will help charities to ease their process and reach their goals. Charities will receive notifications regarding the amount of consumable food available, and they can request the amount needed according to their capacity. Automobiles equipped with designated cooling systems, G.P.S., and well-trained staff are required to ensure that food is safely loaded, transported, and delivered to needy people in good, healthy, and safe quality.

5. Alignment of the Surplus Food Recovery and Redistribution Framework with the Circular Economy

5.1. Opportunities

In Qatar, there is scope for the circular economy concept to support the development of a sustainable closed-loop system that optimizes resource use, value, and reduces waste. Waste management, especially food waste, is one of the areas in Qatar where the circular economy may make a big difference [14]. More specifically, the high income per capita is more likely to drive aggregate food consumption. Consequently, high consumption adds to the annual waste volume deposited in landfills. However, circular economy initiatives, such as recycling and upcycling, can help minimize food waste and prevent it from ending up in landfills. Furthermore, the concept of the circular economy can support energy-use efficiency. More specifically, it encourages using bioenergy sources and lowers the energy required for commodities production and transport. Implementing the different strategies in alignment with the circular economy concept may lead to new niche businesses and employment opportunities, especially in the recycling and upcycling industrial sector.

5.2. Benefits of the Circular Economy Concept

Society gains from the circular economy in several ways. First, it encourages sustainable development by lessening the adverse effects of economic activity on the environment, protecting natural resources, and preventing climate change [35]. Second, it generates employment opportunities in cutting-edge fields, including waste management, recycling, and renovation. Thirdly, it lessens reliance on scarce resources and promotes resource security by diversifying the sources of raw materials [36]. Encouraging the sharing economy, lowering inequality, and expanding access to reasonably priced goods and services also improves social well-being. The circular economy generally provides a framework for equitable and sustainable economic growth that benefits businesses and society.
The circular economy benefits other businesses by lowering resource consumption, limiting waste production, and promoting sustainable practices. Companies can implement circular economy ideas in the construction sector by utilizing recycled materials, designing for disassembly, and encouraging the reuse of building components [37]. This strategy decreases waste, lengthens building lifespans, and opens doors for innovative business models such as circular construction services.

5.3. Circular Economy Initiatives in Qatar

The first and biggest soccer event in the Middle East, the FIFA World Cup 2022 Qatar, is a crucial example of how the implementation of sustainable practices can support the circular economy. Pretournament, the Ministry of Municipality developed a strategy to segregate food waste and collect and process it into organic compost to support planting and bioenergy for all FIFA stadiums. The production of tons of waste and bioenergy together demonstrates the strategy’s success.
The FIFA World Cup 2022 Qatar is an example of the successful implementation of the concept of circular economy in the country. Nonetheless, this success was limited to the stadiums and football fan zones. We aim to apply the suggested diagram at the national level and achieve sustainable management of scarce resources in Qatar.

6. Discussion

The Qatar Second National Development Strategy 2018–2022 has set two main targets concerning waste reduction and prevention. The first target is restricting domestic waste generation to less than 1.6 kg per capita/day between 2018 and 2025. The second target targets recycling 15% of solid waste by the end of 2022. The Qatari government approved the National Food Security Strategy 2018–2023 [17], intending to reduce food waste by 5%, to be measured against a baseline set as part of the program.
The overarching objective of the Regional Strategic Framework of the F.A.O. is to reduce food loss and food waste in the Middle East and North Africa (MENA) region by 50% during the next ten years (2014–2024). This objective forms part of a vision to integrate food loss and waste reduction within strategies and programs that strengthen long-term food security. In other affluent societies, for instance, in the United States, research shows that food waste is responsive to price [25]. Consequently, a better understanding of the nature of food waste is essential in designing price-related policy instruments to curb food waste.
Environmental and food sector stakeholders can draw several insights from this review. First, producers such as farmers can be encouraged to adopt recycling techniques that help transform agricultural waste into organic fertilizer for food production [38]. Moreover, granting farmers food-processing licenses is essential for supporting a vibrant agroprocessing industry in the country. For instance, the government could fund the processing of surplus fruits into jams and excess tomatoes into tomato paste. Such food processing industries are relevant, given the significant increase in local and imported agricultural produce. Additionally, producers can benefit from adopting artificial intelligence (A.I.) solutions in alignment with food production processes that require the close monitoring of agricultural products [39].
Charities can play a significant role along the food value chain. For instance, charities use geographical information systems (G.I.S.) to map food insecurity in the country and facilitate food delivery to insecure households. Moreover, distributing donated food to charities and voluntary organizations is critical because of their experience in humanitarian work and considering the health and legal aspects. Efficient waste management planning that incorporates food waste will enable societal benefits from the waste recycling center of the Ministry of Municipality (M.M.). Public–private partnerships are also essential for surplus food recovery and distribution success. As mentioned above, technology and innovation demonstrate significant solutions to many problems, and using them in the food sector will provide optimal solutions to manage food surplus, waste, and loss.

7. Conclusions and Policy Implications

7.1. Conclusions

Many countries face the challenge of addressing food insecurity and the need for food recovery. Consequently, the surplus food recovery and redistribution application can be generalized to other countries, opening doors for business and software development companies. Also, food recycling and transformative small industries are areas where business incubators and innovation-promoting entities can find entrepreneurs and projects. Additionally, private sector companies can contribute to raising awareness regarding food recycling in restaurants and schools by using green bins or renting onsite machines. Overall, the government should implement a policy environment that facilitates the success of innovative solutions that address food loss and waste. Overall, the suggested platform differs from the existing food services application, as it closes the food circle and provides sustainable solutions to reduce/manage food surplus, food loss, and food waste to secure a clean environment and healthy societies for future generations. Moreover, to our knowledge, our proposed surplus food recovery and redistribution smartphone application is the first in Qatar.

7.2. Limitations

We present the initial stage of a study aiming to evaluate the viability of introducing an innovative technology that facilitates surplus food recovery and redistribution in Qatar. While our research explores similar innovations globally and locally, we still need to present a software development lifecycle. Also, we envisage encountering hurdles in promoting the implementation of innovative technology among all the stakeholders in Qatar’s food system and humanitarian sector. Nonetheless, evaluating the current food system and its alignment with circular economy concepts set the stage for debates and technological advancements locally and in other regions sharing similar biophysical environments. The application idea benefited from the experiences of two active nonprofit organizations working on food surplus and food loss redistribution and composting in Qatar, namely, Hifz Al Naema and Wahab. The constraints for participants include the limited operating hours of the application per day, which is currently from 7 A.M. to 12 P.M., and the limited quantity of food a donor can donate per day due to the capacity issue discussed above. The application is also closed now for some sectors of society. Only entities with valid commercial registration or trade licenses can join, meaning the application is not currently accessible to individuals.
While it is beyond the scope of this research to include all application functionality in Phase 1, over the course of the proposed application, it will achieve a Technology Readiness Level (TRL) of TRL5, approaching TRL6 by the end of the project. Overall, the aim is to motivate the young generations toward innovation and to encourage public–private collaboration in this sector.

7.3. Future Direction

This study evaluates the surplus food recovery and redistribution ecosystem globally and locally. Future studies have opportunities to assess the technical details of the software development lifecycle of a surplus food recovery and redistribution application in Qatar. Additionally, the scope of future studies can include the different types of games that align with game theory to assess potential outcomes for several stakeholders (players) in the food system. Alternatively, other studies could focus on estimating the costs and benefits to highlight the economic feasibility of implementing the surplus food recovery and redistribution application in Qatar. Overall, providing sustainable solutions to reduce the food surplus, food waste, and loss is an essential component that aligns with the circular economy concept and ensures a sustainable future.

Author Contributions

S.A. is the primary author and LPI of the project, responsible for conceptualization, manuscript writing, and the development and design of the conceptual framework of the study; N.A.-E. was responsible for the literature review and contributed to the development and design of the conceptual framework suggested by the manuscript. B.M.’s contribution includes literature review, manuscript writing, and editing. All authors have read and agreed to the published version of the manuscript.

Funding

This manuscript was supported by Qatar University via a Q-external grant—H3P (“QPH3P-SESRI-2021-450”). The APC was funded by this project. The findings achieved herein are solely the responsibility of the authors.

Institutional Review Board Statement

Not applicable.

Informed Consent Statement

Not applicable.

Data Availability Statement

No data is created. No new data were created or analyzed in this study. Data sharing is not applicable to this article.

Acknowledgments

The authors are grateful to the Sayd Zubair, who helped in the literature review collection as part of the project as a research assistant. This manuscript was supported by Qatar University via a Q-external grant—H3P (“QPH3P-SESRI-2021-450”). The findings achieved herein are solely the responsibility of the authors.

Conflicts of Interest

The authors do not have any conflicts of interest in writing this paper and agree on their roles. The article has not undergone peer review and is not under publication by any other journal.

References

  1. Geissdoerfer, M.; Savaget, P.; Bocken, N.M.P.; Hultink, E.J. The Circular Economy—A New Sustainability Paradigm? J. Clean. Prod. 2017, 143, 757–768. [Google Scholar] [CrossRef]
  2. Voulvoulis, N. Transitioning to a Sustainable Circular Economy: The Transformation Required to Decouple Growth from Environmental Degradation. Front. Sustain. 2022, 3, 859896. [Google Scholar] [CrossRef]
  3. Liu, Y.; Wood, L.C.; Venkatesh, V.G.; Zhang, A.; Farooque, M. Barriers to Sustainable Food Consumption and Production in China: A Fuzzy DEMATEL Analysis from a Circular Economy Perspective. Sustain. Prod. Consum. 2021, 28, 1114–1129. [Google Scholar] [CrossRef]
  4. El Bilali, H.; Ben Hassen, T. Food Waste in the Countries of the Gulf Cooperation Council: A Systematic Review. Foods 2020, 9, 463. [Google Scholar] [CrossRef]
  5. Zafar, S. Waste Management Outlook for the Middle East. In The Palgrave Handbook of Sustainability: Case Studies and Practical Solutions; Palgrave Macmillan: London, UK, 2018; pp. 159–181. [Google Scholar]
  6. Padilla-Rivera, A.; Russo-Garrido, S.; Merveille, N. Addressing the Social Aspects of a Circular Economy: A Systematic Literature Review. Sustainability 2020, 12, 7912. [Google Scholar] [CrossRef]
  7. Lambert, L.A.; Lee, J. Nudging Greywater Acceptability in a Muslim Country: Comparisons of Different Greywater Reuse Framings in Qatar. Environ. Sci. Policy 2018, 89, 93–99. [Google Scholar] [CrossRef]
  8. Food and Agriculture Organization of the United Nations. The State of Food and Agriculture 2019. Moving Forward on Food Loss and Waste Reduction; Food and Agriculture Organization of the United Nations: Rome, Italy, 2019. [Google Scholar]
  9. Adema, S. Food Waste Woes in Qatar | EcoMENA. Available online: https://www.ecomena.org/food-waste-in-qatar/ (accessed on 3 April 2023).
  10. Aktas, E.; Sahin, H.; Topaloglu, Z.; Oledinma, A.; Huda, A.K.S.; Irani, Z.; Sharif, A.M.; van’t Wout, T.; Kamrava, M. A Consumer Behavioural Approach to Food Waste. J. Enterp. Inf. Manag. 2018, 31, 658–673. [Google Scholar] [CrossRef]
  11. Nair, G. The Food We Waste: Antecedents of Food Wastage Management Behaviour. Int. J. Soc. Econ. 2021, 48, 826–842. [Google Scholar] [CrossRef]
  12. Ciccullo, F.; Cagliano, R.; Bartezzaghi, G.; Perego, A. Implementing the Circular Economy Paradigm in the Agri-Food Supply Chain: The Role of Food Waste Prevention Technologies. Resour. Conserv. Recycl. 2021, 164, 105114. [Google Scholar] [CrossRef]
  13. de Souza, M.; Pereira, G.M.; Lopes de Sousa Jabbour, A.B.; Chiappetta Jabbour, C.J.; Trento, L.R.; Borchardt, M.; Zvirtes, L. A Digitally Enabled Circular Economy for Mitigating Food Waste: Understanding Innovative Marketing Strategies in the Context of an Emerging Economy. Technol. Forecast. Soc. Change 2021, 173, 121062. [Google Scholar] [CrossRef]
  14. Al-Hamrani, A.; Kim, D.; Kucukvar, M.; Cihat Onat, N. Circular Economy Application for a Green Stadium Construction towards Sustainable FIFA World Cup Qatar 2022TM; Elsevier: Amsterdam, The Netherlands, 2021. [Google Scholar]
  15. Karanisa, T.; Amato, A.; Richer, R.; Abdul Majid, S.; Skelhorn, C.; Sayadi, S. Agricultural Production in Qatar’s Hot Arid Climate. Sustainability 2021, 13, 4059. [Google Scholar] [CrossRef]
  16. Enikeeva, K.; Khadra, C. Agrico Qafco Yara Trial and Demonstration Center. Report on Trials Conducted on December 2019–December 2020. Available online: https://www.qafco.qa/sites/default/files/Report%20on%20Agrico%20Qafco%20Yara%20trial%20station.pdf (accessed on 20 June 2023).
  17. Food Security Department. Qatar National Food Security Strategy 2018–2023. 2020. Available online: https://www.mme.gov.qa/pdocs/cview?siteID=2&docID=19772&year=2020 (accessed on 3 April 2023).
  18. Global Food Security Index. Global Food Security Index (GFSI). Available online: https://impact.economist.com/sustainability/project/food-security-index/explore-countries/qatar (accessed on 15 July 2023).
  19. Qatar | Global Organic Trade Guide. Available online: https://globalorganictrade.com/country/qatar (accessed on 13 June 2023).
  20. Awadh, M.A. Analysis of the Agriculture Situation before and after the Blockade for the Period 2016–2019; Agricultural Affairs Department, Ministry of Municipality and Environment: Doha, Qatar, 2020. Available online: https://www.mme.gov.qa/pdocs/cview?siteID=1&docID=22659&year=2021#:~:text=%D9%83%D9%85%D8%A7%20%D9%85%D9%88%D8%B6%D8%AD%20%D9%81%D9%8A%20%D8%A7%D9%84%D8%AC%D8%AF%D9%88%D9%84%20%D8%B1%D9%82%D9%85,%D8%AA%D9%84%D8%B9%D8%A8%20%D8%AF%D9%88%D8%B1%D8%A7%20%D8%B1%D8%A6%D9%8A%D8%B3%D8%A7%20%D9%81%D9%8A%20%D9%85%D8%B3%D8%A7%D9%87%D9%85%D8%A9 (accessed on 20 June 2023).
  21. Messner, R.; Johnson, H.; Richards, C. From Surplus-to-Waste: A Study of Systemic Overproduction, Surplus and Food Waste in Horticultural Supply Chains. J. Clean. Prod. 2021, 278, 123952. [Google Scholar] [CrossRef]
  22. Thyberg, K.L.; Tonjes, D.J. Drivers of Food Waste and Their Implications for Sustainable Policy Development. Resour. Conserv. Recycl. 2016, 106, 110–123. [Google Scholar] [CrossRef]
  23. Delgado, L.; Schuster, M.; Torero, M. Quantity and Quality Food Losses across the Value Chain: A Comparative Analysis. Food Policy 2021, 98, 101958. [Google Scholar] [CrossRef]
  24. Edelstein, S. Food, Cuisine, and Cultural Competency for Culinary, Hospitality, and Nutrition Professionals; Jones and Bartlett Publishers: Boston, MA, USA, 2011. [Google Scholar]
  25. Landry, C.E.; Smith, T.A. Demand for Household Food Waste. Appl. Econ. Perspect. Policy 2019, 41, 20–36. [Google Scholar] [CrossRef]
  26. Buzby, J.C.; Hyman, J.; Stewart, H.; Wells, H.F. The Value of Retail- and Consumer-Level Fruit and Vegetable Losses in the United States. J. Consum. Aff. 2011, 45, 492–515. [Google Scholar] [CrossRef]
  27. Al-Thani, M.; Al-Thani, A.-A.; Al-Mahdi, N.; Al-Kareem, H.; Barakat, D.; Al-Chetachi, W.; Tawfik, A.; Akram, H. An Overview of Food Patterns and Diet Quality in Qatar: Findings from the National Household Income Expenditure Survey. Cureus 2017, 15, e1249. [Google Scholar] [CrossRef] [PubMed]
  28. Andreopoulou, Z.S. Green Informatics: I.C.T. for Green and Sustainability. J. Agric. Inform. 2013, 3, 1–8. [Google Scholar] [CrossRef]
  29. Federici, R. Environmental Communication: Personal Media Communication and Waste Management. J. Waste Manag. Xenobiotics 2019, 2, 000115. [Google Scholar] [CrossRef]
  30. TOOGOODTOGO. Available online: https://www.toogoodtogo.com/?noredirects=true (accessed on 3 April 2023).
  31. 412 Food Rescue. Home—412 Food Rescue. Available online: https://412foodrescue.org/ (accessed on 3 April 2023).
  32. FoodCloud. FoodCloud: Food Waste Hurts Our Planet. Available online: https://food.cloud/ (accessed on 3 April 2023).
  33. World Health Organization. Opportunities and Risks Circular Economy and Health. 2018. Available online: http://www.euro.who.int/pubrequest (accessed on 22 July 2023).
  34. Steuer, C. Outlook for Competitive LNG Supply; Oxford Institute for Energy Studies: Oxford, UK, 2019. [Google Scholar] [CrossRef]
  35. Wijkman, A.; Skånberg, K. A Study Report at the Request of the Club of Rome with Support from the MAVA Foundation The Circular Economy and Benefits for Society Jobs and Climate Clear Winners in an Economy Based on Renewable Energy and Resource Efficiency A Study Pertaining to the Czech Republic and Poland. Available online: https://circulareconomy.europa.eu/platform/sites/default/files/the-circular-economy-czech-republic-and-poland.pdf (accessed on 7 June 2023).
  36. Genovese, A.; Pansera, M. The Circular Economy at a Crossroads: Technocratic Eco-Modernism or Convivial Technology for Social Revolution? Capital. Nat. Soc. 2021, 32, 95–113. [Google Scholar] [CrossRef]
  37. Kucukvar, M.; Kutty, A.A.; Onat, N.C.; Al Jurf, N.; Al-Abdulmalek, N.; Naser, A.; Ermolaeva, Y. How Can Collaborative Circular Economy Practices in Modular Construction Help Fédération Internationale de Football Association World Cup Qatar 2022 to Achieve Its Quest for Sustainable Development and Ecological Systems? Front. Sustain. 2021, 2, 758174. [Google Scholar] [CrossRef]
  38. Waqas, M.; Hashim, S.; Humphries, U.W.; Ahmad, S.; Noor, R.; Shoaib, M.; Naseem, A.; Hlaing, P.T.; Lin, H.A. Composting Processes for Agricultural Waste Management: A Comprehensive Review. Processes 2023, 11, 731. [Google Scholar] [CrossRef]
  39. Wilts, H.; Garcia, B.R.; Garlito, R.G.; Gómez, L.S.; Prieto, E.G. Artificial Intelligence in the Sorting of Municipal Waste as an Enabler of the Circular Economy. Resources 2021, 10, 28. [Google Scholar] [CrossRef]
Figure 1. Current food management in Qatar towards a circular economy.
Figure 1. Current food management in Qatar towards a circular economy.
Sustainability 15 12355 g001
Figure 2. Suggested conceptual diagrams for the food circular economy in Qatar.
Figure 2. Suggested conceptual diagrams for the food circular economy in Qatar.
Sustainability 15 12355 g002
Disclaimer/Publisher’s Note: The statements, opinions and data contained in all publications are solely those of the individual author(s) and contributor(s) and not of MDPI and/or the editor(s). MDPI and/or the editor(s) disclaim responsibility for any injury to people or property resulting from any ideas, methods, instructions or products referred to in the content.

Share and Cite

MDPI and ACS Style

Abusin, S.; Al-Emadi, N.; Mandikiana, B. An Evaluation of the Alignment of Surplus Food Recovery and Redistribution Technologies with the Circular Economy. Sustainability 2023, 15, 12355. https://doi.org/10.3390/su151612355

AMA Style

Abusin S, Al-Emadi N, Mandikiana B. An Evaluation of the Alignment of Surplus Food Recovery and Redistribution Technologies with the Circular Economy. Sustainability. 2023; 15(16):12355. https://doi.org/10.3390/su151612355

Chicago/Turabian Style

Abusin, Sana, Noor Al-Emadi, and Brian Mandikiana. 2023. "An Evaluation of the Alignment of Surplus Food Recovery and Redistribution Technologies with the Circular Economy" Sustainability 15, no. 16: 12355. https://doi.org/10.3390/su151612355

APA Style

Abusin, S., Al-Emadi, N., & Mandikiana, B. (2023). An Evaluation of the Alignment of Surplus Food Recovery and Redistribution Technologies with the Circular Economy. Sustainability, 15(16), 12355. https://doi.org/10.3390/su151612355

Note that from the first issue of 2016, this journal uses article numbers instead of page numbers. See further details here.

Article Metrics

Back to TopTop