How Innovation Affects Users’ Emotional Responses: Implications for Product Success and Business Sustainability
Abstract
1. Introduction
2. The Emotional Design—Considerations and Levels
2.1. The Visceral Level
2.2. The Behavioral Level
2.3. The Reflexive Level
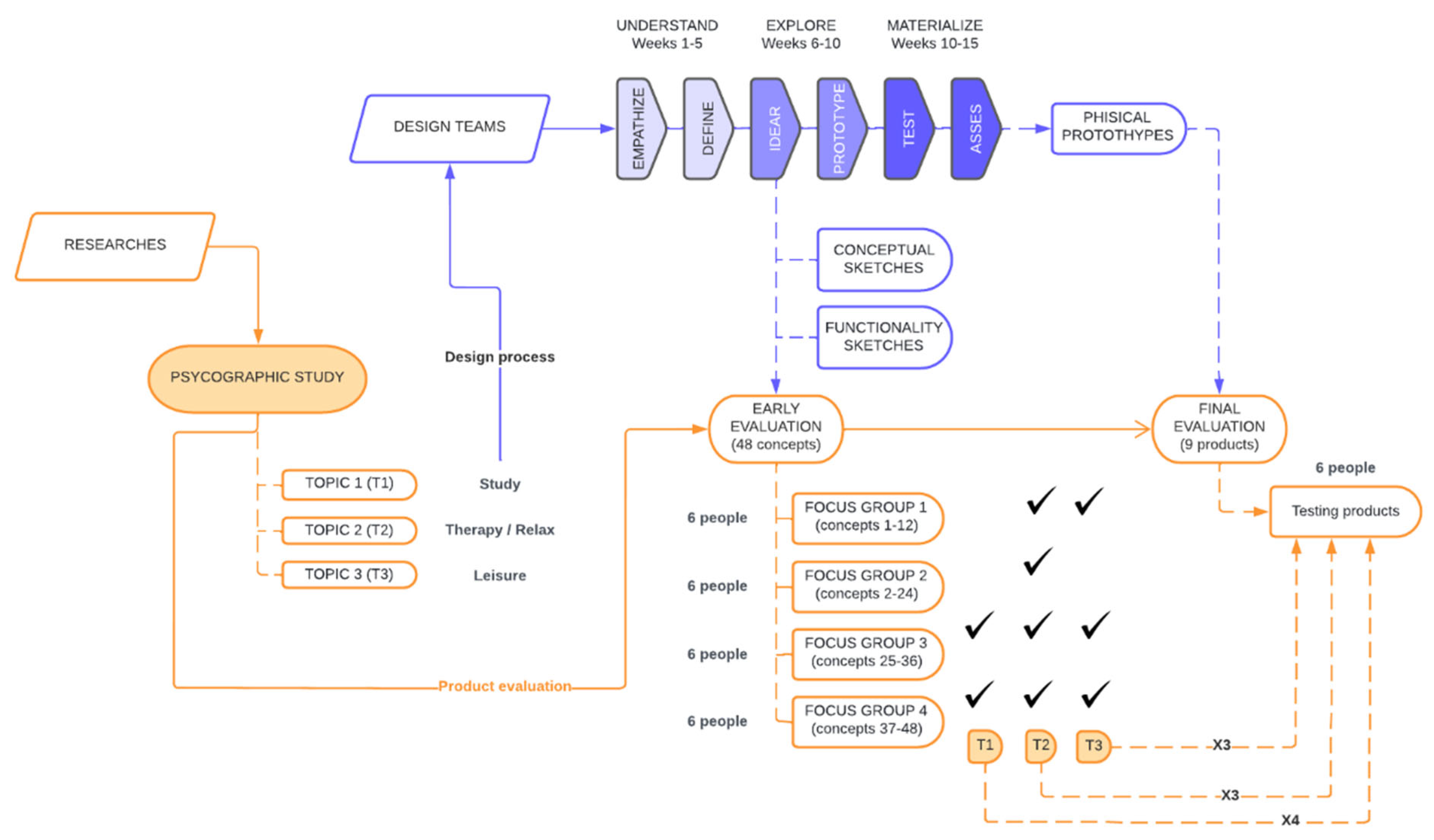
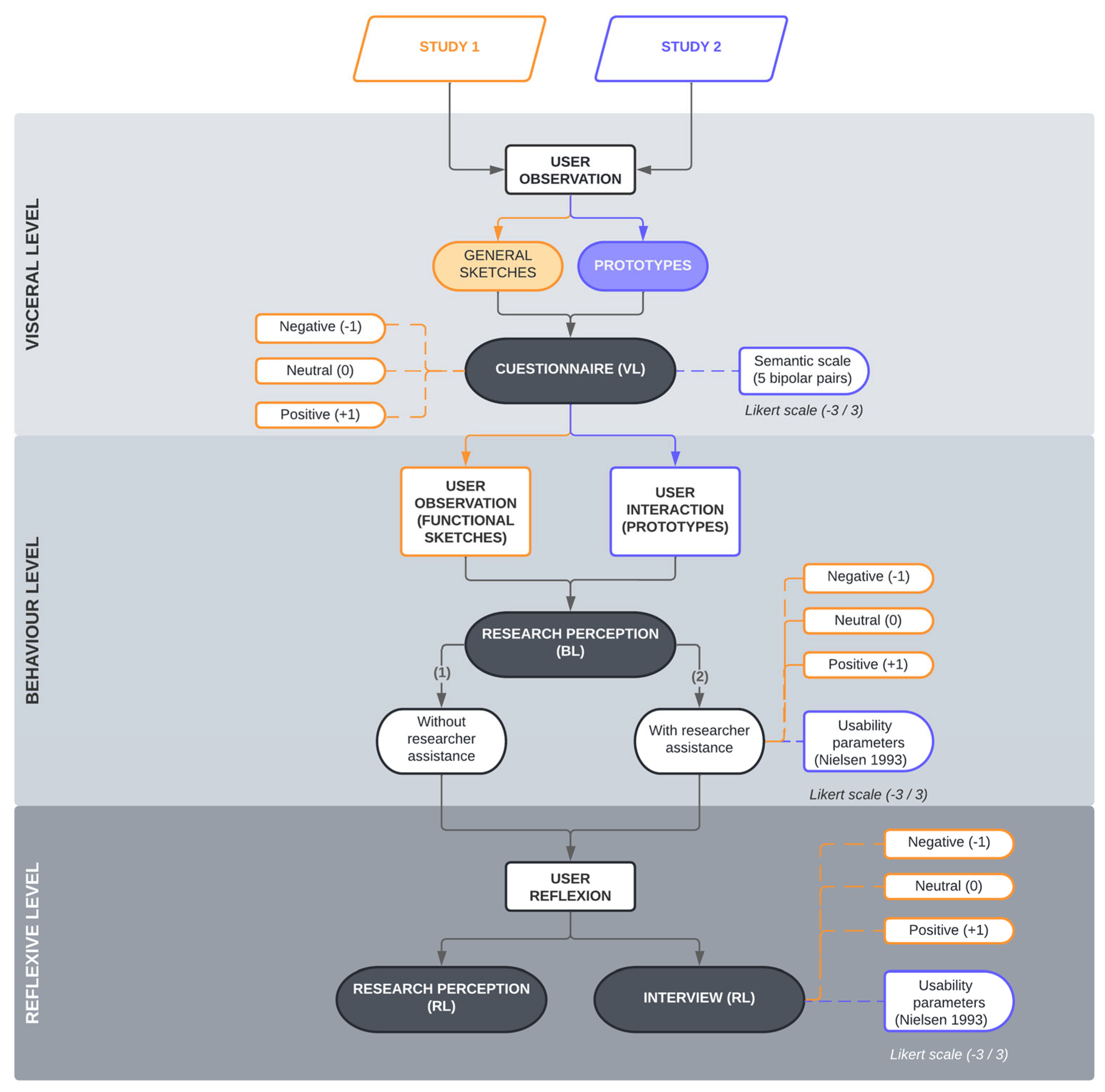
3. Methodology
3.1. Research Aims and Hypotheses
3.2. Design Process
3.3. Knowing the Target Consumer
3.4. Interactive Lamp Designed Concepts
3.5. Procedure
3.5.1. Early Evaluation—Study 1
3.5.2. Final Evaluation—Study 2
4. Results and Discussion
4.1. Study 1—Impact of Innovation on Topic, and Visceral, Behavioral, and Reflexive Levels
4.2. Study 2—Errors and Successes Arising from Early Evaluation
5. Conclusions
Author Contributions
Funding
Institutional Review Board Statement
Informed Consent Statement
Data Availability Statement
Conflicts of Interest
References
- Liu, Y.; Li, K.J.; Chen, H.; Balachander, S.; Liu, K.J.L.Y. The Effects of Products’ Aesthetic Design on Demand and Marketing-Mix Effectiveness: The Role of Segment Prototypicality and Brand Consistency. J. Mark. 2017, 81, 83–102. [Google Scholar]
- Van de Ven, A.H. Central problems in the management of innovation. Manag. Sci. 1986, 32, 590–607. [Google Scholar]
- Gemser, G.; Barczak, G. Designing the Future: Past and Future Trajectories for Design Innovation Research. J. Prod. Innov. Manag. 2020, 37, 454–471. [Google Scholar]
- Gemser, G.; Leenders, M.A. How integrating industrial design in the product development process impacts on company performance. J. Prod. Innov. Manag. 2001, 18, 28–38. [Google Scholar]
- Mugge, R.; Dahl, D.W. Seeking the Ideal Level of Design Newness: Consumer Response to Radical and Incremental Product Design. J. Prod. Innov. Manag. 2013, 30, 34–47. [Google Scholar]
- Talke, K.; Salomo, S.; Wieringa, J.E.; Lutz, A. What about Design Newness? Investigating the Relevance of a Neglected Dimension of Product Innovativeness. J. Prod. Innov. Manag. 2009, 26, 601–615. [Google Scholar]
- Dan, S.M.; Spaid, B.I.; Noble, C.H. Exploring the sources of design innovations: Insights from the computer, communications and audio equipment industries. Res. Policy 2018, 47, 1495–1504. [Google Scholar]
- Rubera, G. Design Innovativeness and Product Sales’ Evolution. Mark. Sci. 2015, 34, 98–115. [Google Scholar]
- Van Kleef, E.; Van Trijp, H.C.; Luning, P. Consumer research in the early stages of new product development: A critical review of methods and techniques. Food Qual. 2005, 16, 181–201. [Google Scholar]
- Marquis, J.; Deeb, R.S. Roadmap to Successful Product Development. IEEE Eng. Manag. Rev. 2018, 46, 51–58. [Google Scholar]
- Moon, H.; Miller, D.R.; Kim, S.H. Product Design Innovation and Customer Value: Cross-Cultural Research in the United States and Korea. J. Prod. Innov. Manag. 2013, 30, 31–43. [Google Scholar]
- Chapman, J. Emotionally Durable Design: Objects, Experiences, and Empathy; Routledge: London, UK, 2015. [Google Scholar]
- Norman, D. Emotional Design: Why We Love or Hate Everyday Things; Hachette: London, UK, 2007. [Google Scholar]
- Hekkert, P. Design Aesthetics: Principles of Pleasure in Design. Psychol. Sci. 2006, 48, 157. [Google Scholar]
- Truong, Y.; Klink, R.R.; Fort-Rioche, L.; Athaide, G.A. Consumer Response to Product Form in Technology-Based Industries. J. Prod. Innov. Manag. 2014, 31, 867–876. [Google Scholar]
- Desmet, P.M.; Nicolás, J.C.O.; Schoormans, J.P. Product personality in physical interaction. Des. Stud. 2008, 29, 458–477. [Google Scholar]
- Cooper, R.G. The drivers of success in new-product development. Ind. Mark. Manag. 2019, 76, 36–47. [Google Scholar]
- Pauley, S.M. Lighting for the human circadian clock: Recent research indicates that lighting has become a public health issue. Med. Hypotheses 2004, 63, 588–596. [Google Scholar]
- Schütte, S.T.; Eklund, J.; Axelsson, J.R.; Nagamachi, M. Concepts, methods and tools in Kansei Engineering. Theor. Issues Ergon. Sci. 2004, 5, 214–231. [Google Scholar]
- Alcántara, E.; Artacho, M.A.; González, J.C.; Garcia, A.C. Application of product semantics to footwear design. Part I. Identification of footwear semantic space applying diferential semantics. Int. J. Ind. Ergon. 2005, 35, 713–725. [Google Scholar]
- Demir, E.; Desmet, P.M.; Hekkert, P. Appraisal Patterns of Emotions in Human-Product Interaction. Int. J. Des. 2009, 3, 41–51. Available online: http://www.ijdesign.org/index.php/IJDesign/article/view/587/259 (accessed on 14 July 2023).
- Desmet, P.M. Faces of Product Pleasure: 25 Positive Emotions in Human-Product Interactions. Int. J. Des. 2012, 6, 1–29. Available online: https://diopd.org/wp-content/uploads/2012/09/faces-of-product-pleasure-published.pdf (accessed on 14 July 2023).
- Liberman-Pincu, E.; Bitan, Y. FULE—Functionality, Usability, Look and Feel and Evaluation Novel User Centered Product Design Methodology. Illustrated in the Case of an Autonomous Medical Device. Appl. Sci. 2021, 11, 985. [Google Scholar]
- Aftab, M.; Rusli, H.A. Designing Visceral, Behavioural and Reflective Products. Chin. J. Mech. Eng. 2017, 30, 1058–1068. [Google Scholar]
- Norman, D.A. Designing Emotions Pieter Desmet. Des. J. 2003, 6, 60–62. [Google Scholar]
- Cecil, J.; Kanchanapiboon, A. Virtual engineering approaches in product and process design. Int. J. Adv. Manuf. Technol. 2007, 31, 846–856. [Google Scholar]
- Berni, A.; Borgianni, Y. Applications of Virtual Reality in Engineering and Product Design: Why, What, How, When and Where. Electronics 2020, 9, 1064. [Google Scholar]
- Alonso-García, M.; Pardo-Vicente M, Á.; Rodríguez-Parada, L.; Moreno Nieto, D. Do products responds to users desires? Symmetry 2020, 12, 1350. [Google Scholar]
- Becattini, N.; Borgianni, Y.; Cascini, G.; Rotini, F. Investigating users’ reactions to surprising products. Des. Stud. 2020, 69, 100946. [Google Scholar]
- Kamil, M.J.M.; Abidin, S.Z. Unconscious human behavior at visceral level of emotional design. Procedia-Soc. Behav. Sci. 2013, 105, 149–161. [Google Scholar]
- Greeno, J. Gibson’s affordances. Psychol. Rev. 1994, 101, 336–342. [Google Scholar] [CrossRef]
- Desmet, P.M.; Xue, H.; Fokkinga, S.F. The Same Person Is Never the Same: Introducing Mood-Stimulated Thought/Action Tendencies for User-Centered Design. She Ji J. Des. Econ. Innov. 2019, 5, 167–187. [Google Scholar]
- Shneiderman, B.; Plaisant, C.; Cohen, M.S.; Jacobs, S.; Elmqvist, N.; Diakopoulos, N. Designing the User Interface: Strategies for Effective Human-Computer Interaction; Addison-Wesley: Boston, MA, USA, 2016. [Google Scholar]
- Bustamante, N.G.; Macías AA, M.; Durán, A.A.; Nicolás JC, O.; Quiñones, A.R. Usability Test and Cognitive Analyses during the Task of Using Wireless Earphones. In Handbook of Research on Ergonomics and Product Design; IGI Global: Hershey, PA, USA, 2018. [Google Scholar]
- Nielsen, J. Usability Engineering; Morgan Kaufmann: San Francisco, CA, USA, 1993. [Google Scholar]
- Hua, M.; Fei, Q. The value of unconscious behavior on interaction design. In Proceedings of the IEEE 10th International Conference on Computer-Aided Industrial Design & Conceptual Design, Wenzhou, China, 26–29 November 2009. [Google Scholar]
- Bargh, J.; Morsella, E. Unconscious behavioral guidance systems. In Then a Miracle Occurs: Focusing on Behavior in Social Psychological Theory and Research; Oxford University Press: Oxford, UK, 2010; pp. 1–36. [Google Scholar]
- Freud, S. The Unconscious; Hogarth Press: London, UK, 1955. [Google Scholar]
- Vollmer, F. The Control of Everyday Behaviour. Theory Psychol. 2001, 11, 637–654. [Google Scholar]
- Chu, C.-H.; Kao, E.-T. A Comparative Study of Design Evaluation with Virtual Prototypes Versus a Physical Product. Appl. Sci. 2020, 10, 4723. [Google Scholar]
- Palacios-Ibáñez, A.; Alonso-García, M.; Contero, M.; Camba, J.D. The Influence of Hand Tracking and Haptic Feedback for Virtual Prototype Evaluation in the Product Design Process. J. Mech. Des. 2022, 145, 1–44. [Google Scholar]
- Tsai, A.Y.-J.; Yang, M.-J.; Lan, C.-F.; Chen, C.-S. Evaluation of effect of cognitive intervention programs for the community-dwelling elderly with subjective memory complaints. Int. J. Geriatr. Psychiatry 2008, 23, 1172–1174. [Google Scholar] [PubMed]
- Krippendorff, K. The Semantic Turn: A New Foundation for Design; Taylor & Francis Group CRC Press: New York, NY, USA, 2006. [Google Scholar]
- Martínez Miguélez, M. Dimensiones Básicas de un Desarrollo Humano Integral. Polis. Revista Latinoam. 2009, 8, 119–138. [Google Scholar]
- Google. It’s Lit, A Guide to What Teens Think Is Cool; Google: Mountain View, CA, USA, 2017. [Google Scholar]
- España, C. Social Networks, Angels and Demons 2020. Available online: https://assets-eu-01.kc-usercontent.com/1cce5d9b-1373-0176-8af1-0e1a4a708487/dbf017e1-535a-404c-be7f-298b0afffd95/Informe%20Carat_Redes%20Sociales_%C3%A1ngeles%20y%20demonios.pdf (accessed on 14 July 2023).
- Erikson, E. The Complete Life Cycle; W. W. Norton & Company: New York, NY, USA, 2000. [Google Scholar]








| Education | Dedication | |||
|---|---|---|---|---|
| Currently studying (95%) | Higher Education | 77.9% | Currently working and studying | 12.2% |
| Currently studying | 65.7% | |||
| Medium Education | 16.2% | Currently working and studying | 1.8% | |
| Currently studying | 14.4% | |||
| Lower Education | 0.9% | Currently studying | 0.9% | |
| Currently not studying | 5.0% | Currently working | 5.0% | |
| Parameters | Methods | Tools | ||||||
|---|---|---|---|---|---|---|---|---|
| USER PARTICIPATION: observation (o), INTERACTION (I) OR assimilation (a) | Measurement. Before (B)/During (D)/After (A) explanation | |||||||
| Study | 1 | 2 | 1 | 2 | 1 | 2 | 1 | 2 |
| VL | Interest | Unpleasant/attractive (P1) Boring/interesting (P2) Ordinary/surprising (P3) Useless/useful (P4) Old/new (P5) | O | O | B | B | General sketches | Prototype |
| BL | Intuitiveness | Learn. facility (P6) Memorization(P7) Effectiveness (P8) Efficiency (P9) Satisfaction (P10) | O | I | B, A | D | Functional sketch | Prototype |
| RL | Desirability | Evoked feelings, emotions, and memories | A | A | A | A | General and Functional sketches | Prototype |
| χ2 | gl | p | ε2 | |
|---|---|---|---|---|
| Interest | 15.69 | 1 | 0.003 | 0.334 |
| Intuitiveness | 6.25 | 1 | 0.012 | 0.133 |
| Desirability | 17.37 | 1 | 0.003 | 0.370 |
| Similarity | Topic | Interest | Intuitiveness | Desirability | |
|---|---|---|---|---|---|
| Mean | Traditional | 1 | −0.364 | 0.455 | −0.364 |
| 2 | −0.200 | 0.200 | −0.200 | ||
| 3 | −1.00 | 0.333 | −0.667 | ||
| Innovative | 1 | 0.462 | 0.00 | 0.692 | |
| 2 | 0.526 | −0.211 | 0.474 | ||
| 3 | 0.455 | −0.0909 | 0.682 | ||
| Mode | Traditional | 1 | −1.00 | 1.00 | −1.00 |
| 2 | −1.00 | 1.00 | −1.00 | ||
| 3 | −1.00 | 1.00 | −1.00 | ||
| Innovative | 1 | 1.00 | 0.00 | 1.00 | |
| 2 | 1.00 | −1.00 | 1.00 | ||
| 3 | 1.00 | −1.00 | 1.00 | ||
| Standard Deviation | Traditional | 1 | 0.809 | 0.688 | 0.674 |
| 2 | 0.837 | 1.00 | 0.837 | ||
| 3 | 0.00 | 0.816 | 0.516 | ||
| Innovative | 1 | 0.877 | 0.816 | 0.630 | |
| 2 | 0.772 | 0.855 | 0.772 | ||
| 3 | 0.800 | 0.868 | 0.568 |
| TOPIC 1:Study | ||||
|---|---|---|---|---|
| χ2 | gl | p | ε2 | |
| Interest | 4.85 | 1 | 0.028 | 0.2109 |
| Intuitiveness | 1.96 | 1 | 0.042 | 0.1852 |
| Deseirable | 3.22 | 1 | 0.043 | 0.1399 |
| TOPIC 2: Therapy and relaxation | ||||
| χ2 | gl | p | ε2 | |
| Interest | 3.406 | 1 | 0.065 | 0.14808 |
| Intuitiveness | 0.712 | 1 | 0.399 | 0.03094 |
| Deseirable | 0.218 | 1 | 0.641 | 0.00947 |
| TOPIC 3: Leisure | ||||
| χ2 | gl | p | ε2 | |
| Interest | 11.05 | 1 | 0 .001 | 0.4091 |
| Intuitiveness | 1.15 | 1 | 0.285 | 0.0424 |
| Desirable | 7.53 | 1 | 0.006 | 0.2789 |
| VL | BL | RL | ||||||||||||
|---|---|---|---|---|---|---|---|---|---|---|---|---|---|---|
| Similarity | VL1 | VL2 | VL3 | VL4 | VL5 | LF | M | EY | ES | S | ||||
| Mean | Innovative | 1.88 | 2.47 | 1.93 | 0.714 | 2.42 | 1.88 | −0.266 | 2.28 | 1.85 | 1.73 | 1.01 | 1.32 | 2.33 |
| Traditional | 1.00 | 1.41 | 0.927 | 1.10 | 1.06 | 1.10 | 1.13 | 2.84 | 2.60 | 2.63 | 1.22 | 2.08 | 1.19 | |
| Mode | Innovative | −0.630 | 2.03 | 0.380 | −0.250 | 1.90 | 1.52 | −1.50 | 2.50 | 1.88 | 1.38 | 1.63 | 0.880 | 1.80 |
| Traditional | −0.250 | 0.380 | 0.380 | 0.880 | 0.630 | 0.650 | 0.250 | 2.75 | 2.63 | 2.50 | 0.630 | 1.87 | 0.250 | |
| Standard Deviation | Innovative | 1.45 | 0.448 | 0.967 | 0.966 | 0.396 | 0.336 | 1.23 | 0.223 | 0.670 | 0.341 | 1.61 | 0.376 | 0.471 |
| Traditional | 0.873 | 0.738 | 0.513 | 0.525 | 0.540 | 0.331 | 0.638 | 0.120 | 0.156 | 0.144 | 0.715 | 0.254 | 0.09 | |
Disclaimer/Publisher’s Note: The statements, opinions and data contained in all publications are solely those of the individual author(s) and contributor(s) and not of MDPI and/or the editor(s). MDPI and/or the editor(s) disclaim responsibility for any injury to people or property resulting from any ideas, methods, instructions or products referred to in the content. |
© 2023 by the authors. Licensee MDPI, Basel, Switzerland. This article is an open access article distributed under the terms and conditions of the Creative Commons Attribution (CC BY) license (https://creativecommons.org/licenses/by/4.0/).
Share and Cite
Alonso-García, M.; Moreno Nieto, D.; Cabrera Revuelta, E. How Innovation Affects Users’ Emotional Responses: Implications for Product Success and Business Sustainability. Sustainability 2023, 15, 12231. https://doi.org/10.3390/su151612231
Alonso-García M, Moreno Nieto D, Cabrera Revuelta E. How Innovation Affects Users’ Emotional Responses: Implications for Product Success and Business Sustainability. Sustainability. 2023; 15(16):12231. https://doi.org/10.3390/su151612231
Chicago/Turabian StyleAlonso-García, María, Daniel Moreno Nieto, and Elena Cabrera Revuelta. 2023. "How Innovation Affects Users’ Emotional Responses: Implications for Product Success and Business Sustainability" Sustainability 15, no. 16: 12231. https://doi.org/10.3390/su151612231
APA StyleAlonso-García, M., Moreno Nieto, D., & Cabrera Revuelta, E. (2023). How Innovation Affects Users’ Emotional Responses: Implications for Product Success and Business Sustainability. Sustainability, 15(16), 12231. https://doi.org/10.3390/su151612231
