Abstract
Electricity consumption during oil production is a significant cost for industry enterprises. One of state policy’s most important tasks in extracting minerals is increasing energy efficiency and the intellectualization of control and management systems. The solution to these tasks can be achieved through competent planning of the technological process and the organization of information support at all stages. The paper presents the development of a method for power consumption, the optimization of an electric submersible pump installation. The technological restrictions are also identified. The developed methodology was tested; according to the results of the calculations, it was found that the reduction in specific power consumption can reach 12.68%. An assessment of the economic feasibility of the changing parameters of the electrical equipment has been carried out. Within the framework of the integrated logistic support approach, a program was developed for the selection of rational parameters of equipment in order to increase the energy efficiency of the installation of electric submersible pumps. The research results can be applied to oil-extracting industry enterprises in the framework of energy efficiency improvement programs.
1. Introduction
Electricity consumption during oil production is a significant cost item for industry enterprises. According to official documents [1,2], one of the most important tasks of state policy in matters of energy in the extraction of minerals is to increase energy efficiency at oil production facilities.
The assessment of the oil wells’ energy efficiency is carried out taking into account the effect of changes in equipment parameters on power consumption of the electrotechnical complexes (ETC) of artificial lift areas in the oil field (OF). Currently, in mechanized oil production, installations of electric submersible pumps (ESPI) are widely used. One of the most important phases in terms of a given program ETC life cycle while taking into account the specific characteristics of the enterprise is the stage of equipment operation [3].
The energy efficiency increase of an ESPI is a complex task that can be solved by various (including complementary) methods. Enlarged, electric submersible pump (ESP) energy efficiency management can be divided into two groups. The first group includes a control by installing new or replacing used equipment. The second group includes a control by selecting the optimal parameters of the installed equipment operating modes. With regard to the object of research, the tasks of installing new and replacing used equipment are multifaceted and are considered in various papers. In paper [4], the issue of installing submersible reactive power compensators is considered; the approach [5] is known, where the change in the diameter of the well and the length of the filter are considered. In studies [6,7], the authors consider the use of permanent magnet motors and paper [8] is devoted to the use of ultra-high-speed submersible pumps. Original developments related to the use of energy efficient pumps are discussed in paper [9] and the cross-section optimization of the ESP cable line is considered in papers [10,11]. The increase in the energy efficiency of the ESP due to the use of a high-voltage frequency converter is given in paper [12]. In paper [13], the authors consider the issues of voltage regulation at terminals and rotation speed of a submersible electric motor; other paper [14,15] investigate the issues of maintaining equipment in optimal condition based on monitoring data. In paper [16], the issue of selecting the optimal frequency of the control station and the diameter of the choke is considered, while the magnitude of the impact on the choke is calculated based on the archived data. In paper [17], the application of the control laws of electric motors is considered.
Changes in the parameters of the technological mode should be accompanied by the planning of logistics procedures and the development of electronic operational documentation. The information is not only the numerical values of the variables, but also is a system of information support of lifecycle management elements of electrotechnical complexes [3,18]. Methods for determining indices of operation effectiveness are described in paper [19] and the problem of the process optimization is formulated according to the chosen criterion. Automation of these tasks can be achieved through the implementation of integrated logistics support systems [3]. Integrated logistics support is a technology in systems engineering, which is a comprehensive tool that allows for the optimization of the maintenance of the electrical complex of an object at all stages of its life cycle. Integrated logistics applies also support in the construction industry [20], the production of high-tech systems [21] and products [22], at enterprises in the oil industry [23], et cetera.
These approaches may also be applicable when using other technical solutions. Paper [24] discusses the components of an autonomous photovoltaic pumping system, factors that affect system efficiency, performance evaluation, system optimization and the potential for integration with modern control techniques.
The task of energy efficiency increasing of the ESPI includes two aspects. The first is assessing the influence of equipment parameters on the technological process parameters. A simulation method of efficiency prediction of a centrifugal pumping plant for flow regulation is considered in paper [25]. The second is developing algorithms for the formation and issuance of recommendations for equipment maintenance.
Thus, energy efficiency of the oil production process is maintained due to the timely receipt of information on energy efficiency indicators and the type and values of control actions. Integrated logistics support’s approach is the modern tool for the “intellectualization” of ETC.
The actual task of the study is the adaptation of ILS functions as a part of:
- -
- diagnostics of the state of electrical equipment;
- -
- planning of logistics procedures;
- -
- support maintenance of operational documentation.
2. Materials and Methods
2.1. Elements’ Interaction Scheme
The scheme of interaction of the ESPI ETC elements, used to the optimization, is shown in Figure 1 [26].
Figure 1.
Scheme of ESPI ETC elements interaction.
Figure 1 indicates: ηCS—control station efficiency, p.u.; f—the voltage frequency at the control station output, Hz; Snp—nameplate transformer power, VA; ΔPI—transformer idle losses, W; ΔPSC—transformer short circuit losses, W; UHV—voltage of high voltage (HV) windings of transformer, V; ULV—voltage of low voltage (LV) windings of transformer, V; II—transformer idle current, %; USC—transformer short-circuit voltage, %; r0—specific active resistance of the submersible cable line, Ohm/km; x0—the specific reactance of the submersible cable line, Ohm/km; lCL—the submersible cable line length, km; Pnp—nameplate motor power, W; Unp—nameplate motor voltage, V; cos φ (KL)—dependence of the change in the power factor of the submersible electric motor (SEM) on the load factor, p.u.; η (KL)—dependence of the change in the SEM efficiency on the load factor, p.u.; USEM—mode voltage of SEM, V; Qow—optimal pump rate of ESP on the water characteristic, m3/day; ηESP (QESP)—dependence of the change in the ESP efficiency on the flow rate p.u.; Qmax—theoretically possible maximum pump flow rate at a head equal to 0 m, m3/day; QESP—pump flow rate, m3/day; Hdyn—dynamic level, m; ρl—liquid density, kg/m3; Pr—reservoir pressure, Pa; PWH—wellhead pressure, Pa; D—casing pipe inner diameter, m; L—pump suspension depth, m; Lr—vertical reservoir depth, m; Kprod—productivity index, m3/(Pa·day); ν—liquid viscosity, m2/s; G—gas content at pump intake, p.u.; Pbp—bubble point pressure, Pa; PESP—the power required to drive the ESP, W; PSEM—active power consumed by the SEM, W; QSEM—the reactive power consumed by the SEM, VAR; ΔUCL—voltage loss in the cable line, V; PCL—active power on the HV side of the transformer, W; QCL—reactive power on the HV side of the transformer, VAR; ΔUT—voltage loss in the transformer, V; PT—active power on the LV side of the transformer, W; QT—reactive power on the LV side of the transformer, VAR; PESPI—active power of ESP installation, W; QESPI—reactive power of ESP installation, VAR.
Unlike the known approaches [4,5,7,8,9,10,11,12,13,14,15,16,17], the ILS approach provides regular (fixed in enterprises’ standards) monitoring, diagnostics and analysis of the technical condition of the structural elements of the ETC. It will also make it possible to evaluate the efficiency of the operation of the ETC in order to verify the compliance of the actual and calculated values of their characteristics.
The implementation of the ILS system should be ensured by orderly well-known and new organizational actions for the collection, analysis and processing of electrical information.
The calculation of the electric mode parameters is carried out in accordance with the methodology presented in papers [26,27,28].
2.2. Technological Restrictions
2.2.1. Well Head Characteristic
When calculating the well head characteristic, a number of assumptions are made, including: equality of pressures in static and dynamic modes; compliance of the ESP temperature with permissible limits; uniform distribution of water and oil along the entire length of the tubing; disregard for the work of the gas to raise the liquid, losses in the separation tank and friction losses along the length of the tubing. In this case, the well head characteristic equation is written as [27]:
where ΔPfit—fittings pressure losses, Pa and g—acceleration of gravity, m/s2.
Liquid density also can be calculated as:
where ρo, ρw—oil and water density, respectively, kg/m3 and %o, %w—oil and water content in produced liquid, p.u.
Fittings losses is a choke loss, which can be viewed as a channel with sudden narrowing and expansion.
Sudden expansion head losses are calculated as:
where S1—pipe cross-sectional area before expansion, m2; S2—pipe cross-sectional area after expansion, m2 and v1—liquid velocity before expansion, m/s.
Sudden narrowing head losses are calculated as:
where v2—liquid velocity before narrowing, m/s.
2.2.2. Feed Stall Protection
To determine the maximum allowable flow rate based on the ratio of technological parameters, the following approach is used [27].
The pressure at the pump intake, at which the gas content at the pump inlet does not exceed the maximum permissible, is calculated by the formula:
Considering that with a change in liquid flow from the well, the pressure at the pump intake will change, it is necessary to present this interaction in an analytical form.
Bottom hole pressure is defined as:
Dynamic level is calculated as:
where PBH—bottom hole pressure, Pa.
The pump suspension depth is defined as:
Based on Formulas (4)–(7), an expression for determining the pressure at the pump intake when the flow rate changes is obtained:
Thus, in order to avoid feed stalling due to the presence of free gas, it is necessary that the condition is met:
Formulating the inequality regarding the feed:
Taking into account the minimum permissible liquid level above the pump:
where ΔH—minimum permissible liquid level above the pump, m.
2.2.3. Overheating Protection
The liquid velocity in the annular section formed by the inner surface of the casing at the submersible unit installation site of the and the outer surface of the submersible motor is determined as [27]:
where V—minimum permissible coolant speed, m/s and F—annular section area, m2.
Annular section area is calculated as:
where d—outer SEM diameter, m.
In order for the thermal condition of the motor to be considered normal, it is necessary that the liquid flow rate be greater than the minimum permissible speed for the installed motor.
Formulating the inequality regarding the flow rate, we get the expression:
2.2.4. Fittings Restrictions
The fittings diameter can be changed by using an adjustable or non-adjustable choke [27]. For both types of chokes, the control limits will be fairly written as a discrete function:
where —regulation step number, N—number of steps; Δd—diameter adjustment step, м and Z—set of integers.
2.2.5. Minimum Head Restrictions
The dependence of the required frequency control depth on the technological process parameters and technological limitations and, taking into account the interaction of electrical and technological equipment, which includes the restrictions on the minimum head (Hmin), is determined as [27]:
where Q1—pump flow, at a head equal to 0 at a frequency of 50 Hz, m3/day; Q2—required pump flow, m3/day; f1—main frequency of the mains voltage of 50 Hz, Hz; H1—head at a given flow rate on the pressure characteristic of the pump at 50 Hz, m; H2—the required head, m.
2.2.6. Voltage Limits at Motor Terminals
The following restrictions on the voltage at the motor terminals are adopted. Positive and negative voltage deviations at motor terminals should not exceed 10% of the nameplate voltage [27].
2.2.7. Voltage Frequency Limits
As part of ESPI ETC, step-up transformers are used. According to the manufacturers’ data, transformers can operate at a frequency from fTmin = 35 Hz to fTmax = 70 Hz [27].
2.3. Method for Power Consumption Optimizing of an Electric Submersible Pump Installation
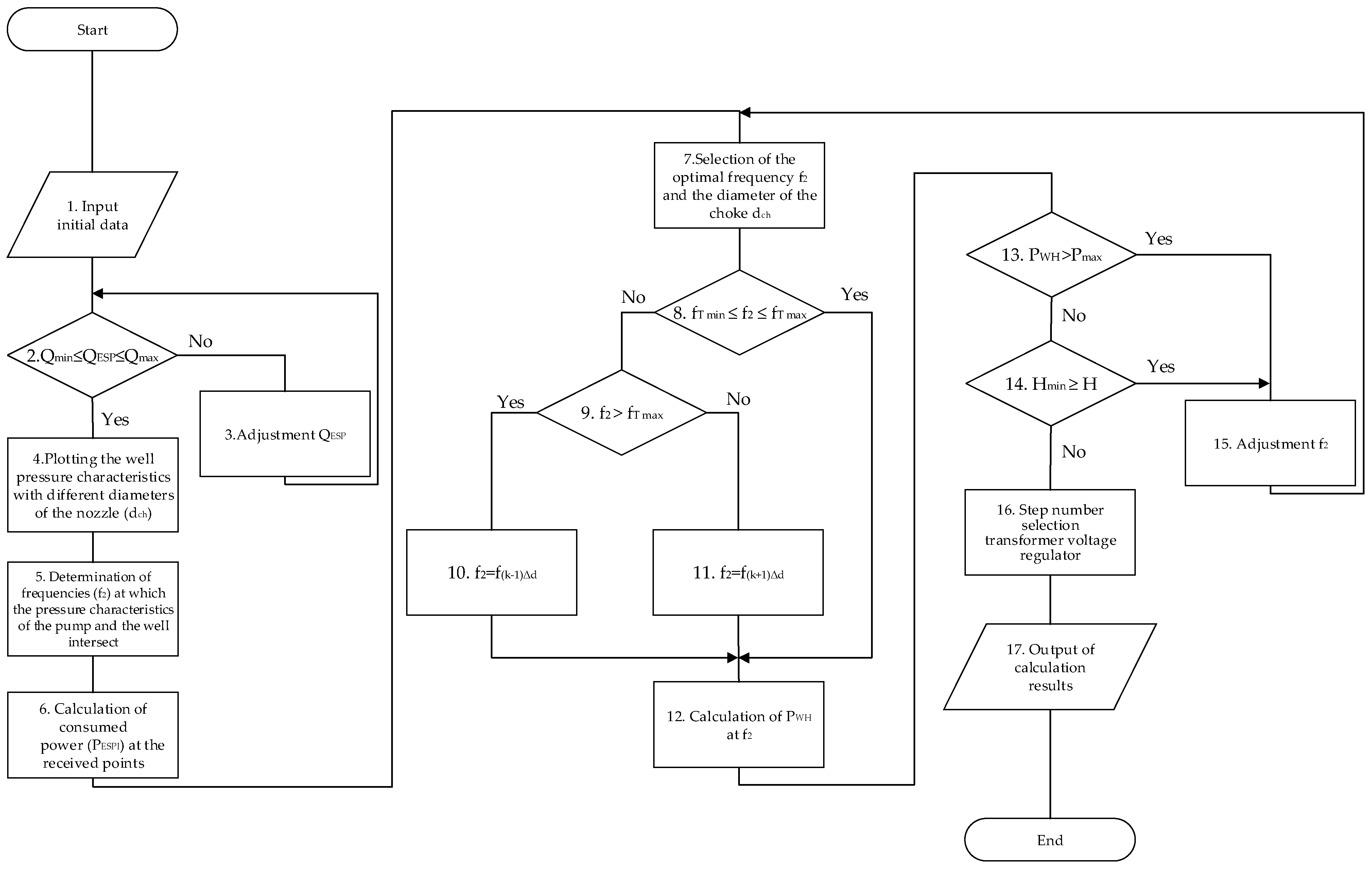
The block diagram of the ESPI power consumption optimization algorithm is shown in Figure 2.
Figure 2.
Block diagram of the ESPI power consumption optimization algorithm (Qmin, Qmax—values of the minimum and maximum allowable flow rate; Pmax—maximum allowable wellhead pressure).
The descriptions of the blocks are the following:
Block 1. Input of initial data: pump suspension depth L, reservoir depth Lr, gas content at pump intake G, reservoir pressure Pr, bubble point pressure Pbp, well productivity index Kprod, tubing inner diameter D, submersible motor outer diameter d, minimum allowable cooling speed liquid V, voltage frequency of the control station f, minimum permissible head Hmin, parameters of formation liquid, pressure characteristics of a pump, parameters of a technological process, parameters of electrical equipment, permissible calculation error ε (taken equal 0.5 V).
Block 2. Comparison of the target flow rate with the minimum (Qmin) and maximum (Qmax) permissible values.
Block 3. If Q < Qmin, then Q = Qmin, Q > Qmax; then Q = Qmax is accepted.
Block 4. Plotting the pressure characteristics of the well.
Block 5. Determination of frequencies f2, at which the condition is fulfilled:
where Hwell (QESP)—well head at a given flow rate, m and HESP (QESP)—pump head at a given flow rate, m. The boundary values are selected based on the difference in head values at the boundaries of the flow interval of 1 m3/day in the area of optimal pump flow.
Block 6. Power consumption calculation.
Block 7. Selection of the optimal frequency and choke diameter (dch), based on the set of parameters obtained in Block 6.
Block 8. Comparison of the obtained frequency value with the operating frequency range of the step-up transformer.
Block 9. Comparison of the calculated value f2 with the value fTmax.
Block 10. If f2 > fTmax (maximum operating transformer frequency), then f2 is taken equal to the frequency value calculated in Block 6 for a smaller diameter of the choke.
Block 11. If f2 ≤ fTmin (minimum operating transformer frequency), then f2 is taken equal to the value of the frequency calculated in Block 6 for a larger diameter of the choke.
Block 12. Calculation of PWH at the selected frequency f2.
Block 13. Comparison of the calculated value PWH with the value Pmax.
Block 14. Comparison of the calculated value of H with the value of Hmin.
Block 15. If the input receives a signal from Block 13, then the nearest lower frequency f2 calculated in Block 6 is selected. If a signal from Block 14 arrives at the input, then the nearest higher frequency f2 calculated in Block 6 is selected.
Block 16. Selection of a branch of the transformer voltage regulation device [26].
Block 17. Output of calculation results.
2.4. Assessment of the Measures’ Economic Feasibility for the Rational Parameters Selection of Electrical Equipment Modes
A rating of the measures’ economic feasibility for the rational parameters selection of electrical equipment modes can be given on the basis of the value of the minimum savings assessment, which is calculated by the formula:
where C—the cost of installing equipment, rubles; PP—established payback period, years; Wyear—the annual amount of power consumption by the object under consideration, kW ∙ h/year and T—the electricity tariff, (costs/kWh).
3. Results
3.1. The Choice of Rational Parameters of the Electrical Equipment Modes When Optimizing the ESPI Power Consumption
Approbation of the methodology for optimizing ESPI power consumption was performed for the wells of LLC LUKOIL-PERM (Russian Federation). The initial mode data and the recommended data, as well as the calculated values of power consumption corresponding to both modes are shown in Table 1 (where dch—choke diameter, WESPI—power consumption of the electrical submersible pump installation and Wsp—specific power consumption of the electrical submersible pump installation).
Table 1.
The results of the rational parameters choice of the electrical equipment modes when optimizing ESPI power consumption.
The graphic results’ presentation of the rational parameters selection of the electrical equipment modes when optimizing ESPI power consumption for well No. 115 (module submersible pump ECNM5-50-2000) is shown in Figure 3, where H-Q (f) are the pumps head characteristics at various frequencies of the supply network voltage, QESP—specified pump flow rate, dch—well head characteristics at different choke diameters, Hinit—the pump head value in the initial mode, Hmin—the minimum allowable head according to technological restrictions and Hopt—the pump head obtained as a result of the equipment optimal parameters selection.
Figure 3.
Graphic representation of the rational parameters selection of the electrical equipment modes when optimizing ESPI power consumption for well No. 115.
3.2. Assessment of the Measures’ Economic Feasibility for the Rational Parameters Selection Modes of the Electrical Equipment
The economic feasibility assessment of the performing technical measures for the rational parameters’ selection of the electrical equipment’s modes is considered for two cases:
- ESPI is configured with equipment that allows the regulation of the frequency (there are no costs for the purchase of additional equipment);
- the ESPI is not configured with equipment that allows the regulation of the frequency (additional equipment purchase is required).
The target function is the amount of reduction in power consumption (in percent) required for a payback period of 5 years. e.g., for the case for well No. 115, the values of the initial mode parameters are chosen as: ρo = 800 kg/m3; ρw = 1000 kg/m3; Hdyn = 750 m; PWH = 2 MPa; T = 2.36 conventional units of costs/(kW · h); ηESP = 0.4; ηSEM = 0.8; ΔPCL = 4 kW; ΔPT = 1.2 kW; C = 300,000 conventional units of costs (the selected parameters values are averaged, typical for the object under consideration). To assess the required amount of savings with a five-year payback period, the well daily flow rate and the produced liquid water cut were selected as variables (Figure 4).
Figure 4.
The results of calculating the minimum amount of reduction in power consumption to assess the control station installation payback.
3.3. Integrated Logistics Support Approach to Improve the Energy Efficiency of the ESP
Within the framework of– the ILS approach [3], a program for the selection of rational equipment parameters in order to increase the energy efficiency of the electric submersible pump installation has been developed. The procedure for working with the program includes several stages.
- Input of initial data:
- input the elements’ parameters in accordance with the installed equipment nameplate data and the results of equipment tests, as well as in accordance with the data of the records of the wells’ pumping equipment;
- setting the technological mode initial parameters in accordance with the documents fixing the technological process parameters, as well as the data of hydrodynamic studies of the wells.
- Modeling the electrical mode parameters with the initial equipment parameters [29,30]:
- determination of voltages in the nodes of the electrotechnical complex and voltage losses in the elements;
- determination of currents in the electrotechnical complex elements;
- determination of load power and power losses in elements;
- determination of specific power consumption of ESPI.
- Rational parameters selection of electrical equipment modes and electrical parameters modeling with the selected parameters:
- determination of equipment rational parameters (frequency of supply voltage, choke diameter);
- determination of voltages in the nodes of the electrotechnical complex and voltage losses in the elements;
- determination of currents in the electrotechnical complex elements;
- determination of load power and power losses in elements;
- determination of specific power consumption of ESPI.
- Processing of calculation results:
- determination of the technical effect value from changes in equipment parameters in named and relative values;
- determination of the economic effect size from changes in equipment parameters.
- Registration of calculation results:
- report on possible technical and economic effects;
- report on the required value of the change in the modes parameters of the electrical equipment;
- automatic filling of the form for performing work on changing the technological equipment parameters;
- automatic filling of the permit form for the performance of work on changing the electrical equipment parameters;
- graphical presentation of calculation results.
The block diagram of the control over the power consumption process during oil production by the ESPI is shown in Figure 5, where: PLC—programmable logic controller; FC—frequency converter; TMS—telemetry system; x—a set of parameters of the process true state (depends on the type of TMS); y = {PWH, T}—a set of measured parameters; u = {f, dch, WESPI}—a set of control actions generated by the PLC; F—set of parameters for setting the ESPI control module (depending on the type of ESPI control station); e = {Hdyn, QESP, ρl, ν}—a set of parameters of external measurement systems; —a set of rational parameters of electrical equipment modes (sign «′» corresponds to rational parameters).
Figure 5.
Block diagram of control over the process of power consumption during oil production by ESPI.
The system setting is performed by a number of freely configurable control elements, which are then compiled into a control algorithm for the microcontroller, e.g., as is described in paper [31]. (For well No. 115, the following equipment is used: module submersible pump ECNM5-50-2000, control station with embedded power drive system and controller SU-Novomet, telemetry system TMS-Novomet and electricity quality analyzer FLUKE 435-I).
Integrated logistic support for the ESPI operation is provided by:
- diagnostics of the state of electrical equipment,
- planning of logistics procedures and determination of the composition and the required volume of spare parts;
- training of service personnel;
- development and maintenance of electronic operational documentation.
The IDEF-diagram of the selection process for the optimal equipment parameters is shown in Figure 6.
Figure 6.
IDEF diagram of the process of selecting optimal equipment parameters.
The diagram allows the determination of the sequence of operations, the required actions, the responsible personnel and the type of reporting at each stage of the process of the selection of the equipment optimal parameters.
The assessment of the current parameters of the oil pool and the prediction of its condition is a rather voluminous and complex task. The geological properties of the oil reservoir, the physicochemical properties of the reservoir’s fluid and the features of the technological regime must be taken into account.
The indicators have been developed to evaluate the effectiveness of control actions.
The technological indicator to use is proposed:
where Plin—flow line pressure, Pa.
Changing the technological mode is possible provided:
where ΔPfit(k+1)Δd—the value of the pressure change with an increase in the choke diameter by one step, relative to the established one, Pa.
The energy indicator is proposed to use:
where Wsp, —specific power consumption before and after optimization.
If the value of the indicator ПE > 0, then changing the technological mode is expedient from the point of view of energy efficiency.
Thus, technological and energy indicators have been developed that allow the evaluation of the effectiveness of control actions on the energy efficiency of electrical equipment, taking into account existing technological limitations. These indicators and developed actions are embedded in the technical documentation of LLC LUKOIL-PERM.
4. Discussion
The development of a methodology for the modes’ rational parameters selection of electrical equipment when optimizing power consumption in order to increase ESPI energy efficiency is carried out. Based on the calculations’ results, it was found that the reduction in specific power consumption for various ESP units will be from 2.59% to 12.68%.
The measures’ economic feasibility assessment for the modes’ rational parameters selection of the electrical equipment has been carried out [14]. If the ESPI is equipped with frequency control equipment, then there is no need for additional investment. In this regard, at such facilities, there will be a positive economic effect from the power consumption optimization since the moment the mode is changed. If the ESP is not equipped with equipment that allows control the frequency, then the feasibility of installing a control station for controlling the frequency should be assessed for each specific well based on the current technological process parameters and the amount of possible energy savings when optimizing the mode [32].
The greatest influence on the amount of necessary savings is exerted by the flow rate of the liquid: with a flow rate from 5 m3/day up to 35 m3/day, the value of the required savings varies from 26% to 10%; with a flow rate of 100 m3/day up to 200 m3/day, the change is from 5% to 3%. The effect of the produced liquid density is less significant: the difference between the required savings value when the water is cut changes from 2% to 98% (at a flow rate of 5 m3/day), 1.2%, and at a flow rate of 200 m3/day—0.5%.
The developed technique of increasing the energy efficiency of the “submersible electric motor—electric submersible pump” system is adapted to perform the functions of integrated logistics support in the diagnostics part of state of electrical equipment, planning of logistics procedures and support maintenance of operational documentation.
5. Conclusions
Based on the integrated logistics support approach:
- -
- a program for the selection of rational equipment parameters in order to increase the energy efficiency of the electric pump installation was developed,
- -
- a structural diagram of the process of selecting optimal equipment parameters was developed.
According to the investigations, the dependence of the required amount of savings on the water cut of the extracted liquid and the flow rate of the well is obtained. The technological and energy indicators and developed actions are embedded in the technical documentation of LLC LUKOIL-PERM.
Based on the calculations results, it was found that, for a well with a water cut of 6% and a flow rate of 60 m3/day, the value of a decrease in power consumption, at which the control station installation will pay off in 5 years, is 7.4%.
At the same time, an economic effect is achieved by reducing the “cost” of the downtime of electrical and technological equipment.
The results of the study can be used by oil-extracting industry enterprises:
- -
- to assess the potential of energy saving,
- -
- to assess the economic feasibility of changing the parameters of the technological regime,
- -
- for evaluation (and subsequent analysis) of improving the energy efficiency of electric submersible pumping units,
- -
- for planning and optimizing the stock of electrical equipment.
The provided methodology of rational parameters selection can be applied not only to the oil-extracting industry enterprises but also to other applications, e.g., for water treatment plants.
The list of abbreviations used in this paper is given in the Table A1 of Appendix A.
Author Contributions
Conceptualization, A.P. and A.L. (Aleksandr Lyahomskii); methodology, A.R., E.P. and S.M.; software, S.M. and S.Z.; validation, I.B. and N.K.; formal analysis, A.L. (Aleksandr Lelekov), A.P., A.R. and S.M.; writing—original draft preparation, S.M.; writing—review and editing, A.P. and A.R.; visualization, A.L. (Aleksandr Lyahomskii), A.S. and A.P.; supervision, A.P. and A.R. All authors have read and agreed to the published version of the manuscript.
Funding
The research was carried out in the organization of the Lead Contractor as part of the R&D carried out with the financial support of the Ministry of Science and Higher Education of the Russian Federation (agreement number 075-11-2021-052 of 24 June 2021) in accordance with the decree of the Government of the Russian Federation: 09.04.2010, number 218 (PROJECT 218). The main R&D contractor is Perm National Research Polytechnic University.
Institutional Review Board Statement
Not applicable.
Informed Consent Statement
Not applicable.
Data Availability Statement
Not applicable.
Conflicts of Interest
The authors declare no conflict of interest.
Appendix A
This appendix provides the list of abbreviations used in this paper (Table A1).
Table A1.
The list of abbreviations.
Table A1.
The list of abbreviations.
| Abbreviation | Description |
|---|---|
| ESP | Electric submersible pump |
| ESPI | Installation of electric submersible pump |
| ETC | Electrotechnical complex |
| FC | Frequency converter |
| HV | High voltage |
| IDEF | Integrated definition |
| ILS | Integrated logistics support |
| LV | Low voltage |
| OF | Oil field |
| PLC | Programmable logic controller |
| SEM | Submersible electric motor |
| TMS | Telemetry system |
References
- Energy Strategy of Russia for the Period up to 2035 Year [Approved by Order of the Government of the Russian Federation of 9 June 2020. № 1523-p]. Available online: https://minenergo.gov.ru/node/1026 (accessed on 11 June 2023). (In Russian)
- Action Plan (“Roadmap”) of EnergyNet of the National Technological Initiative: [Approved by the Presidium of the Council under the President of the Russian Federation for the Modernization of the Economy and Innovative Development of Russia on 28 September 2016, Protocol No. 4]. Available online: https://nti2035.ru/markets/docs/DK_energynet.pdf (accessed on 11 June 2023). (In Russian).
- Petrochenkov, A. Methodical bases of the integrated electrotechnical complexes life cycle logistic support. In Proceedings of the 1st International Conference on Applied Innovations in IT, Koethen, Germany, 25 March 2013; Hochschule Anhalt: Koethen, Germany, 2013; pp. 7–11. [Google Scholar] [CrossRef]
- Kopyrin, V.A.; Khamitov, R.N.; Glazyrin, A.S.; Kladiev, S.N.; Rakov, I.V.; Portnyagin, A.L.; Markova, A.A. Evaluation of Total Cost of Possessing the Electric Centrifugal Pump with Submersible Compensator. Bull. Tomsk. Polytech. Univ. Geo Assets Eng. 2021, 2, 166–175. [Google Scholar] [CrossRef]
- Haque, M.E.; Islam, M.S.; Islam, M.R.; Haniu, H.; Akhter, M.S. Energy Efficiency Improvement of Submersible Pumps Using in Barind Area of Bangladesh. Energy Procedia 2019, 160, 123–130. [Google Scholar] [CrossRef]
- Petrochenkov, A.B.; Romodin, A.V.; Mishurinskikh, S.V.; Seleznev, V.V.; Shamaev, V.A. Experience in developing a physical model of submersible electrical equipment for simulator systems: Research and training tasks on the agenda of a key employer. In Proceedings of the 2018 XVII Russian Scientific and Practical Conference on Planning and Teaching Engineering Staff for the Industrial and Economic Complex of the Region, St. Petersburg, Russia, 14–15 November 2018. [Google Scholar] [CrossRef]
- Leon, J.L.V.; Ruales, F.; Miranda, S.; Godin, F.; Velasquez, E.; Shirikov, D.; Anaya, O.; Forero, N.; Estupiñan, N.D.; Peña, L.; et al. Permanent magnet motors: The future of ESP applications? In Proceedings of the SPE Gulf Coast Section Electric Submersible Pumps Symposium, Virtual and The Woodlands, TX, USA, 4–8 October 2021. [Google Scholar] [CrossRef]
- Alexeev, Y.; Shakirov, A.; Yamilov, R. Challenges and results of the first ultra-high-speed ESP rental project—A case study. Hyper speed ESP 15,000 rpm as the next step to the future. In Proceedings of the SPE Gulf Coast Section Electric Submersible Pumps Symposium, Virtual and The Woodlands, TX, USA, 4–8 October 2021. [Google Scholar] [CrossRef]
- Matheus, L.; Anaya, O.; Izquierdo, S.; Garzón, M.; Lee, W. Development and evaluation of a new electrical submersible pump for high viscosity environments. In Proceedings of the SPE Annual Technical Conference and Exhibition, Dubai, United Arab Emirates, 21–23 September 2021. [Google Scholar] [CrossRef]
- Yakimov, S.B.; Kaverin, M.N.; Tarasov, V.P. ESP Cable Cross-Section Optimization—Simple and Efficient Energy Saving Technology. Oborud. I Tekhnologii Dlya Neftegazov. Kompleks. 2012, 3, 53–56. (In Russian) [Google Scholar]
- Khakim’yanov, M.I. Investigation of Power Loss in the Cable of a Well Submersible Motor. Russ. Electr. Eng. 2018, 2, 103–106. [Google Scholar] [CrossRef]
- Shafikov, I.N.; Khakim’yanov, M.I.; Shabanov, V.A. Self-Diagnosis Method of High-Voltage Frequency. Converter. Patent RF, No. 2548015 RF, N02M 5/458, 7 May 2013. (In Russian). [Google Scholar]
- Starikov, A.; Tabachnikova, T.; Kosorlukov, I. Calculation of the rotation speed of a submersible induction motor for the tasks of determining the optimal value of the supply voltage. In Proceedings of the 2020 International Multi-Conference on Industrial Engineering and Modern Technologies (FarEastCon), Vladivostok, Russia, 6–9 October 2020. [Google Scholar] [CrossRef]
- Sukhanov, A.; Gansheng, A.Y.; Jichao, Y.; Perelman, O.; Derkach, N. Enhancement of Electric Submersible Pump Energy Efficiency by Replacing an Inductive Motor with a Permanent Magnet Motor. Oil Gas Eur. Mag. 2020, 3, 146–150. [Google Scholar] [CrossRef]
- Musorina, A.; Safonov, B.; Terebennikov, V. ESP energy efficiency management as a key to cost savings and runlife improvement. In Proceedings of the SPE Russian Petroleum Technology Conference, Moscow, Russia, 22 October 2019. [Google Scholar] [CrossRef]
- Almukhtar, M.A.; Alabdulmohsin, Y.A.; Shawly, A.S.; Shehri, A.M.; Shammari, N.S.; Al-Kuhlani, M. Innovative approach to optimize ESP power consumption through developed software. In Proceedings of the SPE Kingdom of Saudi Arabia Annual Technical Symposium and Exhibition, Dammam, Saudi Arabia, 24 April 2017. [Google Scholar] [CrossRef]
- Sardjono, P.; Saputra, M.N.W. ESP optimal bottomhole pressure control on oil well production using PID-linear hybrid control on electric submersible pump. In Proceedings of the 8th International Conference on Information Technology and Electrical Engineering (ICITEE), Yogyakarta, Indonesia, 5–6 October 2016. [Google Scholar] [CrossRef]
- Hastings, N.A.J. Physical Asset Management; Springer: Cham, Switzerland, 2015. [Google Scholar] [CrossRef]
- Mine, H.; Osaki, S. Markovian Decision Processes; AEPCI: New York, NY, USA, 1970; Nauka: Moscow, Russia, 1977. [Google Scholar]
- Marchuk, V.Y.; Dzwigol, H. Integrated Logistics Support for the Life Cycle of Building Objects. Intellectualization Logist. Supply Chain. Manag. 2020, 1, 17–25. [Google Scholar] [CrossRef] [PubMed]
- Lambert, K.R. Integrated logistics support in high-technology complex systems that are used beyond their designed life. S. Afr. J. Ind. Eng. 2020, 31, 84–91. [Google Scholar] [CrossRef]
- Veretekhina, S.V. Methodological Foundations of Mathematical Modeling of the Basic System of Indicators of Information Integrated Logistic Support of Exported Knowledge-Intensive Products. Contemp. Probl. Soc. Work. 2021, 7, 32–38. [Google Scholar] [CrossRef]
- Fadeev, A.; Babyr, A.; Kostuchenko, A. Digital Technologies in the Production Logistic Support System of the Arctic Fields. Lect. Notes Netw. Syst. 2022, 246, 565–572. [Google Scholar]
- Gevorkov, L.; Domínguez-García, J.L.; Romero, L.T. Review on Solar Photovoltaic-Powered Pumping Systems. Energies 2023, 16, 94. [Google Scholar] [CrossRef]
- Gevorkov, L.; Domínguez-García, J.L.; Rassõlkin, A.; Vaimann, T. Comparative Simulation Study of Pump System Efficiency Driven by Induction and Synchronous Reluctance Motors. Energies 2022, 15, 4068. [Google Scholar] [CrossRef]
- Lyakhomskii, A.; Petrochenkov, A.; Romodin, A.; Perfil’eva, E.; Mishurinskikh, S.; Kokorev, A.; Kokorev, A.; Zuev, S. Assessment of the Harmonics Influence on the Power Consumption of an Electric Submersible Pump Installation. Energies 2022, 15, 2409. [Google Scholar] [CrossRef]
- Petrochenkov, A.B.; Mishurinskikh, S.V. Development of a Method for Optimizing Power Consumption of an Electric Driven Centrifugal Pump. In Proceedings of the 2021 IEEE Conference of Russian Young Researchers in Electrical and Electronic Engineering (ElConRus), St. Petersburg, Russia, 26–29 January 2021. [Google Scholar] [CrossRef]
- Ciontea, C.I.; Iov, F. A Study of Load Imbalance Influence on Power Quality Assessment for Distribution Networks. Electricity 2021, 2, 77–90. [Google Scholar] [CrossRef]
- Kavalerov, B.V.; Petrochenkov, A.B.; Odin, K.A.; Tarasov, V.A. A method for development of software packages for mathematical simulation of electric power systems. Russ. Electr. Eng. 2015, 86, 331–338. [Google Scholar] [CrossRef]
- Takacs, G. Electrical Submersible Pumps Manual: Design, Operations, and Maintenance; Gulf Professional Publishing: Burlington, MA, USA, 2009; 440p. [Google Scholar]
- Anuchin, A.; Demidova, G.L.; Vagapov, Y.; Strzelecki, R. Research of electric drive systems with real time software configurable control. Sci. Tech. J. Inf. Technol. Mech. Opt. 2020, 20, 290–300. [Google Scholar] [CrossRef]
- Gevorkov, L.; Rassõlkin, A.; Kallaste, A.; Vaimann, T. Simulation study of a centrifugal pumping plant’s power consumption at throttling and speed control. In Proceedings of the 2017 IEEE 58th International Scientific Conference on Power and Electrical Engineering of Riga Technical University (RTUCON), Riga, Latvia, 12–13 October 2017; pp. 1–5. [Google Scholar]
Disclaimer/Publisher’s Note: The statements, opinions and data contained in all publications are solely those of the individual author(s) and contributor(s) and not of MDPI and/or the editor(s). MDPI and/or the editor(s) disclaim responsibility for any injury to people or property resulting from any ideas, methods, instructions or products referred to in the content. |
© 2023 by the authors. Licensee MDPI, Basel, Switzerland. This article is an open access article distributed under the terms and conditions of the Creative Commons Attribution (CC BY) license (https://creativecommons.org/licenses/by/4.0/).





