Abstract
As urbanization continues to grow around the world, the risks associated with construction are increasing. Scientific and practical risk assessments help reduce safety risks and achieve healthy, long-term growth, so there has been much research in this field. Through a review of the literature, this study aims to reveal the state and trends of research in the field of safety risk assessment. We searched 473 articles on construction risk assessment from the Web of Science (WoS) in the last decade, bibliometrically analyzed them, and then uncovered their significance using CiteSpace software (6.1. R6 (64-bit) Basic). The primary topics of conversation are countries, institutions, authors, and keywords, followed by references. According to the co-authorship analysis, the current research in this field is mainly from China, the USA, and Australia. Most influential authors currently have teaching or research positions at educational institutions; the most notable of which include Huazhong University of Science and Technology, Hong Kong Polytechnic University, and Tsinghua University. They form a relatively close network of institutional cooperation. Based on the results of the co-term analysis, this study found that the current research hotspots are mainly focusing on “multi-objective optimization”, “risk management”, “mechanical characterization”, “mental fatigue”, “accident prevention”, and many others. Data-driven, AI-assisted, and multi-stakeholder participation are the future trends in this field.
1. Introduction
Due to rapid economic development and urbanization, construction gained massive potential [1,2,3]. The construction project is a complex social activity that brings together various production factors, which are subject to uncertainty [4,5,6]. Usually, scholars refer to uncertainties that affect project objectives or performance as risks [7,8,9]. Project activities are also unique and dynamic, so the types of construction risks are diverse, such as political, economic, technical, environmental, and partner risks [10,11,12]. The reasons for risk are equally varied. Environmental changes, COVID-19, and mechanical failures can all lead to risks [13,14,15]. The damage can be significant if there is landslide, falling of large components, chemical blasting, or machine collapse [16,17,18].
Risk assessment is essential in managing uncertain events [19,20,21]. Risk assessment during the construction phase is necessary and challenging because it requires the most investment and human resources and has the most frequent changes in site conditions [22,23,24]. Nowadays, the safety risks associated with construction are still a pressing issue globally, especially in developing countries. As shown in Figure 1, Malaysia recorded 1680 construction safety incidents during 2015–2021 [25]. India also adopted many risk-control practices. However, the average fatal accident rate in the construction industry is still 50 times higher than in the USA [26].
Figure 1.
Statistics on construction safety accidents in Malaysia (2015–2021).
Many scholars still do risk assessments using qualitative methods because they are more flexible, easier to estimate, and require less information. For instance, some researchers used fuzzy sets and object element theory to figure out how risky it is to build an urban rail [27,28]. Some researchers have also used a six-sigma evaluation to examine car park construction risk. They found that “falling objects” were the most likely type of accident, mainly caused by too much wind at the project site [29]. The Relative Importance Index (RII) was also used to look at different risks in road construction [30]. However, the qualitative evaluation results depend on the experts’ experience and skill [31]. Therefore, academics started to introduce various quantitative and dynamic methods. For example, some scholars incorporated real-time monitoring data and update risks as construction progresses to improve the dynamics of assessment models [32]. Others combined quantitative assessment and subjective randomness analysis to improve cloud models for risk assessment in tunnel construction [33]. Scholars also combined quantitative risk assessment with stochastic conditions, construction schedules, and cost estimation [34].
There are many more ways to divide assessment methods, but it is hard to say whether qualitative or quantitative methods are better for risk management. So it is essential to review the last 10 years of research on construction safety risk assessment in a systematic way to show where the research is now and what the trends are for the future. Indeed, researchers completed several literature reviews. Some scholars summarized the methodology for evaluating occupational hazards in construction projects [35]. Some scholars also conducted a content analysis of comprehensive literature reviews published during 2005–2017, investigating the application of fuzzy and mixed methods in construction risk assessment [19]. The application of system dynamics modeling to construction risk assessment was also reviewed [36]. Nevertheless, these review papers mostly used subjective evaluations and small sample sizes to examine the literature.
Bibliometric analysis is a statistical and quantitative tool that can analyze research fields to decrease subjectivity and prejudice [37,38]. Therefore, Lin et al. (2021) reviewed the application of fuzzy set theory and machine learning in deep foundation construction risk assessment using VOSviewer software [39]. Osei-Kyei et al. (2022) also reviewed construction risk management studies using VOSviewer and Gephi [40]. Chao-Mei Chen created CiteSpace with visualization features that visually present relevant information about the research area [41,42]. In addition, CiteSpace is widely used for its robust co-citation analysis, as it can follow the development process of a research area on a citation network map and detect emergent and transitional literature [43,44,45]. CiteSpace software has not yet been utilized to investigate research topics and potential construction risk assessment trends. This study, therefore, aims to address the gap.
This paper’s primary structure is as follows: Section 2 illustrates the research process, which includes selecting the software and database and searching and screening the relevant literature. Section 3 presents the outcomes of the co-author, co-term, and co-citation analyses. Section 4 discusses the future research directions in this field. Section 5 provides a summary of the work and its limitations.
2. Materials and Methods
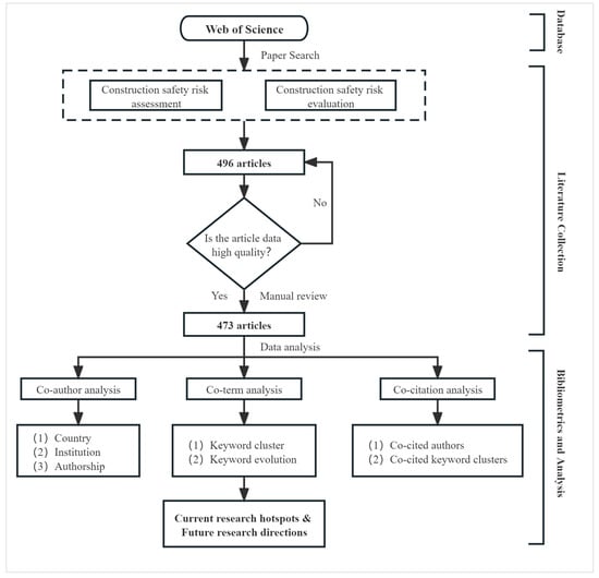
The analysis and research of database information can be quantitatively and objectively completed using bibliometrics. Typically, it consists of co-term and co-citation analysis [46,47]. This paper is based on bibliometrics and looks at co-authorship, co-term, and co-citation analysis to help people learn more about construction risk assessment. As shown in Figure 2, the co-authorship analysis was conducted from a macro-to-micro perspective, including country analysis, institutional analysis, and author analysis. Included in the co-term analysis are keyword clustering analysis and keyword evolution analysis. Co-citation analysis consists of both co-citation author analysis and co-citation literature clustering analysis.
Figure 2.
Research flow chart.
2.1. Software Selection
CiteSpace is a piece of information visualization and analysis software developed by Chen Chaomei that runs on the Java programming language and can be used to examine co-citation networks based on massive volumes of bibliometric data [48]. Many academics utilized CiteSpace for literature reviews of various sectors, including construction. For instance, Li et al. (2022) utilized CiteSpace to comprehensively synthesize the construction and demolition waste management literature and find prospective commercial prospects [49]. Cai et al. (2022) collected worker safety training literature and used CiteSpace to analyze research hotspots and future research directions [50]. Their work showed that CiteSpace can effectively help scholars discover research trends and visualize them. Therefore, this paper provides an in-depth analysis of the current state of research on construction risk assessment with the help of CiteSpace software (6.1. R6 (64-bit) Basic). The time threshold for CiteSpace was set to 2012–2022, and one year was selected as the time slice. Then, tick the options “Pathfinder”, “Pruning sliced networks”, and “Pruning the merged network” to remove redundant information and ensure the clarity of the map.
Two quantitative CiteSpace metrics are frequently mentioned in the subsequent procedure: intermediary centrality and burst strength [51,52]. Centrality is a value in network analysis that considers the role of the mediator in connecting pairs of nodes in the network [53]. It measures the extent to which nodes facilitate communication or interaction between other teams of nodes in the network. According to Chen (2016), a node is crucial if its mediated centrality is more significant than 0.1 [42]. Burst strength can be used to identify research areas with a sudden increase in activity or interest that may signal emerging trends or significant breakthroughs, thus helping researchers identify research directions worthy of further exploration [48,54].
2.2. Database Selection and Paper Search
Web of Science (WoS), one of the world’s most widely used bibliographic databases, provides access to a large body of scholarly research literature in various fields of study [55,56]. Web of Science indexes thousands of scholarly journals, conference proceedings, books, and other academic sources, facilitating literature reviews [57]. The combination of WoS and CiteSpace was heavily utilized in numerous influential review articles. For instance, some academics utilized it as a search tool to collect literature on green buildings and discuss the shortcomings of current developments [58]. Others analyzed the literature on sustainable urbanization using the WoS database and emphasized the value of combining bibliometrics with CiteSpace software [53]. Consequently, the WoS database served as the search source for this paper, and the collected search results were utilized for bibliometric analysis.
“Construction safety risk assessment” and “Construction safety risk evaluation” were some of the search terms used to find articles in the field of construction risk assessment. The type of literature was then set to “journal articles”, the language to “English”, and the field of expertise to “civil engineering” to ensure the high quality of the data source. In addition, the articles’ period was set to 2012–2022 to ensure the cutting-edge nature of the articles. Then, 496 papers were initially selected. However, bibliometric analyses heavily rely on accurate metadata, such as author names, publication titles, abstracts, year of publication, and citation information. If any of these key metadata are missing, incomplete, or incorrectly formatted in the WoS data export, the bibliometric software may have difficulty correctly processing the data. We manually screened and excluded 23 papers with incomplete data to ensure the validity of the analysis, so the final number of documents used for bibliometric analysis was 473.
3. Results
3.1. Overview of Selected Publications
3.1.1. Average Annual Publication
To predict research trends, we need to know how many articles are published annually [59]. Based on the Web of Science’s search data (Retrieved 17 January 2023), Figure 3 shows that construction risk assessment publications experienced a steady increase until 2017. After 2018, the number rapidly rose and peaked in 2021 at 105. There was an overall upward trend in the number of articles published.
Figure 3.
Number of publications per year in construction risk assessment research.
3.1.2. Major Sources
Most articles on construction risk assessment are published in internationally renowned journals, indicating that construction risk assessment is currently a topic of interest. Table 1 summarizes the journals that have published more than five articles, with the top three being the Journal of Construction Engineering and Management, Automation in Construction, and Advances in Civil Engineering and Buildings, the first two of which have an overwhelming numerical advantage in terms of publications at 58 and 55, respectively. However, the other journals on the list are also essential publishing platforms.
Table 1.
Major journals in construction risk assessment research.
3.2. Co-Authorship Analysis
Co-authorship analysis can be used to investigate the most populated nations, institutions, and authors in the chosen literature and their collaborative relationships [60,61]. This section identifies the major contributing countries, institutions, and authors to the field of construction risk assessment based on co-country, co-institution, and co-author analysis from a macro-to-micro perspective.
3.2.1. Analysis of Country
Co-country analysis can quantify spatial article distribution [62]. Figure 4 depicts a network of 64 nodes and 67 links containing the primary contributing countries in the field. The nodes in the network represent individual nations, the size of the nodes is proportional to the number of publications per nation, and the outer purple circle of the nodes reflects the strength of mediated centrality. China has the most articles, followed by the United States, Australia, Canada, and Korea. Mediation centrality indicates the significance of a network node. England has the most extraordinary centrality, followed by Portugal, Scotland, France, and Singapore. They are international cooperation leaders.
Figure 4.
Co-country network in construction risk assessment research.
Table 2 provides information on the top 10 countries regarding frequency and centrality. Notably, most of the top 10 countries are developed, as these nations pioneered research on construction risk assessment. England and Italy are at the heart of the list regarding centrality and frequency, indicating that these two countries play an essential role in this field. In addition, developing countries, represented by China, Iran, Malaysia, India, Chile, and Brazil, are gradually increasing their influence in this field. Although many articles were published in countries such as China, the United States, and Australia, an increased need for international cooperation has emerged in recent years.
Table 2.
Top 10 countries by frequency and centrality in construction risk assessment research.
3.2.2. Analysis of Authors
Co-author analysis aims to reveal the influential authors and their collaborative relationships with each other [63]. By monitoring their research interests, knowledge area research trends can be uncovered. The co-authorship network of the principal authors is depicted in Figure 5. This network’s threshold value is set to two consisting of 310 nodes and 245 links; the node size represents the frequency of each author’s publications, and the links between nodes illustrate the authors’ collaborative relationships. There are several complex research groups in the field of construction risk assessment, centered on those of Zhang Limao, Wu Xianguo, Li Heng, Jeong Jaewook, and others. Many groups are from China, such as those of Xue Yiguo, Liu Yang, Qiu Daohong, and Su Maoxin. There are groups from other nations, such as those of Han SangUk, Abourizk Simaan, and Han SangHyeok.
Figure 5.
Co-author network in construction risk assessment research.
The top 10 authors in terms of frequency of articles are shown in Table 3. Li Heng is the most published author, followed by Zhang Limao and Wu Xianguo. They are all from China, reflecting researchers’ vital interest in construction risk assessment. Umer Waleed, Antwi-afari, Al-hussein, Jeong, Abourizk, Han, and Yu are crucial linkages among the research groups, each with five (authors are ranked 4–10, in no particular order). They are playing an essential role in advancing the field of construction risk assessment. Therefore, all these authors deserve more attention.
Table 3.
Top 10 authors in frequency in construction risk assessment research.
3.3. Co-Term Analysis
Keywords summarize the main ideas of a whole research article, so they can be used to find research hotspots [64,65]. Furthermore, keyword popularity fluctuates over time, and keyword evolution analysis can reveal research trends [66].
3.3.1. Analysis of Keyword Cluster
Figure 6 shows the keyword clustering graph generated by CiteSpace, with 362 nodes and 663 links, which indicate current research hotspots. Cluster #1 is “multi-objective optimization”. Multi-objective optimization balances multiple conflicting objectives to find the best solution [67]. These objectives include cost, schedule, and quality; the optimization process involves using mathematical algorithms to evaluate different scenarios and determine the best trade-off between objectives [2,68]. Clusters #2 and #3 are “risk management” and “risk assessment”. Risk management and risk assessment are closely related concepts. Risk assessment involves identifying, assessing, and prioritizing potential risks associated with a project [69]. Risk management manages the uncertainty associated with threats through risk assessment or other tools [70]. Cluster #4 is “mechanical characterization”. Mechanical characterization is primarily used to assess the mechanical properties of building materials and components, including the ability to withstand various loads and stresses [71]. This information helps identify potential design weaknesses and provides information on the strength and stability of the materials and structures used [72,73]. Cluster #5 is “construction safety”. Safety remains an urgent issue in the construction industry, as it is not only detrimental to the health of the industry but also causes many casualties and economic losses [74,75]. Cluster #6 is “accident prevention”. Accident prevention is essential to construction risk assessment [76]. It aims to eliminate or mitigate accidents before they occur by analyzing past accidents and incidents to identify trends and patterns and conducting site inspections to identify potential hazards [77,78]. Cluster #7 is “worker”. It indicates that human factors are still the primary source of risk [79,80]. Cluster #8 is “fire spalling”, which refers to the surface cracking and spalling of concrete or masonry materials due to internal pressure expansion caused by high heat [81]. Fire spalling is considered a potential risk to the stability and safety of buildings in construction risk assessments [82]. Cluster #9 is “seismic”. Seismic activity is an essential factor in risk assessment [83,84]. The assessed factors include the construction site’s location, the likelihood of seismic activity, and the potential intensity of the earthquake [85]. Cluster #10 is “computer vision”. Computer vision can analyze images and detect potential hazards and risks such as unstable terrain, unsafe structures, and equipment failures. At the same time, it can also be used to monitor workers and detect unsafe behavior [86]. Cluster #11 is the “construction industry”. Construction risk assessment contributes to a better understanding of the safety risks in the construction industry and, thus, to the construction industry’s health [87,88]. Clustering #12 is “machine learning”. Machine learning can be applied to construction risk assessment to automate processes and improve their accuracy and efficiency [89,90]. It can rapidly analyze large volumes of data to provide more comprehensive and accurate insights into potential risks [91,92]. Cluster #13 is “compressive strength”, a key indicator for construction materials, as it is often used to evaluate the load-bearing capacity of building materials such as concrete and bricks [93,94]. This information is essential to determining the safety and stability of a structure and is used to assess the risk of failure or collapse [95,96]. Cluster #14 is “tunnel collapse”. Tunnel collapse risk is an essential concern for the construction industry [97]. Tunnel collapse can cause significant damage to the structure itself and the surrounding area and endanger the lives of workers and the public [98,99]. Cluster #15 is “optimized escape routes”. Optimized escape routes can reduce the likelihood of injury to workers in emergencies [100,101]. These escape routes are planned and designed with safety in mind, considering factors such as building layout, toxic gases, and visibility [102,103]. Cluster #16 is “stability against sliding”. Stability against sliding is a significant risk factor, as it determines the likelihood of a structure slipping or sliding in response to external forces such as soil erosion, wind, and earthquakes [104]. Such assessment factors include the soil type, foundation geometry, weight distribution of the structure, and material strength [105,106].
Figure 6.
Clustering of keywords in construction risk assessment research.
3.3.2. Analysis of Keyword Evolution
The keyword evolution network, as shown in Figure 7, reveals the keyword evolution trend during 2012–2022. The threshold value for this network was set to 10. The time associated with the nodes indicates the first occurrence of the keywords, and the size of the nodes is proportional to the frequency of the keywords. In 2012, the keyword “risk” appeared in abundance and continued to do so for a long time. Risk is becoming one of the leading research directions in the industry. At the same time, “BIM” and “AHP” are effective methods for addressing risk assessment [107,108,109]. The node size of “risk management” suggests that it received more attention than “risk assessment” at the time. In 2014, “Bayesian network”, “technology”, “tracking”, and “health” exploded with cumulative frequency, suggesting that many scholars are attempting to use Bayesian networks in risk assessment. In 2016, the terms “case study”, “climate”, and “labor and personnel” emerged, suggesting that real-world case studies explore the impact of labor and weather on construction risk. In addition, computer technologies such as “simulation”, “computer vision”, and “optimization” are beginning to be applied to risk prediction and assessment, optimizing some traditional risk methods. In 2020, a growing number of keywords, such as “earthquake”, “risk identification”, “mixed reality”, “neural networks”, “fragility curve”, and “machine learning”, do not frequently appear. This reflects that research interests have become diverse and fragmented in recent years. These directions are likely to become the focus of future research in the field.
Figure 7.
Timeline of keywords in construction risk assessment research.
3.3.3. Analysis of Partner Institutions
The network of co-occurring institutions is shown in Figure 8. The threshold value for this network is set to 2. It has 274 nodes and 199 links; the links between the nodes indicate collaboration between institutions. Most institutions are universities, such as the Huazhong University of Science and Technology, the Hong Kong Polytechnic University, the University of Alberta, Tongji University, and Tsinghua University, which are network cores, forming several large research communities. For example, the Huazhong University of Science and Technology, the Hong Kong Polytechnic University, the University of Alberta, the Polish Academy of Science, the Nanyang Technology University, and other institutions form one of the largest research chains. Smaller research collaborations exist, for example, between the Delft University of Technology, the Autonomous University of the State of Mexico, and the Netherlands Organisation for Applied Scientific Research TNO. In addition, there needs to be more external collaboration at about 20 institutions. In the future, cooperation between institutions must be bolstered to expand the channels for disseminating research experience.
Figure 8.
Co-institution network in construction risk assessment research.
Table 4 lists the top 10 institutions in terms of frequency and centrality. The institution with the highest number of publications is the Huazhong University of Science and Technology, followed by the Hong Kong Polytechnic University, the University of Alberta, the China University of Mining and Technology, and Dalian University of Technology. Notably, the institutions with centrality above 0.05 are all from China: the Huazhong University of Science and Technology, the Hong Kong Polytechnic University, the University of Alberta, the China University of Mining and Technology, Tongji University, Tsinghua University, and the Georgia Institute of Technology, suggesting that their research work in this area is an outstanding contribution and deserves a higher degree of attention.
Table 4.
Top 10 institutions by number and centrality in construction risk assessment research.
3.4. Co-Citation Analysis
CiteSpace software utilizes co-citation analysis to quantify the knowledge base, research hotspots, and trends [49]. When two articles about a third article appear together, they are called co-cited [110]. Following this section is a co-citation analysis of authors and the literature.
3.4.1. Analysis of Co-Cited Authors
As shown in Figure 9, the author co-citation network in this study has 474 nodes and 865 links, designed to filter out crucial information about the authors and their relationships. Only a few of the network’s nodes are more important, which shows that research in the field is concentrated. The thick lines between nodes reveal close relationships between the most cited authors. Among them, the top five authors in terms of mediated centrality are Chan Apc, Hallowell, Fema, Choudhry Rm, and Pearl J; the top five authors in terms of frequency are Hallowell, Zhang Lm, Hinze J, Mitropoulos P, and Ding Ly.
Figure 9.
Authors’ co-citation network in construction risk assessment research.
The top ten authors in terms of burst intensity are shown in Figure 10. Hinze J was the most frequently cited, followed by Baradan S, Rozenfeld O, Gambatese Ja, and Carter G. In addition, the authors with high burst intensity values were HSE, BLS, Patel Da, and Zhou ZP. The results show that these authors are essential in construction risk assessment. Considering the results of the author analysis in Table 5 and Figure 10, this study found that many authors, including Hallowell, Hinze J, Zhang Lm, Ding Ly, and Choudhry Rm, have been working on construction risk assessment for many years and have made significant contributions. Hinze J has a high co-citation frequency, centrality, and burst intensity frequency, indicating that many scholars recognized Hinze J’s research. Their research continues to have a profound impact as a cornerstone of the current developments in construction risk assessment. Following the research work of these authors helps to acquire knowledge and capture future trends in the field.
Figure 10.
Burst strength of authors’ co-citation in construction risk assessment research.
Table 5.
Top 10 co-cited authors by frequency and centrality in construction risk assessment research.
3.4.2. Analysis of Co-Cited Clusters
The 10 most cited publications in construction risk assessment are shown in Table 6. Most of the most cited articles focus on models that explore human factors. For example, Aryal et al. (2017) found that fatigue significantly contributed to increased accident risk in construction and proposed a new method for the real-time monitoring of physical fatigue in construction workers using wearable sensors [111]. Wu et al. (2015) considered the causal relationships and interactions between personal safety performance evaluation (PSPE) objectives and implementation factors [112]. They constructed an assessment method based on structural equation modeling (SEM). Case studies are a very effective assessment tool. Raviv G et al. (2017) implemented the Analytic Hierarchy Process (AHP) and case studies to assess quantitative outcome severity level values, revealing the inter-relationship between technical and human factors in tower cranes [113]. Hallowell et al. (2013) identified over 50 active safety indicators through case studies, the content analysis of award-winning projects, and expert discussion [114]. With the development of computer technology, the application of artificial intelligence, sensing technology, and imaging technology has also attracted significant attention. For example, Ilbahar et al. (2018) applied the Pythagorean fuzzy proportional risk assessment (PFPRA) to occupational health and safety risk assessment [115]. Fang et al. (2018) proposed a risk assessment method based on an extended form of fuzzy logic and a Bayesian belief network (BBN) to capture the inter-relationships of various risks better [116]. In addition, some scholars also used sensing devices to record participants’ positions, postures, and images to assess their risk levels [117,118]. Zhang S et al. (2013) tried to solve the problem by performing automatic safety rule checks on Building Information Models (BIM) [119]. Zhou et al. (2015) discussed using innovative technologies in building safety and the flow of safety information [120]. Thus, the interplay between risk factors and the application of new computer technologies are the central research themes of these highly cited articles.
Table 6.
Top 10 articles in frequency in construction risk assessment research.
Using CiteSpace’s cluster analysis, quantitative analysis of co-cited references can reveal the primary trends in each field [121]. CiteSpace proposes two metrics, the mode value (Q-value) and the average profile value (S-value), based on the clarity of the network structure and clustering, as indicators of validity [122]. Generally, a Q-value of [0, 1] generates significant clustering graphs when the Q-value exceeds 0.3; clustering is efficient and convincing when the S value is 0.7. Clustering is usually considered reasonable if the Q-value exceeds 0.5 [123]. This study reveals the current hotspots and future trends in construction risk assessment. In this paper, co-cited references were, therefore, evaluated for clustering, and keywords were collected as clustering labels. Figure 11 depicts the cluster analysis graph as a co-citation reference network with 422 nodes and 854 links. The graphs of cluster analysis with Q = 0.8252 and S = 0.9246 reveal a significant and well-clustered clustering structure. The cluster analysis produced a total of nine primary clusters.
Figure 11.
Cluster of authors’ co-citations in construction risk assessment research.
The size of the nodes in the timeline plots shows how many co-cited references each cluster has [42]. As shown in Figure 12, nine clusters have the highest frequency of co-citations, indicating that they are the most popular topics in the field. The average year that each cluster appears shows how the clusters change and grow over time. Before 2015, scholars researched labor and personnel issues, like how construction workers were treated. Most of these studies used traditional case study methods. From 2015 to 2020, scholars began to use construction projects. After 2020, most scholars explored how to assess construction risks more accurately and quickly by incorporating deep neural networks.
Figure 12.
Timeline of co-cited clustering in construction risk assessment research.
Since other clusters are rare after 2020, this paper focuses on cluster #0 (deep neural network). Deep learning algorithms have gained widespread popularity in the last decade [124]. They have a multilayer architecture, with each layer constituting a nonlinear information processing unit [125]. In contrast, deep neural networks (DNNs) use a deep architecture in NNs, where the more layers and units there are in a single layer, the higher the complexity of the representation function is [126,127]. The superior performance of a DNN comes from its ability to statistically learn from a large amount of data to obtain an efficient representation of the input space. DNNs can include network types such as feedforward networks, convolutional neural networks (CNNs), recurrent neural networks (RNNs), and generative adversarial networks (GANs) [128,129,130].
Recently, this approach was increasingly applied to construction risk assessment. For example, deep neural network models can improve the performance of automatic pose recognition of wearable IMU outputs [131]. Isah et al. (2021) developed DNN models to assess the impact of risk on the schedule and the cost performance of road projects [132]. Deep neural networks (DNNs) were also used for construction cost estimation and were found to perform slightly better than other machine learning tools [133]. In addition, scholars also combined graph convolutional networks (GCNs) to account for information on the dependencies between construction accidents [134]. Kim et al. (2022) developed a deep learning model for predicting sustainable construction safety accidents [135]. They found that, compared to traditional multiple regression models, deep neural networks (DNNs) performed better regarding the mean absolute error. Pan and Zhang (2022) proposed a data-driven approach based on deep neural networks and gradient descent techniques for developing meaningful tunnel safety and security strategies that rely on something other than time-consuming and laborious manual assessments [136]. Regarding accident losses, construction site financial loss models were also developed based on construction site financial loss data and deep learning algorithms [137,138]. Deep learning models can automatically learn hierarchical features from raw data, thus eliminating the need for manual feature engineering that is often required in traditional machine learning methods; it also supports end-to-end learning, which means that the model learns from the raw inputs and produces the desired outputs directly, simplifying the design of complex systems [139,140,141].
Although much has been achieved in this area, many areas remain for further improvement. First, historical loss data may not be available or are insufficient in some developing countries, making it hard to obtain the needed database DNN models [138]. Second, there are data on accidents, but the different ways they are recorded make it hard to effectively use them [139]. Also, traditional neural network models could be easier to understand, so many researchers are working on new algorithms to make them easier to understand and make better predictions [142,143]. Scholars are also trying out different control methods [144]. This is because all models need help with overfitting or being more general. Due to this and deep neural networks always getting better, it is becoming an essential method of evaluating construction risk.
4. Discussion
In the field of construction risk assessment, there have been a lot of changes and new research directions in the past few years. Here are some possible directions for future research in construction risk assessment based on what we learned in the previous sections.
- Data-driven and AI: The increased availability of data and the adoption of digital tools such as Building Information Modeling (BIM) and Internet of Things (IoT) devices enable more comprehensive risk assessments [145,146]. Real-time data on project schedules, environmental factors, and equipment performance can provide valuable insights for effective risk identification and the mitigation to AI [141,147].
- Blockchain and cloud computing: More construction project data are becoming available, and cloud computing makes it possible to find new ways to collect, analyze, and visualize large amounts of data for construction risk assessment [148,149,150]. Blockchain technology can also make secure, transparent, and tamper-proof systems for recording and tracking information about construction risk [151,152].
- Enhanced collaboration and stakeholder engagement: Effective risk assessment requires the collaboration and input of a variety of stakeholders, including contractors, architects, engineers, and owners [153,154]. Future approaches to risk assessment are likely to emphasize improved collaboration and stakeholder engagement using cloud-based platforms, virtual reality (VR), and augmented reality (AR) tools [155,156]. These technologies can facilitate real-time communication, the better visualization of risks, and enhance the decision-making process.
- Focus on sustainability and resilience: The construction industry is placing increasing emphasis on sustainability and resilience in building design and construction practices. Risk assessment needs to address these factors by considering the potential risks associated with climate change, extreme weather events, resource scarcity, and social impacts [157,158]. Assessing the resilience of buildings and infrastructure regarding these risks is essential to ensure long-term performance and minimize adverse impacts.
- Regulatory requirements and the impact on the insurance industry: As regulatory regulations in the construction industry evolve, risk assessment methods need to be accordingly adapted [159,160]. Regulators may require more stringent risk assessment practices to enhance safety, environmental protection, and compliance. In addition, insurers may influence risk assessment practices by requiring comprehensive risk assessments to accurately assess premiums.
Overall, the future direction of construction risk assessment involves leveraging technology, adopting a data-driven approach, integrating risk assessment throughout the project lifecycle, fostering collaboration, and addressing sustainability and resilience issues. These advances can enhance risk mitigation strategies, improve project outcomes, and contribute to greater efficiency and sustainability in the construction industry.
5. Conclusions
This paper uses the bibliometric and knowledge graph analysis tool CiteSpace to visualize and analyze 473 pieces of literature on construction risk assessment. The results show that the number of articles about construction risk assessment has increased. Most articles were published in the Journal of Construction Engineering and Management and Automation in Construction. In the co-authorship analysis, this study found that most publishing institutions are universities; the research labs and companies do not contribute as much as they could. The Hong Kong Polytechnic University, Tsinghua University, and the Huazhong University of Science and Technology all have much to offer and meaningfully work together. The most important contributions come from China, the United States, and Australia, far ahead of other countries. A group approach is also typical of the work that authors from different countries accomplish together. It is also important to note that China has many publications, but it needs to be more involved in communication and teamwork. In the co-term analysis, this study found that scholars in the last decade have focused on “multi-objective optimization”, “mechanical characterization”, “accident prevention”, “computer vision”, “machine learning”, and “tunnel collapse”, among 16 other topics. In the co-citation analysis, this study found that the research frontier is focused on the application of deep neural networks, with the trend being to improve the accuracy and interpretability of applications and to incorporate emerging technologies such as blockchain, the Internet of Things (IoT), and Building Information Modeling (BIM). The significance of the findings of this paper is that they can provide valuable insights into the current state of research in the field. By analyzing and synthesizing the latest developments and trends, researchers can better understand the field’s critical challenges, opportunities, and knowledge gaps. This can enable them to formulate more informed research questions, hypotheses, and methods and identify promising avenues for future research.
The limitations of this study should, likewise, be noted. First, the search source constrains the scope of the data. Other sources, such as Scopus and EI, may provide additional insights. In addition, different parameter settings may lead to different analysis results due to software limitations. Further research could apply systematic literature review techniques to delve into a particular type of construction or a specific application of an assessment method.
Author Contributions
Conceptualization, A.H.A. and Y.J.; methodology, Y.J.; software, Y.J.; validation, Y.J. and A.H.A.; formal analysis, Y.J.; investigation, Y.J.; resources, Y.J.; data curation, Y.J.; writing—original draft preparation, Y.J.; writing—review and editing, Y.J. and A.H.A.; visualization, Y.J.; supervision, A.H.A., N.A.H. and N.A.B.; project administration, Y.J. and A.H.A. All authors have read and agreed to the published version of the manuscript.
Funding
This research received no external funding.
Institutional Review Board Statement
Not applicable.
Informed Consent Statement
Not applicable.
Data Availability Statement
The data used to support the findings of this study are available from the corresponding author upon request.
Conflicts of Interest
The authors declare no conflict of interest.
References
- Lyu, H.-M.; Sun, W.-J.; Shen, S.-L.; Zhou, A.-N. Risk Assessment Using a New Consulting Process in Fuzzy AHP. J. Constr. Eng. Manag. 2020, 146, 04019112. [Google Scholar] [CrossRef]
- Guo, K.; Zhang, L. Multi-Objective Optimization for Improved Project Management: Current Status and Future Directions. Autom. Constr. 2022, 139, 104256. [Google Scholar] [CrossRef]
- Yu, Q.Z.; Ding, L.Y.; Zhou, C.; Luo, H.B. Analysis of Factors Influencing Safety Management for Metro Construction in China. Accid. Anal. Prev. 2014, 68, 131–138. [Google Scholar] [CrossRef] [PubMed]
- Abd El-Karim, M.S.B.A.; Mosa El Nawawy, O.A.; Abdel-Alim, A.M. Identification and Assessment of Risk Factors Affecting Construction Projects. HBRC J. 2017, 13, 202–216. [Google Scholar] [CrossRef]
- Baloi, D.; Price, A.D.F. Modelling Global Risk Factors Affecting Construction Cost Performance. Int. J. Proj. Manag. 2003, 21, 261–269. [Google Scholar] [CrossRef]
- Annamalaisami, C.D.; Kuppuswamy, A. Managing Cost Risks: Toward a Taxonomy of Cost Overrun Factors in Building Construction Projects. ASCE-ASME J. Risk Uncertain. Eng. Syst. Part A Civ. Eng. 2021, 7, 04021021. [Google Scholar] [CrossRef]
- Jarkas, A.M.; Haupt, T.C. Major Construction Risk Factors Considered by General Contractors in Qatar. J. Eng. Des. Technol. 2015, 13, 165–194. [Google Scholar] [CrossRef]
- Ward, S.; Chapman, C. Transforming Project Risk Management into Project Uncertainty Management. Int. J. Proj. Manag. 2003, 21, 97–105. [Google Scholar] [CrossRef]
- Williams, R.; Bertsch, B.; Dale, B.; van der Wiele, T.; van Iwaarden, J.; Smith, M. Visser, RQuality and Risk Management: What Are the Key Issues? TQM Mag. 2006, 18, 67–86. [Google Scholar] [CrossRef]
- El-Sayegh, S.M.; Manjikian, S.; Ibrahim, A.; Abouelyousr, A.; Jabbour, R. Risk Identification and Assessment in Sustainable Construction Projects in the UAE. Int. J. Constr. Manag. 2018, 21, 327–336. [Google Scholar] [CrossRef]
- Chileshe, N.; Boadua Yirenkyi-Fianko, A. An Evaluation of Risk Factors Impacting Construction Projects in Ghana. J. Eng. Des. Technol. 2012, 10, 306–329. [Google Scholar] [CrossRef]
- Kassem, M.A.; Khoiry, M.A.; Hamzah, N. Assessment of the Effect of External Risk Factors on the Success of an Oil and Gas Construction Project. Eng. Constr. Archit. Manag. 2020; ahead-of-print. [Google Scholar] [CrossRef]
- Wuni, I.Y.; Shen, G.Q. Critical Success Factors for Modular Integrated Construction Projects: A Review. Build. Res. Inf. 2019, 48, 763–784. [Google Scholar] [CrossRef]
- Alsharef, A.; Banerjee, S.; Uddin, S.M.J.; Albert, A.; Jaselskis, E. Early Impacts of the COVID-19 Pandemic on the United States Construction Industry. Int. J. Environ. Res. Public Health 2021, 18, 1559. [Google Scholar] [CrossRef] [PubMed]
- Zhang, L.; Wang, J.; Wu, H.; Wu, M.; Guo, J.; Wang, S. Early Warning of the Construction Safety Risk of a Subway Station Based on the LSSVM Optimized by QPSO. Appl. Sci. 2022, 12, 5712. [Google Scholar] [CrossRef]
- Silva, G.A.; Warnakulasooriya, B.N.F.; Arachchige, B. Critical Success Factors for Construction Projects: A Literature Review. SSRN Electron. J. 2015. [Google Scholar] [CrossRef]
- Zhu, Y.; Zhou, J.; Zhang, B.; Wang, H.; Huang, M. Statistical Analysis of Major Tunnel Construction Accidents in China from 2010 to 2020. Tunn. Undergr. Space Technol. 2022, 124, 104460. [Google Scholar] [CrossRef]
- Zhou, Z.; Irizarry, J.; Li, Q. Using Network Theory to Explore the Complexity of Subway Construction Accident Network (SCAN) for Promoting Safety Management. Saf. Sci. 2014, 64, 127–136. [Google Scholar] [CrossRef]
- Islam, M.S.; Nepal, M.P.; Skitmore, M.; Attarzadeh, M. Current Research Trends and Application Areas of Fuzzy and Hybrid Methods to the Risk Assessment of Construction Projects. Adv. Eng. Inform. 2017, 33, 112–131. [Google Scholar] [CrossRef]
- Aven, T.; Renn, O. The Role of Quantitative Risk Assessments for Characterizing Risk and Uncertainty and Delineating Appropriate Risk Management Options, with Special Emphasis on Terrorism Risk. Risk Anal. 2009, 29, 587–600. [Google Scholar] [CrossRef]
- Aven, T. Risk, Surprises and Black Swans; Routledge: London, UK, 2014; ISBN 9781315755175. [Google Scholar] [CrossRef]
- Lee, H.-S.; Kim, H.; Park, M.; Ai Lin Teo, E.; Lee, K.-P. Construction Risk Assessment Using Site Influence Factors. J. Comput. Civ. Eng. 2012, 26, 319–330. [Google Scholar] [CrossRef]
- Afzal, F.; Yunfei, S.; Nazir, M.; Bhatti, S.M. A Review of Artificial Intelligence Based Risk Assessment Methods for Capturing Complexity-Risk Interdependencies. Int. J. Manag. Proj. Bus. 2019; ahead-of-print. [Google Scholar] [CrossRef]
- Tang, B.Z.; Liu, J.; Chen, Y. Distinguishing Investment Changes in Metro Construction Project Based on a Factor Space Algorithm. Clust. Comput. 2018, 22, 9357–9370. [Google Scholar] [CrossRef]
- DOSH. Occupational Accident Statistics. Available online: https://www.dosh.gov.my/index.php/statistic-v/occupational-accident-statistics (accessed on 1 March 2023).
- Chellappa, V.; Srivastava, V.; Salve, U.R. A Systematic Review of Construction Workers’ Health and Safety Research in India. J. Eng. Des. Technol. 2021; ahead-of-print. [Google Scholar] [CrossRef]
- Yan, H.; Gao, C.; Elzarka, H.; Mostafa, K.; Tang, W. Risk Assessment for Construction of Urban Rail Transit Projects. Saf. Sci. 2019, 118, 583–594. [Google Scholar] [CrossRef]
- Pinto, A.; Nunes, I.L.; Ribeiro, R.A. Occupational Risk Assessment in Construction Industry—Overview and Reflection. Saf. Sci. 2011, 49, 616–624. [Google Scholar] [CrossRef]
- Sanni-Anibire, M.O.; Mahmoud, A.S.; Hassanain, M.A.; Salami, B.A. A Risk Assessment Approach for Enhancing Construction Safety Performance. Saf. Sci. 2020, 121, 15–29. [Google Scholar] [CrossRef]
- Vishwakarma, A.; Thakur, A.; Singh, S.; Salunkhe, A. Risk Assessment in Construction of Highway Project. Int. J. Eng. Res. 2016, 5, 2. [Google Scholar] [CrossRef]
- Taroun, A. Towards a Better Modelling and Assessment of Construction Risk: Insights from a Literature Review. Int. J. Proj. Manag. 2014, 32, 101–115. [Google Scholar] [CrossRef]
- Zhou, H.; Zhao, Y.; Shen, Q.; Yang, L.; Cai, H. Risk Assessment and Management via Multi-Source Information Fusion for Undersea Tunnel Construction. Autom. Constr. 2020, 111, 103050. [Google Scholar] [CrossRef]
- Lin, C.J.; Zhang, M.; Li, L.P.; Zhou, Z.Q.; Liu, S.; Liu, C.; Li, T. Risk Assessment of Tunnel Construction Based on Improved Cloud Model. J. Perform. Constr. Facil. 2020, 34, 04020028. [Google Scholar] [CrossRef]
- Kasprowicz, T. Quantitative Assessment of Construction Risk. Arch. Civ. Eng. 2017, 63, 55–66. [Google Scholar] [CrossRef]
- Carpio de los Pinos, A.J.; González García, M.d.l.N. Critical Analysis of Risk Assessment Methods Applied to Construction Works. De La Construcción 2017, 16, 104–114. [Google Scholar] [CrossRef]
- Wardito, E.; Purba, H.H.; Purba, A. System Dynamic Modeling of Risk Management in Construction Projects: A Systematic Literature Review. Oper. Res. Eng. Sci. Theory Appl. 2021, 4, 1–18. [Google Scholar] [CrossRef]
- Donthu, N.; Kumar, S.; Mukherjee, D.; Pandey, N.; Lim, W.M. How to Conduct a Bibliometric Analysis: An Overview and Guidelines. J. Bus. Res. 2021, 133, 285–296. [Google Scholar] [CrossRef]
- Li, X.; Li, H. A Visual Analysis of Research on Information Security Risk by Using CiteSpace. IEEE Access 2018, 6, 63243–63257. [Google Scholar] [CrossRef]
- Lin, S.-S.; Shen, S.-L.; Zhou, A.; Xu, Y.-S. Risk Assessment and Management of Excavation System Based on Fuzzy Set Theory and Machine Learning Methods. Autom. Constr. 2021, 122, 103490. [Google Scholar] [CrossRef]
- Osei-Kyei, R.; Narbaev, T.; Ampratwum, G. A Scientometric Analysis of Studies on Risk Management in Construction Projects. Buildings 2022, 12, 1342. [Google Scholar] [CrossRef]
- Chen, C. CiteSpace II: Detecting and Visualizing Emerging Trends and Transient Patterns in Scientific Literature. J. Am. Soc. Inf. Sci. Technol. 2006, 57, 359–377. [Google Scholar] [CrossRef]
- Chen, C. CiteSpace: A Practical Guide for Mapping Scientific Literature; Nova Science Publishers, Inc.: New York, NY, USA, 2016; ISBN 9781536102802. [Google Scholar]
- Fu, Y. Review of Construction Safety Studies from a Behavioral Perspective: New Evidence from Mapping Knowledge Domains. Int. J. Innov. Manag. Technol. 2020, 11, 38–45. [Google Scholar] [CrossRef]
- Zhang, Y.; You, X.; Huang, S.; Wang, M.; Dong, J.-W. Knowledge Atlas on the Relationship between Water Management and Constructed Wetlands—A Bibliometric Analysis Based on CiteSpace. Sustainability 2022, 14, 8288. [Google Scholar] [CrossRef]
- Chen, B.; Chen, X.; Chen, H. Construction of Inclusive Leadership Knowledge Graph Based on Citespace and WOS Core Database. In Proceedings of the 2022 International Conference on Machine Learning and Knowledge Engineering (MLKE), Guilin, China, 25–27 February 2022. [Google Scholar] [CrossRef]
- McBurney, M.K.; Novak, P.L. What Is Bibliometrics and Why Should You Care? In Proceedings of the IEEE International Professional Communication Conference, Portland, OR, USA, 20 September 2019. [Google Scholar] [CrossRef]
- Luo, F.; Li, R.Y.M.; Crabbe, M.J.C.; Pu, R. Economic Development and Construction Safety Research: A Bibliometrics Approach. Saf. Sci. 2022, 145, 105519. [Google Scholar] [CrossRef]
- Chen, C.; Hu, Z.; Liu, S.; Tseng, H. Emerging Trends in Regenerative Medicine: A Scientometric Analysis InCiteSpace. Expert Opin. Biol. Ther. 2012, 12, 593–608. [Google Scholar] [CrossRef] [PubMed]
- Li, Y.; Li, M.; Sang, P. A Bibliometric Review of Studies on Construction and Demolition Waste Management by Using CiteSpace. Energy Build. 2022, 258, 111822. [Google Scholar] [CrossRef]
- Cai, Y.; Lin, J.; Li, Q. A Literature Analysis of Construction Workers’ Safety Training Based on Narrative Review and Citespace. Available online: https://www.atlantis-press.com/proceedings/bads-22/125981721 (accessed on 30 March 2023).
- Synnestvedt, M.; Chen, C.; Holmes, J. CiteSpace II: Visualization and Knowledge Discovery in Bibliographic Databases. AMIA Annu. Symp. Proc. 2005, 2005, 724–728. [Google Scholar]
- Liu, J.; Wang, Y.; Zhang, Q.; Wei, J.; Zhou, H. Scientometric Analysis of Public Health Emergencies: 1994–2020. Int. J. Environ. Res. Public Health 2022, 19, 640. [Google Scholar] [CrossRef]
- Zhang, D.; Xu, J.; Zhang, Y.; Wang, J.; He, S.; Zhou, X. Study on Sustainable Urbanization Literature Based on Web of Science, Scopus, and China National Knowledge Infrastructure: A Scientometric Analysis in CiteSpace. J. Clean. Prod. 2020, 264, 121537. [Google Scholar] [CrossRef]
- Wei, J.; Li, J.; Zhao, J.; Wang, X. Hot Topics and Trends in Zero-Energy Building Research—A Bibliometrical Analysis Based on CiteSpace. Buildings 2023, 13, 479. [Google Scholar] [CrossRef]
- Mongeon, P.; Paul-Hus, A. The Journal Coverage of Web of Science and Scopus: A Comparative Analysis. Scientometrics 2015, 106, 213–228. [Google Scholar] [CrossRef]
- Zhu, J.; Liu, W. A Tale of Two Databases: The Use of Web of Science and Scopus in Academic Papers. Scientometrics 2020, 123, 321–335. [Google Scholar] [CrossRef]
- Singh, V.K.; Singh, P.; Karmakar, M.; Leta, J.; Mayr, P. The Journal Coverage of Web of Science, Scopus and Dimensions: A Comparative Analysis. Scientometrics 2021, 126, 5113–5142. [Google Scholar] [CrossRef]
- Shi, Y.; Liu, X. Research on the Literature of Green Building Based on the Web of Science: A Scientometric Analysis in CiteSpace (2002–2018). Sustainability 2019, 11, 3716. [Google Scholar] [CrossRef]
- Chen, B.; Shin, S. Bibliometric Analysis on Research Trend of Accidental Falls in Older Adults by Using Citespace—Focused on Web of Science Core Collection (2010–2020). Int. J. Environ. Res. Public Health 2021, 18, 1663. [Google Scholar] [CrossRef] [PubMed]
- Luo, H.; Cai, Z.; Huang, Y.; Song, J.; Ma, Q.; Yang, X.; Song, Y. Study on Pain Catastrophizing from 2010 to 2020: A Bibliometric Analysis via CiteSpace. Front. Psychol. 2021, 12, 759347. [Google Scholar] [CrossRef] [PubMed]
- Geng, Y.; Zhu, R.; Maimaituerxun, M. Bibliometric Review of Carbon Neutrality with CiteSpace: Evolution, Trends, and Framework. Environ. Sci. Pollut. Res. 2022, 29, 76668–76686. [Google Scholar] [CrossRef]
- Che, S.; Kamphuis, P.; Zhang, S.; Zhao, X.; Kim, J.H. A Visualization Analysis of Crisis and Risk Communication Research Using CiteSpace. Int. J. Environ. Res. Public Health 2022, 19, 2923. [Google Scholar] [CrossRef]
- Song, J.; Zhang, H.; Dong, W. A Review of Emerging Trends in Global PPP Research: Analysis and Visualization. Scientometrics 2016, 107, 1111–1147. [Google Scholar] [CrossRef]
- Forcael, E.; Ferrari, I.; Opazo-Vega, A.; Pulido-Arcas, J.A. Construction 4.0: A Literature Review. Sustainability 2020, 12, 9755. [Google Scholar] [CrossRef]
- Lima, L.; Trindade, E.; Alencar, L.; Alencar, M.; Silva, L. Sustainability in the Construction Industry: A Systematic Review of the Literature. J. Clean. Prod. 2021, 289, 125730. [Google Scholar] [CrossRef]
- Ye, C. Bibliometrical Analysis of International Big Data Research: Based on Citespace and VOSviewer. In Proceedings of the 2018 14th International Conference on Natural Computation, Fuzzy Systems and Knowledge Discovery (ICNC-FSKD), Huangshan, China, 28–30 July 2018; IEEE: Piscataway, NJ, USA, 1 July 2018; pp. 927–932. [Google Scholar] [CrossRef]
- Guo, K.; Zhang, L. Multi-Objective Optimization in Tunnel Line Alignment under Uncertainty. Autom. Constr. 2021, 122, 103504. [Google Scholar] [CrossRef]
- Ning, X.; Qi, J.; Wu, C.; Wang, W. Reducing Noise Pollution by Planning Construction Site Layout via a Multi-Objective Optimization Model. J. Clean. Prod. 2019, 222, 218–230. [Google Scholar] [CrossRef]
- Mohandes, S.R.; Zhang, X. Developing a Holistic Occupational Health and Safety Risk Assessment Model: An Application to a Case of Sustainable Construction Project. J. Clean. Prod. 2021, 291, 125934. [Google Scholar] [CrossRef]
- Samantra, C.; Datta, S.; Mahapatra, S.S. Fuzzy Based Risk Assessment Module for Metropolitan Construction Project: An Empirical Study. Eng. Appl. Artif. Intell. 2017, 65, 449–464. [Google Scholar] [CrossRef]
- Gauthier, F.; Chinniah, Y.; Burlet-Vienney, D.; Aucourt, B.; Larouche, S. Risk Assessment in Safety of Machinery: Impact of Construction Flaws in Risk Estimation Parameters. Saf. Sci. 2018, 109, 421–433. [Google Scholar] [CrossRef]
- Jeon, H.W.; Jung, I.S.; Lee, C.S. Risk Assessment for Reducing Safety Accidents Caused by Construction Machinery. J. Korean Soc. Saf. 2013, 28, 64–72. [Google Scholar] [CrossRef][Green Version]
- Bluff, E. Safety in Machinery Design and Construction: Performance for Substantive Safety Outcomes. Saf. Sci. 2014, 66, 27–35. [Google Scholar] [CrossRef]
- Ayhan, B.U.; Tokdemir, O.B. Accident Analysis for Construction Safety Using Latent Class Clustering and Artificial Neural Networks. J. Constr. Eng. Manag. 2020, 146, 04019114. [Google Scholar] [CrossRef]
- Lee, Y.-C.; Shariatfar, M.; Rashidi, A.; Lee, H.W. Evidence-Driven Sound Detection for Prenotification and Identification of Construction Safety Hazards and Accidents. Autom. Constr. 2020, 113, 103127. [Google Scholar] [CrossRef]
- Yang, H.; Chew, D.A.S.; Wu, W.; Zhou, Z.; Li, Q. Design and Implementation of an Identification System in Construction Site Safety for Proactive Accident Prevention. Accid. Anal. Prev. 2012, 48, 193–203. [Google Scholar] [CrossRef]
- Chi, S.; Han, S. Analyses of Systems Theory for Construction Accident Prevention with Specific Reference to OSHA Accident Reports. Int. J. Proj. Manag. 2013, 31, 1027–1041. [Google Scholar] [CrossRef]
- Wang, H.-H.; Chen, J.-H.; Arifai, A.M.; Gheisari, M. Exploring Empirical Rules for Construction Accident Prevention Based on Unsafe Behaviors. Sustainability 2022, 14, 4058. [Google Scholar] [CrossRef]
- Wu, K.; Wu, Z. A Human-Centered Risk Model for the Construction Safety. IEEE Access 2020, 8, 154072–154086. [Google Scholar] [CrossRef]
- Chen, Y.; Wang, Z. Accident Causing Theory in Construction Safety Management. IOP Conf. Ser. Earth Environ. Sci. 2021, 638, 012097. [Google Scholar] [CrossRef]
- Amran, M.; Huang, S.-S.; Onaizi, A.M.; Murali, G.; Abdelgader, H.S. Fire Spalling Behavior of High-Strength Concrete: A Critical Review. Constr. Build. Mater. 2022, 341, 127902. [Google Scholar] [CrossRef]
- Zhang, Y.; Zeiml, M.; Pichler, C.; Lackner, R. Model-Based Risk Assessment of Concrete Spalling in Tunnel Linings under Fire Loading. Eng. Struct. 2014, 77, 207–215. [Google Scholar] [CrossRef]
- Harirchian, E.; Kumari, V.; Jadhav, K.; Raj Das, R.; Rasulzade, S.; Lahmer, T. A Machine Learning Framework for Assessing Seismic Hazard Safety of Reinforced Concrete Buildings. Appl. Sci. 2020, 10, 7153. [Google Scholar] [CrossRef]
- Russo, M.; Angelosanti, M.; Bernardini, G.; Severi, L.; Quagliarini, E.; Currà, E. Factors Influencing the Intrinsic Seismic Risk of Open Spaces in Existing Built Environments: A Systematic Review. Sustainability 2021, 14, 42. [Google Scholar] [CrossRef]
- Mahdiyar, A.; Hasanipanah, M.; Armaghani, D.J.; Gordan, B.; Abdullah, A.; Arab, H.; Majid, M.Z.A. A Monte Carlo Technique in Safety Assessment of Slope under Seismic Condition. Eng. Comput. 2017, 33, 807–817. [Google Scholar] [CrossRef]
- Fang, W.; Ding, L.; Love, P.E.D.; Luo, H.; Li, H.; Peña-Mora, F.; Zhong, B.; Zhou, C. Computer Vision Applications in Construction Safety Assurance. Autom. Constr. 2020, 110, 103013. [Google Scholar] [CrossRef]
- Choe, S.; Leite, F. Transforming Inherent Safety Risk in the Construction Industry: A Safety Risk Generation and Control Model. Saf. Sci. 2020, 124, 104594. [Google Scholar] [CrossRef]
- Adegboyega, A.A.; Eze, C.E.; Sofolahan, O. Health and Safety (Hs) Risks Normalization in the Construction Industry: The SMEs Perspective. Indep. J. Manag. Prod. 2021, 12, 1466–1495. [Google Scholar] [CrossRef]
- Fan, C.-L. Defect Risk Assessment Using a Hybrid Machine Learning Method. J. Constr. Eng. Manag. 2020, 146, 04020102. [Google Scholar] [CrossRef]
- George, M.R.; Nalluri, M.R.; Anand, K.B. Application of Ensemble Machine Learning for Construction Safety Risk Assessment. J. Inst. Eng. Ser. A 2022, 103, 989–1003. [Google Scholar] [CrossRef]
- Zhu, R.; Hu, X.; Hou, J.; Li, X. Application of Machine Learning Techniques for Predicting the Consequences of Construction Accidents in China. Process Saf. Environ. Prot. 2021, 145, 293–302. [Google Scholar] [CrossRef]
- Toğan, V.; Mostofi, F.; Ayözen, Y.E.; Behzat Tokdemir, O. Customized AutoML: An Automated Machine Learning System for Predicting Severity of Construction Accidents. Buildings 2022, 12, 1933. [Google Scholar] [CrossRef]
- Vu, C.-C.; Plé, O.; Weiss, J.; Amitrano, D. Revisiting the Concept of Characteristic Compressive Strength of Concrete. Constr. Build. Mater. 2020, 263, 120126. [Google Scholar] [CrossRef]
- Asteris, P.G.; Mokos, V.G. Concrete Compressive Strength Using Artificial Neural Networks. Neural Comput. Appl. 2019, 32, 11807–11826. [Google Scholar] [CrossRef]
- Sahu, S.; Sarkar, P.; Davis, R. Quantification of Uncertainty in Compressive Strength of Fly Ash Brick Masonry. J. Build. Eng. 2019, 26, 100843. [Google Scholar] [CrossRef]
- Tekle, B.H.; Al-Deen, S.; Anwar-Us-Saadat, M.; Willans, N.; Zhang, Y.; Lee, C.K. Use of Maturity Method to Estimate Early Age Compressive Strength of Slab in Cold Weather. Struct. Concr. 2021, 23, 1176–1190. [Google Scholar] [CrossRef]
- Ou, G.Z.; Jiao, Y.-Y.; Zhang, G.-H.; Zou, J.; Tan, F.; Zhang, W. Collapse Risk Assessment of Deep-Buried Tunnel during Construction and Its Application. Tunn. Undergr. Space Technol. 2021, 115, 104019. [Google Scholar] [CrossRef]
- Xu, Z.; Cai, N.; Li, X.; Xian, M.; Dong, T. Risk Assessment of Loess Tunnel Collapse during Construction Based on an Attribute Recognition Model. Bull. Eng. Geol. Environ. 2021, 80, 6205–6220. [Google Scholar] [CrossRef]
- Wang, S.; Li, L.; Shi, S.; Cheng, S.; Hu, H.; Wen, T. Dynamic Risk Assessment Method of Collapse in Mountain Tunnels and Application. Geotech. Geol. Eng. 2020, 38, 2913–2926. [Google Scholar] [CrossRef]
- Wu, J.; Li, S.; Xu, Z.Z.; Huang, X.T.; Xue, Y.Y.; Wang, Z.; Li, L. Flow Characteristics and Escape-Route Optimization after Water Inrush in a Backward-Excavated Karst Tunnel. Int. J. Geomech. 2017, 17, 04016096. [Google Scholar] [CrossRef]
- Li, S.; Wu, J.; Xu, Z.Z.; Zhang, B.; Huang, X.T. Escape Route Analysis after Water Inrush from the Working Face during Submarine Tunnel Excavation. Mar. Georesources Geotechnol. 2017, 36, 379–392. [Google Scholar] [CrossRef]
- Xiao, M.; Zhou, X.; Pan, X.; Wang, Y.; Wang, J.; Li, X.; Sun, Y.; Wang, Y. Simulation of Emergency Evacuation from Construction Site of Prefabricated Buildings. Sci. Rep. 2022, 12, 2732. [Google Scholar] [CrossRef]
- Yang, Y.; Sun, Y.; Chen, M.; Zhou, Y.; Wang, R.; Liu, Z. Platform Development of BIM-Based Fire Safety Management System Considering the Construction Site. Buildings 2022, 12, 1268. [Google Scholar] [CrossRef]
- Li, Z.; Huang, H.; Nadim, F.; Xue, Y. Quantitative Risk Assessment of Cut-Slope Projects under Construction. J. Geotech. Geoenviron. Eng. 2010, 136, 1644–1654. [Google Scholar] [CrossRef]
- Tan, Y.; Jiang, W.; Luo, W.; Lu, Y.; Xu, C. Longitudinal Sliding Event during Excavation of Feng-Qi Station of Hangzhou Metro Line 1: Postfailure Investigation. J. Perform. Constr. Facil. 2018, 32, 04018039. [Google Scholar] [CrossRef]
- Zhang, J.; He, P.; Xiao, J.; Xu, F. Risk Assessment Model of Expansive Soil Slope Stability Based on Fuzzy-AHP Method and Its Engineering Application. Geomat. Nat. Hazards Risk 2018, 9, 389–402. [Google Scholar] [CrossRef]
- Lu, Y.; Gong, P.; Tang, Y.; Sun, S.; Li, Q. BIM-Integrated Construction Safety Risk Assessment at the Design Stage of Building Projects. Autom. Constr. 2021, 124, 103553. [Google Scholar] [CrossRef]
- Waqar, A.; Qureshi, A.H.; Alaloul, W.S. Barriers to Building Information Modeling (BIM) Deployment in Small Construction Projects: Malaysian Construction Industry. Sustainability 2023, 15, 2477. [Google Scholar] [CrossRef]
- Aminbakhsh, S.; Gunduz, M.; Sonmez, R. Safety Risk Assessment Using Analytic Hierarchy Process (AHP) during Planning and Budgeting of Construction Projects. J. Saf. Res. 2013, 46, 99–105. [Google Scholar] [CrossRef] [PubMed]
- Chen, X.; Liu, Y. Visualization Analysis of High-Speed Railway Research Based on CiteSpace. Transp. Policy 2020, 85, 1–17. [Google Scholar] [CrossRef]
- Aryal, A.; Ghahramani, A.; Becerik-Gerber, B. Monitoring Fatigue in Construction Workers Using Physiological Measurements. Autom. Constr. 2017, 82, 154–165. [Google Scholar] [CrossRef]
- Wu, X.; Liu, Q.; Zhang, L.; Skibniewski, M.J.; Wang, Y. Prospective Safety Performance Evaluation on Construction Sites. Accid. Anal. Prev. 2015, 78, 58–72. [Google Scholar] [CrossRef] [PubMed]
- Raviv, G.; Shapira, A.; Fishbain, B. AHP-Based Analysis of the Risk Potential of Safety Incidents: Case Study of Cranes in the Construction Industry. Saf. Sci. 2017, 91, 298–309. [Google Scholar] [CrossRef]
- Hallowell, M.R.; Hinze, J.W.; Baud, K.C.; Wehle, A. Proactive Construction Safety Control: Measuring, Monitoring, and Responding to Safety Leading Indicators. J. Constr. Eng. Manag. 2013, 139, 04013010. [Google Scholar] [CrossRef]
- Ilbahar, E.; Karaşan, A.; Cebi, S.; Kahraman, C. A Novel Approach to Risk Assessment for Occupational Health and Safety Using Pythagorean Fuzzy AHP & Fuzzy Inference System. Saf. Sci. 2018, 103, 124–136. [Google Scholar] [CrossRef]
- Fang, W.; Ding, L.; Luo, H.; Love, P.E.D. Falls from Heights: A Computer Vision-Based Approach for Safety Harness Detection. Autom. Constr. 2018, 91, 53–61. [Google Scholar] [CrossRef]
- Chen, H.; Luo, X.; Zheng, Z.; Ke, J. A Proactive Workers’ Safety Risk Evaluation Framework Based on Position and Posture Data Fusion. Autom. Constr. 2019, 98, 275–288. [Google Scholar] [CrossRef]
- Chen, J.; Qiu, J.; Ahn, C. Construction Worker’s Awkward Posture Recognition through Supervised Motion Tensor Decomposition. Autom. Constr. 2017, 77, 67–81. [Google Scholar] [CrossRef]
- Zhang, S.; Teizer, J.; Lee, J.-K.; Eastman, C.M.; Venugopal, M. Building Information Modeling (BIM) and Safety: Automatic Safety Checking of Construction Models and Schedules. Autom. Constr. 2013, 29, 183–195. [Google Scholar] [CrossRef]
- Zhou, Z.; Goh, Y.M.; Li, Q. Overview and Analysis of Safety Management Studies in the Construction Industry. Saf. Sci. 2015, 72, 337–350. [Google Scholar] [CrossRef]
- Ahsan, M.M.; Cheng, W.; Hussain, A.B.; Chen, X.; Wajid, B.A. Knowledge Mapping of Research Progress in Vertical Greenery Systems (VGS) from 2000 to 2021 Using CiteSpace Based Scientometric Analysis. Energy Build. 2022, 256, 111768. [Google Scholar] [CrossRef]
- Yang, S.; Yang, F.; Zhang, R.; Zhang, L. Bibliometric Analysis of Monte Carlo Based on Citespace. In Proceedings of the 2019 IEEE 4th International Conference on Image, Vision and Computing (ICIVC), Xiamen, China, 5–7 July 2019; IEEE: Piscataway, NJ, USA, 1 July 2019; pp. 622–627. [Google Scholar] [CrossRef]
- Sun, H.; Wu, M.; Ma, Y. Foreign STEAM Education Research Based on Visual Analysis. In Proceedings of the 2022 2nd International Conference on Education, Information Management and Service Science (EIMSS 2022), Changsha, China, 22–24 July 2022; Atlantis Press: Amsterdam, The Netherlands, 29 December 2022; pp. 121–130. [Google Scholar] [CrossRef]
- Samek, W.; Montavon, G.; Lapuschkin, S.; Anders, C.J.; Muller, K.-R. Explaining Deep Neural Networks and Beyond: A Review of Methods and Applications. Proc. IEEE 2021, 109, 247–278. [Google Scholar] [CrossRef]
- Bianco, S.; Cadene, R.; Celona, L.; Napoletano, P. Benchmark Analysis of Representative Deep Neural Network Architectures. IEEE Access 2018, 6, 64270–64277. [Google Scholar] [CrossRef]
- Liu, W.; Wang, Z.; Liu, X.; Zeng, N.; Liu, Y.; Alsaadi, F.E. A Survey of Deep Neural Network Architectures and Their Applications. Neurocomputing 2017, 234, 11–26. [Google Scholar] [CrossRef]
- Sze, V.; Chen, Y.-H.; Yang, T.-J.; Emer, J.S. Efficient Processing of Deep Neural Networks: A Tutorial and Survey. Proc. IEEE 2017, 105, 2295–2329. [Google Scholar] [CrossRef]
- Montavon, G.; Samek, W.; Müller, K.-R. Methods for Interpreting and Understanding Deep Neural Networks. Digit. Signal Process. 2018, 73, 1–15. [Google Scholar] [CrossRef]
- Aggarwal, A.; Mittal, M.; Battineni, G. Generative Adversarial Network: An Overview of Theory and Applications. Int. J. Inf. Manag. Data Insights 2021, 1, 100004. [Google Scholar] [CrossRef]
- Irsoy, O.; Cardie, C. Deep Recursive Neural Networks for Compositionality in Language. Adv. Neural Inf. Process. Syst. 2014, 27, 2096–2104. [Google Scholar]
- Zhao, J.; Obonyo, E. Convolutional Long Short-Term Memory Model for Recognizing Construction Workers’ Postures from Wearable Inertial Measurement Units. Adv. Eng. Inform. 2020, 46, 101177. [Google Scholar] [CrossRef]
- Isah, M.A.; Kim, B.-S. Assessment of Risk Impact on Road Project Using Deep Neural Network. KSCE J. Civ. Eng. 2021, 26, 1014–1023. [Google Scholar] [CrossRef]
- Wang, R.; Asghari, V.; Cheung, C.M.; Hsu, S.-C.; Lee, C.-J. Assessing Effects of Economic Factors on Construction Cost Estimation Using Deep Neural Networks. Autom. Constr. 2022, 134, 104080. [Google Scholar] [CrossRef]
- Mostofi, F.; Toğan, V.; Ayözen, Y.E.; Tokdemir, O.B. Construction Safety Risk Model with Construction Accident Network: A Graph Convolutional Network Approach. Sustainability 2022, 14, 15906. [Google Scholar] [CrossRef]
- Kim, J.-M.; Lim, K.-K.; Yum, S.-G.; Son, S. A Deep Learning Model Development to Predict Safety Accidents for Sustainable Construction: A Case Study of Fall Accidents in South Korea. Sustainability 2022, 14, 1583. [Google Scholar] [CrossRef]
- Pan, Y.; Zhang, L. Mitigating Tunnel-Induced Damages Using Deep Neural Networks. Autom. Constr. 2022, 138, 104219. [Google Scholar] [CrossRef]
- Kim, J.; Bae, J.; Park, H.; Yum, S.-G. Predicting Financial Losses due to Apartment Construction Accidents Utilizing Deep Learning Techniques. Sci. Rep. 2022, 12, 5365. [Google Scholar] [CrossRef]
- Kim, J.-M.; Bae, J.; Son, S.; Son, K.; Yum, S.-G. Development of Model to Predict Natural Disaster-Induced Financial Losses for Construction Projects Using Deep Learning Techniques. Sustainability 2021, 13, 5304. [Google Scholar] [CrossRef]
- Ajayi, A.; Oyedele, L.; Owolabi, H.; Akinade, O.; Bilal, M.; Davila Delgado, J.M.; Akanbi, L. Deep Learning Models for Health and Safety Risk Prediction in Power Infrastructure Projects. Risk Anal. 2019, 40, 2019–2039. [Google Scholar] [CrossRef]
- Liu, Q.; Chen, Z. Early Warning Control Model and Simulation Study of Engineering Safety Risk Based on a Convolutional Neural Network. Neural Comput. Appl. 2023. [Google Scholar] [CrossRef]
- Regona, M.; Yigitcanlar, T.; Xia, B.; Li, R.Y.M. Opportunities and Adoption Challenges of AI in the Construction Industry: A PRISMA Review. J. Open Innov. Technol. Mark. Complex. 2022, 8, 45. [Google Scholar] [CrossRef]
- Park, J.-E.; Lee, H.; Kim, H.-J. Risk Factor Recognition for Automatic Safety Management in Construction Sites Using Fast Deep Convolutional Neural Networks. Appl. Sci. 2022, 12, 694. [Google Scholar] [CrossRef]
- Zhong, Y.; Li, H.; Chen, L. Construction Project Risk Prediction Model Based on EW-FAHP and One Dimensional Convolution Neural Network. PLoS ONE 2021, 16, e0246539. [Google Scholar] [CrossRef]
- Bejani, M.M.; Ghatee, M. A Systematic Review on Overfitting Control in Shallow and Deep Neural Networks. Artif. Intell. Rev. 2021, 54, 6391–6438. [Google Scholar] [CrossRef]
- Kamari, M.; Ham, Y. AI-Based Risk Assessment for Construction Site Disaster Preparedness through Deep Learning-Based Digital Twinning. Autom. Constr. 2022, 134, 104091. [Google Scholar] [CrossRef]
- Pan, Y.; Zhang, L. Roles of Artificial Intelligence in Construction Engineering and Management: A Critical Review and Future Trends. Autom. Constr. 2021, 122, 103517. [Google Scholar] [CrossRef]
- Ashtari, M.A.; Ansari, R.; Hassannayebi, E.; Jeong, J. Cost Overrun Risk Assessment and Prediction in Construction Projects: A Bayesian Network Classifier Approach. Buildings 2022, 12, 1660. [Google Scholar] [CrossRef]
- Ngo, J.; Hwang, B.-G.; Zhang, C. Factor-Based Big Data and Predictive Analytics Capability Assessment Tool for the Construction Industry. Autom. Constr. 2020, 110, 103042. [Google Scholar] [CrossRef]
- Wang, B.; Wang, Y. Big Data in Safety Management: An Overview. Saf. Sci. 2021, 143, 105414. [Google Scholar] [CrossRef]
- Wu, H.; Liu, S.; Liu, D.; Wang, J. HSE Risk Assessment of Major Sewage Transport Tunnel Projects at the Construction Stage Based on the StructuralEntropy Weight Method and the Cloud Model. Adv. Civ. Eng. 2020, 2020, 8882903. [Google Scholar] [CrossRef]
- Scott, D.J.; Broyd, T.; Ma, L. Exploratory Literature Review of Blockchain in the Construction Industry. Autom. Constr. 2021, 132, 103914. [Google Scholar] [CrossRef]
- Zhao, R.; Chen, Z.; Xue, F. A Blockchain 3.0 Paradigm for Digital Twins in Construction Project Management. Autom. Constr. 2023, 145, 104645. [Google Scholar] [CrossRef]
- Taylan, O.; Bafail, A.O.; Abdulaal, R.M.S.; Kabli, M.R. Construction Projects Selection and Risk Assessment by Fuzzy AHP and Fuzzy TOPSIS Methodologies. Appl. Soft Comput. 2014, 17, 105–116. [Google Scholar] [CrossRef]
- Ansari, R.; Dehghani, P.; Mahdikhani, M.; Jeong, J. A Novel Safety Risk Assessment Based on Fuzzy Set Theory and Decision Methods in High-Rise Buildings. Buildings 2022, 12, 2126. [Google Scholar] [CrossRef]
- Li, X.; Yi, W.; Chi, H.-L.; Wang, X.; Chan, A.P.C. A Critical Review of Virtual and Augmented Reality (VR/AR) Applications in Construction Safety. Autom. Constr. 2018, 86, 150–162. [Google Scholar] [CrossRef]
- Nickel, P.; Proeger, E.; Kergel, R.; Lungfiel, A. Development of a vr Planning Model of a River Lock for Risk Assessment in the Construction and Machinery Industry. In Proceedings of the EuroVR 2014—Conference and Exhibition of the European Association of Virtual and Augmented Reality, Bremen, Germany, 8–10 December 2014. [Google Scholar] [CrossRef]
- Zhao, H.; Li, N. Risk Evaluation of a UHV Power Transmission Construction Project Based on a Cloud Model and FCE Method for Sustainability. Sustainability 2015, 7, 2885–2914. [Google Scholar] [CrossRef]
- Zhang, X.; Mohandes, S.R. Occupational Health and Safety in Green Building Construction Projects: A Holistic Z-Numbers-Based Risk Management Framework. J. Clean. Prod. 2020, 275, 122788. [Google Scholar] [CrossRef]
- Shen, T.; Nagai, Y.; Gao, C. Design of Building Construction Safety Prediction Model Based on Optimized BP Neural Network Algorithm. Soft Comput. 2019, 24, 7839–7850. [Google Scholar] [CrossRef]
- Banerjee Chattapadhyay, D.; Putta, J.; Rao, P.R.M. Risk Identification, Assessments, and Prediction for Mega Construction Projects: A Risk Prediction Paradigm Based on Cross Analytical-Machine Learning Model. Buildings 2021, 11, 172. [Google Scholar] [CrossRef]
Disclaimer/Publisher’s Note: The statements, opinions and data contained in all publications are solely those of the individual author(s) and contributor(s) and not of MDPI and/or the editor(s). MDPI and/or the editor(s) disclaim responsibility for any injury to people or property resulting from any ideas, methods, instructions or products referred to in the content. |
© 2023 by the authors. Licensee MDPI, Basel, Switzerland. This article is an open access article distributed under the terms and conditions of the Creative Commons Attribution (CC BY) license (https://creativecommons.org/licenses/by/4.0/).











