Abstract
The rapid development of e-commerce has brought about a sharp increase in the demand for express packaging materials, which in turn has led to problems such as resource waste and environmental pollution. Under the target of “dual carbon”, the urgency and importance of effective classification and recycling of express packaging waste cannot be ignored. Based on the unified theory of technology acceptance and use (UTAUT) model and the characteristics of express packaging, this study selected performance expectancy, effort expectancy, social influence and perceived value as core variables, and gender, age and frequency as moderating variables, and established a structural equation through survey and analysis to study the factors influencing consumers’ willingness to recycle express packaging. The results of the study showed that performance expectancy, effort expectancy, social influence and perceived value had a significant positive effect on consumers’ willingness to classify. Classification willingness had a significant positive effect on consumers’ classification behavior. In addition to directly influencing classification intention, performance expectancy, effort expectancy and social influence also have mediating effects. In addition, gender played a moderating role in the effects of performance expectancy and social influence on classification intention. Based on the findings, this study proposes targeted measures to promote the green and healthy development of the express delivery industry.
1. Introduction
As a vast logistics industry, the express delivery industry involves large amounts of energy consumption and emissions in its development, so achieving green low-carbon development is particularly important for the industry. Currently, the question of how to achieve green low-carbon development in the express delivery industry is mainly discussed at the level of objective market subjects, which is mainly divided into the following aspects. First, express delivery enterprises can start by improving their own energy structure. By using renewable energy, such as solar energy, wind energy, etc., the reliance on traditional energy is mitigated, thereby reducing carbon emissions. Express delivery enterprises can also adopt new energy vehicles, such as electric and hybrid vehicles, to replace traditional fuel vehicles [1]. These new energy vehicles have the advantages of zero emissions, low noise, high efficiency, etc., which can effectively reduce the carbon emissions of enterprises. Second, express delivery enterprises can adopt intelligent technology to optimize operational efficiency [2]. By adopting an intelligent logistics management system, real-time tracking and scheduling of logistics information can be realized, thus avoiding problems, such as repeated distribution of goods and wasted capacity, and improving the distribution efficiency of express delivery. In addition, express delivery enterprises can also adopt blockchain technology to track and record information during the logistics process, thus improving transparency and security [3]. Finally, express delivery enterprises can actively participate in carbon neutrality and carbon peaking initiatives. Express delivery enterprises can develop their own carbon reduction plans to offset carbon emissions by planting trees and building public greenery. At the same time, express delivery enterprises can also actively participate in the carbon trading market to achieve the goal of carbon neutrality and carbon peaking by purchasing carbon emission rights, etc.
From the consumption side, consumers have an important role in the low-carbon sustainable development of the express delivery industry. First, consumers can promote the green and sustainable development of the express delivery industry by reducing their carbon emissions. For example, consumers can choose to use environmentally friendly express services, which usually use more environmentally friendly packaging materials and transportation methods, thus reducing carbon emissions [4]. In addition, consumers can choose to centralize their orders or receive their deliveries, reducing the need for express delivery companies to make multiple deliveries and further reducing carbon emissions. Second, consumers can promote the green and sustainable development of the express delivery industry by supporting carbon neutrality and carbon peaking. Carbon neutrality refers to the offsetting of carbon emissions with the goal of achieving “zero emissions”. Carbon peaking refers to the peaking of carbon emissions within a certain period of time, followed by a gradual reduction in the amount of carbon emissions. Consumers can support express delivery companies in implementing carbon neutrality and carbon peaking measures, for example, by choosing express delivery companies that are carbon neutrality- and carbon peaking-certified. In addition, consumers can also reduce carbon emissions from the express delivery industry by lowering the use of express packaging and promoting the recycling and reuse of express packaging [5].
With the prevalence of e-commerce from youth groups to middle-aged and elderly groups, and from urban to rural areas, the express business has also grown rapidly. In 2022, China’s express business volume reached 110.58 billion pieces, an increase of 2.1% year-on-year, being ranked first in the world for nine consecutive years; business income reached CNY 1.06 trillion, an increase of 2.3%. The industry’s highest daily handling capacity exceeded 700 million pieces, and the annual per capita express mail volume was nearly 80 pieces. The development of the express delivery industry has played an important role in smooth domestic circulation and has also provided a large number of jobs to the community; however, express packaging waste has brought a great burden to urban waste disposal. Assuming the standard weight of express packaging (0.2 kg), an average of 60,000 tons of express packaging waste is generated every day, while the overall recycling rate of express packaging waste is less than 20% at this stage [6], and the express packaging waste that is not recycled is treated as domestic waste, requiring incineration or landfill disposal [7]. It is estimated that the carbon dioxide generated by express packaging waste alone exceeded 5 million tons in 2022, an indicator of a great waste of resources and environmental pollution. Therefore, it is of great significance to conduct research on the recycling of express packaging waste. First, studying express packaging waste recycling can reduce the burden of urban waste disposal and promote the improvement of urban environments. Express packaging waste mainly includes cartons, plastic bags, internal buffers and woven bags [8], and these materials can be sorted, recycled and reused to effectively reduce the environmental hazards caused by landfills and incineration of waste. Secondly, studying the recycling of express packaging waste can promote the conservation and reuse of resources. Some materials in express packaging waste, such as cardboard boxes and plastic bags, can be recycled and reused to reduce resource consumption. Recycling these materials can also provide raw materials for related industries and promote the development of a circular economy. Finally, studying the recycling of express packaging waste can also bring about economic benefits and employment opportunities. With the continuous development of express business, the recycling and reuse of express packaging waste has become an emerging industry. The recycling and treatment of express packaging waste requires a large amount of manpower and technology, providing new opportunities and development space for related industries and the job market.
In summary, studying the recycling of express packaging waste can promote the improvement of urban environments and the conservation and reuse of resources and can bring about economic benefits and employment opportunities. Therefore, strengthening the research and practice of express packaging waste recycling can help promote the sustainable development of society. This paper combines the requirements of carbon neutrality and carbon peaking [9] to study how the express delivery industry should achieve low-carbon green development.
2. Literature Review and Basic Theory
2.1. Literature Review
2.1.1. Research Related to Waste Recycling
With the increase in environmental pollution, waste recycling management is gradually attracting global attention. Current research directions and advances related to waste recycling mainly include the following aspects.
First, is research on waste classification and recycling technology. The recycling of waste needs to be classified and processed first for subsequent reuse. There has been some research focused on developing technologies for waste classification and recycling, such as automatic classification systems based on image recognition and artificial intelligence techniques, as well as smart recycling bins based on the Internet of Things and cloud computing. Liu, W et al. [10], Li, YF et al. [11] and Wu, ZZ et al. [12] developed accurate and robust waste identification methods based on deep learning models. Huang, J et al. [13] introduced a new multi-sensor technique to identify and sort black plastics by using impact resonance acoustic emissions (AEs) and laser triangulation to address the pain points of visual sensors that make it difficult to identify black and dark plastics. Woidasky, J et al. [14], Gasde, J et al. [15] and Olscher, C et al. [16] investigated the TBS sorting method to improve the quality and recycling rate of plastic waste. TBS is a method for improving the automatic identification and separation of plastic by adding unique detectable characteristics to plastic during production, increasing sorting efficiency. Zhou, J et al. [17] introduced a computer vision-based color-sorting system for waste textile recycling that can classify relevant colors well. Feng, ZC et al. [18] designed an intelligent waste bin that can automatically classify and recycle waste, improving the efficiency of waste classification.
The second research direction is related to recycling technology. Some materials in waste, such as cardboard boxes and plastic bags, can be recycled and reused. There has been some research focused on waste recycling technologies, such as plastic bag recycling based on chemical recycling and pyrolysis, as well as cardboard recycling based on biodegradation and resourcefulness, etc. Lim, J et al. [19] proposed an optimal strategy wherein high-density polyethylene was recycled to produce downcycled plastics; low-density polyethylene, polypropylene and polystyrene were recycled as pyrolysis oil; and poly glycol terephthalate was recycled to produce waste plastic fuel. El-Hefnawy et al. [20] prepared a transparent smart window produced from recycled polycarbonate plastic (PCP) waste, which exhibited afterglow emission, super hydrophobicity, durability, photostability, good mechanical properties, UV protection and high optical transmittance. Alvarenga, LM et al. [21] investigated the pyrolysis reaction of carton packaging waste and its pure components.
An additional research direction involves waste recycling policies and management research. The recycling of waste requires policy support and effective management measures. There have been several studies focusing on waste recycling policies and management, such as policy and regulation development, charging model design, market mechanism establishment, and management strategy selection, in order to improve recycling rates. Xiao, L et al. [22] developed a two-stage model to discuss production and recycling strategies under three policies (subsidies, penalties and tax breaks) from a manufacturer’s perspective, providing guidance for governments to improve policies related to the promotion of express packaging recycling. Hu, NJ et al. [23] analyzed and compared the intervention effects of three pesticide packaging waste recycling policies, namely, penalties, subsidies and incentives, and collateral rebates. Xu, QY et al. [24] explored how platforms’ different delivery strategies affect packaging recycling, platform profits and the environment, as well as optimal pricing and subsidy strategies under three typical delivery models. Mao, J et al. [25] presented a reverse logistics network design process for express packaging recycling in region M as an example and established a four-level network containing primary recycling nodes, recycling centers, processing centers and terminals.
The final research direction discussed is waste recycling awareness and behavior research. The recycling of waste also requires the support and active participation of the general public. There have been several studies focusing on waste recycling awareness and behavior, such as the analysis of factors influencing recycling behavior, and the development and promotion of recycling awareness. Reijonen, H et al. [26] used the theory of planned behavior (TPB) to study the factors influencing Finnish participation in plastic classification and recycling, offering the possibility of interventions to support households in recycling more plastic packaging. Sajid, MJ et al. [27] surveyed 155 Chinese consumers about their willingness to participate in CEP (courier, express, and parcel) green logistics and found that consumer willingness was positively correlated with economic (eight items), operational (three items) and social (three items) factors, with the strongest correlation between economic factors and consumer willingness. Bai, R et al. [28] designed and conducted a randomized survey in four first-tier cities in China based on an ordered probit model to identify variables that influence consumers’ willingness to pay for waste classification. Yaqi, C et al. [29] used logit regression to analyze how social capital and class status affect farmers’ behavior in terms of household waste classification and recycling.
Waste recycling is getting more and more attention, and related research is expanding. The search of related topics by the keyword “waste recycling” in WOS shows that there are more than 10,000 related papers each year since 2019, while the search of related topics by the keyword “waste recycling” in CNKI shows that since 2013, there have been more than 200 relevant studies each year, but they are still relatively few compared to WOS.
In summary, research related to waste recycling involves a number of aspects and requires the joint efforts of the government, enterprises, research institutions and the public. There is a need to further strengthen the research and practices related to waste recycling to promote its sustainable development.
2.1.2. Research Related to the Express Delivery Industry
With the development of the express delivery industry, the research related to express delivery has also gradually gained attention. The current research related to the express delivery industry mainly focuses on the three aspects of express logistics, express packaging and express services.
First, we consider express logistics research. He, YZ [30] proposed a truck-and-bus co-delivery model in order to solve the problems of low efficiency and high cost associated with express end-delivery, as well as the impact of express delivery vehicles on urban road traffic. A two-level optimization model was constructed to solve the pricing of bus delivery services and the express spatiotemporal path selection scheme under the co-delivery model. Wu, CX et al. [31] clustered express addresses according to the K-means algorithm so that the standard deviation of the delivery time cost of each expressman was gradually reduced and stabilized, improving the expressman’s delivery efficiency and saving energy. Wu, SH et al. [32] proposed “collaboration of delivery and sale” (CDS), which combines express parcel delivery with offline mobile sales, in response to the bottleneck problem of express parcel delivery in rural areas. The research results of these scholars are conducive to improving the efficiency of express delivery and optimizing transport routes, and the proposed delivery model can reduce transport costs and contribute to the sustainable development of the express delivery industry.
Then, there is the research of express packaging. In recent years, as environmental issues have gradually gained attention, many scholars have devoted themselves to studying the adverse effects of express packaging waste and how to achieve the reduction and greening of express packaging to promote the sustainable and recyclable development of the express delivery industry. Duan, HB et al. [7] aimed to characterize the material flows and environmental impacts of post-consumer express delivery packaging waste in China. Furthermore, the researchers aimed to demonstrate that plastic packaging materials, mainly produced from recycled agricultural films, contain chemically applied pesticide residues that may have a significant impact on the health of employees and consumers in the express delivery industry. Lyu, R et al. [33] found that, in most cases, the optimal strategy for green express packaging recycling and sales models was MR (market recycling). Li, RY et al. [34] developed a mathematical model and heuristic algorithm based on Lagrangian relaxation to optimize a circular packaging network.
Finally, we consider express services research. Liu, X et al. [35] introduced an option contract to coordinate the supply chain of express services, which greatly alleviated the limited service capacity of express delivery companies during the peak sales season. Shan, HM et al. [36] conducted a study on express service failure risk assessment and proposed an improved FMEA method that helps express delivery companies to identify critical service failure points, develop appropriate remedial measures, reduce losses from service failure and improve service quality. Lei, Z et al. [37] constructed a new evaluation index system based on the SERVQUAL model and the CCSI model, considering the perspective of service quality. The factors affecting customer satisfaction and loyalty are explored separately through the fuzzy analytical hierarchy process (AHP) and hierarchical regression analysis. A comprehensive analysis of the common factors affecting customer satisfaction and loyalty is then presented to provide a reference for solving the problem of low customer satisfaction and loyalty in urban express delivery companies. Scholars have studied different express subjects, ultimately providing practical solutions and measures to enhance customer satisfaction and loyalty to express services, as well as theoretical support for the development of the express delivery industry.
2.2. Theoretical Model
2.2.1. UTAUT Model
As the express delivery industry is currently focused primarily on the development and application of relevant technologies, there is a lack of research focused on associated awareness and behavior. Therefore, this paper investigates the relevant issues by constructing a comprehensive unified theory of technology acceptance and use (UTAUT) model. In 2003, Venkatesh et al. [38] proposed the UTAUT (Figure 1) by integrating eight theories, namely, the technology tenure fit model (TTF), innovation diffusion theory (IDT), theory of rational behavior (TRA), theory of planning behavior (TPB), motivation model (MM), combined TAM and TPB model, MPCU, and social cognitive theory (SCT), in a systematic review of previous research on technology acceptance models. Central to this is the fact that performance expectancy, effort expectancy, social influence and facilitating conditions influence users’ behavioral intention and behavior, and that gender, age, experience and voluntariness moderate this influence.
Figure 1.
UTAUT model.
The unified theory of technology acceptance and use is a model that describes user acceptance of new technologies, with perceived usefulness and perceived ease of use at its core. To address the issue of green sustainability in the express delivery industry, we can apply the UTAUT model to the study of consumers’ attitudes and behavioral intentions towards green sustainability in the express delivery industry. Firstly, consumers’ attitude towards the green and sustainable development of the express delivery industry is an important factor influencing their use of environmentally friendly express services. Therefore, express delivery companies can enhance their recognition and goodwill towards environmentally friendly practices by improving consumers’ awareness of these practices which, in turn, will increase their willingness to use environmentally friendly express services. For example, express delivery companies can introduce the advantages and value of environmentally friendly express services, as well as the protective effect of environmentally friendly express services on the environment, through advertising and publicity. In addition, express delivery companies can also reduce negative impacts on the environment through green packaging, low-carbon distribution and other measures to enhance consumer trust and satisfaction with express delivery companies. Secondly, ease of use is another important factor for consumers when choosing to use environmentally friendly express services. If using eco-friendly express services is more convenient and faster than traditional express services, then consumers are more willing to use them. Therefore, express delivery companies can improve the ease of use by improving the quality and efficiency of eco-friendly express services. For example, express delivery companies can improve the speed and accuracy of delivery through intelligent management systems, making it easier and faster for consumers to use environmentally friendly express services.
2.2.2. Variable Selection
In terms of core variables, Venkatesh et al. [38] found that the degree of facilitating conditions was small and negligible in the presence of both performance expectancy and effort expectancy, so the variable facilitating conditions was excluded, and the three core variables of performance expectancy, effort expectancy and social influence were retained, while the variable perceived value was introduced in conjunction with the characteristics of the express packaging itself. As for the control variables, gender and age variables were retained in view of the differences in consumers’ gender and age, while it was determined the frequency of consumers’ online purchases may have an impact on their willingness and behavior, so frequency was selected as a control variable. Finally, there was no compulsion for consumers to classify and recycle express packaging, so the variable voluntariness was excluded. Ultimately, this study selected performance expectancy, effort expectancy, social influence and perceived value as core variables, and gender, age and frequency as control variables to construct the theoretical model.
2.3. Research Hypothesis
2.3.1. Performance Expectancy and Classification Willingness
The definition of performance expectancy is derived from usefulness perception (TAM), extrinsic motivation (MM), job fit (MPCU), relative advantage (IDT) and outcome expectancy (SCT) [39,40,41,42,43] and refers to individuals’ perception that undertaking express packaging classification and recycling will be rewarding and beneficial to themselves or society. Consumers are inclined to participate in express packaging classification and recycling if they perceive that doing so will bring benefits to themselves and improve the comfort of their living environment.
2.3.2. Effort Expectancy and Classification Willingness
The definition of effort expectancy is derived from ease of use perception (TAM), complexity (MPCU) and ease of use (IDT) [39,41,42] and refers to the level of effort required by an individual to undertake express package classification and recycling, that is, how easy or difficult an individual perceives express package classification to be. Consumers are inclined to participate in express packaging classification and recycling if they perceive it to be easy and the effort required to do so to be low.
2.3.3. Social Influence and Classification Willingness
The definition of social influence is derived from subjective norms (TRA), social factors (MPCU) and reflection (IDT) [41,42,44] and refers to the extent to which individuals are influenced by the participation of those around them in the classification and recycling of packaging and the extent to which they themselves participate in classification and recycling. The active participation of those around them in the classification and recycling of express packaging will prompt consumers to follow suit.
2.3.4. Perceived Value and Classification Willingness
The definition of perceived value comes from consumer behavior, a theory proposed by American scholar Zeithaml V.A. [45], who pointed out that customers’ perceived value is the result of their weighing of the benefits gained against the costs paid in the consumption process. Dodds W.B. et al. [46] expanded on the concept by arguing that perceived value is the weight between perceived benefits and perceived losses. Consumers will be inclined to participate in the classification and recycling of express packaging if they perceive that the benefits of participating in the classification and recycling of express packaging outweigh the losses and are worthwhile. Hsu et al. [47] found that perceived value significantly and positively affects consumers’ willingness.
2.3.5. Classification Willingness and Classification Behavior
Classification willingness refers to whether consumers are willing or intend to participate in express packaging sorting and recycling activities, and classification behavior refers to consumers’ actual participation in express packaging sorting and recycling activities. A large number of studies at home and abroad have shown that the behavior willingness has a significant positive impact on the behavior, and consumers who have a strong willingness to participate in sorting will be motivated to participate in the sorting and recycling of express packaging.
Thus, the following hypotheses are proposed (Table 1).
Table 1.
Research hypotheses.
3. Research Design
3.1. Questionnaire Design
This study designed a questionnaire based on the above assumptions and models. A total of 104 pre-survey questionnaires were distributed before a formal survey to ensure the validity of the questionnaire. The questionnaire was adjusted according to the results of the pre-survey to finalize the formal survey questionnaire.
The questionnaire contains two parts with their own sets of questions; the first part is a survey on the basic information of consumers, and the second part is a survey on consumers’ perception of express delivery recycling. The questionnaire refers to the classical scales in existing studies, takes into account the theoretical significance of each latent variable in the model and combines the realistic characteristics of express packaging to measure six latent variables, namely, performance expectancy, effort expectancy, social influence, perceived value, classification willingness and classification behavior. The questionnaire options were designed using a five-level Likert scale, whose elements were strongly agree, relatively agree, generally agree, relatively disagree and strongly disagree. The second part of the questionnaire is shown in Table 2 below.
Table 2.
Latent variable scales and sources.
3.2. Sample Data Collection and Presentation
The survey was conducted in a manner that aimed to mitigate regional restrictions and collect samples from different age groups, and questionnaires were collected using Questionnaire Star (https://www.wjx.cn/ (accessed on 6 July 2022)) to ensure the comprehensiveness and randomness of the survey. The formal survey lasted for one month, and a total of 524 questionnaires were collected. After excluding those questionnaires with obviously insufficient response times, 420 valid questionnaires were finally obtained, and the effective recovery rate was 80.15%.
The statistical results of the sample are shown in Table 3. Regarding the gender distribution, 18% of the respondents were male, and 82% were female; regarding the age distribution, respondents aged 18–25 accounted for the majority of respondents, approximately 78%, followed by the 26–35 age group, accounting for 13%, and respondents under 18 years old, 36–45 years old and over 45 years old, who accounted for 5%, 3% and 1% of total respondents, respectively, which is consistent with the distribution of the online shopping population in China. Concerning the frequency distribution, an average monthly express delivery volume of 2–5 pieces was reported by 52% of respondents, followed by an average of 6–9 pieces by 30%. Average monthly express delivery volumes of 1 piece and below and 10 pieces and above were reported by 5% and 13% of respondents, respectively.
Table 3.
Sample statistics.
4. Data Analysis
4.1. Reliability Test
To ensure the internal consistency of the scale, the reliability of the scale first requires testing. The internal consistency test was first conducted by calculating the Cronbach’s ɑ value of the internal consistency reliability coefficient of the scale using the sample of 420 completed questionnaires. As can be seen from Table 4, the Cronbach’s α values of the six latent variables of performance expectancy, effort expectancy, social influence, perceived value, classification willingness and classification behavior are significantly greater than 0.7, and the deletion of each observed variable does not cause a significant increase in Cronbach’s ɑ value. In summary, this indicates that the questionnaire items have good consistency, stability and reliability and meet the research criteria.
Table 4.
Reliability test.
4.2. Validity Test
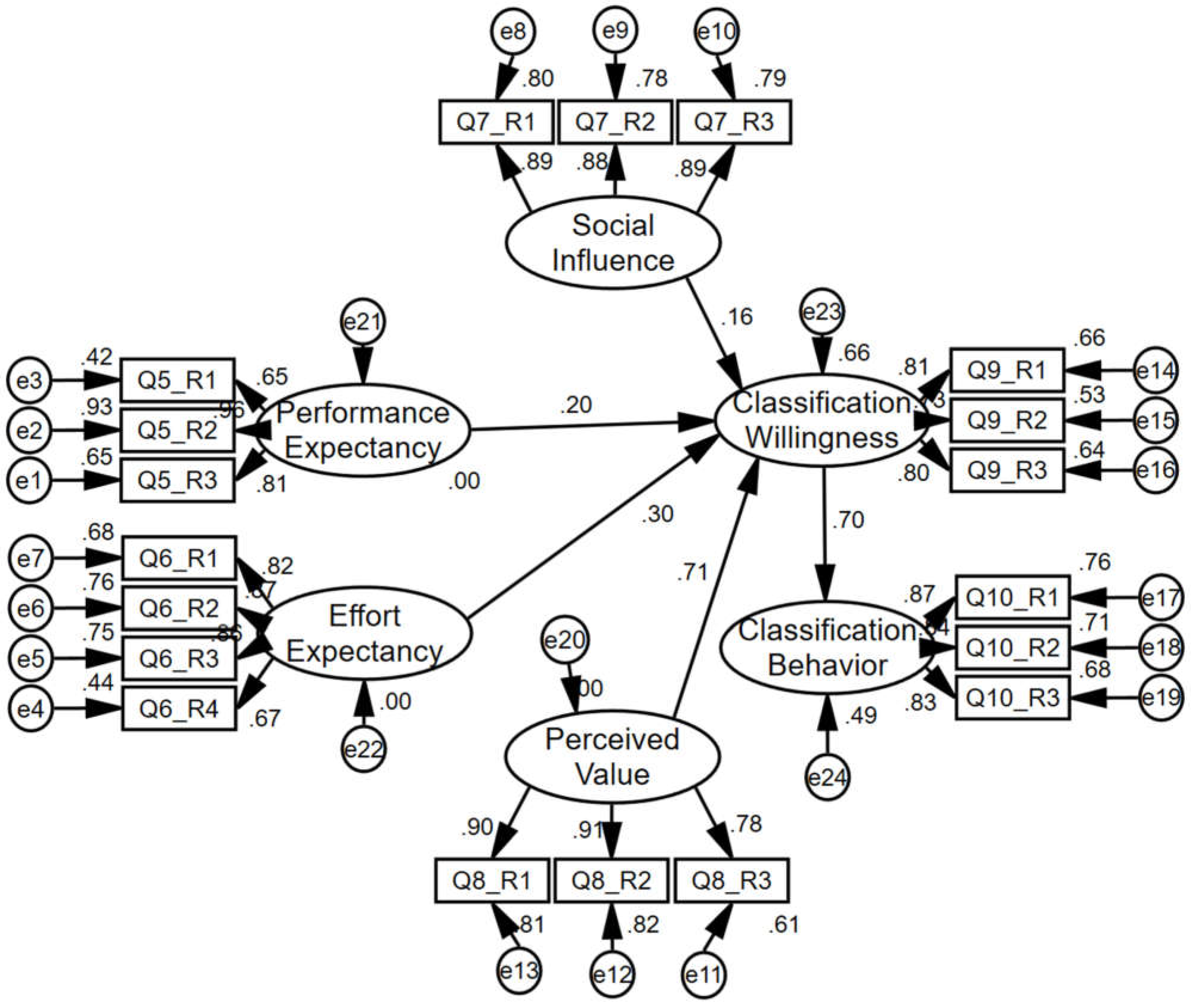
To ensure the validity of the questionnaire, validity testing of the data is also needed to determine whether the observed variables truly and effectively reflect the latent variables. The observed variables used to measure the latent variables in this questionnaire were all derived from previously validated, well-established scales, so confirmatory factor analysis was used. Confirmatory factor analysis is used to test whether the relationship between a factor and the corresponding observed variable is in accordance with the theoretical relationship predetermined by the researcher. In this study, confirmatory factor analysis was conducted using AMOS software (IBM SPSS, Chicago, OH, USA) and the results of the runs are shown in Figure 2.
Figure 2.
Confirmatory factor analysis.
First, we need to check the suitability indicators. As we can see from the Table 5, the value of CMIN/DF is 3.217, which is less than 5, and the suitability result is acceptable; the value of RMSEA is 0.073, which is less than 0.08, and the suitability result is acceptable; the values of GFI and AGFI are greater than 0.8, and the suitability result is acceptable; and the values of CFI and NFI are greater than 0.9, and the suitability is ideal. Overall, the suitability indicators are good.
Table 5.
Suitability indicators and criteria.
Confirmatory factor analysis includes convergent validity and distinct validity, and the CR and AVE values are chosen to test the convergent validity. The combined reliability CR reflects the internal consistency of the observed variables, and the higher the CR, the higher the internal consistency of the observed variables and the more convergent they are. The average variance-extracted AVE reflects the convergent validity of the scale, which can directly show how much of the variance explained by the latent variable is from the measurement error. The larger the value, the greater the percentage of variance explained by the latent variable and the smaller the relative measurement error. As can be seen from Table 6, the standardized factor loading of each item is greater than 0.5, indicating that each item can explain its dimension well. The CR value of the six latent variables is higher than 0.7, indicating good combination reliability, and the AVE value is greater than 0.5, indicating good convergent validity.
Table 6.
Convergent validity.
As shown in Table 7, performance expectancy, effort expectancy, social influence, perceived value, classification willingness and classification behavior were significantly correlated with each other (p < 0.001), and the standardized correlation coefficients between each latent variable and other latent variables were less than the square root of AVE, indicating that there was a certain degree of differentiation between each variable, that is, the discriminative validity of scale data was ideal.
Table 7.
Distinct validity.
4.3. Model Construction and Modification
Based on the results of the above reliability and validity tests, in order to analyze the relationship and the path between factors influencing consumers’ willingness to participate in the sorting and recycling of express packaging, this study uses AMOS to construct a structural equation model, and the initial model is shown in Figure 3.
Figure 3.
Initial structural equation model.
The model suitability indicators can verify the fit of the structural equation model; the closer the suitability indicators are to the optimal values, the better the model fit. In this study, six indicators were selected to test the fit of the structural equation model. Table 8 shows that the model suitability indicators are not satisfactory; the values of CMIN/DF and RMSEA are too large and do not meet the acceptable standard; and the values of GFI and AGFI are less than 0.8, which does not meet the acceptable standard. Thus, the model requires adjustment.
Table 8.
Initial model fit.
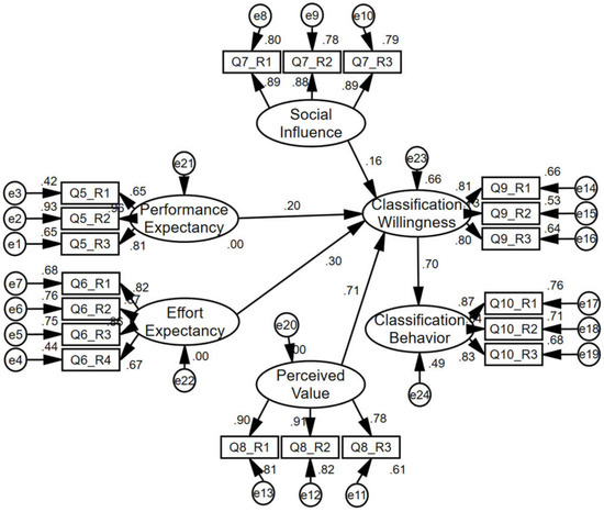
The results of the initial model run (Table 9) show that, between performance expectancy, effort expectancy, perceived value and social influence; between performance expectancy, perceived value and effort expectancy; between performance expectancy and perceived value; and between residual e15 and residual e18, the corrected index MI values are large, indicating that the model needs to be adjusted by adding relevant paths, and the significance level of each path after correction is less than 0.05, which is statistically significant. The final corrected model is shown in Figure 4.
Table 9.
Modified Index.
Figure 4.
Modified structural equation model.
The modified model’s suitability indicators are shown in Table 10. The model fit values of the six indicators are within the acceptable range, and values of CMIN/DF, GFI, CFI and NFI indicators are good, indicating that the overall model fit is good, and the model test results are credible.
Table 10.
Fit of the model after correction.
4.4. Analysis of Structural Equation Results
From Table 11, it can be seen that performance expectancy, effort expectancy, perceived value and social influence have a significant positive effect on classification willingness; thus, hypotheses H1–H4 are all accepted. Performance expectancy has a significant positive effect on consumers’ classification willingness, and the more consumers feel that they can participate in the sorting and recycling of express packaging, the stronger their willingness to participate. Effort expectancy significantly and positively influences consumers’ classification willingness, and consumers are more willing to participate in express packaging sorting and recycling when they feel it is easy and convenient to participate. Social influence has a significant positive impact on consumers’ classification willingness. The participation of people around them in the sorting and recycling of express packaging motivates consumers to participate in the sorting and recycling of express packaging, as well. Perceived value has a significant positive effect on consumers’ classification willingness. Consumers are more likely to participate in the sorting and recycling of express packaging when they believe the benefits they receive are well worth the effort.
Table 11.
Path factor.
Classification willingness significantly and positively affects classification behavior; hypothesis H5 is valid, and it can be seen that classification willingness has a great influence on consumers’ classification behavior. So, to promote consumers’ participation in express packaging waste recycling, the most important thing is to improve consumers’ willingness to participate.
4.5. Mediation Effect Test
In the modified model of the structural equation, perceived value may be the mediating variable between performance expectancy and classification willingness; performance expectancy and perceived value may be the mediating variables between effort expectancy and classification willingness; and performance expectancy, effort expectancy and perceived value may be the mediating variables between social influence and classification willingness, so it is necessary to verify the existence of mediating effects using a relevant testing procedure. In this study, the bootstrapping mediating effect test was adopted with 5000 sampling times and a 95% confidence level. The test results are shown in the following table.
From Table 12, it can be seen that the confidence intervals of total, indirect and direct effects of performance expectancy, effort expectancy and social influence on classification willingness do not contain 0 at 95% bias-corrected and percentile confidence levels, indicating the existence of mediating effects associated with performance expectancy, effort expectancy and social influence. There is a significant mediating effect associated with perceived value in the process of performance expectancy on classification willingness, a significant mediating effect associated with performance expectancy and perceived value in the process of effort expectancy on classification willingness, and a significant mediating effect associated with performance expectancy, effort expectancy and perceived value in the process of social influence on classification willingness.
Table 12.
Mediation effect test.
From Table 13, it can be seen that performance expectancy, effort expectancy, social influence, and perceived value have the highest to the lowest degree of influence on the total classification willingness, from perceived value (0.590) > effort expectancy (0.489) > performance expectancy (0.356) > social influence (0.319). Perceived value has the highest degree of influence, followed by effort expectancy, then performance expectancy, and finally, social influence. Therefore, we can promote the residual value of express packaging waste, reduce the difficulty of participation in sorting and recycling or give certain incentives to increase consumers’ willingness to participate in the sorting and recycling of express packaging. This will encourage consumers to actively participate in express packaging waste recycling.
Table 13.
The total effect of each core variable on classification willingness.
4.6. Control Variable Test
The independent variables, performance expectancy, effort expectancy, social influence and perceived value, and the dependent variable, willingness to classify, which were tested as control variables in this study, were latent variables, and the control variables, gender, age and frequency, were categorical variables. Therefore, it was possible to test whether gender, age and frequency had moderating effects on the core variables influencing the path of willingness to classify through multi-cluster analysis. To facilitate the study, the control variables were grouped, with males as Group 1 and females as Group 2 in H6; age 25 and below (mainly students and white-collar workers who have just entered the workplace) as Group 1 and age 26 and above (mainly consumers who have already adapted to society) as Group 2 in H7; average monthly express delivery volumes of 5 pieces and below (low frequency) as Group 1, 6–9 pieces (average frequency) as Group 2, and 10 pieces and above (high frequency) as Group 3 in H8. The group path coefficients and significance levels are shown in the Table 14.
Table 14.
Group path factor.
Assuming that different clusters have the same path coefficients, and there are no differences between groups, the models are built in AMOS for comparison. From the p values of the above grouping model comparison (Table 15), it can be seen that hypotheses H6a and H6c are accepted, i.e., gender can moderate the effect of performance expectancy on consumers’ classification willingness, and females are more likely to be influenced to participate in express packaging sorting and recycling than males if they can benefit from doing so; gender can moderate the effect of social influence on consumers’ classification willingness, and males are more likely to be influenced by surrounding participants to engage in express packaging sorting and recycling activity than females. In summary, gender moderates the effect of social influence on consumers’ classification willingness, and males are more likely than females to be influenced by the participants around them to engage in express packaging sorting and recycling activities.
Table 15.
Control variable test.
5. Conclusions
To promote the recycling and reuse of express packaging waste, this paper investigates the behavior of consumers’ participation in the sorting and recycling of express packaging, verifies the mechanisms of perceived value, effort expectation, performance expectation and social influence on the willingness to sort, and reveals the mediating effects and the influence of control variables.
The research results and discussions can be summarized as follows.
- Performance expectancy, effort expectancy, perceived value and social influence have a direct positive influence on classification willingness, among which perceived value has the greatest influence on classification willingness.
The government should vigorously promote the importance and necessity of waste separation and the recycling of express packaging in the context of “dual carbon”, enhance the awareness of conservation, environmental protection and ecological awareness, advocate a green and low-carbon lifestyle, transform green concepts into the conscious actions of consumers, make consumers aware of the role and harm of waste packaging and improve people’s awareness of waste recycling. Secondly, we recommend promoting the knowledge of express packaging classification and recycling, so that consumers can master waste packaging classification, which also requires the active cooperation of the express delivery industry to provide convenient recycling channels to reduce the difficulty of consumer participation in classification and recycling. In addition, it is recommended that the government and relevant enterprises provide certain rewards to people involved in classification and recycling, so that consumers can feel that they have contributed to carbon reduction and that their participation in recycling is rewarding.
- Performance expectancy, effort expectancy and social influence have a mediating effect on classification willingness, in addition to a direct effect.
Due to the existence of mediating effects, the government and relevant enterprises should promote the separation and recycling of express packaging waste in a multipronged way through publicity, training and incentives, which is better than promotion utilizing one aspect in isolation.
- Gender can moderate the impact of performance expectancy and social influence on classification willingness.
Women are more likely than men to engage in this activity because of the benefits (economic gain or environmental protection) of participating in express packaging sorting and recycling. Men are more likely than women to be influenced by the participants around them to engage in express packaging sorting and recycling. The government and relevant enterprises can promote the separation and recycling of express packaging waste in a more targeted manner by considering gender differences.
Author Contributions
Conceptualization, Y.Z. and Y.S.; methodology, Y.Z.; software, Y.Z. and Y.S.; validation, Y.Z., Y.S. and J.X.; formal analysis, Y.Z.; investigation, Y.S.; resources, J.X.; data curation, Y.S.; writing—original draft preparation, Y.Z. and Y.S.; writing—review and editing, Y.Z. and Y.S.; visualization, Y.S.; supervision, Y.Z.; project administration, J.X.; funding acquisition, Y.Z. All authors have read and agreed to the published version of the manuscript.
Funding
This research was funded by [2021 Hubei Provincial Department of Education Research Program Project].grant number [B2021271].
Institutional Review Board Statement
Ethical review and approval were waived for this study based on the Research Ethical Guidelines of the Wuhan Business University, due to the absence of sensitive data and to the processing of all personal information of the subjects involved in the study anonymously.
Informed Consent Statement
Informed consent was obtained from all subjects involved in the study.
Data Availability Statement
The data presented in this study are available on request from the corresponding author.
Conflicts of Interest
The authors declare no conflict of interest.
References
- Bi, K.X.; Yang, M.K.; Zhou, X.G.; Zahid, L.; Zhu, Y.F.; Sun, Z.Y. Reducing Carbon Emissions from Collaborative Distribution: A Case Study of Urban Express in China. Environ. Sci. Pollut. Res. 2020, 27, 16215–16230. [Google Scholar] [CrossRef] [PubMed]
- Kalkha, H.; Khiat, A.; Bahnasse, A.; Ouajji, H. The Rising Trends of Smart E-Commerce Logistics. IEEE Access 2023, 11, 33839–33857. [Google Scholar] [CrossRef]
- Yao, Y.H.; Zhang, H.R.; Lin, L.F.; Lin, G.X.; Shibasaki, R.; Song, X.; Yu, K.P. Internet of Things Positioning Technology Based Intelligent Delivery System. IEEE Trans. Intell. Transp. Syst. 2022. [Google Scholar] [CrossRef]
- Wu, S.S.; Gong, X.; Wang, Y.F.; Cao, J. Consumer Cognition and Management Perspective on Express Packaging Pollution. Int. J. Environ. Res. Public Health 2022, 19, 4895. [Google Scholar] [CrossRef]
- Ding, L.L.; Guo, Z.M.; Xue, Y.M. Dump or Recycle? Consumer’s Environmental Awareness and Express Package Disposal Based on an Evolutionary Game Model. Environ. Dev. Sustain. 2023, 25, 6962–6986. [Google Scholar] [CrossRef]
- Yang, J.H.; Long, R.Y.; Chen, H.; Sun, Q.Q. A Comparative Analysis of Express Packaging Waste Recycling Models Based on the Differential Game Theory. Resour. Conserv. Recycl. 2021, 168, 105449. [Google Scholar] [CrossRef]
- Duan, H.B.; Song, G.H.; Qu, S.; Dong, X.B.; Xu, M. Post-Consumer Packaging Waste from Express Delivery in China. Resour. Conserv. Recycl. 2019, 144, 137–143. [Google Scholar] [CrossRef]
- Su, Y.H.; Duan, H.B.; Wang, Z.N.; Song, G.H.; Kang, P.; Chen, D.J. Characterizing the Environmental Impact of Packaging Materials for Express Delivery via Life Cycle Assessment. J. Clean. Prod. 2020, 274, 122961. [Google Scholar] [CrossRef]
- Zheng, Y.; Li, Z.M.; Chai, J.L. Progress and Prospects of International Carbon Peaking and Carbon Neutral Research—Based on Bibliometric Analysis (1991–2022). Front. Energy Res. 2023, 11, 1121639. [Google Scholar] [CrossRef]
- Liu, W.; Ouyang, H.J.; Liu, Q.; Cai, S.H.; Wang, C.; Xie, J.J.; Hu, W. Image Recognition for Garbage Classification Based on Transfer Learning and Model Fusion. Math. Probl. Eng. 2022, 2022, 4793555. [Google Scholar] [CrossRef]
- Li, Y.F.; Liu, W. Deep Learning-Based Garbage Image Recognition Algorithm. Appl. Nanosci. 2023, 13, 1415–1424. [Google Scholar] [CrossRef]
- Wu, Z.Z.; Li, H.Y.; Wang, X.F.; Wu, Z.J.; Zou, L.; Xu, L.X.; Tan, M. New Benchmark for Household Garbage Image Recognition. Tsinghua Sci. Technol. 2022, 27, 793–803. [Google Scholar] [CrossRef]
- Huang, J.; Tian, C.Y.; Ren, J.W.; Bian, Z.F. Study on Impact Acoustic-Visual Sensor-Based Sorting of ELV Plastic Materials. Sensors 2017, 17, 1325. [Google Scholar] [CrossRef]
- Woidasky, J.; Moesslein, J.; Wendler, P.; Kirchenbauer, D.; Wacker, D.; Gao, G.J.; Lang-Koetz, C. Identification and Sorting of Polymers in a Circular Economy Using Fluorescent Tracer Materials. Chem. Ing. Tech. 2020, 92, 441–451. [Google Scholar] [CrossRef]
- Gasde, J.; Woidasky, J.; Moesslein, J.; Lang-Koetz, C. Plastics Recycling with Tracer-Based-Sorting: Challenges of a Potential Radical Technology. Sustainability 2021, 13, 258. [Google Scholar] [CrossRef]
- Olscher, C.; Jandric, A.; Zafiu, C.; Part, F. Evaluation of Marker Materials and Spectroscopic Methods for Tracer-Based Sorting of Plastic Wastes. Polymers 2022, 14, 3074. [Google Scholar] [CrossRef]
- Zhou, J.; Zou, X.X.; Wong, W.K. Computer Vision-Based Color Sorting for Waste Textile Recycling. Int. J. Cloth. Sci. Technol. 2022, 34, 29–40. [Google Scholar] [CrossRef]
- Feng, Z.C.; Yang, J.; Chen, L.F.; Chen, Z.C.; Li, L.H. An Intelligent Waste-Sorting and Recycling Device Based on Improved EfficientNet. Int. J. Environ. Res. Public Health 2022, 19, 15987. [Google Scholar] [CrossRef]
- Lim, J.; Ahn, Y.; Kim, J. Optimal Sorting and Recycling of Plastic Waste as a Renewable Energy Resource Considering Economic Feasibility and Environmental Pollution. Process Saf. Environ. Prot. 2023, 169, 685–696. [Google Scholar] [CrossRef]
- El-Hefnawy, M.E.; Ismail, A.I.; Alhayyani, S.; Al-Goul, S.T.; Zayed, M.M.; Taleb, M.A. Immobilization of Strontium Aluminate into Recycled Polycarbonate Plastics towards an Afterglow and Photochromic Smart Window. Polymers 2023, 15, 119. [Google Scholar] [CrossRef]
- Alvarenga, L.M.; Xavier, T.P.; Barrozo, M.A.S.; Bacelos, M.S.; Lira, T.S. Determination of Activation Energy of Pyrolysis of Carton Packaging Wastes and Its Pure Components Using Thermogravimetry. Waste Manag. 2016, 53, 68–75. [Google Scholar] [CrossRef] [PubMed]
- Xiao, L.; Fan, R.R.; Wang, C.J.; Wang, J. Policy Analyses on Promoting the Recycling of Express Packages. Sustainability 2020, 12, 9504. [Google Scholar] [CrossRef]
- Hu, N.J.; Zhang, Q.; Li, C.L.; Sun, H.W. Policy Intervention Effect Research on Pesticide Packaging Waste Recycling: Evidence from Jiangsu, China. Front. Environ. Sci. 2022, 10, 922711. [Google Scholar] [CrossRef]
- Xu, Q.Y.; Shao, Z.; He, Y. Optimal Delivery Strategies for Packing Box Recycling in Online Platforms. J. Clean. Prod. 2020, 276, 124273. [Google Scholar] [CrossRef]
- Mao, J.; Cheng, J.Y.; Li, X.Y.; Zhao, H.G.; Lin, C.Y. Optimal Design of Reverse Logistics Recycling Network for Express Packaging Considering Carbon Emissions. Mathematics 2023, 11, 812. [Google Scholar] [CrossRef]
- Reijonen, H.; Bellman, S.; Murphy, J.; Kokkonen, H. Factors Related to Recycling Plastic Packaging in Finland’s New Waste Management Scheme. Waste Manag. 2021, 131, 88–97. [Google Scholar] [CrossRef]
- Sajid, M.J.; Gonzalez, E.D.R.S.; Zhan, J.; Song, X.H.; Sun, Y.B.; Xie, J. A Methodologically Sound Survey of Chinese Consumers’ Willingness to Participate in Courier, Express, and Parcel Companies’ Green Logistics. PLoS ONE 2021, 16, e0255532. [Google Scholar] [CrossRef]
- Bai, R.; Lin, B.Q. Are Residents Willing to Pay for Garbage Recycling: Evidence from a Survey in Chinese First-Tier Cities. Environ. Impact Assess. Rev. 2022, 95, 106789. [Google Scholar] [CrossRef]
- Cao, Y.; Heng, X.; Zhang, X.; Qu, M. Influence of Social Capital on Rural Household Garbage Sorting and Recycling Behavior: The Moderating Effect of Class Identity. Waste Manag. 2023, 158, 84–92. [Google Scholar] [CrossRef]
- He, Y.Z. Pricing of the Bus-Truck Co-Delivery Mode of Last Mile Delivery Considering Social Welfare Maximization. Sustainability 2023, 15, 376. [Google Scholar] [CrossRef]
- Wu, C.X.; Wu, J.J.; Wu, Y.; Wu, Q.H.; Lin, X.; Xiong, N.N. Design and Analysis of the Task Distribution Scheme of Express Center at the End of Modern Logistics. Electronics 2019, 8, 1141. [Google Scholar] [CrossRef]
- Wu, S.H.; Yang, Q.; Yang, Z.Z. Integrating Express Package Delivery Service with Offline Mobile Sales: A New Potential Solution to Sustainable Last-Mile Logistics in Rural China. Int. J. Logist.-Res. Appl. 2022. [Google Scholar] [CrossRef]
- Lyu, R.; Zhang, C.H.; Li, Z.T. Optimal Strategies of Green Express Packaging Recycling and Sales Mode in an Online Platform. J. Clean. Prod. 2023, 390, 136090. [Google Scholar] [CrossRef]
- Li, R.Y.; He, M.; He, H.Y.; Deng, Q.Y. Heuristic Column Generation for Designing an Express Circular Packaging Distribution Network. Oper. Res. 2022, 22, 1103–1126. [Google Scholar] [CrossRef]
- Liu, X.; Gou, Q.L.; Alwan, L.; Liang, L. Option Contracts: A Solution for Overloading Problems in the Delivery Service Supply Chain. J. Oper. Res. Soc. 2016, 67, 187–197. [Google Scholar] [CrossRef]
- Shan, H.M.; Tong, Q.Q.; Shi, J.; Zhang, Q. Risk Assessment of Express Delivery Service Failures in China: An Improved Failure Mode and Effects Analysis Approach. J. Theor. Appl. Electron. Commer. Res. 2021, 16, 2490–2514. [Google Scholar] [CrossRef]
- Lei, Z.; Duan, H.W.; Zhang, L.P.; Ergu, D.; Liu, F.Y. The Main Influencing Factors of Customer Satisfaction and Loyalty in City Express Delivery. Front. Psychol. 2022, 13, 1044032. [Google Scholar] [CrossRef]
- Venkatesh, V.; Morris, M.G.; Davis, D.F.D. User Acceptance of Information Technology: Toward a Unified View. MIS Q. 2003, 27, 425–478. [Google Scholar] [CrossRef]
- Laughrea, M.; Tam, J. Ribosomal Protein S1 and Initiation Factor IF3 Do Not Promote the Ribosomal Binding of Approximately 19-Nucleotide-Long mDNA and mRNA Models. Biochem. Cell Biol. Biochim. Biol. Cell. 1989, 67, 812–817. [Google Scholar] [CrossRef]
- Vallerand, J.R.; Blssonnette, R. Intrinsic, Extrinsic, and Amotivational Styles as Predictors of Behavior: A Prospective Study. J. Personal. 1992, 60, 599–620. [Google Scholar] [CrossRef]
- Thompson, R.L.; Higgins, C.A.; Howell, J.M. Personal Computing: Toward A Conceptual Model of Utilization. MIS Q. 1991, 15, 125–143. [Google Scholar] [CrossRef]
- Rogers, E.M. Diffusion of Innovation, 4th ed.; The Free Press: New York, NY, USA, 1995. [Google Scholar]
- Bandura, A. The Explanatory and Predictive Scope of Self-Efficacy Theory. J. Soc. Clin. Psychol. 1986, 4, 359–373. [Google Scholar] [CrossRef]
- Hill, R.J.; Fishbein, M.; Ajzen, I. Belief, Attitude, Intention and Behavior: An Introduction to Theory and Research. Contemp. Sociol. 1977, 6, 244–245. [Google Scholar] [CrossRef]
- Zeithaml, V.A. Consumer Perceptions of Price, Quality, and Value: A Means-End Model and Synthesis of Evidence. J. Mark. 1988, 52, 2–22. [Google Scholar] [CrossRef]
- Dodds, W.B.; Monroe, K.B.; Grewal, D. Effects of Price, Brand, and Store Information on Buyers’ Product Evaluations. J. Mark. Res. 1991, 28, 307–319. [Google Scholar]
- Hsu, C.L.; Lin, C.C. Effect of Perceived Value and Social Influences on Mobile App Stickiness and In-App Purchase Intention. Technol. Forecast. Soc. Chang. 2016, 108, 42–53. [Google Scholar] [CrossRef]
- Ming, J.R.; Zhang, J.; Yang, Y.N.; Chen, K.L. User Behavior Model and Empirical Study of Mobile Library Based on UTAUT. Libr. Forum 2017, 37, 70–77. [Google Scholar]
- Guo, J.; Wang, J.W. A Study on the Factors Influencing Mass Participation Behavior in Crowdsourcing Logistics Based on UTAUT Perspective. Oper. Res. Manag. 2017, 26, 1–6. [Google Scholar]
- Mu, X.Z.; Xue, L. A Study on the Classification Behavior of University Students in the Recycling Process of Take-Away Packaging. Environ. Eng. 2022, 40, 199–205. [Google Scholar]
- Fang, A.H.; Lu, M.M.; Liu, K.F. An Empirical Study on Users’ Willingness to Pay for Knowledge in Virtual Communities. Libr. Intell. Work. 2018, 62, 105–115. [Google Scholar]
- He, W.Q.; Nie, H.; Pei, L. An Exploratory Analysis of Factors Influencing Online Music Users’ Willingness to Pay. Mod. Intell. 2021, 41, 118–128. [Google Scholar]
- Song, T. Research on the Influencing Factors of Shopping App User’s Usage Behavior Based on UTAUT Model. Master’s Thesis, Shandong University, Jinan, China, 2017. [Google Scholar]
Disclaimer/Publisher’s Note: The statements, opinions and data contained in all publications are solely those of the individual author(s) and contributor(s) and not of MDPI and/or the editor(s). MDPI and/or the editor(s) disclaim responsibility for any injury to people or property resulting from any ideas, methods, instructions or products referred to in the content. |
© 2023 by the authors. Licensee MDPI, Basel, Switzerland. This article is an open access article distributed under the terms and conditions of the Creative Commons Attribution (CC BY) license (https://creativecommons.org/licenses/by/4.0/).



