Exploring Melbourne Metro Train Passengers’ Pre-Boarding Behaviors and Perceptions
Abstract
1. Introduction
2. Review of Relevant Literature
3. Methodology
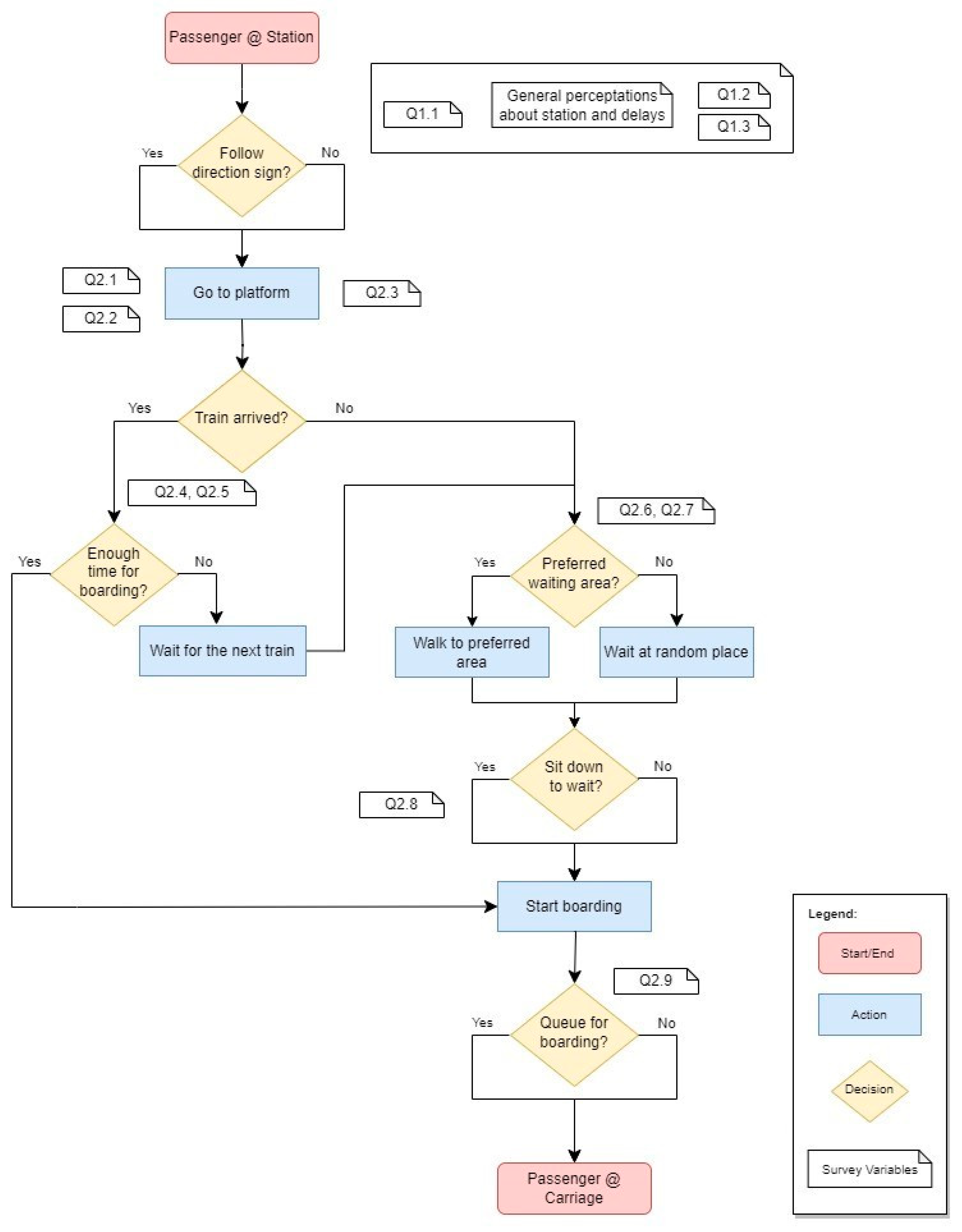
3.1. Pre-Boarding Assessment Framework
3.2. Passenger Survey
3.3. Data Analysis
4. Results
4.1. Pre-Boarding Behaviors and Perceptions
4.2. Pre-Boarding Behavior Differences by Traveller and Trip Characteristic Variables
4.2.1. Gender-Based Differences Revealed in Pre-Boarding Variables
4.2.2. Pre-Boarding Behavior Differences by Age Group
4.2.3. Pre-Boarding Behavior Differences by Travel Frequency
4.2.4. Pre-Boarding Behavior Differences by Travel Time
4.2.5. Pre-Boarding Behavior Differences by Waiting Time
4.2.6. Pre-Boarding Behavior Differences by Group Travel
4.2.7. Pre-Boarding Behavior Differences by Carry Small Item
4.2.8. Pre-Boarding Behavior Differences by Carry Large Item
4.2.9. Overall Assessment
5. Key Findings and Discussion
6. Conclusions
Author Contributions
Funding
Institutional Review Board Statement
Informed Consent Statement
Data Availability Statement
Conflicts of Interest
Appendix A
| Items | Category | Frequency | (%) |
|---|---|---|---|
| Gender | Male | 176 | 41.0 |
| Female | 253 | 59.0 | |
| Age Group | 18–29 | 108 | 25.2 |
| 30–44 | 191 | 44.5 | |
| 45–59 | 74 | 17.2 | |
| 60 and over | 56 | 13.1 | |
| Travel Frequency | Occasionally | 112 | 26.1 |
| less than once a week | 65 | 15.2 | |
| 1–4 days per week | 139 | 32.4 | |
| 5 days per week or more | 113 | 26.3 | |
| Travel Time | less than 15 min | 18 | 4.2 |
| 15–30 min | 162 | 37.8 | |
| 30–45 min | 172 | 40.1 | |
| more than 45 min | 77 | 17.9 | |
| Waiting Time | less than 5 min | 48 | 11.2 |
| 5–10 min | 261 | 60.8 | |
| 10–15 min | 101 | 23.5 | |
| more than 15 min | 19 | 4.4 | |
| Travel in Group | Never | 36 | 8.4 |
| Rarely | 95 | 22.1 | |
| Sometimes | 167 | 38.9 | |
| Often | 102 | 23.8 | |
| Always | 29 | 6.8 | |
| Carry Small Item | Never | 41 | 9.6 |
| Rarely | 68 | 15.9 | |
| Sometimes | 139 | 32.4 | |
| Often | 111 | 25.9 | |
| Always | 70 | 16.3 | |
| Carry Large Item | Never | 172 | 40.1 |
| Rarely | 135 | 31.5 | |
| Sometimes | 66 | 15.4 | |
| Often | 43 | 10.0 | |
| Always | 13 | 3.0 |
References
- Who We Are | Metro Trains n.d. Available online: https://www.metrotrains.com.au/who-we-are/ (accessed on 7 January 2023).
- Thevathasan, A.; Balachandran, B. Customers perceptions of metropolitan train services in Melbourne. In Proceedings of the 30th Australasian Transport Research Forum, Melbourne, Australia, 25–27 September 2007; pp. 1–15. [Google Scholar]
- De Oña, J.; De Oña, R. Quality of service in public transport based on customer satisfaction surveys: A review and assessment of methodological approaches. Transp. Sci. 2015, 49, 605–622. [Google Scholar] [CrossRef]
- Fonseca, F.; Pinto, S.; Brito, C. Service Quality and Customer Satisfaction in Public Transports. Int. J. Qual. Res. 2010, 4, 125–130. [Google Scholar]
- Harris, N.; Graham, D.; Anderson, R.; Li, H. The Impact of Urban Rail Boarding and Alighting Factors. In Proceedings of the Transportation Research Board 93rd Annual Meeting, Washington, DC, USA, 12–16 January 2014; pp. 1–13. [Google Scholar]
- Lam, W.H.K.; Cheung, C.Y.; Poon, Y.F. A Study of Train Dwelling Time at the Hong Kong Mass Transit Railway System. J. Adv. Transp. 1998, 32, 285–296. [Google Scholar] [CrossRef]
- Namgoong, H. Train Dwell Time Modeling Using Netlogo and Comparison of Boarding Strategies. SSRN Electron. J. 2022. [Google Scholar] [CrossRef]
- Ahn, S.H.; Kim, J.; Bekti, A.; Cheng, L.C.; Clark, E.; Robertson, M.; Salita, R. Real-time information system for spreading rail passengers across train carriages: Agent-based simulation study. In Proceedings of the ATRF 2016—Australasian Transport Research Forum 2016, Melbourne, Australia, 16–18 November 2016; p. 13p. [Google Scholar]
- Fang, J.; Fujiyama, T.; Wong, H. Modelling passenger distribution on metro platforms based on passengers’ choices for boarding cars. Transp. Plan. Technol. 2019, 42, 442–458. [Google Scholar] [CrossRef]
- Yang, X.; Dong, H.; Yao, X. Passenger distribution modelling at the subway platform based on ant colony optimization algorithm. Simul. Model. Pract. Theory 2017, 77, 228–244. [Google Scholar] [CrossRef]
- Seriani, S.; Fujiyama, T.; de Ana Rodríguez, G. Boarding and Alighting Matrix on Behaviour and Interaction at the Platform Train Interface. In Rail Research UK Association (RRUKA) 2016 Annual Conference; SPARK: London, UK, 2016. [Google Scholar]
- Shiwakoti, N.; Tay, R.; Stasinopoulos, P.; Woolley, P.J. Passengers’ awareness and perceptions of way finding tools in a train station. Saf. Sci. 2016, 87, 179–185. [Google Scholar] [CrossRef]
- Yang, J.; Shiwakoti, N.; Tay, R. Passengers’ Perception of Satisfaction and Its Relationship with Travel Experience Attributes: Results from an Australian Survey. Sustainability 2023, 15, 6645. [Google Scholar] [CrossRef]
- Yuan, F.; Sun, H.; Kang, L.; Wu, J. Passenger flow control strategies for urban rail transit networks. Appl. Math. Model. 2020, 82, 168–188. [Google Scholar] [CrossRef]
- Proulx, G.; Sime, J.D. To prevent ‘panic’in an underground emergency: Why not tell people the truth? In Fire Safety Science Third International Symposium; Routledge: Oxford, UK, 2006; pp. 843–852. [Google Scholar]
- Fruin, J.J. Designing for Pedestrians a Level of Service Concept; Polytechnic University: Seoul, Republic of Korea, 1970; ISBN 1085171744. [Google Scholar]
- Fitzpatrick, K.; Brewer, M.A.; Turner, S. Another look at pedestrian walking speed. Transp. Res. Rec. 2006, 1982, 21–29. [Google Scholar] [CrossRef]
- Helbing, D. A mathematical model for the behavior of pedestrians. Behav. Sci. 1991, 36, 298–310. [Google Scholar] [CrossRef]
- D’Acierno, L.; Botte, M.; Montella, B. Assumptions and simulation of passenger behaviour on rail platforms. Int. J. Transp. Dev. Integr. 2018, 2, 123–135. [Google Scholar] [CrossRef]
- Underground, L. Station Planning Standards and Guidelines; Transport for London: London, UK, 2012; p. 73. [Google Scholar]
- Wiggenraad, P. Alighting and Boarding Times of Passengers at Dutch Railway Stations; TRAIL Research School: Delft, The Netherlands, 2001. [Google Scholar]
- Fox, C.; Oliveira, L.; Kirkwood, L.; Cain, R. Understanding users’ behaviours in relation to concentrated boarding: Implications for rail infrastructure and technology. Adv. Transdiscipl. Eng. 2017, 6, 120–125. [Google Scholar] [CrossRef]
- Helbing, D.; Molnár, P. Social force model for pedestrian dynamics. Phys. Rev. E 1995, 51, 4282–4286. [Google Scholar] [CrossRef]
- Yang, X.; Yang, X.; Pan, F.; Kang, Y.; Zhang, J. The effect of passenger attributes on alighting and boarding efficiency based on social force model. Phys. A Stat. Mech. Appl. 2021, 565, 125566. [Google Scholar] [CrossRef]
- Laufer, J.; Planner, P. Passenger and Pedestrian Modelling at Transport Facilities. Proceedings of the 2008 Annual AIPTM Conference. 2008. Available online: https://www.researchgate.net/publication/228919806_Passenger_and_Pedestrian_Modelling_at_Transport_Facilities (accessed on 15 May 2023).
- Hu, J.; You, L.; Zhang, H.; Wei, J.; Guo, Y. Study on queueing behavior in pedestrian evacuation by extended cellular automata model. Phys. A Stat. Mech. Its Appl. 2018, 489, 112–127. [Google Scholar] [CrossRef]
- Zhang, Q.; Han, B.; Li, D. Modeling and simulation of passenger alighting and boarding movement in Beijing metro stations. Transp. Res. Part C Emerg. Technol. 2008, 16, 635–649. [Google Scholar] [CrossRef]
- Burstedde, C.; Klauck, K.; Schadschneider, A.; Zittartz, J. Simulation of pedestrian dynamics using a two-dimensional cellular automaton. Physica A two-dimensional cellular automaton. Phys. A 2016, 295, 507–525. [Google Scholar] [CrossRef]
- Alvarez, A.B.; Merchan, F.; Poyo, F.J.C.; George, R.J.C. A fuzzy logic-based approach for estimation of dwelling times of panama metro stations. Entropy 2015, 17, 2688–2705. [Google Scholar] [CrossRef]
- Gallo, M.; De Luca, G.; D’Acierno, L.; Botte, M. Artificial neural networks for forecasting passenger flows on metro lines. Sensors 2019, 19, 3424. [Google Scholar] [CrossRef] [PubMed]
- Yang, J.; Shiwakoti, N.; Tay, R. Train dwell time models—Development in the past forty years. In Proceedings of the Australasian Transport Research Forum 2019 Proceedings, Canberra, Australia, 30 September–2 October 2019; pp. 1–12. [Google Scholar]
- Daamen, W. Modelling Passenger Flows in Public Transport Facilities; Delft University Press: Delft, The Netherlands, 2004; pp. 1–377. ISBN 978-90-407-2521-0. [Google Scholar]
- Oliveira, L.C.; Fox, C.; Birrell, S.; Cain, R. Analysing passengers’ behaviours when boarding trains to improve rail infrastructure and technology. Robot. Comput. Integr. Manuf. 2019, 57, 282–291. [Google Scholar] [CrossRef]
- Volovski, M.; Ieronymaki, E.S.; Cao, C.; O’Loughlin, J.P. Subway station dwell time prediction and user-induced delay. Transp. A Transp. Sci. 2020, 17, 521–539. [Google Scholar] [CrossRef]
- Daamen, W.; Hoogendoorn, S.P. Pedestrian traffic flow operations on a platform: Observations and comparison with simulation tool SimPed. Adv. Transp. 2004, 15, 125–134. [Google Scholar]
- Seriani, S.; Fernandez, R.; Luangboriboon, N.; Fujiyama, T.; Haghani, M. Exploring the Effect of Boarding and Alighting Ratio on Passengers’ Behaviour at Metro Stations by Laboratory Experiments. J. Adv. Transp. 2019, 2019, 6530897. [Google Scholar] [CrossRef]
- Coxon, S.; Chandler, T.; Wilson, E. Testing the Efficacy of Platform and Train Passenger Boarding, Alighting and Dispersal Through Innovative 3D Agent-Based Modelling Techniques. Urban Rail Transit 2015, 1, 87–94. [Google Scholar] [CrossRef]
- Fritz, M. Effect of Crowding on Light Rail Passenger Boarding Times. Transp. Res. Rec. 1983, 908, 43–50. [Google Scholar]
- Cavana, R.Y.; Corbett, L.M.; Lo, Y.L.G. Developing zones of tolerance for managing passenger rail service quality. Int. J. Qual. Reliab. Manag. 2007, 24, 7–31. [Google Scholar] [CrossRef]
- Li, H.; Zhang, J.; Xia, L.; Song, W.; Bode, N.W.F. Comparing the route-choice behavior of pedestrians around obstacles in a virtual experiment and a field study. Transp. Res. Part C Emerg. Technol. 2019, 107, 120–136. [Google Scholar] [CrossRef]
- Liao, W.; Wagoum, A.U.K.; Bode, N.W.F. Route choice in pedestrians: Determinants for initial choices and revising decisions. J. R. Soc. Interface 2017, 14, 20160684. [Google Scholar] [CrossRef]
- Hoogendoorn, S.P.; Bovy, P.H.L. Pedestrian route-choice and activity scheduling theory and models. Transp. Res. Part B Methodol. 2004, 38, 169–190. [Google Scholar] [CrossRef]
- Kim, K.M.; Hong, S.P.; Ko, S.J.; Kim, D. Does crowding affect the path choice of metro passengers? Transp. Res. Part A Policy Pract. 2015, 77, 292–304. [Google Scholar] [CrossRef]
- Lee, D.K. Alternatives to P value: Confidence interval and effect size. Korean J. Anesthesiol. 2016, 69, 555–562. [Google Scholar] [CrossRef]
- Hamadneh, J.; Eszterg, D. Transportation Research Interdisciplinary Perspectives Multitasking onboard of conventional transport modes and shared autonomous vehicles. Transp. Res. Interdiscip. Perspect. 2021, 12, 100505. [Google Scholar] [CrossRef]
- Shiwakoti, N.; Tay, R.; Stasinopoulos, P.; Woolley, P. Passengers’ perceived ability to get out safely from an underground train station in an emergency situation. Cogn. Technol. Work 2018, 20, 367–375. [Google Scholar] [CrossRef]
- DOT. Department of Transport Annual Report. Natl. Dep. Transp. 2021, 1, 2014. [Google Scholar]
- Kim, H.; Kwon, S.; Wu, S.K.; Sohn, K. Why do passengers choose a specific car of a metro train during the morning peak hours? Transp. Res. Part A Policy Pract. 2014, 61, 249–258. [Google Scholar] [CrossRef]
- Preston, J.; Pritchard, J.; Waterson, B. Train overcrowding: Investigation of the provision of better information to mitigate the issues. Transp. Res. Rec. 2017, 2649, 1–10. [Google Scholar] [CrossRef]

| Survey Questions | Intended Insights | Implications |
|---|---|---|
| Q1.1 Select the most suitable option—How familiar are you with the station layout? | Insights into passengers’ comfort and ease in navigating the station environment | Providing better navigation system and direction sign at station |
| Q1.2 Select the most suitable option—Have you experienced unexpected delays or extra waiting time on the platform? | Understanding the general experience of delays | Improving service frequency and schedule planning |
| Q1.3 Select the most suitable option—How often do you have to wait extra time on the platform due to the platform is too crowded? | Insights into the frequency of delay caused by overcrowded platform | Shaping the strategy to manage crowd on the platform and better managing dwell time. |
| Q2.1 Agree or disagree—I prefer the shortest path if there are multiple routes to the platform. | Understanding the trade-off in choosing the route to the platform (prioritize time/walking distance) | Designing clear signage and providing wayfinding information |
| Q2.2 Agree or disagree—I prefer the less crowded path to the platform. | Understanding the trade-off in choosing the route to the platform (prioritize comfort/safety) | Provide clearer and wider pathway |
| Q2.3 Agree or disagree—I notice that passengers are not evenly distributed along the platform. | Perception of uneven passenger distribution on the platform | Improving platform layout for efficient use of available space |
| Q2.4 Agree or disagree—I don’t mind waiting for the next train if the current one is too crowded. | Assessing passengers’ willingness to wait for the next train under the scenario of crowded carriage | Help determine the need to increase service frequency or carriage capacity |
| Q2.5 Agree or disagree—Regardless the crowd level, I just want to get onboard as soon as possible. | Understanding passengers’ boarding behavior (prefer boarding sooner than waiting) | Guide boarding process and manage passenger flow |
| Q2.6 Yes or no—Do you have a preferred waiting area on the platform? | Identifying the chance of having a preferred waiting area | Signage pointing to various waiting areas |
| Q2.7 Agree or disagree—I would rather walk longer distances for a less crowded waiting area. | Understanding the preferred choices in the selection of waiting area | Improving and optimizing waiting area design |
| Q2.8 Agree or disagree—I’d like to sit down and wait for the next train. | Exploring preferences for sitting down while waiting | Increasing or decreasing seating on the platform |
| Q2.9 Agree or disagree—I am often confused as where to line up for boarding. | Assessing passengers’ level of confusion when it comes to queuing and boarding | Boarding queue indication/floor marking |
| Variable | Survey Questions | Category | Frequency | (%) |
|---|---|---|---|---|
| Station Familiarity | Q1.1 How familiar are you with the station layout? | Not at all familiar | 6 | 1.4 |
| Slightly familiar | 42 | 9.8 | ||
| Somewhat familiar | 71 | 16.6 | ||
| Moderately familiar | 124 | 28.9 | ||
| Very familiar | 186 | 43.4 | ||
| Delay_ Frequency | Q1.2 Have you experienced unexpected delays or extra waiting time on the platform? | Never | 24 | 5.6 |
| Sometimes | 270 | 62.9 | ||
| Often | 135 | 31.5 | ||
| Delay_ Crowded Platform | Q1.3 How often do you have to wait extra time on the platform due to the platform is too crowded? | Never | 54 | 12.6 |
| Rarely | 144 | 33.6 | ||
| Sometimes | 161 | 37.5 | ||
| Often | 56 | 13.1 | ||
| Always | 14 | 3.3 | ||
| Preferred Waiting Area | Q2.6 Do you have a preferred waiting area on the platform? | No | 119 | 27.7 |
| Yes | 310 | 72.3 |
| Variable | Survey Statements | Mean | SD |
|---|---|---|---|
| Choice_ Shortest Path | Q2.1—I prefer the shortest path if there are multiple routes to the platform. | 4.09 | 0.768 |
| Choice_ Less-crowded Path | Q2.2—I prefer the less crowded path to the platform. | 4.10 | 0.761 |
| Platform Passenger Distribution | Q2.3—I notice that passengers are not evenly distributed along the platform. | 3.86 | 0.837 |
| Choice_ Wait Next Train | Q2.4—I don’t mind waiting for the next train if the current one is too crowded. | 3.25 | 1.187 |
| Choice_ Boarding ASAP | Q2.5—Regardless the crowd level, I just want to get onboard as soon as possible. | 3.40 | 1.114 |
| Choice_ Walk Longer | Q2.7—I would rather walk longer distances for a less crowded waiting area. | 3.79 | 0.975 |
| Choice_ Sit for Waiting | Q2.8—Agree or disagree—I’d like to sit down and wait for the next train. | 3.59 | 1.012 |
| Boarding Confusion | Q2.9—I am often confused as where to line up for boarding. | 2.79 | 1.146 |
| Gender | Age Group | Travel Frequency | Travel Time | Waiting Time | Group Travel | Carry Small Item | Carry Large Item | |
|---|---|---|---|---|---|---|---|---|
| Q1.1 Station Familiarity | −0.088 | −0.010 | 0.178 | 0.039 | −0.142 | −0.074 | 0.066 | −0.123 |
| Q1.2 Delay_Frequency | 0.118 | −0.172 | 0.268 | 0.017 | 0.130 | 0.098 | 0.231 | 0.273 |
| Q1.3 Delay_Crowded Platform | 0.095 | −0.181 | 0.298 | 0.074 | 0.212 | 0.222 | 0.240 | 0.318 |
| Q2.1 Choice_Shortest Path | −0.106 | 0.019 | 0.116 | 0.032 | 0.022 | 0.093 | 0.029 | 0.124 |
| Q2.2 Choice_Less-crowded Path | −0.026 | 0.034 | 0.059 | 0.027 | 0.037 | 0.018 | 0.095 | 0.002 |
| Q2.3 Platform Passenger Distribution | 0.051 | −0.022 | 0.091 | 0.051 | 0.073 | 0.031 | 0.127 | 0.059 |
| Q2.4 Choice_Wait Next Train | 0.116 | 0.027 | 0.244 | −0.068 | 0.002 | 0.195 | 0.060 | 0.237 |
| Q2.5 Choice_Boarding ASAP | −0.011 | 0.005 | −0.026 | −0.074 | −0.115 | −0.048 | −0.044 | −0.024 |
| Q2.6 PreferredWaiting Area | 0.019 | −0.084 | 0.318 | −0.014 | −0.029 | 0.061 | 0.108 | 0.174 |
| Q2.7 Choice_Walk Longer | 0.032 | 0.015 | 0.009 | −0.013 | −0.040 | 0.075 | 0.011 | 0.010 |
| Q2.8 Choice_Sitting for Waiting | −0.040 | 0.014 | 0.045 | −0.028 | 0.069 | 0.042 | 0.069 | 0.050 |
| Q2.9 Boarding Confusion | 0.117 | −0.109 | 0.130 | −0.044 | 0.125 | 0.148 | 0.034 | 0.246 |
.Disclaimer/Publisher’s Note: The statements, opinions and data contained in all publications are solely those of the individual author(s) and contributor(s) and not of MDPI and/or the editor(s). MDPI and/or the editor(s) disclaim responsibility for any injury to people or property resulting from any ideas, methods, instructions or products referred to in the content. |
© 2023 by the authors. Licensee MDPI, Basel, Switzerland. This article is an open access article distributed under the terms and conditions of the Creative Commons Attribution (CC BY) license (https://creativecommons.org/licenses/by/4.0/).
Share and Cite
Yang, J.; Shiwakoti, N.; Tay, R. Exploring Melbourne Metro Train Passengers’ Pre-Boarding Behaviors and Perceptions. Sustainability 2023, 15, 11564. https://doi.org/10.3390/su151511564
Yang J, Shiwakoti N, Tay R. Exploring Melbourne Metro Train Passengers’ Pre-Boarding Behaviors and Perceptions. Sustainability. 2023; 15(15):11564. https://doi.org/10.3390/su151511564
Chicago/Turabian StyleYang, Jie, Nirajan Shiwakoti, and Richard Tay. 2023. "Exploring Melbourne Metro Train Passengers’ Pre-Boarding Behaviors and Perceptions" Sustainability 15, no. 15: 11564. https://doi.org/10.3390/su151511564
APA StyleYang, J., Shiwakoti, N., & Tay, R. (2023). Exploring Melbourne Metro Train Passengers’ Pre-Boarding Behaviors and Perceptions. Sustainability, 15(15), 11564. https://doi.org/10.3390/su151511564

