Analysis of Energy Laboratory Safety Management in China Based on the System-Theoretic Accident Model and Processes/System Theoretic Process Analysis STAMP/STPA Model
Abstract
1. Introduction
2. Principle of STAMP/STPA Model
3. Analysis of Energy Laboratory Safety Management in a Mining Resource University Based on the STAMP/STPA Model
3.1. Defining System-Level Hazards and Safety Constraints
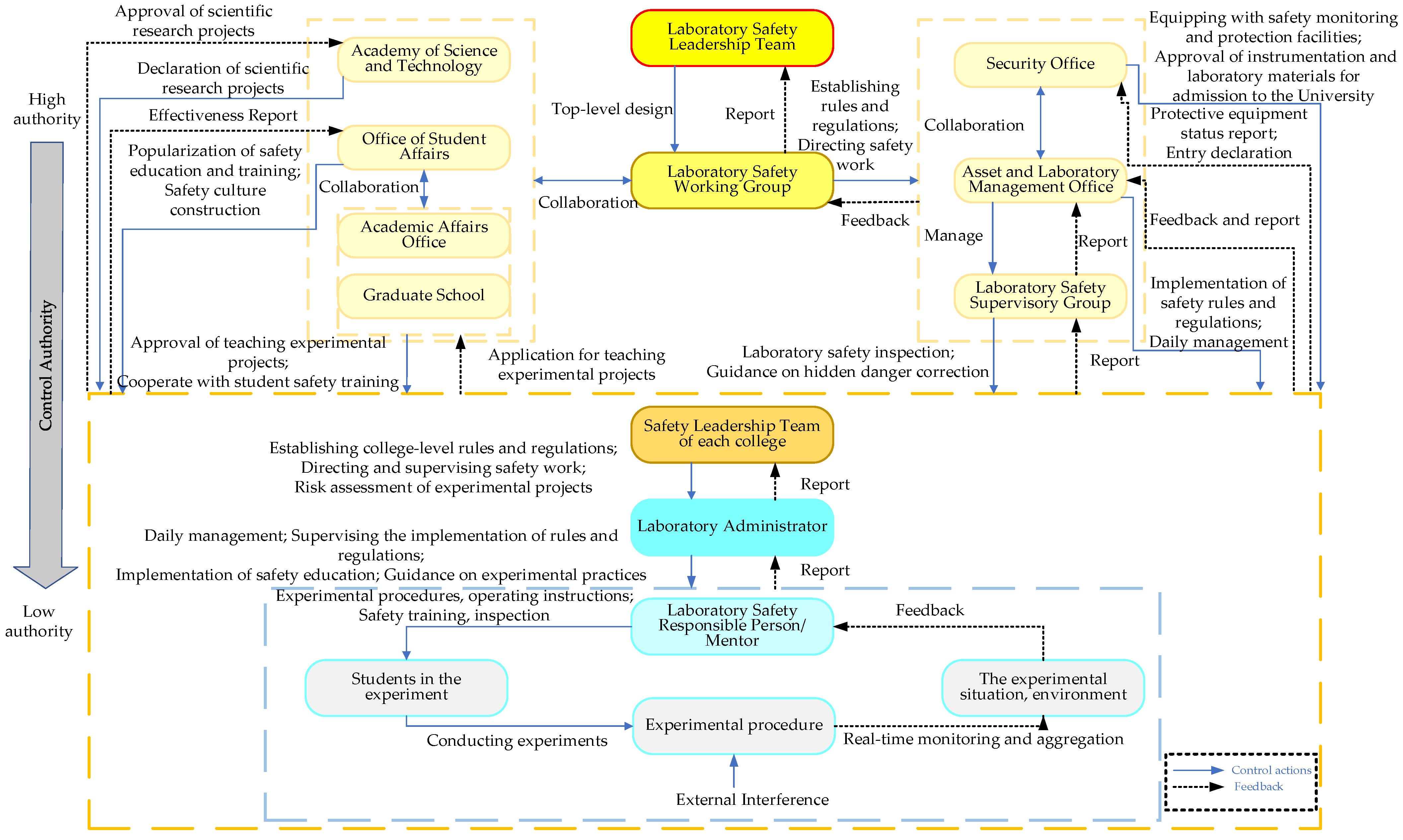
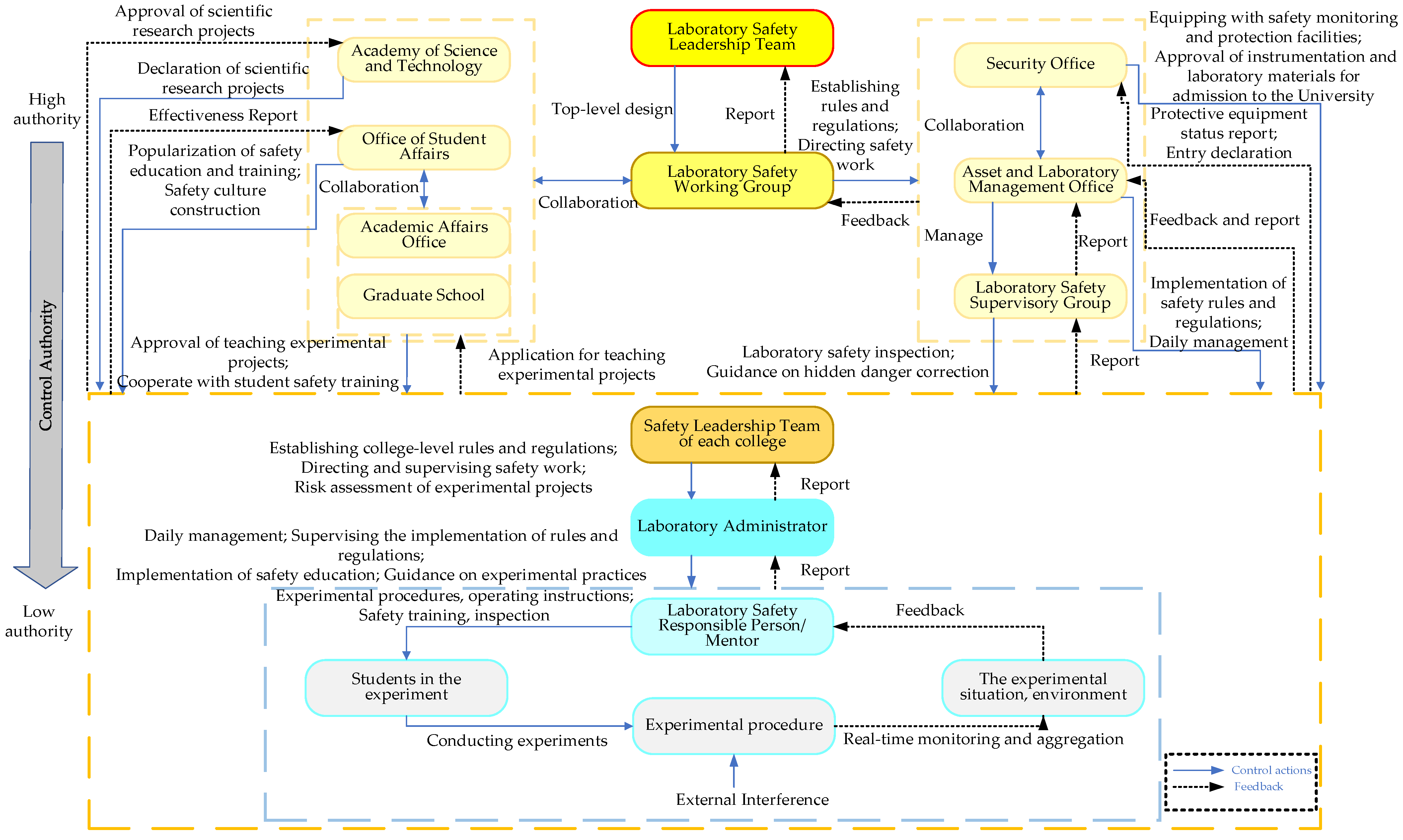
3.2. Building a STAMP Model for Laboratory Safety Management System
3.3. Identifying Unsafe Control Actions
3.4. Key Causal Factors Analysis
4. Preventive Measures for Potential Hazards of Laboratory Safety Management System
4.1. Short-Term Measures to Improve Laboratory Safety Management
4.2. Long-Term Countermeasures to Improve Laboratory Safety Management
5. Conclusions
Author Contributions
Funding
Data Availability Statement
Acknowledgments
Conflicts of Interest
References
- Song, Z.; Cai, M.; Xie, H. Realistic dilemmas and coping strategies of laboratory safety inspection in colleges and universities. Exp. Technol. Manag. 2021, 38, 292–296. [Google Scholar]
- Ye, Y.; Ma, J.; Zhao, Y.; Shen, Y.; Ren, Z. Research on statistical analysis and safety management countermeasures based on 150 laboratory accidents. Exp. Technol. Manag. 2020, 37, 317–322. [Google Scholar]
- Peng, G. Construction and analysis of laboratory safety scenarios in colleges and universities. Exp. Technol. Manag. 2021, 38, 283–287. [Google Scholar]
- General Office of the Ministry of Education. Notice on Organizing Laboratory Safety Inspection Work in Higher Education Institutions in 2022, Letter of the Office of Education Development [2022] No. 11 [Z]. 2022. Available online: http://www.moe.gov.cn/srcsite/A03/s7050/202204/t20220406_614080.html (accessed on 2 December 2022).
- Ministry of Education. Response to Recommendation No. 6846 of the Fifth Session of the Thirteenth National People’s Congress, Textbook Letter Recommendation [2022] 224 [Z]. 2022. Available online: http://www.moe.gov.cn/jyb_xxgk/xxgk_jyta/jyta_kjs/202209/t20220923_664170.html (accessed on 2 December 2022).
- Zhan, Z.; Li, G.; Zhang, Z.; Zhao, D.; Lu, S. Research on key influencing factors of hazardous chemical laboratory safety and layout optimization. Exp. Technol. Manag. 2021, 38, 261–266. [Google Scholar]
- Du, L.; Zheng, Q.; Jiang, X.; Li, J. Safety management of university laboratories based on Heinrich’s accident causation theory. Exp. Technol. Manag. 2021, 38, 257–260. [Google Scholar]
- Yang, Y.; Reniers, G.; Chen, G.; Goerlandt, F. A bibliometric review of laboratory safety in universities. Saf. Sci. 2019, 120, 14–24. [Google Scholar] [CrossRef]
- Stuart, R.B.; McEwen, L.R. The safety “use case”: Co-developing chemical information management and laboratory safety skills. J. Chem. Educ. 2016, 93, 516–526. [Google Scholar] [CrossRef]
- Tanjin Amin, M.; Khan, F.; Amyotte, P. A Bibliometric Review of Process Safety and Risk Analysis, Process Safety and Environmental Protection. Process Saf. Environ. Prot. 2019, 126, 366–381. [Google Scholar] [CrossRef]
- Liu, J.; Yuan, Z. Discussion on the construction of laboratory safety management system in universities under the background of “new engineering”. Res. Explor. Lab. 2022, 41, 327–332. [Google Scholar] [CrossRef]
- Li, B.; Huang, K.; Ai, S. Laboratory safety management concepts of world class universities and practices of Tsinghua University. Lab. Res. Explor. 2022, 41, 299–305. [Google Scholar] [CrossRef]
- Xu, Z.; He, A.; Li, B.; Chen, Q. Research on the safety management of university laboratories in response to the decentralization effect of responsibility. Exp. Technol. Manag. 2022, 39, 235–240. [Google Scholar] [CrossRef]
- Love, T.S.; Roy, K.R.; Sirinides, P. A national study examining safety factors and training associated with STEM education and CTE laboratory accidents in the United States. Saf. Sci. 2023, 160, 106058. [Google Scholar] [CrossRef]
- Lv, P.; Zhu, S.; Pang, L. Statistical analysis of laboratory accidents in Chinese universities from 2011 to 2021. Process Saf. Progress 2023, 1–17. [Google Scholar] [CrossRef]
- Gao, X.; Raman, A.A.A.; Hizaddin, H.F.; Buthiyappan, A.; Bello, M.M. Bayesian networks based laboratory retrofitting towards inherent safety: A risk-based implementation framework. J. Loss Prev. Process Ind. 2023, 83, 105036. [Google Scholar] [CrossRef]
- Yang, F.; Li, S.; Shi, Y. Bradley curve model for laboratory safety management in colleges and universities. Exp. Technol. Manag. 2023, 40, 211–215. [Google Scholar] [CrossRef]
- Huang, X.; Li, T.; Rao, X.; Huang, J. Research and Exploration on the Model of Joint Government and University Supervision of Laboratories [J/OL]. Laboratory Technology and Management: 1–7 [2023-04-04]. Available online: http://kns.cnki.net/kcms/detail/11.2034.T.20230322.1709.010.html (accessed on 31 March 2023).
- Zhou, Y.X.; Wu, L.Y.; Zhang, Y.D. A study on the influencing factors of laboratory safety management in universities based on 24Model-D-ISM. Exp. Technol. Manag. 2023, 40, 203–210. [Google Scholar] [CrossRef]
- Lu, Z. Analysis of China students’ laboratory accidents in the past 39 years and the laboratory management reform in the future. Educ. Chem. Eng. 2023, 42, 54–60. [Google Scholar] [CrossRef]
- Sun, Y.; Liu, H.; Wang, H. Third-Party Inspection Mechanism to Help University Laboratory Safety Management [J/OL]. Laboratory Technology and Management: 1–8 [2023-07-20]. Available online: http://kns.cnki.net/kcms/detail/11.2034.T.20230714.1351.002.html (accessed on 2 April 2023).
- Li, X.; Chen, J.; Cai, L.; Huang, L.; Deng, X.; Fang, J. Development of laboratory safety education training and examination system. Lab. Res. Explor. 2023, 42, 321–324. [Google Scholar] [CrossRef]
- McCormack, P.; Read, G.J.M.; Hulme, A.; Lane, B.R.; McLean, S.; Salmon, P.M. Using systems thinking-based risk assessment methods to assess hazardous manual tasks: A comparison of Net-HARMS, EAST-BL, FRAM and STPA. Ergonomics 2023, 66, 609–626. [Google Scholar] [CrossRef]
- Mariat, J.E.; Siddartha, K.; Islam, B.; Chen, S.; Paul, J. Comparison of FTA and Stpa Approaches: A Brake-by-Wire Case Study. Available online: https://ssrn.com/abstract=4394251 (accessed on 19 July 2023).
- Sahay, R.; Estay, D.A.S.; Meng, W.; Jensen, C.D.; Bruhn Barfod, M. A comparative risk analysis on CyberShip system with STPA-Sec, STRIDE and CORAS. Comput. Secur. 2023, 128, 103179. [Google Scholar] [CrossRef]
- Niu, F.; Wang, Y.; Zhou, C. Causal analysis of subway construction safety accidents based on STAMP model. J. Civ. Eng. Manag. 2016, 33, 73–78. [Google Scholar]
- Hu, J.; Dong, S.; Wang, R.; Zhang, X. Construction of a typical accident-positive model of the LNG reserve database based on STAMP-STPA. Pet. Sci. Bull. 2021, 3, 481–493. [Google Scholar]
- Zhu, M.; Huang, L.; Xie, C.; Shi, F.; Tao, K. Safety analysis of LNG ship-to-ship barge system based on STAMP/STPA. Traffic Inf. Saf. 2021, 39, 44–52. [Google Scholar]
- Qu, Y.; Zhu, N.; Ruan, X. Discussion of safety education in science and technology laboratories based on STAMP model. Exp. Technol. Manag. 2021, 38, 292–296. [Google Scholar]
- Gao, W. Causal analysis of laboratory explosion accidents in universities based on STAMP model. Exp. Technol. Manag. 2021, 38, 265–268. [Google Scholar] [CrossRef]
- Huang, J.L.; Gan, X.S.; Wei, X.L.; Wu, Y.H.; Guo, R.Z. Critical node analysis of aviation accident network based on STPA method. J. Saf. Environ. 2022, 22, 1993–2002. [Google Scholar] [CrossRef]
- Wang, J.; Pan, Z.; Wang, J.; Tian, M.; Liu, S. Safety risk analysis of assembly building hoisting construction based on STPA and fuzzy BN. China Sci. Technol. Saf. Prod. 2022, 18, 12–19. [Google Scholar]
- Yang, X.; He, F.; He, Q.; Xu, C.; Lin, Y. Analysis and control of the causes of fatigue in inspection and maintenance based on system theory process analysis. Sci. Technol. Eng. 2022, 22, 14502–14510. [Google Scholar]
- Niu, J.; Gan, X.; Wei, X.; Wang, M. Aviation human factors analysis based on ATHEANA-STPA hybrid method. Adv. Aeronaut. Eng. 2023, 14, 81–89. [Google Scholar] [CrossRef]
- Ma, M.; Zhang, Y.; Li, Y.; Guo, J. Safety verification method for fully automated driverless complex operation scenarios based on STAMP and model checking. Railw. Stand. Des. 2023, 1–9. [Google Scholar] [CrossRef]
- Kang, E.-Y.; Hacks, S. Safety & Security Analysis of a Manufacturing System using Formal Verification and Attack-Simulation. In Proceedings of the 2023 12th Mediterranean Conference on Embedded Computing (MECO), Budva, Montenegro, 9 June 2023; pp. 1–8. [Google Scholar] [CrossRef]
- Bu, Y.; Wu, Y.; Li, X.; Pei, Y. Operational risk analysis of a containerized lithium-ion battery energy storage system based on STPA and fuzzy evaluation. Process Saf. Environ. Prot. 2023, 176, 627–640. [Google Scholar] [CrossRef]
- Bensaci, C.; Zennir, Y.; Pomorski, D.; Innal, F.; Lundteigen, M.A. Collision hazard modeling and analysis in a multi-mobile robots system transportation task with STPA and SPN. Reliab. Eng. Syst. Saf. 2023, 234, 109138. [Google Scholar] [CrossRef]
- Chen, Z.; Shi, J.; Ye, Y.; Wang, Y.; Wang, H. Research on risk management and prevention and control system of major disasters in coal mine based on fish-bone diagram and STAMP/STPA model. Int. J. Front. Eng. Technol. 2022, 4, 86–95. [Google Scholar] [CrossRef]
- Leveson Nancy, G. Engineering a Safer World: Systems Thinking Applied to Safety; The MIT Press: Cambridge, MA, USA, 2012. [Google Scholar]
- Zhang, H.; Gan, X.; Sun, J.; Zhao, G.; Han, B. Safety analysis of low-altitude UAV conflict relief based on STPA-TOPAZ. J. Aeronaut. 2021, 42, 325354. [Google Scholar]
- Shao, Q.; Xu, N.; Li, W. Application of HAZOP-LOPA analysis in engineering teaching laboratories. Lab. Res. Explor. 2021, 40, 304–308. [Google Scholar]
- Shi, T.; Guo, H.; Yao, P.; Li, S.; Qu, Y. Construction and practice of laboratory safety responsibility system in colleges and universities. Exp. Technol. Manag. 2020, 37, 13–16. [Google Scholar]
- Bin, W.; Yingjin, D.; Zhang, X. Construction and practice of safety production management system in colleges and universities. Lab. Explor. Res. 2018, 37, 302–306. [Google Scholar]
- Du, Y.; Feng, J.; Zhang, X. Summary of the three-year inspection of laboratory safety in colleges and universities (II): The current situation of laboratory safety management in colleges and universities from the safety inspection. Exp. Technol. Manag. 2018, 35, 5–11. [Google Scholar]
- Wang, J.; Wang, S.; Ren, J.; Tian, L. Exploration and practice of laboratory safety management system construction in colleges and universities under the new situation. Exp. Technol. Manag. 2019, 36, 235–238, 252. [Google Scholar]
- Peng, H.; Shen, B.; Ding, Z.; Zhao, L.; Zheng, W. Multi-departmental linkage to build a university laboratory EHS management system. Lab. Res. Explor. 2020, 39, 299–303. [Google Scholar]
- Li, K.; Zhou, L.; Wu, C. Exploration and practice of laboratory information security mechanism in colleges and universities. Exp. Technol. Manag. 2021, 38, 286–290. [Google Scholar]
- Fang, D.; Jing, J.; Zhang, X.; Zhao, X.; Wang, Y. Thinking and exploration on the construction of laboratory management system of first-class universities in the new era. Exp. Technol. Manag. 2019, 36, 7. [Google Scholar]



| Number | Personal Injury | Economic Losses | Environmental Impact | Instrument Damage | 
|---|---|---|---|---|
| B-1 | 1–2 deaths or >3 poisonings/serious injuries at a time | Direct economic losses > CNY 1 million | The surrounding environment is seriously polluted, and there are mass incidents | Major instrumentation destruction, infrastructure damage | 
| B-2 | Seriously injured < 3 people, no deaths | Direct economic losses between CNY 500,000 and CNY 1 million | Environmental pollution in the surrounding area | Major instrumentation destruction, infrastructure damage | 
| B-3 | There were minor injuries | Direct economic losses between CNY 50,000 yuan and CNY 500,000 | Environmental pollution in the laboratory | Larger instruments and equipment were damaged | 
| B-4 | No casualties | Direct economic losses < CNY 50,000 | Minor environmental pollution in the laboratory | General instrumentation damaged | 
| B-5 | No casualties | No direct economic losses | No environmental pollution | Equipment malfunction | 
| Number | System-Level Hazards | Accidents | 
|---|---|---|
| H-1 | Violation of the operation | (B-1, B-2, B-3, B-4, B-5) | 
| H-2 | Illegal storage/handling of hazardous chemicals | (B-1, B-2, B-3, B-4) | 
| H-3 | Violation of the treatment of three wastes | (B-1, B-2, B-3, B-4) | 
| H-4 | Equipment aging, failure, defects | (B-2, B-3, B-4, B-5) | 
| H-5 | Aging or short-circuiting of the wire | (B-3, B-4, B-5) | 
| H-6 | Reaction out of control | (B-1, B-2, B-3, B-4, B-5) | 
| ID | The Subject of Laboratory Safety Management | Corresponding System-Level Safety Constraints | 
|---|---|---|
| 1 | Laboratory Safety Leadership Team | Zero tolerance for laboratory safety accidents Safety is a top priority | 
| 2 | Laboratory Safety Working Group | Establish a laboratory safety management system with a clear hierarchy and responsibilities | 
| 3 | Office of Student Affairs | Laboratory safety training extended to all students The effect of safety culture construction is remarkable | 
| 4 | Academy of Science and Technology | Strict approval of scientific research projects and adequate identification of dangerous experiments | 
| 5 | Academic Affairs Office | Laboratory safety training extended to all students Strict approval of scientific research projects and adequate identification of dangerous experiments | 
| 6 | Graduate School | A rigorous review of teaching experiment projects Timely coordination of safety training | 
| 7 | Security Office | Strict entry and exit system Standardized access process with strict approval execution | 
| 8 | Laboratory Safety Supervision Team | The supervisory team is professional in safety inspection and adequate in hidden danger investigation Timely guidance and complete records | 
| 9 | Asset and Laboratory Management Office | Implementation of safety management regulations, continuous and adequate supervision Professional and continuous laboratory safety education Laboratory classification and management are clear, and the daily management ledger is clear | 
| 10 | Safety Leadership Team of each college | Faculty laboratory regulations are targeted Guidance and supervision need to be adequate and continuous Risk assessment of experimental projects is professional and accurate Establishment of laboratory classification and management ledger | 
| 11 | Laboratory Administrator | Laboratory use ledger and material ledger are clear and accurate Timely reporting of safety inspections and hidden dangers Timely reporting of hidden danger rectification status reports Complete implementation of laboratory safety management regulations Supervise the effective and continuous implementation of safety education Laboratory routine safety checks and hidden danger checks are adequate Timely and continuous follow-up of hidden danger correction guidance Professional and conscientious instruction of experimental operation specifications | 
| 12 | Laboratory Safety Responsible Person/Mentor | Careful instruction of experiments Professional and effective safety education Adequate safety check before the experiment | 
| 13 | Students in the experiment | Laboratory safety exam passed Well prepared for experiments Proficiency and standardization of procedures in experiments | 
| 14 | The experimental situation, environment | Accurate and timely feedback on experiments | 
| 15 | Experimental procedure | The monitoring system is sound and implemented Monitoring equipment is intact and can be monitored in real time | 
| Level/Type | Not Providing Causes Hazard | Providing Causes Hazard | Too Early, Too Late, Out of Order | Stopped Too Soon, Applied Too Long | 
|---|---|---|---|---|
| Laboratory Safety Working Group | UCA-1 The established laboratory safety management system is not clear | |||
| Asset and Laboratory Management Office | UCA-2 Did not provide lab safety training for all students and faculty | UCA-3 Unclear grading and classification of laboratory safety management | ||
| Laboratory Safety Supervision Team | UCA-4 Incomplete safety inspection and inadequate guidance for hidden danger rectification | UCA-5 Safety checks are not timely | ||
| Security Office | UCA-6 Inadequate approval rules for entering and exiting the school | |||
| Graduate School, Academic Affairs Office | UCA-7 No ongoing assistance with laboratory safety training | |||
| Office of Student Affairs | UCA-8 Laboratory safety training not provided for all students | UCA-9 Inadequate construction of safety culture | ||
| Academy of Science and Technology | UCA-10 Inadequate risk assessment of scientific research experimental projects | |||
| Safety Leadership Team of each college | UCA-11 Faculty-level laboratory safety management regulations are not well targeted; laboratory grading and classification ledgers are not standardized | |||
| Laboratory Administrator | UCA-12 Inadequate laboratory safety checks; inadequate daily safety management | UCA-13 Laboratory safety education is not continuously carried out; the guidance for the rectification of hidden dangers is not continuously followed | ||
| Laboratory Safety Manager/Mentor | UCA-14 Inadequate safety inspection before the experiment; safety training before the experiment is not detailed | UCA-15 No continuous guidance of the experimental process | ||
| Students in the experiment | UCA-16 Inadequate preparation of experiments; experimental procedures and operations are not standardized; reporting of experiments is not standardized | 
| Unsafe Control Actions (UCAs) | Key Causal Factors (CFs) | Corresponding System-Level Hazards | 
|---|---|---|
| UCA-1 | CF-1 Crossed responsibilities of various functional departments, unclear boundaries of responsibilities, different safety management objectives | (H-1, H-2, H-3, H-4, H-5) | 
| UCA-2 | CF-2 Lack of professional laboratory safety managers | (H-1, H-2, H-3, H-4, H-5, H-6) | 
| UCA-3 | CF-2 Lack of professional laboratory safety managers | (H-1, H-2, H-3, H-4, H-5, H-6) | 
| UCA-4 | CF-3 Lack of professional security inspectors and systematic inspection methods | (H-1, H-2, H-3, H-4, H-5, H-6) | 
| UCA-5 | CF-2 Lack of professional laboratory safety managers | (H-1, H-2, H-3, H-4, H-5, H-6) | 
| UCA-6 | CF-2 Lack of professional laboratory safety managers | (H-1, H-2, H-3, H-4, H-5, H-6) | 
| UCA-7 | CF-1 Crossed responsibilities of various functional departments, unclear boundaries of responsibilities, different safety management objectives | (H-1, H-2, H-3, H-4, H-5, H-6) | 
| UCA-8 | CF-1 Crossed responsibilities of various functional departments, unclear boundaries of responsibilities, different safety management objectives | (H-1, H-2, H-3, H-4, H-5, H-6) | 
| UCA-9 | CF-4 Lack of safety awareness, failure to carry out targeted laboratory safety activities | (H-1, H-2, H-3, H-4, H-5, H-6) | 
| UCA-10 | CF-5 Lack of professional experimental project risk assessors | (H-1, H-2, H-3, H-4, H-5, H-6) | 
| UCA-11 | CF-6 Lack of professional safety personnel within the leadership team of laboratory safety at the faculty level | (H-1, H-2, H-3, H-4, H-5, H-6) | 
| UCA-12 | CF-7 Lack of faculty-level laboratory safety office and insufficient professionalism of laboratory administrators | (H-1, H-2, H-3, H-4, H-5, H-6) | 
| UCA-13 | CF-8 Inadequate supervision, the lab manager is a part-time safety manager working part-time on other duties | (H-1, H-2, H-3, H-4, H-5, H-6) | 
| UCA-14 | CF-9 Low sense of security responsibility and low security awareness | (H-1, H-2, H-3, H-4, H-5, H-6) | 
| UCA-15 | CF-9 Low sense of security responsibility and low security awareness | (H-1, H-2, H-3, H-4, H-5, H-6) | 
| UCA-16 | CF-10 Low sense of student safety responsibility, lack of safety awareness, lack of safety education, and weak safety knowledge | (H-1, H-2, H-3, H-4, H-5, H-6) | 
| Level/Type | Unsafe Control Actions | Safety Constraints (SCs) | 
|---|---|---|
| Laboratory Safety Working Group | UCA-1-(H-1, H-2, H-3, H-4, H-5) | SC-1 Establish a laboratory safety management system with a clear hierarchy and responsibilities | 
| Asset and Laboratory Management Office | UCA-2-(H-1, H-2, H-3, H-4, H-5, H-6) UCA-3-(H-1, H-2, H-3, H-4, H-5, H-6) | SC-2 Implementation of safety management regulations, continuous and adequate supervision SC-3 Professional and continuous laboratory safety education SC-4 Laboratory classification and management are clear, and the daily management ledger is clear | 
| Laboratory Safety Supervision Team | UCA-4-(H-1, H-2, H-3, H-4, H-5, H-6) UCA-5-(H-1, H-2, H-3, H-4, H-5, H-6) | SC-5 The supervisory team is professional in safety inspection and adequate in hidden danger investigation SC-6 Timely guidance and complete records | 
| Security Office | UCA-6-(H-1, H-2, H-3, H-4, H-5, H-6) | SC-7 Strict entry and exit system SC-8 Standardized access process with strict approval execution | 
| Graduate School, Academic Affairs Office | UCA-7-(H-1, H-2, H-3, H-4, H-5, H-6) | SC-9 Laboratory safety training extended to all students SC-10 Strict approval of scientific research projects and adequate identification of dangerous experiments SC-11 A rigorous review of teaching experiment projects Timely coordination of safety training | 
| Office of Student Affairs | UCA-8-(H-1, H-2, H-3, H-4, H-5, H-6) UCA-9-(H-1, H-2, H-3, H-4, H-5, H-6) | SC-12 Laboratory safety training extended to all students SC-13 The effect of safety culture construction is remarkable | 
| Academy of Science and Technology | UCA-10-(H-1, H-2, H-3, H-4, H-5, H-6) | SC-14 Strict approval of scientific research projects and adequate identification of dangerous experiments | 
| Safety Leadership Team of each college | UCA-11-(H-1, H-2, H-3, H-4, H-5, H-6) | SC-15 Faculty laboratory regulations are targeted SC-16 Guidance and supervision need to be adequate and continuous SC-17 Risk assessment of experimental projects is professional and accurate SC-18 Establishment of laboratory classification and management ledger | 
| Laboratory Administrator | UCA-12-(H-1, H-2, H-3, H-4, H-5, H-6) UCA-13-(H-1, H-2, H-3, H-4, H-5, H-6) | SC-19 Laboratory use ledger and material ledger are clear and accurate SC-20 Timely reporting of safety inspections and hidden dangers SC-21 Timely reporting of hidden danger rectification status reports SC-22 Complete implementation of laboratory safety management regulations SC-23 Supervise the implementation of safety education in an effective and continuous manner SC-24 Laboratory routine safety checks and hidden danger checks are adequate SC-25 Timely and continuous follow-up of hidden danger correction guidance SC-26 Professional and conscientious instruction of experimental operation specifications | 
| Laboratory Safety Manager/Mentor | UCA-14-(H-1, H-2, H-3, H-4, H-5, H-6) UCA-15-(H-1, H-2, H-3, H-4, H-5, H-6) | SC-27 Careful instruction of experiments SC-28 Professional and effective safety education SC-29 Adequate safety check before the experiment | 
| Students in the experiment | UCA-16-(H-1, H-2, H-3, H-4, H-5, H-6) | SC-30 Laboratory safety exam passed SC-31 Well prepared for experiments SC-32 Proficiency and standardization of procedures in experiments | 
| Disclaimer/Publisher’s Note: The statements, opinions and data contained in all publications are solely those of the individual author(s) and contributor(s) and not of MDPI and/or the editor(s). MDPI and/or the editor(s) disclaim responsibility for any injury to people or property resulting from any ideas, methods, instructions or products referred to in the content. | 
© 2023 by the authors. Licensee MDPI, Basel, Switzerland. This article is an open access article distributed under the terms and conditions of the Creative Commons Attribution (CC BY) license (https://creativecommons.org/licenses/by/4.0/).
Share and Cite
Zhong, S.; Du, J.; Jiang, X. Analysis of Energy Laboratory Safety Management in China Based on the System-Theoretic Accident Model and Processes/System Theoretic Process Analysis STAMP/STPA Model. Sustainability 2023, 15, 11505. https://doi.org/10.3390/su151511505
Zhong S, Du J, Jiang X. Analysis of Energy Laboratory Safety Management in China Based on the System-Theoretic Accident Model and Processes/System Theoretic Process Analysis STAMP/STPA Model. Sustainability. 2023; 15(15):11505. https://doi.org/10.3390/su151511505
Chicago/Turabian StyleZhong, Shuheng, Jinping Du, and Xidi Jiang. 2023. "Analysis of Energy Laboratory Safety Management in China Based on the System-Theoretic Accident Model and Processes/System Theoretic Process Analysis STAMP/STPA Model" Sustainability 15, no. 15: 11505. https://doi.org/10.3390/su151511505
APA StyleZhong, S., Du, J., & Jiang, X. (2023). Analysis of Energy Laboratory Safety Management in China Based on the System-Theoretic Accident Model and Processes/System Theoretic Process Analysis STAMP/STPA Model. Sustainability, 15(15), 11505. https://doi.org/10.3390/su151511505
 
        

 
       