Next Article in Journal
Identification of Aquifer and Pumped Well Parameters Using the Data Hidden in Non-Linear Losses
Previous Article in Journal
Are Rainwater and Stormwater Part of the Urban CE Efficiency?
 
 
Font Type:
Arial Georgia Verdana
Font Size:
Aa Aa Aa
Line Spacing:
Column Width:
Background:
Article

Optimal Ordering Decisions in Portfolio Procurement Considering Spot Price Fluctuation

1
College of Economics and Management, Qingdao University of Science and Technology, Qingdao 266101, China
2
College of Economics and Management, Shandong University of Science and Technology, Qingdao 266590, China
3
College of Economics and Management, Binzhou University, Binzhou 256600, China
4
Department of Decision Sciences, Macau University of Science and Technology, Taipa, Macao
*
Authors to whom correspondence should be addressed.
Sustainability 2023, 15(14), 11169; https://doi.org/10.3390/su151411169
Submission received: 5 June 2023 / Revised: 10 July 2023 / Accepted: 14 July 2023 / Published: 18 July 2023

Abstract

This paper studies a newsvendor’s optimal ordering decisions in portfolio procurement from long-term contracts and spot purchases. In portfolio procurement, the newsvendor can order commodities in a long-term contract to meet market demand, and the excess demands can be supplemented from the spot market. Firstly, the newsvendor’s optimal ordering quantity in long-term contracts to maximize the expected profits is achieved when the spot price fluctuation is not considered. Furthermore, the newsvendor’s optimal ordering quantity is derived when the spot price fluctuation is considered. The research will show that the newsvendor’s optimal ordering decisions change with market parameters. Spot price fluctuation has a significant influence on optimal ordering decisions in portfolio procurement. This research uses the method of relative fluctuation of spot price and long-term contract price, which is more applicable in practice. It is shown that the newsvendor’s optimal ordering quantity in a long-term contract increases with the spot price fluctuation, which implies that price fluctuation in the spot market leads to a greater order quantities in long-term contracts. Moreover, it is proven that the newsvendor’s expected profit obtained from portfolio procurement decreases with increasing spot price fluctuation. Finally, this is verified by numerical experiments, and several management insights are suggested.

1. Introduction

With the development of economic globalization, enterprises need to seek more flexible transaction methods to deal with the complex and changeable economic environment. Therefore, developing a more flexible multi-channel supply chain has become the consensus of most industries. The traditional offline long-term contract is stable, while spot trading is more flexible. Reasonable selection of trading channels and adoption of a multi-channel combined ordering strategy can effectively deal with the risk of price fluctuations. For example, it is reported that in May 2012, China’s iron ore spot trading platform officially started to trade, 138 enterprises joined the platform to become trading members, and a total of 34 iron ore trading varieties were launched, almost covering all the typical and general varieties of products in the iron ore market (Economic Information Daily, 2012). Therefore, the study of portfolio procurement with traditional supply contracts and spot buying has developed into a hot research topic.

2. Literature Review

According to the existing literature, it is found that some of the research studied the impact of portfolio procurement on the newsvendor’s expected profits. Lee and Whang [1] found that the coexistence and coordination of the online market and traditional market was about five to eight percent higher than that of the pure traditional market. Karl and Peter [2] showed that portfolio procurement through the long-term contract and spot market can obtain more expected profits than procurement through long-term contracts or the spot market alone. Lee et al. [3] studied the portfolio procurement of the option contract and spot procurement and obtained the optimal portfolio procurement strategy with the lowest procurement cost. Nicola and Sunder [4] investigated the procurement policy in the forward market under the current situation of spot trading and provided some theoretical support from the numerical results. Karl et al. [5] further studied the dual purchase of the multi-period option contracts and the spot market and found that the spot price is related to market demand. Similar studies include Chen et al., 2013 [6], Merzifonuoglu, 2015 [7], Merzifonuoglu, 2017 [8], Anderson et al., 2017 [9], Xu et al., 2017 [10], Namdar et al., 2018 [11], Xu and Chan, 2019 [12], Canyakmaz et al., 2019 [13], Huang and Zheng, 2020 [14], Gao et al., 2021 [15], Ai and Xu, 2021 [16], and Zhang et al., 2022 [17].
Another part of the literature deals with risk management of portfolio procurement, including long-term contracts and spot procurement. Hong and Lee [18] proposed a decision support framework to help the newsvendor make optimal and robust procurement decisions when there are relevant uncertainties in demand, output, and spot price. Xu et al. [19] considered the impact of the B2B market on long-term contracts and option contracts and analyzed the impact of the spot market on risk aversion. Santosh et al. [20] studied the continuous-time optimal procurement policy of comprehensive contracts and the spot market under the specified price and risk aversion parameters. Xu et al. [21] studied the option purchase situation of risk-averse retailers with shortage cost and confirmed the fact that a high return means high risk and low risk is accompanied by low return. Similar studies include Xing et al., 2012 [22], Lee et al., 2015 [23], Bajwa et al., 2016 [24], Luo and Chen, 2017 [25], Hu and Su, 2018 [26], Liu et al., 2019 [27], Cay et al., 2019 [28], Huang and Yang, 2020 [29], Tezel et al., 2020 [30], Wan and Chen, 2020 [31], Feng and Ye, 2021 [32], Li et al., 2021 [33], Xu et al., 2022 [34], and Xu et al., 2023 [35].
In addition, much related literature studied joint pricing in portfolio procurement. Luo et al. [36] revealed that the optimal combination procurement strategy of buyers is closely related to the price volatility of the spot market and the pricing strategy of suppliers. Shi et al. [37] found that the portfolio procurement mode of contract and spot can not only increase the expected profits of buyers but also effectively improve the performance of the whole supply chain and better achieve supply chain coordination. Johari et al. [38] studied the decision coordination of pricing, credit financing, and periodic review response in a two-stage supply chain. Seyedhosseini et al. [39] proposed the social price sensitivity of demand and studied the impact of manufacturers’ CSR efforts on customers’ price sensitivity. Johari et al. [40] studied the coordination of supply chain joint pricing and periodic review ordering decisions with stochastic price-dependent demand, which analyzed the coordination function of trade credit contracts. Similar studies include Xiao et al., 2015 [41], Stefan et al., 2017 [42], Zhao et al., 2018 [43], Ebrahimi et al., 2019 [44], Nouri et al., 2021 [45], Hu et al., 2021 [46], Johari et al., 2022 [47], and Feng et al., 2022 [48].
The existing literature shows that combined procurement can reduce the potential risk of the newsvendor. However, it should be noted that spot buying not only provides greater flexibility but also brings high risk of price fluctuation. Therefore, it is difficult and challenging to coordinate decision-making from both long-term contracts and spot purchases. If newsvendors excessively rely on spot purchases, the spot market’s uncertainty will bring related risks and losses. Therefore, spot price fluctuation is a significant market factor affecting portfolio procurement and is very vulnerable to the market environment, especially in emergency situations. For example, according to Agus, a well-known price assessment agency, since the expansion of the New Coronavirus epidemic in late January 2020, the price of spot crude oil has dropped sharply in several parts of the world. Again, in October 2021, the spot price in some parts of China’s coal market rose sharply due to the structural impact of the New Coronavirus epidemic on the market. Therefore, considering spot price fluctuation in portfolio procurement, how to make optimal decisions to reduce potential risk has become a meaningful issue.
Some researchers have studied price fluctuation and portfolio procurement from different angles, as shown in Table 1.
As can be seen from Table 1, most literature analyzes the impact of spot price fluctuation on the expected profits of procurement and the choice of procurement decision based on a single procurement channel. Some studies began to involve the research of dual channel procurement and procurement price: Xu et al. [19] investigated the portfolio procurement of long-term contracts and option contracts; Nikunja and Peter [49] investigated the combined purchase form of option contracts and spot purchases; Karl and Peter [2] and Xiao et al. [41] examined the combination of long-term contracts and spot procurement. However, these studies only take price fluctuation as a research situation and did not further investigate the impact of price fluctuation on the optimal procurement decision and expected profits. How do price fluctuations affect the optimal decision and expected returns of portfolio procurement? Compared with the above research, we study the long-term contract ordering strategy of retailers in portfolio procurement with long-term contracts and spot procurement under the condition of spot price fluctuation. We analyze the long-term contract ordering decision with and without price fluctuation. We use the method of relative fluctuation of spot price and long-term contract price to carry out the research, which is more applicable in practice. This method has not been found in the existing literature.
In a portfolio procurement scenario with a long-term contract and spot purchase, this study investigates the newsvendor’s optimal ordering decisions. This paper’s long-term contract includes both long-term contracts and option contracts, and the influence of delivery time is not considered. To begin, the newsvendor enters into long-term contracts with the supplier to ensure a stable supply. Products purchased under long-term contracts can be used to meet market demand. If the order quantities from long-term contracts exceed the market demand, the newsvendor can meet the entire market demand through long-term contracts. If the order quantities from long-term contracts are less than the market demand, the newsvendor first meets a portion of the market demand with products ordered from long-term contracts and then purchases some products in the spot market to meet the remainder of the demand. In this paper, we introduce a model to analyze and study the above related problems, and the optimal ordering decisions in long-term contracts with and without spot price fluctuation are obtained. Numerical examples verify the relevant results and provide many management implications for the optimal procurement decision.
The structure of the paper is arranged as follows: Section 3 introduces the problem context; Section 4 investigates the optimal ordering decision of long-term contracts in portfolio procurement considering spot price fluctuation; in Section 5, numerical examples are used to illustrate the results and management implications are put forward; and Section 6 presents conclusions.

3. Problem Context

It is assumed that the market demand is a random variable, f(·) is its probability density function, and F(·) is its cumulative distribution function. In order to ensure a stable supply, the newsvendor and the supplier usually enter into long-term contracts. In long-term contracts, let Q represent the newsvendor’s order quantity for products, c represents the long-term price of each product, p represents the retail price of each product, and the actual market demand is represented by D. If the actual market demand D in long-term contracts is less than or equal to the order quantity Q, the newsvendor can meet it only through the products ordered in long-term contracts. However, if the actual market demand D in the forward contract is greater than the order quantity Q, the newsvendor will first meet part of the market demand from the long-term contracts and then replenish the products from the spot market at the spot price of cs. It is assumed that the spot market has enough products, all requirements can be met, and there will be no shortage. In addition, it is assumed that pcsc in this paper.
For the newsvendor ordering from long-term contracts and replenishing from spot purchasing [17], the profits can be given as
( Q ) = { p D c Q D Q ; p D c Q c s ( D Q ) D > Q .
In practice, the spot market price is not constant and will fluctuate with the change in market demand, and the intensity and speed of the price changes in the spot market are also different. In this paper, it is assumed that the spot market price fluctuation is exogenous and defines the spot market price fluctuation range r (r ϵ [0, 1]). Then the spot price can be characterized as c s = c + r ( c h c ) , that is c s = r c h + ( 1 r ) c , where ch is the highest price in the spot market. Considering the fluctuation of the spot price, the newsvendor’s profits obtained from portfolio procurement can be given as
r ( Q ) = { p D c Q D Q ; p D c Q [ r c h + ( 1 r ) c ] ( D Q ) D > Q .
In the next section, the aim is to select the optimal ordering quantity in the long-term contract to maximize the expected profits in portfolio procurement. Firstly, without considering the fluctuation of spot price, the optimal ordering quantity in long-term contracts is derived to maximize the expected profits. Then, the influence of spot price fluctuation on the optimal procurement strategy in portfolio procurement is examined. In order to help newsvendors design the optimal purchasing strategy, this paper discusses the characteristics of the optimal ordering decision, and some management opinions obtained from the results are put forward.

4. Optimal Ordering Decisions in Portfolio Procurement

For portfolio procurement with long-term contracts and spot purchases, we study the optimal ordering decisions to maximize the newsvendor’s expected profits in the long-term contract. The following result is first obtained for the case when the spot price fluctuation is not considered.
Theorem 1.
To maximize the expected profits of E[Π(Q)] without spot price fluctuation, the newsvendor’s optimal ordering quantity Q in a long-term contract satisfies
c s c c s F ( Q * ) = 0 .
Proof. 
The proof process is similar in Liu et al. [50]. □
It can be seen from Theorem 1 that without considering the fluctuation of the spot price, the newsvendor’s optimal decision Q* to maximize the expected profits in the long-term contract is affected by the long-term price and the spot price. From Theorem 1, the characteristics of the optimal procurement decision Q* are obtained as follows.
Corollary 1.
The newsvendor’s optimal ordering quantity Q to maximize the expected profits of E[Π(Q)] satisfies that Q decreases with increasing long-term price c.
Proof. 
From Theorem 1, the optimal ordering quantity Q satisfies
c s c c s F ( Q * ) = 0 .
It follows that
Q * c = 1 c s f ( Q * ) 0 .
This proves that Q* decreases with increasing long-term price c; this completes the proof. □
The following can be concluded: the increase in the long-term price increases the newsvendor’s over-purchasing loss, and the newsvendor should reduce orders to avoid excessive procurement costs if there is a higher long-term price.
Corollary 2.
The newsvendor’s optimal ordering quantity Q to maximize the expected profits of E[Π(Q)] increases with the spot price cs.
Proof. 
From Theorem 1, the optimal ordering quantity Q satisfies
c s c c s F ( Q * ) = 0 .
It follows that
Q * c s = 1 F ( Q * ) c s f ( Q * ) 0 .
This proves that Q increases with the spot price cs; the proof is completed. □
Spot purchasing can save the newsvendor all or part of the lost sales in case of shortage, but it can also bring related costs. The spot price represents the newsvendor’s replenishment cost in the spot market. The increase in spot price means an increase in replenishment cost from the spot purchase in the spot market. Therefore, when the spot price increases, the newsvendor should order more products in long-term contracts to reduce the replenishment cost. The higher the spot price, the more products the newsvendor should order in long-term contracts. In particular, if cs = c, this means that the spot price is equal to the long-term price, the newsvendor does not need to enter into long-term contracts, and there is no potential overbooking risk. In this case, the newsvendor can supplement all products from the spot market.
As mentioned in Section 2, spot price fluctuation has a very important impact on the newsvendor’s optimal ordering decisions in long-term contracts. As the spot market is sometimes imperfect, spot purchase is unreliable in this case. For example, in 2008, due to the sharp fluctuation of the aircraft aviation oil spot price in the international spot market and the hedging strategy of airlines, Chinese airlines accumulated a loss of more than US $2 billion. Then one question is, how does the spot price fluctuation affect optimal ordering decisions of the newsvendor in portfolio procurement? In order to answer this question, the next step is to study the results of the newsvendor’s optimal ordering decisions to maximize the expected profit in portfolio procurement.
Theorem 2.
To maximize the expected profits of E[Πr(Q)] with spot price fluctuation, the newsvendor’s optimal ordering quantity Q r * in a long-term contract satisfies
r ( c h c ) [ r c h + ( 1 r ) c ] F ( Q r * ) = 0 .
Proof. 
From Section 2, when the spot price fluctuation is considered, the newsvendor’s profit as a function of Πr(Q) is given as
r ( Q ) = { p D c Q D Q ; p D c Q [ r c h + ( 1 r ) c ] ( D Q ) D > Q .
Then the expectation of E[Πr(Q)] is given as
E [ Π r ( Q ) ] = 0 Q ( p t c Q ) d F ( t ) + Q + [ p t c Q [ r c h + ( 1 r ) c ] ( t Q ) ] d F ( t ) .
It follows that
E [ r ( Q ) ] Q = r ( c h c ) [ r c h + ( 1 r ) c ] F ( Q ) .
It further follows that
2 E [ r ( Q ) ] Q 2 = [ r c h + ( 1 r ) c ] f ( Q ) < 0 .
This implies E[Πr(Q)] is concave in Q. Therefore, E[Πr(Q)] achieves its maximum value when the order quantity Q r * satisfies
r ( c h c ) [ r c h + ( 1 r ) c ] F ( Q r * ) = 0 .
The proof is completed. □
The newsvendor’s optimal ordering decision Q r * to maximize the expected profits in a long-term contract is
Q r * = F 1 ( r ( c h c ) r c h + ( 1 r ) c ) .
Theorem 2 gives the newsvendor’s optimal ordering quantity in long-term contracts to maximize the expected profits obtained from portfolio procurement when the spot price fluctuation is considered. If r = 1, c s = c h , then the price fluctuation in the spot market reaches the maximum, the replenishment cost in the spot market reaches the maximum value, and the optimal ordering quantity of the long-term contract reaches the maximum value. If r = 0, c s = c , then the spot market price is equal to the long-term price, the newsvendor does not need to enter into long-term contracts, and will not be subject to a potential overbooking risk. Similar to the results in Corollary 1 and 2, the results and inferences with the long-term price and spot maximum price for the optimal ordering decision are the same and are omitted here.
Corollary 3.
The newsvendor’s optimal ordering quantity  Q r *  to maximize the expected profits E[Πr(Q)] increases with spot price fluctuation r.
Proof. 
From Theorem 2, the optimal ordering quantity Q r * satisfies
r ( c h c ) [ r c h + ( 1 r ) c ] F ( Q r * ) = 0 .
It follows that
Q r * r = ( c h c ) [ 1 F ( Q * ) ] [ r c h + ( 1 r ) c ] f ( Q * ) 0 .
This proves that Q r * is increasing in the spot price fluctuation r; the proof is completed. □
The results reveal that the newsvendor should order more products in long-term contracts when there is a higher spot price fluctuation. Indeed, a higher spot price fluctuation implies that the cost of replenishment will increase significantly in the spot market. Therefore, when the price fluctuates greatly, the newsvendor should rely on spot replenishment as little as possible and then order most products in long-term contracts to avoid the subsequent replenishment cost. The greater the fluctuation of the spot price, the newsvendor should order more products in long-term contracts.
Theorem 3.
The newsvendor’s expected profit E[Πr( Q r * )] under the optimal ordering quantity Q r * decreases with increasing spot price fluctuation r.
Proof. 
From Theorem 2, the expectation of E[Πr(Qr)] under the optimal ordering quantity Q r * is given as
E [ Π r ( Q r * ) ] = 0 Q r * ( p t c Q ) d F ( t ) + Q r * + [ p t c Q [ r c h + ( 1 r ) c ] ( t Q ) ] d F ( t ) .
It follows that
E [ ( Q r * ) ] r = ( c h c ) [ 1 F ( Q r * ) ] < 0 .
This implies E[Πr( Q r * )] decreases with increasing spot price fluctuation r; the proof is completed. □
From the above result, we find that in portfolio procurement, the fluctuation of spot price has a very important influence on the newsvendor’s expected profit. If the spot market has less price fluctuation, the newsvendor has a higher certainty of obtaining more profit from portfolio procurement. Therefore, a spot market with small price fluctuation can better benefit newsvendors.

5. Numerical Results and Discussion

In this section, the derived conclusions are illustrated by numerical results and sensitivity analysis, and many management suggestions are put forward about the optimal ordering decisions of newsvendors in portfolio procurement.
It is supposed that the market demand ξ is subject to the uniform distribution of U [0, 1000]. For the fixed parameters, the numerical results on the optimal ordering quantities Q* and Q r * and the sensitivity analysis on the variation of the parameters are presented.

5.1. Effects of Long-Term Price and Spot Price Changes on the Optimal Ordering Decisions

From Section 3, market prices have significant effects on the newsvendor’s optimal ordering decisions in portfolio procurement. The newsvendor should adopt different procurement strategies with different market prices. The following analysis shows that the newsvendor’s optimal purchase decisions change with market prices.
For ch = 10, cs = 8 and r = 0.5, the optimal ordering quantities Q* and Q r * with different long-term prices c ∈ [5, 7] are illustrated in Figure 1. From Figure 1, we find that both the optimal ordering quantities Q* and Q r * decrease when the long-term price c increases. Under a different long-term price c, it can be found that the optimal ordering quantity Q r * is greater than the optimal ordering quantity Q*. It seems that the gap between the optimal ordering quantity Q r * and the optimal ordering quantity Q* is not obvious with different long-term prices.
For c = 6, the optimal ordering quantities Q* with different spot prices cs ∈ [7, 9] are illustrated in Figure 2. From Figure 2, we find that the optimal ordering quantity Q* increases with the spot price cs.

5.2. Effects of Spot Price Fluctuation and Spot Maximum Price Change on the Optimal Purchase Decision

Section 3 shows that the newsvendor’s optimal procurement strategy is related to the fluctuation of the spot price. However, there are potential risks and losses in spot procurement. Therefore, the newsvendor should consider the fluctuation of the spot price when choosing the optimal ordering decisions in long-term contracts. The numerical simulation results of the correlation between the spot price fluctuation and the newsvendor’s optimal ordering decisions in portfolio purchases are shown as follows.
For ch = 10, c = 6, the optimal ordering quantities Q* and Q r * under different spot price fluctuation r ∈ [0, 1] are illustrated in Figure 3. From Figure 3, we find that the optimal ordering quantity Q r * increases with increasing spot price fluctuation r and is smaller than the optimal ordering quantity Q*, while Q* stays at the fixed value with different spot price fluctuations r. When the spot price fluctuation r increases to the maximum value of 1, which implies that the spot price fluctuates the most and the newsvendor orders products only from long-term contracts, the optimal ordering quantity Q r * is equal to the optimal ordering quantity Q*.
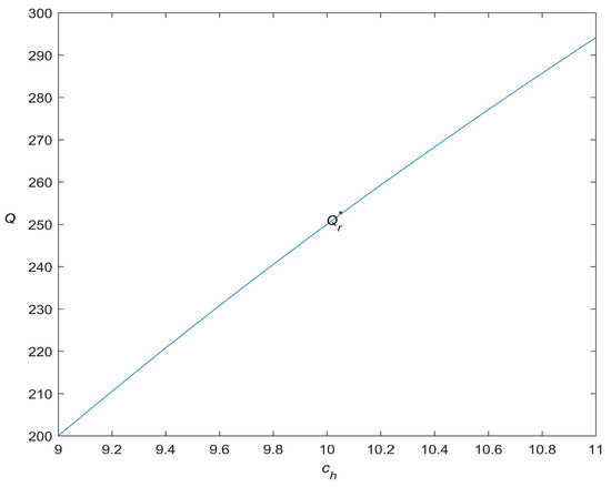
For c = 6 and r = 0.5, the optimal ordering quantities with different spot maximum prices ch ∈ [9, 11] are illustrated in Figure 4. From Figure 4, we find that the optimal ordering quantity Q r * increases with increasing spot maximum price ch, but the rate of increase is decreasing.

5.3. Effect of Spot Price Fluctuation on the Newsvendor’s Expected Profits

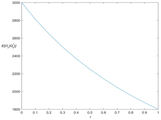
Section 3 shows that spot price fluctuation has a very important impact on the newsvendor’s expected profits in portfolio procurement. Let p = 12, ch = 10, and c = 6 for different spot price fluctuation r ∈ [0, 1], and the newsvendor’s expected profits of E[Πr( Q r * )] under the optimal ordering quantity Q r * in portfolio procurement are illustrated in Figure 5. It is shown that the newsvendor’s expected profits E[Πr( Q r * )] decreases with increasing spot price fluctuation r. This reveals the significant effect of spot price fluctuation on the newsvendor’s expected profits.

5.4. Summary of Numerical Results

Through the analysis above, the results of the optimal procurement strategy in Section 3 are confirmed. The newsvendor’s optimal ordering decision in portfolio procurement should take into account changes in the market price. If the long-term price increases and the newsvendor’s ordering cost in the long-term contract increases, the newsvendor should order fewer products to reduce this cost. Spot price fluctuation has a significant influence on the newsvendor’s optimal ordering decisions in portfolio procurement. If the spot price fluctuates greatly, the newsvendor should order more products in long-term contracts to avoid the high replenishment cost caused by spot purchasing. Compared with the situation of no price fluctuation in the spot market, when considering the spot price fluctuation, the newsvendor should order fewer products in long-term contracts. The greater the fluctuation of the spot price, the newsvendor should order more products in long-term contracts. At the same time, it is also verified that the fluctuation range of the spot price reduces the newsvendor’s expected profits in portfolio procurement.

6. Conclusions

In order to reduce procurement costs and risks, the combination of long-term contracts and spot procurement is becoming more common in practice. Research on optimal ordering decisions in portfolio procurement has also attracted the extensive attention of researchers. Suppose that the newsvendor enters into a long-term contract with the supplier to ensure consistent commodity supply; when there is excess demand, the products can be supplemented from the spot market. On the one hand, the newsvendor can maintain a certain amount of stable supply through long-term contracts, and on the other hand, the newsvendor can take advantage of spot purchasing. In this paper, we firstly obtain the newsvendor’s optimal ordering decisions in long-term contracts to maximize the expected profits without considering the fluctuation of the spot price. Further, we studied the newsvendor’s optimal ordering decisions in portfolio procurement when considering the fluctuation of the spot price. The characteristics of the optimal ordering decisions are discussed, and the impact of parameter change on the optimal ordering decisions is analyzed. Then, the impact of spot price fluctuation on optimal ordering decisions is studied. Some interesting results are obtained. For example, it is shown that the greater the fluctuation of the spot price, the newsvendor should order more products in long-term contracts. Based on the research results, many management implications on the newsvendor’s optimal ordering decisions in portfolio procurement with long-term contracts and spot purchases are put forward. Therefore, the paper is helpful for deeply studying the newsvendor’s procurement decision-making and providing a decision-making reference for newsvendors in the practice of portfolio procurement.
For real situations, we make the following suggestions for the newsvendor’s optimal ordering decisions in portfolio procurement. Firstly, the market price has a very important impact on procurement strategy, and the newsvendor’s optimal ordering decisions should change with changes in the market price. For example, when the long-term price rises, the newsvendor can supplement excess demand through the spot market and buy fewer products in long-term contracts to avoid excessive ordering costs. Secondly, for replenishment in the spot market, the newsvendor should consider the influence of the spot price parameters on portfolio procurement. If there is a large fluctuation in the spot price, the newsvendor can order more products in a long-term contract to reduce the supplementary procurement cost. Third, the greater the fluctuation of spot price, the smaller the expected profit of the newsvendor’s portfolio procurement. Therefore, the newsvendor should make good use of spot purchasing to reduce unnecessary losses and obtain more profits in portfolio procurement. This is a beneficial extension of the classic newsboy model in a certain direction, but it is not applicable in extreme situations where the highest spot price is lower than the wholesale price of long-term contracts.
There are some extensions of this study. It is known that there are some extreme situations in the spot price in the spot market, such as the spot price being less than the long-term price. Therefore, we can continue to expand the hypothesis of the spot price and analyze the optimal ordering decisions in portfolio procurement in this case. In addition, people often have different risk or loss preferences in practice. Therefore, another possible extension of this study is to incorporate the newsvendor’s risk and loss preferences into the decision-making process in portfolio procurement and analyze the impact of the above behavior on the newsvendor’s optimal procurement strategy, which is a very interesting problem.

Author Contributions

Conceptualization, G.L.; methodology, X.L. and F.T.S.C.; software, X.L.; formal analysis, G.L.; validation, X.L.; investigation, X.L. and F.T.S.C.; writing—original draft preparation, G.L. and X.L.; writing—review and editing, X.L. and G.L.; visualization, X.L.; and supervision, G.L. All authors have read and agreed to the published version of the manuscript.

Funding

This paper was supported by the National Natural Science Foundation of China under Grant 71871026.and Shandong Natural Science Foundation Project under Grant ZR2023MG028.

Data Availability Statement

Not applicable.

Acknowledgments

We would like to thank the editors and anonymous reviewers for their valuable comments, which have helped us greatly improve the paper.

Conflicts of Interest

The authors declare no conflict of interest.

References

  1. Lee, H.; Whang, S. The Impact of the Secondary Market on the Supply Chain. Manag. Sci. 2002, 48, 719–731. [Google Scholar] [CrossRef]
  2. Karl, I.; Peter, K. Capacity reservation under spot market price uncertainty. Int. J. Prod. Econ. 2011, 133, 272–279. [Google Scholar]
  3. Lee, C.; Li, X.; Xie, Y. Procurement risk management using capacitated option contracts with fixed ordering costs. IIE Trans. 2013, 45, 845–864. [Google Scholar] [CrossRef]
  4. Nicola, S.; Sunder, K. Optimal energy procurement in spot and forward markets. Manuf. Serv. Oper. Manag. 2014, 16, 270–282. [Google Scholar]
  5. Karl, I.; Peter, K.; Kleber, R. Inventory control in dual sourcing commodity procurement with price correlation. Cent. Eur. J. Oper. Res. 2018, 26, 93–119. [Google Scholar]
  6. Chen, F.; Xue, W.; Yang, J. Optimal inventory policy in the presence of a long term supplier and a spot market. Oper. Res. 2013, 61, 88–97. [Google Scholar] [CrossRef]
  7. Merzifonluoglu, Y. Risk averse supply portfolio selection with supply, demand and spot market volatility. Omega 2015, 57, 40–53. [Google Scholar] [CrossRef]
  8. Merzifonluoglu, Y. Integrated demand and procurement portfolio management with spot market volatility and option contracts. Eur. J. Oper. Res. 2017, 258, 181–192. [Google Scholar] [CrossRef]
  9. Anderson, E.; Chen, B.; Shao, L.S. Supplier competition with option contracts for discrete blocks of capacity. Oper. Res. 2017, 65, 952–967. [Google Scholar] [CrossRef]
  10. Xu, X.S.; Wang, H.W.; Dang, C.Y.; Ji, P. The loss-averse newsvendor model with backordering. Int. J. Prod. Econ. 2017, 188, 1–10. [Google Scholar] [CrossRef]
  11. Namdar, J.; Li, X.P.; Sawhney, R.; Pradhan, N. Supply chain resilience for single and multiple sourcing in the presence of disruption risks. Int. J. Prod. Res. 2018, 56, 2339–2360. [Google Scholar] [CrossRef]
  12. Xu, X.; Chan, F.T.S. Optimal option purchasing decisions for the risk-averse retailer with shortage cost. Asia-Pac. J. Oper. Res. 2019, 36, 15. [Google Scholar] [CrossRef]
  13. Canyakmaz, C.; Ozekici, S.; Karaesmen, F. An inventory model where customer demand is dependent on a stochastic price process. Int. J. Prod. Econ. 2019, 212, 139–152. [Google Scholar] [CrossRef]
  14. Huang, Z.C.; Zheng, Q.P. A multistage stochastic programming approach for preventive maintenance scheduling of GENCOs with natural gas contract. Eur. J. Oper. Res. 2020, 287, 1036–1051. [Google Scholar] [CrossRef]
  15. Gao, Y.; Feng, Z.; Zhang, S.B. Managing supply chain resilience in the era of VUCA. Front. Eng. Manag. 2021, 8, 465–470. [Google Scholar] [CrossRef]
  16. Ai, Y.Q.; Xu, Y.F. Strategic sourcing in forward and spot markets with reliable and unreliable suppliers. Int. J. Prod. Res. 2021, 59, 926–941. [Google Scholar] [CrossRef]
  17. Zhang, J.H.; Xu, X.S.; Chan, F.T.S. Data-driven analysis on optimal purchasing decisions in portfolio procurement. Int. J. Prod. Res. 2022, 14, 4265–4278. [Google Scholar] [CrossRef]
  18. Hong, Z.; Lee, C.K.M. A decision support system for procurement risk management in the presence of spot market. Decis. Support Syst. 2013, 55, 67–78. [Google Scholar] [CrossRef]
  19. Xu, J.; Feng, G.Z.; Jiang, W.; Wang, S.Y. Optimal procurement of long term contracts in the presence of imperfect spot market. Omega 2015, 52, 42–52. [Google Scholar] [CrossRef]
  20. Santosh, M.; Arnab, B.; Ram, N.; Shlomo, L. Integrated contract and spot market procure-ment by a risk-averse buying firm. IEEE Trans. Eng. Manag. 2016, 63, 151–164. [Google Scholar]
  21. Xu, X.; Chan, F.T.S.; Chan, C.K. Optimal option purchase decision of a loss-averse retailer under emergent replenishment. Int. J. Prod. Res. 2019, 57, 4594–4620. [Google Scholar] [CrossRef]
  22. Xing, W.; Wang, S.Y.; Liu, L.M. Optimal ordering and pricing strategies in the presence of a B2B spot market. Eur. J. Oper. Res. 2012, 221, 87–98. [Google Scholar] [CrossRef]
  23. Lee, C.Y.; Tang, C.S.; Yin, R.; An, J. Fractional price matching policies arising from the ocean freight service industry. Prod. Oper. Manag. 2015, 24, 1118–1134. [Google Scholar] [CrossRef]
  24. Bajwa, N.; Sox, C.R.; Ishfaq, R. Coordinating pricing and production decisions for multiple products. Omega 2016, 64, 86–101. [Google Scholar] [CrossRef]
  25. Luo, J.; Chen, X. Risk hedging via option contracts in a random yield supply chain. Ann. Oper. Res. 2017, 257, 697–719. [Google Scholar] [CrossRef]
  26. Hu, X.; Su, P. The newsvendor’s joint procurement and pricing problem under price-sensitive stochastic demand and purchase price uncertainty. Omega 2018, 79, 81–90. [Google Scholar] [CrossRef]
  27. Liu, X.; Chan, F.T.S.; Xu, X. Hedging Risks in the Loss-Averse Newsvendor Problem with Backlogging. Mathematics 2019, 7, 429. [Google Scholar] [CrossRef]
  28. Cay, P.; Mancilla, C.; Storer, R.H.; Zuluaga, L.F. Operational decisions for multi-period industrial gas pipeline networks under uncertainty. Optim. Eng. 2019, 20, 647–682. [Google Scholar] [CrossRef]
  29. Huang, L.L.; Yang, J.Q. An optimization approach to a two-stage replenishment strategy in cruise liner operations under dynamic demand. J. Oper. Res. Soc. Online 2020, 72, 1992–2003. [Google Scholar] [CrossRef]
  30. Tezel, A.; Papadonikolaki, E.; Yitmen, I.; Hilletofth, P. Preparing construction supply chains for blockchain technology: An investigation of its potential and future directions. Front. Eng. Manag. 2020, 7, 547–563. [Google Scholar] [CrossRef]
  31. Wan, Y.C.; Chen, Q.C. Research on risk-averse retailer’s spot procurement decision under fuzzy demand. Eng. Lett. 2020, 28, 433–444. [Google Scholar]
  32. Feng, B.; Ye, Q.W. Operations management of smart logistics: A literature review and future research. Front. Eng. Manag. 2021, 8, 344–355. [Google Scholar] [CrossRef]
  33. Li, J.B.; Luo, X.M.; Wang, Q.F.; Zhou, W.H. Supply chain coordination through capacity reservation contract and quantity flexibility contract. Omega 2021, 99, 102195. [Google Scholar] [CrossRef]
  34. Xu, X.S.; Ji, P.; Chan, F.T.S. On maximizing a loss-averse buyers expected utility in a multi-sourcing problem. Math. Comput. Simul. 2022, 202, 388–404. [Google Scholar] [CrossRef]
  35. Xu, X.S.; Ji, P.; Sang, S.M. Supply option purchasing decisions via mismatch cost minimization. Math. Comput. Simul. 2023, 210, 260–280. [Google Scholar] [CrossRef]
  36. Luo, M.; Li, G.; Wan, J.; Qu, R.; Ji, P. Supply chain coordination with dual procurement sources via real-option contract. Comput. Ind. Eng. 2015, 80, 274–283. [Google Scholar] [CrossRef]
  37. Shi, Y.; Qu, T.; Chu, L.K. A dynamic Stackelberg game model for portfolio procurement. Ind. Manag. Data Syst. 2016, 116, 350–368. [Google Scholar] [CrossRef]
  38. Johari, M.; Hosseini-Motlagh, S.M.; Nematollahi, M.; Mark, G.; Ignatius, J. Bi-level credit period coordination for periodic review inventory system with price-credit dependent demand under time value of money. Transp. Res. Part E Logist. Transp. Rev. 2018, 114, 270–291. [Google Scholar] [CrossRef]
  39. Seyedhosseini, S.M.; Hosseini-Motlagh, S.M.; Johari, M.; Jazinaninejad, M. Social price-sensitivity of demand for competitive supply chain coordination. Comput. Ind. Eng. 2019, 135, 1103–1126. [Google Scholar] [CrossRef]
  40. Johari, M.; Hosseini-Motlagh, S.M.; Nematollahi, M. The Coordinator Role of Trade Credit Contract for Coordinating Integrated Pricing and Periodic Review Inventory Decisions with Stochastic Demand. Asia-Pac. J. Oper. Res. 2021, 38, 2050058. [Google Scholar] [CrossRef]
  41. Xiao, G.; Yang, N.; Zhang, R. Dynamic pricing and inventory management under fluctuating procurement costs. Manuf. Serv. Oper. Manag. 2015, 17, 321–334. [Google Scholar] [CrossRef]
  42. Stefan, L.; Raimund, M.; Johannes, T. Modeling strategic investment decisions in spatial markets. Eur. J. Oper. Res. 2017, 256, 605–618. [Google Scholar]
  43. Zhao, Y.; Choi, T.M.; Cheng, T.C.E.; Wang, S. Supply option contracts with spot market and demand information updating. Eur. J. Oper. Res. 2018, 266, 1062–1071. [Google Scholar] [CrossRef]
  44. Ebrahimi, S.; Hosseini-Motlagh, S.M.; Nematollahi, M. Proposing a delay in payment contract for coordinating a two-echelon periodic review supply chain with stochastic promotional effort dependent demand. Int. J. Mach. Learn. Cybern. 2019, 10, 1037–1050. [Google Scholar] [CrossRef]
  45. Nouri, M.; Hosseini-Motlagh, S.M.; Nematollahi, M. Proposing a discount policy for two-level supply chain coordination with periodic review replenishment and promotional efforts decisions. Oper. Res. 2021, 21, 365–398. [Google Scholar] [CrossRef]
  46. Hu, X.; Motwani, J. The second purchase decision under selling price-sensitive stochastic demand and purchasing price uncertainty. Int. J. Oper. Res. 2021, 40, 489–501. [Google Scholar] [CrossRef]
  47. Johari, M.; Hosseini-Motlagh, S.M.; Pazari, P. Coordinating pricing, warranty replacement and sales service decisions in a competitive dual-channel retailing system. Comput. Ind. Eng. 2022, 163, 107862. [Google Scholar]
  48. Feng, Y.; Xia, X.; Yin, X.; Wang, L.; Zhang, Z. Pricing and Coordination of Remanufacturing Supply Chain with Government Participation considering Consumers. Prefer. Qual. Recycl. Prod. 2022, 2022, 8378639. [Google Scholar]
  49. Nikunja, M.M.; Peter, K. Managing a dual-channel supply chain under price and delivery-time dependent stochastic demand. Eur. J. Oper. Res. 2019, 272, 147–161. [Google Scholar]
  50. Liu, X.; Luo, G.; Xu, X. Optimal Purchasing Decisions with Supplier Default in Portfolio Procurement. Mathematics 2022, 10, 3155. [Google Scholar] [CrossRef]
Figure 1. Optimal ordering quantities Q* and Q r * with different long-term prices c.
Figure 1. Optimal ordering quantities Q* and Q r * with different long-term prices c.
Sustainability 15 11169 g001
Figure 2. Optimal ordering quantities Q* with different spot prices cs.
Figure 2. Optimal ordering quantities Q* with different spot prices cs.
Sustainability 15 11169 g002
Figure 3. Optimal ordering quantities Q* and Q r * with different spot price fluctuations r.
Figure 3. Optimal ordering quantities Q* and Q r * with different spot price fluctuations r.
Sustainability 15 11169 g003
Figure 4. Optimal ordering quantities Q r * with different spot maximum prices ch.
Figure 4. Optimal ordering quantities Q r * with different spot maximum prices ch.
Sustainability 15 11169 g004
Figure 5. The expected profits E[Πr( Q r * )] under different spot price fluctuation r.
Figure 5. The expected profits E[Πr( Q r * )] under different spot price fluctuation r.
Sustainability 15 11169 g005
Table 1. Comparison between the similar literature and the current research.
Table 1. Comparison between the similar literature and the current research.
StudiesCombined Procurement ChannelPrice FluctuationMarket DemandImpact of Optimal Procurement DecisionComparison of Optimal Ordering DecisionsExpected Profit Analysis
SingleLong Term & OptionLong Term & SpotOption & SpotExoge-
Nous
Endoge-
Nous
Constant DemandStoch-
Astic
Long-term PriceOption PriceSpot Price
Karl and Peter (2011) [2]
Xu, Feng et al. (2015) [19]
Xiao, Yang et al. (2015) [41]
Bajwa, Sox et al. (2016) [24]
Hu, X and Su (2018) [28]
Nikunja et al. (2019) [49]
Hu, X and Motwanil (2021) [46]
our study
√: covered.
Disclaimer/Publisher’s Note: The statements, opinions and data contained in all publications are solely those of the individual author(s) and contributor(s) and not of MDPI and/or the editor(s). MDPI and/or the editor(s) disclaim responsibility for any injury to people or property resulting from any ideas, methods, instructions or products referred to in the content.

Share and Cite

MDPI and ACS Style

Luo, G.; Liu, X.; Chan, F.T.S. Optimal Ordering Decisions in Portfolio Procurement Considering Spot Price Fluctuation. Sustainability 2023, 15, 11169. https://doi.org/10.3390/su151411169

AMA Style

Luo G, Liu X, Chan FTS. Optimal Ordering Decisions in Portfolio Procurement Considering Spot Price Fluctuation. Sustainability. 2023; 15(14):11169. https://doi.org/10.3390/su151411169

Chicago/Turabian Style

Luo, Gongli, Xiaoqing Liu, and Felix T. S. Chan. 2023. "Optimal Ordering Decisions in Portfolio Procurement Considering Spot Price Fluctuation" Sustainability 15, no. 14: 11169. https://doi.org/10.3390/su151411169

APA Style

Luo, G., Liu, X., & Chan, F. T. S. (2023). Optimal Ordering Decisions in Portfolio Procurement Considering Spot Price Fluctuation. Sustainability, 15(14), 11169. https://doi.org/10.3390/su151411169

Note that from the first issue of 2016, this journal uses article numbers instead of page numbers. See further details here.

Article Metrics

Back to TopTop