Optimization of Roadside Unit Deployment on Highways under the Evolution of Intelligent Connected-Vehicle Permeability
Abstract
1. Introduction
2. Description of Highway Vehicle Clustering
2.1. RSU Deployment Scheme Based on Vehicle Clustering
2.2. Analysis of Vehicle Mobility in Heterogeneous Traffic Flow
3. Vehicle Clustering Algorithms
3.1. LEACH Routing Protocol
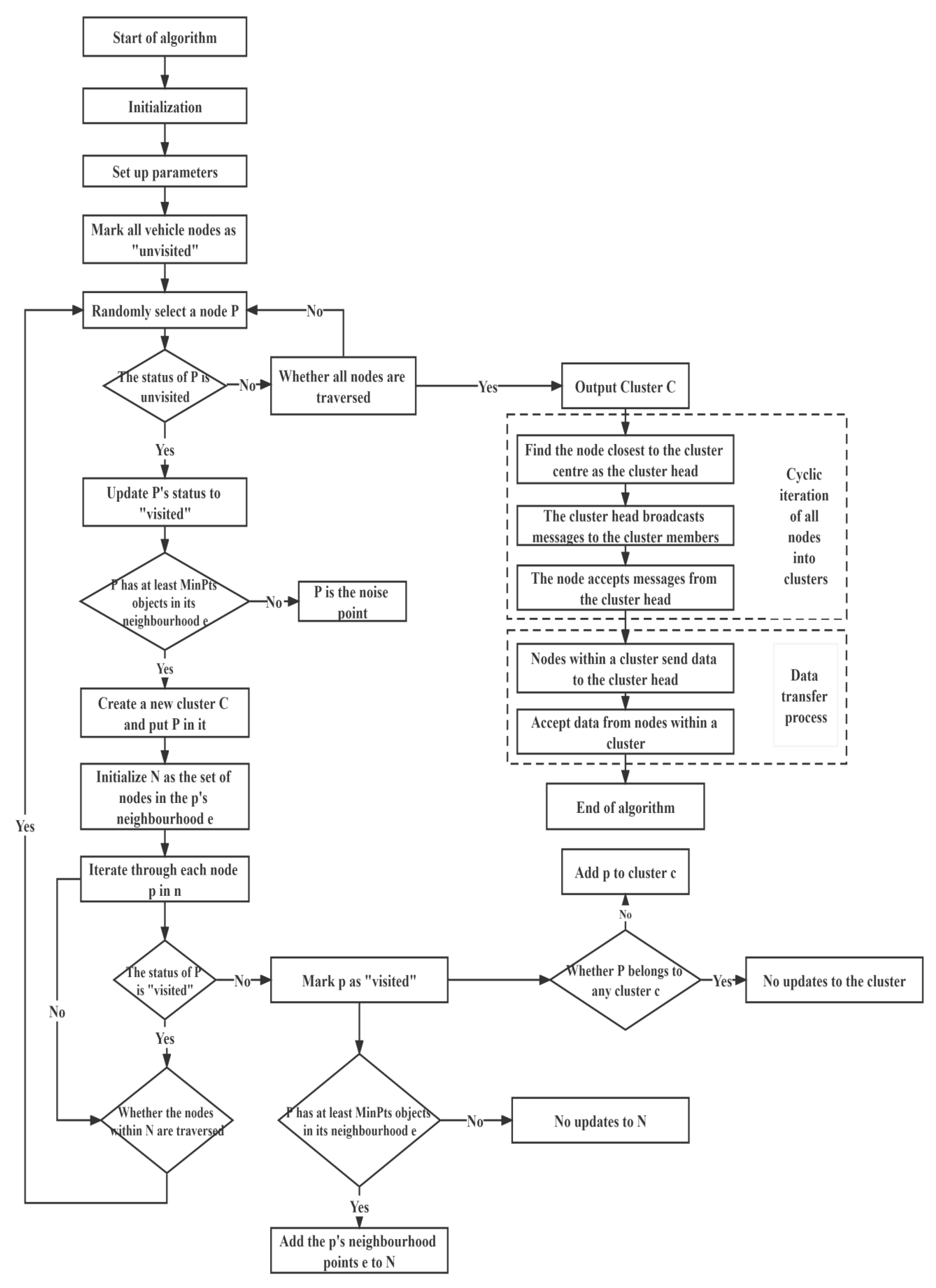
3.2. Vehicle Clustering Method Based on DBSCAN Algorithm
| Algorithm 1: The DBSCAN algorithm |
|
3.3. Algorithm Description
| Algorithm 2: The D-LEACH algorithm |
| % Network Initialization % Cluster Formation Process % Using DBSCAN clustering algorithm DBSCAN_Params = Set Parameters() % Set parameters required for DBSCAN [clusters, noise] = DBSCAN_Algorithm() % Perform DBSCAN clustering on nodes, returning clustering results and noise points % %Iterate to divide all nodes into clusters Election_of_Cluster_heads = Find Cluster Heads() % Find the nodes closest to the cluster center as cluster heads Broadcast() % Cluster heads broadcast messages to cluster members Receive_msg() % Nodes receive messages sent by cluster heads % %Data Transmission Process Send Data to CH() % Cluster member nodes send data to cluster heads If (id == id_head) ReNode Data() % Receive data from cluster member nodes Send Data to BS() End |
4. Simulation Verification
4.1. Simulation Scenario and Parameter Settings
4.2. Simulation Results and Analysis
4.2.1. Analysis of the Effectiveness of the Improved LEACH Protocol
4.2.2. Analysis of Network Performance under Different Permeabilities
4.3. Analysis of Roadside Unit Deployment at Different CAV Permeabilities on Highways
4.3.1. Analysis of RSU Deployment Considering Communication Radius
4.3.2. The Deployment Analysis of Roadside Units (RSUs) Considering Mixed Traffic Flow Density
5. Conclusions
Author Contributions
Funding
Institutional Review Board Statement
Informed Consent Statement
Data Availability Statement
Acknowledgments
Conflicts of Interest
References
- Yu, W.; Hua, X.; Wang, W. Stability and capacity for heterogeneous traffic flow mixed with vehicles in multiple controls. Transp. B Transp. Dyn. 2023, 11, 649–682. [Google Scholar] [CrossRef]
- Li, Y.; Chen, Z.; Yin, Y.; Peeta, S. Deployment of roadside units to overcome connectivity gap in transportation networks with mixed traffic. Transp. Res. Part C Emerg. Technol. 2020, 111, 496–512. [Google Scholar] [CrossRef]
- Xia, X.; Hashemi, E.; Xiong, L.; Khajepour, A. Autonomous vehicle kinematics and dynamics synthesis for sideslip angle estimation based on consensus kalman filter. IEEE Trans. Control. Syst. Technol. 2022, 31, 179–192. [Google Scholar] [CrossRef]
- Liu, W.; Xia, X.; Xiong, L.; Lu, Y.; Gao, L.; Yu, Z. Automated vehicle sideslip angle estimation considering signal measurement characteristic. IEEE Sens. J. 2021, 21, 21675–21687. [Google Scholar] [CrossRef]
- Xia, X.; Meng, Z.; Han, X.; Li, H.; Tsukiji, T.; Xu, R.; Zheng, Z.; Ma, J. An automated driving systems data acquisition and analytics platform. Transp. Res. Part C Emerg. Technol. 2023, 151, 104120. [Google Scholar] [CrossRef]
- Meng, Z.; Xia, X.; Xu, R.; Liu, W.; Ma, J. HYDRO-3D: Hybrid Object Detection and Tracking for Cooperative Perception Using 3D LiDAR. IEEE Trans. Intell. Veh. 2023, 1–13. [Google Scholar] [CrossRef]
- Wu, T.J.; Liao, W.; Chang, C.J. A cost-effective strategy for road-side unit placement in vehicular networks. IEEE Trans. Commun. 2012, 60, 2295–2303. [Google Scholar] [CrossRef]
- Nguyen, B.L.; Ngo, D.T.; Tran, N.H.; Vu, H.L. Combining V2I with V2V communications for service continuity in vehicular networks. In Proceedings of the 2019 IEEE Intelligent Transportation Systems Conference (ITSC), Auckland, New Zealand, 27–30 October 2019; IEEE: Piscataway, NJ, USA, 2019; pp. 201–206. [Google Scholar]
- Guerna, A.; Bitam, S.; Calafate, C.T. Roadside unit deployment in internet of vehicles systems: A survey. Sensors 2022, 22, 3190. [Google Scholar] [CrossRef]
- Faraj, M.F.; Urrutia, S.; Sarubbi, J.F.M. Gamma deployment problem in grids: Hardness and new integer linear programming formulation. Int. Trans. Oper. Res. 2020, 27, 2740–2759. [Google Scholar] [CrossRef]
- Lin, C.C.; Deng, D.J. Optimal two-lane placement for hybrid VANET-sensor networks. IEEE Trans. Ind. Electron. 2015, 62, 7883–7891. [Google Scholar] [CrossRef]
- Heo, J.; Kang, B.; Yang, J.M.; Paek, J.; Bahk, S. Performance-cost tradeoff of using mobile roadside units for V2X communication. IEEE Trans. Veh. Technol. 2019, 68, 9049–9059. [Google Scholar] [CrossRef]
- Zhang, R.; Yan, F.; Xia, W.; Xing, S.; Wu, Y.; Shen, L. An optimal roadside unit placement method for vanet localization. In Proceedings of the GLOBECOM 2017–2017 IEEE Global Communications Conference, Singapore, 4–8 December 2017; IEEE: Piscataway, NJ, USA, 2017; pp. 1–6. [Google Scholar]
- Lee, J.; Ahn, S. Adaptive configuration of mobile roadside units for the cost-effective vehicular communication infrastructure. Wirel. Commun. Mob. Comput. 2019, 2019, 6594084. [Google Scholar] [CrossRef]
- Alheeti, K.; Alaloosy, A.; Khalaf, H.; Alzahrani, A.; Al_Dosary, D. An optimal distribution of RSU for improving self-driving vehicle connectivity. Comput. Mater. Contin. 2022, 2, 3311–3319. [Google Scholar] [CrossRef]
- Lehsaini, M.; Gaouar, N.; Nebbou, T. Efficient deployment of roadside units in vehicular networks using optimization methods. Int. J. Commun. Syst. 2022, 35, e5265. [Google Scholar] [CrossRef]
- Guerna, A.; Bitam, S.; Calafate, C.T. AC-RDV: A novel ant colony system for roadside units deployment in vehicular ad hoc networks. Peer-to-Peer Netw. Appl. 2021, 14, 627–643. [Google Scholar] [CrossRef]
- Zhang, L.; Wang, L.; Zhang, L.; Zhang, X.; Sun, D. An RSU Deployment Scheme for Vehicle-Infrastructure Cooperated Autonomous Driving. Sustainability 2023, 15, 3847. [Google Scholar] [CrossRef]
- Silva, C.M.; de Souza, F.S.H.; Pitsillides, A.; Guidoni, D.L. Solutions for the deployment of communication roadside infrastructure for streaming delivery in vehicular networks. J. Netw. Syst. Manag. 2021, 29, 32. [Google Scholar] [CrossRef]
- Magsino, E.R.; Ho, I.W.H. An enhanced information sharing roadside unit allocation scheme for vehicular networks. IEEE Trans. Intell. Transp. Syst. 2022, 23, 15462–15475. [Google Scholar] [CrossRef]
- Wang, F.; Wang, C.; Wang, K.; Jiang, Q.; Wang, B.; He, W. Multiobjective differential evolution with discrete elite guide in internet of vehicles roadside unit deployment. Wirel. Commun. Mob. Comput. 2021, 2021, 1–13. [Google Scholar] [CrossRef]
- Shi, Y.; Lv, L.; Yu, H.; Yu, L.; Zhang, Z. A center-rule-based neighborhood search algorithm for roadside units deployment in emergency scenarios. Mathematics 2020, 8, 1734. [Google Scholar] [CrossRef]
- Liu, C.; Huang, H.; Du, H. Optimal RSUs deployment with delay bound along highways in VANET. J. Comb. Optim. 2017, 33, 1168–1182. [Google Scholar] [CrossRef]
- Dror, E.; Avin, C.; Lotker, Z. Fast randomized algorithm for hierarchical clustering in vehicular ad-hoc networks. In Proceedings of the 2011 the 10th IFIP Annual Mediterranean Ad Hoc Networking Workshop, Favignana Island, Sicily, Italy, 12–15 June 2011; IEEE: Piscataway, NJ, USA, 2011; pp. 1–8. [Google Scholar]
- Ren, M.; Khoukhi, L.; Labiod, H.; Zhang, J.; Veque, V. A new mobility-based clustering algorithm for vehicular ad hoc networks (VANETs). In Proceedings of the NOMS 2016–2016 IEEE/IFIP Network Operations and Management Symposium, Istanbul, Turkey, 25–29 April 2016; IEEE: Piscataway, NJ, USA, 2016; pp. 1203–1208. [Google Scholar]
- Ni, Y.; He, J.; Cai, L.; Pan, J.; Bo, Y. Joint roadside unit deployment and service task assignment for Internet of Vehicles (IoV). IEEE Internet Things J. 2018, 6, 3271–3283. [Google Scholar] [CrossRef]
- Mao, M.; Yi, P.; Hu, T. Roadside infrastructure deployment scheme based on Internet of Vehicles information service demand. Trans. Emerg. Telecommun. Technol. 2023, 34, e4671. [Google Scholar] [CrossRef]
- Liang, Y.; Ma, N.; Li, X.; Hu, J. Stochastic roadside unit location optimization for information propagation in the Internet of Vehicles. IEEE Internet Things J. 2021, 8, 13316–13327. [Google Scholar] [CrossRef]
- Yu, H.; Liu, R.; Li, Z.; Ren, Y.; Jiang, H. An RSU deployment strategy based on traffic demand in vehicular ad hoc networks (VANETs). IEEE Internet Things J. 2021, 9, 6496–6505. [Google Scholar] [CrossRef]
- Fogue, M.; Sanguesa, J.A.; Martinez, F.J.; Marquez-Barja, J.M. Improving roadside unit deployment in vehicular networks by exploiting genetic algorithms. Appl. Sci. 2018, 8, 86. [Google Scholar] [CrossRef]
- Jiang, L.; Molnár, T.G.; Orosz, G. On the deployment of V2X roadside units for traffic prediction. Transp. Res. Part C Emerg. Technol. 2021, 129, 103238. [Google Scholar] [CrossRef]
- Salari, M.; Kattan, L.; Gentili, M. Optimal roadside units location for path flow reconstruction in a connected vehicle environment. Transp. Res. Part C Emerg. Technol. 2022, 138, 103625. [Google Scholar] [CrossRef]
- Zheng, J.; Wang, Y. Connectivity analysis of vehicles moving on a highway with one entry and exit. IEEE Trans. Veh. Technol. 2018, 67, 4476–4486. [Google Scholar] [CrossRef]
- JTG B01-2014; Industry Standard of the People’s Republic of China. Technology Standard of Highway Engineering. China Communication Press: Beijing, China, 2014.













| Initialization | Network Initialization |
|---|---|
| Cluster Formation Process (Using DBSCAN clustering algorithm) | Set parameters required for DBSCAN |
| Perform DBSCAN clustering on nodes, returning clustering results and noise points | |
| Iterate to divide all nodes into clusters | Find the nodes closest to the cluster center as cluster heads |
| Cluster heads broadcast messages to cluster members | |
| Nodes receive messages sent by cluster heads | |
| Data Transmission Process | Cluster member nodes send data to cluster heads |
| Cluster head receives data from cluster member nodes |
| Parameters | Type/Value |
|---|---|
| Simulation region | 1000 m × 20 m |
| RSU communication radius R (m) | 200, 300, 400, 500 |
| RSU deployment coordinates | (500, 10) |
| Parameters | Type/Value |
|---|---|
| Speed (m/s) | 17~33 |
| Number of mixed vehicles | 0~80 |
| Vehicle communication radius RV (m) | (200, 300, 400, 500) |
| Parameters | Type/Value |
|---|---|
| Channel type | WirelessChnnel |
| Network interface type | WirelessPhy |
| Interface queue type | PriQueue |
| Link layer type | LL |
| Wireless transmission model | TwoRayGround |
| Antenna type | OmniAntenna |
| Communications protocol | IEEE 802.11 p |
| Frequency band | 5.8 GHz |
| Data stream type | CBR |
| User Datagram Protocol | UDP |
| Data transfer rate | 2 Mbps |
| Bandwidth | 75 MHz |
| Packet size | 1000 Bytes |
| Number of simulation rounds | 4000 |
Disclaimer/Publisher’s Note: The statements, opinions and data contained in all publications are solely those of the individual author(s) and contributor(s) and not of MDPI and/or the editor(s). MDPI and/or the editor(s) disclaim responsibility for any injury to people or property resulting from any ideas, methods, instructions or products referred to in the content. |
© 2023 by the authors. Licensee MDPI, Basel, Switzerland. This article is an open access article distributed under the terms and conditions of the Creative Commons Attribution (CC BY) license (https://creativecommons.org/licenses/by/4.0/).
Share and Cite
Zhang, L.; Lu, Y.; Chen, N.; Wang, P.; Kong, W.; Wang, Q.; Qin, G.; Mou, Z. Optimization of Roadside Unit Deployment on Highways under the Evolution of Intelligent Connected-Vehicle Permeability. Sustainability 2023, 15, 11112. https://doi.org/10.3390/su151411112
Zhang L, Lu Y, Chen N, Wang P, Kong W, Wang Q, Qin G, Mou Z. Optimization of Roadside Unit Deployment on Highways under the Evolution of Intelligent Connected-Vehicle Permeability. Sustainability. 2023; 15(14):11112. https://doi.org/10.3390/su151411112
Chicago/Turabian StyleZhang, Luyu, Youfu Lu, Ning Chen, Peng Wang, Weilin Kong, Qingbin Wang, Guizhi Qin, and Zhenhua Mou. 2023. "Optimization of Roadside Unit Deployment on Highways under the Evolution of Intelligent Connected-Vehicle Permeability" Sustainability 15, no. 14: 11112. https://doi.org/10.3390/su151411112
APA StyleZhang, L., Lu, Y., Chen, N., Wang, P., Kong, W., Wang, Q., Qin, G., & Mou, Z. (2023). Optimization of Roadside Unit Deployment on Highways under the Evolution of Intelligent Connected-Vehicle Permeability. Sustainability, 15(14), 11112. https://doi.org/10.3390/su151411112

